Unidad 3: Paso 8 - Trabajo Colaborativo 3
Desarrollo Trabajo Colaborativo III
Presentado por:
MAGALY PRIETO
Cód. 65.500.329
WILLIAM DARÍO BELTRÁN
Cód. 1.110.585.595
FRANKDEY TRIVIÑO SÁNCHEZ
Cód. 1.110.472.898
MIGUEL LEIVA PADILLA
Cód. 1.110.554.413
Presentado a: GABRIEL RAMÍREZ
Tutor
Grupo: 100414_66
PROYECTO DE GRADO (ING. DE SISTEMAS)
UNIVERSIDAD NACIONAL ABIERTA Y A DISTANCIA - UNAD
ESCUELA DE CIENCIAS BÁSICAS TECNOLOGÍA E INGENIERÍA
IBAGUÉ
DIRECCIÓN DEL BLOG
A continuación presentamos el enlace del blog creado de manera colaborativa con el fin de
publicar en este espacio los productos académicos obtenidos a lo largo de los trabajos
colaborativos de las tres unidades de adquisición de conocimiento del curso, según se solicita en
las tres Guías de Actividades:
https://proyectoingsistemas20101416.blogspot.com.co/
a. Mapa conceptual que permita visualizar y dar respuesta a interrogantes
tales como: ¿Qué elementos se requieren para llevar a cabo un ciclo de
vida de un proyecto en forma completa? - ¿Quiénes son los actores
principales en el establecimiento del ciclo de vida de un proyecto? - ¿Cuál
sería el papel principal de un Ingeniero de Sistemas en la ejecución de
proyectos con base en la gestión de proyectos?
Por Magaly Prieto:
Por Franky Dey Triviño:
Por Miguel Leiva:
Por William Beltrán:
b. Ensayo con mínimo cuatro (4) páginas sin incluir portada ni referencias
bibliográficas letra Arial de 12 y espaciado a 1,15. En el ensayo debe
contener una revisión teórica de las temáticas, de Gerencia y gestión de
proyectos, relacionadas con el plan de gestión del tiempo, plan de gestión
de costos, plan de gestión del alcance y plan de gestión de la integración.
El ensayo debe contener las siguientes partes: Portada, Introducción,
Marco teórico o Estado del Arte, Conclusiones y Referencias Bibliográficas.
Unidad 3: Paso 8 - Trabajo Colaborativo 3
Desarrollo Ensayo
Presentado por:
MAGALY PRIETO
Cód. 65.500.329
WILLIAM DARÍO BELTRÁN
Cód. 1.110.585.595
FRANKY DEY TRIVIÑO
Cód. 1.110.472.898
MIGUEL LEIVA PADILLA
Cód. 1.110.554.413
Presentado a: GABRIEL RAMÍREZ
Tutor
Grupo: 100414_66
PROYECTO DE GRADO (ING. DE SISTEMAS)
UNIVERSIDAD NACIONAL ABIERTA Y A DISTANCIA - UNAD
ESCUELA DE CIENCIAS BÁSICAS TECNOLOGÍA E INGENIERÍA
IBAGUÉ
INTRODUCCIÓN
En el presente documento expondré parte del conocimiento adquirido en relación
con los conceptos de Plan de Gestión de Tiempo, Plan de Gestión de Costos, Plan de
Gestión de Alcance y Plan de Gestión de la Integración según la versión de las
referencias bibliográficas otorgadas en el Campus Virtual de la UNAD, así como
también de investigación autónoma sobre las temáticas de Gerencia y Gestión de
Proyectos.
Esto con el objetivo de dar continuidad a la propuesta presentada desde el primer
trabajo colaborativo y poder conocer elementos que nos pueden servir cuando
presentemos una propuesta fuera del área académica.
La gestión de proyectos es una disciplina de gestión que se está implantando de
forma generalizada en el entorno empresarial y consiste en la aplicación de
conocimientos, metodologías, técnicas y herramientas para la definición, planificación y
realización de actividades con el objeto de transformar objetivos o ideas en realidades.
De forma general, se puede considerar a la gestión de proyectos como una
aproximación sistemática y estructurada a como las organizaciones gestionan sus
actividades no recurrentes.
Aunque es una disciplina que no se puede datar con exactitud (se realizan proyectos
desde el inicio de la humanidad) es a partir de 1950 cuando las organizaciones
empiezan a utilizar sistemáticamente técnicas y herramientas de dirección de proyectos
en proyectos complejos de ingeniería. No cabe duda que el director de proyecto no sólo
debe conocer las herramientas más técnicas de la dirección de proyectos sino que debe
utilizar sus habilidades humanas para alinear los intereses del equipo de trabajo con los
objetivos del proyecto.
MARCO TEÓRICO – ESTADO DEL ARTE
La teoría sobre proyectos se ha enriquecido con aportes de la ciencia, la pedagogía
y la psicología. Resulta pertinente hacer referencia a la definición de proyecto para
avanzar en el análisis del tema. Se denomina proyecto a la realización de una actividad
temporal en la que puede generarse un producto, un servicio o un resultado. No hay
duda de que en el campo educativo el proyecto juega un papel muy importante en el
cumplimiento de sus objetivos, el carácter puntual y específico de los proyectos hace
posible vincular el trabajo, el aula y la escuela con la realidad social, en tal grado que
algunos autores nos hablan del proyecto educativo como herramienta inseparable.
Referente a la gestión de proyectos, David señala que La gestión de proyectos es el
arte de dirigir y coordinar los recursos humanos y materiales para alcanzar los objetivos
predefinido es de costo, de tiempo, de calidad a satisfacción de los participantes.
Importante el poder explicativo pero es necesario complementarla con el análisis de las
fases que influyen en el sitio en el desarrollo de un proyecto de cualquier naturaleza.
Las cinco fases esenciales para la gestión de proyectos son:
1. Análisis de Viabilidad.
2. Planificación Detallada.
3. Ejecución.
4. Seguimiento y Control.
5. Cierre.
Básicamente es esto lo que se necesita para que un proyecto pueda funcionar de
manera correcta, al menos en papel, ya que es importante mencionar que cada una de
estas fases cuenta con actividades a ejecutar que varían según la categoría del
proyecto. Si no se definen de manera puntual estas fases con el fin de generar unos
parámetros para realizar los distintos procedimientos, no será posible desarrollar el
mismo. Los proyectos cuentan con una gran variedad de elementos donde cada uno
cumple una función específica.
Es por tal razón que la Gestión del Tiempo es de suma importancia, ya que por
medio de un plan de acción podemos conocer todas las actividades que se requieren
ejecutar para cumplir con un objetivo de entregar un producto o servicio en una fecha
de entrega pactada y así podemos definir qué cantidad de tiempo se debe otorgar a
cada actividad.
La mejor forma de realizar esto es por medio de la elaboración de un Cronograma.
Existen diversas modelos de Cronogramas que se ajustan a nuestras necesidades. Con
la Gestión del Tiempo identificamos las actividades a realizar, la secuencia de
realización y la estimación de la duración de las mismas, así como también, estimar los
recursos (materiales, personas, equipos, instalaciones, etc.) necesarios para ejecutar
cada una de las distintas actividades de la Propuesta o Proyecto.
El plan de Gestión del Tiempo nos muestra lo indispensable que es para un
proyecto la organización del tiempo, donde cada uno de los miembros del grupo toma
parte en el desarrollo del proyecto, es decir, delegándose las funciones, para que la
resolución del mismo fluya de manera organizada y a tiempo, con el objetivo de darlo
por terminado en el momento indicado sin afectar costos, calidad y duración.
Se debe poner en practica reglas que nos ayudarían a que la gestión del tiempo se
ejecute en el tiempo estipulado, como lo son el planificar las tareas, tener claros los
objetivos, determinar el calendario de actividades, determinar la duración de las
actividades, todo lo anterior siempre se hace en conjunto con el grupo para no tener
inconvenientes, para nuestra practica el tiempo se delimita con el tiempo de la actividad
Proyecto de Grado y el tiempo que le dediquemos cada uno de los integrantes de este
grupo.
Por medio del Plan de Gestión de Costos podemos conocer, estimar, presupuestar y
controlar los costos de cada una de las distintas actividades que se planean realizar en
una Propuesta o Proyecto.
Podemos tener un control adecuado sobre los mismos y conocer la forma en cómo
interactúan entre sí los distintos procesos y el dinero que necesitamos tener disponible
para cumplir con los costes de dichos procesos.
En muchos casos, la estimación de los costos y la preparación del presupuesto van
de la mano, especialmente en aquellos proyectos de tamaño o alcance pequeño. Sin
embargo, para poder determinar el costo de un proyecto, se debe tener totalmente
definido el alcance.
El Plan de Gestión de Costos de un proyecto es indispensable, conociendo cuánto
es presupuesto se pueden hacer las proyecciones, así como también saber cuántas
personas pueden ser parte de este proyecto, en nuestro caso, el Costo solo dura lo que
dure este módulo de proyecto de grado.
Esto ya que el Plan de Gestión del Alcance del Proyecto nos permite identificar,
definir y controlar qué procesos se incluyen en un Proyecto y qué no se incluye en el
mismo. Cuando se habla de Procesos, nos estamos refiriendo a los procesos que nos
van a garantizar dar una solución completa a la finalidad del Proyecto y entregar el
producto o servicio solicitado según los requerimientos (características y funciones)
solicitados.
El alcance de un proyecto se define al realizar una muy necesaria descripción
detallada del proyecto y del producto, ya que este paso es fundamental para el éxito del
mismo. Se puede obtener con base en los productos que se deben entregar de manera
primordial, los supuestos y las restricciones que documentamos en el inicio del proyecto
en un Acta de Constitución del Proyecto.
Gracias al Plan de Gestión del Alcance del Proyecto determinaos cómo serán
analizados, documentados y gestionados los requisitos o requerimientos durante el
Ciclo de Vida del Proyecto. También la forma en cómo se planificará, supervisará e
firmará la documentación de los requisitos, sumado a la Trazabilidad de los atributos y
actividades de gestión de configuración y control de cambios.
El Plan de Gestión del Alcance, como la palabra lo dice, es el alcance que se tiene
para desarrollar y ejecutar el proyecto, donde nosotros como futuros Ingenieros de
Sistemas, en nuestro curso de Proyecto de Grado, tengamos y pronostiquemos cuál es
alcance para realizar este proyecto relacionado sobre la Seguridad en la Web.
Por medio de un Plan de Gestión de la Integración del Proyecto podemos identificar
y definir cada uno de los diversos procesos y actividades de un Proyecto o su producto
entregable principal con el objetivo de combinar, unificar y coordinar procesos en un
solo “compilado”. El Plan de Gestión de la Integración describe todos los procesos
necesarios para asegurar que todos los elementos sean tenidos en cuenta a lo largo del
proyecto.
Actualmente vivimos en una sociedad totalmente competitiva, donde las nuevas
tendencias tecnológicas han marcado un punto muy importante en el mercado, estas
tendencias han logrado captar la atención del consumidor de una forma considerable ya
que la tecnología ha sido adaptada a la mayoría de procesos que se llevan a cabo en la
sociedad.
¿Cómo responder de manera pertinente en un ambiente altamente competitivo a la
exigencia de incorporar conocimientos, metodologías, herramientas, técnicas y
competencias en el desarrollo y ejecución de proyectos, atendiendo a las restricciones
de alcance, costo y tiempo?
Para ello, las personas que desean empezar a abrirse campo en el mercado deben
implementar nuevas estrategias relacionadas con la gestión de proyectos, para realizar
esto deben de tener una idea clara de cuál es el proyecto que desean realizar, si estos
serán un producto o servicio único, capaz de agregar valor a algo ya existente o
provocar un cambio beneficioso.
Conociendo esto, es importante aclarar que la gestión de proyectos es un enfoque
metódico para planificar y orientar los procesos del proyecto de principio a fin, teniendo
como objetivo crear un producto original, que sea capaz de suplir la necesidad del
cliente, de esta forma se puede asegurar la calidad del producto. Esta gestión de
proyectos cuenta con cuatro planes de procesos: plan de gestión del tiempo, plan de
gestión de costos, plan de gestión de alcance y plan de gestión de la integración.
Actualmente en los campos de la ciencia, la tecnología, la cultura, la educación, la
política entre otros, el proyecto ocupa un lugar muy importante en el proceso de
planificación, programación y evaluación de sus actividades y tareas. Es de esperarse
que ocurra porque un proyecto no sólo es una guía para la acción, sino también un
factor de cambio y de transformación de la realidad. Bien sea un docente que se
desempeña en el área rural y lleva a cabo un proyecto pedagógico o un administrador
público que propone un plan de desarrollo para su ciudad, el proyecto es una
herramienta necesaria para cumplir con sus objetivos.
El plan de gestión del tiempo de un proyecto corresponde a los tiempos de cada
fase o actividad del proyecto, utilizando un cronograma que permita analizar la
secuencia de actividades en cada fase o etapa.
Gracias a este plan de gestión del tiempo se pueden establecer periodos fijos para
la ejecución del proyecto ya que el incluye todas las actividades necesarias para
cumplir con la fecha de entrega del proyecto.
Dentro de los puntos a tener en cuenta al momento de ejecutar este plan son:
identificación de actividades, secuenciamiento lógico de actividades, estimación de
duración de las actividades, y elaboración del cronograma de proyecto.
En la identificación de actividades se evalúan cuáles son las actividades que se
deben realizar para finalizar el proyecto, así mismo se define el tiempo de ejecución
para los entregables de estas actividades. La secuencia de actividades consiste en
definir las relaciones lógicas que se tienen entre las actividades para así establecer cuál
es el orden de realización de cada una. En la estimación de duración de las actividades
se debe tener determinado cuales son las cantidades y los tipos de recursos necesarios
para la ejecución del proyecto, luego se deben plantear unos tiempos aproximados de
duración de las actividades basados en experiencias propias, experiencias de otros
proyectos similares o por medio de estimación paramétrica.
El plan de gestión de costos de un proyecto corresponde a la estimación, la
asignación y el control de los costos de un proyecto. Esto permite que las empresas
conozcan previamente los gastos y así se minimicen las posibilidades de superar el
presupuesto inicial.
Dentro de los puntos a tener en cuenta al momento de ejecutar este plan son:
planificación del costo del proyecto, estimación del costo del proyecto, estimación del
presupuesto, control de los costos, en la planificación del costo se debe tener
información previa de las actividades a realizar y los recursos a utilizar.
En la estimación de los costos se trasladan los recursos para realizar el proyecto a
valores monetarios, la estimación del presupuesto se calcula con la suma de los costos
estimados de cada recurso y por último en control de los costos consiste en realizar un
seguimiento diario al presupuesto realizado verificando que este se cumpla o se
mantenga en los rangos permitidos.
El plan de gestión de alcance es la etapa que toma todas las actividades orientadas
a garantizar el cumplimiento de las tareas las cuales son necesarias para lograr los
objetivos del proyecto y se relaciona con el control de lo que está y no está incluido en
el proyecto. Este plan es importante porque describe cómo avanza el alcance del
proyecto y como se utilizan los cambios al proyecto.
El plan de gestión de la integración es aquel que describe todos los procesos
necesarios para la ejecución del proyecto asegurándose que todos los factores y
elementos del mismo se cumplan adecuadamente a lo largo de su desarrollo.
Teniendo un conocimiento general de estos términos, se logra crear una idea de la
importancia de realizar las etapas correspondientes a la gestión de proyecto, ya que
como se mencionó al principio la competencia en cuanto a productos y servicios se
refiere, es de un gran volumen, lo que conlleva a los consumidores decantarse de un
lugar a otro por detalles mínimos que capten su atención, con estos planes de acción se
asegura que la ejecución del proyecto se lleve a cabo de una forma idónea y con los
mínimos márgenes de error. Para que a la hora de llegar al mercado se diferencien por
la innovación y la correcta planificación del proyecto.
La cultura organizacional, es decir, el modo en que el equipo de gestión enfrenta
nuevos desafíos y la comunicación entre ellos y el grado de apropiación de los objetivos
y por último y no menos importante, está la relevancia que se le asigna al proyecto y el
nivel de compromiso de los interesados.
Siempre que se emprende el desarrollo de un proyecto en cualquier campo, sea
empresarial, científico o educativo, la principal preocupación es cómo llevarlo a un feliz
término, es decir, como hacer que arroje los resultados esperados, y es aquí donde
aparece en escena la gestión de proyectos para ofrecer herramientas, alternativas y
estrategias que conduzcan al logro de este ideal.
CONCLUSIONES
 Reconozco que todos los conceptos anteriormente enunciados, no solo en
esta Unidad del curso, sino en las anteriores y otros conceptos ya conocidos
o por conocer, nos serán de gran ayuda cuando nos desempeños
laboralmente, ya que mientras cursaba la Tecnología de Análisis y Desarrollo
de Sistemas de Información (A.D.S.I.) en el SENA, pude conocer acerca de
las temáticas vistas en el curso Proyecto de Grado.
 En cuanto a la Integración del Proyecto, quiero recordar la recomendación
que el señor Tutor Ricardo Palacio Peña, Instructor SENA, nos dio cuando
cursaba la Tecnología de A.D.S.I. y es que en relación con el desarrollo de un
proyecto de software, es importante entregar ejecutables de cada módulo en
lugar de esperar entregar un solo producto al final, ya que así no solo se
demuestra al cliente que sus requerimientos para ese módulo se cumplen,
sino que podemos tener más tiempo para desarrollar las otras partes de los
módulos y así mismo identificar posibles errores de los módulos ya
entregados. Luego de que el usuario prueba por separado los módulos, se
integran en un solo programa.
 Comprendemos que este curso nos da herramientas y material de
investigación, para que como futuros Ingenieros de Sistemas, tengamos
conocimiento sobre qué es un Proyecto de Investigación y los elementos que
lo conforman.
 Lo que queda claro es que entre los factores más relevantes que influye en el
éxito de la gestión de un proyecto se encuentran los planes de integración, de
alcance, de tiempo y de costos, al igual que el gerente quien debe reunir
ciertas habilidades técnicas, conceptuales e interpersonales para cumplir a
cabalidad con los objetivos del proyecto, es decir ser altamente competente, y
contar con una gran capacidad de organización, dirección y control de todos
los recursos que tiene a su disposición; sin dejar a un lado la constante
motivación y la asertiva comunicación con su equipo.
REFERENCIAS BIBLIOGRÁFICAS
WikiEOI. (s.f.). "Las 5 fases en Gestión de Proyectos". Disponible en línea en:
http://www.eoi.es/blogs/embacon/2014/04/29/las-5-fases-en-gestion-de-proyectos/
WikiEOI. (s.f.). "Gestión del Tiempo en Proyectos". Disponible en línea en:
http://www.eoi.es/wiki/index.php/GESTI%C3%93N_DEL_TIEMPO_EN_PROYECTOS_e
n_Gesti%C3%B3n_de_proyectos
La Guía PMBOK. (s.f.). "Gestión de los Costes del Proyecto". Disponible en línea en:
https://uacm123.weebly.com/3-gestioacuten-de-los-costes-del-proyecto.html
FICARA. (s.f.). "Planificación de la gestión de costos en un proyecto". Disponible en
línea en: http://ficprem.com/planificacion-de-la-gestion-de-costos-en-un-proyecto/
La Guía PMBOK. (s.f.). "Gestión del Alcance del Proyecto". Disponible en línea en:
https://uacm123.weebly.com/1-gestioacuten-del-alcance-del-proyecto.html
MDAP. (s.f.). "Cómo Planificar la Gestión del Alcance del Proyecto". Disponible en
línea en: http://www.uv-mdap.com/blog/otro-enfoque-sobre-como-planificar-la-gestion-
del-alcance/
La Guía PMBOK. (s.f.). "Gestión de la Integración del Proyecto". Disponible en línea
en: https://uacm123.weebly.com/7-getioacuten-de-la-integracioacuten-del-proyecto.html
Bataller, A. (2016). Planificación de proyectos. La gestión de proyectos (pp. 27-42).
Barcelona, ESPAÑA: Editorial UOC. Recuperado de
http://bibliotecavirtual.unad.edu.co:2077/lib/unadsp/reader.action?ppg=27&docID=1123
1227&tm=1482795056529
Palladino, E. (2014). Administración y gestión de proyectos. Administración y gestión
de proyectos (pp. 25-34). Buenos Aires, AR: Espacio Editorial. Recuperado de
http://bibliotecavirtual.unad.edu.co:2077/lib/unadsp/reader.action?ppg=25&docID=1116
2736&tm=1482795267282
Gutiérrez, D. M. J. A., & Pagés, A. C. (2009). Definiciones básicas. Planificación y
gestión de proyectos informáticos (pp. 17-36). Alcalá de Henares, ES: Servicio de
Publicaciones. Universidad de Alcalá. Recuperado de
http://bibliotecavirtual.unad.edu.co:2077/lib/unadsp/reader.action?ppg=28&docID=1028
0334&tm=1482795495894
Muñoz, R. C. (2009). Como elaborar y asesorar una investigación de tesis (pp. 24-
40). Córdoba, AR: El Cid Editor | apuntes. Recuperado de:
http://bibliotecavirtual.unad.edu.co:2077/lib/unadsp/reader.action?ppg=24&docID=1032
8246&tm=1481584091767
Yuni, J. A., & Urbano, C. A. (2014). El proceso metodológico de la investigación
científica. Técnicas para investigar: recursos metodológicos para la preparación de
proyectos de investigación (pp. 43-58). Córdoba, Argentina: Editorial Brujas.
Recuperado de:
http://bibliotecavirtual.unad.edu.co:2051/login.aspx?direct=true&db=nlebk&AN=847670&
lang=es&site=ehost-live&ebv=EB&ppid=pp_43
Ferreyro, A., & Longhi, A. D. (2014). ¿Qué significa investigar? ¿Cómo puede
caracterizarse la investigación científica? Metodología de la investigación (pp. 13-46).
Córdoba, Argentina: Encuentro Grupo Editor. Recuperado de:
http://bibliotecavirtual.unad.edu.co:2051/login.aspx?direct=true&db=nlebk&AN=847673&
lang=es&site=ehost-live&ebv=EB&ppid=pp_13
Moreno C., F., Rebolledo S., L. A., & Marthe Z., N. (2010). Cómo escribir textos
académicos según normas internacionales: APA, IEEE, MLA, Vancouver e Icontec (pp.
3-73). Barranquilla [Colombia]: Universidad del Norte. Recuperado de:
http://bibliotecavirtual.unad.edu.co:2051/login.aspx?direct=true&db=e000xww&AN=7102
05&lang=es&site=ehost-live&ebv=EB&ppid=pp_iii
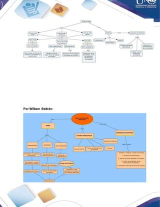
c. Modelo de cronograma, que contemple las actividades a ejecutar en el
proyecto de investigación, usando alguna de las herramientas para la
gestión de proyectos. El cronograma debe plantear como mínimo 5
actividades relacionadas con la gestión de proyectos.
Por William Beltrán:
PLAN DE ACCIÓN Y CRONOGRAMA
d. Propuesta de investigación ampliada. Adicionar a la propuesta de
investigación, que se ha venido desarrollando desde el Trabajo
Colaborativo 1:
GRUPAL:
Antecedentes del tema:
Después de acceder, consultar y analizar el Banco de Ideas de la UNAD, decidimos
seleccionar un proyecto interesante y que compete a todas las personas que utilizan
Internet, el cual se encuentra bajo la idea número 009 con la tecnología denominada:
SEGURIDAD DE LA WEB y su línea de investigación se encuentra en Infraestructura
Tecnológica y Seguridad en Redes del área de Telecomunicaciones.
A diario se crean más de 160.000 nuevos programas maliciosos e internet. En la
actualidad, existen más de 15 millones de códigos dañinos para los equipos
electrónicos, tanto móviles como de escritorio, según Panda Security. En 2015, la
Unidad de Delitos Informáticos recibió más de 7.000 denuncias, el 64 por ciento
relacionadas con robo de dinero e información por medios informáticos.
A eso se suma que las empresas colombianas perdieron más de 600 millones de
dólares debido a ataques cibernéticos el año pasado. Es más, en 2014, se estima que
las compañías de todo el mundo perdieron un trillón de dólares a causa del cibercrimen.
Las cifras demuestran que para empresas e individuos, la seguridad informática se
ha convertido en un tema crucial.
“El cibercrimen ha crecido de forma proporcional a la masificación de las
tecnologías. Los ciberdelincuentes implementan nuevos y cada vez más sofisticados
métodos de ataque, que por lo general tienen fines económicos”, aseguran voceros de
Microsoft.
Estado del Arte:
FORMATO
RESUMEN ANALÍTICO EN EDUCACIÓN - RAE
Código: Versión: 01
Fecha de Aprobación: Página 16 de 30
1. Información General
Tipo de documento Proyecto de Grado (Ing. de Sistemas)
Acceso al documento Universidad Nacional Abierta y a Distancia – UNAD
Título del documento Protege tus Datos
Autor(es) Magaly Prieto, William Darío Beltrán, Franky Dey Triviño,
Miguel Leiva Padilla.
Director Gabriel Ramírez
Publicación Ibagué. Universidad Nacional Abierta y a Distancia, 2017
Unidad Patrocinante
Palabras Claves
Amenaza, análisis de vulnerabilidades, análisis en tiempo
real, aplicación engañosa, aplicación web, ataque por
interceptación, ataques web, auditoría informática, HTML,
HTTP, HTTPS
2. Descripción
Este proyecto trata sobre la seguridad en la web, después de acceder, consultar y
analizar el Banco de Ideas de la UNAD, se decidido seleccionar un proyecto interesante
y que compete a todas las personas que utilizan Internet, el cual se encuentra bajo la
idea número 009 con la tecnología denominada: SEGURIDAD DE LA WEB y su línea de
investigación se encuentra en Infraestructura Tecnológica y Seguridad en Redes del
área de Telecomunicaciones.
Donde nosotros como futuros ingenieros de sistemas damos una posible solución de la
problemática encontrada.
3. Fuentes
 Muñoz, R. C. (2009). Como elaborar y asesorar una investigación de tesis (pp.
24-40). Córdoba, AR: El Cid Editor | apuntes. Recuperado de:
http://bibliotecavirtual.unad.edu.co:2077/lib/unadsp/reader.action?ppg=24&doc
ID=10328246&tm=1481584091767
 Yuni, J. A., & Urbano, C. A. (2014). El proceso metodológico de la
investigación científica. Técnicas para investigar: recursos metodológicos para
la preparación de proyectos de investigación (pp. 43-58). Córdoba, Argentina:
Editorial Brujas. Recuperado de:
http://bibliotecavirtual.unad.edu.co:2051/login.aspx?direct=true&db=nlebk&AN
=847670&lang=es&site=ehost-live&ebv=EB&ppid=pp_43
 Ferreyro, A., & Longhi, A. D. (2014). ¿Qué significa investigar? ¿Cómo puede
caracterizarse la investigación científica? Metodología de la investigación (pp.
13-46). Córdoba, Argentina: Encuentro Grupo Editor. Recuperado de:
http://bibliotecavirtual.unad.edu.co:2051/login.aspx?direct=true&db=nlebk&AN
=847673&lang=es&site=ehost-live&ebv=EB&ppid=pp_13
 Moreno C., F., Rebolledo S., L. A., & Marthe Z., N. (2010). Cómo escribir
textos académicos según normas internacionales: APA, IEEE, MLA,
Vancouver e Icontec (pp. 3-73). Barranquilla [Colombia]: Universidad del
Norte. Recuperado de:
http://bibliotecavirtual.unad.edu.co:2051/login.aspx?direct=true&db=e000xww&
AN=710205&lang=es&site=ehost-live&ebv=EB&ppid=pp_iii
 Medina Cruz, J. (21,12,2016). Componente Metodológico. [Archivo de video].
Recuperado de: http://hdl.handle.net/10596/10674
 Ackerman, S. E., & Com, S. L. (2013). ¿Cómo elaborar un proyecto de
investigación? Metodología de la investigación (pp. 45-72). Buenos Aires, AR:
Ediciones del Aula Taller. Recuperado de
http://bibliotecavirtual.unad.edu.co:2077/lib/unadsp/reader.action?ppg=46&doc
ID=10804439&tm=1482793740093
 Cegarra, S. J. (2004). Los métodos de la investigación. Metodología de la
investigación científica y tecnológica (pp. 81-94). Madrid, ES: Ediciones Díaz
de Santos. Recuperado de:
http://bibliotecavirtual.unad.edu.co:2077/lib/unadsp/reader.action?ppg=97&doc
ID=10135781&tm=1482794135230
4. Contenidos
 Marco Teórico.
 Marco Conceptual.
 Marco Tecnológico
 Tipo de Investigación.
 Enfoque de Investigación.
 Población y Muestra.
 Formulación de Hipótesis.
 Diseño de Instrumentos de Indagación.
 Ingeniería del Proyecto - Describir paso a paso la metodología Propuesta.
 Presupuesto.
 Cronograma.
 Referencias Bibliográficas.
5. Metodología
Investigación: Después de acceder, consultar y analizar el Banco de Ideas de la UNAD,
se selecciona un proyecto interesante y que compete a todas las personas que utilizan
Internet, el cual se encuentra bajo la idea número 009 con la tecnología denominada:
SEGURIDAD DE LA WEB y su línea de investigación se encuentra en Infraestructura
Tecnológica y Seguridad en Redes del área de Telecomunicaciones.
La anterior selección se realizó como muestra de una de las Problemáticas de Entorno
en el área de las TIC (Tecnología de la Información y Comunicación).
6. Conclusiones
El formato RAE nos permite tener un resumen del proyecto que se está desarrollando,
en especial cuando se cuenta con muchos proyectos por revisar es de gran ayuda para
saber si es viable o el proyecto que se está realizando.
Elaborado por: Magaly Prieto Álvarez
Revisado por: William Darío Beltrán Espitia
Fecha de elaboración del
Resumen:
26 11 2017
Marco Teórico:
Debido a la evolución permanente de las tecnologías de la información y las
comunicaciones que demandan un mayor esfuerzo para garantizar la seguridad, a las
constantes amenazas que hoy en día atentan contra la seguridad de la información que
cada vez son más especializadas, complejas y avanzadas, y a la normatividad vigente
que regula y exige una mayor protección y privacidad de los datos sensibles,
personales, comerciales y financieros de las personas, la organizaciones deben contar
con un modelo o Sistema de Gestión de Seguridad de la Información basado en
estándares de seguridad reconocidos a nivel mundial, con el propósito de poder
establecer y mantener un gobierno de seguridad alineado a las necesidades y objetivos
estratégicos del negocio, compuesto por una estructura organizacional con roles y
responsabilidades y un conjunto coherente de políticas, procesos y procedimientos, que
le permitan gestionar de manera adecuada los riesgos que puedan atentar contra la
confidencialidad, integridad, disponibilidad, autenticidad, trazabilidad y no repudio de la
seguridad de la información.
Para lograr una adecuada gestión de la información es indispensable que las
organizaciones establezcan una metodología estructurada, clara y rigurosa para la
valoración y tratamiento de los riesgos de seguridad, con el objetivo de conocer el
estado real de la seguridad de los activos de información a través de los cuales se
gestiona la información del negocio, identificar y valorar las amenazas que puedan
comprometer la seguridad de la información y determinar los mecanismos y medidas
de seguridad a implementar para minimizar el impacto en caso de las posibles pérdidas
de confiabilidad, integridad y disponibilidad de la información.
Marco Conceptual:
Activo: Persona responsable de gestionar el riesgo. Impacto: Consecuencias de
que la amenaza ocurra. Nivel de afectación en el activo de información que se genera al
existir el riesgo.
Activo de información: Aquello que es de alta validez y que contiene información
vital de la empresa que debe ser protegida.
Amenaza: Es la causa potencial de un daño a un activo de información.
Anexo SL: Nuevo esquema definido por International (Organization for
Standardization - ISO) para todos los Sistemas de Gestión acorde al nuevo formato
llamado “Anexo SL”, que proporciona una estructura uniforme como el marco de un
sistema de gestión genérico.
Análisis de riesgos: Utilización sistemática de la información disponible, para
identificar peligros y estimar los riesgos.
Causa: Razón por la cual el riesgo sucede.
Ciclo de Deming: Modelo mejora continua para la implementación de un sistema de
mejora continua.
Colaborador: Es toda persona que realiza actividades directa o indirectamente en
las instalaciones de la entidad, Trabajadores de Planta, Trabajadores Temporales,
Contratistas, Proveedores y Practicantes.
Confidencialidad: Propiedad que determina que la información no esté disponible a
personas no autorizados 20 NTC-ISO-IEC 27001:2013, Pág. 11-12 40
Controles: Son aquellos mecanismos utilizados para monitorear y controlar
acciones que son consideradas sospechosas y que pueden afectar de alguna manera
los activos de información.
Disponibilidad: Propiedad de determina que la información sea accesible y
utilizable por aquellas personas debidamente autorizadas. Dueño del riesgo sobre el
Incidente de seguridad de la información: Evento no deseado o inesperado, que
tiene una probabilidad de amenazar la seguridad de la información.
Integridad: Propiedad de salvaguardar la exactitud y estado completo de los
activos.
Oficial de Seguridad: Persona encargada de administrar, implementar, actualizar y
monitorear el Sistema de Gestión de Seguridad de la Información.
PSE: Proveedor de Servicios Electrónicos, es un sistema centralizado por medio del
cual las empresas brindan a los usuarios la posibilidad de hacer sus pagos por Internet.
Probabilidad de ocurrencia: Posibilidad de que se presente una situación o evento
específico.
Responsables del Activo: Personas responsables del activo de información.
Riesgo: Grado de exposición de un activo que permite la materialización de una
amenaza.
Riesgo Inherente: Nivel de incertidumbre propio de cada actividad, sin la ejecución
de ningún control.
Riesgo Residual: Nivel de riesgo remanente como resultado de la aplicación de
medidas de seguridad sobre el activo.
SARC: Siglas del Sistema de Administración de Riesgo Crediticio.
SARL: Siglas del Sistema de Administración de Riesgo de Liquidez.
SARLAFT: Siglas del Sistema de Administración del Riesgo de Lavado de Activos y
Financiación del Terrorismo.
SARO: Siglas del Sistema de Administración de Riesgos Operativos.
Seguridad de la Información: Preservación de la confidencialidad, la integridad y la
disponibilidad de la información (ISO 27000:2014).
SGSI: Siglas del Sistema de Gestión de Seguridad de la Información.
Sistema de Gestión de Seguridad de la información SGSI: Permite establecer,
implementar, mantener y mejorar continuamente la gestión de la seguridad de la
información de acuerdo con los requisitos de la norma NTC-ISO-IEC 27001.
Vulnerabilidad: Debilidad de un activo o grupo de activos de información que puede
ser aprovechada por una amenaza. La vulnerabilidad de caracteriza por ausencia en
controles de seguridad que permite ser explotada.
Marco Tecnológico:
En este proyecto se cuenta con la tecnología de punta disponible de manera gratuita
o de pago, como el MD5, Blacklisting, Servicio de Detección de Intrusos y CloudFlare,
entre muchos otros ya expuestos anteriormente.
Tipo de Investigación:
Tenido en cuenta la características del proyecto, se empleará en el desarrollo del
mismo el método investigación de tipo factible, que consiste en la investigación,
elaboración y desarrollo de una propuesta de un modelo operativo viable para
solucionar problemas, requerimientos o necesidades de organizaciones o grupos
sociales; puede referirse a la formulación de políticas, programas, tecnologías, métodos
o procesos.
Con base en la anterior definición, el presente trabajo corresponde al análisis y
desarrollo de una propuesta para la protección de archivos en transferencia de
documentación privada vía web, de acuerdo al alcance definido, las necesidades de la
entidad y tomando para base para ello el modelo de referencia de seguridad de la
norma ISO/IEC 27001:2013. También, durante el desarrollo del proyecto se utilizara el
método de investigación de campo, que permite el análisis sistemático del problema en
la realidad, con el fin de describirlo, interpretarlo, entender su naturaleza y explicar sus
causas y efectos.
Enfoque de Investigación:
Dentro de los enfoques de una investigación se tienen los enfoques cuantitativos y
los enfoques cualitativos para este proyecto relacionado con la seguridad de traspaso
de la información, se determinó que la mejor opción es manejar un enfoque mixto ya
que en el contenido de ambos enfoques se aprecian puntos importantes que se
adecuan al proyecto, entrando en detalle gracias al enfoque mixto se pueden utilizar
características de ambos enfoques tales como, la observación y evaluación de los
fenómenos relacionados con el proyecto con lo cual al ser un proyecto de seguridad
web, esta característica nos permite revisar y evaluar detalladamente cuales son las
falencias que se presentan en los ataques de seguridad, luego de esta observación el
enfoque de investigación mixta permite establecer suposiciones o ideas acerca de
dichas falencias gracias a la revisión previa de los mismos, así mismo se prueban o
ensayan la detección de estas falencias para así proponer nuevas soluciones o en su
defecto establecer, modificar, cimentar y fundamentar las nuevas posturas adoptadas
en el trascurso del proyecto.
Población y Muestra:
Ya que la población se considera como el conjunto total de individuos, objetos o
medidas que tienen características comunes, se considera que para el proyecto
aplicarían todas las personas que son usuarios de internet, desde el usuario más
avanzado hasta el usuario más básico ya que todos al entrar en internet nos
exponemos a personas maliciosas que se quieren aprovechar de nosotros.
Sin embargo, la muestra debe ser enfocada a la población más sensible en estos
ataques como lo son adultos mayores entre los 40 y 60 años, junto con los jóvenes
entre 12 y 20 años que utilizan el internet. Definiendo la muestra de forma estratificada
ya que se busca subdividir la población en ciertos grupos clasificados por su edad.
Formulación de Hipótesis:
En la actualidad vivimos en un mundo que gira en torno al internet siendo un medio
por el cual las personas tienen infinidades de recursos a su disposición, este es un
medio en el que se realiza transferencia de información personal de millones de
personas utilizando el protocolo HTTPS o Protocolo Seguro de Transferencia de
Hipertexto en páginas Web.
Sin embargo, la confiabilidad en este protocolo ha abierto pequeños espacios de
vulnerabilidad para las personas, los cuales se han sabido aprovechar por parte de
personas maliciosas dejando al descubierto la información personal de quienes son
vulnerados con el ataque, la problemática de desenvuelve en el protocolo HTPPS el
cual ya no es tan confiable para él envió de datos de una forma segura y encriptada,
creemos que estas falencias se presentan por ataques que secuestran las conexiones
SSL, un ejemplo claro es cuando se desea realizar una operación bancaria online, al
ingresar a la página Web del banco, durante el proceso de conexión SSL/TLS, el banco
envía al navegador su certificado y su llave pública firmados, elementos que utilizará
para cifrar la información a transmitir. Un troyano se interpone entre el servidor del
banco y el navegador tomando la llave pública y la información del certificado para cifrar
su propio canal de comunicación, mientras tanto, del lado del navegador el troyano
inserta su certificado auto-firmado, un certificado falso, de tal manera que el candadito
de seguridad del navegador siempre está visible durante la conexión y así la presencia
del troyano resulta imperceptible. Cuando se envía la información al banco, ésta es
cifrada utilizando el certificado falso e interceptado por el mismo troyano, quien la
manipula y transfiere al banco para que éste la procese. Empleando el certificado falso,
el troyano es capaz de descifrar y leer la información que compartimos con el banco.
Información que será utilizada por la persona atacante.
Diseño de Instrumentos de Indagación:
La detección del problema tiene como base el cotejo de la realidad con el
cumplimiento de los propósitos. El diseño de la recogida de datos es de gran relevancia
para un proceso intencionado:
 Lista de Cotejo.
 Encuesta.
 Entrevista.
 Prueba Escrita.
 Observación.
Ingeniería del Proyecto – Describir Paso a Paso la Metodología Propuesta:
El Diagrama de Gantt y la gestión de proyectos:
El Diagrama de Gantt lleva utilizándose durante cerca de siete décadas y es una de
las más famosas metodologías para la gestión de proyectos. La simplicidad de su
estructura y lo manejable de su planteamiento lo configuran como la herramienta ideal
tanto para quienes están iniciándose en la Dirección de Proyectos como para quienes
ya cuentan con una nutrida experiencia en el project management. El Diagrama de
Gantt como metodología para la gestión de proyectos, podría resumirse así:
 Se compone de dos ejes donde se recogen las tareas y actividades que
componen un proyecto y se asocian a un cronograma, quedando reflejada
su duración, momento de inicio y plazo de entrega previsto.
 En este eje de coordenadas también hay espacio para marcar las distintas
fases que forman el proyecto y para resaltar los eventos o acontecimientos
que suponen un hito reseñable para los participantes en el mismo.
 Las principales dificultades del Diagrama de Gantt se derivan del
establecimiento de prioridades y la detección de dependencias entre
actividades.
 Aporta una visión clara y realista de la situación pero requiere e
actualización continua para garantizar su validez.
 Su aplicación no es recomendable para proyectos sujetos a muchos
cambios, porque no les resultaría de utilidad; ni para los que se basan en
un planteamiento demasiado sencillo, ya que incorporar esta metodología
complicaría innecesariamente la gestión.
Información tomada de: OBS. (s.f.). "Las 3 metodologías para la gestión de
proyectos que más se utilizan". Disponible en línea en: https://www.obs-
edu.com/int/blog-project-management/administracion-de-proyectos/las-3-metodologias-
para-la-gestion-de-proyectos-que-mas-se-utilizan
Presupuesto:
Gestión de costos
RECURSO DESCRIPCIÓN PRESUPUESTO
1. Equipo Humano
4 alumnos estudiantes de ingeniería de
sistemas de la “UNAD”
10.000.000
2. Equipos y
Software
Computador 2.500.000
antivirus 500.000
Espacio en la nube de 20 GB 600.000
3. Materiales y
suministros
Papelería, cd, memorias USB, llamadas 300.000
4. Bibliografía Libros digitales 300.000
TOTAL
$14.200.000
RESULTADOS O PRODUCTOS ESPERADOS:
RESULTADO/PRODUCTO
ESPERADO
INDICADOR BENEFICIARIO
Desarrollo del proyecto:
Informe Final de la
Investigación
Usuarios de internet
Fortalecimiento de la seguridad
Socialización del
producto obtenido
Usuarios de internet.
Entrega del producto
Socialización de los
problemas planteados
Usuarios de internet
Costos de Hardware:
CANTIDAD DESCRIPCION VALOR
UNITARIO
VALOR
TOTAL
3 Computadora Intel DUAL CORE
3.0 Ghz Memoria RAM DDR2 de
1 GB PC 667.
2.300.000 6.900.000
1 Servidor 3.000.000 3.000.000
1 Tarjeta de red 1000mbps 800.000 800.000
1 Rack de Piso 400.000 400.000
2 Caja (305m) Cable UTP
Categoría 6A
280.000 560.000
48 Conector RJ45 3.000 144.000
1 Switch (12 puertos) 230.000 230.000
TOTAL $12.034.000
COSTOS DEL SOFTWARE:
CANTIDAD DESCRIPCION VALOR
UNITARIO
VALOR
TOTAL
3 WINDOWS PROFESIONAL2003 1.600.000 4.800.000
3 Microsoft OFFICE PROFESIONAL 2010 1.400.000 3.200.000
1 Microsoft OSERVER ESTÁNDAR 2010 800.000 800.000
1 Microsoft SQL 1.5000.000 1.500.000
1 Microsoft Visual Studio 2017 1.250.000 1.250.000
TOTAL $11.550.000
IDAD DESCRIPCIONVALORUNITARIOVALOR TOTAL
Plan de Acción y Cronograma:
Referencias Bibliográficas:
 UNAD. (2006). Reglamento Académico. Recuperado de
http://sgeneral.unad.edu.co/images/documentos/consejoSuperior/acuerdos/20
06/COSU_ACUE_0015_13122006.pdf
 UNAD. (2013). Reglamento Estudiantil. Recuperado de
http://sgeneral.unad.edu.co/images/documentos/consejoSuperior/acuerdos/20
13/COSU_ACUE_029_20131229.pdf
 UNAD. (2012). Estatuto de Investigación. Recuperado de
http://sgeneral.unad.edu.co/images/documentos/consejoSuperior/acuerdos/20
12/COSU_ACUE_0024_17042012.pdf
 Ferreyro, A., & Longhi, A. D. (2014). ¿Cómo comenzar una investigación
educativa? ¿Qué preguntas la orientan?, ¿Qué aspectos la condicionan?
Metodología de la investigación (pp. 69–90). Córdoba, Argentina: Encuentro
Grupo Editor. Metodología de la Investigación. Recuperado de:
http://bibliotecavirtual.unad.edu.co:2051/login.aspx?direct=true&db=e000xww
&AN=847673&lang=es&site=ehost-live&ebv=EB&ppid=pp_69
 Medina Cruz, J. ( 21,12,2016). Componente Normativo. [Archivo de video].
Recuperado de: http://hdl.handle.net/10596/10672
 Yuni, J. A., & Urbano, C. A. (2014). Identificar posibles preguntas del área
problema. Técnicas para investigar: recursos metodológicos para la
preparación de proyectos de investigación (pp. 70-92). Córdoba, Argentina:
Editorial Brujas. Recuperado de:
http://bibliotecavirtual.unad.edu.co:2051/login.aspx?direct=true&db=e000xww
&AN=847670&lang=es&site=ehost-live&ebv=EB&ppid=pp_70
 Ferreyro, A., & Longhi, A. D. (2014). ¿Qué tipos de diseños de investigación
se pueden plantear? Metodología de la investigación (pp. 91-104). Córdoba,
Argentina: Encuentro Grupo Editor. Recuperado de
http://bibliotecavirtual.unad.edu.co:2051/login.aspx?direct=true&db=e000xww
&AN=847673&lang=es&site=ehost-live&ebv=EB&ppid=pp_91
 Muñoz, R. C. (2009). Cómo elaborar y asesorar una investigación de tesis
(pp. 24-40). Córdoba, AR: El Cid Editor | apuntes. Recuperado de:
http://bibliotecavirtual.unad.edu.co:2077/lib/unadsp/reader.action?ppg=24&do
cID=10328246&tm=1481584091767
 Yuni, J. A., & Urbano, C. A. (2014). El proceso metodológico de la
investigación científica. Técnicas para investigar: recursos metodológicos
para la preparación de proyectos de investigación (pp. 43-58). Córdoba,
Argentina: Editorial Brujas. Recuperado de:
http://bibliotecavirtual.unad.edu.co:2051/login.aspx?direct=true&db=nlebk&AN
=847670&lang=es&site=ehost-live&ebv=EB&ppid=pp_43
 Ferreyro, A., & Longhi, A. D. (2014). ¿Qué significa investigar? ¿Cómo puede
caracterizarse la investigación científica? Metodología de la investigación (pp.
13-46). Córdoba, Argentina: Encuentro Grupo Editor. Recuperado de:
http://bibliotecavirtual.unad.edu.co:2051/login.aspx?direct=true&db=nlebk&AN
=847673&lang=es&site=ehost-live&ebv=EB&ppid=pp_13
 Moreno C., F., Rebolledo S., L. A., & Marthe Z., N. (2010). Cómo escribir
textos académicos según normas internacionales: APA, IEEE, MLA,
Vancouver e Icontec (pp. 3-73). Barranquilla [Colombia]: Universidad del
Norte. Recuperado de:
http://bibliotecavirtual.unad.edu.co:2051/login.aspx?direct=true&db=e000xww
&AN=710205&lang=es&site=ehost-live&ebv=EB&ppid=pp_iii
 Medina Cruz, J. (21,12,2016). Componente Metodológico. [Archivo de video].
Recuperado de: http://hdl.handle.net/10596/10674
 Ackerman, S. E., & Com, S. L. (2013). ¿Cómo elaborar un proyecto de
investigación? Metodología de la investigación (pp. 45-72). Buenos Aires, AR:
Ediciones del Aula Taller. Recuperado de
http://bibliotecavirtual.unad.edu.co:2077/lib/unadsp/reader.action?ppg=46&do
cID=10804439&tm=1482793740093
 Cegarra, S. J. (2004). Los métodos de la investigación. Metodología de la
investigación científica y tecnológica (pp. 81-94). Madrid, ES: Ediciones Díaz
de Santos. Recuperado de:
http://bibliotecavirtual.unad.edu.co:2077/lib/unadsp/reader.action?ppg=97&do
cID=10135781&tm=1482794135230
 Blanco, L. F. J. (2010). Sistema de gestión de la calidad, SGC, en el software.
Diseño de procesos claves para el mejoramiento de la calidad en proyectos
de software (pp. 7-10). La Habana, CU: D - Instituto Superior Politécnico José
Antonio Echeverría. CUJAE. Recuperado de
http://bibliotecavirtual.unad.edu.co:2077/lib/unadsp/reader.action?ppg=15&do
cID=10609131&tm=1482794566128
 Cabot, S. J. (2013). Tendencias. Ingeniería del software (pp. 28-35).
Barcelona, ES: Editorial UOC. Recuperado de:
http://bibliotecavirtual.unad.edu.co:2077/lib/unadsp/reader.action?ppg=28&do
cID=10853350&tm=1482794744237
 Pérez-Montoro, M. (2016). Gestión del conocimiento: orígenes y evolución
(pp. 1-10). El Profesional De La Información, 25(4), 526-534.
doi:10.3145/epi.2016.jul.02. Recuperado de:
http://bibliotecavirtual.unad.edu.co:2051/login.aspx?direct=true&db=buh&AN=
117565381&lang=es&site=ehost-live
 Bataller, A. (2016). Planificación de proyectos. La gestión de proyectos (pp.
27-42). Barcelona, ESPAÑA: Editorial UOC. Recuperado de
http://bibliotecavirtual.unad.edu.co:2077/lib/unadsp/reader.action?ppg=27&do
cID=11231227&tm=1482795056529
 Palladino, E. (2014). Administración y gestión de proyectos. Administración y
gestión de proyectos (pp. 25-34). Buenos Aires, AR: Espacio Editorial.
Recuperado de
http://bibliotecavirtual.unad.edu.co:2077/lib/unadsp/reader.action?ppg=25&do
cID=11162736&tm=1482795267282
 Medina Cruz, J. ( 21,12,2016). Componente Comunicativo. [Archivo de video].
Recuperado de: http://hdl.handle.net/10596/10673
 Gutiérrez, D. M. J. A., & Pagés, A. C. (2009). Definiciones básicas.
Planificación y gestión de proyectos informáticos (pp. 17-36). Alcalá de
Henares, ES: Servicio de Publicaciones. Universidad de Alcalá. Recuperado
de
http://bibliotecavirtual.unad.edu.co:2077/lib/unadsp/reader.action?ppg=28&do
cID=10280334&tm=1482795495894
 WikiEOI. (s.f.). "Las 5 fases en Gestión de Proyectos". Disponible en línea en:
http://www.eoi.es/blogs/embacon/2014/04/29/las-5-fases-en-gestion-de-
proyectos/
 WikiEOI. (s.f.). "Gestión del Tiempo en Proyectos". Disponible en línea en:
http://www.eoi.es/wiki/index.php/GESTI%C3%93N_DEL_TIEMPO_EN_PROY
ECTOS_en_Gesti%C3%B3n_de_proyectos
 La Guía PMBOK. (s.f.). "Gestión de los Costes del Proyecto". Disponible en
línea en: https://uacm123.weebly.com/3-gestioacuten-de-los-costes-del-
proyecto.html
 FICARA. (s.f.). "Planificación de la gestión de costos en un proyecto".
Disponible en línea en: http://ficprem.com/planificacion-de-la-gestion-de-
costos-en-un-proyecto/
 La Guía PMBOK. (s.f.). "Gestión del Alcance del Proyecto". Disponible en
línea en: https://uacm123.weebly.com/1-gestioacuten-del-alcance-del-
proyecto.html
 MDAP. (s.f.). "Cómo Planificar la Gestión del Alcance del Proyecto".
Disponible en línea en: http://www.uv-mdap.com/blog/otro-enfoque-sobre-
como-planificar-la-gestion-del-alcance/
 La Guía PMBOK. (s.f.). "Gestión de la Integración del Proyecto". Disponible
en línea en: https://uacm123.weebly.com/7-getioacuten-de-la-
integracioacuten-del-proyecto.html
 Bataller, A. (2016). Planificación de proyectos. La gestión de proyectos (pp.
27-42). Barcelona, ESPAÑA: Editorial UOC. Recuperado de
http://bibliotecavirtual.unad.edu.co:2077/lib/unadsp/reader.action?ppg=27&do
cID=11231227&tm=1482795056529
 Palladino, E. (2014). Administración y gestión de proyectos. Administración y
gestión de proyectos (pp. 25-34). Buenos Aires, AR: Espacio Editorial.
Recuperado de
http://bibliotecavirtual.unad.edu.co:2077/lib/unadsp/reader.action?ppg=25&do
cID=11162736&tm=1482795267282
 OBS. (s.f.). "Las 3 metodologías para la gestión de proyectos que más se
utilizan". Disponible en línea en: https://www.obs-edu.com/int/blog-project-
management/administracion-de-proyectos/las-3-metodologias-para-la-
gestion-de-proyectos-que-mas-se-utilizan

Paso8 100414 66_propuesta_ampliada

  • 1.
    Unidad 3: Paso8 - Trabajo Colaborativo 3 Desarrollo Trabajo Colaborativo III Presentado por: MAGALY PRIETO Cód. 65.500.329 WILLIAM DARÍO BELTRÁN Cód. 1.110.585.595 FRANKDEY TRIVIÑO SÁNCHEZ Cód. 1.110.472.898 MIGUEL LEIVA PADILLA Cód. 1.110.554.413 Presentado a: GABRIEL RAMÍREZ Tutor Grupo: 100414_66 PROYECTO DE GRADO (ING. DE SISTEMAS) UNIVERSIDAD NACIONAL ABIERTA Y A DISTANCIA - UNAD ESCUELA DE CIENCIAS BÁSICAS TECNOLOGÍA E INGENIERÍA IBAGUÉ
  • 2.
    DIRECCIÓN DEL BLOG Acontinuación presentamos el enlace del blog creado de manera colaborativa con el fin de publicar en este espacio los productos académicos obtenidos a lo largo de los trabajos colaborativos de las tres unidades de adquisición de conocimiento del curso, según se solicita en las tres Guías de Actividades: https://proyectoingsistemas20101416.blogspot.com.co/ a. Mapa conceptual que permita visualizar y dar respuesta a interrogantes tales como: ¿Qué elementos se requieren para llevar a cabo un ciclo de vida de un proyecto en forma completa? - ¿Quiénes son los actores principales en el establecimiento del ciclo de vida de un proyecto? - ¿Cuál sería el papel principal de un Ingeniero de Sistemas en la ejecución de proyectos con base en la gestión de proyectos? Por Magaly Prieto:
  • 3.
    Por Franky DeyTriviño: Por Miguel Leiva:
  • 4.
  • 5.
    b. Ensayo conmínimo cuatro (4) páginas sin incluir portada ni referencias bibliográficas letra Arial de 12 y espaciado a 1,15. En el ensayo debe contener una revisión teórica de las temáticas, de Gerencia y gestión de proyectos, relacionadas con el plan de gestión del tiempo, plan de gestión de costos, plan de gestión del alcance y plan de gestión de la integración. El ensayo debe contener las siguientes partes: Portada, Introducción, Marco teórico o Estado del Arte, Conclusiones y Referencias Bibliográficas. Unidad 3: Paso 8 - Trabajo Colaborativo 3 Desarrollo Ensayo Presentado por: MAGALY PRIETO Cód. 65.500.329 WILLIAM DARÍO BELTRÁN Cód. 1.110.585.595 FRANKY DEY TRIVIÑO Cód. 1.110.472.898 MIGUEL LEIVA PADILLA Cód. 1.110.554.413 Presentado a: GABRIEL RAMÍREZ Tutor Grupo: 100414_66 PROYECTO DE GRADO (ING. DE SISTEMAS)
  • 6.
    UNIVERSIDAD NACIONAL ABIERTAY A DISTANCIA - UNAD ESCUELA DE CIENCIAS BÁSICAS TECNOLOGÍA E INGENIERÍA IBAGUÉ INTRODUCCIÓN En el presente documento expondré parte del conocimiento adquirido en relación con los conceptos de Plan de Gestión de Tiempo, Plan de Gestión de Costos, Plan de Gestión de Alcance y Plan de Gestión de la Integración según la versión de las referencias bibliográficas otorgadas en el Campus Virtual de la UNAD, así como también de investigación autónoma sobre las temáticas de Gerencia y Gestión de Proyectos. Esto con el objetivo de dar continuidad a la propuesta presentada desde el primer trabajo colaborativo y poder conocer elementos que nos pueden servir cuando presentemos una propuesta fuera del área académica. La gestión de proyectos es una disciplina de gestión que se está implantando de forma generalizada en el entorno empresarial y consiste en la aplicación de conocimientos, metodologías, técnicas y herramientas para la definición, planificación y realización de actividades con el objeto de transformar objetivos o ideas en realidades. De forma general, se puede considerar a la gestión de proyectos como una aproximación sistemática y estructurada a como las organizaciones gestionan sus actividades no recurrentes. Aunque es una disciplina que no se puede datar con exactitud (se realizan proyectos desde el inicio de la humanidad) es a partir de 1950 cuando las organizaciones empiezan a utilizar sistemáticamente técnicas y herramientas de dirección de proyectos en proyectos complejos de ingeniería. No cabe duda que el director de proyecto no sólo
  • 7.
    debe conocer lasherramientas más técnicas de la dirección de proyectos sino que debe utilizar sus habilidades humanas para alinear los intereses del equipo de trabajo con los objetivos del proyecto. MARCO TEÓRICO – ESTADO DEL ARTE La teoría sobre proyectos se ha enriquecido con aportes de la ciencia, la pedagogía y la psicología. Resulta pertinente hacer referencia a la definición de proyecto para avanzar en el análisis del tema. Se denomina proyecto a la realización de una actividad temporal en la que puede generarse un producto, un servicio o un resultado. No hay duda de que en el campo educativo el proyecto juega un papel muy importante en el cumplimiento de sus objetivos, el carácter puntual y específico de los proyectos hace posible vincular el trabajo, el aula y la escuela con la realidad social, en tal grado que algunos autores nos hablan del proyecto educativo como herramienta inseparable. Referente a la gestión de proyectos, David señala que La gestión de proyectos es el arte de dirigir y coordinar los recursos humanos y materiales para alcanzar los objetivos predefinido es de costo, de tiempo, de calidad a satisfacción de los participantes. Importante el poder explicativo pero es necesario complementarla con el análisis de las fases que influyen en el sitio en el desarrollo de un proyecto de cualquier naturaleza. Las cinco fases esenciales para la gestión de proyectos son: 1. Análisis de Viabilidad. 2. Planificación Detallada. 3. Ejecución. 4. Seguimiento y Control. 5. Cierre. Básicamente es esto lo que se necesita para que un proyecto pueda funcionar de manera correcta, al menos en papel, ya que es importante mencionar que cada una de
  • 8.
    estas fases cuentacon actividades a ejecutar que varían según la categoría del proyecto. Si no se definen de manera puntual estas fases con el fin de generar unos parámetros para realizar los distintos procedimientos, no será posible desarrollar el mismo. Los proyectos cuentan con una gran variedad de elementos donde cada uno cumple una función específica. Es por tal razón que la Gestión del Tiempo es de suma importancia, ya que por medio de un plan de acción podemos conocer todas las actividades que se requieren ejecutar para cumplir con un objetivo de entregar un producto o servicio en una fecha de entrega pactada y así podemos definir qué cantidad de tiempo se debe otorgar a cada actividad. La mejor forma de realizar esto es por medio de la elaboración de un Cronograma. Existen diversas modelos de Cronogramas que se ajustan a nuestras necesidades. Con la Gestión del Tiempo identificamos las actividades a realizar, la secuencia de realización y la estimación de la duración de las mismas, así como también, estimar los recursos (materiales, personas, equipos, instalaciones, etc.) necesarios para ejecutar cada una de las distintas actividades de la Propuesta o Proyecto. El plan de Gestión del Tiempo nos muestra lo indispensable que es para un proyecto la organización del tiempo, donde cada uno de los miembros del grupo toma parte en el desarrollo del proyecto, es decir, delegándose las funciones, para que la resolución del mismo fluya de manera organizada y a tiempo, con el objetivo de darlo por terminado en el momento indicado sin afectar costos, calidad y duración. Se debe poner en practica reglas que nos ayudarían a que la gestión del tiempo se ejecute en el tiempo estipulado, como lo son el planificar las tareas, tener claros los objetivos, determinar el calendario de actividades, determinar la duración de las actividades, todo lo anterior siempre se hace en conjunto con el grupo para no tener inconvenientes, para nuestra practica el tiempo se delimita con el tiempo de la actividad Proyecto de Grado y el tiempo que le dediquemos cada uno de los integrantes de este grupo. Por medio del Plan de Gestión de Costos podemos conocer, estimar, presupuestar y controlar los costos de cada una de las distintas actividades que se planean realizar en una Propuesta o Proyecto. Podemos tener un control adecuado sobre los mismos y conocer la forma en cómo interactúan entre sí los distintos procesos y el dinero que necesitamos tener disponible para cumplir con los costes de dichos procesos. En muchos casos, la estimación de los costos y la preparación del presupuesto van de la mano, especialmente en aquellos proyectos de tamaño o alcance pequeño. Sin
  • 9.
    embargo, para poderdeterminar el costo de un proyecto, se debe tener totalmente definido el alcance. El Plan de Gestión de Costos de un proyecto es indispensable, conociendo cuánto es presupuesto se pueden hacer las proyecciones, así como también saber cuántas personas pueden ser parte de este proyecto, en nuestro caso, el Costo solo dura lo que dure este módulo de proyecto de grado. Esto ya que el Plan de Gestión del Alcance del Proyecto nos permite identificar, definir y controlar qué procesos se incluyen en un Proyecto y qué no se incluye en el mismo. Cuando se habla de Procesos, nos estamos refiriendo a los procesos que nos van a garantizar dar una solución completa a la finalidad del Proyecto y entregar el producto o servicio solicitado según los requerimientos (características y funciones) solicitados. El alcance de un proyecto se define al realizar una muy necesaria descripción detallada del proyecto y del producto, ya que este paso es fundamental para el éxito del mismo. Se puede obtener con base en los productos que se deben entregar de manera primordial, los supuestos y las restricciones que documentamos en el inicio del proyecto en un Acta de Constitución del Proyecto. Gracias al Plan de Gestión del Alcance del Proyecto determinaos cómo serán analizados, documentados y gestionados los requisitos o requerimientos durante el Ciclo de Vida del Proyecto. También la forma en cómo se planificará, supervisará e firmará la documentación de los requisitos, sumado a la Trazabilidad de los atributos y actividades de gestión de configuración y control de cambios. El Plan de Gestión del Alcance, como la palabra lo dice, es el alcance que se tiene para desarrollar y ejecutar el proyecto, donde nosotros como futuros Ingenieros de Sistemas, en nuestro curso de Proyecto de Grado, tengamos y pronostiquemos cuál es alcance para realizar este proyecto relacionado sobre la Seguridad en la Web. Por medio de un Plan de Gestión de la Integración del Proyecto podemos identificar y definir cada uno de los diversos procesos y actividades de un Proyecto o su producto entregable principal con el objetivo de combinar, unificar y coordinar procesos en un solo “compilado”. El Plan de Gestión de la Integración describe todos los procesos necesarios para asegurar que todos los elementos sean tenidos en cuenta a lo largo del proyecto. Actualmente vivimos en una sociedad totalmente competitiva, donde las nuevas tendencias tecnológicas han marcado un punto muy importante en el mercado, estas tendencias han logrado captar la atención del consumidor de una forma considerable ya que la tecnología ha sido adaptada a la mayoría de procesos que se llevan a cabo en la sociedad.
  • 10.
    ¿Cómo responder demanera pertinente en un ambiente altamente competitivo a la exigencia de incorporar conocimientos, metodologías, herramientas, técnicas y competencias en el desarrollo y ejecución de proyectos, atendiendo a las restricciones de alcance, costo y tiempo? Para ello, las personas que desean empezar a abrirse campo en el mercado deben implementar nuevas estrategias relacionadas con la gestión de proyectos, para realizar esto deben de tener una idea clara de cuál es el proyecto que desean realizar, si estos serán un producto o servicio único, capaz de agregar valor a algo ya existente o provocar un cambio beneficioso. Conociendo esto, es importante aclarar que la gestión de proyectos es un enfoque metódico para planificar y orientar los procesos del proyecto de principio a fin, teniendo como objetivo crear un producto original, que sea capaz de suplir la necesidad del cliente, de esta forma se puede asegurar la calidad del producto. Esta gestión de proyectos cuenta con cuatro planes de procesos: plan de gestión del tiempo, plan de gestión de costos, plan de gestión de alcance y plan de gestión de la integración. Actualmente en los campos de la ciencia, la tecnología, la cultura, la educación, la política entre otros, el proyecto ocupa un lugar muy importante en el proceso de planificación, programación y evaluación de sus actividades y tareas. Es de esperarse que ocurra porque un proyecto no sólo es una guía para la acción, sino también un factor de cambio y de transformación de la realidad. Bien sea un docente que se desempeña en el área rural y lleva a cabo un proyecto pedagógico o un administrador público que propone un plan de desarrollo para su ciudad, el proyecto es una herramienta necesaria para cumplir con sus objetivos. El plan de gestión del tiempo de un proyecto corresponde a los tiempos de cada fase o actividad del proyecto, utilizando un cronograma que permita analizar la secuencia de actividades en cada fase o etapa. Gracias a este plan de gestión del tiempo se pueden establecer periodos fijos para la ejecución del proyecto ya que el incluye todas las actividades necesarias para cumplir con la fecha de entrega del proyecto. Dentro de los puntos a tener en cuenta al momento de ejecutar este plan son: identificación de actividades, secuenciamiento lógico de actividades, estimación de duración de las actividades, y elaboración del cronograma de proyecto. En la identificación de actividades se evalúan cuáles son las actividades que se deben realizar para finalizar el proyecto, así mismo se define el tiempo de ejecución para los entregables de estas actividades. La secuencia de actividades consiste en definir las relaciones lógicas que se tienen entre las actividades para así establecer cuál es el orden de realización de cada una. En la estimación de duración de las actividades
  • 11.
    se debe tenerdeterminado cuales son las cantidades y los tipos de recursos necesarios para la ejecución del proyecto, luego se deben plantear unos tiempos aproximados de duración de las actividades basados en experiencias propias, experiencias de otros proyectos similares o por medio de estimación paramétrica. El plan de gestión de costos de un proyecto corresponde a la estimación, la asignación y el control de los costos de un proyecto. Esto permite que las empresas conozcan previamente los gastos y así se minimicen las posibilidades de superar el presupuesto inicial. Dentro de los puntos a tener en cuenta al momento de ejecutar este plan son: planificación del costo del proyecto, estimación del costo del proyecto, estimación del presupuesto, control de los costos, en la planificación del costo se debe tener información previa de las actividades a realizar y los recursos a utilizar. En la estimación de los costos se trasladan los recursos para realizar el proyecto a valores monetarios, la estimación del presupuesto se calcula con la suma de los costos estimados de cada recurso y por último en control de los costos consiste en realizar un seguimiento diario al presupuesto realizado verificando que este se cumpla o se mantenga en los rangos permitidos. El plan de gestión de alcance es la etapa que toma todas las actividades orientadas a garantizar el cumplimiento de las tareas las cuales son necesarias para lograr los objetivos del proyecto y se relaciona con el control de lo que está y no está incluido en el proyecto. Este plan es importante porque describe cómo avanza el alcance del proyecto y como se utilizan los cambios al proyecto. El plan de gestión de la integración es aquel que describe todos los procesos necesarios para la ejecución del proyecto asegurándose que todos los factores y elementos del mismo se cumplan adecuadamente a lo largo de su desarrollo. Teniendo un conocimiento general de estos términos, se logra crear una idea de la importancia de realizar las etapas correspondientes a la gestión de proyecto, ya que como se mencionó al principio la competencia en cuanto a productos y servicios se refiere, es de un gran volumen, lo que conlleva a los consumidores decantarse de un lugar a otro por detalles mínimos que capten su atención, con estos planes de acción se asegura que la ejecución del proyecto se lleve a cabo de una forma idónea y con los mínimos márgenes de error. Para que a la hora de llegar al mercado se diferencien por la innovación y la correcta planificación del proyecto. La cultura organizacional, es decir, el modo en que el equipo de gestión enfrenta nuevos desafíos y la comunicación entre ellos y el grado de apropiación de los objetivos y por último y no menos importante, está la relevancia que se le asigna al proyecto y el nivel de compromiso de los interesados.
  • 12.
    Siempre que seemprende el desarrollo de un proyecto en cualquier campo, sea empresarial, científico o educativo, la principal preocupación es cómo llevarlo a un feliz término, es decir, como hacer que arroje los resultados esperados, y es aquí donde aparece en escena la gestión de proyectos para ofrecer herramientas, alternativas y estrategias que conduzcan al logro de este ideal. CONCLUSIONES  Reconozco que todos los conceptos anteriormente enunciados, no solo en esta Unidad del curso, sino en las anteriores y otros conceptos ya conocidos o por conocer, nos serán de gran ayuda cuando nos desempeños laboralmente, ya que mientras cursaba la Tecnología de Análisis y Desarrollo de Sistemas de Información (A.D.S.I.) en el SENA, pude conocer acerca de las temáticas vistas en el curso Proyecto de Grado.  En cuanto a la Integración del Proyecto, quiero recordar la recomendación que el señor Tutor Ricardo Palacio Peña, Instructor SENA, nos dio cuando cursaba la Tecnología de A.D.S.I. y es que en relación con el desarrollo de un proyecto de software, es importante entregar ejecutables de cada módulo en lugar de esperar entregar un solo producto al final, ya que así no solo se demuestra al cliente que sus requerimientos para ese módulo se cumplen, sino que podemos tener más tiempo para desarrollar las otras partes de los módulos y así mismo identificar posibles errores de los módulos ya entregados. Luego de que el usuario prueba por separado los módulos, se integran en un solo programa.  Comprendemos que este curso nos da herramientas y material de investigación, para que como futuros Ingenieros de Sistemas, tengamos conocimiento sobre qué es un Proyecto de Investigación y los elementos que lo conforman.  Lo que queda claro es que entre los factores más relevantes que influye en el éxito de la gestión de un proyecto se encuentran los planes de integración, de alcance, de tiempo y de costos, al igual que el gerente quien debe reunir ciertas habilidades técnicas, conceptuales e interpersonales para cumplir a
  • 13.
    cabalidad con losobjetivos del proyecto, es decir ser altamente competente, y contar con una gran capacidad de organización, dirección y control de todos los recursos que tiene a su disposición; sin dejar a un lado la constante motivación y la asertiva comunicación con su equipo. REFERENCIAS BIBLIOGRÁFICAS WikiEOI. (s.f.). "Las 5 fases en Gestión de Proyectos". Disponible en línea en: http://www.eoi.es/blogs/embacon/2014/04/29/las-5-fases-en-gestion-de-proyectos/ WikiEOI. (s.f.). "Gestión del Tiempo en Proyectos". Disponible en línea en: http://www.eoi.es/wiki/index.php/GESTI%C3%93N_DEL_TIEMPO_EN_PROYECTOS_e n_Gesti%C3%B3n_de_proyectos La Guía PMBOK. (s.f.). "Gestión de los Costes del Proyecto". Disponible en línea en: https://uacm123.weebly.com/3-gestioacuten-de-los-costes-del-proyecto.html FICARA. (s.f.). "Planificación de la gestión de costos en un proyecto". Disponible en línea en: http://ficprem.com/planificacion-de-la-gestion-de-costos-en-un-proyecto/ La Guía PMBOK. (s.f.). "Gestión del Alcance del Proyecto". Disponible en línea en: https://uacm123.weebly.com/1-gestioacuten-del-alcance-del-proyecto.html MDAP. (s.f.). "Cómo Planificar la Gestión del Alcance del Proyecto". Disponible en línea en: http://www.uv-mdap.com/blog/otro-enfoque-sobre-como-planificar-la-gestion- del-alcance/ La Guía PMBOK. (s.f.). "Gestión de la Integración del Proyecto". Disponible en línea en: https://uacm123.weebly.com/7-getioacuten-de-la-integracioacuten-del-proyecto.html Bataller, A. (2016). Planificación de proyectos. La gestión de proyectos (pp. 27-42). Barcelona, ESPAÑA: Editorial UOC. Recuperado de http://bibliotecavirtual.unad.edu.co:2077/lib/unadsp/reader.action?ppg=27&docID=1123 1227&tm=1482795056529 Palladino, E. (2014). Administración y gestión de proyectos. Administración y gestión de proyectos (pp. 25-34). Buenos Aires, AR: Espacio Editorial. Recuperado de
  • 14.
    http://bibliotecavirtual.unad.edu.co:2077/lib/unadsp/reader.action?ppg=25&docID=1116 2736&tm=1482795267282 Gutiérrez, D. M.J. A., & Pagés, A. C. (2009). Definiciones básicas. Planificación y gestión de proyectos informáticos (pp. 17-36). Alcalá de Henares, ES: Servicio de Publicaciones. Universidad de Alcalá. Recuperado de http://bibliotecavirtual.unad.edu.co:2077/lib/unadsp/reader.action?ppg=28&docID=1028 0334&tm=1482795495894 Muñoz, R. C. (2009). Como elaborar y asesorar una investigación de tesis (pp. 24- 40). Córdoba, AR: El Cid Editor | apuntes. Recuperado de: http://bibliotecavirtual.unad.edu.co:2077/lib/unadsp/reader.action?ppg=24&docID=1032 8246&tm=1481584091767 Yuni, J. A., & Urbano, C. A. (2014). El proceso metodológico de la investigación científica. Técnicas para investigar: recursos metodológicos para la preparación de proyectos de investigación (pp. 43-58). Córdoba, Argentina: Editorial Brujas. Recuperado de: http://bibliotecavirtual.unad.edu.co:2051/login.aspx?direct=true&db=nlebk&AN=847670& lang=es&site=ehost-live&ebv=EB&ppid=pp_43 Ferreyro, A., & Longhi, A. D. (2014). ¿Qué significa investigar? ¿Cómo puede caracterizarse la investigación científica? Metodología de la investigación (pp. 13-46). Córdoba, Argentina: Encuentro Grupo Editor. Recuperado de: http://bibliotecavirtual.unad.edu.co:2051/login.aspx?direct=true&db=nlebk&AN=847673& lang=es&site=ehost-live&ebv=EB&ppid=pp_13 Moreno C., F., Rebolledo S., L. A., & Marthe Z., N. (2010). Cómo escribir textos académicos según normas internacionales: APA, IEEE, MLA, Vancouver e Icontec (pp. 3-73). Barranquilla [Colombia]: Universidad del Norte. Recuperado de: http://bibliotecavirtual.unad.edu.co:2051/login.aspx?direct=true&db=e000xww&AN=7102 05&lang=es&site=ehost-live&ebv=EB&ppid=pp_iii c. Modelo de cronograma, que contemple las actividades a ejecutar en el proyecto de investigación, usando alguna de las herramientas para la gestión de proyectos. El cronograma debe plantear como mínimo 5 actividades relacionadas con la gestión de proyectos. Por William Beltrán: PLAN DE ACCIÓN Y CRONOGRAMA
  • 15.
    d. Propuesta deinvestigación ampliada. Adicionar a la propuesta de investigación, que se ha venido desarrollando desde el Trabajo Colaborativo 1: GRUPAL: Antecedentes del tema: Después de acceder, consultar y analizar el Banco de Ideas de la UNAD, decidimos seleccionar un proyecto interesante y que compete a todas las personas que utilizan Internet, el cual se encuentra bajo la idea número 009 con la tecnología denominada: SEGURIDAD DE LA WEB y su línea de investigación se encuentra en Infraestructura Tecnológica y Seguridad en Redes del área de Telecomunicaciones.
  • 16.
    A diario secrean más de 160.000 nuevos programas maliciosos e internet. En la actualidad, existen más de 15 millones de códigos dañinos para los equipos electrónicos, tanto móviles como de escritorio, según Panda Security. En 2015, la Unidad de Delitos Informáticos recibió más de 7.000 denuncias, el 64 por ciento relacionadas con robo de dinero e información por medios informáticos. A eso se suma que las empresas colombianas perdieron más de 600 millones de dólares debido a ataques cibernéticos el año pasado. Es más, en 2014, se estima que las compañías de todo el mundo perdieron un trillón de dólares a causa del cibercrimen. Las cifras demuestran que para empresas e individuos, la seguridad informática se ha convertido en un tema crucial. “El cibercrimen ha crecido de forma proporcional a la masificación de las tecnologías. Los ciberdelincuentes implementan nuevos y cada vez más sofisticados métodos de ataque, que por lo general tienen fines económicos”, aseguran voceros de Microsoft. Estado del Arte: FORMATO RESUMEN ANALÍTICO EN EDUCACIÓN - RAE Código: Versión: 01 Fecha de Aprobación: Página 16 de 30 1. Información General Tipo de documento Proyecto de Grado (Ing. de Sistemas) Acceso al documento Universidad Nacional Abierta y a Distancia – UNAD Título del documento Protege tus Datos Autor(es) Magaly Prieto, William Darío Beltrán, Franky Dey Triviño, Miguel Leiva Padilla. Director Gabriel Ramírez Publicación Ibagué. Universidad Nacional Abierta y a Distancia, 2017
  • 17.
    Unidad Patrocinante Palabras Claves Amenaza,análisis de vulnerabilidades, análisis en tiempo real, aplicación engañosa, aplicación web, ataque por interceptación, ataques web, auditoría informática, HTML, HTTP, HTTPS 2. Descripción Este proyecto trata sobre la seguridad en la web, después de acceder, consultar y analizar el Banco de Ideas de la UNAD, se decidido seleccionar un proyecto interesante y que compete a todas las personas que utilizan Internet, el cual se encuentra bajo la idea número 009 con la tecnología denominada: SEGURIDAD DE LA WEB y su línea de investigación se encuentra en Infraestructura Tecnológica y Seguridad en Redes del área de Telecomunicaciones. Donde nosotros como futuros ingenieros de sistemas damos una posible solución de la problemática encontrada. 3. Fuentes  Muñoz, R. C. (2009). Como elaborar y asesorar una investigación de tesis (pp. 24-40). Córdoba, AR: El Cid Editor | apuntes. Recuperado de: http://bibliotecavirtual.unad.edu.co:2077/lib/unadsp/reader.action?ppg=24&doc ID=10328246&tm=1481584091767  Yuni, J. A., & Urbano, C. A. (2014). El proceso metodológico de la investigación científica. Técnicas para investigar: recursos metodológicos para la preparación de proyectos de investigación (pp. 43-58). Córdoba, Argentina: Editorial Brujas. Recuperado de: http://bibliotecavirtual.unad.edu.co:2051/login.aspx?direct=true&db=nlebk&AN =847670&lang=es&site=ehost-live&ebv=EB&ppid=pp_43  Ferreyro, A., & Longhi, A. D. (2014). ¿Qué significa investigar? ¿Cómo puede caracterizarse la investigación científica? Metodología de la investigación (pp. 13-46). Córdoba, Argentina: Encuentro Grupo Editor. Recuperado de: http://bibliotecavirtual.unad.edu.co:2051/login.aspx?direct=true&db=nlebk&AN =847673&lang=es&site=ehost-live&ebv=EB&ppid=pp_13  Moreno C., F., Rebolledo S., L. A., & Marthe Z., N. (2010). Cómo escribir textos académicos según normas internacionales: APA, IEEE, MLA, Vancouver e Icontec (pp. 3-73). Barranquilla [Colombia]: Universidad del
  • 18.
    Norte. Recuperado de: http://bibliotecavirtual.unad.edu.co:2051/login.aspx?direct=true&db=e000xww& AN=710205&lang=es&site=ehost-live&ebv=EB&ppid=pp_iii Medina Cruz, J. (21,12,2016). Componente Metodológico. [Archivo de video]. Recuperado de: http://hdl.handle.net/10596/10674  Ackerman, S. E., & Com, S. L. (2013). ¿Cómo elaborar un proyecto de investigación? Metodología de la investigación (pp. 45-72). Buenos Aires, AR: Ediciones del Aula Taller. Recuperado de http://bibliotecavirtual.unad.edu.co:2077/lib/unadsp/reader.action?ppg=46&doc ID=10804439&tm=1482793740093  Cegarra, S. J. (2004). Los métodos de la investigación. Metodología de la investigación científica y tecnológica (pp. 81-94). Madrid, ES: Ediciones Díaz de Santos. Recuperado de: http://bibliotecavirtual.unad.edu.co:2077/lib/unadsp/reader.action?ppg=97&doc ID=10135781&tm=1482794135230 4. Contenidos  Marco Teórico.  Marco Conceptual.  Marco Tecnológico  Tipo de Investigación.  Enfoque de Investigación.  Población y Muestra.  Formulación de Hipótesis.  Diseño de Instrumentos de Indagación.  Ingeniería del Proyecto - Describir paso a paso la metodología Propuesta.  Presupuesto.  Cronograma.  Referencias Bibliográficas. 5. Metodología Investigación: Después de acceder, consultar y analizar el Banco de Ideas de la UNAD, se selecciona un proyecto interesante y que compete a todas las personas que utilizan Internet, el cual se encuentra bajo la idea número 009 con la tecnología denominada: SEGURIDAD DE LA WEB y su línea de investigación se encuentra en Infraestructura Tecnológica y Seguridad en Redes del área de Telecomunicaciones. La anterior selección se realizó como muestra de una de las Problemáticas de Entorno
  • 19.
    en el áreade las TIC (Tecnología de la Información y Comunicación). 6. Conclusiones El formato RAE nos permite tener un resumen del proyecto que se está desarrollando, en especial cuando se cuenta con muchos proyectos por revisar es de gran ayuda para saber si es viable o el proyecto que se está realizando. Elaborado por: Magaly Prieto Álvarez Revisado por: William Darío Beltrán Espitia Fecha de elaboración del Resumen: 26 11 2017 Marco Teórico: Debido a la evolución permanente de las tecnologías de la información y las comunicaciones que demandan un mayor esfuerzo para garantizar la seguridad, a las constantes amenazas que hoy en día atentan contra la seguridad de la información que cada vez son más especializadas, complejas y avanzadas, y a la normatividad vigente que regula y exige una mayor protección y privacidad de los datos sensibles, personales, comerciales y financieros de las personas, la organizaciones deben contar con un modelo o Sistema de Gestión de Seguridad de la Información basado en estándares de seguridad reconocidos a nivel mundial, con el propósito de poder establecer y mantener un gobierno de seguridad alineado a las necesidades y objetivos estratégicos del negocio, compuesto por una estructura organizacional con roles y responsabilidades y un conjunto coherente de políticas, procesos y procedimientos, que le permitan gestionar de manera adecuada los riesgos que puedan atentar contra la confidencialidad, integridad, disponibilidad, autenticidad, trazabilidad y no repudio de la seguridad de la información. Para lograr una adecuada gestión de la información es indispensable que las organizaciones establezcan una metodología estructurada, clara y rigurosa para la valoración y tratamiento de los riesgos de seguridad, con el objetivo de conocer el estado real de la seguridad de los activos de información a través de los cuales se gestiona la información del negocio, identificar y valorar las amenazas que puedan comprometer la seguridad de la información y determinar los mecanismos y medidas de seguridad a implementar para minimizar el impacto en caso de las posibles pérdidas de confiabilidad, integridad y disponibilidad de la información.
  • 20.
    Marco Conceptual: Activo: Personaresponsable de gestionar el riesgo. Impacto: Consecuencias de que la amenaza ocurra. Nivel de afectación en el activo de información que se genera al existir el riesgo. Activo de información: Aquello que es de alta validez y que contiene información vital de la empresa que debe ser protegida. Amenaza: Es la causa potencial de un daño a un activo de información. Anexo SL: Nuevo esquema definido por International (Organization for Standardization - ISO) para todos los Sistemas de Gestión acorde al nuevo formato llamado “Anexo SL”, que proporciona una estructura uniforme como el marco de un sistema de gestión genérico. Análisis de riesgos: Utilización sistemática de la información disponible, para identificar peligros y estimar los riesgos. Causa: Razón por la cual el riesgo sucede. Ciclo de Deming: Modelo mejora continua para la implementación de un sistema de mejora continua. Colaborador: Es toda persona que realiza actividades directa o indirectamente en las instalaciones de la entidad, Trabajadores de Planta, Trabajadores Temporales, Contratistas, Proveedores y Practicantes. Confidencialidad: Propiedad que determina que la información no esté disponible a personas no autorizados 20 NTC-ISO-IEC 27001:2013, Pág. 11-12 40 Controles: Son aquellos mecanismos utilizados para monitorear y controlar acciones que son consideradas sospechosas y que pueden afectar de alguna manera los activos de información. Disponibilidad: Propiedad de determina que la información sea accesible y utilizable por aquellas personas debidamente autorizadas. Dueño del riesgo sobre el Incidente de seguridad de la información: Evento no deseado o inesperado, que tiene una probabilidad de amenazar la seguridad de la información. Integridad: Propiedad de salvaguardar la exactitud y estado completo de los activos. Oficial de Seguridad: Persona encargada de administrar, implementar, actualizar y monitorear el Sistema de Gestión de Seguridad de la Información. PSE: Proveedor de Servicios Electrónicos, es un sistema centralizado por medio del cual las empresas brindan a los usuarios la posibilidad de hacer sus pagos por Internet.
  • 21.
    Probabilidad de ocurrencia:Posibilidad de que se presente una situación o evento específico. Responsables del Activo: Personas responsables del activo de información. Riesgo: Grado de exposición de un activo que permite la materialización de una amenaza. Riesgo Inherente: Nivel de incertidumbre propio de cada actividad, sin la ejecución de ningún control. Riesgo Residual: Nivel de riesgo remanente como resultado de la aplicación de medidas de seguridad sobre el activo. SARC: Siglas del Sistema de Administración de Riesgo Crediticio. SARL: Siglas del Sistema de Administración de Riesgo de Liquidez. SARLAFT: Siglas del Sistema de Administración del Riesgo de Lavado de Activos y Financiación del Terrorismo. SARO: Siglas del Sistema de Administración de Riesgos Operativos. Seguridad de la Información: Preservación de la confidencialidad, la integridad y la disponibilidad de la información (ISO 27000:2014). SGSI: Siglas del Sistema de Gestión de Seguridad de la Información. Sistema de Gestión de Seguridad de la información SGSI: Permite establecer, implementar, mantener y mejorar continuamente la gestión de la seguridad de la información de acuerdo con los requisitos de la norma NTC-ISO-IEC 27001. Vulnerabilidad: Debilidad de un activo o grupo de activos de información que puede ser aprovechada por una amenaza. La vulnerabilidad de caracteriza por ausencia en controles de seguridad que permite ser explotada. Marco Tecnológico: En este proyecto se cuenta con la tecnología de punta disponible de manera gratuita o de pago, como el MD5, Blacklisting, Servicio de Detección de Intrusos y CloudFlare, entre muchos otros ya expuestos anteriormente. Tipo de Investigación: Tenido en cuenta la características del proyecto, se empleará en el desarrollo del mismo el método investigación de tipo factible, que consiste en la investigación, elaboración y desarrollo de una propuesta de un modelo operativo viable para solucionar problemas, requerimientos o necesidades de organizaciones o grupos
  • 22.
    sociales; puede referirsea la formulación de políticas, programas, tecnologías, métodos o procesos. Con base en la anterior definición, el presente trabajo corresponde al análisis y desarrollo de una propuesta para la protección de archivos en transferencia de documentación privada vía web, de acuerdo al alcance definido, las necesidades de la entidad y tomando para base para ello el modelo de referencia de seguridad de la norma ISO/IEC 27001:2013. También, durante el desarrollo del proyecto se utilizara el método de investigación de campo, que permite el análisis sistemático del problema en la realidad, con el fin de describirlo, interpretarlo, entender su naturaleza y explicar sus causas y efectos. Enfoque de Investigación: Dentro de los enfoques de una investigación se tienen los enfoques cuantitativos y los enfoques cualitativos para este proyecto relacionado con la seguridad de traspaso de la información, se determinó que la mejor opción es manejar un enfoque mixto ya que en el contenido de ambos enfoques se aprecian puntos importantes que se adecuan al proyecto, entrando en detalle gracias al enfoque mixto se pueden utilizar características de ambos enfoques tales como, la observación y evaluación de los fenómenos relacionados con el proyecto con lo cual al ser un proyecto de seguridad web, esta característica nos permite revisar y evaluar detalladamente cuales son las falencias que se presentan en los ataques de seguridad, luego de esta observación el enfoque de investigación mixta permite establecer suposiciones o ideas acerca de dichas falencias gracias a la revisión previa de los mismos, así mismo se prueban o ensayan la detección de estas falencias para así proponer nuevas soluciones o en su defecto establecer, modificar, cimentar y fundamentar las nuevas posturas adoptadas en el trascurso del proyecto. Población y Muestra: Ya que la población se considera como el conjunto total de individuos, objetos o medidas que tienen características comunes, se considera que para el proyecto aplicarían todas las personas que son usuarios de internet, desde el usuario más avanzado hasta el usuario más básico ya que todos al entrar en internet nos exponemos a personas maliciosas que se quieren aprovechar de nosotros. Sin embargo, la muestra debe ser enfocada a la población más sensible en estos ataques como lo son adultos mayores entre los 40 y 60 años, junto con los jóvenes entre 12 y 20 años que utilizan el internet. Definiendo la muestra de forma estratificada ya que se busca subdividir la población en ciertos grupos clasificados por su edad.
  • 23.
    Formulación de Hipótesis: Enla actualidad vivimos en un mundo que gira en torno al internet siendo un medio por el cual las personas tienen infinidades de recursos a su disposición, este es un medio en el que se realiza transferencia de información personal de millones de personas utilizando el protocolo HTTPS o Protocolo Seguro de Transferencia de Hipertexto en páginas Web. Sin embargo, la confiabilidad en este protocolo ha abierto pequeños espacios de vulnerabilidad para las personas, los cuales se han sabido aprovechar por parte de personas maliciosas dejando al descubierto la información personal de quienes son vulnerados con el ataque, la problemática de desenvuelve en el protocolo HTPPS el cual ya no es tan confiable para él envió de datos de una forma segura y encriptada, creemos que estas falencias se presentan por ataques que secuestran las conexiones SSL, un ejemplo claro es cuando se desea realizar una operación bancaria online, al ingresar a la página Web del banco, durante el proceso de conexión SSL/TLS, el banco envía al navegador su certificado y su llave pública firmados, elementos que utilizará para cifrar la información a transmitir. Un troyano se interpone entre el servidor del banco y el navegador tomando la llave pública y la información del certificado para cifrar su propio canal de comunicación, mientras tanto, del lado del navegador el troyano inserta su certificado auto-firmado, un certificado falso, de tal manera que el candadito de seguridad del navegador siempre está visible durante la conexión y así la presencia del troyano resulta imperceptible. Cuando se envía la información al banco, ésta es cifrada utilizando el certificado falso e interceptado por el mismo troyano, quien la manipula y transfiere al banco para que éste la procese. Empleando el certificado falso, el troyano es capaz de descifrar y leer la información que compartimos con el banco. Información que será utilizada por la persona atacante. Diseño de Instrumentos de Indagación: La detección del problema tiene como base el cotejo de la realidad con el cumplimiento de los propósitos. El diseño de la recogida de datos es de gran relevancia para un proceso intencionado:  Lista de Cotejo.  Encuesta.  Entrevista.  Prueba Escrita.  Observación.
  • 24.
    Ingeniería del Proyecto– Describir Paso a Paso la Metodología Propuesta: El Diagrama de Gantt y la gestión de proyectos: El Diagrama de Gantt lleva utilizándose durante cerca de siete décadas y es una de las más famosas metodologías para la gestión de proyectos. La simplicidad de su estructura y lo manejable de su planteamiento lo configuran como la herramienta ideal tanto para quienes están iniciándose en la Dirección de Proyectos como para quienes ya cuentan con una nutrida experiencia en el project management. El Diagrama de Gantt como metodología para la gestión de proyectos, podría resumirse así:  Se compone de dos ejes donde se recogen las tareas y actividades que componen un proyecto y se asocian a un cronograma, quedando reflejada su duración, momento de inicio y plazo de entrega previsto.  En este eje de coordenadas también hay espacio para marcar las distintas fases que forman el proyecto y para resaltar los eventos o acontecimientos que suponen un hito reseñable para los participantes en el mismo.  Las principales dificultades del Diagrama de Gantt se derivan del establecimiento de prioridades y la detección de dependencias entre actividades.  Aporta una visión clara y realista de la situación pero requiere e actualización continua para garantizar su validez.  Su aplicación no es recomendable para proyectos sujetos a muchos cambios, porque no les resultaría de utilidad; ni para los que se basan en un planteamiento demasiado sencillo, ya que incorporar esta metodología complicaría innecesariamente la gestión. Información tomada de: OBS. (s.f.). "Las 3 metodologías para la gestión de proyectos que más se utilizan". Disponible en línea en: https://www.obs- edu.com/int/blog-project-management/administracion-de-proyectos/las-3-metodologias- para-la-gestion-de-proyectos-que-mas-se-utilizan Presupuesto: Gestión de costos RECURSO DESCRIPCIÓN PRESUPUESTO
  • 25.
    1. Equipo Humano 4alumnos estudiantes de ingeniería de sistemas de la “UNAD” 10.000.000 2. Equipos y Software Computador 2.500.000 antivirus 500.000 Espacio en la nube de 20 GB 600.000 3. Materiales y suministros Papelería, cd, memorias USB, llamadas 300.000 4. Bibliografía Libros digitales 300.000 TOTAL $14.200.000 RESULTADOS O PRODUCTOS ESPERADOS: RESULTADO/PRODUCTO ESPERADO INDICADOR BENEFICIARIO Desarrollo del proyecto: Informe Final de la Investigación Usuarios de internet Fortalecimiento de la seguridad Socialización del producto obtenido Usuarios de internet. Entrega del producto Socialización de los problemas planteados Usuarios de internet Costos de Hardware: CANTIDAD DESCRIPCION VALOR UNITARIO VALOR TOTAL 3 Computadora Intel DUAL CORE 3.0 Ghz Memoria RAM DDR2 de 1 GB PC 667. 2.300.000 6.900.000 1 Servidor 3.000.000 3.000.000 1 Tarjeta de red 1000mbps 800.000 800.000 1 Rack de Piso 400.000 400.000 2 Caja (305m) Cable UTP Categoría 6A 280.000 560.000 48 Conector RJ45 3.000 144.000 1 Switch (12 puertos) 230.000 230.000
  • 26.
    TOTAL $12.034.000 COSTOS DELSOFTWARE: CANTIDAD DESCRIPCION VALOR UNITARIO VALOR TOTAL 3 WINDOWS PROFESIONAL2003 1.600.000 4.800.000 3 Microsoft OFFICE PROFESIONAL 2010 1.400.000 3.200.000 1 Microsoft OSERVER ESTÁNDAR 2010 800.000 800.000 1 Microsoft SQL 1.5000.000 1.500.000 1 Microsoft Visual Studio 2017 1.250.000 1.250.000 TOTAL $11.550.000 IDAD DESCRIPCIONVALORUNITARIOVALOR TOTAL Plan de Acción y Cronograma:
  • 27.
    Referencias Bibliográficas:  UNAD.(2006). Reglamento Académico. Recuperado de http://sgeneral.unad.edu.co/images/documentos/consejoSuperior/acuerdos/20 06/COSU_ACUE_0015_13122006.pdf  UNAD. (2013). Reglamento Estudiantil. Recuperado de http://sgeneral.unad.edu.co/images/documentos/consejoSuperior/acuerdos/20 13/COSU_ACUE_029_20131229.pdf  UNAD. (2012). Estatuto de Investigación. Recuperado de http://sgeneral.unad.edu.co/images/documentos/consejoSuperior/acuerdos/20 12/COSU_ACUE_0024_17042012.pdf  Ferreyro, A., & Longhi, A. D. (2014). ¿Cómo comenzar una investigación educativa? ¿Qué preguntas la orientan?, ¿Qué aspectos la condicionan? Metodología de la investigación (pp. 69–90). Córdoba, Argentina: Encuentro Grupo Editor. Metodología de la Investigación. Recuperado de: http://bibliotecavirtual.unad.edu.co:2051/login.aspx?direct=true&db=e000xww &AN=847673&lang=es&site=ehost-live&ebv=EB&ppid=pp_69  Medina Cruz, J. ( 21,12,2016). Componente Normativo. [Archivo de video]. Recuperado de: http://hdl.handle.net/10596/10672  Yuni, J. A., & Urbano, C. A. (2014). Identificar posibles preguntas del área problema. Técnicas para investigar: recursos metodológicos para la preparación de proyectos de investigación (pp. 70-92). Córdoba, Argentina: Editorial Brujas. Recuperado de: http://bibliotecavirtual.unad.edu.co:2051/login.aspx?direct=true&db=e000xww &AN=847670&lang=es&site=ehost-live&ebv=EB&ppid=pp_70  Ferreyro, A., & Longhi, A. D. (2014). ¿Qué tipos de diseños de investigación se pueden plantear? Metodología de la investigación (pp. 91-104). Córdoba, Argentina: Encuentro Grupo Editor. Recuperado de http://bibliotecavirtual.unad.edu.co:2051/login.aspx?direct=true&db=e000xww &AN=847673&lang=es&site=ehost-live&ebv=EB&ppid=pp_91  Muñoz, R. C. (2009). Cómo elaborar y asesorar una investigación de tesis (pp. 24-40). Córdoba, AR: El Cid Editor | apuntes. Recuperado de: http://bibliotecavirtual.unad.edu.co:2077/lib/unadsp/reader.action?ppg=24&do cID=10328246&tm=1481584091767  Yuni, J. A., & Urbano, C. A. (2014). El proceso metodológico de la investigación científica. Técnicas para investigar: recursos metodológicos para la preparación de proyectos de investigación (pp. 43-58). Córdoba, Argentina: Editorial Brujas. Recuperado de:
  • 28.
    http://bibliotecavirtual.unad.edu.co:2051/login.aspx?direct=true&db=nlebk&AN =847670&lang=es&site=ehost-live&ebv=EB&ppid=pp_43  Ferreyro, A.,& Longhi, A. D. (2014). ¿Qué significa investigar? ¿Cómo puede caracterizarse la investigación científica? Metodología de la investigación (pp. 13-46). Córdoba, Argentina: Encuentro Grupo Editor. Recuperado de: http://bibliotecavirtual.unad.edu.co:2051/login.aspx?direct=true&db=nlebk&AN =847673&lang=es&site=ehost-live&ebv=EB&ppid=pp_13  Moreno C., F., Rebolledo S., L. A., & Marthe Z., N. (2010). Cómo escribir textos académicos según normas internacionales: APA, IEEE, MLA, Vancouver e Icontec (pp. 3-73). Barranquilla [Colombia]: Universidad del Norte. Recuperado de: http://bibliotecavirtual.unad.edu.co:2051/login.aspx?direct=true&db=e000xww &AN=710205&lang=es&site=ehost-live&ebv=EB&ppid=pp_iii  Medina Cruz, J. (21,12,2016). Componente Metodológico. [Archivo de video]. Recuperado de: http://hdl.handle.net/10596/10674  Ackerman, S. E., & Com, S. L. (2013). ¿Cómo elaborar un proyecto de investigación? Metodología de la investigación (pp. 45-72). Buenos Aires, AR: Ediciones del Aula Taller. Recuperado de http://bibliotecavirtual.unad.edu.co:2077/lib/unadsp/reader.action?ppg=46&do cID=10804439&tm=1482793740093  Cegarra, S. J. (2004). Los métodos de la investigación. Metodología de la investigación científica y tecnológica (pp. 81-94). Madrid, ES: Ediciones Díaz de Santos. Recuperado de: http://bibliotecavirtual.unad.edu.co:2077/lib/unadsp/reader.action?ppg=97&do cID=10135781&tm=1482794135230  Blanco, L. F. J. (2010). Sistema de gestión de la calidad, SGC, en el software. Diseño de procesos claves para el mejoramiento de la calidad en proyectos de software (pp. 7-10). La Habana, CU: D - Instituto Superior Politécnico José Antonio Echeverría. CUJAE. Recuperado de http://bibliotecavirtual.unad.edu.co:2077/lib/unadsp/reader.action?ppg=15&do cID=10609131&tm=1482794566128  Cabot, S. J. (2013). Tendencias. Ingeniería del software (pp. 28-35). Barcelona, ES: Editorial UOC. Recuperado de: http://bibliotecavirtual.unad.edu.co:2077/lib/unadsp/reader.action?ppg=28&do cID=10853350&tm=1482794744237  Pérez-Montoro, M. (2016). Gestión del conocimiento: orígenes y evolución (pp. 1-10). El Profesional De La Información, 25(4), 526-534. doi:10.3145/epi.2016.jul.02. Recuperado de:
  • 29.
    http://bibliotecavirtual.unad.edu.co:2051/login.aspx?direct=true&db=buh&AN= 117565381&lang=es&site=ehost-live  Bataller, A.(2016). Planificación de proyectos. La gestión de proyectos (pp. 27-42). Barcelona, ESPAÑA: Editorial UOC. Recuperado de http://bibliotecavirtual.unad.edu.co:2077/lib/unadsp/reader.action?ppg=27&do cID=11231227&tm=1482795056529  Palladino, E. (2014). Administración y gestión de proyectos. Administración y gestión de proyectos (pp. 25-34). Buenos Aires, AR: Espacio Editorial. Recuperado de http://bibliotecavirtual.unad.edu.co:2077/lib/unadsp/reader.action?ppg=25&do cID=11162736&tm=1482795267282  Medina Cruz, J. ( 21,12,2016). Componente Comunicativo. [Archivo de video]. Recuperado de: http://hdl.handle.net/10596/10673  Gutiérrez, D. M. J. A., & Pagés, A. C. (2009). Definiciones básicas. Planificación y gestión de proyectos informáticos (pp. 17-36). Alcalá de Henares, ES: Servicio de Publicaciones. Universidad de Alcalá. Recuperado de http://bibliotecavirtual.unad.edu.co:2077/lib/unadsp/reader.action?ppg=28&do cID=10280334&tm=1482795495894  WikiEOI. (s.f.). "Las 5 fases en Gestión de Proyectos". Disponible en línea en: http://www.eoi.es/blogs/embacon/2014/04/29/las-5-fases-en-gestion-de- proyectos/  WikiEOI. (s.f.). "Gestión del Tiempo en Proyectos". Disponible en línea en: http://www.eoi.es/wiki/index.php/GESTI%C3%93N_DEL_TIEMPO_EN_PROY ECTOS_en_Gesti%C3%B3n_de_proyectos  La Guía PMBOK. (s.f.). "Gestión de los Costes del Proyecto". Disponible en línea en: https://uacm123.weebly.com/3-gestioacuten-de-los-costes-del- proyecto.html  FICARA. (s.f.). "Planificación de la gestión de costos en un proyecto". Disponible en línea en: http://ficprem.com/planificacion-de-la-gestion-de- costos-en-un-proyecto/  La Guía PMBOK. (s.f.). "Gestión del Alcance del Proyecto". Disponible en línea en: https://uacm123.weebly.com/1-gestioacuten-del-alcance-del- proyecto.html  MDAP. (s.f.). "Cómo Planificar la Gestión del Alcance del Proyecto". Disponible en línea en: http://www.uv-mdap.com/blog/otro-enfoque-sobre- como-planificar-la-gestion-del-alcance/
  • 30.
     La GuíaPMBOK. (s.f.). "Gestión de la Integración del Proyecto". Disponible en línea en: https://uacm123.weebly.com/7-getioacuten-de-la- integracioacuten-del-proyecto.html  Bataller, A. (2016). Planificación de proyectos. La gestión de proyectos (pp. 27-42). Barcelona, ESPAÑA: Editorial UOC. Recuperado de http://bibliotecavirtual.unad.edu.co:2077/lib/unadsp/reader.action?ppg=27&do cID=11231227&tm=1482795056529  Palladino, E. (2014). Administración y gestión de proyectos. Administración y gestión de proyectos (pp. 25-34). Buenos Aires, AR: Espacio Editorial. Recuperado de http://bibliotecavirtual.unad.edu.co:2077/lib/unadsp/reader.action?ppg=25&do cID=11162736&tm=1482795267282  OBS. (s.f.). "Las 3 metodologías para la gestión de proyectos que más se utilizan". Disponible en línea en: https://www.obs-edu.com/int/blog-project- management/administracion-de-proyectos/las-3-metodologias-para-la- gestion-de-proyectos-que-mas-se-utilizan