Administración de Proyectos para Todos
                Harold Maduro
Para todos los que hemos trabajado en proyectos
                                                                               y hemos fallado




Administración de Proyectos para Todos 
   
      
              
   
          
 Página 2 de 32
Indice


Introducción                                                            4

El Problema                                                             5

Administración de Proyectos                                             6

Fases de Proyectos                                                      7

Concepto                                                                8


Planeación                                                             11


Implementación                                                         19


Cierre                                                                 23


Administración de Proyectos en nuestra vida diaria                    24

Recolectar                                                             25


Procesar nuestro Inbox                                                 25


Conclusión                                                            30

Recomendaciones                                                       31

Bibliografía                                                          32




Administración de Proyectos para Todos 
   
   
     
   
   
 Página 3 de 32
Introducción

Cada día ganamos mayor responsabilidad en nuestros trabajos, en el estudio y a nivel
personal. Cada uno de nosotros debe manejar un flujo de información, tareas,
pendientes y “cosas” que hacer que pareciera interminable; aunque quisiéramos
detenerlo, el flujo de nuevas acciones que debemos darle seguimiento no se detiene.
Sin embargo, se espera de nosotros la suficiente responsabilidad y capacidad para
lidiar con todo esto. Muchas de estas responsabilidades son acciones o tareas
independientes, cosas sencillas que podemos realizar si les disponemos tiempo; pero
en muchas situaciones, son un conjunto de tareas que se deben realizar para obtener
un resultado mayor, más complejo, elaborado.


Redecorar la terraza, terminar la tesis, irse de vacaciones a Aruba, entrenar al personal
en el uso del nuevo sistema de compras o migrar la data de contabilidad al nuevo
servidor son todos proyectos, que independientemente de su complejidad, se pueden
dividir o granular en una serie de tareas individuales que deben ser realizadas por
diferentes personas o recursos, dentro de un periodo de tiempo determinado y bajo
un presupuesto establecido.


Desde la década de los años 1950s, las organizaciones han comenzando a aplicar
sistemáticamente los procedimientos de la administración de proyectos para
desarrollar proyectos complejos. Y así ha ido evolucionando este campo, hasta tocar
todas las ramas y campos para dar un poquito de ayuda en el desempeño de las
tareas, buscando la eficacia y la productividad ante todo.


Como veremos, la administración de proyectos se basa en la comunicación, y para
ayudarnos a comunicar, nos brinda una serie de herramientas que podemos
implementar en nuestro proyecto, ya sea chico o millonario.




Administración de Proyectos para Todos 
   
   
         
    
           
 Página 4 de 32
El Problema

Recordemos la última vez que contratamos a trabajadores para hacer una
remodelación en la casa: nos cotizaron un monto específico y nos garantizaron que en
una semana tendrían el trabajo listo. Un mes después y el triple del monto inicial más
tarde, aún no tenemos listo lo que queremos y ya hemos aceptado que nunca lo
tendremos, ya que nos costaría aún el doble.


Esta es una realidad en la mayoría de los proyectos que se realizan hoy día;
regularmente existe una tendencia a subestimar la complejidad del mismo y a dar
estimados muy apresurados y muy por debajo de que realmente costaría desarrollarlo.
El campo de la informática no es excepción; aunque no laboremos en informática,
todos hemos sido testigos de implementaciones de software que toman uno o dos
años más de lo planeado originalmente.


Malas estimaciones de tiempo, presupuestos muy bajos, riesgos encontrados en el
camino, personal poco capacitado o insuficiente cantidad de personal, objetivos poco
claros, mal entendidos, cambio del alcance original son algunas de las causas de
estos problemas; y sorprendentemente, son los mismos problemas que se dan en
otras ramas: la construcción, diseño web, arquitectura, etc.


Todas estas limitantes podemos atacarlas con un poco de planeación y mucha
comunicación; y en estos dos puntos es donde entra la administración de proyectos,
con sus procedimientos y herramientas.




Administración de Proyectos para Todos 
   
   
        
      
         
 Página 5 de 32
Administración de Proyectos

Según el libro A Guide to the Project Management Body of Knowledge o PMIBOK,
como se le conoce por sus siglas, un proyecto es un emprendimiento temporario
dirigido a crear un producto o servicio único. Temporario y único son puntos
importantes, ya que un proyecto tiene un periodo de vida, tiene un principio y un fin,
aunque sea un “mega proyecto” que dure varios años en su ejecución, al final se debe
entregar el producto y entregar el proyecto. Por ejemplo: la construcción del Canal de
Panamá. El servicio o trabajo de mantenimiento de un sitio web, por ejemplo, no es un
proyecto, ya que es un emprendimiento contínuo que debe realizarse para mantener el
sitio web actualizado. Es cierto que luego de entregado el proyecto, pueden
desarrollarse nuevos proyectos o proyectos más chicos para actualizar el producto o
mejorarlo, pero cada uno de estos proyectos debe entregar un producto y debe tener
principio y fin.


Por último, el proyecto debe entregar un producto único; ya que sino, sería una
producción en masa. Como ejemplo, podemos comparar la producción de las
salchichas Kienner, que no es un proyecto ya que es una producción en masa
constante vs la elaboración de un nuevo sabor de salchicha Kienner, proyecto que
crearía un producto nuevo, el cual sería comercializado y producido masivamente a
futuro.


Estos dos puntos pueden sonar muy básicos; pero a nuestro concepto es importante
recalcar la diferencia, ya que en el ofrecimiento de nuestros servicios en el futuro,
estos conceptos van a salir a flote.


Entonces, ¿Qué es Administración de Proyectos? Según el mismo libro, es la
aplicación de conocimiento, habilidades, herramientas y técnicas a las actividades
de un proyecto con el propósito de cumplir con las necesidades y/o expectativas de
los interesados y/o afectados (stakeholders) en dicho proyecto.

Administración de Proyectos para Todos 
   
   
          
    
            
 Página 6 de 32
Fases de Proyectos

Ciclo de vida de un proyecto




Dependiendo de la metodología, podemos dividir un proyecto en un sinnúmero de
fases; pero siguiendo la metodología del Instituto de Administración de Proyectos
(PMI, por sus siglas en inglés), podemos dividir un proyecto típico en 4 fases:


• Concepto o factibilidad
• Planeación
• Implementación y control
• Terminación y entrega (o lanzamiento)




Administración de Proyectos para Todos 
   
   
         
   
            
 Página 7 de 32
Concepto
Como primer paso, se debe identificar una necesidad o un problema, la cual será
atacada con el proyecto. La conceptualización, planeación o fase de factibilidad
regularmente es realizada por la alta dirección en las empresas grandes, o por
nuestros clientes, en los casos que seamos contactados para cotizar o desarrollar el
proyecto en sí (en el caso del diseño de una casa por un arquitecto, o el rediseño de
un sitio web por una agencia; ya el cliente ha decidido que debe realizar el proyecto y
que de una forma u otra, es factible).


En esta fase, debemos responder las siguientes preguntas (a nivel macro):
• ¿Qué vamos a hacer?
• ¿Para quién lo vamos a hacer?
• ¿Por qué?


¿Cuántos de nosotros no nos hemos visto trabajando día a día en un proyecto,
enfocados en los detalles técnicos cuando repentinamente nace la pregunta en
nuestro interior: “¿por qué esta gente quiere implementar este software en su
organización? ¿qué ganan ellos con esto? ¿realmente, quién va a usar esto?”. Esta
es evidencia de que no están claros los objetivos o por lo menos, no se han
comunicado efectivamente a todos los miembros del equipo.


Al inicio de cada proyecto, se debe realizar un estudio de las necesidades que se
tienen:
• Definición clara de las necesidades por parte de los interesados
• Debemos confirmar con varios interesados
• Debemos investigar para entender la necesidad
• Documentar


Esto, con el fin de satisfacer las expectativas del cliente correcto (muchas veces la
persona que nos contacta para desarrollar un proyecto no será el usuario final con el
problema o la necesidad).

Administración de Proyectos para Todos 
   
   
        
    
            
 Página 8 de 32
Luego de entender las necesidades y el público objetivo o cliente final, se deben
delinear los objetivos. Las personas interesadas, el administrador del proyecto, el
cliente final y los trabajadores del proyecto deben estar claros en cuáles son los
objetivos del proyecto para que todos trabajen con el mismo fin.


La razón para rediseñar un sitio web no sólo debe ser “porque ya está viejo”, o
“porque la competencia tiene un sitio web”; sino, deben existir metas claras de
negocio y de mercadeo por la cual emprender el proyecto: “reducir las llamadas al
departamento de atención al cliente en un 50% los próximos meses del año”, “ofrecer
una plataforma virtual donde el cliente pueda realizar sus transacciones desde casa,
de manera rápida e intuitiva”.


Un detalle importante de la fase inicial es que se debe decidir si el proyecto es rentable
o no. Esta es la factibilidad del proyecto o la relación costo / beneficio. Para
identificar esto, se utilizan varias herramientas financieras, que nos permiten calcular el
valor de nuestro dinero invertido el día de hoy, al futuro, cuando haya culminado el
proyecto. Estas herramientas nos permiten ver claramente si nos resulta mejor
simplemente no invertir en el proyecto y dejar el dinero en el banco. Algunas de estas
herramientas son:
• Recuperación
• Retorno de la Inversión, ROI por sus siglas en inglés (Return of Investment)
• Valor Presente Neto - VAN
• Tasa Interna de Retorno - TIR
• Valor Económico Agregado


El detalle de cómo calcular cada una de estas fórmulas se escapa del alcance de este
documento, pero queremos compartir con ustedes algunos enlaces que entran en
detalle:
http://es.wikipedia.org/wiki/ROI
http://es.wikipedia.org/wiki/VAN



Administración de Proyectos para Todos 
   
   
         
    
            
 Página 9 de 32
http://es.wikipedia.org/wiki/Tasa_interna_de_retorno
http://es.wikipedia.org/wiki/Valor_económico_agregado



Hay un detalle que regularmente queda por fuera, pero es mencionado de manera muy
clara en el libro de Laudon: los objetivos del proyecto deben estar alineados con los
objetivos de negocios de la empresa y/o con su plan estratégico. Si no es así,
deberíamos optar por no realizar el proyecto.


El entregable: producir un acta de constitución del proyecto, que vendría siendo el
acta de nacimiento o enunciado de los lineamientos básicos de qué vamos a hacer.
Este documento debe ser compartido con todos los miembros del equipo de trabajo y
personas interesadas (stakeholders). No tiene que ser un documento muy extenso, de
hecho, con dos páginas contamos con el espacio suficiente. Contiene:
• Justificación (necesidades, requisitos)
• Descripción del proyecto a alto nivel
• Descripción del producto
• Listado de los entregables principales
• Tiempos y costos
• Retorno de la inversión
• Recursos a utilizar
• Listado de asunciones y restricciones.


En el caso que estemos cotizando con varios proveedores para el desarrollo del
proyecto, esta acta es lo suficientemente informativa para que ellos tengan una idea
clara de nuestras necesidades e identifiquen si están en la capacidad de atendernos,
antes de agendar una reunión inicial.




Administración de Proyectos para Todos 
    
          
   
   
         
 Página 10 de 32
Planeación
La fase de planeación, a mi concepto, es la más interesante del proceso. Se toman
todas las variables y se realizan estimaciones de qué tareas se deben realizar, cuánto
tiempo deben tomar cada una de las tareas, cuántos recursos (personas, maquinarias,
software, dinero) necesitamos para realizarlas.


La fase de planeación es para los que somos contratistas u ofrecemos un servicio a
otras empresas, la primera fase de trabajo de un proyecto; es el análisis inicial del
proyecto que desea el cliente y como resultado, generamos una cotización. Esto es lo
que lo hace tan interesante: es estudiar qué necesitan, para identificar qué podemos
ofrecerles y hacer un plan de trabajo.


¿Qué debemos contestar en esta fase?
• Requerimientos
• Alcance del proyecto
• Tareas a realizarse
• Costos


Los requerimientos son los detalles de qué debe llevar el producto final, cuáles son sus
especificaciones y cómo debe comportarse. Existen dos tipo de requerimientos:
• Requerimientos funcionales
• Requerimientos técnicos


Los requerimientos funcionales detallan cómo debe comportarse el producto final,
cuál debe ser su funcionalidad y cómo debe interactuar el usuario con el mismo. Esto
lo podemos ver de manera clara en cualquier proyecto de desarrollo de software: si
estamos por producir una aplicación de inventario, debemos detallar qué funciones
necesitamos que tenga (listado de productos, detalle de productos, alertas cuando la
cantidad de producto llega a ser menor a X, etc) como también tomar en cuenta la




Administración de Proyectos para Todos 
   
   
          
   
            
 Página 11 de 32
facilidad de uso de la aplicación, por medio de un diseño de interfaz claro y usable,
acompañado de etiquetas, textos y mensajes de error redactados de manera clara.


Los requerimientos funcionales son importantes, ya que es uno de los puntos donde
se comienza a poner al usuario final en la mira. En el caso del software: debe ser lo
suficientemente amigable, claro y sencillo para que sea utilizado de manera intuitiva.


De nada vale realizar una implementación de un software sin tomar en cuenta al
usuario final, nos ponemos a la merced del rechazo e inclusive de la pérdida de
clientes; como sucedió cuando HSBC impuso su nuevo sistema de banca en línea, el
cual es excesivamente complejo y barroco, y esto ha ahuyentado a los clientes que
estaban acostumbrados al sistema de Banistmo.


Los requerimientos técnicos son todos los detalles de cómo funciona el producto
por dentro. En el caso de sistemas de información: sobre qué plataforma corre, qué
desempeño debe tener la computadora que lo corre, qué tipo de base de datos
debemos utilizar, en qué lenguaje se debe programar, etc. Estos son puntos clave en
el desarrollo de un proyecto; sin embargo, es totalmente transparente para el usuario
final, quien sólo ve el producto. Estos requerimientos van a variar dependiendo de
empresa, de su infraestructura de sistemas y de los sistemas que tengan ya
implementados. Estos servirán también para detectar los posibles proveedores que
puedan trabajar nuestro proyecto.


Un ejemplo que mezcle ambos tipos de requerimientos: un banco está buscando un
proveedor que desarrolle su Intranet, la cual debe ser fácil de usar y contar con
secciones como noticias, directorio de empleados y fechas de cumpleaños; pero esta
intranet debe correr sobre el software de colaboración Sharepoint, el cual corre sobre
servidores Windows.


Al tener esta información, podemos comenzar a planear cada una de las tareas que se
deben realizar para completar el proyecto. La experiencia en nuestra rama nos dará la

Administración de Proyectos para Todos 
   
   
         
   
            
 Página 12 de 32
confianza para realizar estos estimados, como también información sobre proyectos
pasados como reportes de horas, cronogramas actualizados, vitácoras de trabajo, etc.
El trabajo debemos granularlo a las tareas o grupo de tareas que podemos supervisar
y dentro de lo posible, estimar cuánto tiempo va a tomar hacer cada una de estas
tareas. Este listado de tareas, ordenado jerárgicamente, se le conoce como Estructura
de Desglose de Trabajo o Work Breakdown Structure (WBS).




                                               Ejemplo de WBS



La ventaja del WBS es que nos ofrece una alternativa muy sencilla a quienes
ofrecemos servicios para calcular cuánto podemos cobrar por nuestros servicios. En

Administración de Proyectos para Todos 
   
      
             
   
   
 Página 13 de 32
mi caso personal, asigno un costo por hora y el WBS automáticamente calcula el
costo de cada una de las tareas a realizar, como vemos en la siguiente gráfica:




                                     Cálculo de costos utilizando el WBS



El costo por hora de cada empresa o profesional va a variar mucho, pero una forma
rápida de calcularlo sería tomando el costo total de correr la empresa mensualmente y
dividirlo entre la cantidad de horas laborables y productivas que hay al mes. Aquí se
nos presenta un escenario interesante, ya que ningún empleado realmente labora o es
productivo las 8 horas del día; probablemente es realmente productivo unas 6 o 5
horas.


Otra forma de verlo es, dividir la cantidad de dinero que quisiéramos ganar en un mes
entre la cantidad de horas que quisiéramos trabajar. Este es un escenario más utópico



Administración de Proyectos para Todos 
   
      
                  
     
   
 Página 14 de 32
y tal vez más conveniente para un profesional independiente, pero de igual forma,
presenta una alternativa de cálculo interesante.


Si somos observadores, notamos que no hemos incluido el margen de utilidad en
ninguno de los dos cálculos. Algunas personas se inclinan por agregar el margen en el
costo por horas, mientras que otros prefieren calcularlo al final del costo total del
proyecto. Me inclino por la segunda opción, y pueden ver en la siguiente gráfica cómo
lo calculo:




                                Costos totales por desarrollo y precio de venta



Como vemos, podemos agregar otros costos indirectos a la producción del proyecto
como la administración, tomar en cuenta los riesgos (veremos detalles sobre riesgos
más adelante), para finalmente agregar nuestro margen de utilidad porcentual. El
precio de venta es el precio final que le daremos al cliente por la producción del
proyecto y ya incluye nuestra ganancia.


El WBS es una excelente herramienta de uso interno; pero es importante recordar que
uno de los pilares de la administración de proyectos es la comunicación, y existe una
forma fácil de poder mostrar el plan del proyecto al equipo: por medio de las gráficas
de Gantt.




Administración de Proyectos para Todos 
   
       
                  
     
     
 Página 15 de 32
Las gráficas de Gantt nos permiten imaginarnos el desarrollo de las tareas a lo largo
del paso del tiempo. Son una representación gráfica del WBS. Un concepto que se
introduce al ver el proyecto desde este punto de vista es el de la dependencia:
comenzamos a estructurar el proyecto de tal forma que disponemos las tareas que
pueden ejecutarse a la vez para que todas inicien al mismo tiempo; mientras que
organizamos las tareas que dependen del cumplimiento exitoso de una anterior para
que inicie al terminar dicha tarea.




                                           Ejemplo de gráfica de Gannt



Más información de Gantt:
http://en.wikipedia.org/wiki/Gantt_chart



Otra herramienta que nos brinda la administración de proyectos es el diagrama de
PERT (Program Evaluation Review Technique), que nos permite calcular la ruta crítica
utilizando la información anteriormente generado por el WBS y el cronograma sobre la
cantidad de tareas que debemos realizar, sus dependencias y cuánto tiempo toma
cada una. Esta gráfica nos muestra de manera muy sencilla (luego de haber sido
diagramada y los cálculos realizados) cuál es la serie de tareas que no tienen holgura,

Administración de Proyectos para Todos 
    
       
                   
   
   
 Página 16 de 32
en otras palabras, la serie de tareas que si presentan algún tipo de demora, atrasarían
el proyecto entero.


A manera muy introductoria, podemos mencionar que en el PERT se representa cada
tarea como un cuadrito, el cual está identificado por una letra o número;
acompañamos la identificación del cuadrito o tarea con la duración de la misma (A - 2
horas, por ejemplo).




                                Diagrama de PERT que muestra la ruta crítica



Debemos marcar el inicio y final de cada una de las tareas, según la información que
obtuvimos del cronograma. Aquí introducimos un concepto nuevo, el “early start” y
“early finish”. ¿Qué significa esto? Que los estimados de tiempo que hemos estado
realizando hasta ahora habían sido de los tiempos más tempranos en que podemos
comenzar a trabajar una tarea y los tiempos más tempranos en que podemos
terminarla. Habíamos trabajado hasta la fecha con los tiempos optimistas. Estos
tiempos “tempranos” son los números que vemos a arriba de cada cuadrito, a la
izquierda va el inicio temprano y a la derecha, el final temprano.



Administración de Proyectos para Todos 
   
     
                  
     
    
 Página 17 de 32
Al terminar de calcular estos tiempos, hacemos los cálculos de inicio y final de las
tareas pero recorriendo el gráfico “hacia atrás”, comenzando por el final, tomando
como punto de partida la cantidad de horas totales que duró el proyecto y restando la
duración de cada una de las tareas. Esto nos da los “late start” y “late finish”, que son
los tiempos máximos que podemos esperar para comenzar a trabajar la tarea y el
tiempo máximo que podemos tomar haciéndola. Estos valores son los que se colocan
abajo de cada cuadrito.


Podemos calcular la holgura o el tiempo que podemos demorarnos antes de comenzar
a trabajar en cada tarea sin atrasar el proyecto, restando el fin tardío del fin temprano;
o el inicio tardío del inicio temprano (es lo mismo, el resultado va a ser igual al restar
cualquier juego de tiempos). Súper, ahora tenemos la información de cuánto nos
podemos demorar en cada parte del proceso sin impactar la duración del mismo.


Al calcular todos estos tiempos, vamos a encontrar una serie de tareas donde ninguna
de sus tareas tiene holgura; lo que significa que no podemos atrasarnos en ninguna de
ellas; sino causaríamos un impacto negativo en el proyecto. Esta se le conoce como
la ruta crítica y nos brinda una alerta temprana de tareas donde debemos aplicar
mayor control, supervisión o asignarles más recursos (gente o dinero).


Para más información del PERT:
http://es.wikipedia.org/wiki/PERT
http://en.wikipedia.org/wiki/Pert



Dependiendo del tamaño del proyecto, su complejidad o las políticas establecidas por
el cliente, podemos generar aún mayor cantidad de planes o lineamientos antes de
desarrollar el proyecto: plan de recursos humanos, plan de comunicaciones, plan de
riesgos, plan de calidad, plan de compras o plan de contrataciones. En este punto,
nos vemos en la diatriba de seguir planeando o arrancar a trabajar; y en la mayoría de
los casos, es mejor irse por la segunda opción.




Administración de Proyectos para Todos 
   
   
           
    
             
 Página 18 de 32
Implementación
Todos los planes están hechos, los costos estimados y el proyecto aprobado. Es hora
de comenzar a trabajar. En el momento que el caucho choca contra el cemento,
comenzamos a realizar que no importa cómo desarrollamos los mejores planes,
siempre habrán imprevistos, problemas, riesgos y desviaciones. Esta fase de
implementación involucra mucho seguimiento, supervisión y una habilidad
extraordinaria de comunicación; características que muchos carecemos, lo que lleva a
problemas sobre la marcha en los proyectos.


Indudablemente, el administrador de proyectos se verá envuelto en todo tipo de
reuniones. Las reuniones, más que un calvario que debamos sobrellevar, es una
herramienta más a nuestra disposición (igual que los Gantt y PERTs). Existen tres tipos
de reuniones que podemos listar:
• Kickoff
• Follow up
• Pendientes


Las reuniones de lanzamiento o kickoff son la oportunidad del administrador de
proyectos para traer a bordo a todos los miembros del equipo, comunicar todos los
planes desarrollados en la fase anterior, dejar claro los objetivos y alcance del proyecto
y motivar al personal para que sientan pertenencia y propiedad del proyecto y del
trabajo que deben realizar. Hoy día trabajamos con equipos heterogéneos y
geográficamente distantes; esto no debe ser una limitante para nuestras reuniones, si
aprovechamos las tecnologías disponibles de conferencia, chat o video conferencia.


Es recomendado que periódicamente el administrador de proyectos agende una
reunión de seguimiendo o follow up con el cliente, para darle una actualización del
estado de su proyecto, presentarle el producto en el estado que se encuentre a la
fecha para recibir feedback y escuchar cualquier comentario que brinde el cliente.
Estas son de importancia, para que el cliente esté informado de la salud del proyecto y


Administración de Proyectos para Todos 
   
   
         
    
            
 Página 19 de 32
no haya una desconexión entre las expectativas del cliente y las del equipo de trabajo.
Estas reuniones pueden ser peligrosas, ya que el cliente podría solicitar cambios o
funcionalidad que no estaba delineada en el alcance del proyecto; pero el
administrador debe ser lo suficientemente profesional para manejar estas situaciones,
realizando lo que se conoce como una solicitud de cambio, la cual tiene un impacto
sobre el tiempo y costo total del proyecto, o debe informarle diplomáticamente al
cliente que dicha funcionalidad no es parte del alcance original. El trabajo del
administrador de proyectos incluye diplomacia, comunicación, psicología, docencia,
planeación, finanzas, paternidad y predicción del futuro, entre otras.


Todos ganan con las reuniones de pendientes y el administrador debe ser lo
suficientemente estricto y consistente para realizarlas religiosamente, ya sea una vez a
la semana, o diarias. En estas reuniones hacemos una revisión de cómo va cada
miembro del grupo con su(s) tarea(s) asignadas, comparar el plan del proyecto con la
realidad y estimar cuándo podemos tener listos los diferentes entregables. Estas
reuniones son una buena oportunidad para traer a todos los miembros del equipo para
que compartan sus problemas y retos, probablemente otra persona pueda ayudarlo
con sus problemas.


Como mencionamos en las reuniones de follow up, el administrador de proyectos
debe manejar expectativas para que:
• El proyecto no cambie en su alcance
• Que no sobrepase el presupuesto
• Que no sobrepase en tiempo
• Que haya aceptación del proyecto y su producto final, por parte de los usuarios
  finales (esto se puede realizar con presentaciones, entrenamiento y disponibilidad de
  información)


Tres tips para reuniones efectivas:
• Preparar una agenda de temas a tocar en la reunión, para no traer a bordo a todos y
  luego improvisar en la reunión.

Administración de Proyectos para Todos 
   
   
         
    
           
 Página 20 de 32
• Tomar nota de todo lo comentado y acordado en la reunión.
• Enviar un email a todos los presentes con las minutas de lo acordado.
• Tan predescible como el caer de la noche, en cada reunión siempre habrá alguien
  que sugiera ideas y funcionalidades nuevas o traiga a la mesa temas que se alejan un
  poco de la agenda. Para no descartar sus ideas o apagar su creatividad, pero poder
  llevar control de la reunión, recomendamos el concepto del parking lot o
  estacionamiento, que consiste en tomar su idea, escribirla en un papel y pegarla en
  un tablero destinado a ser el parking de ideas que podemos usar en un futuro, pero
  que no vamos a elaborar en el presente.


Existen diferentes medios de llevar control y seguimiento del proyecto y su
presupuesto. El uso de estas técnicas va a variar mucho del proyecto, su tamaño y
cultura organizacional. Lo importante es tener en cuenta que para administrar
efectivamente proyectos, el administrador debe estar atento y presente; no puede
gestionar el plan del proyecto y desconectarse hasta la fecha de entrega, esto es una
receta para el fracaso.


Más información sobre técnicas de control y seguimiento:
http://es.wikipedia.org/wiki/Valor_ganado
http://en.wikipedia.org/wiki/Earned_Value_Management
http://en.wikipedia.org/wiki/Present_value
http://en.wikipedia.org/wiki/Direct_labour_cost_variance



Un tema que no podemos dejar de mencionar es la administración de riesgos. No
importa qué tan buenos sean los planes, sobre la marcha siempre vamos a descubrir
imprevistos. Menciona Robert Charette: “Un riesgo no es un problema.. El problema es
un riesgo que ha acontecido”. El concepto de administración de riesgos es aceptar que
encontraremos riesgos sobre la marcha, y tener el procedimiento para poder
identificarlos, medir la probabilidad de que ocurran y el impacto que puedan tener,
planear cómo vamos a gestionarlos, incorporar una gestión de riesgos dentro del
proceso de planeación.



Administración de Proyectos para Todos 
     
        
    
   
          
 Página 21 de 32
Existen dos tipos de riesgos:
• Positivos: los cuales podemos explorar, aceptar o mejorar
• Negativos: los cuales podemos evitar, manejar, transferir o aceptar


También existen riesgos conocidos (identificados) y desconocidos (no identificados).


Muchos administradores separan un porcentaje del presupuesto al inicio del proyecto
(WBS) para tener un “colchón” o fondo de reserva que sirva como herramienta para
manejar los riesgos. Esta es una forma aceptable de ver el problema, sólo que
debemos tomar en cuenta que esto va a aumentar el costo total del proyecto, y entre
más porcentajes agreguemos, menos probable sea que nos consideren para la
implementación del mismo y que el cliente seleccione a otro proveedor. También
debemos tomar en cuenta que los clientes probablemente pidan descuentos o mejoras
al precio y estos porcentajes de riesgos se van a ver reducidos.




Administración de Proyectos para Todos 
   
   
        
     
         
 Página 22 de 32
Cierre
El día que todos esperaban y nadie creía que llegaría ha llegado: el cliente ha
aprobado todos los entregables, hemos concluido desarrollando el producto final,
entregado el proyecto y el cliente está contento y a la vez ocupado con un nuevo
proyecto: el lanzamiento de su nuevo producto. Pero todavía no podemos pasar la
página y olvidarnos del proyecto. Para tener un poco de formalidad al concluir el
proyecto, se recomienda:


• Preparar un documento que sirva como aceptación formal del proyecto por parte del
  cliente, firmado por el mismo y que sirva como el cierre contractual entre el cliente y
  el contratista.
• Realizar una reunión post-mortem para comentar detalles del proyecto, comentar las
  lecciones aprendidas y planear los pasos a futuro.
• El cierre de contratos con todos los proveedores que nosotros hemos contratado
  para el proyecto.
• Un documento que liste el cumplimiento exitoso de los objetivos planeados
  originalmente. No tiene que ser extenso, puede ser una “matriz” o una tabla en Excel
  que liste los requerimientos, si fueron probados y verificados, y si los cumple.
• Realizar el cierre administrativo: facturar, pagar, cerrar los sistemas de información y
  comunicación (Extranet), realizar backups de los archivos, etc. Todo depende de la
  empresa y la metodología de trabajo.
• Se recomienda realizar un documento de “lecciones aprendidas” que sirva como un
  resumen de lo aprendido por el equipo (éxitos y fracasos) luego de haber realizado
  este proyecto.
• Dar recomendaciones a los integrantes del grupo de trabajo y ayudar a reubicarlos,
  ya sea dentro de la organización, en otro proyecto o con otro empleador.
• Celebrar el éxito del proyecto con una reunión o fiesta con el equipo de trabajo.




Administración de Proyectos para Todos 
   
   
          
    
            
 Página 23 de 32
Administración de Proyectos en nuestra vida diaria
En un día típico, nos encontramos conque debemos recordar una gran cantidad de
cosas que hacer: comprar pan para la casa, limpiar el baño, terminar los reportes para
la gerencia, responder a las preguntas enviadas por email de los clientes, comprar el
regalo de cumpleaños de la novia, llamar a nuestro ex compañero de trabajo que
botaron la semana pasada, etc. Todas estas “cosas” se van acumulando en nuestra
memoria a corto plazo, la cual no tiene ninguna forma de identificar en qué momento
del tiempo debe recordar estos detalles, así es que nos lo recuerda constantemente, o
en el peor momento: ¿a quién no le ha pasado que en el momento que se dispone a
trabajar en una tarea que necesita concentración, recuerda un detalle insignificante de
algo que debe hacer en su casa - “tengo que pagar CableOnda”, por ejemplo? Esta
oleada de cosas que hacer, dando vueltas en nuestra cabeza es una de las causas del
stress en muchos, ya que nuestra mente no es la mejor herramienta para guardar estas
acciones a ejecutar.


David Allen, en su libro Gettings Things Done, nos enseña una metodología de
organización personal basada en los principios de administración de proyectos, pero
destilado y simplificado para poder ser aplicada en nuestra vida diaria,
independientemente de nuestro estilo de vida. Allen menciona que estas “cosas” que
tenemos en la cabeza quedan como círculos abiertos o nudos sin atar que quedan
huérfanos y nos continúan molestando hasta que decidamos hacer algo al respecto.
Lo malo es que, no recordamos ninguna de estas cosas cuando realmente lo
necesitamos: cuando estamos en La Arrocha, no recordamos que tenemos que
comprar baterías AAA para el control remoto, lo recordamos cuando estamos en el
carro en el tranque viajando hacia la casa. La mente es ineficiente como un sistema
de organización personal, ya que la mente es una herramienta para generar ideas
creativa.


De manera muy resumida, podemos comentar que el sistema de GTD consiste en una
serie de pasos muy sencilla:


Administración de Proyectos para Todos 
   
   
        
   
             
 Página 24 de 32
Recolectar
Primero, debemos encontrar la herramienta que nos resulte más cómoda para la
recolección de todas las tareas que tenemos dando vueltas en nuestra mente. Se
recomienda que las primeras veces, simplemente usemos una hoja de papel y pluma
para apuntar todo; y con el tiempo, podemos ir perfeccionando nuestro sistema para
utilizar un archivo de textos en nuestra computadora, el listado de To Do de Outlook o
nuestro Blackberry. Lo llamativo de GTD es que es agnóstico a plataformas, cada uno
lo adapta a su gusto.


Tomamos una hoja de papel y comenzamos a hacer un “download” de todas las cosas
que tenemos que hacer que en el momento tenemos dando vueltas en la cabeza. A
esta hoja de papel o listado desordenado de cosas por hacer le llamaremos Inbox de
ahora en adelante. No importa si son grandes o chicas, si son importantes o
mundanas, si son relacionadas al trabajo, a la universidad o a la vida personal. Es
más, no importa en qué orden las escribamos; en este momento sólo estamos
recolectando todo lo que está en nuestra cabeza.


Al terminar de recolectar todo lo que tenemos en la mente, vamos a sentir una
sensación de tranquilidad que no teníamos antes, ya que podemos ver físicamente
TODO lo que tenemos que hacer. Paso uno: cumplido, ahora:


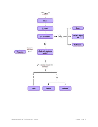
Procesar nuestro Inbox
El siguiente paso es ir revisando uno a uno cada “cosa” escrita en el lista y
preguntarnos ¿qué es esto?


Este paso es truculento, ya que vamos a encontrar muchas cosas que realmente no
son acciones a tomar; sino, proyectos: un proyecto es simplemente un listado o
conjunto de acciones que debemos realizar para cumplir un fin, por ejemplo:
acomodar el depósito. Acomodar el depósito no es una tarea, es una lista de muchas


Administración de Proyectos para Todos 
   
   
         
    
            
 Página 25 de 32
más tareas: comprar cartuchos de basura jardineros, comprar pintura, recoger la
basura, barrer, botar las cosas viejas, sacar la basura, pintar, etc. Uno de los
problemas que muchos tenemos (incluyéndome en primer lugar) es que podemos
estar claros con lo que tenemos que hacer, pero al encontrarnos con una tarea muy
grande o compleja, nos da pereza hacerla, así es que comenzamos a hacer cuánta
tarea tengamos que hacer con tal de no hacer esa: limpiamos el cuarto, vamos a
comprar el supermercado, reinstalamos Windows 3.11 en la computadora de la
abuela, defragmentamos los discos duro, cortamos la hierba, etc.


Esto es procrastinar y lo hacemos ya que no tenemos claro cuál es la siguiente acción
que debemos tomar en un proyecto. Para evitar esto, debemos tratar de granular o
llevar las tareas o proyectos a tareas aún más simples y básicas. Digamos que quiero
instalar Internet de Cable Onda en mi casa. ¿Cuál es la siguiente acción? “Instalar
Internet de Cable Onda” seguramente no lo es. “Llamar a Cable Onda para preguntar
planes” suena como una buena segunda acción, pero yo no tengo el teléfono de cable
onda; así es que cuando lea esta tarea en mi to do list, me va a dar pereza realizarla, la
verdadera siguiente acción sería “Entrar al sitio web de Cable Onda y buscar el número
de teléfono de atención al cliente”. Suena demasiado básico para ser verdad, pero es
así, debemos hacernos la vida más fácil y delinear nuestras tareas de la manera más
simplificada; sino, no las haremos.


De vuelta a procesar el inbox: debemos revisar cada una de las tareas y preguntarnos
¿Qué es esto?


¿Es algo accionable o algo que genere una acción?
No
En caso negativo, podemos:
• Botarlo, borrarlo, tacharlo.
• Ponerlo en una nueva lista llamada “Someday / Maybe” o “Tal vez / algún día”
• Ponerlo en una lista, folder o archivo llamado “Reference” o “Referencia”



Administración de Proyectos para Todos 
   
   
          
   
            
 Página 26 de 32
Ejemplos:
• Quiero aprender a hablar portugués: va para el “Tal vez / algún día” ya que ahorita
  mismo no voy a hacer nada al respecto, pero es algo que me interesa lo suficiente
  como para no ignorarlo del todo. Hey, todo el mundo tiene derecho a soñar con
  hacer cosas diferentes.
• Se va a casar mi exnovia: pa’ la basura.
• Yordano viene para Panamá: para la basura, también
• En Language Center dan cursos de hablar Portugués - 226-1950: para Referencia
  futura.




¿Es algo accionable o algo que genere una acción?
Sí
En caso positivo, nos preguntamos:


¿Cuál es la siguiente acción?
• Si es una tarea compleja que involucra muchos pasos, ya sabemos que esto en
  realidad es un proyecto; así es que hacemos una lista especial para ese proyecto y
  tratamos de granular lo más posible todas las tareas que debemos hacer para
  completarlo. El “project plan” le podríamos llamar, muy parecido a un WBS, pero
  súper sencillo, a nivel personal.
• Si es una tarea individual, nos hacemos la siguiente pregunta:


¿Lo puedo hacer en menos de dos minutos?


Si lo puedes hacer en menos de dos minutos, pon un poquito de tu parte y hazlo de
una vez. Vas a ahorrar más tiempo haciéndolo inmediatamente que escribiendo en
una lista y llevando control futuro de que debes hacerlo. Sal de eso. Sal de eso
rápido.



Administración de Proyectos para Todos 
   
   
        
    
            
 Página 27 de 32
Ejemplo: recoger el libro de Javascript que está tirado en el suelo y guardarlo en el
mueble de mi cuarto.


Para las tareas que toman más de dos minutos, tenemos dos opciones: delegarlas
para que las haga otro (en el caso de que otra persona sea la indicada para hacerla), o
agendarlo para hacerlo en otro momento, y en este caso, la agregamos en nuestra lista
de siguientes acciones (Next Actions), que es la evolución del To Do List.


Parece un sistema complejo, pero en realidad se hace natural: lo importante es:
• Constantemente recolectar lo que tenemos en mente
• Botar todo lo que no sirve
• Redactar nuestras siguientes acciones a hacer de manera más inteligente
• Identificar mini proyectos de los cuales somos responsables
• Tener un lugar para guardar todo lo que nos gustaría hacer en algún futuro: “viajar al
  Machu Picchu”
• Regularmente revisar nuestros listados para ir actualizándolo y saliendo de acciones


En fin, entre menos dependamos de nuestra mente para recordar cosas que tenemos
que hacer, vamos a vivir una vida más tranquila, tener menos presión para poder
sentarnos a hacer el trabajo que realmente importa y poco a poco iremos terminando
las tareas y pendientes que siempre seguirán llegando a nuestras manos.




Administración de Proyectos para Todos 
   
   
         
    
              
 Página 28 de 32
Administración de Proyectos para Todos 
   
   
   
   
   
 Página 29 de 32
Conclusión
La administración de proyectos no es una ciencia oculta reservada para un grupo de
personas. Aunque nuestro rol en la organización no sea específicamente de
administrador de proyectos, hay cabida y gran valor en que adoptemos los principios
de la administración de proyectos para organizar mejor nuestro trabajo, estructurar
nuestras tareas y tener una misión un poco mayor de lo que está pasando alrededor
nuestro y de la importancia de las tareas que nosotros desempeñamos en el esquema
mayor del proyecto que estamos trabajando.


Si simplificamos la administración de proyectos, nos damos cuenta que son una serie
de herramientas y métodos de trabajar. Dependiendo del proyecto que trabajemos y
su complejidad, podemos decidir usar algunas de estas herramientas e ignorar otras.
Ya vimos que a nivel personal, sólo basta con hacer una lista de las tareas que
conforman un mini proyecto y darle seguimiento periódico. A nivel de un proyecto
para un cliente, podemos elaborar el WBS y Gantt, por ejemplo. Para un proyecto de
una corporación, será necesario una documentación aún más estricta, como un acta
de proyecto, procesos de control de cambios, acta de cierre de proyecto.


Este documento busca presentar una introducción básica y escrita en un lenguaje
accesible al tema de administración de proyectos. Pero es sólo un aperitivo a un
mundo mucho más amplio y rico que lo presentado en estas páginas. Si le pareció
interesante el tema, todavía hay mucho que recorrer.




Administración de Proyectos para Todos 
   
   
        
   
            
 Página 30 de 32
Recomendaciones
• Ningún proyecto es demasiado chico, podemos aplicar estructura y orden hasta en
  el proyecto de renovación de nuestro guarda ropa.
• Evaluar las diferentes herramientas descritas aquí e implementarla en los casos
  particulares de cada uno.
• Recomendamos el concepto de cobrar por hora a quienes ofrecen servicios. El WBS
  puede ser de gran ayuda en poder asignarle un precio a su trabajo.
• La comunicación y el manejo de expectativas es 75% de la administración de
  proyectos (a nuestro humilde concepto).
• El administrador de proyecto debe ser un líder, no un mero administrador o “jefe”.
  Debe motivar a su equipo de trabajo a cumplir las metas; no estar pisándole los
  talones a la gente.
• Recomendamos empowerment en vez de micromanagement. Esto se refleja desde
  el momento de hacer los WBS.
• El cronograma o gráfica de Gantt es una forma útil de comunicar el plan de proyecto
  a los interesados. Ojo: al momento de imprimirlo y repartirlo, es probable que ya
  esté desactualizado.
• Con la revolución del web y las redes sociales, se han desarrollado un gran número
  de aplicaciones de colaboración remota, administración de proyectos y extranets
  basadas en web. Aunque su equipo de trabajo no esté geográficamente disperso,
  recomedamos el uso de alguna de estas aplicaciones para centralizar la
  comunicación y tener registro y documentación de lo que se solicita y lo que se
  entrega.




Administración de Proyectos para Todos 
   
   
        
   
            
 Página 31 de 32
Bibliografía

Alberto López, PMP e instructor de cursos de administración de proyectos. Gracias
por toda su paciencia, dedicación, comentarios y experiencias que se ven reflejados
en este trabajo.


Sistemas de Información Gerencial - Administración de la Empresa Digital. Kenneth
Laudon y Jane Laudon. Pearson Prentice Hall. 2008


A Guide to the Project Management Body of Knowledge (PMIBOK). PMI


Metodología de Dirección de Proyectos. Alberto López, PMP. Manual del curso
impartido por ADR


Gettings Things Done, The Art of Stress-Free Productivity. David Allen.Penguin
Putnam. 2001


Wikipedia. http://wikipedia.org




Administración de Proyectos para Todos 
   
   
       
    
           
 Página 32 de 32

Administracion De Proyectos Para Todos

  • 1.
    Administración de Proyectospara Todos Harold Maduro
  • 2.
    Para todos losque hemos trabajado en proyectos y hemos fallado Administración de Proyectos para Todos Página 2 de 32
  • 3.
    Indice Introducción 4 El Problema 5 Administración de Proyectos 6 Fases de Proyectos 7 Concepto 8 Planeación 11 Implementación 19 Cierre 23 Administración de Proyectos en nuestra vida diaria 24 Recolectar 25 Procesar nuestro Inbox 25 Conclusión 30 Recomendaciones 31 Bibliografía 32 Administración de Proyectos para Todos Página 3 de 32
  • 4.
    Introducción Cada día ganamosmayor responsabilidad en nuestros trabajos, en el estudio y a nivel personal. Cada uno de nosotros debe manejar un flujo de información, tareas, pendientes y “cosas” que hacer que pareciera interminable; aunque quisiéramos detenerlo, el flujo de nuevas acciones que debemos darle seguimiento no se detiene. Sin embargo, se espera de nosotros la suficiente responsabilidad y capacidad para lidiar con todo esto. Muchas de estas responsabilidades son acciones o tareas independientes, cosas sencillas que podemos realizar si les disponemos tiempo; pero en muchas situaciones, son un conjunto de tareas que se deben realizar para obtener un resultado mayor, más complejo, elaborado. Redecorar la terraza, terminar la tesis, irse de vacaciones a Aruba, entrenar al personal en el uso del nuevo sistema de compras o migrar la data de contabilidad al nuevo servidor son todos proyectos, que independientemente de su complejidad, se pueden dividir o granular en una serie de tareas individuales que deben ser realizadas por diferentes personas o recursos, dentro de un periodo de tiempo determinado y bajo un presupuesto establecido. Desde la década de los años 1950s, las organizaciones han comenzando a aplicar sistemáticamente los procedimientos de la administración de proyectos para desarrollar proyectos complejos. Y así ha ido evolucionando este campo, hasta tocar todas las ramas y campos para dar un poquito de ayuda en el desempeño de las tareas, buscando la eficacia y la productividad ante todo. Como veremos, la administración de proyectos se basa en la comunicación, y para ayudarnos a comunicar, nos brinda una serie de herramientas que podemos implementar en nuestro proyecto, ya sea chico o millonario. Administración de Proyectos para Todos Página 4 de 32
  • 5.
    El Problema Recordemos laúltima vez que contratamos a trabajadores para hacer una remodelación en la casa: nos cotizaron un monto específico y nos garantizaron que en una semana tendrían el trabajo listo. Un mes después y el triple del monto inicial más tarde, aún no tenemos listo lo que queremos y ya hemos aceptado que nunca lo tendremos, ya que nos costaría aún el doble. Esta es una realidad en la mayoría de los proyectos que se realizan hoy día; regularmente existe una tendencia a subestimar la complejidad del mismo y a dar estimados muy apresurados y muy por debajo de que realmente costaría desarrollarlo. El campo de la informática no es excepción; aunque no laboremos en informática, todos hemos sido testigos de implementaciones de software que toman uno o dos años más de lo planeado originalmente. Malas estimaciones de tiempo, presupuestos muy bajos, riesgos encontrados en el camino, personal poco capacitado o insuficiente cantidad de personal, objetivos poco claros, mal entendidos, cambio del alcance original son algunas de las causas de estos problemas; y sorprendentemente, son los mismos problemas que se dan en otras ramas: la construcción, diseño web, arquitectura, etc. Todas estas limitantes podemos atacarlas con un poco de planeación y mucha comunicación; y en estos dos puntos es donde entra la administración de proyectos, con sus procedimientos y herramientas. Administración de Proyectos para Todos Página 5 de 32
  • 6.
    Administración de Proyectos Segúnel libro A Guide to the Project Management Body of Knowledge o PMIBOK, como se le conoce por sus siglas, un proyecto es un emprendimiento temporario dirigido a crear un producto o servicio único. Temporario y único son puntos importantes, ya que un proyecto tiene un periodo de vida, tiene un principio y un fin, aunque sea un “mega proyecto” que dure varios años en su ejecución, al final se debe entregar el producto y entregar el proyecto. Por ejemplo: la construcción del Canal de Panamá. El servicio o trabajo de mantenimiento de un sitio web, por ejemplo, no es un proyecto, ya que es un emprendimiento contínuo que debe realizarse para mantener el sitio web actualizado. Es cierto que luego de entregado el proyecto, pueden desarrollarse nuevos proyectos o proyectos más chicos para actualizar el producto o mejorarlo, pero cada uno de estos proyectos debe entregar un producto y debe tener principio y fin. Por último, el proyecto debe entregar un producto único; ya que sino, sería una producción en masa. Como ejemplo, podemos comparar la producción de las salchichas Kienner, que no es un proyecto ya que es una producción en masa constante vs la elaboración de un nuevo sabor de salchicha Kienner, proyecto que crearía un producto nuevo, el cual sería comercializado y producido masivamente a futuro. Estos dos puntos pueden sonar muy básicos; pero a nuestro concepto es importante recalcar la diferencia, ya que en el ofrecimiento de nuestros servicios en el futuro, estos conceptos van a salir a flote. Entonces, ¿Qué es Administración de Proyectos? Según el mismo libro, es la aplicación de conocimiento, habilidades, herramientas y técnicas a las actividades de un proyecto con el propósito de cumplir con las necesidades y/o expectativas de los interesados y/o afectados (stakeholders) en dicho proyecto. Administración de Proyectos para Todos Página 6 de 32
  • 7.
    Fases de Proyectos Ciclode vida de un proyecto Dependiendo de la metodología, podemos dividir un proyecto en un sinnúmero de fases; pero siguiendo la metodología del Instituto de Administración de Proyectos (PMI, por sus siglas en inglés), podemos dividir un proyecto típico en 4 fases: • Concepto o factibilidad • Planeación • Implementación y control • Terminación y entrega (o lanzamiento) Administración de Proyectos para Todos Página 7 de 32
  • 8.
    Concepto Como primer paso,se debe identificar una necesidad o un problema, la cual será atacada con el proyecto. La conceptualización, planeación o fase de factibilidad regularmente es realizada por la alta dirección en las empresas grandes, o por nuestros clientes, en los casos que seamos contactados para cotizar o desarrollar el proyecto en sí (en el caso del diseño de una casa por un arquitecto, o el rediseño de un sitio web por una agencia; ya el cliente ha decidido que debe realizar el proyecto y que de una forma u otra, es factible). En esta fase, debemos responder las siguientes preguntas (a nivel macro): • ¿Qué vamos a hacer? • ¿Para quién lo vamos a hacer? • ¿Por qué? ¿Cuántos de nosotros no nos hemos visto trabajando día a día en un proyecto, enfocados en los detalles técnicos cuando repentinamente nace la pregunta en nuestro interior: “¿por qué esta gente quiere implementar este software en su organización? ¿qué ganan ellos con esto? ¿realmente, quién va a usar esto?”. Esta es evidencia de que no están claros los objetivos o por lo menos, no se han comunicado efectivamente a todos los miembros del equipo. Al inicio de cada proyecto, se debe realizar un estudio de las necesidades que se tienen: • Definición clara de las necesidades por parte de los interesados • Debemos confirmar con varios interesados • Debemos investigar para entender la necesidad • Documentar Esto, con el fin de satisfacer las expectativas del cliente correcto (muchas veces la persona que nos contacta para desarrollar un proyecto no será el usuario final con el problema o la necesidad). Administración de Proyectos para Todos Página 8 de 32
  • 9.
    Luego de entenderlas necesidades y el público objetivo o cliente final, se deben delinear los objetivos. Las personas interesadas, el administrador del proyecto, el cliente final y los trabajadores del proyecto deben estar claros en cuáles son los objetivos del proyecto para que todos trabajen con el mismo fin. La razón para rediseñar un sitio web no sólo debe ser “porque ya está viejo”, o “porque la competencia tiene un sitio web”; sino, deben existir metas claras de negocio y de mercadeo por la cual emprender el proyecto: “reducir las llamadas al departamento de atención al cliente en un 50% los próximos meses del año”, “ofrecer una plataforma virtual donde el cliente pueda realizar sus transacciones desde casa, de manera rápida e intuitiva”. Un detalle importante de la fase inicial es que se debe decidir si el proyecto es rentable o no. Esta es la factibilidad del proyecto o la relación costo / beneficio. Para identificar esto, se utilizan varias herramientas financieras, que nos permiten calcular el valor de nuestro dinero invertido el día de hoy, al futuro, cuando haya culminado el proyecto. Estas herramientas nos permiten ver claramente si nos resulta mejor simplemente no invertir en el proyecto y dejar el dinero en el banco. Algunas de estas herramientas son: • Recuperación • Retorno de la Inversión, ROI por sus siglas en inglés (Return of Investment) • Valor Presente Neto - VAN • Tasa Interna de Retorno - TIR • Valor Económico Agregado El detalle de cómo calcular cada una de estas fórmulas se escapa del alcance de este documento, pero queremos compartir con ustedes algunos enlaces que entran en detalle: http://es.wikipedia.org/wiki/ROI http://es.wikipedia.org/wiki/VAN Administración de Proyectos para Todos Página 9 de 32
  • 10.
    http://es.wikipedia.org/wiki/Tasa_interna_de_retorno http://es.wikipedia.org/wiki/Valor_económico_agregado Hay un detalleque regularmente queda por fuera, pero es mencionado de manera muy clara en el libro de Laudon: los objetivos del proyecto deben estar alineados con los objetivos de negocios de la empresa y/o con su plan estratégico. Si no es así, deberíamos optar por no realizar el proyecto. El entregable: producir un acta de constitución del proyecto, que vendría siendo el acta de nacimiento o enunciado de los lineamientos básicos de qué vamos a hacer. Este documento debe ser compartido con todos los miembros del equipo de trabajo y personas interesadas (stakeholders). No tiene que ser un documento muy extenso, de hecho, con dos páginas contamos con el espacio suficiente. Contiene: • Justificación (necesidades, requisitos) • Descripción del proyecto a alto nivel • Descripción del producto • Listado de los entregables principales • Tiempos y costos • Retorno de la inversión • Recursos a utilizar • Listado de asunciones y restricciones. En el caso que estemos cotizando con varios proveedores para el desarrollo del proyecto, esta acta es lo suficientemente informativa para que ellos tengan una idea clara de nuestras necesidades e identifiquen si están en la capacidad de atendernos, antes de agendar una reunión inicial. Administración de Proyectos para Todos Página 10 de 32
  • 11.
    Planeación La fase deplaneación, a mi concepto, es la más interesante del proceso. Se toman todas las variables y se realizan estimaciones de qué tareas se deben realizar, cuánto tiempo deben tomar cada una de las tareas, cuántos recursos (personas, maquinarias, software, dinero) necesitamos para realizarlas. La fase de planeación es para los que somos contratistas u ofrecemos un servicio a otras empresas, la primera fase de trabajo de un proyecto; es el análisis inicial del proyecto que desea el cliente y como resultado, generamos una cotización. Esto es lo que lo hace tan interesante: es estudiar qué necesitan, para identificar qué podemos ofrecerles y hacer un plan de trabajo. ¿Qué debemos contestar en esta fase? • Requerimientos • Alcance del proyecto • Tareas a realizarse • Costos Los requerimientos son los detalles de qué debe llevar el producto final, cuáles son sus especificaciones y cómo debe comportarse. Existen dos tipo de requerimientos: • Requerimientos funcionales • Requerimientos técnicos Los requerimientos funcionales detallan cómo debe comportarse el producto final, cuál debe ser su funcionalidad y cómo debe interactuar el usuario con el mismo. Esto lo podemos ver de manera clara en cualquier proyecto de desarrollo de software: si estamos por producir una aplicación de inventario, debemos detallar qué funciones necesitamos que tenga (listado de productos, detalle de productos, alertas cuando la cantidad de producto llega a ser menor a X, etc) como también tomar en cuenta la Administración de Proyectos para Todos Página 11 de 32
  • 12.
    facilidad de usode la aplicación, por medio de un diseño de interfaz claro y usable, acompañado de etiquetas, textos y mensajes de error redactados de manera clara. Los requerimientos funcionales son importantes, ya que es uno de los puntos donde se comienza a poner al usuario final en la mira. En el caso del software: debe ser lo suficientemente amigable, claro y sencillo para que sea utilizado de manera intuitiva. De nada vale realizar una implementación de un software sin tomar en cuenta al usuario final, nos ponemos a la merced del rechazo e inclusive de la pérdida de clientes; como sucedió cuando HSBC impuso su nuevo sistema de banca en línea, el cual es excesivamente complejo y barroco, y esto ha ahuyentado a los clientes que estaban acostumbrados al sistema de Banistmo. Los requerimientos técnicos son todos los detalles de cómo funciona el producto por dentro. En el caso de sistemas de información: sobre qué plataforma corre, qué desempeño debe tener la computadora que lo corre, qué tipo de base de datos debemos utilizar, en qué lenguaje se debe programar, etc. Estos son puntos clave en el desarrollo de un proyecto; sin embargo, es totalmente transparente para el usuario final, quien sólo ve el producto. Estos requerimientos van a variar dependiendo de empresa, de su infraestructura de sistemas y de los sistemas que tengan ya implementados. Estos servirán también para detectar los posibles proveedores que puedan trabajar nuestro proyecto. Un ejemplo que mezcle ambos tipos de requerimientos: un banco está buscando un proveedor que desarrolle su Intranet, la cual debe ser fácil de usar y contar con secciones como noticias, directorio de empleados y fechas de cumpleaños; pero esta intranet debe correr sobre el software de colaboración Sharepoint, el cual corre sobre servidores Windows. Al tener esta información, podemos comenzar a planear cada una de las tareas que se deben realizar para completar el proyecto. La experiencia en nuestra rama nos dará la Administración de Proyectos para Todos Página 12 de 32
  • 13.
    confianza para realizarestos estimados, como también información sobre proyectos pasados como reportes de horas, cronogramas actualizados, vitácoras de trabajo, etc. El trabajo debemos granularlo a las tareas o grupo de tareas que podemos supervisar y dentro de lo posible, estimar cuánto tiempo va a tomar hacer cada una de estas tareas. Este listado de tareas, ordenado jerárgicamente, se le conoce como Estructura de Desglose de Trabajo o Work Breakdown Structure (WBS). Ejemplo de WBS La ventaja del WBS es que nos ofrece una alternativa muy sencilla a quienes ofrecemos servicios para calcular cuánto podemos cobrar por nuestros servicios. En Administración de Proyectos para Todos Página 13 de 32
  • 14.
    mi caso personal,asigno un costo por hora y el WBS automáticamente calcula el costo de cada una de las tareas a realizar, como vemos en la siguiente gráfica: Cálculo de costos utilizando el WBS El costo por hora de cada empresa o profesional va a variar mucho, pero una forma rápida de calcularlo sería tomando el costo total de correr la empresa mensualmente y dividirlo entre la cantidad de horas laborables y productivas que hay al mes. Aquí se nos presenta un escenario interesante, ya que ningún empleado realmente labora o es productivo las 8 horas del día; probablemente es realmente productivo unas 6 o 5 horas. Otra forma de verlo es, dividir la cantidad de dinero que quisiéramos ganar en un mes entre la cantidad de horas que quisiéramos trabajar. Este es un escenario más utópico Administración de Proyectos para Todos Página 14 de 32
  • 15.
    y tal vezmás conveniente para un profesional independiente, pero de igual forma, presenta una alternativa de cálculo interesante. Si somos observadores, notamos que no hemos incluido el margen de utilidad en ninguno de los dos cálculos. Algunas personas se inclinan por agregar el margen en el costo por horas, mientras que otros prefieren calcularlo al final del costo total del proyecto. Me inclino por la segunda opción, y pueden ver en la siguiente gráfica cómo lo calculo: Costos totales por desarrollo y precio de venta Como vemos, podemos agregar otros costos indirectos a la producción del proyecto como la administración, tomar en cuenta los riesgos (veremos detalles sobre riesgos más adelante), para finalmente agregar nuestro margen de utilidad porcentual. El precio de venta es el precio final que le daremos al cliente por la producción del proyecto y ya incluye nuestra ganancia. El WBS es una excelente herramienta de uso interno; pero es importante recordar que uno de los pilares de la administración de proyectos es la comunicación, y existe una forma fácil de poder mostrar el plan del proyecto al equipo: por medio de las gráficas de Gantt. Administración de Proyectos para Todos Página 15 de 32
  • 16.
    Las gráficas deGantt nos permiten imaginarnos el desarrollo de las tareas a lo largo del paso del tiempo. Son una representación gráfica del WBS. Un concepto que se introduce al ver el proyecto desde este punto de vista es el de la dependencia: comenzamos a estructurar el proyecto de tal forma que disponemos las tareas que pueden ejecutarse a la vez para que todas inicien al mismo tiempo; mientras que organizamos las tareas que dependen del cumplimiento exitoso de una anterior para que inicie al terminar dicha tarea. Ejemplo de gráfica de Gannt Más información de Gantt: http://en.wikipedia.org/wiki/Gantt_chart Otra herramienta que nos brinda la administración de proyectos es el diagrama de PERT (Program Evaluation Review Technique), que nos permite calcular la ruta crítica utilizando la información anteriormente generado por el WBS y el cronograma sobre la cantidad de tareas que debemos realizar, sus dependencias y cuánto tiempo toma cada una. Esta gráfica nos muestra de manera muy sencilla (luego de haber sido diagramada y los cálculos realizados) cuál es la serie de tareas que no tienen holgura, Administración de Proyectos para Todos Página 16 de 32
  • 17.
    en otras palabras,la serie de tareas que si presentan algún tipo de demora, atrasarían el proyecto entero. A manera muy introductoria, podemos mencionar que en el PERT se representa cada tarea como un cuadrito, el cual está identificado por una letra o número; acompañamos la identificación del cuadrito o tarea con la duración de la misma (A - 2 horas, por ejemplo). Diagrama de PERT que muestra la ruta crítica Debemos marcar el inicio y final de cada una de las tareas, según la información que obtuvimos del cronograma. Aquí introducimos un concepto nuevo, el “early start” y “early finish”. ¿Qué significa esto? Que los estimados de tiempo que hemos estado realizando hasta ahora habían sido de los tiempos más tempranos en que podemos comenzar a trabajar una tarea y los tiempos más tempranos en que podemos terminarla. Habíamos trabajado hasta la fecha con los tiempos optimistas. Estos tiempos “tempranos” son los números que vemos a arriba de cada cuadrito, a la izquierda va el inicio temprano y a la derecha, el final temprano. Administración de Proyectos para Todos Página 17 de 32
  • 18.
    Al terminar decalcular estos tiempos, hacemos los cálculos de inicio y final de las tareas pero recorriendo el gráfico “hacia atrás”, comenzando por el final, tomando como punto de partida la cantidad de horas totales que duró el proyecto y restando la duración de cada una de las tareas. Esto nos da los “late start” y “late finish”, que son los tiempos máximos que podemos esperar para comenzar a trabajar la tarea y el tiempo máximo que podemos tomar haciéndola. Estos valores son los que se colocan abajo de cada cuadrito. Podemos calcular la holgura o el tiempo que podemos demorarnos antes de comenzar a trabajar en cada tarea sin atrasar el proyecto, restando el fin tardío del fin temprano; o el inicio tardío del inicio temprano (es lo mismo, el resultado va a ser igual al restar cualquier juego de tiempos). Súper, ahora tenemos la información de cuánto nos podemos demorar en cada parte del proceso sin impactar la duración del mismo. Al calcular todos estos tiempos, vamos a encontrar una serie de tareas donde ninguna de sus tareas tiene holgura; lo que significa que no podemos atrasarnos en ninguna de ellas; sino causaríamos un impacto negativo en el proyecto. Esta se le conoce como la ruta crítica y nos brinda una alerta temprana de tareas donde debemos aplicar mayor control, supervisión o asignarles más recursos (gente o dinero). Para más información del PERT: http://es.wikipedia.org/wiki/PERT http://en.wikipedia.org/wiki/Pert Dependiendo del tamaño del proyecto, su complejidad o las políticas establecidas por el cliente, podemos generar aún mayor cantidad de planes o lineamientos antes de desarrollar el proyecto: plan de recursos humanos, plan de comunicaciones, plan de riesgos, plan de calidad, plan de compras o plan de contrataciones. En este punto, nos vemos en la diatriba de seguir planeando o arrancar a trabajar; y en la mayoría de los casos, es mejor irse por la segunda opción. Administración de Proyectos para Todos Página 18 de 32
  • 19.
    Implementación Todos los planesestán hechos, los costos estimados y el proyecto aprobado. Es hora de comenzar a trabajar. En el momento que el caucho choca contra el cemento, comenzamos a realizar que no importa cómo desarrollamos los mejores planes, siempre habrán imprevistos, problemas, riesgos y desviaciones. Esta fase de implementación involucra mucho seguimiento, supervisión y una habilidad extraordinaria de comunicación; características que muchos carecemos, lo que lleva a problemas sobre la marcha en los proyectos. Indudablemente, el administrador de proyectos se verá envuelto en todo tipo de reuniones. Las reuniones, más que un calvario que debamos sobrellevar, es una herramienta más a nuestra disposición (igual que los Gantt y PERTs). Existen tres tipos de reuniones que podemos listar: • Kickoff • Follow up • Pendientes Las reuniones de lanzamiento o kickoff son la oportunidad del administrador de proyectos para traer a bordo a todos los miembros del equipo, comunicar todos los planes desarrollados en la fase anterior, dejar claro los objetivos y alcance del proyecto y motivar al personal para que sientan pertenencia y propiedad del proyecto y del trabajo que deben realizar. Hoy día trabajamos con equipos heterogéneos y geográficamente distantes; esto no debe ser una limitante para nuestras reuniones, si aprovechamos las tecnologías disponibles de conferencia, chat o video conferencia. Es recomendado que periódicamente el administrador de proyectos agende una reunión de seguimiendo o follow up con el cliente, para darle una actualización del estado de su proyecto, presentarle el producto en el estado que se encuentre a la fecha para recibir feedback y escuchar cualquier comentario que brinde el cliente. Estas son de importancia, para que el cliente esté informado de la salud del proyecto y Administración de Proyectos para Todos Página 19 de 32
  • 20.
    no haya unadesconexión entre las expectativas del cliente y las del equipo de trabajo. Estas reuniones pueden ser peligrosas, ya que el cliente podría solicitar cambios o funcionalidad que no estaba delineada en el alcance del proyecto; pero el administrador debe ser lo suficientemente profesional para manejar estas situaciones, realizando lo que se conoce como una solicitud de cambio, la cual tiene un impacto sobre el tiempo y costo total del proyecto, o debe informarle diplomáticamente al cliente que dicha funcionalidad no es parte del alcance original. El trabajo del administrador de proyectos incluye diplomacia, comunicación, psicología, docencia, planeación, finanzas, paternidad y predicción del futuro, entre otras. Todos ganan con las reuniones de pendientes y el administrador debe ser lo suficientemente estricto y consistente para realizarlas religiosamente, ya sea una vez a la semana, o diarias. En estas reuniones hacemos una revisión de cómo va cada miembro del grupo con su(s) tarea(s) asignadas, comparar el plan del proyecto con la realidad y estimar cuándo podemos tener listos los diferentes entregables. Estas reuniones son una buena oportunidad para traer a todos los miembros del equipo para que compartan sus problemas y retos, probablemente otra persona pueda ayudarlo con sus problemas. Como mencionamos en las reuniones de follow up, el administrador de proyectos debe manejar expectativas para que: • El proyecto no cambie en su alcance • Que no sobrepase el presupuesto • Que no sobrepase en tiempo • Que haya aceptación del proyecto y su producto final, por parte de los usuarios finales (esto se puede realizar con presentaciones, entrenamiento y disponibilidad de información) Tres tips para reuniones efectivas: • Preparar una agenda de temas a tocar en la reunión, para no traer a bordo a todos y luego improvisar en la reunión. Administración de Proyectos para Todos Página 20 de 32
  • 21.
    • Tomar notade todo lo comentado y acordado en la reunión. • Enviar un email a todos los presentes con las minutas de lo acordado. • Tan predescible como el caer de la noche, en cada reunión siempre habrá alguien que sugiera ideas y funcionalidades nuevas o traiga a la mesa temas que se alejan un poco de la agenda. Para no descartar sus ideas o apagar su creatividad, pero poder llevar control de la reunión, recomendamos el concepto del parking lot o estacionamiento, que consiste en tomar su idea, escribirla en un papel y pegarla en un tablero destinado a ser el parking de ideas que podemos usar en un futuro, pero que no vamos a elaborar en el presente. Existen diferentes medios de llevar control y seguimiento del proyecto y su presupuesto. El uso de estas técnicas va a variar mucho del proyecto, su tamaño y cultura organizacional. Lo importante es tener en cuenta que para administrar efectivamente proyectos, el administrador debe estar atento y presente; no puede gestionar el plan del proyecto y desconectarse hasta la fecha de entrega, esto es una receta para el fracaso. Más información sobre técnicas de control y seguimiento: http://es.wikipedia.org/wiki/Valor_ganado http://en.wikipedia.org/wiki/Earned_Value_Management http://en.wikipedia.org/wiki/Present_value http://en.wikipedia.org/wiki/Direct_labour_cost_variance Un tema que no podemos dejar de mencionar es la administración de riesgos. No importa qué tan buenos sean los planes, sobre la marcha siempre vamos a descubrir imprevistos. Menciona Robert Charette: “Un riesgo no es un problema.. El problema es un riesgo que ha acontecido”. El concepto de administración de riesgos es aceptar que encontraremos riesgos sobre la marcha, y tener el procedimiento para poder identificarlos, medir la probabilidad de que ocurran y el impacto que puedan tener, planear cómo vamos a gestionarlos, incorporar una gestión de riesgos dentro del proceso de planeación. Administración de Proyectos para Todos Página 21 de 32
  • 22.
    Existen dos tiposde riesgos: • Positivos: los cuales podemos explorar, aceptar o mejorar • Negativos: los cuales podemos evitar, manejar, transferir o aceptar También existen riesgos conocidos (identificados) y desconocidos (no identificados). Muchos administradores separan un porcentaje del presupuesto al inicio del proyecto (WBS) para tener un “colchón” o fondo de reserva que sirva como herramienta para manejar los riesgos. Esta es una forma aceptable de ver el problema, sólo que debemos tomar en cuenta que esto va a aumentar el costo total del proyecto, y entre más porcentajes agreguemos, menos probable sea que nos consideren para la implementación del mismo y que el cliente seleccione a otro proveedor. También debemos tomar en cuenta que los clientes probablemente pidan descuentos o mejoras al precio y estos porcentajes de riesgos se van a ver reducidos. Administración de Proyectos para Todos Página 22 de 32
  • 23.
    Cierre El día quetodos esperaban y nadie creía que llegaría ha llegado: el cliente ha aprobado todos los entregables, hemos concluido desarrollando el producto final, entregado el proyecto y el cliente está contento y a la vez ocupado con un nuevo proyecto: el lanzamiento de su nuevo producto. Pero todavía no podemos pasar la página y olvidarnos del proyecto. Para tener un poco de formalidad al concluir el proyecto, se recomienda: • Preparar un documento que sirva como aceptación formal del proyecto por parte del cliente, firmado por el mismo y que sirva como el cierre contractual entre el cliente y el contratista. • Realizar una reunión post-mortem para comentar detalles del proyecto, comentar las lecciones aprendidas y planear los pasos a futuro. • El cierre de contratos con todos los proveedores que nosotros hemos contratado para el proyecto. • Un documento que liste el cumplimiento exitoso de los objetivos planeados originalmente. No tiene que ser extenso, puede ser una “matriz” o una tabla en Excel que liste los requerimientos, si fueron probados y verificados, y si los cumple. • Realizar el cierre administrativo: facturar, pagar, cerrar los sistemas de información y comunicación (Extranet), realizar backups de los archivos, etc. Todo depende de la empresa y la metodología de trabajo. • Se recomienda realizar un documento de “lecciones aprendidas” que sirva como un resumen de lo aprendido por el equipo (éxitos y fracasos) luego de haber realizado este proyecto. • Dar recomendaciones a los integrantes del grupo de trabajo y ayudar a reubicarlos, ya sea dentro de la organización, en otro proyecto o con otro empleador. • Celebrar el éxito del proyecto con una reunión o fiesta con el equipo de trabajo. Administración de Proyectos para Todos Página 23 de 32
  • 24.
    Administración de Proyectosen nuestra vida diaria En un día típico, nos encontramos conque debemos recordar una gran cantidad de cosas que hacer: comprar pan para la casa, limpiar el baño, terminar los reportes para la gerencia, responder a las preguntas enviadas por email de los clientes, comprar el regalo de cumpleaños de la novia, llamar a nuestro ex compañero de trabajo que botaron la semana pasada, etc. Todas estas “cosas” se van acumulando en nuestra memoria a corto plazo, la cual no tiene ninguna forma de identificar en qué momento del tiempo debe recordar estos detalles, así es que nos lo recuerda constantemente, o en el peor momento: ¿a quién no le ha pasado que en el momento que se dispone a trabajar en una tarea que necesita concentración, recuerda un detalle insignificante de algo que debe hacer en su casa - “tengo que pagar CableOnda”, por ejemplo? Esta oleada de cosas que hacer, dando vueltas en nuestra cabeza es una de las causas del stress en muchos, ya que nuestra mente no es la mejor herramienta para guardar estas acciones a ejecutar. David Allen, en su libro Gettings Things Done, nos enseña una metodología de organización personal basada en los principios de administración de proyectos, pero destilado y simplificado para poder ser aplicada en nuestra vida diaria, independientemente de nuestro estilo de vida. Allen menciona que estas “cosas” que tenemos en la cabeza quedan como círculos abiertos o nudos sin atar que quedan huérfanos y nos continúan molestando hasta que decidamos hacer algo al respecto. Lo malo es que, no recordamos ninguna de estas cosas cuando realmente lo necesitamos: cuando estamos en La Arrocha, no recordamos que tenemos que comprar baterías AAA para el control remoto, lo recordamos cuando estamos en el carro en el tranque viajando hacia la casa. La mente es ineficiente como un sistema de organización personal, ya que la mente es una herramienta para generar ideas creativa. De manera muy resumida, podemos comentar que el sistema de GTD consiste en una serie de pasos muy sencilla: Administración de Proyectos para Todos Página 24 de 32
  • 25.
    Recolectar Primero, debemos encontrarla herramienta que nos resulte más cómoda para la recolección de todas las tareas que tenemos dando vueltas en nuestra mente. Se recomienda que las primeras veces, simplemente usemos una hoja de papel y pluma para apuntar todo; y con el tiempo, podemos ir perfeccionando nuestro sistema para utilizar un archivo de textos en nuestra computadora, el listado de To Do de Outlook o nuestro Blackberry. Lo llamativo de GTD es que es agnóstico a plataformas, cada uno lo adapta a su gusto. Tomamos una hoja de papel y comenzamos a hacer un “download” de todas las cosas que tenemos que hacer que en el momento tenemos dando vueltas en la cabeza. A esta hoja de papel o listado desordenado de cosas por hacer le llamaremos Inbox de ahora en adelante. No importa si son grandes o chicas, si son importantes o mundanas, si son relacionadas al trabajo, a la universidad o a la vida personal. Es más, no importa en qué orden las escribamos; en este momento sólo estamos recolectando todo lo que está en nuestra cabeza. Al terminar de recolectar todo lo que tenemos en la mente, vamos a sentir una sensación de tranquilidad que no teníamos antes, ya que podemos ver físicamente TODO lo que tenemos que hacer. Paso uno: cumplido, ahora: Procesar nuestro Inbox El siguiente paso es ir revisando uno a uno cada “cosa” escrita en el lista y preguntarnos ¿qué es esto? Este paso es truculento, ya que vamos a encontrar muchas cosas que realmente no son acciones a tomar; sino, proyectos: un proyecto es simplemente un listado o conjunto de acciones que debemos realizar para cumplir un fin, por ejemplo: acomodar el depósito. Acomodar el depósito no es una tarea, es una lista de muchas Administración de Proyectos para Todos Página 25 de 32
  • 26.
    más tareas: comprarcartuchos de basura jardineros, comprar pintura, recoger la basura, barrer, botar las cosas viejas, sacar la basura, pintar, etc. Uno de los problemas que muchos tenemos (incluyéndome en primer lugar) es que podemos estar claros con lo que tenemos que hacer, pero al encontrarnos con una tarea muy grande o compleja, nos da pereza hacerla, así es que comenzamos a hacer cuánta tarea tengamos que hacer con tal de no hacer esa: limpiamos el cuarto, vamos a comprar el supermercado, reinstalamos Windows 3.11 en la computadora de la abuela, defragmentamos los discos duro, cortamos la hierba, etc. Esto es procrastinar y lo hacemos ya que no tenemos claro cuál es la siguiente acción que debemos tomar en un proyecto. Para evitar esto, debemos tratar de granular o llevar las tareas o proyectos a tareas aún más simples y básicas. Digamos que quiero instalar Internet de Cable Onda en mi casa. ¿Cuál es la siguiente acción? “Instalar Internet de Cable Onda” seguramente no lo es. “Llamar a Cable Onda para preguntar planes” suena como una buena segunda acción, pero yo no tengo el teléfono de cable onda; así es que cuando lea esta tarea en mi to do list, me va a dar pereza realizarla, la verdadera siguiente acción sería “Entrar al sitio web de Cable Onda y buscar el número de teléfono de atención al cliente”. Suena demasiado básico para ser verdad, pero es así, debemos hacernos la vida más fácil y delinear nuestras tareas de la manera más simplificada; sino, no las haremos. De vuelta a procesar el inbox: debemos revisar cada una de las tareas y preguntarnos ¿Qué es esto? ¿Es algo accionable o algo que genere una acción? No En caso negativo, podemos: • Botarlo, borrarlo, tacharlo. • Ponerlo en una nueva lista llamada “Someday / Maybe” o “Tal vez / algún día” • Ponerlo en una lista, folder o archivo llamado “Reference” o “Referencia” Administración de Proyectos para Todos Página 26 de 32
  • 27.
    Ejemplos: • Quiero aprendera hablar portugués: va para el “Tal vez / algún día” ya que ahorita mismo no voy a hacer nada al respecto, pero es algo que me interesa lo suficiente como para no ignorarlo del todo. Hey, todo el mundo tiene derecho a soñar con hacer cosas diferentes. • Se va a casar mi exnovia: pa’ la basura. • Yordano viene para Panamá: para la basura, también • En Language Center dan cursos de hablar Portugués - 226-1950: para Referencia futura. ¿Es algo accionable o algo que genere una acción? Sí En caso positivo, nos preguntamos: ¿Cuál es la siguiente acción? • Si es una tarea compleja que involucra muchos pasos, ya sabemos que esto en realidad es un proyecto; así es que hacemos una lista especial para ese proyecto y tratamos de granular lo más posible todas las tareas que debemos hacer para completarlo. El “project plan” le podríamos llamar, muy parecido a un WBS, pero súper sencillo, a nivel personal. • Si es una tarea individual, nos hacemos la siguiente pregunta: ¿Lo puedo hacer en menos de dos minutos? Si lo puedes hacer en menos de dos minutos, pon un poquito de tu parte y hazlo de una vez. Vas a ahorrar más tiempo haciéndolo inmediatamente que escribiendo en una lista y llevando control futuro de que debes hacerlo. Sal de eso. Sal de eso rápido. Administración de Proyectos para Todos Página 27 de 32
  • 28.
    Ejemplo: recoger ellibro de Javascript que está tirado en el suelo y guardarlo en el mueble de mi cuarto. Para las tareas que toman más de dos minutos, tenemos dos opciones: delegarlas para que las haga otro (en el caso de que otra persona sea la indicada para hacerla), o agendarlo para hacerlo en otro momento, y en este caso, la agregamos en nuestra lista de siguientes acciones (Next Actions), que es la evolución del To Do List. Parece un sistema complejo, pero en realidad se hace natural: lo importante es: • Constantemente recolectar lo que tenemos en mente • Botar todo lo que no sirve • Redactar nuestras siguientes acciones a hacer de manera más inteligente • Identificar mini proyectos de los cuales somos responsables • Tener un lugar para guardar todo lo que nos gustaría hacer en algún futuro: “viajar al Machu Picchu” • Regularmente revisar nuestros listados para ir actualizándolo y saliendo de acciones En fin, entre menos dependamos de nuestra mente para recordar cosas que tenemos que hacer, vamos a vivir una vida más tranquila, tener menos presión para poder sentarnos a hacer el trabajo que realmente importa y poco a poco iremos terminando las tareas y pendientes que siempre seguirán llegando a nuestras manos. Administración de Proyectos para Todos Página 28 de 32
  • 29.
    Administración de Proyectospara Todos Página 29 de 32
  • 30.
    Conclusión La administración deproyectos no es una ciencia oculta reservada para un grupo de personas. Aunque nuestro rol en la organización no sea específicamente de administrador de proyectos, hay cabida y gran valor en que adoptemos los principios de la administración de proyectos para organizar mejor nuestro trabajo, estructurar nuestras tareas y tener una misión un poco mayor de lo que está pasando alrededor nuestro y de la importancia de las tareas que nosotros desempeñamos en el esquema mayor del proyecto que estamos trabajando. Si simplificamos la administración de proyectos, nos damos cuenta que son una serie de herramientas y métodos de trabajar. Dependiendo del proyecto que trabajemos y su complejidad, podemos decidir usar algunas de estas herramientas e ignorar otras. Ya vimos que a nivel personal, sólo basta con hacer una lista de las tareas que conforman un mini proyecto y darle seguimiento periódico. A nivel de un proyecto para un cliente, podemos elaborar el WBS y Gantt, por ejemplo. Para un proyecto de una corporación, será necesario una documentación aún más estricta, como un acta de proyecto, procesos de control de cambios, acta de cierre de proyecto. Este documento busca presentar una introducción básica y escrita en un lenguaje accesible al tema de administración de proyectos. Pero es sólo un aperitivo a un mundo mucho más amplio y rico que lo presentado en estas páginas. Si le pareció interesante el tema, todavía hay mucho que recorrer. Administración de Proyectos para Todos Página 30 de 32
  • 31.
    Recomendaciones • Ningún proyectoes demasiado chico, podemos aplicar estructura y orden hasta en el proyecto de renovación de nuestro guarda ropa. • Evaluar las diferentes herramientas descritas aquí e implementarla en los casos particulares de cada uno. • Recomendamos el concepto de cobrar por hora a quienes ofrecen servicios. El WBS puede ser de gran ayuda en poder asignarle un precio a su trabajo. • La comunicación y el manejo de expectativas es 75% de la administración de proyectos (a nuestro humilde concepto). • El administrador de proyecto debe ser un líder, no un mero administrador o “jefe”. Debe motivar a su equipo de trabajo a cumplir las metas; no estar pisándole los talones a la gente. • Recomendamos empowerment en vez de micromanagement. Esto se refleja desde el momento de hacer los WBS. • El cronograma o gráfica de Gantt es una forma útil de comunicar el plan de proyecto a los interesados. Ojo: al momento de imprimirlo y repartirlo, es probable que ya esté desactualizado. • Con la revolución del web y las redes sociales, se han desarrollado un gran número de aplicaciones de colaboración remota, administración de proyectos y extranets basadas en web. Aunque su equipo de trabajo no esté geográficamente disperso, recomedamos el uso de alguna de estas aplicaciones para centralizar la comunicación y tener registro y documentación de lo que se solicita y lo que se entrega. Administración de Proyectos para Todos Página 31 de 32
  • 32.
    Bibliografía Alberto López, PMPe instructor de cursos de administración de proyectos. Gracias por toda su paciencia, dedicación, comentarios y experiencias que se ven reflejados en este trabajo. Sistemas de Información Gerencial - Administración de la Empresa Digital. Kenneth Laudon y Jane Laudon. Pearson Prentice Hall. 2008 A Guide to the Project Management Body of Knowledge (PMIBOK). PMI Metodología de Dirección de Proyectos. Alberto López, PMP. Manual del curso impartido por ADR Gettings Things Done, The Art of Stress-Free Productivity. David Allen.Penguin Putnam. 2001 Wikipedia. http://wikipedia.org Administración de Proyectos para Todos Página 32 de 32