PLANEACIÓN
DIDÁCTICA´
Dirección General Académica
INTRODUCCIÓN
1
PLANEACIÓN DIDÁCTICA
Modelo Educativo Siglo XXI-III
Introducción
¿Por qué es importante la planeación didáctica en nuestra labor docente?
Planear es prever, por lo tanto la planeación didáctica es importante porque en ésta se describe de manera
específica las actividades (estrategias y técnicas) que se llevarán a cabo tanto dentro, como fuera del espacio
áulico, en busca de alcanzar, de un forma consciente y organizada, el objetivo de la materia. En este sentido
la planeación didáctica orienta los procesos para el desarrollo exitoso de la enseñanza y el aprendizaje.
Este manual fue creado para facilitarle la construcción de su planeación didáctica con el objetivo de que se
convierta en una tarea mucho más clara, sencilla y sobre todo útil para su labor docente.
Se han definido seis pasos para desarrollar el formato de Planeación Didáctica, mismos que se irán
describiendo en cada apartado. Los pasos son:
1. Datos de Identificación.
2. Objetivo General y Específico de la Materia.
3. Desglose de temas y subtemas.
4. Estrategias de Enseñanza (Estrategias de Instrucción).
5. Experiencias de Aprendizaje Independiente.
6. Acciones para el desarrollo de subhabilidades (experiencias de aprendizaje con docente).
7. Estrategias de Evaluación de Contenidos.
INTRODUCCIÓN
2
8. Estrategias de Evaluación de Subhabilidades.
9. Material Didáctico.
10 Referencia Bibliográfica por sesión.
Esperamos le sea de utilidad para alcanzar nuestra gran meta: “Formar seres humanos que de manera integral,
se eduquen con un equilibrio entre los enfoques científicos-tecnológico y ético-cultural, acordes con las
necesidades sociales, la búsqueda de la verdad y el bien común; fundamentándose en su Filosofía
Institucional y su Modelo Educativo”.
“Por siempre responsables de lo que se ha cultivado”
PASO 1.
DATOS DE IDENTIFICACIÓN
Los siguientes datos son los que deberá llenar en los recuadros indicados como se muestra en el ejemplo,
estos pertenecen a la primera parte del formato de planeación, nos sirve para saber la asignatura que
trabajaremos en el semestre.
A. Departamento Académico. Especifique si pertenece al área de Ciencias Sociales, Económico-
Administrativo, Arte Humanidades o Tecnociencias.
B. Licenciatura. Escriba las carreras que cursarán esta materia.
C. Nombre de la Asignatura. Debe escribir el nombre completo de la materia que se imparte, de acuerdo al
programa de estudio que se le otorgó.
D. Seriación.
E. Semestre en que se imparte la materia. Dicha información se obtiene del plan curricular de la(s) carreras
que cursarán esta materia.
F. Horas con docente. Especificar el valor numérico establecido en el programa de estudios para este rubro.
Indica el número de horas que el docente estará frente a grupo (Teóricas, Laboratorio, Taller).
G. Horas independientes. Especificar el valor numérico establecido en el programa de estudios, y se refiere al
número de horas que el estudiantes invertirá en tiempo de estudio fuera del salón de clases
H. Total de horas semana. Es la suma del recuadro E y F.
I. Total de horas semestre. Resulta de la multiplicación del total de horas a la semana por 16 (es el número de
semanas que dura un semestre)
J. Créditos. Valor asignado a esta materia en el mapa curricular, mismo que aparece en el programa analítico.
K. Escenarios Académicos. Indica el espacio físico en donde se llevarán a cabo las sesiones de clase, éstos
pueden ser: laboratorio, salón de clase, céntro de cómputo, etcétera.
PASO1
3
PASO3PASO2
4
PASO 2.
OBJETIVO GENERAL Y ESPECÍFICO DE LA MATERIA
Los objetivos indican en términos precisos aquello que los estudiantes serán capaces de hacer después de
haber completado la clase y es responsabilidad de cada uno de los docentes vigilar que estos se vayan
cumpliendo en el proceso.
Por lo tanto, el 2 paso es:
A) Transcribir el objetivo general indicado en su programa analítico.
B) Transcribir el objetivo de cada unidad (objetivo particular)
PASO 3.
DISTRIBUCIÓN DE TEMAS Y SUBTEMAS
Una vez identificado el objetivo de cada unidad, se hace la distribución de todos los temas y subtemas del
programa analítico en la planeación didáctica. Aquí se debe tomar en cuenta la complejidad y la relevancia
del tema.
- Los temas deberán ser distribuidos de acuerdo al número total de sesiones, especificado en la página ----
PASO4
5
PASO 4.
ESTRATEGIA DE ENSEÑANZA (ESTRATEGIAS DE INSTRUCCIÓN)
Procedimientos y recursos que el agente de enseñanza utiliza en forma reflexiva y flexible, que se adapta a
diversas circunstancias, para promover el logro de aprendizajes significativos en los estudiantes.
Son medios, formas y/o recursos para prestar la ayuda pedagógica. Es un plan que nos indica cómo lograrlo
Las estrategias las define el docente en función del tema, la circunstancia particular del grupo y en general
del contexto en que se encuentre
CLASIFICACIÓN Y FUNCIONES DE LAS ESTRATEGIAS DE ENSEÑANZA
Frida Díaz Barriga Arceo, y Gerardo Hernández Roja. Estrategias docentes para un aprendizaje significativo.
Ed. McGraw Hill, México 1998,
A continuación presentaremos algunas de las estrategias de enseñanza que el docente puede emplear con la
intención de facilitar el aprendizaje significativo de los estudiantes. Las estrategias seleccionadas han
demostrado, en diversas investigaciones (véase Díaz Barriga y Lule, 1977; Mayer, 1984, 1989 y 1990; West,
Farmer y Wolff, 1991) su efectividad al ser introducidas como apoyos en textos académicos así como en la
dinámica de la enseñanza (exposición, negociación, discusión, etc.) ocurrida en clase. Las principales
estrategias de enseñanza son las siguientes:
ESTRATEGIA DESCRIPCIÓN
Objetivos
Enunciado que establece condiciones, tipo de actividad y forma de
evaluación del aprendizaje del estudiante. Generación de
expectativas apropiadas en los estudiantes.
PASO4
6
ESTRATEGIA DESCRIPCIÓN
Resumen
Síntesis y abstracción de la información relevante de un discurso oral o escrito. Enfatiza
conceptos clave, principios, términos y argumento central.
Organizador
previo
Información de tipo introductoria y contextual. Es elaborado con un nivel superior de
abstracción, generalidad e inclusividad de la información que se aprenderá. Tiende un
puente cognitivo entre la información nueva y la previa.
Ilustraciones
Representación visual de los conceptos, objetos o situaciones de una teoría o tema
específico (fotografías, dibujos, esquemas, gráficas, dramatizaciones, etcétera.
Analogías
Proposición que indica que una cosa o evento (concreto y familiar) es semejante a otro
(desconocido y abstracto o complejo.)
Preguntas
intercaladas
Preguntas insertadas en la situación de enseñanza o en un texto. Mantienen la atención y
favorecen la práctica, la retención y la obtención de información relevante
Pistas tipográficas
y discursivas
Señalamientos que se hacen en un texto o en una situación de enseñanza para enfatizar
y/o organizar elementos relevantes del contenido por aprender.
Mapas
conceptuales
y redes semánticas
Representaciones gráficas de esquemas de conocimiento (indican conceptos,
proposiciones y explicaciones
PASO4
7
ESTRATEGIA DESCRIPCIÓN
Proceso cognitivo
en el que incide la estrategia
Tipos de estrategia de enseñanza
Uso de estructuras
textuales
Organizaciones retóricas de un discurso oral o escrito, que influyen en su comprensión y
recuerdo.
Activación de los
conocimientos previos.
- Objetivos o propósitos.
- Preinterrogantes
Actividad generadora de información previa.
- Preguntas insertadas.
- Ilustraciones.
- Pistas o claves tipográficas o discursivas.
Generación de expectativas
apropiadas.
Orientar y mantener la atención.
- Mapas conceptuales.
- Redes semánticas
- Resúmenes.
Promover una organización más
adecuada de la información que
se ha de aprender (mejorar las
conexiones internas.)
- Organizadores previos.
- Analogías.
Para potenciar el enlace entre
conocimientos previos y la información
que se ha de aprender (mejorar las
conexiones externas)
Las estrategias pueden también establecerse según la intencionalidad o propósito
Las distintas estrategias de enseñanza descritas pueden usarse simultáneamente e incluso es posible hacer algunos
híbridos, según el docente lo considere necesario. El uso de las estrategias dependerá del contenido de aprendizaje, de
las tareas que deberán realizar los estudiantes, de las actividades didácticas efectuadas y de ciertas características de los
aprendices (por ejemplo, nivel de desarrollo, conocimientos previos, etcétera).
PASO4
8
ESTRATEGIAS DE ENSEÑANZA EFECTOS ESPERADOS EN EL APRENDIZAJE DE LOS ESTUDIANTES
Objetivos
Facilita la codificación visual de la información
- Permite practicar y consolidar lo que se ha aprendido.
- Resuelve sus dudas.
- Se autoevalúa gradualmente
Ilustraciones
Preguntas intercaladas
- Mapas conceptuales.
- Redes semánticas
- Resúmenes.
Pistas tipográficas
- Organizadores previos.
- Analogías.Resúmenes
- Hace más accesible y familiar el contenido.
- Elabora una visión global y contextual.
Organizadores previos.
Realiza una codificación visual y semántica de conceptos, proposiciones y
explicaciones. Contextualiza las relaciones entre conceptos y proposiciones.
Analogías
- Comprende información abstracta.
- Traslada lo aprendido a otros ámbitos.
Facilita el recuerdo y la comprensión de lo más
importante de un texto.
Mapas conceptuales
y redes semánticas
Estructuras textuales
Conoce la finalidad y alcance del material y cómo manejarlo.
El estudiante sabe qué se espera de él al terminar de revisar el material.
Ayuda a contextualizar sus aprendizajes y a darles sentido.
PASO 5.
EXPERIENCIAS DE APRENDIZAJE INDEPENDIENTE
Son las actividades que realizará el estudiante fuera del espacio áulico, con el objetivo de enriquecer su
proceso de aprendizaje. Aquí se considera la importancia de dejar una actividad (tarea) después de cada
sesión de clase, como un elemento fundamental para el desarrollo académico del estudiante.
PASO 6.
ACCIONES PARA EL DESARROLLO DE SUBHALIDADES (EXPERIENCIAS DE APRENDIZAJE CON DOCENTE)
Son procedimientos o acciones que el estudiante realiza y emplea de forma flexible para aprender y recordar
la información, para desarrollar alguna habilidad, beneficiando los procesos de adquisición, almacenamiento y
utilización de la información, así como el desarrollo de habilidades. También las experiencias de aprendizaje
se conceptualizan como un conjunto de operaciones, acciones o tareas por medio de las cuales el estudiante
se relaciona con el objeto de estudio o situación de aprendizaje en incluyen habilidades, conductas, técnicas
y destrezas que facilitan la comprensión y apropiación del contenido de la asignatura.
Aquí es importante que usted profesor responda a las siguientes preguntas: ¿De qué manera me aseguro de
que el estudiante viva una experiencia que le genere un nuevo aprendizaje, o sea, un cambio? Este cambio
puede desarrollarse en tres ámbitos:
1) Ampliar el observador que es el estudiante.
2) Generar emociones que apoyen la continuidad del cambio (aprendizaje)
3) El establecimiento de nuevas conductas.
PASO6PASO5
9
Siguiendo con la aplicación de nuestro modelo y pensando en el desarrollo de las habilidades, consideramos
de real importancia que el docente relacione las experiencias de aprendizaje previamente establecidas con
las características deseadas establecidas en el Perfil de Egreso General de la UVM, estas habilidades se
describen a continuación.
Comunicarse efectivamente (CE)
ADECUADA EXPRESIÓN ORAL Y ESCRITA EN ESPAÑOL CON UN DOMINIO DEL IDIOMA INGLÉS QUE LE PERMITA
COMPRENSIÓN Y COMUNICACIÓN. DOMINIO DE LAS HERRAMIENTAS TECNOLÓGICAS E INFORMÁTICAS DE
VANGUARDIA.
Ejercer liderazgo (EL),
QUE INSPIRE A OTROS A CONFIAR EN UN FUTURO DESEABLE, A GENERAR ACCIÓN Y A ASUMIR RETOS HASTA EL
LOGRO DE SU OBJETIVO FINAL. LLIDERAZGO BASADO EN EL CUIDADO DE LAS RELACIONES ENTRE LAS PERSONAS.
Dominar la Interdependencia (DI),
PENSAR Y CREAR EN EQUIPO. IDENTIFICAR Y SOLUCIONAR PROBLEMAS DE MANERA COLABORATIVA E
INTERDISCIPLINARIA. AMPLIAR SU CAPACIDAD DE ACCIÓN POR LA ALIANZA CON OTROS Y MANEJAO ADECUADO
DE CONFLICTOS GRUPALES CREAR ESPACIOS DE CONFIANZA POR EL CUMPLIMIENTO IMPECABLE DE LOS
COMPROMISOS Y CON LA SENSIBILIDAD PARA CUIDAR RELACIONES.
Dominar el cambio (DC),
DESEMPEÑO COMO PROFESIONISTA COMPETENTE Y CON CAPACIDAD DE APRENDER Y DESAPRENDER
VELOZMENTE, ADAPTÁNDOSE A LOS CAMBIOS DEL CONTEXTO, SIN PERDER SU META.
o CAPACIDAD PARA ANTICIPAR ESCENARIOS FUTUROS.
CONFIANDO EN SU CREATIVIDAD, INICIATIVA, INNOVACIÓN Y EFECTIVIDAD PARA EL MANEJO DE LA
INCERTIDUMBRE.
PASO6
10
Emprender (EM),
POSEER VISIÓN DE NEGOCIO Y LAS HABILIDADES DE NEGOCIACIÓN GERENCIAL NECESARIAS PARA PROMOVER
OPORTUNIDADES DE CRECIMIENTO ECONÓMICO, Y DESARROLLO SOCIAL SUSTENTABLE. CIMENTAR SUS EMPRESAS
EN UNA CULTURA DE IMPECABILIDAD Y CONFIANZA.
Manejar altos niveles de integridad (MI)
SIENDO RESPONSABLE DE SUS ACTOS Y DEL FUTURO QUE QUIERE CONSTRUIR. DESARROLLAR UNA VISIÓN Y
ACTITUD DE RESPETO HACIA ÉL MISMO Y LOS OTROS. CAPAZ DE LOGRAR EL ESPACIO DE CONVIVENCIA SOCIAL
QUE DESEA EN EL PRESENTE Y PARA EL FUTURO.
Visión global (VG)
DESEMPEÑO EN AMBIENTES INTERNACIONALES Y DE DIVERSIDAD CULTURAL, MANTENIENDO UN CÓDIGO ÉTICO Y
UNA CONCIENCIA CÍVICA BASADA EN LA IDENTIDAD Y LOS VALORES NACIONALES. SU RELACIÓN CON LOS OTROS
TIENE SU ORIGEN EN UNA AUTÉNTICA LEGITIMACIÓN DEL OTRO COMO DISTINTO.
La adquisición del conocimiento y el desarrollo de las sub-habilidades son dos caras de una misma moneda; el
contenido es el Qué y la sub-habilidad se desarrolla en el Cómo (a través de una estrategia de aprendizaje).
Ejemplo: el estudiante aprende a despejar ecuaciones de primer grado con su equipo al mismo tiempo que
desarrolla la habilidad para escuchar. Los dos apartados deben ser evaluados.
PASO6
11
PASO 7.
ESTRATEGIAS DE EVALUACIÓN DE CONTENIDOS
Al planear la evaluación de una asignatura habrá que responder a las siguientes interrogantes:
¿Por que evaluar?
¿Que evaluar?
¿Para que evaluar?
¿Cuando evaluar?
¿Como evaluar?
EVALUACIÓN DEL APRENDIZAJE: Algunas definiciones
La evaluación es un proceso que va más allá de la asignación periódica de calificaciones a los
estudiantes…
- Es un proceso sistemático mediante el cual se reúne información del aprendizaje del estudiante y permite
mejorar ese aprendizaje y detectar elementos de juicio acerca de un nivel alcanzado, de la calidad del
aprendizaje logrado y de lo que el alumno es capaz de hacer con ese aprendizaje.(Clifton,B. Nelson)
- Es un proceso dinámico, continuo y sistemático, enfocado hacia los cambios de las conductas y
rendimientos de los estudiantes, mediante el cual verificamos los logros adquiridos en función de los
objetivos propuestos ( recopilación Gabriel Molnar)
- Es un método para adquirir y procesar las evidencias necesarias para mejorar el aprendizaje del
estudiante
PASO7
12
Diagnóstica
Es fundamental para el docente, ya que requiere conocer los conocimientos, habilidades y destrezas con
que cuentan los estudiantes así como su formación en actitudes y valores, de tal manera que pueda
realizar los ajustes necesarios en su planeación. (Centro de Innovación y Desarrollo Didáctico, 2003). Esta
puede realizarse de manera informal con una lluvia de ideas sobre los temas a trabajar durante el semestre
o de manera formal con un mapa conceptual o un cuestionario diagnóstico.
Formativa
Es la evaluación que el docente requiere para conocer el progreso de los estudiantes, es necesario que el
docente lleve un registro de todo aquello que le indique el proceso de aprendizaje y de esta forma
corregir desviaciones a través de actividades dentro o fuera del aula…
Aporta una retroalimentación permanente al desarrollo del programa educativo. Para esto el estudiante
podrá realizar resúmenes, mapas conceptuales, cuadros sinópticos, pruebas objetivas, presentaciones, etc
PASO7
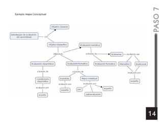
13
Ejemplo Mapa Conceptual
PASO7
14
Sumativa
Es aquella que tiene la estructura de un balance, realizada después de un período de aprendizaje en la
finalización de un programa o curso.
Sus objetivos son calificar en función de un rendimiento, otorgar una certificación, determinar e informar
sobre el nivel alcanzado…….
Al final del curso son excelentes recursos la elaboración de proyectos ( que pueden ser trabajados desde
el inicio), así como los estudios de caso y los aprendizajes basados en problemas (ABP), los ensayos,
reportes, portafolios, etc.
¿Quién evalúa?
- La Autoevaluación puede ser realizada durante la evaluación formativa o sumativo y se pueden utilizar
cuestionarios como el siguiente:
ASPECTOS A EVALUAR
1. La Responsabilidad con la que actué en este curso se vio reflejada en mi trabajo y demás actividades
realizadas al no haberme visto involucrado en ninguna circunstancia negligente que implicara el
incumplimiento de los compromisos contraídos durante el desarrollo de la materia.
2. La puntualidad con la que asistí a las clases fue correcta así como la puntualidad en entrega de trabajos
que fue señalada y acordada por el docente.
3. Tomé el reto de que en esta materia requería actividades extraclase y por tanto un compromiso mayor
de mi parte para el desarrollo del trabajo final.
PASO7
15
4. El respeto que tuve hacia el docente, así como, para mis compañeros fue el adecuado conforme al nivel
académico-profesional en el que me encuentro.
5. Durante éste curso me comprometí con la materia de ……., mediante la atención y la participación en
las actividades inherentes al trabajo final.
- La coevaluación puede ser realizada a través de una rubrica, portafolio, así como la evaluación del
experto.
Ejemplo de Rúbrica:
PASO7
16
Contenido
Exposición
Diapositivas
Excelente Cumplió Bien Cumplió
Recupera todos los tipos y
herramientas analizados
durante el curso
presenta ideas innovadoras
Domina el contenido
propuesto, logra conectarlo
y explicarlo en sus diferentes
aspectos.
Maneja ilustraciones, gráficos,
cuadros y/o diagramas claros
no muy cargados.
En las láminas no aparecen más
de cinco frases y las frases no
son de más de dos renglones.
Presenta láminas claras y
coherentes
Logra explicar el contenido
relacionando los diferentes
aspectos de éste.
Logra explicar los puntos
planteados.
Recupera algunas estrategias
y recursos del taller
Buena relación entre las ideas
Toca todos los temas solicitados
PASO7
17
Participación
Evaluación
Diagnóstica
Mapas conceptual
Cuestionario Diagnostico
Cuest. Diagnóstico
Mapas conceptuales
Evaluación
Formativa
Evaluación
Sumativa
Mapas c.
Portafolios
Rúbricas
Guías de competencias
Exámenes interactivos
Mapas c.
Portafolios
Rúbricas
Guías de competencias
ABP
Método de caso
Mapas c.
Portafolios
Rúbricas
Guías de competencias
ABP
Método de caso
Excelente Cumplió Bien Cumplió
Auto-evaluación Evaluación de pares Evaluación de experto
Pertinente. Activa,
es fundamental para
el buen desarrollo de
cada uno de los temas.
Oportuna, aporta buenos
elementos, presta atención
a las distintas participaciones.
Está presente. Presta poca
atención a las distintas
participaciones.
Estrategias de apoyo a la evaluación del Modelo UVM
PASO 8.
ESTRATEGIAS DE EVALUACIÓN DE LAS SUBHABILIDADES
Se refiere a exponer cómo se evaluará el logro de las subhabilidades, si en la columna anterior
especificamos las actividades y experiencias de aprendizaje que conducirán al estudiante al desarrollo de
las subhabilidades, ahora tenemos que determinar cómo sabemos si logramos una determinada
subhabilidad.
Por ejemplo si la megahabilidad a desarrollar es el Dominio de la Interdependencia, tenemos varias
subhabilidades cómo: escuchar a otros, legitimar a otros, construir redes de ayuda, capacidad para
evaluar.
Algunas de las prácticas que podemos introducir en nuestras clases para desarrollar la subhabilidad, por
ejemplo, escuchar a otros, podemos hacer ejercicios de callarse cuando el otro habla, o entre las técnicas
didácticas que apliquemos, como discusión, o debate etc fortalecer en los estudiantes esta práctica de
escuchar.
Se recomienda consultar la guía Una interpretación ontológica de las habilidades anexa a este documento.
PASO 9.
MATERIAL DIDÁCTICO
Son todas las herramientas y materiales que apoyan o auxilian en el desarrollo de algunas actividades para
el aprendizaje del contenido de la materia y que están determinados por el escenario académico.
PASO 10
REFERENCIAS BIBLIOGRÁFICAS
PASO8PASO9PASO10
18
Experiencias de Aprendizaje con Docente
DOMINIO DE LA
DISCIPLINA (DD)
COMUNICACI{ON
EFECTIVA (CE)
EJERCER EL
LIDERAZGO
(EL)
DOMINIO DE LA
INTERDEPENDENCIA
(DI)
DOMINIO DEL
CAMBIO (DC)
EMPRENDER (EM) MANEJO DE
LOS ALTOS
NIVELES DE
INTEGRIDAD
(MI)
VISION
GLOBAL (VG)
Lecturas
comentadas
Discusiones
grupales
Exposición
colectiva.
Lecturas comentadas Debates grupales Desarrollo de
proyectos de
investigación
Debates
grupales
Revisión
grupal de
tareas para
aclarar dudas
y verificar
avances
Retroalimentaci
ón del proceso
Exposición
colectiva
Debates
grupales
Discusiones grupales Discusiones en
pequeños grupos
sobre un
contenido en
particular
Realización de
trabajos por
equipos
Presentación
de la
resolución de
un problema
en particular
Análisis
conceptual y
contextual de
los
contenidos.
Exposición de
temas
Planteamiento de
ideas y dudas
esenciales
Discusión en
pequeños
grupos sobre
un contenido
en particular
Planteamiento de
ideas y dudas
esenciales
Construcción de
mapas
conceptuales
para identificar y
reconocer nuevos
conceptos
Solución dirigida
de ejercicios
teóricos y de
aplicación
Desarrollo de
trabajos en
equipo donde
den a conocer
conclusiones o
soluciones a
problemas
Desarrollo de
trabajos en
equipo donde
se establezca
conclusiones
grupales
Desarrollo y
presentación de
mapas
conceptuales
Comentario de
resultados de
tareas y
experimentos
Presentación
de
conclusiones y
argumentos
sobre una
situación en
particular
Trabajo en equipo Presentación de
analogías entre
dos o más
situaciones por
analizar.
Planteamiento
del proyecto
para elaborar
una maqueta
virtual
Desarrollo de
analogías de
situaciones
similares
Identificación
conceptual y
contextual de
contenidos
Exposición de los
temas a través de
ejercicios teóricos
y de aplicación
seleccionados
como base del
aprendizaje.
Discusión de
materiales
Solución de ejercicio
en forma individual y
en equipo
Planteamiento
de proyecto para
elaborar una
maqueta virtual
Solución de
problemas
Revisión y análisis
de conceptos
Planteamiento
del proyecto
teóricos sobre
técnicas y
materiales
utilizados en el
dibujo.
para elaborar
una maqueta
virtual.
Comentario de
resultados de
tareas y
experimentos.
Discusión de
materiales
Construcción de
mapas
conceptuales
que reafirmen la
importancia de
los elementos
teóricos básicos
Planteamiento de
proyecto para
elaborar una
maqueta virtual.
Solución de
ejercicios
asignados de
tarea
Presentación de
ilustraciones
Revisión y
análisis de
conceptos
teóricos sobre
técnicas y
materiales
utilizados en el
dibujo.
Discusión de
materiales
Elaboración de
ejercicios
gráficos
Planteamiento
de proyecto
para elaborar
una maqueta
virtual.
Diseño y
ejecución de
experimentos.
Experiencias de Aprendizaje Independientes
DOMINIO DE LA
DISCIPLINA (DD)
COMUNICACI{ON
EFECTIVA (CE)
LEJERCER E
LIDERAZGO
(EL)
DOMINIO DE LA
INTERDEPENDENCIA
(DI)
DOMINIO DEL
CAMBIO (DC)
EMPRENDER
(EM)
MANEJO DE
LOS ALTOS
NIVELES DE
INTEGRIDAD
(MI)
VISION GLOBAL
(VG)
Lecturas de
texto
Elaboración de
ensayos por escrito
Participación
en foros
Resolución de casos
prácticos
Trabajo en
equipo
Trabajo en
equipo
Elaboración de
trabajos de
investigación
documental
Lecturas de
textos y
reporte de las
lecturas
Solución de
problemas
Desarrollo de
trabajos de
investigación
documental
Interacción e
el desarrollo
de las
practicas
n
inas
s
Análisis e
identificación de
conceptos, doctr
y precepto
Resolución de
casos
prácticos
Resolución de
casos práctico
Desarrollo de
trabajos de
análisis
Elaboración de
trabajos de
investigación
documental.
Elaboración de Visitas a
as
ión de
ados
Elaboración Investigación
es
Participación
mapas
conceptuales
Reporte de las
prácticas empres
Investigac
temas seleccion de trabajos de
investigación
documental
de conceptos
básicos y
aplicacion
de foros
Elaboración de
cuadros
sinópticos
Elaboración de
ensayos
Elaboración de Resolución de
eas
ricos y
y
bre Ejercicios sobre
reportes por
escrito.
ejercicios
teóricos y de
aplicación a
distintas ár
en forma
individual y
grupal.
Resolución de
ejercicios teó
de aplicación a
distintas áreas en
forma individual
grupal
Elaboración
de resúmenes
y ensayo.
Ejercicios so
diseño de
dibujos.
diseño de
dibujos.
Elaboración de
cuadros
comparativos
Elaboración de Ejercicios sobre
s
Cubrirá un programa
es
ara
rabajo
to
Integración de Planteamiento
e
s a
r
Elaboración de
trabajos de
investigación
documental.
diseño de dibujo de reunion
mensuales p
discusión y t
sobre el proyec
integrador.
portafolios de
trabajo
elaborado
de un proyecto
final, que
incorpore la
capacidad
crítica y
formulas
creativas
imaginativa
través del colo
y las distintas
técnicas
gráficas
mapas
conceptuales.
Elaboración de Integración de Planteamiento Investigación
resúmenes portafolios de
trabajo elaborado
e
s a
r
de un proyecto
final, que
incorpore la
capacidad
crítica y
formulas
creativas
imaginativa
través del colo
y las distintas
técnicas
gráficas
de temas
seleccionados
Elaboración y Realización de
y
Reporte de las
entrega de
reportes
ejercicios para
desarrollar su
capacidad de
dibujo
bidimensional
tridimensional
visitas de
empresas.
Detección y e
al,
ica y
tivas
as
análisis de
conceptos y
principios
Planteamiento d
un proyecto fin
que incorpore la
capacidad crít
formulas crea
e imaginativas a
través del color y
las distintas
técnicas gráfic
Ejercicios sobre
diseño de
dibujos
Integración de
portafolios de
trabajo
elaborado
Realización de
ejercicios para
desarrollar su
capacidad de
dibujo
bidimensional y
tridimensional
Realiza
planos y modelos
tridimensionales
ción de
y virtuales.
Planteamiento
de un pro
final, que
incorpore la
yecto
a
a
or
s
capacidad crític
y formulas
creativas e
imaginativas
través del col
y las distinta
técnicas
gráficas.
Realizará
ejercicios de
problemas reale
de topografía
s

Planeacion didactica

  • 1.
  • 2.
    INTRODUCCIÓN 1 PLANEACIÓN DIDÁCTICA Modelo EducativoSiglo XXI-III Introducción ¿Por qué es importante la planeación didáctica en nuestra labor docente? Planear es prever, por lo tanto la planeación didáctica es importante porque en ésta se describe de manera específica las actividades (estrategias y técnicas) que se llevarán a cabo tanto dentro, como fuera del espacio áulico, en busca de alcanzar, de un forma consciente y organizada, el objetivo de la materia. En este sentido la planeación didáctica orienta los procesos para el desarrollo exitoso de la enseñanza y el aprendizaje. Este manual fue creado para facilitarle la construcción de su planeación didáctica con el objetivo de que se convierta en una tarea mucho más clara, sencilla y sobre todo útil para su labor docente. Se han definido seis pasos para desarrollar el formato de Planeación Didáctica, mismos que se irán describiendo en cada apartado. Los pasos son: 1. Datos de Identificación. 2. Objetivo General y Específico de la Materia. 3. Desglose de temas y subtemas. 4. Estrategias de Enseñanza (Estrategias de Instrucción). 5. Experiencias de Aprendizaje Independiente. 6. Acciones para el desarrollo de subhabilidades (experiencias de aprendizaje con docente). 7. Estrategias de Evaluación de Contenidos.
  • 3.
    INTRODUCCIÓN 2 8. Estrategias deEvaluación de Subhabilidades. 9. Material Didáctico. 10 Referencia Bibliográfica por sesión. Esperamos le sea de utilidad para alcanzar nuestra gran meta: “Formar seres humanos que de manera integral, se eduquen con un equilibrio entre los enfoques científicos-tecnológico y ético-cultural, acordes con las necesidades sociales, la búsqueda de la verdad y el bien común; fundamentándose en su Filosofía Institucional y su Modelo Educativo”. “Por siempre responsables de lo que se ha cultivado”
  • 4.
    PASO 1. DATOS DEIDENTIFICACIÓN Los siguientes datos son los que deberá llenar en los recuadros indicados como se muestra en el ejemplo, estos pertenecen a la primera parte del formato de planeación, nos sirve para saber la asignatura que trabajaremos en el semestre. A. Departamento Académico. Especifique si pertenece al área de Ciencias Sociales, Económico- Administrativo, Arte Humanidades o Tecnociencias. B. Licenciatura. Escriba las carreras que cursarán esta materia. C. Nombre de la Asignatura. Debe escribir el nombre completo de la materia que se imparte, de acuerdo al programa de estudio que se le otorgó. D. Seriación. E. Semestre en que se imparte la materia. Dicha información se obtiene del plan curricular de la(s) carreras que cursarán esta materia. F. Horas con docente. Especificar el valor numérico establecido en el programa de estudios para este rubro. Indica el número de horas que el docente estará frente a grupo (Teóricas, Laboratorio, Taller). G. Horas independientes. Especificar el valor numérico establecido en el programa de estudios, y se refiere al número de horas que el estudiantes invertirá en tiempo de estudio fuera del salón de clases H. Total de horas semana. Es la suma del recuadro E y F. I. Total de horas semestre. Resulta de la multiplicación del total de horas a la semana por 16 (es el número de semanas que dura un semestre) J. Créditos. Valor asignado a esta materia en el mapa curricular, mismo que aparece en el programa analítico. K. Escenarios Académicos. Indica el espacio físico en donde se llevarán a cabo las sesiones de clase, éstos pueden ser: laboratorio, salón de clase, céntro de cómputo, etcétera. PASO1 3
  • 5.
    PASO3PASO2 4 PASO 2. OBJETIVO GENERALY ESPECÍFICO DE LA MATERIA Los objetivos indican en términos precisos aquello que los estudiantes serán capaces de hacer después de haber completado la clase y es responsabilidad de cada uno de los docentes vigilar que estos se vayan cumpliendo en el proceso. Por lo tanto, el 2 paso es: A) Transcribir el objetivo general indicado en su programa analítico. B) Transcribir el objetivo de cada unidad (objetivo particular) PASO 3. DISTRIBUCIÓN DE TEMAS Y SUBTEMAS Una vez identificado el objetivo de cada unidad, se hace la distribución de todos los temas y subtemas del programa analítico en la planeación didáctica. Aquí se debe tomar en cuenta la complejidad y la relevancia del tema. - Los temas deberán ser distribuidos de acuerdo al número total de sesiones, especificado en la página ----
  • 6.
    PASO4 5 PASO 4. ESTRATEGIA DEENSEÑANZA (ESTRATEGIAS DE INSTRUCCIÓN) Procedimientos y recursos que el agente de enseñanza utiliza en forma reflexiva y flexible, que se adapta a diversas circunstancias, para promover el logro de aprendizajes significativos en los estudiantes. Son medios, formas y/o recursos para prestar la ayuda pedagógica. Es un plan que nos indica cómo lograrlo Las estrategias las define el docente en función del tema, la circunstancia particular del grupo y en general del contexto en que se encuentre CLASIFICACIÓN Y FUNCIONES DE LAS ESTRATEGIAS DE ENSEÑANZA Frida Díaz Barriga Arceo, y Gerardo Hernández Roja. Estrategias docentes para un aprendizaje significativo. Ed. McGraw Hill, México 1998, A continuación presentaremos algunas de las estrategias de enseñanza que el docente puede emplear con la intención de facilitar el aprendizaje significativo de los estudiantes. Las estrategias seleccionadas han demostrado, en diversas investigaciones (véase Díaz Barriga y Lule, 1977; Mayer, 1984, 1989 y 1990; West, Farmer y Wolff, 1991) su efectividad al ser introducidas como apoyos en textos académicos así como en la dinámica de la enseñanza (exposición, negociación, discusión, etc.) ocurrida en clase. Las principales estrategias de enseñanza son las siguientes: ESTRATEGIA DESCRIPCIÓN Objetivos Enunciado que establece condiciones, tipo de actividad y forma de evaluación del aprendizaje del estudiante. Generación de expectativas apropiadas en los estudiantes.
  • 7.
    PASO4 6 ESTRATEGIA DESCRIPCIÓN Resumen Síntesis yabstracción de la información relevante de un discurso oral o escrito. Enfatiza conceptos clave, principios, términos y argumento central. Organizador previo Información de tipo introductoria y contextual. Es elaborado con un nivel superior de abstracción, generalidad e inclusividad de la información que se aprenderá. Tiende un puente cognitivo entre la información nueva y la previa. Ilustraciones Representación visual de los conceptos, objetos o situaciones de una teoría o tema específico (fotografías, dibujos, esquemas, gráficas, dramatizaciones, etcétera. Analogías Proposición que indica que una cosa o evento (concreto y familiar) es semejante a otro (desconocido y abstracto o complejo.) Preguntas intercaladas Preguntas insertadas en la situación de enseñanza o en un texto. Mantienen la atención y favorecen la práctica, la retención y la obtención de información relevante Pistas tipográficas y discursivas Señalamientos que se hacen en un texto o en una situación de enseñanza para enfatizar y/o organizar elementos relevantes del contenido por aprender. Mapas conceptuales y redes semánticas Representaciones gráficas de esquemas de conocimiento (indican conceptos, proposiciones y explicaciones
  • 8.
    PASO4 7 ESTRATEGIA DESCRIPCIÓN Proceso cognitivo enel que incide la estrategia Tipos de estrategia de enseñanza Uso de estructuras textuales Organizaciones retóricas de un discurso oral o escrito, que influyen en su comprensión y recuerdo. Activación de los conocimientos previos. - Objetivos o propósitos. - Preinterrogantes Actividad generadora de información previa. - Preguntas insertadas. - Ilustraciones. - Pistas o claves tipográficas o discursivas. Generación de expectativas apropiadas. Orientar y mantener la atención. - Mapas conceptuales. - Redes semánticas - Resúmenes. Promover una organización más adecuada de la información que se ha de aprender (mejorar las conexiones internas.) - Organizadores previos. - Analogías. Para potenciar el enlace entre conocimientos previos y la información que se ha de aprender (mejorar las conexiones externas) Las estrategias pueden también establecerse según la intencionalidad o propósito
  • 9.
    Las distintas estrategiasde enseñanza descritas pueden usarse simultáneamente e incluso es posible hacer algunos híbridos, según el docente lo considere necesario. El uso de las estrategias dependerá del contenido de aprendizaje, de las tareas que deberán realizar los estudiantes, de las actividades didácticas efectuadas y de ciertas características de los aprendices (por ejemplo, nivel de desarrollo, conocimientos previos, etcétera). PASO4 8 ESTRATEGIAS DE ENSEÑANZA EFECTOS ESPERADOS EN EL APRENDIZAJE DE LOS ESTUDIANTES Objetivos Facilita la codificación visual de la información - Permite practicar y consolidar lo que se ha aprendido. - Resuelve sus dudas. - Se autoevalúa gradualmente Ilustraciones Preguntas intercaladas - Mapas conceptuales. - Redes semánticas - Resúmenes. Pistas tipográficas - Organizadores previos. - Analogías.Resúmenes - Hace más accesible y familiar el contenido. - Elabora una visión global y contextual. Organizadores previos. Realiza una codificación visual y semántica de conceptos, proposiciones y explicaciones. Contextualiza las relaciones entre conceptos y proposiciones. Analogías - Comprende información abstracta. - Traslada lo aprendido a otros ámbitos. Facilita el recuerdo y la comprensión de lo más importante de un texto. Mapas conceptuales y redes semánticas Estructuras textuales Conoce la finalidad y alcance del material y cómo manejarlo. El estudiante sabe qué se espera de él al terminar de revisar el material. Ayuda a contextualizar sus aprendizajes y a darles sentido.
  • 10.
    PASO 5. EXPERIENCIAS DEAPRENDIZAJE INDEPENDIENTE Son las actividades que realizará el estudiante fuera del espacio áulico, con el objetivo de enriquecer su proceso de aprendizaje. Aquí se considera la importancia de dejar una actividad (tarea) después de cada sesión de clase, como un elemento fundamental para el desarrollo académico del estudiante. PASO 6. ACCIONES PARA EL DESARROLLO DE SUBHALIDADES (EXPERIENCIAS DE APRENDIZAJE CON DOCENTE) Son procedimientos o acciones que el estudiante realiza y emplea de forma flexible para aprender y recordar la información, para desarrollar alguna habilidad, beneficiando los procesos de adquisición, almacenamiento y utilización de la información, así como el desarrollo de habilidades. También las experiencias de aprendizaje se conceptualizan como un conjunto de operaciones, acciones o tareas por medio de las cuales el estudiante se relaciona con el objeto de estudio o situación de aprendizaje en incluyen habilidades, conductas, técnicas y destrezas que facilitan la comprensión y apropiación del contenido de la asignatura. Aquí es importante que usted profesor responda a las siguientes preguntas: ¿De qué manera me aseguro de que el estudiante viva una experiencia que le genere un nuevo aprendizaje, o sea, un cambio? Este cambio puede desarrollarse en tres ámbitos: 1) Ampliar el observador que es el estudiante. 2) Generar emociones que apoyen la continuidad del cambio (aprendizaje) 3) El establecimiento de nuevas conductas. PASO6PASO5 9
  • 11.
    Siguiendo con laaplicación de nuestro modelo y pensando en el desarrollo de las habilidades, consideramos de real importancia que el docente relacione las experiencias de aprendizaje previamente establecidas con las características deseadas establecidas en el Perfil de Egreso General de la UVM, estas habilidades se describen a continuación. Comunicarse efectivamente (CE) ADECUADA EXPRESIÓN ORAL Y ESCRITA EN ESPAÑOL CON UN DOMINIO DEL IDIOMA INGLÉS QUE LE PERMITA COMPRENSIÓN Y COMUNICACIÓN. DOMINIO DE LAS HERRAMIENTAS TECNOLÓGICAS E INFORMÁTICAS DE VANGUARDIA. Ejercer liderazgo (EL), QUE INSPIRE A OTROS A CONFIAR EN UN FUTURO DESEABLE, A GENERAR ACCIÓN Y A ASUMIR RETOS HASTA EL LOGRO DE SU OBJETIVO FINAL. LLIDERAZGO BASADO EN EL CUIDADO DE LAS RELACIONES ENTRE LAS PERSONAS. Dominar la Interdependencia (DI), PENSAR Y CREAR EN EQUIPO. IDENTIFICAR Y SOLUCIONAR PROBLEMAS DE MANERA COLABORATIVA E INTERDISCIPLINARIA. AMPLIAR SU CAPACIDAD DE ACCIÓN POR LA ALIANZA CON OTROS Y MANEJAO ADECUADO DE CONFLICTOS GRUPALES CREAR ESPACIOS DE CONFIANZA POR EL CUMPLIMIENTO IMPECABLE DE LOS COMPROMISOS Y CON LA SENSIBILIDAD PARA CUIDAR RELACIONES. Dominar el cambio (DC), DESEMPEÑO COMO PROFESIONISTA COMPETENTE Y CON CAPACIDAD DE APRENDER Y DESAPRENDER VELOZMENTE, ADAPTÁNDOSE A LOS CAMBIOS DEL CONTEXTO, SIN PERDER SU META. o CAPACIDAD PARA ANTICIPAR ESCENARIOS FUTUROS. CONFIANDO EN SU CREATIVIDAD, INICIATIVA, INNOVACIÓN Y EFECTIVIDAD PARA EL MANEJO DE LA INCERTIDUMBRE. PASO6 10
  • 12.
    Emprender (EM), POSEER VISIÓNDE NEGOCIO Y LAS HABILIDADES DE NEGOCIACIÓN GERENCIAL NECESARIAS PARA PROMOVER OPORTUNIDADES DE CRECIMIENTO ECONÓMICO, Y DESARROLLO SOCIAL SUSTENTABLE. CIMENTAR SUS EMPRESAS EN UNA CULTURA DE IMPECABILIDAD Y CONFIANZA. Manejar altos niveles de integridad (MI) SIENDO RESPONSABLE DE SUS ACTOS Y DEL FUTURO QUE QUIERE CONSTRUIR. DESARROLLAR UNA VISIÓN Y ACTITUD DE RESPETO HACIA ÉL MISMO Y LOS OTROS. CAPAZ DE LOGRAR EL ESPACIO DE CONVIVENCIA SOCIAL QUE DESEA EN EL PRESENTE Y PARA EL FUTURO. Visión global (VG) DESEMPEÑO EN AMBIENTES INTERNACIONALES Y DE DIVERSIDAD CULTURAL, MANTENIENDO UN CÓDIGO ÉTICO Y UNA CONCIENCIA CÍVICA BASADA EN LA IDENTIDAD Y LOS VALORES NACIONALES. SU RELACIÓN CON LOS OTROS TIENE SU ORIGEN EN UNA AUTÉNTICA LEGITIMACIÓN DEL OTRO COMO DISTINTO. La adquisición del conocimiento y el desarrollo de las sub-habilidades son dos caras de una misma moneda; el contenido es el Qué y la sub-habilidad se desarrolla en el Cómo (a través de una estrategia de aprendizaje). Ejemplo: el estudiante aprende a despejar ecuaciones de primer grado con su equipo al mismo tiempo que desarrolla la habilidad para escuchar. Los dos apartados deben ser evaluados. PASO6 11
  • 13.
    PASO 7. ESTRATEGIAS DEEVALUACIÓN DE CONTENIDOS Al planear la evaluación de una asignatura habrá que responder a las siguientes interrogantes: ¿Por que evaluar? ¿Que evaluar? ¿Para que evaluar? ¿Cuando evaluar? ¿Como evaluar? EVALUACIÓN DEL APRENDIZAJE: Algunas definiciones La evaluación es un proceso que va más allá de la asignación periódica de calificaciones a los estudiantes… - Es un proceso sistemático mediante el cual se reúne información del aprendizaje del estudiante y permite mejorar ese aprendizaje y detectar elementos de juicio acerca de un nivel alcanzado, de la calidad del aprendizaje logrado y de lo que el alumno es capaz de hacer con ese aprendizaje.(Clifton,B. Nelson) - Es un proceso dinámico, continuo y sistemático, enfocado hacia los cambios de las conductas y rendimientos de los estudiantes, mediante el cual verificamos los logros adquiridos en función de los objetivos propuestos ( recopilación Gabriel Molnar) - Es un método para adquirir y procesar las evidencias necesarias para mejorar el aprendizaje del estudiante PASO7 12
  • 14.
    Diagnóstica Es fundamental parael docente, ya que requiere conocer los conocimientos, habilidades y destrezas con que cuentan los estudiantes así como su formación en actitudes y valores, de tal manera que pueda realizar los ajustes necesarios en su planeación. (Centro de Innovación y Desarrollo Didáctico, 2003). Esta puede realizarse de manera informal con una lluvia de ideas sobre los temas a trabajar durante el semestre o de manera formal con un mapa conceptual o un cuestionario diagnóstico. Formativa Es la evaluación que el docente requiere para conocer el progreso de los estudiantes, es necesario que el docente lleve un registro de todo aquello que le indique el proceso de aprendizaje y de esta forma corregir desviaciones a través de actividades dentro o fuera del aula… Aporta una retroalimentación permanente al desarrollo del programa educativo. Para esto el estudiante podrá realizar resúmenes, mapas conceptuales, cuadros sinópticos, pruebas objetivas, presentaciones, etc PASO7 13
  • 15.
  • 16.
    Sumativa Es aquella quetiene la estructura de un balance, realizada después de un período de aprendizaje en la finalización de un programa o curso. Sus objetivos son calificar en función de un rendimiento, otorgar una certificación, determinar e informar sobre el nivel alcanzado……. Al final del curso son excelentes recursos la elaboración de proyectos ( que pueden ser trabajados desde el inicio), así como los estudios de caso y los aprendizajes basados en problemas (ABP), los ensayos, reportes, portafolios, etc. ¿Quién evalúa? - La Autoevaluación puede ser realizada durante la evaluación formativa o sumativo y se pueden utilizar cuestionarios como el siguiente: ASPECTOS A EVALUAR 1. La Responsabilidad con la que actué en este curso se vio reflejada en mi trabajo y demás actividades realizadas al no haberme visto involucrado en ninguna circunstancia negligente que implicara el incumplimiento de los compromisos contraídos durante el desarrollo de la materia. 2. La puntualidad con la que asistí a las clases fue correcta así como la puntualidad en entrega de trabajos que fue señalada y acordada por el docente. 3. Tomé el reto de que en esta materia requería actividades extraclase y por tanto un compromiso mayor de mi parte para el desarrollo del trabajo final. PASO7 15
  • 17.
    4. El respetoque tuve hacia el docente, así como, para mis compañeros fue el adecuado conforme al nivel académico-profesional en el que me encuentro. 5. Durante éste curso me comprometí con la materia de ……., mediante la atención y la participación en las actividades inherentes al trabajo final. - La coevaluación puede ser realizada a través de una rubrica, portafolio, así como la evaluación del experto. Ejemplo de Rúbrica: PASO7 16 Contenido Exposición Diapositivas Excelente Cumplió Bien Cumplió Recupera todos los tipos y herramientas analizados durante el curso presenta ideas innovadoras Domina el contenido propuesto, logra conectarlo y explicarlo en sus diferentes aspectos. Maneja ilustraciones, gráficos, cuadros y/o diagramas claros no muy cargados. En las láminas no aparecen más de cinco frases y las frases no son de más de dos renglones. Presenta láminas claras y coherentes Logra explicar el contenido relacionando los diferentes aspectos de éste. Logra explicar los puntos planteados. Recupera algunas estrategias y recursos del taller Buena relación entre las ideas Toca todos los temas solicitados
  • 18.
    PASO7 17 Participación Evaluación Diagnóstica Mapas conceptual Cuestionario Diagnostico Cuest.Diagnóstico Mapas conceptuales Evaluación Formativa Evaluación Sumativa Mapas c. Portafolios Rúbricas Guías de competencias Exámenes interactivos Mapas c. Portafolios Rúbricas Guías de competencias ABP Método de caso Mapas c. Portafolios Rúbricas Guías de competencias ABP Método de caso Excelente Cumplió Bien Cumplió Auto-evaluación Evaluación de pares Evaluación de experto Pertinente. Activa, es fundamental para el buen desarrollo de cada uno de los temas. Oportuna, aporta buenos elementos, presta atención a las distintas participaciones. Está presente. Presta poca atención a las distintas participaciones. Estrategias de apoyo a la evaluación del Modelo UVM
  • 19.
    PASO 8. ESTRATEGIAS DEEVALUACIÓN DE LAS SUBHABILIDADES Se refiere a exponer cómo se evaluará el logro de las subhabilidades, si en la columna anterior especificamos las actividades y experiencias de aprendizaje que conducirán al estudiante al desarrollo de las subhabilidades, ahora tenemos que determinar cómo sabemos si logramos una determinada subhabilidad. Por ejemplo si la megahabilidad a desarrollar es el Dominio de la Interdependencia, tenemos varias subhabilidades cómo: escuchar a otros, legitimar a otros, construir redes de ayuda, capacidad para evaluar. Algunas de las prácticas que podemos introducir en nuestras clases para desarrollar la subhabilidad, por ejemplo, escuchar a otros, podemos hacer ejercicios de callarse cuando el otro habla, o entre las técnicas didácticas que apliquemos, como discusión, o debate etc fortalecer en los estudiantes esta práctica de escuchar. Se recomienda consultar la guía Una interpretación ontológica de las habilidades anexa a este documento. PASO 9. MATERIAL DIDÁCTICO Son todas las herramientas y materiales que apoyan o auxilian en el desarrollo de algunas actividades para el aprendizaje del contenido de la materia y que están determinados por el escenario académico. PASO 10 REFERENCIAS BIBLIOGRÁFICAS PASO8PASO9PASO10 18
  • 20.
    Experiencias de Aprendizajecon Docente DOMINIO DE LA DISCIPLINA (DD) COMUNICACI{ON EFECTIVA (CE) EJERCER EL LIDERAZGO (EL) DOMINIO DE LA INTERDEPENDENCIA (DI) DOMINIO DEL CAMBIO (DC) EMPRENDER (EM) MANEJO DE LOS ALTOS NIVELES DE INTEGRIDAD (MI) VISION GLOBAL (VG) Lecturas comentadas Discusiones grupales Exposición colectiva. Lecturas comentadas Debates grupales Desarrollo de proyectos de investigación Debates grupales Revisión grupal de tareas para aclarar dudas y verificar avances Retroalimentaci ón del proceso Exposición colectiva Debates grupales Discusiones grupales Discusiones en pequeños grupos sobre un contenido en particular Realización de trabajos por equipos Presentación de la resolución de un problema en particular Análisis conceptual y contextual de los contenidos. Exposición de temas Planteamiento de ideas y dudas esenciales Discusión en pequeños grupos sobre un contenido en particular Planteamiento de ideas y dudas esenciales Construcción de mapas conceptuales para identificar y reconocer nuevos conceptos Solución dirigida de ejercicios teóricos y de aplicación Desarrollo de trabajos en equipo donde den a conocer conclusiones o soluciones a problemas Desarrollo de trabajos en equipo donde se establezca conclusiones grupales Desarrollo y presentación de mapas conceptuales Comentario de resultados de tareas y experimentos Presentación de conclusiones y argumentos sobre una situación en particular Trabajo en equipo Presentación de analogías entre dos o más situaciones por analizar. Planteamiento del proyecto para elaborar una maqueta virtual Desarrollo de analogías de situaciones similares Identificación conceptual y contextual de contenidos Exposición de los temas a través de ejercicios teóricos y de aplicación seleccionados como base del aprendizaje. Discusión de materiales Solución de ejercicio en forma individual y en equipo Planteamiento de proyecto para elaborar una maqueta virtual Solución de problemas Revisión y análisis de conceptos Planteamiento del proyecto
  • 21.
    teóricos sobre técnicas y materiales utilizadosen el dibujo. para elaborar una maqueta virtual. Comentario de resultados de tareas y experimentos. Discusión de materiales Construcción de mapas conceptuales que reafirmen la importancia de los elementos teóricos básicos Planteamiento de proyecto para elaborar una maqueta virtual. Solución de ejercicios asignados de tarea Presentación de ilustraciones Revisión y análisis de conceptos teóricos sobre técnicas y materiales utilizados en el dibujo. Discusión de materiales Elaboración de ejercicios gráficos Planteamiento de proyecto para elaborar una maqueta virtual. Diseño y ejecución de
  • 22.
  • 23.
    Experiencias de AprendizajeIndependientes DOMINIO DE LA DISCIPLINA (DD) COMUNICACI{ON EFECTIVA (CE) LEJERCER E LIDERAZGO (EL) DOMINIO DE LA INTERDEPENDENCIA (DI) DOMINIO DEL CAMBIO (DC) EMPRENDER (EM) MANEJO DE LOS ALTOS NIVELES DE INTEGRIDAD (MI) VISION GLOBAL (VG) Lecturas de texto Elaboración de ensayos por escrito Participación en foros Resolución de casos prácticos Trabajo en equipo Trabajo en equipo Elaboración de trabajos de investigación documental Lecturas de textos y reporte de las lecturas Solución de problemas Desarrollo de trabajos de investigación documental Interacción e el desarrollo de las practicas n inas s Análisis e identificación de conceptos, doctr y precepto Resolución de casos prácticos Resolución de casos práctico Desarrollo de trabajos de análisis Elaboración de trabajos de investigación documental. Elaboración de Visitas a as ión de ados Elaboración Investigación es Participación mapas conceptuales Reporte de las prácticas empres Investigac temas seleccion de trabajos de investigación documental de conceptos básicos y aplicacion de foros Elaboración de cuadros sinópticos Elaboración de ensayos Elaboración de Resolución de eas ricos y y bre Ejercicios sobre reportes por escrito. ejercicios teóricos y de aplicación a distintas ár en forma individual y grupal. Resolución de ejercicios teó de aplicación a distintas áreas en forma individual grupal Elaboración de resúmenes y ensayo. Ejercicios so diseño de dibujos. diseño de dibujos. Elaboración de cuadros comparativos Elaboración de Ejercicios sobre s Cubrirá un programa es ara rabajo to Integración de Planteamiento e s a r Elaboración de trabajos de investigación documental. diseño de dibujo de reunion mensuales p discusión y t sobre el proyec integrador. portafolios de trabajo elaborado de un proyecto final, que incorpore la capacidad crítica y formulas creativas imaginativa través del colo y las distintas técnicas gráficas mapas conceptuales. Elaboración de Integración de Planteamiento Investigación
  • 24.
    resúmenes portafolios de trabajoelaborado e s a r de un proyecto final, que incorpore la capacidad crítica y formulas creativas imaginativa través del colo y las distintas técnicas gráficas de temas seleccionados Elaboración y Realización de y Reporte de las entrega de reportes ejercicios para desarrollar su capacidad de dibujo bidimensional tridimensional visitas de empresas. Detección y e al, ica y tivas as análisis de conceptos y principios Planteamiento d un proyecto fin que incorpore la capacidad crít formulas crea e imaginativas a través del color y las distintas técnicas gráfic Ejercicios sobre diseño de dibujos Integración de portafolios de trabajo elaborado Realización de ejercicios para desarrollar su capacidad de dibujo bidimensional y tridimensional
  • 25.
    Realiza planos y modelos tridimensionales ciónde y virtuales. Planteamiento de un pro final, que incorpore la yecto a a or s capacidad crític y formulas creativas e imaginativas través del col y las distinta técnicas gráficas. Realizará ejercicios de problemas reale de topografía s