Descarga gratis durante 30 días
Iniciar sesión
Cargar
Idioma (ES)
Atención al cliente
Empresariales
Móvil
Redes sociales
Marketing
Tecnología
Arte y fotografía
Empleo
Diseño
Educación
Presentaciones y charlas públicas
Gobierno y org. sin ánimo de lucro
Atención sanitaria
Internet
Derecho
Liderazgo y gestión
Motor
Ingeniería
Software
Reclutamiento y RR. HH.
Venta al por menor
Ventas
Servicios
Ciencias
PYMES y liderazgo
Alimentación
Medio ambiente
Economía y finanzas
Datos y análisis
Relaciones con inversores
Deportes
Meditación
Noticias y política
Viajes
Desarrollo personal
Sector inmobiliario
Entretenimiento y humor
Salud y medicina
Dispositivos y hardware
Estilo de vida
Cambiar idioma
Idioma
English
Español
Português
Français
Deutsche
Cancelar
Guardar
ES
Subido por
Marcos Janeiro
4,837 vistas
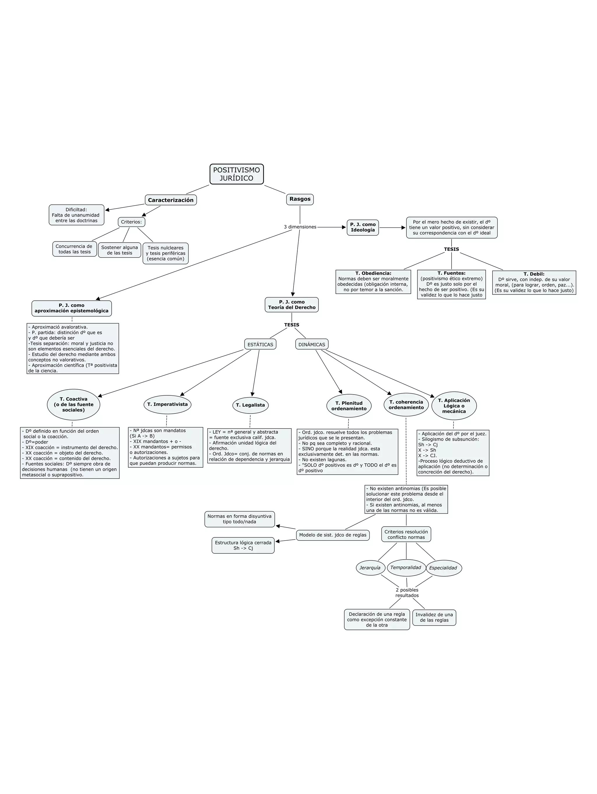
Positivismo jurídico
Mapa conceptual sobre el positivismo jurídico para el estudio de la filosofía del derecho
Empleo
◦
Leer más
5
Guardar
Compartir
Insertar
Incrustar presentación
Descargar
Descargado 47 veces
1
/ 1
Más contenido relacionado
PPTX
el neoconstitucionalismo
por
Kathleen Hanbudge
PPTX
PERSONALIDAD JURÍDICA DEL ESTADO
por
Alvaro Mejia
DOCX
Derecho romano ii
por
OSCARDORFLERBRACHO
PPSX
El sistema federal mexicano
por
Constitucionalistas_Mexicanos
PPT
3. bienes. derecho civil
por
JonathanAlexisOrtizV
PPT
Derecho administrativo 1
por
Pablo Palacios
PPTX
Derechos reales y las cosas ( derecho romano)
por
Elizabeth Tello García
PPTX
Derechos Reales
por
Gonzalo Smith Sifuentes Zavala
el neoconstitucionalismo
por
Kathleen Hanbudge
PERSONALIDAD JURÍDICA DEL ESTADO
por
Alvaro Mejia
Derecho romano ii
por
OSCARDORFLERBRACHO
El sistema federal mexicano
por
Constitucionalistas_Mexicanos
3. bienes. derecho civil
por
JonathanAlexisOrtizV
Derecho administrativo 1
por
Pablo Palacios
Derechos reales y las cosas ( derecho romano)
por
Elizabeth Tello García
Derechos Reales
por
Gonzalo Smith Sifuentes Zavala
La actualidad más candente
PPTX
Antecedentes y generalidades de los sistemas juridicos contemporaneos
por
Universidad de Sonora
PPT
El Derecho Procesal
por
Rock Ash
PDF
Elementos del delito
por
Na Santiesteban
PPTX
Antijuridicidad
por
NORMA VILLACIS
PDF
Derecho Penal I
por
Lic Alejandro de los Santos Ocegueda
PPTX
Acción Popular reconocida en la constitución de Bolivia
por
Alcira Cabrera Dorado
PPTX
¿Ciencia jurídica?
por
Antonio Díaz Piña
PPTX
Exposición sobre derechos subjetivos, objetivos, y derecho y ley penal
por
Miguel Angel De La Paz Denyer
PDF
Esquema y Cuadro Comparativo - Contratos en el Derecho Romano
por
danny rondon
PPTX
Garantia de las obligaciones i
por
Silvia Profesora
PPTX
Fuentes derecho internacional
por
AnaVelozA
PPTX
Derecho romano personas y familia
por
Luis Alberto Baron
PDF
Derecho Romano I
por
Lic Alejandro de los Santos Ocegueda
PPTX
La teoría pura del derecho, El derecho socialista, Teoría del realismo jurídico
por
UNIANDES
PPTX
Los sujetos procesales penal
por
joseoropeza2015
PPTX
norma penal y ley penal
por
rosangel01
PPT
Bienes y derechos reales
por
Alejandro Sedano
PPTX
Código Penal de Venezuela CPV Las Lesiones Pesonales
por
Javier Caceres
PDF
Fuentes del Derecho Internacional Privado
por
Sinny Ramirez
PDF
Contratos en la actualidad y en la epoca romana cuadro comparativo - dcho. ...
por
Yojhan Paez
Antecedentes y generalidades de los sistemas juridicos contemporaneos
por
Universidad de Sonora
El Derecho Procesal
por
Rock Ash
Elementos del delito
por
Na Santiesteban
Antijuridicidad
por
NORMA VILLACIS
Derecho Penal I
por
Lic Alejandro de los Santos Ocegueda
Acción Popular reconocida en la constitución de Bolivia
por
Alcira Cabrera Dorado
¿Ciencia jurídica?
por
Antonio Díaz Piña
Exposición sobre derechos subjetivos, objetivos, y derecho y ley penal
por
Miguel Angel De La Paz Denyer
Esquema y Cuadro Comparativo - Contratos en el Derecho Romano
por
danny rondon
Garantia de las obligaciones i
por
Silvia Profesora
Fuentes derecho internacional
por
AnaVelozA
Derecho romano personas y familia
por
Luis Alberto Baron
Derecho Romano I
por
Lic Alejandro de los Santos Ocegueda
La teoría pura del derecho, El derecho socialista, Teoría del realismo jurídico
por
UNIANDES
Los sujetos procesales penal
por
joseoropeza2015
norma penal y ley penal
por
rosangel01
Bienes y derechos reales
por
Alejandro Sedano
Código Penal de Venezuela CPV Las Lesiones Pesonales
por
Javier Caceres
Fuentes del Derecho Internacional Privado
por
Sinny Ramirez
Contratos en la actualidad y en la epoca romana cuadro comparativo - dcho. ...
por
Yojhan Paez
Destacado
PPT
Iusnaturalismo y positivismo_jurídico
por
UTA
PPTX
Positivismo jurídico
por
Daniel S. Valle
PDF
O positivismo jurídico
por
Laura Schneider
PPTX
Ius positivismo
por
Antonio Díaz Piña
PDF
Iuspositivismo
por
JOE ORIOL OLAYA MEDINA
PPTX
Positivismo
por
GACRIELA CASTILLO ICHPAS
PPTX
Ppt positivismo
por
Noe1986
DOCX
Mapa conceptual
por
Yolanda Ballesteros
PPTX
Los derechos de los seres humanos
por
SECUNDARIA 103 VESPERTINO
PDF
Positivismo jurídico y sistemas constitucionales, Claudina Orunesu, ISBN: 978...
por
Marcial Pons Argentina
PPT
Positivismo jurdico -__kelsen
por
Daniele Moura
PPT
Unidade 1 ied 2
por
Daniele Moura
PPTX
Introducciòn al derecho
por
Grupo3J1B
PPTX
Mapa conceptual sobre teorías que contribuyen a la resolución pacífica de los...
por
yohevesugey
PPTX
Slides Hans Kelsen
por
Rony Stayllon
PPTX
Positivismo juri dico
por
Allan Jacks
DOC
Trabajo introduccion al derecho
por
CAMILA DAZA. Estudiante Universidad la Gran Colombia
PPT
Clase de positivismo
por
Marisol L
PPTX
El positivismo
por
Yinita Daza
PPT
Argumentación jurídica en el ncpp (1)
por
Dimas Jhon Torres Abono
Iusnaturalismo y positivismo_jurídico
por
UTA
Positivismo jurídico
por
Daniel S. Valle
O positivismo jurídico
por
Laura Schneider
Ius positivismo
por
Antonio Díaz Piña
Iuspositivismo
por
JOE ORIOL OLAYA MEDINA
Positivismo
por
GACRIELA CASTILLO ICHPAS
Ppt positivismo
por
Noe1986
Mapa conceptual
por
Yolanda Ballesteros
Los derechos de los seres humanos
por
SECUNDARIA 103 VESPERTINO
Positivismo jurídico y sistemas constitucionales, Claudina Orunesu, ISBN: 978...
por
Marcial Pons Argentina
Positivismo jurdico -__kelsen
por
Daniele Moura
Unidade 1 ied 2
por
Daniele Moura
Introducciòn al derecho
por
Grupo3J1B
Mapa conceptual sobre teorías que contribuyen a la resolución pacífica de los...
por
yohevesugey
Slides Hans Kelsen
por
Rony Stayllon
Positivismo juri dico
por
Allan Jacks
Trabajo introduccion al derecho
por
CAMILA DAZA. Estudiante Universidad la Gran Colombia
Clase de positivismo
por
Marisol L
El positivismo
por
Yinita Daza
Argumentación jurídica en el ncpp (1)
por
Dimas Jhon Torres Abono
Más de Marcos Janeiro
PPTX
Almacenaxe de pegada de documento na blockchain e valor xurídico - Javier Suá...
por
Marcos Janeiro
PPTX
Incorporación do Dereito de Sociedades ao Blockchain: especial referencia ás ...
por
Marcos Janeiro
PPTX
Smart Contracts, optimización e automatización de procesos - Álvaro Doce Souto
por
Marcos Janeiro
PPTX
Bitcoin: esquema ponzi, estafa piramidal, burbuja o cambio de paradigma - Ma...
por
Marcos Janeiro
PDF
Análisis comparativo Real Decreto 1036/2017 y artículo 50 de la Ley 18/2014 (...
por
Marcos Janeiro
PDF
Logicismo e instituciones jurídicas
por
Marcos Janeiro
PDF
Las lagunas del derecho
por
Marcos Janeiro
PDF
Una visión realista de la dogmática jurídica
por
Marcos Janeiro
PDF
Crítica al positivismo jurídico y derecho actual
por
Marcos Janeiro
PDF
Mapa centro secundaria
por
Marcos Janeiro
PDF
Actitudes y prejuicios linguisticos en galicia
por
Marcos Janeiro
PDF
Análisis sociopolítico de robinson crusoe y los viajes de guilliver marcos ...
por
Marcos Janeiro
PDF
Derecho a la libertad religiosa y relaciones iglesia estado en latinoamérica ...
por
Marcos Janeiro
PDF
El derecho fundamental a la libertad religiosa en España
por
Marcos Janeiro
PDF
El derecho a la libertad de enseñanza
por
Marcos Janeiro
PDF
La eficacia jurídica del matrimonio canónico en la república de portugal – ma...
por
Marcos Janeiro
PPT
Critica sobre la completitud o plenitud del sistema normativo
por
Marcos Janeiro
PPTX
Acciones civiles
por
Marcos Janeiro
PPTX
Esquema con los distintos tipos de sociedades
por
Marcos Janeiro
PDF
Filosofía del Derecho - Teoria discursiva de Alexy
por
Marcos Janeiro
Almacenaxe de pegada de documento na blockchain e valor xurídico - Javier Suá...
por
Marcos Janeiro
Incorporación do Dereito de Sociedades ao Blockchain: especial referencia ás ...
por
Marcos Janeiro
Smart Contracts, optimización e automatización de procesos - Álvaro Doce Souto
por
Marcos Janeiro
Bitcoin: esquema ponzi, estafa piramidal, burbuja o cambio de paradigma - Ma...
por
Marcos Janeiro
Análisis comparativo Real Decreto 1036/2017 y artículo 50 de la Ley 18/2014 (...
por
Marcos Janeiro
Logicismo e instituciones jurídicas
por
Marcos Janeiro
Las lagunas del derecho
por
Marcos Janeiro
Una visión realista de la dogmática jurídica
por
Marcos Janeiro
Crítica al positivismo jurídico y derecho actual
por
Marcos Janeiro
Mapa centro secundaria
por
Marcos Janeiro
Actitudes y prejuicios linguisticos en galicia
por
Marcos Janeiro
Análisis sociopolítico de robinson crusoe y los viajes de guilliver marcos ...
por
Marcos Janeiro
Derecho a la libertad religiosa y relaciones iglesia estado en latinoamérica ...
por
Marcos Janeiro
El derecho fundamental a la libertad religiosa en España
por
Marcos Janeiro
El derecho a la libertad de enseñanza
por
Marcos Janeiro
La eficacia jurídica del matrimonio canónico en la república de portugal – ma...
por
Marcos Janeiro
Critica sobre la completitud o plenitud del sistema normativo
por
Marcos Janeiro
Acciones civiles
por
Marcos Janeiro
Esquema con los distintos tipos de sociedades
por
Marcos Janeiro
Filosofía del Derecho - Teoria discursiva de Alexy
por
Marcos Janeiro
Descargar