HARDWARE
INICIO
Abrir reporte
Revisar monitor
Revisar si esta
conectado
¿Esta bien
conectado?
Conectar cableNO
Verificar que el
cable sirva
SI
¿Sirve el
cable?
Acomodar bien
cable
SI
Cambiar monitor
NO
Conectar de
nuevo
Verificar que
funcione
Conectar monitor
a PC
Encender monitor
Cerrar reporte
FIN
Monitor no enciende
Algoritmo:
1. Se levanta reporte
2. Revisar monitor
3. Revisar si esta conectado
4. ¿Esta bien conectado? Si, no conectar cable, verificar que funcione y si
no esta verificar que el cable sirve, pasar al paso 5.
5. ¿Sirve el cable? Si sirve acomodar bien el cable y conectar de nuevo y
si no pasar al paso 6.
6. Cambiar monitor
7. Conectar monitor a PC
8. Verificar que funcione
9. Encender el monitor
10. Cerrar reporte
INICIO
Levantamos
reporte del
escaner
Revisamos los
BIOS
Revisamos los
recursos del
puerto paralelo
¿El puerto
paralelo esta
bien? Salimos del BIOS y
cerramos reporte
SI
Lo configuramos
como
bidireccional
NO
Escaneamos algo
para verificar que
escanee
FIN
El escaneo no funciona
Algoritmo:
1. Levantamos reporte
2. Revisamos los BIOS
3. Revisamos los recursos del puerto paralelo
4. ¿El puerto paralelo esta bien? Si esta bien salimos del BIOS y se
cierra reporte y si no esta bien pasamos al paso 5
5. Lo configuramos como bidireccional
6. Escaneamos algo para verificar que escanee
7. Cerramos reporte
INICIO
Levantamos
reporte de la
impresora
Primero enviamos
una impresión de
prueba para
verificar el
problema
¿Y si es la
prueba de
impresión?
Imprimimos algo
para verificar que
este bien
SI
Checamos que
todos los cables
estén bien
puestos y donde
van
NO
¿Si están
desconectados
?
Los conectamos
donde van
correctamente
SI
La impresora esta
configurada como
«Impresora
predeterminada»
NO
¿Esta
configurada? Mandamos a
imprimir y
cerramos reporte
SI
Grupo principal/
panel de control /
impresoras.
Marcamos la
impresora y le
picamos en
ESTABLECER
COMO
PREDETERMINAD
A.
NO
Imprimimos algo
y cerramos
reporte
FIN
1
1
La impresora no imprime
Algoritmo:
1. Levantamos reporte de la impresora
2. Primero enviar una impresión de prueba para
verificar el problema
3. ¿Y si es la prueba de impresión? Si lo es imprimir
algo para verificar que este bien y si no pasar al paso
4
4. Checamos que todos los cables estén bien puestos y
donde van
5. ¿Si están conectados? Si lo están los conectamos
donde van correctamente y si no pasar al paso 6.
6. La impresora esta configurada como impresora
predeterminada
7. ¿Esta configurada? Si lo esta mandamos a imprimir y
cerramos reporte y si no esta pasamos al paso 8
8. Grupo principal/panel de control/ impresoras.
Marcamos la impresora y le picamos en establecer
como predeterminada
9. Imprimimos algo
10. Cerramos reporte
INICIO
Desconectamos
los cables de la
fuente de poder y
la sacamos
Revisamos que no
haiga fusibles
quemados
¿Y si hay
fusibles
quemados?
Hay que desoldar
con cuidado y
volver a soldar
con un cautin
SI
Checamos que
todos los cables
estén en buen
estado
NO
¿Y si hay
cables en mal
estado?
Volver a conectar
todos los cables y
checar que
funcione
NO
Conseguir nuevos
cables y volver a
conectarlos
correctamente
SI
Levantamos
reporte de fuente
de poder
Cerramos reporte
FIN
La fuente de poder no funciona
Algoritmo:
1. Levantamos reporte.
2. Desconectamos los cables de la fuente de
poder y la sacamos.
3. Revisamos que no haiga fusibles quemados.
4. ¿Y si hay fusibles quemados? Si hay desoldar
con cuidado y volver a soldar con un cautín y si
no pasar al paso 5.
5. Checamos que todos los cables estén bien
conectados.
6. ¿Y si hay cables en mal estado? Si lo hay
conseguir nuevos cables y volver a conectarlos
correctamente y si no pasar al paso 7.
7. Volver a conectar todos los cables y checar que
funcione.
8. Cerrar reporte.
INICIO
Se levanta
reporte
Se notifica al
cliente el estado
del equipo
¿Funciona la
memoria
RAM?
SI
Verificar si esta
bien puesta
NO
¿Esta bien
puesta?
Se cierra el
reporte
SI
Reemplazar la
memoria RAM
NO
1
FIN
Fallas en la memoria RAM
Algoritmo:
1. Se levanta reporte.
2. Se notifica al cliente el estado
del equipo.
3. ¿Funciona la memoria RAM? Si
funciona pasar al paso 5 y si no
funciona verificar si esta bien
puesta.
4. ¿Esta bien puesta? No,
reemplazar la memoria RAM y
si esta bien pasar al paso 5.
5. Se cierra reporte
INICIO
Abrir reporte
Revisar porque se
calienta la PC
Revisar ventilador
¿Esta dañado
el ventilador?
Quitar ventiladorSI
Revisar ventilador
NO
¿Esta mal
conectado?
Quitamos
ventilador
NO
Conectar
correctamente
ventilador
SI
Poner nuevo
ventilador
Comprobar que
PC no se apague
Se cierra reporte FIN
Limpiamos
ventilador
Ventilador no enfría
Algoritmo:
1. Levantar reporte.
2. Revisar porque se calienta la PC.
3. Revisar ventilador.
4. ¿Esta dañado el ventilador? Si lo esta quitar
ventilador y poner nuevo ventilador y si no
revisar ventilador y pasamos al paso 5.
5. ¿Esta mal conectado? Si no lo esta quitamos el
ventilador y limpiamos ventilador y si lo esta
pasar al paso 6.
6. Conectar correctamente ventilador.
7. Comprobar que la PC no se apague.
8. Se cierra reporte.
INICIO
Encender equipo
¿Enciende el
equipo?
Verificar que todo
este conectado
NO
Verificar si la
fuente funciona
Se le notifica al
cliente sobre el
estado del equipo
SI
Notificar al cliente
del problema
FIN
¿Esta dañada? Notificar al clienteNO
Cambiar fuente
SI
1
1
2
Se cierra reporte
2
Se levanta
reporte
La computadora no enciende
Algoritmo:
1. Se levanta reporte.
2. Encender equipo
3. ¿Enciende? Si no verificar
que todo este conectado,
verificar si la fuente
funciona, notificar al
cliente del problema, si la
fuente no funciona ¿Esta
dañada? Si no notificar al
cliente y pasar al paso 4 y
si esta dañada cambiar
fuente. Si enciende pasar
al paso 4.
4. Se le notifica al cliente el
estado del equipo.
5. Se cierra reporte.
INICIO
Se levanta
reporte
Verificar que el
dispositivo este
bien conectado
¿Esta bien
conectado?
Conectarlo bienNO
Entrar a mi PC
SI
¿Funcionó?
SI
1
Configurar los
dispositivos
Verificar que estén
instalados los drivers
correspondientes
NO Instalar drivers
Esperar a que
reconozca el
dispositivo
FIN 1
Reiniciar equipo
La computadora no reconoce dispositivos
Algoritmo:
1. Se levanta reporte.
2. Verificar que el dispositivo
este bien conectado.
3. ¿Esta bien conectado? Si no
conectarlo bien ¿Funciona?
Si no verificar que estén
instaladas los drivers
correspondientes, pasar al
paso 4 y si funciona pasar a
paso 4.
4. Entrar a mi PC.
5. Configurar los dispositivos.
6. Instalar drivers.
7. Reiniciar equipo.
8. Esperar a que reconozca el
dispositivo.
9. Cerrar reporte.
INICIO
Verificamos que
el cable no se
halla soltado de la
tarjeta madre
¿Y si se solto el
cable?
Lo conectamos de
nuevo para que
funcione
SI
Checamos que no
se haya
deshabilitado el
administrador de
desinstalación de
los dispositivos
para el CD-ROM
NO
¿Y si esta
deshabilitado
el CD-ROM?
Entamos a panel
de contol/
administrador del
sistema/CD-ROM
y desactivamos el
administrador de
los dispositivos
SI
Limpiamos los
lente y revisamos
el contolador
NO
Levantamos
reporte del CD-
ROM
Cerramos reporte FIN
CD-ROM no lee los CD
Algoritmo:
1. Levantar reporte de CD-ROM.
2. Verificar que el cable no se halla soltado de
la tarjeta madre.
3. ¿Y si se soltó? Si se soltó lo conectamos de
nuevo para que funcione, si no se soltó,
checar que no se haya deshabilitado el
administrador de desinstalación de los
dispositivos para el CD-ROM.
4. ¿Y si esta deshabilitado el CD-ROM? Si lo
esta entrar al panel de control/
administrador del sistema/ CD-ROM y
desactivamos el administrador de los
dispositivos y si no limpiamos los lentes y
revisamos el controlador.
5. Se cierra reporte.
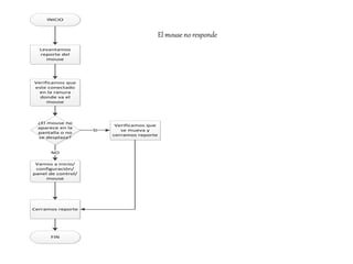
INICIO
Levantamos
reporte del
mouse
Verificamos que
este conectado
en la ranura
donde va el
mouse
¿El mouse no
aparece en la
pantalla o no
se desplaza?
Verificamos que
se mueva y
cerramos reporte
SI
Vamos a inicio/
configuración/
panel de control/
mouse
NO
Cerramos reporte
FIN
El mouse no responde
Mantenimiento preventivo de hardware
INICIO
Levanta reporte
Prender equipo
¿Funciona?
¿El cliente desea
respaldo?
SI
Desconectar cables
externos
NO
¿Este cuenta
con la
herramienta?
Abrir gabinete
SI
1
Conseguir la
herramienta
NO
Se respalda
informacion
SI
Se le notifica al
cliente
NO
¿El cliente desea
mantenimiento
preventivo?
Se realiza
mantenimiento
preventivo
SI
NO
1
Quitar fuente de
poder y dispositivos
Limpiar gabinete,
tarjeta madre,
fuente de poder y
dispositivos
Ensamblar
dispositivos
Conectar cables de
corriente al eqipo
¿Enciende?
Cerrar gabinete
SI
Mantenimient
o preventivo
de mouse
Mantenimient
o preventivo
del teclado
Limpieza del
monitor y el
gabinete
3
Solucionar fallaNO
3
Entregar equipo
Cerrar reporte
FIN
sOFTWARE
Video pixelado
El modem no responde
La PC esta lenta
Virus
Error de cierre en paginas web
Problemas al iniciar una pagina web
El monitor se enciende pero no aparece la
imagen
La PC no agarra la USB
Fallas con el sistema operativo
Aparece pantalla de error
Mantenimiento preventivo de softwareINICIO
Ir con el cliente
Levantar reporte del
cliente
Apuntar los datos
de la computadora
Encender equipo
1
1
¿Funciona? Notificar a el clienteNO
¿El cliente desea
respaldo?
SI
¿El cliente
accede al
mantenimiento
correctivo?
Se realizaSI
Se respalda la
informacion
SI
Entramos en el
escritorio
NO
¿Tiene virus o
spyware?
Desfragmentamos
el disco duro
NO
Los eliminamosSI
2
NO
2
Liberamos espacio
libre en el disco
duro
Depuramos archivos
Vaciamos papelera
de reciclaje
¿Todo esta en
perfecto
estado?
Buscamos la falla y
la solucionamos
NO
Entregamos al
cliente y
terminamos
informe
SI
FIN

Hardware

  • 1.
  • 2.
    INICIO Abrir reporte Revisar monitor Revisarsi esta conectado ¿Esta bien conectado? Conectar cableNO Verificar que el cable sirva SI ¿Sirve el cable? Acomodar bien cable SI Cambiar monitor NO Conectar de nuevo Verificar que funcione Conectar monitor a PC Encender monitor Cerrar reporte FIN Monitor no enciende Algoritmo: 1. Se levanta reporte 2. Revisar monitor 3. Revisar si esta conectado 4. ¿Esta bien conectado? Si, no conectar cable, verificar que funcione y si no esta verificar que el cable sirve, pasar al paso 5. 5. ¿Sirve el cable? Si sirve acomodar bien el cable y conectar de nuevo y si no pasar al paso 6. 6. Cambiar monitor 7. Conectar monitor a PC 8. Verificar que funcione 9. Encender el monitor 10. Cerrar reporte
  • 3.
    INICIO Levantamos reporte del escaner Revisamos los BIOS Revisamoslos recursos del puerto paralelo ¿El puerto paralelo esta bien? Salimos del BIOS y cerramos reporte SI Lo configuramos como bidireccional NO Escaneamos algo para verificar que escanee FIN El escaneo no funciona Algoritmo: 1. Levantamos reporte 2. Revisamos los BIOS 3. Revisamos los recursos del puerto paralelo 4. ¿El puerto paralelo esta bien? Si esta bien salimos del BIOS y se cierra reporte y si no esta bien pasamos al paso 5 5. Lo configuramos como bidireccional 6. Escaneamos algo para verificar que escanee 7. Cerramos reporte
  • 4.
    INICIO Levantamos reporte de la impresora Primeroenviamos una impresión de prueba para verificar el problema ¿Y si es la prueba de impresión? Imprimimos algo para verificar que este bien SI Checamos que todos los cables estén bien puestos y donde van NO ¿Si están desconectados ? Los conectamos donde van correctamente SI La impresora esta configurada como «Impresora predeterminada» NO ¿Esta configurada? Mandamos a imprimir y cerramos reporte SI Grupo principal/ panel de control / impresoras. Marcamos la impresora y le picamos en ESTABLECER COMO PREDETERMINAD A. NO Imprimimos algo y cerramos reporte FIN 1 1 La impresora no imprime Algoritmo: 1. Levantamos reporte de la impresora 2. Primero enviar una impresión de prueba para verificar el problema 3. ¿Y si es la prueba de impresión? Si lo es imprimir algo para verificar que este bien y si no pasar al paso 4 4. Checamos que todos los cables estén bien puestos y donde van 5. ¿Si están conectados? Si lo están los conectamos donde van correctamente y si no pasar al paso 6. 6. La impresora esta configurada como impresora predeterminada 7. ¿Esta configurada? Si lo esta mandamos a imprimir y cerramos reporte y si no esta pasamos al paso 8 8. Grupo principal/panel de control/ impresoras. Marcamos la impresora y le picamos en establecer como predeterminada 9. Imprimimos algo 10. Cerramos reporte
  • 5.
    INICIO Desconectamos los cables dela fuente de poder y la sacamos Revisamos que no haiga fusibles quemados ¿Y si hay fusibles quemados? Hay que desoldar con cuidado y volver a soldar con un cautin SI Checamos que todos los cables estén en buen estado NO ¿Y si hay cables en mal estado? Volver a conectar todos los cables y checar que funcione NO Conseguir nuevos cables y volver a conectarlos correctamente SI Levantamos reporte de fuente de poder Cerramos reporte FIN La fuente de poder no funciona Algoritmo: 1. Levantamos reporte. 2. Desconectamos los cables de la fuente de poder y la sacamos. 3. Revisamos que no haiga fusibles quemados. 4. ¿Y si hay fusibles quemados? Si hay desoldar con cuidado y volver a soldar con un cautín y si no pasar al paso 5. 5. Checamos que todos los cables estén bien conectados. 6. ¿Y si hay cables en mal estado? Si lo hay conseguir nuevos cables y volver a conectarlos correctamente y si no pasar al paso 7. 7. Volver a conectar todos los cables y checar que funcione. 8. Cerrar reporte.
  • 6.
    INICIO Se levanta reporte Se notificaal cliente el estado del equipo ¿Funciona la memoria RAM? SI Verificar si esta bien puesta NO ¿Esta bien puesta? Se cierra el reporte SI Reemplazar la memoria RAM NO 1 FIN Fallas en la memoria RAM Algoritmo: 1. Se levanta reporte. 2. Se notifica al cliente el estado del equipo. 3. ¿Funciona la memoria RAM? Si funciona pasar al paso 5 y si no funciona verificar si esta bien puesta. 4. ¿Esta bien puesta? No, reemplazar la memoria RAM y si esta bien pasar al paso 5. 5. Se cierra reporte
  • 7.
    INICIO Abrir reporte Revisar porquese calienta la PC Revisar ventilador ¿Esta dañado el ventilador? Quitar ventiladorSI Revisar ventilador NO ¿Esta mal conectado? Quitamos ventilador NO Conectar correctamente ventilador SI Poner nuevo ventilador Comprobar que PC no se apague Se cierra reporte FIN Limpiamos ventilador Ventilador no enfría Algoritmo: 1. Levantar reporte. 2. Revisar porque se calienta la PC. 3. Revisar ventilador. 4. ¿Esta dañado el ventilador? Si lo esta quitar ventilador y poner nuevo ventilador y si no revisar ventilador y pasamos al paso 5. 5. ¿Esta mal conectado? Si no lo esta quitamos el ventilador y limpiamos ventilador y si lo esta pasar al paso 6. 6. Conectar correctamente ventilador. 7. Comprobar que la PC no se apague. 8. Se cierra reporte.
  • 8.
    INICIO Encender equipo ¿Enciende el equipo? Verificarque todo este conectado NO Verificar si la fuente funciona Se le notifica al cliente sobre el estado del equipo SI Notificar al cliente del problema FIN ¿Esta dañada? Notificar al clienteNO Cambiar fuente SI 1 1 2 Se cierra reporte 2 Se levanta reporte La computadora no enciende Algoritmo: 1. Se levanta reporte. 2. Encender equipo 3. ¿Enciende? Si no verificar que todo este conectado, verificar si la fuente funciona, notificar al cliente del problema, si la fuente no funciona ¿Esta dañada? Si no notificar al cliente y pasar al paso 4 y si esta dañada cambiar fuente. Si enciende pasar al paso 4. 4. Se le notifica al cliente el estado del equipo. 5. Se cierra reporte.
  • 9.
    INICIO Se levanta reporte Verificar queel dispositivo este bien conectado ¿Esta bien conectado? Conectarlo bienNO Entrar a mi PC SI ¿Funcionó? SI 1 Configurar los dispositivos Verificar que estén instalados los drivers correspondientes NO Instalar drivers Esperar a que reconozca el dispositivo FIN 1 Reiniciar equipo La computadora no reconoce dispositivos Algoritmo: 1. Se levanta reporte. 2. Verificar que el dispositivo este bien conectado. 3. ¿Esta bien conectado? Si no conectarlo bien ¿Funciona? Si no verificar que estén instaladas los drivers correspondientes, pasar al paso 4 y si funciona pasar a paso 4. 4. Entrar a mi PC. 5. Configurar los dispositivos. 6. Instalar drivers. 7. Reiniciar equipo. 8. Esperar a que reconozca el dispositivo. 9. Cerrar reporte.
  • 10.
    INICIO Verificamos que el cableno se halla soltado de la tarjeta madre ¿Y si se solto el cable? Lo conectamos de nuevo para que funcione SI Checamos que no se haya deshabilitado el administrador de desinstalación de los dispositivos para el CD-ROM NO ¿Y si esta deshabilitado el CD-ROM? Entamos a panel de contol/ administrador del sistema/CD-ROM y desactivamos el administrador de los dispositivos SI Limpiamos los lente y revisamos el contolador NO Levantamos reporte del CD- ROM Cerramos reporte FIN CD-ROM no lee los CD Algoritmo: 1. Levantar reporte de CD-ROM. 2. Verificar que el cable no se halla soltado de la tarjeta madre. 3. ¿Y si se soltó? Si se soltó lo conectamos de nuevo para que funcione, si no se soltó, checar que no se haya deshabilitado el administrador de desinstalación de los dispositivos para el CD-ROM. 4. ¿Y si esta deshabilitado el CD-ROM? Si lo esta entrar al panel de control/ administrador del sistema/ CD-ROM y desactivamos el administrador de los dispositivos y si no limpiamos los lentes y revisamos el controlador. 5. Se cierra reporte.
  • 11.
    INICIO Levantamos reporte del mouse Verificamos que esteconectado en la ranura donde va el mouse ¿El mouse no aparece en la pantalla o no se desplaza? Verificamos que se mueva y cerramos reporte SI Vamos a inicio/ configuración/ panel de control/ mouse NO Cerramos reporte FIN El mouse no responde
  • 12.
    Mantenimiento preventivo dehardware INICIO Levanta reporte Prender equipo ¿Funciona? ¿El cliente desea respaldo? SI Desconectar cables externos NO ¿Este cuenta con la herramienta? Abrir gabinete SI 1 Conseguir la herramienta NO Se respalda informacion SI Se le notifica al cliente NO ¿El cliente desea mantenimiento preventivo? Se realiza mantenimiento preventivo SI NO 1 Quitar fuente de poder y dispositivos Limpiar gabinete, tarjeta madre, fuente de poder y dispositivos Ensamblar dispositivos Conectar cables de corriente al eqipo ¿Enciende? Cerrar gabinete SI Mantenimient o preventivo de mouse Mantenimient o preventivo del teclado Limpieza del monitor y el gabinete 3 Solucionar fallaNO 3 Entregar equipo Cerrar reporte FIN
  • 13.
  • 14.
  • 15.
    El modem noresponde
  • 16.
  • 17.
  • 18.
    Error de cierreen paginas web
  • 19.
    Problemas al iniciaruna pagina web
  • 20.
    El monitor seenciende pero no aparece la imagen
  • 21.
    La PC noagarra la USB
  • 22.
    Fallas con elsistema operativo
  • 23.
  • 24.
    Mantenimiento preventivo desoftwareINICIO Ir con el cliente Levantar reporte del cliente Apuntar los datos de la computadora Encender equipo 1 1 ¿Funciona? Notificar a el clienteNO ¿El cliente desea respaldo? SI ¿El cliente accede al mantenimiento correctivo? Se realizaSI Se respalda la informacion SI Entramos en el escritorio NO ¿Tiene virus o spyware? Desfragmentamos el disco duro NO Los eliminamosSI 2 NO 2 Liberamos espacio libre en el disco duro Depuramos archivos Vaciamos papelera de reciclaje ¿Todo esta en perfecto estado? Buscamos la falla y la solucionamos NO Entregamos al cliente y terminamos informe SI FIN