Proyecto Final
Enunciado.
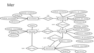
• Se desea informatizar la información de una tienda de abarrotes, ésta tienda tiene el propósito de
lucrar brindando al cliente diversos productos y servicios.
• La tienda vende una amplia variedad de productos, de PRODUCTO se conoce: Código (éste puede
ser un código de barras o un número cualquiera.), nombre del producto, precio de compra del
producto, precio de venta del producto, margen de ganancia y categoría del producto.
• Un producto es proveído por 1 solo proveedor, y 1 proveedor provee varios productos, de
PROVEEDOR se conoce: código, nombre, horario.
• Un producto es vendido por 1 empleado, y 1 empleado puede vender varios productos, de
EMPLEADO se conoce: código, nombre, horario, puesto.
• Un empleado puede brindar al cliente múltiples servicios, y 1 servicio puede ser brindado por
varios empleados, de SERVICIO se conoce: código, nombre, precio, recursos requeridos, costo de
recursos, margen de ganancia.
• Un empleado debe registrar sus ventas, y una venta puede ser realizada por un solo empleado, de
VENTA se conoce código, fecha, empleado, producto vendido, servicio vendido, precio de
producto, precio de servicio.
• Un producto puede ser registrado en varias ventas, en una venta se registran muchos productos.
• Un servicio es registrado en una venta, en una venta se registran muchos servicios.
Datos.
Jefe Subjefe
Empleado1 Empleado2
Nombre Empresa: Yacatecuhtli
Giro: Abarrotes-Papelería
Funciones: Venta de productos varios a todo tipo de público, compra de suministros dados por distintos proveedores.
Número de empleados: 4
Organigrama:
Proveedores: Coca-Cola, Pepsico, Jumex, Aga, CDN, Del Valle, Unilever,
Bimbo, Marinela, Gamesa, Tía Rosa, Integral, Kellogs, Barcel, Sabritas,
Norteñas, Al-Día, Lala, 19 Hermanos ,Cremería “Inserte nombre aquí”,
Frijoles “Mi Ranchito”, Pedigree, Papelería “El Contador”, Papelería “La
Mariposa Popular”, Ley, Dulcería “La Ranita”, Chiquete, Tortillería “Cristo
Rey”.
Mer
Capturas.
Proyecto final
Proyecto final
Proyecto final
Proyecto final
Proyecto final
Proyecto final
Proyecto final

Proyecto final

  • 1.
  • 2.
    Enunciado. • Se deseainformatizar la información de una tienda de abarrotes, ésta tienda tiene el propósito de lucrar brindando al cliente diversos productos y servicios. • La tienda vende una amplia variedad de productos, de PRODUCTO se conoce: Código (éste puede ser un código de barras o un número cualquiera.), nombre del producto, precio de compra del producto, precio de venta del producto, margen de ganancia y categoría del producto. • Un producto es proveído por 1 solo proveedor, y 1 proveedor provee varios productos, de PROVEEDOR se conoce: código, nombre, horario. • Un producto es vendido por 1 empleado, y 1 empleado puede vender varios productos, de EMPLEADO se conoce: código, nombre, horario, puesto. • Un empleado puede brindar al cliente múltiples servicios, y 1 servicio puede ser brindado por varios empleados, de SERVICIO se conoce: código, nombre, precio, recursos requeridos, costo de recursos, margen de ganancia. • Un empleado debe registrar sus ventas, y una venta puede ser realizada por un solo empleado, de VENTA se conoce código, fecha, empleado, producto vendido, servicio vendido, precio de producto, precio de servicio. • Un producto puede ser registrado en varias ventas, en una venta se registran muchos productos. • Un servicio es registrado en una venta, en una venta se registran muchos servicios.
  • 3.
    Datos. Jefe Subjefe Empleado1 Empleado2 NombreEmpresa: Yacatecuhtli Giro: Abarrotes-Papelería Funciones: Venta de productos varios a todo tipo de público, compra de suministros dados por distintos proveedores. Número de empleados: 4 Organigrama: Proveedores: Coca-Cola, Pepsico, Jumex, Aga, CDN, Del Valle, Unilever, Bimbo, Marinela, Gamesa, Tía Rosa, Integral, Kellogs, Barcel, Sabritas, Norteñas, Al-Día, Lala, 19 Hermanos ,Cremería “Inserte nombre aquí”, Frijoles “Mi Ranchito”, Pedigree, Papelería “El Contador”, Papelería “La Mariposa Popular”, Ley, Dulcería “La Ranita”, Chiquete, Tortillería “Cristo Rey”.
  • 4.
  • 5.