Universidad Americana de Panamá

              Facultad de Sistemas



                   Nombre:
                  Raysa Godoy


                   Materia:
      Administración de Centro de Cómputo



                      Tema:
Portafolio de Administración de Centro de Cómputo



                  Profesora:
                María de Dimares



              18 de agosto de 2012
Proyecto Final
                                           Administración de Centro de Computo


                                                                                                   Prof. María de Dimares

Desarrolle las especificaciones para el centro de Cómputo de la empresa Cemtec del caso 2, que dé apoyo a las unidades que
allí se describen.

Su desarrollo deberá enfocarse en los siguientes aspectos:

   a.   Estructura Organizacional del Departamento
   b.   Formas de reclutamiento de personal
   c.   Especificar las cotizaciones y presupuesto para la buena marcha de su centro de cómputo
   d.   Colocación del lugar físico del departamento (Mapa o plano del mismo).
   e.   Adquisición de equipos (Alquileres, compras otros)
   f.   Flujo de trabajo del Departamento de Cómputo
   g.   Planes de Contingencias por desastres
   h.   Procedimientos de trabajo
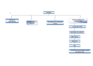
a.                           CEMTEC




 Sistemas de                                                     Sistemas de Información
Automatización                                                        Ejecutivos (SIE)
                 Sistemas de    Herramientas de Coordinación
                  Proyectos              Acciones
                 Especiales
                                                                  ALTO EJECUTIVO



                                                               ATENCION AL CLIENTE



                                                                PRO. VISUAL


                                                                 Sistemas de
                                                                 Información
                                                               Ejecutivos (SIE)
                                                                     SQL



                                                               ANTONIO RUIZ DESARROLLADOR
                                                                      DE PROYECTOS
b. Formas de Reclutamiento de Personal

   Personal de Atención al Cliente: Se necesita personal con experiencia mínima de 3 años para dirigir atención al cliente.
   Programador en VISUAL: se necesita persona para realizar los procesos de diseño desarrollo en visual BASIC.
   Programador en VISUAL C: se necesita Personal con conocimientos en visual c en servidores. Sin experiencia
   Personal de SQL: Necesitamos personal con experiencia mínima 2 años para diseñar base de datos en SQL ya que es un lenguaje de base
   de datos completo y fácil de utilizar, además que domine idioma ingles hablado y escrito


   COMPETENCIAS PERSONALES:

      Gerente de Dep. De Sistemas: Graduado de la Universidad Interamericana de Panamá, Titulo Ing. En sistemas computacionales con
      énfasis en tecnología Ip
      Maestría en sistemas computacionales con énfasis en negocios Internacionales
      Post Grado en Alta Gerencia
      Profesor: Universidad Latina de panamá materias dictadas Base de datos, programación avanzada en visual c
      Trabaje en System cía., S.A. Depto. de Soporte técnico
      Trabaje en Dell. Jefe de Dep de Informatica
      Actualmente Trabajo en Infotech, programador en SQL


COMPETENCIAS PROFESIONALES PROPIAS DE PUESTO:

Programador en VISUAL C: se necesita personal para realizar programas en visual c en el departamento de sistemas, además evaluar los
procesos que se realizan en cada uno de los departamentos; conocimiento en desarrollo de base de datos, páginas web, y conocimiento
avanzado en soporte técnico etc. Que cuente con licencia de conducir y que domine el idioma español, inglés y portugués
EXPERIENCIAS Y SALARIOS BASE PARA CADA POSICION

    1.   Personal de Atención al Cliente: se necesita personal con experiencia mínima de 3 años salario de B/ 500.00 mensuales.
    2.   Programador en VISUAL: necesitamos personal con experiencia mínima de 1 año con salario base de B/ 1000.00 mensuales
    3.   Programador en VISUAL C: se necesita personal con experiencia 6 meses mínimo salario B/ 800.00
    4.   Personal de SQL: se necesita personal sin experiencia; Salario según aptitudes.

Indique alguna entrevista para una de las posiciones
Le realizare una serie de preguntas para conocernos un poco más

   1. Qué edad tienes
   2. Que estudias
   3. Tienes hijos
   4. Estas soltera (ro)
   5. Tienes auto
   6. Domina algún otro idioma?
   7. Te gustaría trabajar con nosotros? Porque?
   8. Cuéntame una anécdota de tu vida en la que resolvieras con éxito una situación problemática
   9. ¿Prefieres trabajar con gente o te gusta más trabajar solo/a?
   10. ¿Te consideras un/a líder o como un/a seguidor/a?
   11. ¿Qué personas te sacan de quicio?
   12. ¿Qué has aprendido de tus errores?
   13. Qué tipo de experiencia anterior tiene con relación al puesto al cual usted aspira ocupar?
   14. ¿Por qué debemos contratarlo a usted y no a otro postulante?
   15. ¿Cuánto espera ganar en este puesto?
   16. ¿Está dispuesto a trabajar en cualquier horario y cualquier día de la semana?
c.   Especificar las cotizaciones y presupuesto para la buena marcha de su centro de cómputo

  El presupuesto para iniciar este proyecto fue de Bl 20,000.00 Los cuales se utilizaran para la compra de los equipos de oficina y el pago por
  3 meses de prueba de los trabajadores.



COTIZACION

PLATAFORMA WIMDOWS             B/ 150.00

PROCESADOR PEMTIUM             B/ 200.00

RAM 64 MB B/100.00

PROTOCOLO TCP/IP        B/ 350.00

20 MAQUINAS DE MARCA DELL             B/ 8,000.00

ROUTER B/ 50.00

SWITCH    B/ 70.00

CABLES PARA RED B/ 100.00
d. Colocación del lugar físico del departamento (Mapa o plano del mismo).


   Debemos tener en cuenta la ubicación del lugar, el personal que necesitaremos, la cantidad de equipos que necesitamos, verificar si
   contamos con el suficiente capital para iniciar dicho negocio.
E. Adquisición de equipos (Alquileres, compras otros)



Necesitaremos los equipos o útiles de oficina para montar nuestro centro de cómputo CEMTEX contamos con 20 máquinas para usuarios, con
pantalla, CPU, bocina, mouse cámara web, micrófono etc.

Además necesitaremos 16 máquinas para cada uno del personal que trabajara aparte en sus diferentes funciones y la otra para el servidor que lo
utilizara el administrador o dueño de la compañía CEMTEX Necesitaremos 36 escritorios para colocar todas las computadoras. En las redes
se realizó el cableado estructurado, se utilizó el Router, teléfonos etc.
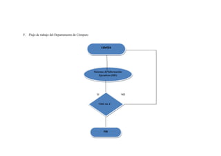
F. Flujo de trabajo del Departamento de Cómputo



                                                         CEMTEX




                                                  Sistemas de Información
                                                       Ejecutivos (SIE)




                                                    SI                  NO


                                                     VISUAL C




                                                          FIN
G. Planes de Contingencias por desastres


       El plan de contingencias por desastre tenemos que por ejemplo el INCENDIO lo podemos prevenir:



       1.-No se puede fumar en las instalaciones del centro de cómputo.
       2. En todo momento, las puertas, pasillos y escaleras se mantendrán libre de obstáculos.
       3. Todas las salidas se mantendrán identificadas.
       4. Los extintores de incendio se mantendrán inspeccionados y en áreas visibles y accesibles.
       5.-Sistemas de “spriklers” y alarmas contra incendio se mantendrán inspeccionados.
       6. La inspección del Departamento de Bomberos será renovada anualmente.
       7. Se orientará al personal que labore en el centro de cómputo sobre el manejo de extintores.
       8. El plan de emergencia será distribuido a todos los empleados.
       9. Los letreros indicando salidas para casos de emergencia, estarán visibles en los pasillos.
       En caso de incendio o presencia de humo, ¿qué hacer?
       1. La persona que se percata de la presencia de humo o de fuego deberá alertar inmediatamente sin provocar pánico.

Proyecto final centro de computo

  • 1.
    Universidad Americana dePanamá Facultad de Sistemas Nombre: Raysa Godoy Materia: Administración de Centro de Cómputo Tema: Portafolio de Administración de Centro de Cómputo Profesora: María de Dimares 18 de agosto de 2012
  • 2.
    Proyecto Final Administración de Centro de Computo Prof. María de Dimares Desarrolle las especificaciones para el centro de Cómputo de la empresa Cemtec del caso 2, que dé apoyo a las unidades que allí se describen. Su desarrollo deberá enfocarse en los siguientes aspectos: a. Estructura Organizacional del Departamento b. Formas de reclutamiento de personal c. Especificar las cotizaciones y presupuesto para la buena marcha de su centro de cómputo d. Colocación del lugar físico del departamento (Mapa o plano del mismo). e. Adquisición de equipos (Alquileres, compras otros) f. Flujo de trabajo del Departamento de Cómputo g. Planes de Contingencias por desastres h. Procedimientos de trabajo
  • 3.
    a. CEMTEC Sistemas de Sistemas de Información Automatización Ejecutivos (SIE) Sistemas de Herramientas de Coordinación Proyectos Acciones Especiales ALTO EJECUTIVO ATENCION AL CLIENTE PRO. VISUAL Sistemas de Información Ejecutivos (SIE) SQL ANTONIO RUIZ DESARROLLADOR DE PROYECTOS
  • 4.
    b. Formas deReclutamiento de Personal Personal de Atención al Cliente: Se necesita personal con experiencia mínima de 3 años para dirigir atención al cliente. Programador en VISUAL: se necesita persona para realizar los procesos de diseño desarrollo en visual BASIC. Programador en VISUAL C: se necesita Personal con conocimientos en visual c en servidores. Sin experiencia Personal de SQL: Necesitamos personal con experiencia mínima 2 años para diseñar base de datos en SQL ya que es un lenguaje de base de datos completo y fácil de utilizar, además que domine idioma ingles hablado y escrito COMPETENCIAS PERSONALES: Gerente de Dep. De Sistemas: Graduado de la Universidad Interamericana de Panamá, Titulo Ing. En sistemas computacionales con énfasis en tecnología Ip Maestría en sistemas computacionales con énfasis en negocios Internacionales Post Grado en Alta Gerencia Profesor: Universidad Latina de panamá materias dictadas Base de datos, programación avanzada en visual c Trabaje en System cía., S.A. Depto. de Soporte técnico Trabaje en Dell. Jefe de Dep de Informatica Actualmente Trabajo en Infotech, programador en SQL COMPETENCIAS PROFESIONALES PROPIAS DE PUESTO: Programador en VISUAL C: se necesita personal para realizar programas en visual c en el departamento de sistemas, además evaluar los procesos que se realizan en cada uno de los departamentos; conocimiento en desarrollo de base de datos, páginas web, y conocimiento avanzado en soporte técnico etc. Que cuente con licencia de conducir y que domine el idioma español, inglés y portugués
  • 5.
    EXPERIENCIAS Y SALARIOSBASE PARA CADA POSICION 1. Personal de Atención al Cliente: se necesita personal con experiencia mínima de 3 años salario de B/ 500.00 mensuales. 2. Programador en VISUAL: necesitamos personal con experiencia mínima de 1 año con salario base de B/ 1000.00 mensuales 3. Programador en VISUAL C: se necesita personal con experiencia 6 meses mínimo salario B/ 800.00 4. Personal de SQL: se necesita personal sin experiencia; Salario según aptitudes. Indique alguna entrevista para una de las posiciones Le realizare una serie de preguntas para conocernos un poco más 1. Qué edad tienes 2. Que estudias 3. Tienes hijos 4. Estas soltera (ro) 5. Tienes auto 6. Domina algún otro idioma? 7. Te gustaría trabajar con nosotros? Porque? 8. Cuéntame una anécdota de tu vida en la que resolvieras con éxito una situación problemática 9. ¿Prefieres trabajar con gente o te gusta más trabajar solo/a? 10. ¿Te consideras un/a líder o como un/a seguidor/a? 11. ¿Qué personas te sacan de quicio? 12. ¿Qué has aprendido de tus errores? 13. Qué tipo de experiencia anterior tiene con relación al puesto al cual usted aspira ocupar? 14. ¿Por qué debemos contratarlo a usted y no a otro postulante? 15. ¿Cuánto espera ganar en este puesto? 16. ¿Está dispuesto a trabajar en cualquier horario y cualquier día de la semana?
  • 6.
    c. Especificar las cotizaciones y presupuesto para la buena marcha de su centro de cómputo El presupuesto para iniciar este proyecto fue de Bl 20,000.00 Los cuales se utilizaran para la compra de los equipos de oficina y el pago por 3 meses de prueba de los trabajadores. COTIZACION PLATAFORMA WIMDOWS B/ 150.00 PROCESADOR PEMTIUM B/ 200.00 RAM 64 MB B/100.00 PROTOCOLO TCP/IP B/ 350.00 20 MAQUINAS DE MARCA DELL B/ 8,000.00 ROUTER B/ 50.00 SWITCH B/ 70.00 CABLES PARA RED B/ 100.00
  • 7.
    d. Colocación dellugar físico del departamento (Mapa o plano del mismo). Debemos tener en cuenta la ubicación del lugar, el personal que necesitaremos, la cantidad de equipos que necesitamos, verificar si contamos con el suficiente capital para iniciar dicho negocio.
  • 8.
    E. Adquisición deequipos (Alquileres, compras otros) Necesitaremos los equipos o útiles de oficina para montar nuestro centro de cómputo CEMTEX contamos con 20 máquinas para usuarios, con pantalla, CPU, bocina, mouse cámara web, micrófono etc. Además necesitaremos 16 máquinas para cada uno del personal que trabajara aparte en sus diferentes funciones y la otra para el servidor que lo utilizara el administrador o dueño de la compañía CEMTEX Necesitaremos 36 escritorios para colocar todas las computadoras. En las redes se realizó el cableado estructurado, se utilizó el Router, teléfonos etc.
  • 9.
    F. Flujo detrabajo del Departamento de Cómputo CEMTEX Sistemas de Información Ejecutivos (SIE) SI NO VISUAL C FIN
  • 10.
    G. Planes deContingencias por desastres El plan de contingencias por desastre tenemos que por ejemplo el INCENDIO lo podemos prevenir: 1.-No se puede fumar en las instalaciones del centro de cómputo. 2. En todo momento, las puertas, pasillos y escaleras se mantendrán libre de obstáculos. 3. Todas las salidas se mantendrán identificadas. 4. Los extintores de incendio se mantendrán inspeccionados y en áreas visibles y accesibles. 5.-Sistemas de “spriklers” y alarmas contra incendio se mantendrán inspeccionados. 6. La inspección del Departamento de Bomberos será renovada anualmente. 7. Se orientará al personal que labore en el centro de cómputo sobre el manejo de extintores. 8. El plan de emergencia será distribuido a todos los empleados. 9. Los letreros indicando salidas para casos de emergencia, estarán visibles en los pasillos. En caso de incendio o presencia de humo, ¿qué hacer? 1. La persona que se percata de la presencia de humo o de fuego deberá alertar inmediatamente sin provocar pánico.