DIRECCIÓN DE EDUCACIÓN ABIERTA Y A DISTANCIA Y VIRTUALIDAD
LICENCIATURA EN EDUCACIÓN BÁSICA ÉNFASIS EN HUMANIDADES
PSICOLOGÍA EVOLUTIVA
MÓDULO EN REVISIÓN
MÓDULO PSICOLOGÍA EVOLUTIVA
Tabla de Contenido
I. INTRODUCCIÓN.............................................................................................. 5
II. JUSTIFICACIÓN .............................................................................................. 6
III. INSTRUCCIONES DE MANEJO...................................................................... 7
IV. PROPÓSITOS DE FORMACIÓN ..................................................................... 8
V. REFERENTES TEÓRICOS.............................................................................. 9
VI. ESTRUCTURA DEL MÓDULO ...................................................................... 10
1. UNIDAD 1: GENERALIDADES DE LA PSICOLOGÍA EVOLUTIVA. ............ 11
1.1. Objeto y campo de estudio de la Psicología Evolutiva...................................... 13
1.2. Elementos básicos para la conceptualización del desarrollo humano......... 14
1.3. Modelos y Perspectivas Teóricas del Desarrollo Humano ............................... 16
1.3.1. Perspectiva Psicoanalítica................................................................................. 16
1.3.2. Perspectiva del aprendizaje............................................................................... 18
1.3.3. Perspectiva cognitiva.......................................................................................... 20
1.3.4. Perspectiva contextual ....................................................................................... 23
1.3.5. Perspectiva evolutiva/sociobiológica............................................................. 23
1.4. Incidencia de la Herencia y el Entorno................................................................... 24
2. UNIDAD 2. DESARROLLO EN LA PRIMERA INFANCIA Y LA INFANCIA . 31
2.1. PRIMERA INFANCIA .................................................................................................... 33
2.1.1 Desarrollo prenatal .............................................................................................. 33
2.1.2 Nacimiento y recién nacido ............................................................................... 34
2.1.3. Desarrollo psicomotor ............................................................................................ 35
2.1.4. Desarrollo cognitivo ............................................................................................ 40
2.1.5. Desarrollo socio-afectivo ................................................................................... 49
2.2. INFANCIA........................................................................................................................ 60
2.2.1. Desarrollo físico. .................................................................................................. 61
2.2.2. Desarrollo cognitivo ............................................................................................ 61
2.2.3. Desarrollo del lenguaje....................................................................................... 62
2.2.4. Desarrollo de la Personalidad........................................................................... 63
2.2.5. Desarrollo de normas y valores ....................................................................... 64
2.2.6. Conducta social.................................................................................................... 64
2.2.7. El juego ................................................................................................................... 65
2.3. Resumen de la unidad ................................................................................................ 66
2.4. Autoevaluación............................................................................................................. 67
3. UNIDAD 3. EVOLUCION DEL DESARROLLO EN LA ADOLESCENCIA .... 69
3.1. Adolescencia................................................................................................................. 72
3.1.1. Desarrollo Físico .................................................................................................. 72
3.1.2. Desarrollo Cognitivo............................................................................................ 73
3.1.3. Desarrollo Psicosocial........................................................................................ 76
3.1.4. Sexualidad.............................................................................................................. 77
3.1.5. Relación con los padres..................................................................................... 78
3.1.6. Relación con pares y amigos............................................................................ 78
3.2. Resumen de la unidad ................................................................................................ 80
3.3. Autoevaluación............................................................................................................. 81
4. Bibliografía.......................................................................................................83
Información de la compiladora
I. INTRODUCCIÓN
Al revisar un álbum familiar podemos dar cuenta de los cambios que una persona
ha tenido a lo largo de su vida. Coloquialmente se dice que una persona se
desarrolló cuando llega a la adolescencia y en el caso de las mujeres cuando
tienen su menarquia. Este término (desarrollo) ha sido mal empleado por que el
desarrollo transcurre desde el momento de la gestación hasta el final de la vida.
Es así como un adulto mayor aún sigue un proceso de desarrollo, aunque este sea
un poco más lento y se perciba como un retroceso.
Para mejor comprensión de este módulo el desarrollo debe ser entendido como un
proceso continuo, global y dotado de una gran flexibilidad. La rama de la
psicología que estudia este proceso se llama Psicología Evolutiva, que también se
conoce como psicología del desarrollo o del ciclo vital. La psicología evolutiva está
interesada en explicar los cambios que tienen lugar en las personas con el paso
del tiempo, es decir, con la edad.
En este módulo se encuentran los aspectos más significativos de la evolución de
los seres humanos durante la primera infancia, la infancia y la adolescencia. De
acuerdo con la ley 1098 de 2006 por la cual se expide el código de infancia y
adolescencia, se entiende por niño o niña las personas entre los 0 y los 12 años,
y por adolescente las personas entre 12 y 18 años de edad (Ley 1098 de 2006,
2006). En la primera unidad de este módulo se explora el objeto de la psicología
evolutiva y las diferentes perspectivas que han explicado el desarrollo. En la
segunda nos adentraremos en el mundo de la primera infancia y de la infancia
para finalmente en la tercera unidad estudiar la adolescencia temprana.
II. JUSTIFICACIÓN
En la actualidad algunos docentes juzgan el comportamiento de sus estudiantes y
los estigmatizan como rebeldes y desaplicados. Sin duda alguna muchos
estudiantes tendrán están características no tan deseables por un maestro en su
grupo de clase, pero seguramente resulta fácil para algunos educadores
estigmatizar antes que comprender las razones del comportamiento de sus
estudiantes.
Este módulo intenta explicar los momentos del desarrollo de los 0 a los 18 años,
contribuyendo en la comprensión del comportamiento y pensamiento de los
futuros estudiantes en cada una de las etapas de su ciclo vital y a identificar si
coinciden con lo esperado para su edad. Esto es de suma importancia en la
formación docente, porque ayuda a conocer mejor el desarrollo infantil y
adolescente, permitiéndole potencializar en ellos las habilidades propias de cada
una de las etapas y de esta manera sacar mejor provecho en sus clases
fortaleciendo la relación docente – estudiante.
Este módulo resulta no sólo importante en la formación docente sino además en la
formación personal de cada estudiante, puesto que la perspectiva de ciclo vital
resulta de mucha ayuda a los padres, tíos, abuelos y familiares en general para la
ayuda en la comprensión del crecimiento y desarrollo de los pequeños de la
familia y una ayuda en la crianza de los mismo.
III. INSTRUCCIONES DE MANEJO
Para que sea más provechosa su actividad de aprendizaje, se recomienda
seguir las siguientes sugerencias:
 Inicie el proceso haciendo una revisión general del módulo,
inspeccionando los títulos y subtítulos, leyendo la presentación y el
resumen de cada unidad, esto con el fin de tener una visión
generalizada de la temática a tratar.
 Realice las acciones propuestas en la sesión Actividad Previa: Trabajo
independiente.
 Haga una lectura atenta de las unidades, señalando y anotando las
ideas centrales, los conceptos básicos y sus relaciones.
 Compare los conceptos emitidos por usted en la sesión Actividad Previa:
Trabajo independiente, con los presentados en el módulo, busque
puntos comunes y diferencias. Si es necesario, reelabore las
conceptualizaciones.
 Responda a los interrogantes y acciones que se plantean en las lecturas
y actividades de aprendizaje en cada una de las unidades.
 Escriba las dudas e inquietudes para compartirlas con el tutor y demás
compañeros en la sesión presencial.
 Reúnase en grupos de estudio denominados CIPAS, con el fin de
concretar con otros compañeros puntos clave de las lecturas y análisis
de los contenidos del módulo. Además, es importante analizar cada uno
de los puntos de vista de los integrantes del CIPA, lo cual le ayudará a
afianzar y enriquecer la comprensión sobre los temas desarrollados en
el módulo.
 Repita estos pasos para las lecturas de cada una de las unidades.
IV. PROPÓSITOS DE FORMACIÓN
Comprende los fundamentos teóricos de la psicología evolutiva en el desarrollo
humano en las etapas comprendidas desde la etapa prenatal hasta la
adolescencia.
Identifica las principales diferencias en función de la edad y la etapa evolutiva de
un individuo en sus perspectivas física, cognitiva y psicosocial.
Analiza la importancia de la psicología evolutiva en el ejercicio profesional de la
práctica docente.
V. REFERENTES TEÓRICOS
Este módulo se fundamenta en el libro de desarrollo humano de Diana E Papalia,
Psicología del Desarrollo. De la Infancia a la Adolescencia Undécima Edición,
2009. En el cual se realiza un amplio rrecorrido por las etapas del ciclo vital desde
la concepción hasta la adolescencia.
Del mismo modo se basa en la teorias y postulados de autores reconocidos del
desarrollo humano como Erik Erikson y Jean Piaget; entre otros.
Para la contextualización de desarrollo humano y la perspectiva de primera
infancia se tuvo en cuenta la Ley 1098 de 2006, Ley de Infancia y Adolescencia y
la politica de primera infancia, del programa de apoyo para la construcción de la
política de primera infancia del 2009.
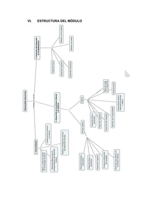
VI. ESTRUCTURA DEL MÓDULO
1. UNIDAD 1: GENERALIDADES DE LA PSICOLOGÍA EVOLUTIVA.
Presentación
En esta unidad se conceptualiza la psicología evolutiva y se define su objeto y
campo de estudio. Se especifican los elementos básicos del desarrollo humano y
los modelos y perspectivas teóricas del mismo, al tiempo que se reflexiona sobre
la incidencia de la herencia y el entorno en él.
El grueso de la unidad se encuentra en las perspectivas teóricas, puesto que a lo
largo del último siglo han sido varias las corrientes y los modelos teóricos que han
aportado sus descubrimientos e investigaciones para explicar el fenómeno del
cambio. En general cada uno de estos modelos tiene sus propias explicaciones, a
veces contradictorias a las que se presentan desde otras teorías. Esa diversidad
de paradigmas explicativos enriquece la comprensión del fenómeno del desarrollo.
Como más significativos entre estos modelos es necesario citar el psicoanálisis, la
psicología genética de Piaget, el modelo socio – cultural de Vygotsky, las teorías
del aprendizaje, el modelo del procesamiento de la información, y más
recientemente, el modelo ecológico.
Problema
¿Cuáles son las perspectivas teóricas que fundamentan la concepción de
desarrollo humano?
Competencias Específicas
 Comprende el objeto de la psicología evolutiva y su importancia en el
quehacer docente.
 Identifica las perspectivas teóricas más importantes del desarrollo humano
y es capaz de contrastarlas con la realidad.
Dinámica para construir conocimiento
Actividad previa
Antes de abordar la lectura del módulo reflexione acerca de lo siguiente.
¿Qué entiende por desarrollo humano?
¿Entre la genética y el ambiente cuál considera tiene mayor influencia en el ser
humano?
¿Qué características considera usted heredo de sus padres y cuales considera
adquirió del ambiente?
Actividad grupal:
Lea atentamente la unidad 1. Analice cada perspectiva teórica, discútala en su
CIPA y plantee que concepciones se encuentran vigentes y cuales se encuentran
obsoletas en la actualidad.
En sus propias palabras ¿cómo definirían el desarrollo humano?
1.1. Objeto y campo de estudio de la Psicología Evolutiva
Para comprender el objeto y campo de estudio de la psicología evolutiva, es
preciso iniciar definiendo su concepto. De acuerdo con Palacios ―la psicología
evolutiva es la disciplina que se encarga de estudiar los cambios psicológicos que
en una cierta relación con la edad se dan en las personas a largo de su desarrollo,
es decir desde sus concepción hasta su muerte; los cambios de que se ocupa la
psicología evolutiva están mucho más cerca de lo normativo (incluso si hay sujetos
o procesos que escapan a esa normatividad) que de lo idiosincrásico‖ (Palacios,
2002).
Esta definición comprende dos variables. Por un lado hace alusión a los cambios
que se dan por la edad y por otro lado a cambios normativos. La edad es un factor
importante en la psicología evolutiva porque del periodo de la vida en que la
persona se halle depende su comportamiento y pensamiento. La normatividad se
refiere a que algunos cambios acontecen normalmente a ciertas edades. Un
ejemplo de esto es la reacción que tiene un niño en un supermercado cuando su
madre se niega a comprarle algo, se espera que al llegar a la adolescencia la
típica ―pataleta o berrinche‖ desaparezca. Ahora bien, lo normativo hace referencia
a comportamientos esperados en todas las personas o por lo menos en la
mayoría. Para clarificar este concepto, pensemos en un bebé que a los 18 meses
no camine, cuando lo normativo es que a partir de los 12 meses lo haga.
Teniendo claro el concepto de psicología evolutiva, se hace necesario comprender
el concepto de desarrollo humano. Según el PNUD1
el desarrollo humano, es ―el
proceso de expansión de las capacidades de las personas que amplían sus
opciones y oportunidades (PNUD)". Aunque esta perspectiva es muy social para
los intereses de este módulo; entendemos por amplitud de las opciones y
oportunidades, el crecimiento de las personas visto como las transformaciones
que se van presentando a lo largo de sus vidas.
1
Programa de las Naciones Unidas para el Desarrollo
Ahora bien, desde la perspectiva de ciclo vital, el desarrollo humano es
considerado precisamente como los cambios que cada ser humano de acuerdo
con su edad presenta a nivel físico, cognitivo y psicosocial. En el estudio de estos
tres planos se centra el objeto de la psicología evolutiva.
El desarrollo físico comprende los cambios corporales como la estatura, el peso el
desarrollo cerebral y el desarrollo de las habilidades motoras. A su vez el
desarrollo cognitivo abarca los cambios en el proceso de pensamiento que afectan
el aprendizaje, las habilidades lingüísticas y la memoria, mientras que el desarrollo
psicosocial incluye los cambios en los aspectos sociales y emocionales de la
personalidad.
1.2. Elementos básicos para la conceptualización del desarrollo
humano.
Lerner (2002), citado por Villar (2003), sugiere 3 características de los atributos
que poseen los cambios de los que trata la psicología evolutiva, dichos atributos
en conjunto constituyen el concepto de desarrollo.
La primera característica es que son cambios sistemáticos; es decir que llevan un
orden cronológico. La segunda característica es que son cambios estables; lo que
implica que no desaparecen en corto tiempo. Finalmente se refiere a que los
cambios son sucesivos; considerando que cada cambio depende del anterior.
Al hablar de desarrollo, hablamos también de evolución que ―está compuesta por
los cambios en forma, tamaño, función que un ser experimenta como respuesta al
medio, tanto interno como externo, en el que vive. Esto se puede aplicar tanto a
los cambios físicos como a los psíquicos‖. (Universidad Técnica de Manabí, S.f)
Cuando este proceso de evolución es positivo por ejemplo la adolescencia, se da
otro elemento importante del desarrollo, que es el de maduración, que no es más
que la aparición natural de pautas, ―por adaptación del individuo al medio‖
(Universidad Técnica de Manabí, S.f).‖Una evolución negativa implicaría un
retroceso en el desarrollo por ejemplo la vejez‖ (Universidad Técnica de Manabí,
S.f). En ese caso hablamos de involución. Mientras que cuando el cambio de
conducta adquirido ocurre como resultado de una práctica sin intervención de la
herencia hablamos de aprendizaje.
Son muchos los factores determinantes del desarrollo como lo señalo Palacios
(2002) en el siguiente cuadro:
Como veremos más adelante la herencia tiene un papel fundamental en el
desarrollo, pero la cultura y el medio social en el que se desenvuelva el individuo
también son determinantes.
El desarrollo psicológico como resultado de
múltiples influencias
1.3. Modelos y Perspectivas Teóricas del Desarrollo Humano
El desarrollo humano es un proceso tan complejo que distintas perspectivas, a su
vez con distintas teorías intentan explicar sus particularidades con algunos
consensos y desencuentros. En esta unidad vamos analizar las cinco más
importantes e influyentes del desarrollo infantil, según Papalia y otras autoras
(2009) las cuales son: psicoanalítica, del aprendizaje, cognitiva, contextual y
finalmente evolutiva/ sociobiológica.
1.3.1. Perspectiva Psicoanalítica
Teoría del desarrollo Psicosexual
Esta se centra en las emociones y pulsiones inconscientes del ser humano. El
creador de esta teoría, ―Sigmund Freud definió al desarrollo como moldeado por
fuerzas inconscientes que motivan la conducta humana‖. (Papalia, 2009). Este
autor es el creador de la teoria del desarrollo psicosexual, teoría, desarrollada
hacia finales del siglo XIX y comienzos del siglo XX, dónde Freud propone un
concepto ampliado de la sexualidad humana, idea revolucionaria en su época, que
postula la existencia de una sexualidad infantil, cuyo desarrollo está organizado en
5 fases secuenciales: etapa oral, etapa anal, etapa fálica, etapa de latencia y
etapa genital. Antes de identificar cada una de estas fases analizaremos tres
instancias hipotéticas de la personalidad que propuso Freud y que hacen parte de
esta teoría; el ello, el yo y el súper yo, que se desarrollan al inicio de la vida.
El ello, sede de las pulsaciones instintivas inconscientes (Papalia, 2009); es la
instancia que dirige a los recién nacidos, que buscan la gratificación inmediata
bajo el principio del placer. El súper yo, que se desarrolla alrededor de los cinco o
seis años de edad, contiene la conciencia; incorpora los ―deberías‖ y los ―no
deberías‖ socialmente aprobados dentro del sistema de valores del niño (Papalia,
2009). El yo, en sí mismo consciente, se desarrolla de manera gradual a partir del
primer año de vida aproximadamente y opera bajo el principio de la realidad. La
meta del yo es encontrar maneras razonablemente realistas de gratificar al ello, y
que también sean aceptables para el súper yo (Papalia, 2009).
Estas instancias hacen presencia mientras suceden las cinco etapas de
desarrollo psicosexual basadas en la maduración, ―en las que el placer cambia
de una zona del cuerpo a otra —de la boca al ano y, después, a los genitales—.
Durante cada una de estas etapas, cambia la conducta que representa la fuente
principal de gratificación (o frustración); así, se pasa de la alimentación a la
eliminación y, después, a la actividad sexual‖ (Papalia, 2009).
La fase oral comprende desde el nacimiento hasta aproximadamente el primer año
de edad. Durante esta fase la zona erógena es la boca. Según Freud, el bebé no
sólo recibe la nutrición de la mama, también logra la satisfacción de la experiencia
de la succión. En este caso, chupar satisface el deseo sexual. (El Psicoanálisis de
Freud, 2013)
Freud llamó la segunda etapa de desarrollo psicosexual la fase anal, porque en
este caso la zona erógena es el ano. La fase anal va de uno a tres años, edad en
el niño empieza a usar el sanitario y obtendrá placer gracias a sus heces (El
Psicoanálisis de Freud, 2013).
La fase fálica empieza a los tres años y se termina cuando el niño tiene
aproximadamente cinco. La zona erógena es la región de los genitales. Según la
teoría de Freud, los niños dirigen sus deseos sexuales sobre el padre del sexo
opuesto y tratan de aniquilar el padre del mismo sexo. Esto es lo que se conoce
como el complejo de Edipo en los niños y en las niñas, como complejo de Elektra
(El Psicoanálisis de Freud, 2013).
La fase de latencia se desarrolla desde los seis años hasta la pubertad. Durante
este período se suprimen los intereses de la libido. Esta etapa se define como un
período de calma. A los seis años el niño entra en la escuela y se vuelve más
interesado en el desarrollo de las relaciones sociales, por ende esta fase es
importante en el desarrollo de las habilidades sociales (El Psicoanálisis de Freud,
2013).
Freud llamó a la última etapa del desarrollo psicosexual la fase genital. Esta etapa
comienza durante la pubertad y dura para el resto de la vida de una persona. La
gente empieza a desarrollar un fuerte interés sexual por el sexo opuesto. Si se han
completado las fases anteriores, el individuo ahora debe estar bien equilibrado (El
Psicoanálisis de Freud, 2013).
La teoría de Sigmund Freud intento explicar el desarrollo psicosexual de los seres
humanos. Esta aunque fue bastante criticada por ser muy controversial y
revolucionaria, además porque fue basada sólo en estudios de casos, es de gran
importancia en el estudio del desarrollo humano.
1.3.2. Perspectiva del aprendizaje
La perspectiva del aprendizaje sostiene que ―el desarrollo es el resultado del
aprendizaje, un cambio duradero en la conducta que se basa en la experiencia o
la adaptación al ambiente‖ (Papalia, 2009).
Los teóricos del aprendizaje consideran que el desarrollo es continuo (no en
etapas) y enfatizan el cambio cuantitativo (Papalia, 2009). Dos importantes teorías
del aprendizaje son el conductismo y la teoría del aprendizaje social
(sociocognitiva).
Conductismo
El conductismo es una teoría mecanicista que describe la conducta observada
como respuesta predecible ante la experiencia. Los exponentes de esta teoría
sostienen que el ambiente tiene una fuerza muy influyente en los seres humanos e
interviene de manera determinante en sus conductas (Papalia, 2009).
Los conductistas centran el estudio de la investigación conductual en el
aprendizaje asociativo, que es el que se forma a partir de la ―conexión mental
entre dos eventos (Papalia, 2009). Dos tipos de aprendizaje asociativo son el
condicionamiento clásico y el condicionamiento operante.
Condicionamiento clásico El psicólogo ruso Iván Pavlov (1849-1936) realizó
experimentos en los que, justamente antes de traerle la comida a un conjunto de
perros hacía sonar una campana, ante el estímulo de la campana se producía la
respuesta de la salivación en estos animales, incluso cuando no había comida.
Dichos experimentos dieron los inicios a lo que se conoce como
condicionamiento clásico.
En el condicionamiento clásico una persona o animal es condicionado para
asociar un estímulo neutro con un estímulo significativo, y gradualmente
responderá al estímulo neutro de la misma forma que al significado. (Berger, 2007)
Condicionamiento operante: Las posibilidades que una conducta se pueda
repetir están asociadas a las consecuencias de esta, es decir, si la conducta va
asociada a una consecuencia satisfactoria para el individuo, este tenderá repetirla,
caso contrario cuando la consecuencia no es satisfactoria.
El psicólogo estadounidense B. F. Skinner (1904-1990), quien formuló los
principios del condicionamiento operante, trabajó principalmente con ratas y
palomas, pero Skinner sostenía (1938) que los mismos principios se aplicaban a
los seres humanos. Encontró que un organismo tenderá a repetir una conducta
que se ha reforzado por consecuencias deseables e inhibirá una respuesta que
haya sido castigada. Así, reforzamiento es el proceso mediante el cual se
fortalece una conducta, aumentando las probabilidades de que se repita(Papalia,
2009).
Teoría del aprendizaje social (sociocognitiva)
El psicólogo Albert Bandura ha sido quien ha aportado al desarrollo de esta teoría,
en sus primeros trabajos Bandura planteaba que las personas aprenden sus
conductas por medio de la observación y la imitación de modelos conductuales de
otras personas.
La imitación de modelos es el elemento más importante en la forma en que los
niños aprenden un idioma, manejan la agresión, desarrollan un sentido moral y
aprenden conductas apropiadas a su género (Papalia, 2009).
Con el pasar del tiempo Bandura incorpora nuevos elementos a su teoría y es así
como en 1989, redefine la teoría del aprendizaje social como la teoría
sociocognitiva. Con esta redefinición este psicólogo plantea que las personas no
se dedican a aprender totalmente conductas completas, si no, que estas están en
la capacidad de a partir de sus procesos cognitivos poder fragmentar esas
conductas y a partir de los fragmentos construir conductas propias que les
permitan obtener mayor posibilidad de éxito.
1.3.3. Perspectiva cognitiva
La perspectiva cognitiva se centra en el abordaje de los procesos del
pensamiento y en las conductas que reflejan dichos procesos. Entre sus
principales exponentes podemos encontrar a Jean Piaget y Lev Vygotsky.
Teoría cognitiva
El gran exponente de esta teoría es el científico suizo Jean Piaget (1896-1980),
quien planteaba que el desarrollo cognitivo infantil avanza en cuatro etapas con
rasgos cualitativos completamente distintos. En cada etapa se presenta un
crecimiento cognitivo que se da gracias un cambio en las estructuras de
conocimiento, que se dan a partir de la interacción de procesos que Piaget define
como organización, adaptación y equilibrio.
Organización, según Piaget es una predisposición innata de las especies y
permite a que conforme el niño va madurando crea estructuras cognitivas cada
vez más complejas.
Adaptación es la manera en que los niños manejan la información nueva de
acuerdo con lo que ya saben. La adaptación implica dos pasos: 1) asimilación,
que es tomar la información nueva e incorporarla dentro de las estructuras
cognitivas existentes, y 2) acomodación, que implica modificar las estructuras
cognitivas propias para incluir la información nueva (Papalia, 2009).
Equilibrio Es el proceso regulador que permite encontrar un balance en el
desequilibrio cognitivo que ocurre entre los procesos de asimilación y
acomodación.
Etapas del Desarrollo según Piaget
Etapas Edad aproximada Características
Sensoriomotriz 0 a 2 años Empieza a hacer uso de la imitación, la
memoria y el pensamiento. Empieza a
reconocer que los objetos no dejan de
existir cuando están ocultos. Cambia de
las acciones reflejas a actividades
dirigidas hacia metas.
Preoperacional 2 a 7 años Desarrollo de manera gradual el uso
del lenguaje y la habilidad para pensar
en forma simbólica. Es capaz de
pensar las operaciones en forma lógica
y en una dirección. Tiene dificultades
para considerar el punto de vista de
otra persona.
Operacional
concreta
7 a 11 años Es capaz de resolver problemas
concretos (tangibles) en forma lógica.
Comprender las leyes de la
conservación y es capaz de clasificar y
establecer series. Entiende la
reversibilidad.
Operacional formal 11 años en
adelante
Es capaz de resolver problemas
abstractos en forma lógica. Su
pensamiento se vuelve más científico.
Desarrolla intereses por aspectos
sociales y por la identidad.
Teoría sociocultural
El psicólogo ruso Lev Semenovich Vygotsky (1896-1934) se centró en los
procesos sociales y culturales que guían el desarrollo cognitivo de los niños. La
teoría sociocultural de Vygotsky (1978), al igual que la teoría de Piaget, destaca
la participación activa de los niños con su ambiente; pero, mientras que Piaget
describió la mente individual en su integración e interpretación de la información
acerca del mundo, Vygotsky concibió el crecimiento cognitivo como un proceso
conjunto. Los niños, decía Vygotsky, aprenden por medio de la interacción social.
Adquieren habilidades cognitivas como parte de su inducción a un modo de vida.
Las actividades compartidas ayudan a los niños a internalizar las modalidades de
pensamiento y conducta de su sociedad y a hacer propios sus usos y costumbres.
Vygotsky colocó especial énfasis en el lenguaje, no sólo como expresión de
conocimientos e ideas, sino como medio esencial para aprender y pensar acerca
del mundo (Papalia, 2009).
1.3.4. Perspectiva contextual
Según esta perspectiva, ―el desarrollo sólo puede comprenderse dentro de un
contexto social‖ (Papalia, 2009). Los contextualitas conciben al hombre no como
entidad separada que interactúa con el ambiente, sino como parte inseparable del
mismo, muy al estilo de la teoría de Vygotsky.
Teoría Bioecológica
El psicólogo estadounidense Urie Bronfenbrenner (1917-2005) describió el rango
de procesos interrelacionados que afectan al niño en desarrollo. ―Cada organismo
biológico se desarrolla dentro de un contexto de sistemas ecológicos que
sustentan o sofocan su crecimiento‖ (Papalia, 2009). Bronfenbrenner identificó
cinco sistemas contextuales interconectados, desde el más íntimo al más
generalizado: microsistema, mesosistema, exosistema, macrosistema y
cronosistema.
Los primeros cuatro sistemas son como cilindros huecos que caben uno dentro del
otro, y que envuelven a la persona en desarrollo. El quinto, el cronosistema, añade
la dimensión del tiempo.
1.3.5. Perspectiva evolutiva/sociobiológica
La perspectiva evolutiva/sociobiológica planteada por E. O. Wilson (1975) se
centra en las bases evolutivas y biológicas de la conducta. Influida por la teoría de
la evolución de Darwin se alimenta de hallazgos de antropología, ecología,
genética, etología y psicología evolutiva para explicar el valor adaptativo o de
supervivencia de una conducta para el individuo o la especie. Según Darwin, las
especies se han desarrollado a partir de los procesos relacionados de
supervivencia del más apto y de selección natural. Las especies con rasgos más
adaptativos para su ambiente sobreviven y se reproducen; aquellos menos
adaptativos no lo hacen (Papalia, 2009). Así, mediante la reproducción, las
características más adaptativas se seleccionan para heredarse a generaciones
futuras, mientras que las menos adaptativas se extinguen. Un ejemplo de esto es
considerar que el apego de los lactantes a sus proveedores de cuidado es un
mecanismo que ha evolucionado para protegerlos de sus depredadores.
Según esta teoría la psicología evolutiva aplica los principios de Darwin a la
conducta individual, considerando que las personas luchan inconscientemente no
sólo por su supervivencia personal, sino también por perpetuar su herencia
genética. Sin embargo, la perspectiva evolutiva no reduce del todo el
comportamiento humano a los efectos de los genes que buscan reproducirse.
También le da gran importancia al ambiente al que tiene que adaptarse la persona
(Papalia, 2009).
1.4. Incidencia de la Herencia y el Entorno
La discusión sobre la influencia de la genética y el ambiente es muy amplia.
Muchos investigadores han estudiado el tema y las opiniones al respecto son muy
diversas. El dilema se centra en saber que pesa más; la crianza o la carga
genética que transmiten los padres.
Para analizar esto, iniciemos confirmando que todos los seres humanos tenemos
unos genes hereditarios y unos factores ambientales. Los genes hereditarios no
son más que ―la dotación cromosómica de cada uno de nosotros. Es el proceso
por el cual el ser humano origina nuevos seres parecidos a ellos, mediante la
transmisión de caracteres de ascendientes a descendientes‖ (Garcia, 2009). El
conjunto de genes que posee cada persona se llama genotipo el cual no varía a lo
largo de la vida. El ―ambiente es todo lo que sucede alrededor de cada individuo
con la dotación cromosómica‖. (Garcia, 2009). De acuerdo con esto lo hereditario
es lo biológico, todo aquello que no tiene nada que ver con aprendizaje,
socialización y cultura, a diferencia del ambiente. A pesar de ello vemos que están
directamente ligadas y que su relación es bidireccional. Como seres humanos
necesitamos de ambos para desarrollarnos adecuadamente. El ambiente es un
factor muy poderoso que puede contrarrestar unos ―genes no muy buenos‖, por
ejemplo con unos buenos hábitos, una familia protectora y amorosa que brinde
seguridad al niño. Al tiempo que un buen genotipo puede ayudar mucho a un niño
que crece en un entorno no muy enriquecedor.
Los estudios con gemelos tratan mucho este tema. Se conocen casos de gemelas
que han sido separadas al nacer y años después en la adultez se reencuentran y
las similitudes en su comportamiento y gustos son sorprendentes. Lo que le da
primacía a la herencia. Sin embargo muchos estudios de casos de niños que
crecieron sin la influencia de una sociedad, criados por animales le dan mayor
importancia al ambiente. Aunque las diferencias individuales definen en cada ser,
que es lo predominante, Como muchos autores consideramos que la
responsabilidad es de un 50/50.
Actividad
1. Realice un cuadro comparativo donde exponga las diferentes perspectivas
teóricas que explican el desarrollo humano, teniendo en cuenta: perspectiva
– teorías - autores – principales planteamientos – criticas
2. Escoja a un niño o niña y realice los ejercicios planteados por Piaget para
corroborar o descartar su teoría.
Resumen de la unidad
La psicología evolutiva se encarga de estudiar los cambios físicos, cognitivos y
psicosociales que presenta un individuo de acuerdo con su edad. El desarrollo
físico comprende los cambios corporales como la estatura, el peso el desarrollo
cerebral y el desarrollo de las habilidades motoras. A su vez el desarrollo cognitivo
abarca los cambios en el proceso de pensamiento que afectan el aprendizaje, las
habilidades lingüísticas y la memoria, mientras que el desarrollo
psicosocial incluye los cambios en los aspectos sociales y emocionales de la
personalidad.
El desarrollo humano es un proceso tan complejo que distintas perspectivas, a su
vez con distintas teorías intentan explicar sus particularidades con algunos
consensos y desencuentros. En esta unidad se analizaron las cinco más
importantes e influyentes del desarrollo infantil: psicoanalítica, del aprendizaje,
cognitiva, contextual y finalmente evolutiva/ sociobiológica.
La perspectiva psicoanalítica, defiende que el desarrollo humado es "modelado
por fuerzas inconscientes que motivan la conducta humana" y uno de sus
principales exponentes es Sigmond Freud.
La perspectiva del aprendizaje ―el desarrollo es el resultado del aprendizaje, un
cambio duradero en la conducta que se basa en la experiencia o la adaptación al
ambiente‖ (Papalia, 2009), entre sus principales exponentes podemos encontrar a
Skinner y Albert Bandura.
La perspectiva cognitiva se centra en el abordaje de los procesos del pensamiento
y en las conductas que reflejan dichos procesos. Entre sus principales exponentes
podemos encontrar a Jean Piaget y Lev Vygotsky.
La perspectiva contextual concibe al hombre no como entidad separada que
interactúa con el ambiente, sino como parte inseparable del mismo, muy al estilo
de la teoría de Vygotsky, se destaca como exponente de teorías de esta
perspectiva Urie Bronfenbrenner.
Finalmente la perspectiva evolutiva/ sociobiológica, se centra en las bases
evolutivas y biológicas de la conducta, los exponentes de estas teorías son
altamente influenciados por la teoría evolucionista de Charles Darwin.
Autoevaluación
a. ¿Cuál de las siguientes no es una perspectiva teórica del desarrollo
humano?
 Socio biológica
 Psicoanalítica
 Psicosexual
 Cognitiva
b. Según Piaget cuando un niño es capaz de resolver problemas
abstractos en forma lógica, se encuentra en la etapa:
 Operacional concreta
 Operacional formal
 Preoperacional
 Sensiomotriz
c. El principal exponente de la teoría sociocultural es:
 Lev Vygotsky
 Jean Piaget
 Urie Bronfenbrenner
 E. O. Wilson
d. Según Sigmond Freud y su postulado de la existencia de una
sexualidad infantil, existen 5 fases secuenciales que se desarrollan a
lo largo de la vida. Identifique cuál de las siguientes no es una de esas
etapas:
 Etapa post-oral
 Etapa anal
 Etapa genital
 Etapa falica
e. Cuando un organismo tiende a repetir una conducta que le trae
consecuencias deseables o la evita por que le trae consecuencias
indeseables, según Skinner estamos hablando que esta es una
condicionamiento:
 Clásica
 Repetible
 Operante
 Operativa
2. UNIDAD 2. DESARROLLO EN LA PRIMERA INFANCIA Y LA INFANCIA
Presentación
El tema que nos ocupa en esta unidad es de gran importancia para comprender el
desarrollo infantil en sus distintas dimensiones (física, social y cognitiva).
Concretamente nos vamos a referir al tramo vital que abarca desde el nacimiento
a los 11 años, toda la etapa infantil que abarca la primera infancia y la infancia
propiamente.
La primera infancia es considerada como la etapa del ciclo vital que comprende el
desarrollo de los niños desde su gestación hasta los 6 años de vida. ―Es una etapa
crucial para el desarrollo pleno del ser humano en todos sus aspectos: biológico,
psicológico, cultural y social. Además, de ser decisiva para la estructuración de la
personalidad, la inteligencia y el comportamiento social‖. (Instituto Colombiano de
Bienestar Familiar, ICBF, 2009). Pretendemos por tanto, dar una visión general
del desarrollo evolutivo de los niños y niñas hasta los 6 años, con el objeto de
conocer en profundidad las características más relevantes de los estudiantes que
acceden a la educación inicial.
Posterior a la primera infancia, es decir a partir de los 7 años hablamos de
infancia; periodo de la vida que va hasta los 11 años. La infancia coincide con la
educación primaria por lo cual es de especial atención para los futuros docentes.
Problema
¿Cuáles son los principales cambios físicos, cognitivos y sociales que se
presentan en los niños desde su nacimiento hasta aproximadamente los 11 años?
Competencias Específicas
Identifica los principales cambios físicos, sociales y cognitivos que se presentan en
los niños en su las etapas primera infancia e infancia
Comprenden los aportes hechos por cada uno de los principales exponentes de
las teorías que fundamentan el análisis de los cambios físicos, sociales y
cognitivos que se presentan en los niños en su las etapas primera infancia e
infancia
Dinámica para construir conocimiento
Actividad previa
Antes de abordar la lectura del módulo piense en un niño que usted conozca hace
mucho tiempo y describa los cambios que usted ha notado en él a nivel físico,
cognitivo y social.
Actividad grupal:
Lea atentamente la Unidad 2, analice los contenidos, discútalos en su CIPA y
realice un cuadro comparativo con los cambio físicos, cognitivos y sociales que
ocurren en los niños durante su infancia y primera infancia.
2.1. PRIMERA INFANCIA
Como ya se ha mencionado, el desarrollo va desde el momento de la concepción
hasta la muerte. En este aparte iniciaremos refiriéndonos con la formación del
cigoto y todo su proceso hasta el nacimiento.
2.1.1 Desarrollo prenatal
El útero es el primer ambiente de cada individuo y su importancia en la vida futura
es incalculable. Existen tres etapas que se desarrollan desde el momento de la
concepción hasta el nacimiento del niño, estas etapas determinan conjuntos de
cambios que experimenta el cigoto para su transformación en embrión y luego en
el feto. Estas son la etapa germinal, la embrionaria y la fetal.
Etapa germinal
Este periodo va desde la concepción hasta las primeras dos semanas, en esta
etapa el cigoto experimenta un proceso rápido de división celular y se implanta en
la pared del útero.
Etapa embrionaria
Es la segunda etapa de la gestación, comienza dos semanas después de la
concepción y termina en la octava semana de este periodo. Es un periodo crucial
debido a que en él se desarrollan con rapidez los órganos y los sistemas
respiratorio, digestivo y nervioso. Es la esta etapa donde el embrión se encuentra
en máxima vulnerabilidad.
Etapa fetal
Etapa final de la gestación, va desde la novena semana hasta el nacimiento del
feto. Se experimenta el índice de crecimiento más alto de la etapa prenatal y se
desarrollan las mayores transformaciones en el feto. Los órganos y sistemas
corporales se vuelven más complejos.
2.1.2 Nacimiento y recién nacido
El proceso de nacimiento el cual resulta bastante estresante para los bebés, se
desarrolla una vez termina la fase prenatal. Durante las primeras cuatro semanas
de vida, conocidas como periodo neonatal, ―se da un tiempo de transición en el
que el feto pasa del útero (donde recibía completo sustento) a una existencia
independiente‖ (Papalia, 2009). Examinemos como se da su desarrollo en tres
áreas importantes:
Desarrollo físico:
Según datos de UNICEF2
Colombia, El peso promedio de un niño o niña al nacer
es de 3Kg y la talla es de 50cm. A partir de allí al primer año de edad debe
triplicarse el peso que tenía al nacer; a los dos años debe cuadruplicarse y de allí
en adelante en promedio debería ganar 2 kg por año hasta los 7 años. Es decir
que al primer año de vida el peso esperado es de 9 kg. En cuanto a la talla ocurre
algo similar, en el primer año se aumenta entre 25 y 30 cm, es decir que la talla
esperada al año es 80 cm (UNICEF, 2004).
Es importante mencionar que el genotipo del recién nacido tiene una fuerte
influencia sobre si el niño será alto o bajo, delgado o grueso. ―Esta influencia
genética interactúa con influencias ambientales, tales como la nutrición y las
condiciones de vida, que también afectan la salud general y el bienestar‖ (Papalia,
2009). Es decir que los niños bien alimentados y nutridos crecen más altos y
fornidos que los niños con una alimentación y nutrición deficiente. Aprovechamos
la oportunidad para recordar que la mejor alimentación es la leche materna, que
además de fortalecer vínculos entre la madre y el bebé puede resultar el mejor
tratamiento preventivo para las enfermedades y un potenciador de la inteligencia.
―La leche materna constituye, por si sola, el mejor alimento y la mejor bebida que
puede darse en forma exclusiva a un niño o una niña hasta los seis meses y con
otros alimentos hasta los dos años‖ (UNICEF, 2004).
2
Fondo de las Naciones Unidas por la Infancia
Ahora bien, existen una serie de conductas primarias y automáticas que presentan
los bebes, entre ellas podemos destacar el reflejo de succión, deglución y
búsqueda, que combinados le permiten al bebe poder alimentarse. Cuando se
tocan los labios del bebé este automáticamente mueve la cabeza y abre la boca
en la dirección de la caricia, cuando tiene el objeto en la boca comienza a
succionarlo y en coordinación con el reflejo de deglución él bebe puede
alimentarse del pecho de su mamá. Este conjunto de reflejos y conductas le
permiten adaptarse al medio y sobrevivir. Algunos reflejos desaparecerán y otros
permanecerán de por vida como cerrar los ojos ante estímulos visuales
incomodos.
Después de los dos años.
Como promedio, a partir de los 3 años chicos y chicas van a crecer 5-6 cm por año
y van a aumentar su peso en 2-3 kg por año, de forma muy regular y estable.
Partiendo de una ligera ventaja estatura y peso por parte de los chicos, en estas
edades observamos que las chicas toman la delantera durante uno o dos años
para ser luego claramente superadas por los chicos, pues ellos siguen
aumentando su tamaño y su peso cuando ellas ya apenas tienen cambios.
2.1.3. Desarrollo psicomotor
Según la Real Academia de la Lengua Española, psicomotor es la integración de
las funciones motrices y psíquicas, es así, como el desarrollo psicomotor esta
orientado a estudiar las relaciones que existen entre el desarrollo de las
habilidades motrices y la psiquis.
El Desarrollo psicomotor en los bebes se da de manera sistemática, aprendiendo
inicialmente habilidades sencillas que luego son combinadas para producir
habilidades más complejas, cuya meta es el control de su propio cuerpo y del
ambiente que lo rodea. Cabe anotar que, La Psicomotricidad esta relacionada
directamente con componentes de maduración cerebral.
El niño recién nacido y de unas pocas semanas no controla su cuerpo: su cabeza
cae para todos lados cuando no está sujeta o apoyada, es incapaz de mantenerse
sentado. Al final de la primera infancia presenta un cuadro notablemente distinto,
sus movimientos son coordinados y voluntarios, controla la posición de su cuerpo
y de los segmentos corporales más importantes (piernas, brazos, tronco), es
capaz de andar y corretear. (Valdivia, 2001).
Control de la cabeza
Al momento del nacimiento, la mayoría de los lactantes pueden voltear la cabeza
de un lado a otro al tiempo que se encuentran acostados de espaldas. Al
acostarlos boca abajo, muchos pueden levantar la cabeza lo suficiente como para
voltearla. Dentro de los primeros dos o tres meses, levantan la cabeza cada vez
más y más alto; en ocasiones hasta el punto en que pierden el equilibrio y se
ruedan de espaldas. Para los cuatro meses de edad, casi todos los lactantes
pueden sostener la cabeza erecta mientras se les detiene o apoya en posición
sentada (Papalia, 2009).
Control de las manos
Aproximadamente a los tres meses y medio de edad, la mayoría de los lactantes
pueden asir objetos de tamaño moderado, como una sonaja, pero tienen
problemas si tratan de sostener objetos pequeños. A continuación, empiezan a
asir objetos con una mano para transferirlos a la otra y a sostener (pero no
recoger) objetos pequeños. En algún momento entre los siete y 11 meses de
edad, sus manos se coordinan lo suficiente como para recoger objetos muy
pequeños, como un chícharo, por medio de la prensión en pinza; después de eso,
el control de las manos adquiere cada vez mayor precisión. Para los 15 meses de
edad, un bebé promedio puede construir una torre con dos cubos. A los tres años
y medio, el infante puede copiar bien un círculo (Papalia, 2009).
Locomoción
Después de los tres meses de edad, un bebé promedio empieza a darse vuelta de
manera deliberada (más que de manera accidental, como antes); primero de
estómago a espalda y después a la inversa. El bebé se puede sentar sin apoyo
para los seis meses de edad y puede asumir una posición de sentado para los
ocho y medio meses (Papalia, 2009).
Entre los seis y 10 meses de edad, la mayoría de los bebés empiezan a
movilizarse por cuenta propia arrastrándose o gateando y entre los 12 y 18 meses
da sus primeros pasos. Es pertinente aclarar que todo este desarrollo motor no
tiene un orden estrictamente cronometrado, depende directamente de las
condiciones ambientales en que este se desenvuelve y de su capacidad
madurativa.
Después de los dos años.
El control del cuerpo
Los cambios más importantes, se relacionan con el progreso en dos frentes, la
independencia y la coordinación motriz.
La independencia es la capacidad para controlar por separado cada segmento
motor (mover una mano sin que se mueva la otra).
La coordinación supone un proceso aparentemente opuesto. Patrones motores
independientes, se encadenan y asocian formando movimientos compuestos
mucho más complejos que los originales.
Algunos de los cambios más importantes en estas edades afectan a lo que
podríamos denominar "Psicomotricidad invisible" como, control del tono, del
equilibrio, control respiratorio y estructuración del espacio y del tiempo.
Adquisición de destrezas motrices de los 2 a los 6 años:
Edad Destrezas Motrices
2-3 años Aprende a correr, mantenerse sobre un pie, utilizar la
cuchara, garabatear.
3-4 años
Aprende a subir escaleras sin apoyo, cepillarse los
dientes, ponerse camiseta, usar tijeras, copiar círculo.
4-5 años Aprende a correr a la pata coja, saltar entre 60-80 cm,
utilizar el tenedor para comer, copiar un cuadrado.
5-6 años Aprende a montar en bicicleta, patinar
Establecimiento de la lateralidad.
El cuerpo humano es morfológicamente simétrico, desde el punto de vista
funcional es claramente asimétrico de manera que la mayor parte de las personas
utilizan el brazo y la pierna derechas mucho más que los mismos miembros
simétricos de la parte izquierda del cuerpo.
En la mayor parte de las personas, el hemisferio dominante es el izquierdo; como
quiera que el control del cerebro sobre el movimiento es contralateral (el
hemisferio izquierdo controla los movimientos en la parte derecha del cuerpo y el
hemisferio derecho controla la parte izquierda).
En cualquiera de los casos, modificar la preferencia lateral del niño es hacerle una
violencia que no afecta a un simple hábito o manía, sino que entra en
contradicción con la organización estructural básica de su cerebro.
En general la lateralización, se produce entre los 3 y los 6 años. Como norma
general en relación con la lateralidad, si el niño no presenta ningún problema, lo
mejor es no intervenir. Cuando haya que hacerlo, esa intervención debe ser
cuidadosa, estar guiada por el conocimiento de las características del niño, y no
situarse a ser posible, ni antes de los 4 años ni después de los 5 años y medio.
La evolución del gesto gráfico y el desarrollo de la grafomotricidad.
Desde el punto de vista psicomotor, el dominio progresivo del gesto gráfico
obedece a la doble influencia de factores madurativos y sociales. El entorno social
ejerce una enorme influencia en el moldeamiento y modelado de las destrezas
grafomotoras. Será en el ejercicio de esas destrezas como aprenderán a
diferenciar sus producciones como dibujo o escritura.
El dibujo.
Es normalmente a partir de los 18 meses cuando niños y niñas descubren que
pueden trazar huellas sobre superficies utilizando instrumentos como los lápices.
Estos primeros trazos son líneas rectas hechas con todo el brazo en movimiento,
siendo la articulación del hombro el punto de partida. Aparecerán a continuación
trazos en barrido, una especie de zig-zag donde se utilizará la articulación del
codo. Un poco antes de los dos años empezarán a aparecer formas circulare que
implican ya la articulación de la muñeca. Son todos ellos fundamentalmente actos
motores.
Hacia los 2 años y medio - 3 años, al tiempo que han progresado en la ejecución
de sus trazos y en la combinación de formas rectas y circulares, niños y niñas
empiezan a relacionar sus producciones gráficas con objetos y personas, son los
―garabatos‖.
Entre los 3 y los 4 años, se hacen ya capaces de controlar el punto de partida y de
llegada del trazo. Aparece la conciencia de estar dibujando y el garabato empieza
a adquirir una función intencionadamente representativa, razones por las cuales
corresponde ya hablar de dibujos. Surgen ahora las primeras representaciones de
la figura humana, (círculo del que salen rayas).
En el desarrollo del dibujo entre los cinco y los ocho años, elaboran un mayor
número de detalles denominado realismo visual y con un mayor grado de
complejidad. Progresivamente, a lo largo de esta evolución, los dibujos irán
incorporando más detalles tanto relativos al rostro (cejas, orejas y pestañas) como
al resto del cuerpo y de la ropa, así como de otros complementos.
Naturalmente los dibujos no se limitan a la figura humana. En primer lugar porque
a partir de los 4-5 años, la figura humana no aparece sola, sino acompañada de
objetos, de animales o de otras personas, posteriormente las cosas dibujadas
dejarán de ser estáticas y serán representadas llevando a cabo acciones e
interacciones.
En segundo lugar, porque dibujan además objetos y situaciones que para ellos
son familiares, y que se prestan a las capacidades representativas de que
disponen en cada momento. La lógica evolutiva es similar a la descrita respecto al
dibujo de la figura humana: esquematismo inicial, realismo intelectual, realismo
visual, dibujos en contexto y representando acciones o interacciones, cada vez
más detalles y mejor técnica.
Esa es la razón por la que los dibujos infantiles han sido considerados importantes
por su valor como indicadores del desarrollo intelectual y evolutivo de los niños, y
como elementos para la evaluación de la personalidad y del estado emocional.
La escritura.
Condemarín y Chadwick citados por Navarro & Pérez en 2009, distinguen tres
etapas en el desarrollo de la escritura manuscrita:
 La etapa precaligráfica, abarca todo el periodo de adquisición de las destrezas
gráficas especializadas, desde que el garabato intenta ser una letra, hasta el
dominio de la caligrafía.
 Etapa caligráfica, cuando el aprendiz domina la destreza motriz necesarias
para producir una escritura ordenada y clara.
 Etapa postcaligráfica, que se logra tras la adolescencia, cuando se define un
estilo caligráfico personal. (Ignasi Navarro, 2009)
2.1.4. Desarrollo cognitivo
Un referente incuestionable en el desarrollo cognitivo de los bebes, es sin duda
Jean Pieget, quien concibe a estos como constructores incansables de su propia
inteligencia, a través de la exploración del mundo por medio de su actividad
sensorial y motora. Como se mencionó en la unidad 1, Piaget dividió en cuatro
etapas el desarrollo humano. Las etapas sensoriomotriz y preoperacional
coinciden con la primera infancia, las cuales estudiaremos a continuación:
Etapa Sensoriomotora (0 – 2 años):
Para Piaget la etapa sensorimotora consta de seis sub estadios, que se van
recorriendo a medida que los bebes van teniendo patrones de conductas cada vez
más elaborados, producto de los procesos de adaptación y equilibrio a medida que
van interactuando con el medio.
Veamos los estadios definidos por Piaget:
Subestadio Avances en el
desarrollo
Características Conducta
Subestadio 1:
(Nacimiento a
un mes)
Comienzan a
ejercer cierto
control sobre sus
reflejos innatos.
Muy poco control
sobre reflejos
innatos.
Los bebes
empiezan a
chupetear el pezón
de la mamá
cuando esta se lo
acerca.
Subestadio 2
(1-4 meses)
Aprenden a repetir
sensaciones
físicas agradables.
Primeras
adaptaciones
adquiridas,
esquemas
simples,
reacciones
circulares
primarias.
Cuando se les da
un biberón son
capaces de
adaptar la
actividad de
chupetear al
chupón del
biberón.
Subestadio 3
(4-8 meses)
Presentan interés
por la
manipulación de
Coordinación de
esquemas
simples, conducta
Conducta: Tiran
objetos al piso
para ver como
objetos y sus
propiedades
semi-intencional,
reacciones
circulares
secundarias.
caen.
Subestadio 4
(8-12 meses)
Pueden distinguir
los medios de los
fines
Coordinación de
esquemas
secundarios,
conducta
intencional y
relaciones medios-
fines.
Toca botones en
aparatos buscando
reacciones
específicas.
Subestadio 5
(12-18meses):
Exploran con
mayor facilidad el
medio que los
rodea.
Movilidad de los
esquemas,
curiosidad,
experimentación y
exploración activa,
reacciones
circulares
terciarias,
conservación del
objeto, imitación,
ensayo y error.
Juega con objetos
e intenta mediante
el ensayo error
acomodar figuras
en los orificios
adecuados.
Subestadio 6
(18-24 meses)
Son capaces de
representar
objetos y
situaciones en su
memoria.
Interiorización de
las acciones,
aparición de los
primeros símbolos,
conservación del
objeto incluso con
desplazamientos
invisibles,
imitación diferida.
Es capaz de
buscar el orificio
más adecuado
para acomodar
figuras antes de
hacerlo y es capaz
de tener éxito.
Etapa Preoperacional (De los 2 a los 7 años)
En esta etapa se denota una amplia diferencia con el niño sensoriomotor en virtud
de que opera en un plano de la realidad completamente nuevo, el plano de la
representación en lugar de la acción directa. En este periodo el niño, que había
estado en la etapa sensoriomotriz, es transformado en otro cuyas cogniciones
superiores son operaciones o acciones que se realizan y se revierten de manera
mental en lugar de física. Es preoperacional dado que el niño todavía no domina
estás operaciones mentales pero progresa hacia su dominio.
Dentro de este periodo preoperacional se destacan dos etapas:
ETAPAS CARACTERISTICAS
Pensamiento
simbólico y
preconceptual
Va de 2 a 4 años
Desde los últimos estadios del periodo sensoriomotor, el niño es
capaz de imitar ciertas palabras y darles una significación
global, pero sólo a finales de los dos años comienza la
adquisición sistemática del lenguaje. Tanto la observación
directa del niño como el análisis de la palabra, ponen en
evidencia el hecho de que la utilización del sistema de los
signos verbales obedece al ejercicio de una ―función
simbólica” más general, cuya propiedad es permitir la
presentación de lo real. Por intermedio de ―significantes”
distintos de las cosas significadas, de ahí el ―juego simbólico‖,
juego de la imaginación.
Pensamiento
intuitivo
Va de 4 a 7 años
A esta edad aproximadamente la inteligencia, presenta
progresos a menudo rápidos, aunque se mantiene en estado
pre-lógico. La intuición, es pues, un pensamiento imaginado
más refinado que en periodo anterior, pues se refiere a
configuraciones de conjunto y no ya a simples colecciones:
sigue siendo fenoménica, ya que imita los contornos de lo real
sin corregirlos y egocéntrica porque constantemente se halla
centrada en función de la acción del momento; cuando se
produce una descentralización de la intuición se tiende hacia la
reversibilidad, de la composición transitiva y de la asociatividad,
en suma, de la conservación por coordinación de los puntos de
vista, de ahí las intuiciones articuladas cuyo progreso sigue el
sentido de la movilidad reversible y prepara la operación.
El niño enfoca o centra su atención en la dimensión de la altura.
Tiene dificultad para considerar más de un aspecto de la
situación al mismo tiempo o descentración; tiene dificultad
para comprender que un diámetro mayor compensa una altura
menor ya que esto le implica considerar dos dimensiones a la
vez. En esta etapa los niños son muy egocéntricos tienden a ver
el mundo y las experiencias de otros desde su punto de vista.
Los niños se centran en sus propias percepciones y en la forma
en que les presenta la situación a ellos mismos también se
presente egocentrismo en el lenguaje que es lo que Paiget
denominó monologo colectivo.
El niño preoperacional no tiene representación mental completa de una serie de
acciones. Presenta ausencia de la operación de conservación (cantidad, longitud,
etc). La noción de que los líquidos y los sólidos pueden cambiar de forma sin
modificar su volumen, su masa o su peso no están presente en esta etapa.
El niño preoperacional no comprende los términos de relaciones (no compara),
como más oscuro, más ancho, más grande y tiende a pensar en términos
absolutos. En esta etapa aún no puede ordenar objetos de acuerdo a alguna
dimensión cuantificada, como la del peso o el tamaño, en una escala ordinal, es
decir no tiene la capacidad para clasificar, para comprender la relación de unos
números con otros. Además es muy difícil pensar en sentido inverso. O imaginar
cómo revertir los pasos de una tarea.
Percepción
Los diferentes sentidos que permiten al bebe entrar en contacto con el medio que
le rodea comienzan su maduración durante la vida prenatal, cuando se produce el
nacimiento todos los órganos sensoriales están en funcionamiento, aunque tienen
un largo recorrido para llegar a los niveles del adulto, de forma que al cabo de
unas semanas , en el caso de unas capacidades, o de unos pocos meses en el
caso de otras, las posibilidades del sistema perceptivo del bebe han alcanzado
niveles semejantes a los de los adultos.
El sistema perceptivo, funciona como una bien diseñada plataforma de
lanzamiento de la que podrán después despegar otros muchos aspectos del
desarrollo. La percepción tiene algo de selectivo, que nos orienta a unos rasgos
del entorno más que a otros, precisamente a aquellos rasgos que son importantes
para nuestra especie. De todos los sentidos humanos, la vista ha sido el más
estudiado.
A lo largo del primer trimestre la visión va siendo progresivamente más clara, de
forma que a los tres meses de vida habrá dejado de ser borrosa, al menos en
ciertas condiciones de luz, contraste y distancia. Las capacidades visuales
mejoran mucho a lo largo del segundo trimestre de vida. Así por ejemplo continúan
mejoras significativas tanto en la agudeza visual cuanto en la percepción de la
profundidad. En muchos aspectos, las capacidades visuales a los seis meses han
alcanzado los valores adultos, o están más próximos a dichos valores que a los
del recién nacido.
En relación con la sensibilidad auditiva, los recién nacidos no solamente oyen,
sino que son capaces de hacer varias discriminaciones auditivas de una cierta
precisión. Para empezar, prefieren la voz humana frente a cualquier otro estímulo
auditivo, son capaces de discriminar muy pronto entre sonidos muy semejantes
como ―ba‖ y ―pa‖. Son una forma de exploración del entorno, desde los primeros
días de vida giran la cabeza en dirección a la fuente de un sonido, unos meses
después utilizarán el sonido como fuente de información sobre la distancia a que
se encuentra el objeto que lo produce.
La sensibilidad táctil, está también bastante desarrollada en el momento del
nacimiento, así como al dolor producido por golpes o pinchazos, se sienten
reconfortados si son acariciados. El tacto es además importante por ser desde
muy pronto un útil instrumento de exploración de los objetos del entorno que se
dejan manipular por él bebe.
La sensibilidad olfativa, también se desarrolla durante la vida fetal, olor agradable,
desagradable, dan reacciones de agrado o desagrado. Respecto al gusto, al nacer
ya tienen sensibilidad a diferentes sabores, mostrando agrado ante unos y
desagrado ante otros.
Atención
La atención es un mecanismo de selección perceptiva que asegura la eficacia con
la que se realiza dicho procesamiento, ya que va guiando hacia donde debe éste
dirigirse preferentemente. Así la atención típicamente humana, es focal, sostenida
y conjunta desde muy pronto. Los bebes nacen con determinadas preferencias
atencionales, es decir predisposición para atender a unos estímulos frente a otros.
En sus primeras semanas de vida los estímulos fijan la atención del bebe, se
siente irremediablemente atraído por los estímulos que contienen los rasgos que
más llaman su atención. La atención cautiva, se va poco a poco transformando en
atención voluntaria como consecuencia de la experiencia y los aprendizajes.
La exploración del entorno, que empieza siendo controlada por las características
de los estímulos, poco a poco va a ir dependiendo de las características del sujeto
(experiencias, conocimientos, expectativas), se va haciendo cada vez más
controlada, más motivada, más experimentada y cognitiva. A partir de los 2 años,
la atención de niños va ganando en controlabilidad, adaptabilidad y capacidad
planificadora. La atención del niño se va haciendo cada vez más sostenida.
A los 4 años, la atención empieza a tener ya características estratégicas, los niños
buscan de modo sistemático los juguetes que han perdido en su habitación,
mirando en los lugares donde los vieron por última vez.
Dos reflexiones importantes, de un lado que la atención llega a coordinarse con
otros procesos cognitivos como la memoria, el razonamiento y la resolución de
problemas. De otro, que las capacidades atencionales se pueden entrenar y
potenciar gracias a la interacción con adultos u otros niños.
Memoria
Desde sus primeros días los bebes son capaces de registrar en su memoria
algunos acontecimientos, se trata de estímulos o situaciones sencillas y de una
huella mnésica breve y frágil. Se refiere a acontecimientos y situaciones muy
sencillas, y la duración de la huella mnésica está lejos de poder compararse con la
que habrá tan sólo un par de años después.
Una buena parte de las actividades de aprendizaje que los niños realizan está
basada en la utilización de estrategias de memorización. A los 5 años, los niños
son por lo general pasivos, no utilizan estrategias o las que se usan son ineficaces
y no planifican las acciones a llevar a cabo. En cambio a los 7 u 8 años, los niños
van ya siendo activos, eficaces y planificadores. Lo que parece existir es una
progresión gradual en el uso de estrategias. La memoria autobiográfica es muy
temprana (entre 2 y 4 años los niños son capaces de describir sus recuerdos) y,
sin embargo, prácticamente ningún adulto es capaz de recordar sucesos
personales que ocurrieron antes de los tres años. Este es el fenómeno
denominado amnesia infantil. Su explicación está relacionada con el propio
proceso de desarrollo de la memoria a estas edades tan tempranas.
Lenguaje
Alrededor de los seis meses el bebé se interesa por los objetos, para ello utiliza el
gesto de alcanzar. Muy pocos meses después 11-12, el gesto de alcanzar
desaparece y es sustituido por la señalización, usada también como una forma de
requerimiento.
Los bebes de 6 meses pueden discriminar todos los fonemas de la lengua, y no
solo de la suya, sino de cualquier lengua humana. Esa capacidad psicoacústica
realmente asombrosa parece que se pierde posteriormente, de manera que si no
estamos expuestos a ciertos contrastes fonéticos, perdemos la capacidad de
discriminarlos.
Antes de que los niños comiencen a producir las primeras palabras, parece ser
que ya pueden captar diferencias en el material sonoro del habla, y diferencias en
la entonación, melodía y ritmo del lenguaje.
Desde el momento de nacer los niños producen ruidos con su aparato
bucofonador (laringe, faringe y boca) y gritan y lloran. A los tres meses los niños
suelen producir sonidos de tipo gutural, gorjeos y hacia los seis meses comienzan
a producir el balbuceo, que se repite de forma rítmica y con variaciones en la
entonación (tatatata). Hacia los 8-9 meses los bebes comienzan a producir lo que
algunos llaman ―formas fonéticamente consistentes‖ o ―protopalabras‖, estas
producciones son de carácter idiosincrásico, cada niño emplea las suyas.
Generalmente van acompañadas de otros recursos comunicativos de que ya
dispone el niño (gestos, acciones). Las primeras palabras comienzan a hacer su
aparición hacia los doce meses, en las primeras 50 palabras entre los 12-18
meses se pueden apreciar ciertas estrategias fonológicas que los niños usan
sistemáticamente, lo cual confiere regularidad a sus producciones.
Su repertorio de fonemas es muy limitado, son frecuentes aquello como
―p,b,t,m,n,d,l,k,a,i,o,e, como en mamá, papá, pete (chupete), lela (abuela), nene
papas (nene comida), pato (plátano), teta (galleta), keka (muñeca), ta (toma, trae).
Después de que el repertorio léxico de los niños supera las 50 palabras, hacia los
18 meses y aproximadamente hasta los 4 años, sus producciones se hacen más
complejas.
Hacia los 5-6 años, comienzan el desarrollo metafonológico o conocimiento
consciente sobre la fonología. Empiezan a ser conscientes de las diferencias que
suponen los cambios en ciertos sonidos (pato/gato) y a ser conscientes de la
estructura fonológica de las palabras (sílabas y fonemas que las componen). Tales
habilidades son esenciales para el aprendizaje de la lengua escrita.
Piaget afirmo la primacía de lo cognitivo sobre el desarrollo de la comunicación y
el lenguaje. Él consideraba que el lenguaje entendido como representación,
aparecía junto con otras conductas, como traducción o expresión de la función
simbólica y que al final del estadio sensoriomotor el niño, a través de la
coordinación y la diferenciación de los esquemas sensoriomotores, construía la
capacidad de representar objetos, sucesos, personas, etc.
A diferencia de Piaget, Vygotsky, tenía una concepción de naturaleza fuertemente
sociogenética, considerando que desde el comienzo de su existencia, los bebes
se involucran en rutinas sociales con sus cuidadores, de modo que su actividad no
se da en el vacío, sino que se produce en un contexto que está socialmente
organizado por la cultura y las personas del entorno.
Es decir que para Vygotsky la cultura y quienes la representan, suministran
permanentemente pautas y procedimientos para organizar la actividad infantil en
su entorno físico y social.
2.1.5. Desarrollo socio-afectivo
El apego.
El vínculo emocional más importante en la primera infancia, es el apego; el cual es
el vínculo afectivo que el niño establece con una o varias personas del sistema
familiar, en él se pueden distinguir tres componentes básicos:
 Conductas de apego (interacción privilegiada con esas personas)
 Representación mental (cómo son esas personas)
 Sentimientos (de bienestar o ansiedad)
Objetivamente su sentido último es favorecer la supervivencia, subjetivamente, la
función del apego es proporcionar seguridad emocional. Establecer adecuados
vínculos de apego con personas adultas que nos cuiden y eduquen, así como
vínculos de amistad con iguales con los que compartamos experiencias y juegos,
es fundamental para el desarrollo.
En cuanto a la evolución del apego durante los primeros años de vida, hay que
decir que, desde el nacimiento, se da de unos sistemas de interacción con los
otros, los cuales son:
 Sistema exploratorio o tendencia a interesarse por el mundo físico y social y
a conocerlo.
 Sistema afiliativo o tendencia a interesarse por las personas y establecer
relaciones amigables con ellas.
Los sistemas relacionales que aparecen hacia la primera mitad del primer año de
vida son:
 Vínculo de apego con una o varias personas con las que el bebe procura
mantener la proximidad y una interacción privilegiada.
 Miedo ante los desconocidos, este sistema permite al niño identificar
peligros potenciales para así pedir ayuda.
Desarrollo emocional
Entre los grandes recursos de que disponen los bebés para comunicarse con los
cuidadores destacan las señales emocionales. Desde los primeros días, los niños
muestran expresiones faciales de interés, asco y malestar. A finales del primer
mes se observan las primeras sonrisas ante la voz y la cara humana. Las
expresiones faciales de enfado, tristeza y sorpresa comienzan a evidenciarse
hacia el segundo mes. Es a partir del tercer mes cuando permite suponer que la
expresión emocional del bebé revela su estado interno. En cuanto al miedo, las
reacciones de temor son infrecuentes durante el primer semestre de vida.
A lo largo de los tres primeros años, las expresiones emocionales se van haciendo
cada vez más selectivas, aumentan su rapidez y duración y, por supuesto, se van
socializando en la interacción con las figuras de apego.
A los dos años, emergen dos expresiones faciales que indican claramente el
control infantil de la expresión emocional: el morderse el labio inferior para
controlar la expresión de ansiedad y la compresión de los labios como control de
la expresión de cólera. Por último el acceso al lenguaje determina un gran cambio
en este aspecto de la vida emocional, ya que proporciona a los niños un nuevo
modo de expresión de sus sentimientos.
Reconocimiento de emociones y empatía.
La capacidad de interpretar las emociones de sus cuidadores se evidencia
claramente con la aparición entre los 8 y los 10 meses de la llamada referencia
social. Ante una situación ambigua o nueva, los niños miran a su cuidador y
utilizan la información de la expresión emocional de éste para evaluar el objeto o
el acontecimiento en cuestión y para regular su conducta.
Entre el segundo y el tercer año, gracias al lenguaje y al juego simbólico, se va a
producir un interesante avance en la comprensión de las emociones. Los niños se
interesan por los estados afectivos de los demás y los padres comienzan a
explicar las causas de las emociones del niño y de otras personas. Estas
conversaciones contribuyen de manera indudable al desarrollo de la comprensión
emocional.
Es a mediados del segundo año cuando, gracias a la diferenciación de su propio
yo del de los demás, la resonancia emocional global da lugar a verdaderas
respuestas empáticas acompañadas de las primeras iniciativas de consuelo hacia
la víctima.
Emociones sociomorales.
Las emociones morales como la vergüenza, la culpa y el orgullo, aparecen en el
transcurso del segundo año, una vez que se ha desarrollado el concepto de sí
mismo. También entre el segundo y el tercer año aparecen las primeras
reacciones de culpa con intentos de reparar el daño.
La tercera fuente de motivación para las emociones morales es la empatía, la
reacción afectiva vicaria con los sentimientos del otro. Cuando el niño siente dolor
empático con la víctima y se atribuye la responsabilidad del mismo, la reacción
emocional consecuente es la culpa. Ya a los tres años, juzgan más graves las
violaciones morales (romper las cosas de otro) que las convencionales (no dar las
gracias por un favor recibido).
La regulación emocional.
Una de las grandes tareas evolutivas es el desarrollo de la regulación emocional.
Durante la primera infancia son los cuidadores los que fundamentalmente modulan
las emociones infantiles. Establecido el vínculo afectivo, niños y niñas se dirigen
selectivamente a la figura de apego como puerto de refugio en los momentos de
ansiedad, miedo o tristeza y desarrollan expectativas sobre la respuesta
reguladora materna. El papel de los padres en el desarrollo de la regulación
emocional se pone especialmente de manifiesto cuando analizamos los procesos
emocionales que subyacen en los tipos de apego.
Entre el segundo y el tercer año, las competencias infantiles aumentan
enormemente, los padres comienzan a intervenir más directamente en la
educación emocional de sus hijos y sus estilos de intervención a partir de este
momento y en los años posteriores ejercen una gran influencia en la regulación
infantil de la experiencia y de la expresión emocional.
Entre los 2 y los 3 años, tiene lugar un logro importante en relación con el
desarrollo emocional, el descubrimiento de uno mismo. Las emociones más
importantes son la vergüenza, el orgullo y la culpa. Su aparición tiene mucho que
ver tanto con el desarrollo del yo y la autoconciencia, como con la relación con
otros y la adaptación a las normas.
Para que se pueda sentir la vergüenza u el orgullo, es necesario el conocimiento
de las normas y valores sociales, la evaluación de la propia conducta en relación
con estas normas y valores, y la atribución de responsabilidad a sí mismo ante el
éxito o el fracaso por ajustarse o no a dichas normas y valores. En cuanto a la
culpa, tiene mucho que ver con el desarrollo socio-moral y la aparición de
conductas pro-sociales.
El mayor dominio del lenguaje que tiene lugar hacia los 3-4 años, implica una
importante influencia sobre el desarrollo emocional, puesto que constituye un
instrumento preciso para expresar y comunicar los propios estados emocionales
―estoy triste, tengo miedo‖.
Otra emoción que adquiere gran protagonismo en estas edades es el miedo. Los
cambios más importantes a partir de los 3-4 años en el desarrollo emocional no
tienen que ver sólo con las manifestaciones externas, sino también con la
comprensión y el control de los estados emocionales.
Desde los 3-4 años, los niños conocen que ciertas situaciones provocan
determinados estados emocionales: la regularidad de muchas experiencias
cotidianas permite que se elabore una especie de guiones que les ayudan a
comprender los estados emocionales (recibir un regalo = alegría, ser castigados =
tristeza).
A partir de 4-5 años las emociones comienzan a contextualizarse, posibilitando
comprender y explicar los estados emocionales en términos del ajuste que se da
en cada situación entre lo que se desea y lo que se consigue, entre la importancia
de la meta y el resultado finalmente alcanzado.
El desarrollo de la personalidad entre los 2 y 6 años.
Con la perspectiva psicoanalítica en la 1 unidad vimos la teoría del Desarrollo
psicosexual de Freud que explica su concepción de la personalidad. Desde esta
perspectiva existe otra teoría con un enfoque psicosocial.
Erik Erikson pionero de la perspectiva del ciclo vital, modificó y amplió la teoría
freudiana al enfatizar la influencia de la sociedad sobre la personalidad en
desarrollo. En su teoría describe ocho etapas del ciclo vital o estadios
psicosociales (crisis o conflictos en el desarrollo de la vida, a las cuales han de
enfrentarse las personas). Tres de las etapas planteadas por Erikson ocurren en la
primera infancia.
Confianza Básica vs. Desconfianza. (Desde los 0 hasta aproximadamente los 18
meses).
Es la sensación física de confianza. Él bebe recibe el calor del cuerpo de la madre
y sus cuidados amorosos. Se desarrolla el vínculo que será la base de sus futuras
relaciones con otras personas importantes; es receptivo a los estímulos
ambientales es por ello sensible y vulnerable, a las experiencias de frustración son
las experiencias más tempranas que proveen aceptación, seguridad, y satisfacción
emocional y están en la base de nuestra desarrollo de individualidad. Depende
entonces del sentimiento de confianza que tengan los padres en sí mismos y en
los demás, el que lo puedan reflejar en sus hijos (Papalia, 2009).
Autonomía vs. Vergüenza y Duda. (Desde los 18 meses hasta los 3 años
aproximadamente). Esta etapa está ligada al desarrollo muscular y de control de
las eliminaciones del cuerpo. Este desarrollo es lento y progresivo y no siempre es
consistente y estable por ello él bebe pasa por momentos de vergüenza y duda. Él
bebe inicia a controlar una creciente sensación de afirmación de la propia voluntad
de un yo naciente, se afirma muchas veces oponiéndose a los demás. El niño
empieza a experimentar su propia voluntad autónoma experimentando fuerzas
impulsivas que se establecen en diversas formas en la conducta del niño, y se dan
oscilando entre la cooperación y la terquedad, las actitudes de los padres y su
propio sentimiento de autonomía son fundamentales en el desarrollo de la
autonomía del niño. Este establece su primera emancipación de forma tal que en
posteriores etapas repetirá esta emancipación de muchas maneras (Papalia,
2009).
Iniciativa vs. Culpa. (Desde los 3 hasta los 5 años aproximadamente).
La tercera etapa de la Iniciativa se da en la edad del juego, el niño desarrolla
actividad, imaginación y es más enérgico y locuaz, aprende a moverse más libre y
violentamente, su conocimiento del lenguaje se perfecciona, comprende mejor y
hace preguntas constantemente; lo que le permite expandir su imaginación. Todo
esto le permite adquirir un sentimiento de iniciativa que constituye la base realista
de un sentido de ambición y de propósito. Se da una crisis que se resuelve con un
incremento de su sensación de ser él mismo. Es más activo y está provisto de un
cierto excedente de energía, es posible ocuparse de qué es lo que se puede hacer
con la acción; descubre lo que puede hacer junto con lo que es capaz de hacer. La
intrusión en el espacio mediante una locomoción vigorosa, La intrusión en lo
desconocido por medio de una curiosidad grande, La intrusión en el campo
perceptual de los demás, Fantasías sexuales, (Los juegos en esta edad tienen
especiales connotaciones simbólicas sobre aspectos sexuales). Respecto de esto
último, el niño posee una genitalidad rudimentaria y tiene muchas veces
sentimientos de culpa y temores asociados a ello (Papalia, 2009).
El conocimiento social entre los 2 y 6 años.
Investigaciones recientes han constatado que existen importantes diferencias en
la comprensión interpersonal que tienen los niños y niñas de 2-3 años en
comparación con los de 4-6 años.
A los dos años incluyen ya en su lenguaje espontáneo todo un conjunto de
términos relativos a distintas características y estados de ellos mismos y de otras
personas (papa triste, coche roto, quiero ir al baño, Paula quiere dormir) En el
lenguaje infantil empiezan a aparecer términos relativos a conocimientos o
creencias (Pedro no sabe hacer esto) En torno a los 4 años, continúan
progresando en su carrera de psicólogos intuitivos. Uno de los más destacados
avances que se observa a esta edad es la aparición de la llamada teoría de la
mente, es decir, la capacidad para darse cuenta de que los demás tienen estados
mentales que no coinciden con los propios y para entender cuál es el contenido de
esos estados mentales.
Muestran capacidad para entender que una misma situación puede tener distinto
significado para diversas personas, dependiendo de sus expectativas,
conocimientos o deseos de partida. Adquieren la capacidad para engañar
intencionadamente a otros. Antes de los 4-5 años, han podido engañar a otras
personas sin proponérselo, sin embargo a partir de esta edad son conscientes.
Se observan también avances en la capacidad para imaginar y simular, capacidad
que entre otras cosas, va a permitir al niño salir de sí mismo y entrar
temporalmente en la mente de los otros.
Todos estos avances tienen su traducción en un incremento de las conductas
empáticas que les permite situarse en las experiencia emocional de otro, así
como, a estas edades, ser capaces de articular respuestas eficaces ante las
situaciones que provocan esas emociones, a condición de que les resultan
familiares por haberlas experimentado ellos mismos.
Queda pues claro cuán lejos están de ser incapaces de adoptar el punto de vista
de otros, de salir de su propio egocentrismo y de ser poco sensibles a lo que los
otros piensan y sienten.
La adquisición de normas y valores entre los 2 y 6 años.
Las distintas teorías evolutivas plantean el proceso de desarrollo moral,
veámoslas:
Psicoanálisis.
Considera a los niños pequeños como amorales, que carecen de inhibiciones y su
ello está orientado a la obtención del placer. Entre los 3-6 años se desarrolla el
super yo, conciencia moral interiorizada una vez aceptada la primacía del principio
de realidad sobre el principio del placer.
Teorías del aprendizaje.
El énfasis se encuentra en los procesos de condicionamiento y de aprendizaje vía
reforzamiento de conductas y normas. El aprendizaje se lleva a cabo a través de
la observación de modelos dotados de autoridad y prestigio.
Teoría Piagetiana.
Considera el desarrollo moral como un proceso de dentro hacia fuera, como un
derivado del desarrollo del pensamiento lógico, no observándose cambios
importantes en la forma de razonar la moral mientras no se produzcan avances en
el razonar lógico más general.
Teoría Vigotskiana
El razonamiento moral está mediado por instrumentos simbólicos como el lenguaje
y las formas de discurso. El desarrollo moral se entiende aquí como una
construcción sociocultural y no como un proceso de construcción individual
elaborado al hilo del desarrollo cognitivo.
El desarrollo de la conducta social de 2 a 6 años.
Antes de los dos años, los niños se relacionan giran fundamentalmente en torno a
los adultos, a este tipo de relaciones se las denomina relaciones verticales. A
partir de los 2 años, empiezan a tener una presencia estable y creciente en su vida
las relaciones horizontales: se trata de relaciones simétricas (niño-niño) basadas
en las igualdades, la reciprocidad y la cooperación.
Las relaciones entre iguales: la amistad.
Entre los 2 y 3 años, empezamos a ver como los infantes dirigen hacia los iguales
que consideran amigos, comportamientos claramente diferentes de los que
dedican a los meros conocidos. En general, las interacciones con un amigo se
suelen caracterizar por un mayor número de intercambios sociales positivos
(sonrisas, aprobaciones, afecto), más cooperación, ayuda, consuelo y en general
más comportamiento prosocial.
Los grupos a estas edades se estructuran en función del género y de la
preferencia por actividades. Existe en su interior jerarquías de dominio, sobre la
base de quien domina o somete a quien en situaciones de conflicto.
La interpretación que se hace de la existencia de dichas jerarquías es que
cumplen un importante objetivo en la dinámica de los grupos: el de minimizar la
agresión. Igualmente, los grupos incluyen redes filiativas, de manera que cada uno
ocupa un lugar respecto al resto de los miembros del grupo en función de la
aceptación o no que reciben de los demás.
Las relaciones entre hermanos.
Las relaciones entre hermanos constituyen un tipo especial de vinculación a medio
camino entre las relaciones horizontales y las verticales que acaban de definirse,
con elementos de unas y otras, de complementariedad y de reciprocidad.
Las primeras referencias que aparecen a su influencia vienen de la mano de
autores psicoanalíticos que centran su interés en los sentimientos de rivalidad a
que dan lugar y en cómo a través de las relaciones con hermanos, los niños tienen
su oportunidad de aprender a encontrar una expresión legítima al odio. Pero las
relaciones entre hermanos son mucho más que rivalidad y celos.
Entre 2-6 años, viven la experiencia del nacimiento de un hermano/a, recordando
ese momento años después como un hito en la autoconciencia y sin duda como
un punto de inflexión en sus vidas. El nacimiento de un hermano suele llegar
acompañado de cambios muy importantes en las rutinas de vida de los pequeños
de estas edades y significa el inicio de una vida en común con alguien con quien
se va a compartir casi todo.
Tras el nacimiento, los mayores enriquecen su autoconcepto utilizando nuevas
dimensiones (soy mayor, yo como solo, no utilizo pañal) se incrementa su
capacidad para comunicarse y hacerse entender, mejoran sensiblemente sus
competencias en la adopción de perspectivas y en general en todo lo que es la
comprensión social.
Existen diferencias entre unas parejas y otras de hermanos y hermanas en el
sentido de que en unas tiende a predominar el polo de la hostilidad y en otras el
de la proximidad y la calidez.
Las interacciones sociales en el juego y la agresividad.
Los teóricos del juego no han dejado de subrayar las enormes potencialidades y
funciones que cumplen diferentes tipos de juego en el desarrollo. Seleccionamos
tres tipos de juego: el sensorial, el rudo- desordenado y el sociodramático.
A través del juego sensorial-manipulativo, niños y niñas aprenden las propiedades
que caracterizan a los objetos y las leyes que los gobiernan, al tiempo que se
estimula su creatividad y se afirma un sentimiento de seguridad, de confianza y de
dominio sobre el entorno.
Por otro lado, el juego rudo y desordenado les ayuda a descargar energía, lo que
para algunos es una necesidad; además a través de esta modalidad lúdica
aprenden a controlar sentimientos e impulsos, a diferenciar entre lo real y lo que
se aparenta (el juego debe parecer una pelea pero sin ser una pelea) y a
consolidar el sentimiento de filiación social y de cooperación.
Por último a través del juego sociodramático, se proyectan en otras
personalidades, lo que enriquece su conocimiento social y les permite actuar y
experimentar en el mundo de los adultos imitando sus roles sin necesidad de
exponerse a las consecuencias físicas, sociales emocionales o económicas que
se sucederían si lo realizaran en la realidad.
El de la agresividad es uno de los problemas que afecta a más niños y niñas
durante la infancia y una de las cuestiones que más preocupa a sus progenitores y
educadores. La agresividad también es explicada desde las diferentes teorías que
explican el desarrollo humano. Para el Psicoanálisis existe un instinto innato de
muerte, orientado habitualmente hacia fuera pero ocasionalmente hacia uno
mismo. La energía agresiva se va acumulando en el sujeto, que la expresa a
través de medios aceptables (activ. deport.) o de conductas violentas y
destructivas. La teoría del Aprendizaje, explica que la agresividad se aprende
cuando es reforzada, es decir, cuando lleva a conseguir metas deseables. La
perspectiva cognitiva, con su teoría del Procesamiento de la información, pone el
énfasis en la interpretación de la situación por parte del sujeto, en función de sus
experiencias pasadas, de sus metas, de sus habilidades para decodificar
situaciones, para buscar una respuesta adecuada, tomar la decisión sobre cómo
actuar y ejecutar la respuesta.
De acuerdo con Shaffer (2000) las características de las conductas agresivas y
su evolución durante la primera infancia son:
En primer lugar, las rabietas de genio van disminuyendo durante este periodo y
son poco frecuentes después de los 4 años. Segundo, la tendencia a vengarse
como respuesta a un ataque o frustración aumenta significativamente a partir de
los 3 años y está muy presente en los episodios agresivos de los niños de más de
6 años.
En tercer lugar también cambian los protagonistas que originan la agresión,
mientras que a los 2-3 años suelen manifestar agresión en situaciones de
frustración o enfado cuando los padres han hecho uso de su autoridad, la
agresividad de los mayores suele darse en el contexto de las relaciones más
horizontales, con hermanos o iguales. En cuarto lugar hay que diferenciar entre la
agresividad hostil en la que la meta es causar daño o perjudicar a la víctima y la
agresividad instrumental en la que se causa daño a otro como medio para
conseguir un fin no agresivo. Otro dato importante y contrastado acerca de la
agresividad a estas edades, tiene que ver con las diferencias de género. En
general, los varones se implican más que las niñas en conflictos y actos agresivos
más enérgicos, tanto físicos como verbales y tanto de naturaleza instrumental
como hostil (Shaffer, 2000).
2.2. INFANCIA
Esta etapa históricamente fue conocida como tercera infancia. En Colombia desde
la publicación de la ley de infancia y adolescencia, se tiene una clasificación
diferente; como ya se mencionado esta va desde los 7 a los 11 años (Ley 1098 de
2006, 2006). Durante el periodo de infancia la escuela es el escenario principal.
Esta es una etapa de calma comparada con el mágico caos que se vive los
primeros años de vida y la revolución de la adolescencia. Durante la infancia los
cambios son más pausados y menos notorios que en la primera infancia. Aunque
los niños se tornan más altos, pesados y fuertes y adquieren las habilidades
motoras necesarias para participar en juegos y deportes organizados. Muestran
avances importantes en el pensamiento, el juicio moral y la memoria. Las
diferencias individuales se vuelven más evidentes y las necesidades especiales se
tornan más importantes a medida que las competencias afectan el éxito en la
escuela. Aun cuando los padres siguen siendo importantes, el grupo de pares es
más influyente que antes.
2.2.1. Desarrollo físico.
Durante la infancia, el crecimiento disminuye considerablemente su ritmo, pero al
final de esta etapa las diferencias de un niño de I infancia con uno de la infancia
son muy notorias a simple vista.
En promedio se espera que un niño de 7 años tenga una talla de 114 y está
aumente 6 centímetros por año, es decir que al llegar a los 10 años su estatura
sea de 132 cm (UNICEF, 2004). El peso también debería aumentar en promedio
3 kilos anualmente. Al cierre de esta etapa se espera que el niño pese
aproximadamente 31 kg. (UNICEF, 2004).
Una característica crucial de esta etapa y que se puede evidenciar en fotografías
es el cambio de dientes de leche a dientes de hueso. Alrededor de 4 dientes se
caen por año. Los controles odontológicos se hacen necesarios, aunque resulta
ser una experiencia que genera mucha angustia y ansiedad en los niños por el
temor a que se les haga daño. En general esta etapa se requiere de una
adecuada alimentación y dormir el tiempo suficiente.
2.2.2. Desarrollo cognitivo
Durante la infancia de acuerdo con las etapas de Piaget, el niño entra en la de
operaciones concretas. Ya en esta etapa pueden resolver los problemas concretos
que antes de los 7 años no podían. ―Tienen una mejor comprensión de conceptos
espaciales y de causalidad, categorización, razonamiento inductivo y deductivo,
conservación y número‖ (Papalia, 2009).
Con relación al espacio tienen una idea más clara de qué distancia existe entre un
sitio y otro y de qué tanto tiempo les llevará llegar allí, además de que pueden
recordar con mayor facilidad la ruta y los puntos de referencia que existen a lo
largo del camino. Otra habilidad que surge es La capacidad para categorizar que
incluye capacidades como seriación, inferencia transitiva e inclusión de clase
(Papalia, 2009). ,
Demuestran que comprenden la seriación cuando disponen los objetos de una
serie de acuerdo con una o más dimensiones como color y tamaño. La inferencia
transitiva es la capacidad de inferir una relación entre dos objetos a partir de la
relación que cada uno de ellos tiene con un tercero. Por ejemplo al mostrarle tres
plastilinas a un niño; una amarillo, una verde y una azul. Se le muestra que el
amarillo es más largo que el verde y que el verde es más largo que el azul. Se
espera que el indique que el amarillo es más largo que el azul.
La inclusión de clase es la capacidad de ver la relación entre un todo y sus
partes (Papalia, 2009).
Según Piaget, los niños en la etapa de las operaciones concretas utilizan el
razonamiento inductivo, es decir que pueden sacar conclusiones del estilo ―a mí
me gusta la televisión, a mi hermano le gusta la televisión, entonces a todos los
niños les gusta la televisión‖. En estas edades también son capaces de resolver
diversos tipos de problemas de conservación en forma mental sin necesidad de
medir o pesar los objetos.
―A medida que los niños avanzan en su escolaridad, presentan un progreso
continuo en su capacidad para regular y mantener la atención, procesar y retener
información, y planear y supervisar su propio comportamiento. Los niños en edad
escolar pueden concentrarse durante periodos más largos que los niños de menor
edad y se pueden enfocar en la información que necesitan y desean, al mismo
tiempo que pasan por alto la información irrelevante‖ (Papalia, 2009).
2.2.3. Desarrollo del lenguaje
Con la vinculación a la escuela, el vocabulario de los niños va aumentando
significativamente. De acuerdo con Owens, 1996 y Vosniadou, 1987, citados por
Papalia en el 2009… ―utilizan verbos cada vez más precisos. Aprenden que una
palabra como parar puede tener más de un significado y a partir del contexto
pueden dilucidar qué significado es el correcto. Las analogías y las metáforas,
figuras literarias en las que una palabra o frase que por lo normal designa una
cosa se compara o aplica a otra, se vuelven cada vez más comunes‖ (Papalia,
2009).
Su mayor avance en el lenguaje lo tienen en la pragmática. Sus narraciones se
vuelven más largas y complejas. ―La pragmática incluye habilidades tanto
conversacionales como narrativas‖. (Papalia, 2009). Claro que no hay que
desmeritar los grandes avances en lectura y escritura, es en esta etapa cuando se
fortalecen y potencializan sus habilidades en estas dos áreas permitiendo al niño
descubrir un mundo de fantasía en su interior.
2.2.4. Desarrollo de la Personalidad
Durante esta etapa de niñez ocurre la etapa de Erikson Laboriosidad vs.
Inferioridad (desde los 5 hasta los 13 años aproximadamente), de su teoría del
desarrollo psicosocial. Aunque inicia antes de los 7 años y va más allá de los 12
años su principal actuación se encuentra en este lapso de tiempo.
Es la etapa en la que el niño comienza su instrucción preescolar y escolar, el niño
está ansioso por hacer cosas junto con otros, de compartir tareas, de hacer cosas
o de planearlas, y ya no obliga a los demás niños ni provoca su restricción. Posee
una manera infantil de dominar la experiencia social experimentando, planificando,
compartiendo. Llega a sentirse insatisfecho y descontento con la sensación de no
ser capaz de hacer cosas y de hacerlas bien y aún perfectas; el sentimiento de
inferioridad, le hacen sentirse inferior psicológicamente, ya sea por su situación
económica- social, por su condición "racial" o debido a una deficiente estimulación
escolar, pues es precisamente la institución escolar la que debe velar por el
establecimiento del sentimiento de laboriosidad (Papalia, 2009).
2.2.5. Desarrollo de normas y valores
Según Piaget durante esta etapa transcurre en los niños la segunda etapa del
desarrollo moral; Moral de la solidaridad entre iguales que va desde los 7 a los 11
años. ―En este momento los niños forman parte de grupos de amigos de la misma
edad y participan en ―juegos de reglas colectivos‖. (Tejedor, 1997)
Tejedor relata claramente que para esta época el respeto unilateral a los mayores
es substituido por el respeto mutuo, que supone la reciprocidad y la noción de
igualdad entre todos. Las ―reglas‖ de los juegos son concebidas como
convenciones producto de un acuerdo mutuo, y de este modo desaparece el
―realismo de las normas‖ de la etapa anterior. Surge el sentimiento de ―la
honestidad‖ (necesario para poder jugar) y también de la ―justicia‖. Las normas se
respetan por solidaridad con el grupo y para poder mantener el orden en el grupo.
Sin embargo, las reglas se aplican con gran rigidez, y la justicia se entiende de un
modo formalista e igualitario (Tejedor, 1997).
2.2.6. Conducta social
La conducta social de los niños y niñas durante esta etapa está marcada
inicialmente por el egocentrismo; consideran sólo válido su punto de vista y se les
hace difícil compartir. Por eso prefieren los amigos que hacen lo que ellos
quieren. Posteriormente son más cooperativos y preocupados por el otro, se
vuelven un poco posesivos con sus amigos.
Por ser la escuela el escenario principal de esta etapa, dejan de compartir mucho
tiempo con sus padres, pero esta relación sigue siendo muy importante. Aparecen
entonces otras personas con quienes crear vínculos afectivos; compañeros de
clase y docentes. Los docentes fácilmente se convierten en modelos a seguir de
sus estudiantes, lo que implica una alta responsabilidad y un llamado a la ética,
honestidad y justicia. Al igual que resulta con los padres sin un docente subestima
a un niños está afectando negativamente la autoestima de este. Su papel es guiar
el desarrollo del niño y ayudarlo a potenciar sus habilidades y aprendizajes.
2.2.7. El juego
El periodo extenso de inmadurez y dependencia durante la infancia permite que
los niños pasen gran parte de su tiempo dedicados al juego; y, como sostenía
Piaget, es por medio del juego que se da el desarrollo cognitivo. El juego también
les permite a los niños desarrollar sus habilidades motoras y experimentar con los
roles sociales. Es un vehículo para la imaginación creativa y para la curiosidad
intelectual, que son los sellos distintivos del espíritu humano (Papalia, 2009).
En la actualidad los juegos tradicionales han sido reemplazados por los medios
electrónicos. Estos representan un gran porcentaje del interés de los niños y niñas
en esta etapa. Para la muestra ―algunos de los regalos más pedidos por niños y
jóvenes en navidad fueron las tabletas y los teléfonos celulares inteligentes‖
(Semana, 2014) . Los juegos por internet, las redes sociales y las aplicaciones
gratis en los smarphones y Tablets acaparan la atención de pequeños y grandes.
Sería muy provechoso para la ciudadanía que docentes e instituciones educativas
en general promuevan los juegos tradicionales como una forma de interacción,
recreación y potenciación de sus habilidades motoras y sociales.
2.3. Resumen de la unidad
En esta se unidad se analizó el desarrollo en los primeros años de vida, los cuales
incluyen la primera infancia que va desde la concepción hasta los 6 años y la
infancia propiamente, que va desde los 7 a los 11 años.
En el periodo de gestación se tuvieron en cuenta las tres etapas que se dan desde
el momento de la concepción hasta el nacimiento del niño, (etapa germinal, la
embrionaria y la fetal). Posteriormente se mencionó como transcurrían las
primeras semanas de vida, haciendo énfasis en el desarrollo físico, psicomotriz y
cognitivo del recién nacido. De igual forma se revisaron las etapas sensoriomotriz
y preoperacional de Piaget que coinciden con la primera infancia y la etapa de
operaciones concretas que corresponde al periodo de infancia.
También se estudiaron 4 etapas del ciclo vital o estadios psicosociales (crisis o
conflictos en el desarrollo de la vida, planteadas por Erikson: Confianza Básica vs.
Desconfianza. (Desde los 0 hasta aproximadamente los 18 meses), Autonomía vs.
Vergüenza y Duda. (Desde los 18 meses hasta los 3 años aproximadamente),
Iniciativa vs. Culpa. (Desde los 3 hasta los 5 años aproximadamente) y
Laboriosidad vs. Inferioridad (desde los 5 hasta los 13 años aproximadamente).
Esta última pertenece a la infancia.
El desarrollo moral, del lenguaje y de la personalidad igualmente fueron discutidos
en esta unidad.
2.4. Autoevaluación
a. Identifique cuáles de la etapas definidas por Piaget, coinciden con la
primera infancia
Etapa Sensoriomotriz
Etapa Preoperacional
Etapa Operacional
Etapa Operacional concreta
b. El vínculo emocional más importante en la primera infancia, es:
El sentimiento de culpa
El apego
La empatía
La ansiedad
c. Según Piaget, la etapa donde los niños pueden sacar conclusiones del
estilo “a mí me gusta la televisión, a mi hermano le gusta la televisión,
entonces a todos los niños les gusta la televisión”, es la:
Etapa Sensoriomotriz
Etapa Preoperacional
Etapa Operacional
Etapa Operacional concreta
d. Las relaciones entre iguales o de amistad se empiezan a presentar en
los niños entre los:
4 y 5 años
5 y 6 años
2 y 3 años
6 y 7 años
e. ¿Para Vygotsky la cultura y quienes la representan, suministran
permanentemente pautas y procedimientos para organizar la actividad
infantil en su entorno físico y social?
Falso
Verdadero
3. UNIDAD 3. EVOLUCION DEL DESARROLLO EN LA ADOLESCENCIA
Presentación
A partir de los 12 años llega la adolescencia. Una época muy temida por los
padres por la irreverencia que caracteriza a quienes se encuentran en ella. Al
llegar a esta etapa ocurren una serie de cambios trascendentales que poco a
poco cambian la apariencia física evolucionando a una apariencia adulta.
La adolescencia es un periodo de la vida que transcurre entre la infancia y la edad
adulta. No se puede establecer una franja exacta de edad para ella pero
la Organización Mundial de la Salud (UNICEF, 2011) considera que esta etapa va
desde los 10 a los 19 años. La misión principal de la adolescencia es establecer la
identidad del futuro adulto por lo cual se evidencian muchos cambios a nivel de
pensamiento los cuales revisaremos en esta unidad además de los cambios a
nivel físico y social.
En este capítulo también se estudiara la transformación de las relaciones con los
padres y la fuerza que cobran las amistades y las primeras relaciones afectivas.
Problema
¿Cuáles son los principales cambios físicos, cognitivos y sociales que se
presentan en un individuo de los 12 hasta los 18 años?
Competencias Específicas
Identifica los principales cambios físicos, sociales y cognitivos que se presentan en
un individuo durante su adolescencia
Comprenden los aportes hechos por cada uno de los principales exponentes de
las teorías que fundamentan el análisis de los cambios físicos, sociales y
cognitivos que se presenta un individuo durante su adolescencia
Dinámica para construir conocimiento
Actividad previa
Ver el video ―La adolescencia nos hizo humanos‖ que pueden encontrar en
http://www.rtve.es/television/20121212/adolescencia-hizo-humanos/586206.shtml
Luego de analizar el video: Identifique cuales de los comportamientos
mencionados en el video coinciden con los vividos por usted en esa etapa de su
vida.
Actividad grupal:
Lea atentamente la Unidad 3, analice los contenidos, discútalos en su CIPA y
realice un cuadro comparativo con los cambio físicos, cognitivos y sociales que
ocurren en los adolescentes.
De acuerdo a lo que pudo identificar en el video de la actividad individual y el
contenido de la unidad, identifique que tipo de actividades escolares favorecen el
desarrollo de los aspectos cognitivos y sociales de los jóvenes.
3.1. Adolescencia
La adolescencia es una hermosa etapa del ciclo vital que viene acompañada de
diversos cambios los cuales difieren de hombres a mujeres. Consideraremos esta
etapa como el lapso de tiempo entre los 12 y los 18 años, en el cual se vivencian
cambios físicos, cognitivos y psicosociales.
3.1.1. Desarrollo Físico
La adolescencia inicia con la pubertad que es el ―resultado del aumento en la
producción de las hormonas relacionadas con el sexo, lo cual ocurre en dos
etapas: adrenarquia, que es la maduración de las glándulas suprarrenales,
seguida unos cuantos años después por la gonadarquia, la maduración de los
órganos sexuales‖ (Papalia, 2009).
Los cambios biológicos que implica la pubertad hacen parte de un proceso largo y
complejo de maduración que comienza incluso antes del nacimiento, y sus
ramificaciones psicológicas pueden continuar hasta la adultez.
Adrenarquia
Inicia desde la infancia, aproximadamente a los 8 años y se caracteriza por el
crecimiento del vello púbico, axilar y facial, al igual que en un crecimiento corporal
más rápido, mayor cantidad de grasa en la piel y desarrollo del olor corporal.
Gonadarquia
Luego de la adrenarquia se genera el aumento de la secreción de estradiol en los
ovarios de las niñas, lo cual estimula el crecimiento de los genitales femeninos y el
desarrollo de senos y vello púbico y axilar. En los varones, los testículos aumentan
la producción de andrógenos, en particular testosterona, que estimulan el
crecimiento de los genitales, masa muscular y vello corporal.
Otros signos dan cuenta de que la pubertad está presente. Sin duda alguna en las
mujeres el crecimiento del tejido mamario es uno de los más representativos.
―Los pezones de las niñas aumentan de tamaño y sobresalen, las areolas (áreas
pigmentadas alrededor de los pezones) aumentan de tamaño y los senos asumen
primero una forma cónica y luego redondeada‖ (Papalia, 2009).
En los hombres uno de los cambios más notorios es que su voz se hace más
grave, ―en parte como respuesta hacia el crecimiento de la laringe y en parte por la
producción de hormonas masculinas‖ (Papalia, 2009).
Durante la pubertad ocurre un crecimiento rápido, caracterizado por un aumento
rápido de estatura, peso y crecimiento muscular y óseo. ―En las niñas, el
crecimiento rápido de la adolescencia comienza generalmente cerca de los 10
años de edad y en los varones, entre los 12 o 13 años‖ (Papalia, 2009). Como
vemos el crecimiento rápido en las niñas ocurre antes que en los niños por lo cual,
las mujeres tienden a ser más altas, con mayor peso y más fuerza que los varones
de la misma edad. Posteriormente los varones llegan a ser de nuevo más altos.
―Normalmente, las niñas alcanzan su estatura completa a los 15 años, en tanto
que los varones lo hacen a los 17 años‖ (Papalia, 2009).
Existen dos señales de maduración de los órganos reproductivos. En las mujeres
la primera menstruación (menarquia) y la primera eyaculación (espermarquia) en
los varones. Se espera que la menarquia ocurra entre los 10 y 16 años, mientras
que la espermarquia ocurra alrededor de los 13 años.
Un tema que afecta a ambos sexos es el acné, el cual puede llegar afectar
negativamente la autoestima de un adolescente, porque ―en su mayoría están más
preocupados por su apariencia física que por cualquier otro aspecto de sí mismos
y a algunos no les gusta lo que ven en el espejo‖ (Papalia, 2009).
3.1.2. Desarrollo Cognitivo
El desarrollo de los adolescentes no se limita a su apariencia física. A nivel
cognitivo se pueden percibir cambios significativos, por ejemplo en su forma de
pensar y hablar, el aumento en su velocidad de procesamiento de información, la
capacidad de razonamiento abstracto y de sofisticados juicios morales y además
pueden planear de manera más realista el futuro.
Como se mencionó en la primera unidad desde los 11 años inicia la etapa que
Piaget denominó operaciones formales y que coincide con la adolescencia y va
hasta la adultez. En esta última etapa del desarrollo según Piaget, ―los
adolescentes entran en lo que él consideraba como el más alto nivel del desarrollo
cognitivo cuando desarrollan la capacidad de pensamiento abstracto‖ (Papalia,
2009).
Durante esta etapa se espera que los adolescentes adquieran la capacidad de
razonamiento hipotético-deductivo; es decir puedan desarrollar una hipótesis y
someterla a prueba. Examinar todas posibilidades, analizar las diferentes
alternativas, lo que le permite resolver problemas; familiares, escolares y
personales.
Sin duda alguna para que este proceso se de manera efectiva se requiere no sólo
de una maduración cerebral si no de la influencia del ambiente. Diferentes
estudios han señalado que posiblemente ―el razonamiento formal es una
capacidad aprendida que no se necesita o valora por igual en todas las culturas‖
(Papalia, 2009).
Elkind citado por Papalia en 2009 plantea seis características inmaduras del
pensamiento adolescente:
1. Idealismo y tendencia a la crítica: a medida que los adolescentes
imaginan un mundo ideal, se percatan de qué tan lejano se encuentra éste
del mundo real, lo cual achacan a los adultos. Se vuelven extremadamente
conscientes de la hipocresía; con la agudización de su razonamiento verbal,
se deleitan con revistas y artistas del entretenimiento que atacan a figuras
públicas con sátiras y parodias. Convencidos de que saben más que los
adultos de cómo manejar al mundo, con frecuencia descubren defectos en
sus padres y otras figuras de autoridad.
2. Tendencia a discutir: los adolescentes buscan de manera constante las
oportunidades de poner a prueba sus capacidades de razonamiento. Con
frecuencia discuten a medida que organizan los hechos y la lógica para
defender, digamos, su derecho a quedarse más tarde de lo que sus padres
creen conveniente.
3. Indecisión: los adolescentes pueden tener al mismo tiempo muchas
alternativas en su mente y, sin embargo, carecen de las estrategias
eficaces para elegir entre ellas. Es posible que tengan problemas para
decidirse incluso sobre asuntos tan sencillos como si deben ir al centro
comercial con un amigo o utilizar la computadora para trabajar en una tarea
de la escuela.
4. Aparente hipocresía: es frecuente que los adolescentes jóvenes no
reconozcan la diferencia entre expresar un ideal, como la conservación de
energía, y hacer los sacrificios necesarios para alcanzarlo, como utilizar el
automóvil con menos frecuencia.
5. Autoconciencia: los adolescentes en la etapa de las operaciones
formales pueden pensar acerca del pensamiento —el propio y el de otras
personas—. Sin embargo, en su preocupación con su propio estado mental,
a menudo suponen que todos los demás están pensando al mismo tiempo
justo en lo que ellos están pensando: ellos mismos. Es posible que una
adolescente se sienta mortificada si viste ―la ropa incorrecta‖ para una
fiesta, pensando que todos los demás deben estar viéndola de reojo. Elkind
denomina audiencia imaginaria a esta conciencia de uno mismo, un
―observador‖ conceptualizado que está tan preocupado con los
pensamientos y conductas de la persona joven como ella lo está. La
fantasía de la audiencia imaginaria es particularmente fuerte en la temprana
adolescencia, pero persiste en menor grado en la vida adulta.
6. Suposición de singularidad e invulnerabilidad: Elkind utiliza el término de
fábula personal para denotar la creencia de los adolescentes de que son
especiales, que su experiencia es única y que no están sujetos a las reglas
que gobiernan al resto del mundo (―Otras personas caen en la adicción a
las drogas, pero no yo‖ o ―Nadie ha estado tan profundamente enamorada
como yo‖). Según Elkind, esta forma especial de egocentrismo subyace a
muchos comportamientos riesgosos y autodestructivos. Asimismo, tal como
la audiencia imaginaria, la fábula personal continúa en la adultez. Dice
Elkind que la fábula personal es lo que persuade a muchas personas a
asumir riesgos cotidianos como conducir un automóvil, a pesar de las
estadísticas sobre mortalidad en accidentes viales. Quizá Elkind diría que
en parte fue la fábula personal lo que condujo a Mandela a participar en
peligrosas actividades de insurrección contra una dictadura atroz (Papalia,
2009).
3.1.3. Desarrollo Psicosocial
Este es quizás el punto más crítico de la adolescencia, debido a que son muy
comunes las diferencias de pensamiento que se dan entre padres y sus hijos
adolescentes. En esta etapa el grupo de pares ejerce una fuerte influencia en el
joven y puede llegar a ser más querido que el propio núcleo familiar. De igual
forma en esta época inicia su despertar sexual y se dan los enamoramientos más
fuertes, todo esto genera un caos en la vida de los futuros adultos.
Ahora bien, son muchas las situaciones que debe sortear una persona en la
búsqueda de su identidad. En la actualidad las personas adolescentes deben
enfrentar trastornos de alimentación como la bulimia y la anorexia, relaciones
sexuales a temprana edad y sus consecuencias; entre otras, que representan
unas pruebas muy duras para quienes están forjando su personalidad. Como lo
planteo Erikson el adolescente se encuentra en una etapa de Búsqueda de
Identidad vs. Difusión de Identidad que inicia desde los 13 hasta los 21 años
aproximadamente. Durante este tiempo se reavivaran los conflictos en cada una
de las etapas anteriores; los padres de los adolescentes se verán enfrentando
situaciones nuevas que serán un nuevo reto para su misión orientadora. Son
características de identidad del adolescente: la perspectiva temporal, orientación
en el tiempo y en el espacio la seguridad en sí mismo la experimentación con el
rol, énfasis en la acción el aprendizaje interés por el contacto con el medio
ambiente y una estrategia del aprendizaje vital. Polarización sexual: adecuado
grado de desarrollo del propio interés sexual. Liderazgo y adhesión: adecuada
integración al grupo de "pares". El compromiso ideológico, orientación valorativa y
participación en el ambiente (Papalia, 2009).
Según Erikson, ―la identidad se forma a medida que los jóvenes resuelven tres
cuestiones principales: la elección de una ocupación, la adopción de los valores
con los que vivirán y el desarrollo de una identidad sexual satisfactoria‖ (Papalia,
2009). Es decir que se espera que el adolescente tenga éxito en estas tres áreas o
representaran un riesgo de tener conductas o consecuencias negativas.
.
3.1.4. Sexualidad
―La conciencia de la sexualidad es un aspecto importante de la formación de la
identidad y afecta la autoimagen y las relaciones de manera profunda. Aunque
este proceso se ve impulsado en sentido biológico, su expresión se define, en
parte, en forma cultural‖ (Papalia, 2009).
Al llegar la adolescencia la orientación sexual se convierte en una prioridad. La
definición del deseo o atracción sexual que puede sentir una persona de manera
consistente a personas del sexo opuesto (heterosexual), del mismo sexo
(homosexual) o de ambos sexos (bisexual). En nuestra cultura la heterosexualidad
tiene gran aceptación, mientras que quienes se consideran homosexuales o
bisexuales pueden ser rechazados lo que hacer que muchos adolescentes eviten
mostrar su verdadera orientación sexual y lleguen a la adultez bajo una fallada.
Otro aspecto central del desarrollo psicosocial en la adolescencia, es el noviazgo.
Este suele ser otra preocupación de los padres, por el temor al inicio temprano de
las relaciones sexuales y sus posibles consecuencias como embarazos no
deseados y a temprana edad, las infecciones de transmisión sexual, entre otros.
El noviazgo adolescente es un momento muy bonito que contribuyen al desarrollo
tanto de la intimidad como de la identidad.
En la actualidad en esta era de la tecnología que promueve las relaciones
virtuales. Muchos adolescentes no se atreven a entablar una relación directa con
una persona, sino que lo hacen a través del internet. Obviamente esta situación
afecta el sano desarrollo de su sexualidad y sus habilidades sociales en general,
además que puede acarrear problemas en su identidad sexual.
3.1.5. Relación con los padres
El dilema de los padres de adolescentes es muy fuerte. Ellos quieren generar
independencia en ellos pero tiene miedo de soltarlos y de que tomen sus propias
decisiones por la inmadurez que aún están enfrentando. Estas tensiones pueden
conducir a conflictos familiares que pueden quebrantar la relación entre padres e
hijos.
Los adolescentes pueden percibir a sus padres como malos. Se cae la imagen de
súper héroe típica de la infancia y se denota una contrariedad de pensamiento.
Los problemas que abordan a la adolescencia hacen que muchos padres
mantengan una negativa ante los deseos de sus hijos, lo que genera frustración
en los jóvenes. No en todos los casos la relación adolescente padre-hijo está
marcada negativamente. Muchos padres han descubierto el secreto de la
comunicación efectiva y mantienen relaciones basadas en el respeto mutuo, la
confianza y el amor.
3.1.6. Relación con pares y amigos
La influencia del grupo de pares es muy fuerte. El tener aceptación de su grupo de
pares es muy importante para un adolescente por lo cual seguirá los patrones que
este establezca. El modo de vestir, de peinarse, la música que se escucha y los
sitios que se frecuentan están guiados directamente por los gustos de sus amigos.
Las redes sociales juegan un papel fundamental en este proceso. Algunas como
instagram y facebook permiten en tiempo real saber dónde y con quien están sus
amigos o personajes favoritos que ropa tiene puesta y hasta que comieron.
Es en este momento del ciclo vital donde se pasa más tiempo con las amistades,
por lo cual se crean grupos de amigos ―Las amistades se vuelven más recíprocas,
más equitativas y más estables; aquellas que no lo son pueden perder importancia
o abandonarse‖ (Papalia, 2009). La selección de los amigos siempre tiene en
cuenta aspectos en común como ir a la misma escuela, vivir en el mismo barrio,
compartir hobbies, etc.
3.2. Resumen de la unidad
La adolescencia es la etapa del ciclo vital que va desde los 12 a los 18 años. Esta
acompañada de diversos cambios los cuales difieren de hombres a mujeres. Inicia
con la pubertad en sus dos etapas: adrenarquia y luego gonadarquia.
Durante la pubertad ocurre un crecimiento rápido, caracterizado por un aumento
rápido de estatura, peso y crecimiento muscular y óseo. A nivel cognitivo afrontan
lo que Piaget denominó operaciones formales, donde se espera que los
adolescentes adquieran la capacidad de razonamiento hipotético-deductivo.
En esta unidad se revisaron la seis características inmaduras del pensamiento
adolescente planteadas por Elkind: Idealismo y tendencia a la crítica, Tendencia a
discutir, Indecisión, Aparente hipocresía, Autoconciencia y Suposición de
singularidad e invulnerabilidad. Al igual que la etapa de Búsqueda de Identidad vs.
Difusión de Identidad que inicia desde los 13 hasta los 21 años aproximadamente,
sugerida por Erikson.
El desarrollo psicosocial también se analizó en esta unidad, teniendo en cuenta
que la influencia del grupo de pares es muy fuerte en la adolescencia. Se reviso
como el modo de vestir, de peinarse, la música que se escucha y los sitios que se
frecuentan están guiados directamente por los gustos de sus amigos y cómo las
redes sociales juegan un papel fundamental en este proceso.
3.3. Autoevaluación
a. La pubertad es el aumento de las hormonas del:
Crecimiento
Sexo
Metabolismo
b. De acuerdo a las características de inmadurez del pensamiento
adolescente, identifique cuál de las siguientes no es una de ellas:
Idealismo y tendencia a la crítica
Indecisión
Aparente hipocresía
Autodecisión
c. De las etapas del ciclo vital planteadas por Erikson, cuál corresponde
a la adolescencia:
Laboriosidad vs. Inferioridad
Confianza Básica vs. Desconfianza.
Búsqueda de Identidad vs. Difusión de Identidad
Autonomía vs. Vergüenza y Duda.
Iniciativa vs. Culpa.
d. En la etapa de operaciones formales según Piaget, el adolescente
alcanza el pensamiento:
Formal
Inductivo
Abstracto
Deductivo
4. Bibliografía
Berger, K. S. (2007). Psicología del desarrollo: Infancia y Adolescencia. Madrid,
España: Editorial Médica Panamericana S.A.
Diana E Papalia, S. W. (2009). Psicología del Desarrollo. De la Infancia a la
Adolescencia Undécima Edición. México: Mc Graw Hill.
El Psicoanálisis de Freud. (19 de 07 de 2013). El Psicoanálisis de Freud.
Recuperado el 03 de 01 de 2014, de
http://psicoanalisisdefreud.com/etapas-del-desarrollo-psicosexual/
Garcia, A. (Diciembre de 2009). ¿Cómo nos influye la Herencia y el Ambiente?
Recuperado el 03 de 01 de 2014, de Contribuciones a las Ciencias
Sociales: http://www.eumed.net/rev/cccss/06/amgg.htm
Ignasi Navarro, N. P. (2009). psicología del Desarrollo Humano. Del nacimiento a
la Vejez. Alicante: Club Universitario.
Instituto Colombiano de Bienestar Familiar, ICBF. (2009). POLITICA DE PRIMERA
INFANCIA. PROGRAMA DE APOYO PARA LA CONSTRUCCIÓN DE LA
POLÍTICA DE PRIMERA INFANCIA. Bogotá.
Ley 1098 de 2006. (08 de 11 de 2006). Ley de Infancia y Adolescencia. Diario
Oficial 46.446 .
Palacios, J. (2002). Psicologia evolutiva: conceptos, enfoques, controversias y
métodos. En A. M. J.Palacios, Desarrollo Psicológico y Educación, I
Psicología Evolutiva (págs. 23 - 78 ). Madrid: Alianza psicológica.
PNUD. (s.f.). Programa de las Naciones Unidas para el Desarrollo. Recuperado el
20 de 12 de 2013, de http://www.pnud.org.co/sitio.shtml?apc=i1-----
&s=a&m=a&e=A&c=02008#.Urn3HPTuJUM
Semana. (2014 de 01 de 2014). Mujer hace firmar a su hijo un contrato para darle
un iphone. Bogotá, Colombia.
Shaffer, D. (2000). Desarrollo de Altruismo, la Agresividad y la Moral - Desarrollo
Humano. México: Thomson.
Tejedor, C. (1997). Introducción a la filosofía. Madrid: Ediciones SM.
UNICEF. (2004). Nutrición Comunicación para la Acción . Colombia.
UNICEF. (2011). Estado Mundial de la Infancia. Nueva York.
Universidad Técnica de Manabí. (S.f). Recuperado el 03 de 01 de 2014, de
www.sismanutm.edu.ec:
http://www.sisman.utm.edu.ec/libros/FACULTAD%20DE%20FILOSOF%C3
%8DA%20LETRAS%20Y%20CIENCIAS%20DE%20LA%20EDUCACI%C3
%93N/CARRERA%20DE%20PSICOLOG%C3%8DA%20EDUCATIVA%20
Y%20ORIENTACI%C3%93N%20VOCACIONAL/psicologia%20general/02.
Ps_general_evolutiva.pdf
Valdivia, J. V. (2001). Desarrollo infaltiil y la acción educativa. Andalucía, España.
Villar, F. (2003). Psicologia Evolutiva y de la Educación: Aproximación disciplinar.
En F. Villar, Psicologia Evolutiva y de la Educación . Barcelona .
DIRECCIÓN DE EDUCACIÓN ABIERTA Y A DISTANCIA Y VIRTUALIDAD
LICENCIATURA EN EDUCACIÓN BÁSICA ÉNFASIS EN HUMANIDADES
PSICOLOGÍA EVOLUTIVA
Carretera Troncal de Occidente - Vía Corozal - Sincelejo (Sucre)
Teléfonos: 2804017 - 2804018 - 2804032, Ext. 126, 122 y 123
Mercadeo: 2806665 Celular: (314) 524 88 16
E- Mail: facultadeducacion@cecar.edu.co

Psicologia evolutiva

  • 1.
    DIRECCIÓN DE EDUCACIÓNABIERTA Y A DISTANCIA Y VIRTUALIDAD LICENCIATURA EN EDUCACIÓN BÁSICA ÉNFASIS EN HUMANIDADES PSICOLOGÍA EVOLUTIVA MÓDULO EN REVISIÓN
  • 2.
  • 3.
    Tabla de Contenido I.INTRODUCCIÓN.............................................................................................. 5 II. JUSTIFICACIÓN .............................................................................................. 6 III. INSTRUCCIONES DE MANEJO...................................................................... 7 IV. PROPÓSITOS DE FORMACIÓN ..................................................................... 8 V. REFERENTES TEÓRICOS.............................................................................. 9 VI. ESTRUCTURA DEL MÓDULO ...................................................................... 10 1. UNIDAD 1: GENERALIDADES DE LA PSICOLOGÍA EVOLUTIVA. ............ 11 1.1. Objeto y campo de estudio de la Psicología Evolutiva...................................... 13 1.2. Elementos básicos para la conceptualización del desarrollo humano......... 14 1.3. Modelos y Perspectivas Teóricas del Desarrollo Humano ............................... 16 1.3.1. Perspectiva Psicoanalítica................................................................................. 16 1.3.2. Perspectiva del aprendizaje............................................................................... 18 1.3.3. Perspectiva cognitiva.......................................................................................... 20 1.3.4. Perspectiva contextual ....................................................................................... 23 1.3.5. Perspectiva evolutiva/sociobiológica............................................................. 23 1.4. Incidencia de la Herencia y el Entorno................................................................... 24 2. UNIDAD 2. DESARROLLO EN LA PRIMERA INFANCIA Y LA INFANCIA . 31 2.1. PRIMERA INFANCIA .................................................................................................... 33 2.1.1 Desarrollo prenatal .............................................................................................. 33 2.1.2 Nacimiento y recién nacido ............................................................................... 34 2.1.3. Desarrollo psicomotor ............................................................................................ 35 2.1.4. Desarrollo cognitivo ............................................................................................ 40 2.1.5. Desarrollo socio-afectivo ................................................................................... 49 2.2. INFANCIA........................................................................................................................ 60 2.2.1. Desarrollo físico. .................................................................................................. 61 2.2.2. Desarrollo cognitivo ............................................................................................ 61 2.2.3. Desarrollo del lenguaje....................................................................................... 62
  • 4.
    2.2.4. Desarrollo dela Personalidad........................................................................... 63 2.2.5. Desarrollo de normas y valores ....................................................................... 64 2.2.6. Conducta social.................................................................................................... 64 2.2.7. El juego ................................................................................................................... 65 2.3. Resumen de la unidad ................................................................................................ 66 2.4. Autoevaluación............................................................................................................. 67 3. UNIDAD 3. EVOLUCION DEL DESARROLLO EN LA ADOLESCENCIA .... 69 3.1. Adolescencia................................................................................................................. 72 3.1.1. Desarrollo Físico .................................................................................................. 72 3.1.2. Desarrollo Cognitivo............................................................................................ 73 3.1.3. Desarrollo Psicosocial........................................................................................ 76 3.1.4. Sexualidad.............................................................................................................. 77 3.1.5. Relación con los padres..................................................................................... 78 3.1.6. Relación con pares y amigos............................................................................ 78 3.2. Resumen de la unidad ................................................................................................ 80 3.3. Autoevaluación............................................................................................................. 81 4. Bibliografía.......................................................................................................83
  • 5.
    Información de lacompiladora
  • 6.
    I. INTRODUCCIÓN Al revisarun álbum familiar podemos dar cuenta de los cambios que una persona ha tenido a lo largo de su vida. Coloquialmente se dice que una persona se desarrolló cuando llega a la adolescencia y en el caso de las mujeres cuando tienen su menarquia. Este término (desarrollo) ha sido mal empleado por que el desarrollo transcurre desde el momento de la gestación hasta el final de la vida. Es así como un adulto mayor aún sigue un proceso de desarrollo, aunque este sea un poco más lento y se perciba como un retroceso. Para mejor comprensión de este módulo el desarrollo debe ser entendido como un proceso continuo, global y dotado de una gran flexibilidad. La rama de la psicología que estudia este proceso se llama Psicología Evolutiva, que también se conoce como psicología del desarrollo o del ciclo vital. La psicología evolutiva está interesada en explicar los cambios que tienen lugar en las personas con el paso del tiempo, es decir, con la edad. En este módulo se encuentran los aspectos más significativos de la evolución de los seres humanos durante la primera infancia, la infancia y la adolescencia. De acuerdo con la ley 1098 de 2006 por la cual se expide el código de infancia y adolescencia, se entiende por niño o niña las personas entre los 0 y los 12 años, y por adolescente las personas entre 12 y 18 años de edad (Ley 1098 de 2006, 2006). En la primera unidad de este módulo se explora el objeto de la psicología evolutiva y las diferentes perspectivas que han explicado el desarrollo. En la segunda nos adentraremos en el mundo de la primera infancia y de la infancia para finalmente en la tercera unidad estudiar la adolescencia temprana.
  • 7.
    II. JUSTIFICACIÓN En laactualidad algunos docentes juzgan el comportamiento de sus estudiantes y los estigmatizan como rebeldes y desaplicados. Sin duda alguna muchos estudiantes tendrán están características no tan deseables por un maestro en su grupo de clase, pero seguramente resulta fácil para algunos educadores estigmatizar antes que comprender las razones del comportamiento de sus estudiantes. Este módulo intenta explicar los momentos del desarrollo de los 0 a los 18 años, contribuyendo en la comprensión del comportamiento y pensamiento de los futuros estudiantes en cada una de las etapas de su ciclo vital y a identificar si coinciden con lo esperado para su edad. Esto es de suma importancia en la formación docente, porque ayuda a conocer mejor el desarrollo infantil y adolescente, permitiéndole potencializar en ellos las habilidades propias de cada una de las etapas y de esta manera sacar mejor provecho en sus clases fortaleciendo la relación docente – estudiante. Este módulo resulta no sólo importante en la formación docente sino además en la formación personal de cada estudiante, puesto que la perspectiva de ciclo vital resulta de mucha ayuda a los padres, tíos, abuelos y familiares en general para la ayuda en la comprensión del crecimiento y desarrollo de los pequeños de la familia y una ayuda en la crianza de los mismo.
  • 8.
    III. INSTRUCCIONES DEMANEJO Para que sea más provechosa su actividad de aprendizaje, se recomienda seguir las siguientes sugerencias:  Inicie el proceso haciendo una revisión general del módulo, inspeccionando los títulos y subtítulos, leyendo la presentación y el resumen de cada unidad, esto con el fin de tener una visión generalizada de la temática a tratar.  Realice las acciones propuestas en la sesión Actividad Previa: Trabajo independiente.  Haga una lectura atenta de las unidades, señalando y anotando las ideas centrales, los conceptos básicos y sus relaciones.  Compare los conceptos emitidos por usted en la sesión Actividad Previa: Trabajo independiente, con los presentados en el módulo, busque puntos comunes y diferencias. Si es necesario, reelabore las conceptualizaciones.  Responda a los interrogantes y acciones que se plantean en las lecturas y actividades de aprendizaje en cada una de las unidades.  Escriba las dudas e inquietudes para compartirlas con el tutor y demás compañeros en la sesión presencial.  Reúnase en grupos de estudio denominados CIPAS, con el fin de concretar con otros compañeros puntos clave de las lecturas y análisis de los contenidos del módulo. Además, es importante analizar cada uno de los puntos de vista de los integrantes del CIPA, lo cual le ayudará a afianzar y enriquecer la comprensión sobre los temas desarrollados en el módulo.  Repita estos pasos para las lecturas de cada una de las unidades.
  • 9.
    IV. PROPÓSITOS DEFORMACIÓN Comprende los fundamentos teóricos de la psicología evolutiva en el desarrollo humano en las etapas comprendidas desde la etapa prenatal hasta la adolescencia. Identifica las principales diferencias en función de la edad y la etapa evolutiva de un individuo en sus perspectivas física, cognitiva y psicosocial. Analiza la importancia de la psicología evolutiva en el ejercicio profesional de la práctica docente.
  • 10.
    V. REFERENTES TEÓRICOS Estemódulo se fundamenta en el libro de desarrollo humano de Diana E Papalia, Psicología del Desarrollo. De la Infancia a la Adolescencia Undécima Edición, 2009. En el cual se realiza un amplio rrecorrido por las etapas del ciclo vital desde la concepción hasta la adolescencia. Del mismo modo se basa en la teorias y postulados de autores reconocidos del desarrollo humano como Erik Erikson y Jean Piaget; entre otros. Para la contextualización de desarrollo humano y la perspectiva de primera infancia se tuvo en cuenta la Ley 1098 de 2006, Ley de Infancia y Adolescencia y la politica de primera infancia, del programa de apoyo para la construcción de la política de primera infancia del 2009.
  • 11.
  • 12.
    1. UNIDAD 1:GENERALIDADES DE LA PSICOLOGÍA EVOLUTIVA. Presentación En esta unidad se conceptualiza la psicología evolutiva y se define su objeto y campo de estudio. Se especifican los elementos básicos del desarrollo humano y los modelos y perspectivas teóricas del mismo, al tiempo que se reflexiona sobre la incidencia de la herencia y el entorno en él. El grueso de la unidad se encuentra en las perspectivas teóricas, puesto que a lo largo del último siglo han sido varias las corrientes y los modelos teóricos que han aportado sus descubrimientos e investigaciones para explicar el fenómeno del cambio. En general cada uno de estos modelos tiene sus propias explicaciones, a veces contradictorias a las que se presentan desde otras teorías. Esa diversidad de paradigmas explicativos enriquece la comprensión del fenómeno del desarrollo. Como más significativos entre estos modelos es necesario citar el psicoanálisis, la psicología genética de Piaget, el modelo socio – cultural de Vygotsky, las teorías del aprendizaje, el modelo del procesamiento de la información, y más recientemente, el modelo ecológico. Problema ¿Cuáles son las perspectivas teóricas que fundamentan la concepción de desarrollo humano?
  • 13.
    Competencias Específicas  Comprendeel objeto de la psicología evolutiva y su importancia en el quehacer docente.  Identifica las perspectivas teóricas más importantes del desarrollo humano y es capaz de contrastarlas con la realidad. Dinámica para construir conocimiento Actividad previa Antes de abordar la lectura del módulo reflexione acerca de lo siguiente. ¿Qué entiende por desarrollo humano? ¿Entre la genética y el ambiente cuál considera tiene mayor influencia en el ser humano? ¿Qué características considera usted heredo de sus padres y cuales considera adquirió del ambiente? Actividad grupal: Lea atentamente la unidad 1. Analice cada perspectiva teórica, discútala en su CIPA y plantee que concepciones se encuentran vigentes y cuales se encuentran obsoletas en la actualidad. En sus propias palabras ¿cómo definirían el desarrollo humano?
  • 14.
    1.1. Objeto ycampo de estudio de la Psicología Evolutiva Para comprender el objeto y campo de estudio de la psicología evolutiva, es preciso iniciar definiendo su concepto. De acuerdo con Palacios ―la psicología evolutiva es la disciplina que se encarga de estudiar los cambios psicológicos que en una cierta relación con la edad se dan en las personas a largo de su desarrollo, es decir desde sus concepción hasta su muerte; los cambios de que se ocupa la psicología evolutiva están mucho más cerca de lo normativo (incluso si hay sujetos o procesos que escapan a esa normatividad) que de lo idiosincrásico‖ (Palacios, 2002). Esta definición comprende dos variables. Por un lado hace alusión a los cambios que se dan por la edad y por otro lado a cambios normativos. La edad es un factor importante en la psicología evolutiva porque del periodo de la vida en que la persona se halle depende su comportamiento y pensamiento. La normatividad se refiere a que algunos cambios acontecen normalmente a ciertas edades. Un ejemplo de esto es la reacción que tiene un niño en un supermercado cuando su madre se niega a comprarle algo, se espera que al llegar a la adolescencia la típica ―pataleta o berrinche‖ desaparezca. Ahora bien, lo normativo hace referencia a comportamientos esperados en todas las personas o por lo menos en la mayoría. Para clarificar este concepto, pensemos en un bebé que a los 18 meses no camine, cuando lo normativo es que a partir de los 12 meses lo haga. Teniendo claro el concepto de psicología evolutiva, se hace necesario comprender el concepto de desarrollo humano. Según el PNUD1 el desarrollo humano, es ―el proceso de expansión de las capacidades de las personas que amplían sus opciones y oportunidades (PNUD)". Aunque esta perspectiva es muy social para los intereses de este módulo; entendemos por amplitud de las opciones y oportunidades, el crecimiento de las personas visto como las transformaciones que se van presentando a lo largo de sus vidas. 1 Programa de las Naciones Unidas para el Desarrollo
  • 15.
    Ahora bien, desdela perspectiva de ciclo vital, el desarrollo humano es considerado precisamente como los cambios que cada ser humano de acuerdo con su edad presenta a nivel físico, cognitivo y psicosocial. En el estudio de estos tres planos se centra el objeto de la psicología evolutiva. El desarrollo físico comprende los cambios corporales como la estatura, el peso el desarrollo cerebral y el desarrollo de las habilidades motoras. A su vez el desarrollo cognitivo abarca los cambios en el proceso de pensamiento que afectan el aprendizaje, las habilidades lingüísticas y la memoria, mientras que el desarrollo psicosocial incluye los cambios en los aspectos sociales y emocionales de la personalidad. 1.2. Elementos básicos para la conceptualización del desarrollo humano. Lerner (2002), citado por Villar (2003), sugiere 3 características de los atributos que poseen los cambios de los que trata la psicología evolutiva, dichos atributos en conjunto constituyen el concepto de desarrollo. La primera característica es que son cambios sistemáticos; es decir que llevan un orden cronológico. La segunda característica es que son cambios estables; lo que implica que no desaparecen en corto tiempo. Finalmente se refiere a que los cambios son sucesivos; considerando que cada cambio depende del anterior. Al hablar de desarrollo, hablamos también de evolución que ―está compuesta por los cambios en forma, tamaño, función que un ser experimenta como respuesta al medio, tanto interno como externo, en el que vive. Esto se puede aplicar tanto a los cambios físicos como a los psíquicos‖. (Universidad Técnica de Manabí, S.f) Cuando este proceso de evolución es positivo por ejemplo la adolescencia, se da otro elemento importante del desarrollo, que es el de maduración, que no es más que la aparición natural de pautas, ―por adaptación del individuo al medio‖ (Universidad Técnica de Manabí, S.f).‖Una evolución negativa implicaría un
  • 16.
    retroceso en eldesarrollo por ejemplo la vejez‖ (Universidad Técnica de Manabí, S.f). En ese caso hablamos de involución. Mientras que cuando el cambio de conducta adquirido ocurre como resultado de una práctica sin intervención de la herencia hablamos de aprendizaje. Son muchos los factores determinantes del desarrollo como lo señalo Palacios (2002) en el siguiente cuadro: Como veremos más adelante la herencia tiene un papel fundamental en el desarrollo, pero la cultura y el medio social en el que se desenvuelva el individuo también son determinantes. El desarrollo psicológico como resultado de múltiples influencias
  • 17.
    1.3. Modelos yPerspectivas Teóricas del Desarrollo Humano El desarrollo humano es un proceso tan complejo que distintas perspectivas, a su vez con distintas teorías intentan explicar sus particularidades con algunos consensos y desencuentros. En esta unidad vamos analizar las cinco más importantes e influyentes del desarrollo infantil, según Papalia y otras autoras (2009) las cuales son: psicoanalítica, del aprendizaje, cognitiva, contextual y finalmente evolutiva/ sociobiológica. 1.3.1. Perspectiva Psicoanalítica Teoría del desarrollo Psicosexual Esta se centra en las emociones y pulsiones inconscientes del ser humano. El creador de esta teoría, ―Sigmund Freud definió al desarrollo como moldeado por fuerzas inconscientes que motivan la conducta humana‖. (Papalia, 2009). Este autor es el creador de la teoria del desarrollo psicosexual, teoría, desarrollada hacia finales del siglo XIX y comienzos del siglo XX, dónde Freud propone un concepto ampliado de la sexualidad humana, idea revolucionaria en su época, que postula la existencia de una sexualidad infantil, cuyo desarrollo está organizado en 5 fases secuenciales: etapa oral, etapa anal, etapa fálica, etapa de latencia y etapa genital. Antes de identificar cada una de estas fases analizaremos tres instancias hipotéticas de la personalidad que propuso Freud y que hacen parte de esta teoría; el ello, el yo y el súper yo, que se desarrollan al inicio de la vida. El ello, sede de las pulsaciones instintivas inconscientes (Papalia, 2009); es la instancia que dirige a los recién nacidos, que buscan la gratificación inmediata bajo el principio del placer. El súper yo, que se desarrolla alrededor de los cinco o seis años de edad, contiene la conciencia; incorpora los ―deberías‖ y los ―no deberías‖ socialmente aprobados dentro del sistema de valores del niño (Papalia, 2009). El yo, en sí mismo consciente, se desarrolla de manera gradual a partir del
  • 18.
    primer año devida aproximadamente y opera bajo el principio de la realidad. La meta del yo es encontrar maneras razonablemente realistas de gratificar al ello, y que también sean aceptables para el súper yo (Papalia, 2009). Estas instancias hacen presencia mientras suceden las cinco etapas de desarrollo psicosexual basadas en la maduración, ―en las que el placer cambia de una zona del cuerpo a otra —de la boca al ano y, después, a los genitales—. Durante cada una de estas etapas, cambia la conducta que representa la fuente principal de gratificación (o frustración); así, se pasa de la alimentación a la eliminación y, después, a la actividad sexual‖ (Papalia, 2009). La fase oral comprende desde el nacimiento hasta aproximadamente el primer año de edad. Durante esta fase la zona erógena es la boca. Según Freud, el bebé no sólo recibe la nutrición de la mama, también logra la satisfacción de la experiencia de la succión. En este caso, chupar satisface el deseo sexual. (El Psicoanálisis de Freud, 2013) Freud llamó la segunda etapa de desarrollo psicosexual la fase anal, porque en este caso la zona erógena es el ano. La fase anal va de uno a tres años, edad en el niño empieza a usar el sanitario y obtendrá placer gracias a sus heces (El Psicoanálisis de Freud, 2013). La fase fálica empieza a los tres años y se termina cuando el niño tiene aproximadamente cinco. La zona erógena es la región de los genitales. Según la teoría de Freud, los niños dirigen sus deseos sexuales sobre el padre del sexo opuesto y tratan de aniquilar el padre del mismo sexo. Esto es lo que se conoce como el complejo de Edipo en los niños y en las niñas, como complejo de Elektra (El Psicoanálisis de Freud, 2013). La fase de latencia se desarrolla desde los seis años hasta la pubertad. Durante este período se suprimen los intereses de la libido. Esta etapa se define como un período de calma. A los seis años el niño entra en la escuela y se vuelve más interesado en el desarrollo de las relaciones sociales, por ende esta fase es
  • 19.
    importante en eldesarrollo de las habilidades sociales (El Psicoanálisis de Freud, 2013). Freud llamó a la última etapa del desarrollo psicosexual la fase genital. Esta etapa comienza durante la pubertad y dura para el resto de la vida de una persona. La gente empieza a desarrollar un fuerte interés sexual por el sexo opuesto. Si se han completado las fases anteriores, el individuo ahora debe estar bien equilibrado (El Psicoanálisis de Freud, 2013). La teoría de Sigmund Freud intento explicar el desarrollo psicosexual de los seres humanos. Esta aunque fue bastante criticada por ser muy controversial y revolucionaria, además porque fue basada sólo en estudios de casos, es de gran importancia en el estudio del desarrollo humano. 1.3.2. Perspectiva del aprendizaje La perspectiva del aprendizaje sostiene que ―el desarrollo es el resultado del aprendizaje, un cambio duradero en la conducta que se basa en la experiencia o la adaptación al ambiente‖ (Papalia, 2009). Los teóricos del aprendizaje consideran que el desarrollo es continuo (no en etapas) y enfatizan el cambio cuantitativo (Papalia, 2009). Dos importantes teorías del aprendizaje son el conductismo y la teoría del aprendizaje social (sociocognitiva). Conductismo El conductismo es una teoría mecanicista que describe la conducta observada como respuesta predecible ante la experiencia. Los exponentes de esta teoría sostienen que el ambiente tiene una fuerza muy influyente en los seres humanos e interviene de manera determinante en sus conductas (Papalia, 2009).
  • 20.
    Los conductistas centranel estudio de la investigación conductual en el aprendizaje asociativo, que es el que se forma a partir de la ―conexión mental entre dos eventos (Papalia, 2009). Dos tipos de aprendizaje asociativo son el condicionamiento clásico y el condicionamiento operante. Condicionamiento clásico El psicólogo ruso Iván Pavlov (1849-1936) realizó experimentos en los que, justamente antes de traerle la comida a un conjunto de perros hacía sonar una campana, ante el estímulo de la campana se producía la respuesta de la salivación en estos animales, incluso cuando no había comida. Dichos experimentos dieron los inicios a lo que se conoce como condicionamiento clásico. En el condicionamiento clásico una persona o animal es condicionado para asociar un estímulo neutro con un estímulo significativo, y gradualmente responderá al estímulo neutro de la misma forma que al significado. (Berger, 2007) Condicionamiento operante: Las posibilidades que una conducta se pueda repetir están asociadas a las consecuencias de esta, es decir, si la conducta va asociada a una consecuencia satisfactoria para el individuo, este tenderá repetirla, caso contrario cuando la consecuencia no es satisfactoria. El psicólogo estadounidense B. F. Skinner (1904-1990), quien formuló los principios del condicionamiento operante, trabajó principalmente con ratas y palomas, pero Skinner sostenía (1938) que los mismos principios se aplicaban a los seres humanos. Encontró que un organismo tenderá a repetir una conducta que se ha reforzado por consecuencias deseables e inhibirá una respuesta que haya sido castigada. Así, reforzamiento es el proceso mediante el cual se fortalece una conducta, aumentando las probabilidades de que se repita(Papalia, 2009). Teoría del aprendizaje social (sociocognitiva)
  • 21.
    El psicólogo AlbertBandura ha sido quien ha aportado al desarrollo de esta teoría, en sus primeros trabajos Bandura planteaba que las personas aprenden sus conductas por medio de la observación y la imitación de modelos conductuales de otras personas. La imitación de modelos es el elemento más importante en la forma en que los niños aprenden un idioma, manejan la agresión, desarrollan un sentido moral y aprenden conductas apropiadas a su género (Papalia, 2009). Con el pasar del tiempo Bandura incorpora nuevos elementos a su teoría y es así como en 1989, redefine la teoría del aprendizaje social como la teoría sociocognitiva. Con esta redefinición este psicólogo plantea que las personas no se dedican a aprender totalmente conductas completas, si no, que estas están en la capacidad de a partir de sus procesos cognitivos poder fragmentar esas conductas y a partir de los fragmentos construir conductas propias que les permitan obtener mayor posibilidad de éxito. 1.3.3. Perspectiva cognitiva La perspectiva cognitiva se centra en el abordaje de los procesos del pensamiento y en las conductas que reflejan dichos procesos. Entre sus principales exponentes podemos encontrar a Jean Piaget y Lev Vygotsky. Teoría cognitiva El gran exponente de esta teoría es el científico suizo Jean Piaget (1896-1980), quien planteaba que el desarrollo cognitivo infantil avanza en cuatro etapas con rasgos cualitativos completamente distintos. En cada etapa se presenta un crecimiento cognitivo que se da gracias un cambio en las estructuras de conocimiento, que se dan a partir de la interacción de procesos que Piaget define como organización, adaptación y equilibrio.
  • 22.
    Organización, según Piagetes una predisposición innata de las especies y permite a que conforme el niño va madurando crea estructuras cognitivas cada vez más complejas. Adaptación es la manera en que los niños manejan la información nueva de acuerdo con lo que ya saben. La adaptación implica dos pasos: 1) asimilación, que es tomar la información nueva e incorporarla dentro de las estructuras cognitivas existentes, y 2) acomodación, que implica modificar las estructuras cognitivas propias para incluir la información nueva (Papalia, 2009). Equilibrio Es el proceso regulador que permite encontrar un balance en el desequilibrio cognitivo que ocurre entre los procesos de asimilación y acomodación. Etapas del Desarrollo según Piaget Etapas Edad aproximada Características Sensoriomotriz 0 a 2 años Empieza a hacer uso de la imitación, la memoria y el pensamiento. Empieza a reconocer que los objetos no dejan de existir cuando están ocultos. Cambia de las acciones reflejas a actividades dirigidas hacia metas. Preoperacional 2 a 7 años Desarrollo de manera gradual el uso del lenguaje y la habilidad para pensar en forma simbólica. Es capaz de pensar las operaciones en forma lógica
  • 23.
    y en unadirección. Tiene dificultades para considerar el punto de vista de otra persona. Operacional concreta 7 a 11 años Es capaz de resolver problemas concretos (tangibles) en forma lógica. Comprender las leyes de la conservación y es capaz de clasificar y establecer series. Entiende la reversibilidad. Operacional formal 11 años en adelante Es capaz de resolver problemas abstractos en forma lógica. Su pensamiento se vuelve más científico. Desarrolla intereses por aspectos sociales y por la identidad. Teoría sociocultural El psicólogo ruso Lev Semenovich Vygotsky (1896-1934) se centró en los procesos sociales y culturales que guían el desarrollo cognitivo de los niños. La teoría sociocultural de Vygotsky (1978), al igual que la teoría de Piaget, destaca la participación activa de los niños con su ambiente; pero, mientras que Piaget describió la mente individual en su integración e interpretación de la información acerca del mundo, Vygotsky concibió el crecimiento cognitivo como un proceso conjunto. Los niños, decía Vygotsky, aprenden por medio de la interacción social. Adquieren habilidades cognitivas como parte de su inducción a un modo de vida. Las actividades compartidas ayudan a los niños a internalizar las modalidades de pensamiento y conducta de su sociedad y a hacer propios sus usos y costumbres. Vygotsky colocó especial énfasis en el lenguaje, no sólo como expresión de conocimientos e ideas, sino como medio esencial para aprender y pensar acerca del mundo (Papalia, 2009).
  • 24.
    1.3.4. Perspectiva contextual Segúnesta perspectiva, ―el desarrollo sólo puede comprenderse dentro de un contexto social‖ (Papalia, 2009). Los contextualitas conciben al hombre no como entidad separada que interactúa con el ambiente, sino como parte inseparable del mismo, muy al estilo de la teoría de Vygotsky. Teoría Bioecológica El psicólogo estadounidense Urie Bronfenbrenner (1917-2005) describió el rango de procesos interrelacionados que afectan al niño en desarrollo. ―Cada organismo biológico se desarrolla dentro de un contexto de sistemas ecológicos que sustentan o sofocan su crecimiento‖ (Papalia, 2009). Bronfenbrenner identificó cinco sistemas contextuales interconectados, desde el más íntimo al más generalizado: microsistema, mesosistema, exosistema, macrosistema y cronosistema. Los primeros cuatro sistemas son como cilindros huecos que caben uno dentro del otro, y que envuelven a la persona en desarrollo. El quinto, el cronosistema, añade la dimensión del tiempo. 1.3.5. Perspectiva evolutiva/sociobiológica La perspectiva evolutiva/sociobiológica planteada por E. O. Wilson (1975) se centra en las bases evolutivas y biológicas de la conducta. Influida por la teoría de la evolución de Darwin se alimenta de hallazgos de antropología, ecología, genética, etología y psicología evolutiva para explicar el valor adaptativo o de supervivencia de una conducta para el individuo o la especie. Según Darwin, las
  • 25.
    especies se handesarrollado a partir de los procesos relacionados de supervivencia del más apto y de selección natural. Las especies con rasgos más adaptativos para su ambiente sobreviven y se reproducen; aquellos menos adaptativos no lo hacen (Papalia, 2009). Así, mediante la reproducción, las características más adaptativas se seleccionan para heredarse a generaciones futuras, mientras que las menos adaptativas se extinguen. Un ejemplo de esto es considerar que el apego de los lactantes a sus proveedores de cuidado es un mecanismo que ha evolucionado para protegerlos de sus depredadores. Según esta teoría la psicología evolutiva aplica los principios de Darwin a la conducta individual, considerando que las personas luchan inconscientemente no sólo por su supervivencia personal, sino también por perpetuar su herencia genética. Sin embargo, la perspectiva evolutiva no reduce del todo el comportamiento humano a los efectos de los genes que buscan reproducirse. También le da gran importancia al ambiente al que tiene que adaptarse la persona (Papalia, 2009). 1.4. Incidencia de la Herencia y el Entorno La discusión sobre la influencia de la genética y el ambiente es muy amplia. Muchos investigadores han estudiado el tema y las opiniones al respecto son muy diversas. El dilema se centra en saber que pesa más; la crianza o la carga genética que transmiten los padres. Para analizar esto, iniciemos confirmando que todos los seres humanos tenemos unos genes hereditarios y unos factores ambientales. Los genes hereditarios no son más que ―la dotación cromosómica de cada uno de nosotros. Es el proceso por el cual el ser humano origina nuevos seres parecidos a ellos, mediante la transmisión de caracteres de ascendientes a descendientes‖ (Garcia, 2009). El conjunto de genes que posee cada persona se llama genotipo el cual no varía a lo largo de la vida. El ―ambiente es todo lo que sucede alrededor de cada individuo
  • 26.
    con la dotacióncromosómica‖. (Garcia, 2009). De acuerdo con esto lo hereditario es lo biológico, todo aquello que no tiene nada que ver con aprendizaje, socialización y cultura, a diferencia del ambiente. A pesar de ello vemos que están directamente ligadas y que su relación es bidireccional. Como seres humanos necesitamos de ambos para desarrollarnos adecuadamente. El ambiente es un factor muy poderoso que puede contrarrestar unos ―genes no muy buenos‖, por ejemplo con unos buenos hábitos, una familia protectora y amorosa que brinde seguridad al niño. Al tiempo que un buen genotipo puede ayudar mucho a un niño que crece en un entorno no muy enriquecedor. Los estudios con gemelos tratan mucho este tema. Se conocen casos de gemelas que han sido separadas al nacer y años después en la adultez se reencuentran y las similitudes en su comportamiento y gustos son sorprendentes. Lo que le da primacía a la herencia. Sin embargo muchos estudios de casos de niños que crecieron sin la influencia de una sociedad, criados por animales le dan mayor importancia al ambiente. Aunque las diferencias individuales definen en cada ser, que es lo predominante, Como muchos autores consideramos que la responsabilidad es de un 50/50.
  • 27.
    Actividad 1. Realice uncuadro comparativo donde exponga las diferentes perspectivas teóricas que explican el desarrollo humano, teniendo en cuenta: perspectiva – teorías - autores – principales planteamientos – criticas 2. Escoja a un niño o niña y realice los ejercicios planteados por Piaget para corroborar o descartar su teoría.
  • 28.
    Resumen de launidad La psicología evolutiva se encarga de estudiar los cambios físicos, cognitivos y psicosociales que presenta un individuo de acuerdo con su edad. El desarrollo físico comprende los cambios corporales como la estatura, el peso el desarrollo cerebral y el desarrollo de las habilidades motoras. A su vez el desarrollo cognitivo abarca los cambios en el proceso de pensamiento que afectan el aprendizaje, las habilidades lingüísticas y la memoria, mientras que el desarrollo psicosocial incluye los cambios en los aspectos sociales y emocionales de la personalidad. El desarrollo humano es un proceso tan complejo que distintas perspectivas, a su vez con distintas teorías intentan explicar sus particularidades con algunos consensos y desencuentros. En esta unidad se analizaron las cinco más importantes e influyentes del desarrollo infantil: psicoanalítica, del aprendizaje, cognitiva, contextual y finalmente evolutiva/ sociobiológica. La perspectiva psicoanalítica, defiende que el desarrollo humado es "modelado por fuerzas inconscientes que motivan la conducta humana" y uno de sus principales exponentes es Sigmond Freud. La perspectiva del aprendizaje ―el desarrollo es el resultado del aprendizaje, un cambio duradero en la conducta que se basa en la experiencia o la adaptación al ambiente‖ (Papalia, 2009), entre sus principales exponentes podemos encontrar a Skinner y Albert Bandura. La perspectiva cognitiva se centra en el abordaje de los procesos del pensamiento y en las conductas que reflejan dichos procesos. Entre sus principales exponentes podemos encontrar a Jean Piaget y Lev Vygotsky. La perspectiva contextual concibe al hombre no como entidad separada que interactúa con el ambiente, sino como parte inseparable del mismo, muy al estilo de la teoría de Vygotsky, se destaca como exponente de teorías de esta perspectiva Urie Bronfenbrenner.
  • 29.
    Finalmente la perspectivaevolutiva/ sociobiológica, se centra en las bases evolutivas y biológicas de la conducta, los exponentes de estas teorías son altamente influenciados por la teoría evolucionista de Charles Darwin.
  • 30.
    Autoevaluación a. ¿Cuál delas siguientes no es una perspectiva teórica del desarrollo humano?  Socio biológica  Psicoanalítica  Psicosexual  Cognitiva b. Según Piaget cuando un niño es capaz de resolver problemas abstractos en forma lógica, se encuentra en la etapa:  Operacional concreta  Operacional formal  Preoperacional  Sensiomotriz c. El principal exponente de la teoría sociocultural es:  Lev Vygotsky  Jean Piaget  Urie Bronfenbrenner  E. O. Wilson d. Según Sigmond Freud y su postulado de la existencia de una sexualidad infantil, existen 5 fases secuenciales que se desarrollan a lo largo de la vida. Identifique cuál de las siguientes no es una de esas etapas:  Etapa post-oral  Etapa anal  Etapa genital
  • 31.
     Etapa falica e.Cuando un organismo tiende a repetir una conducta que le trae consecuencias deseables o la evita por que le trae consecuencias indeseables, según Skinner estamos hablando que esta es una condicionamiento:  Clásica  Repetible  Operante  Operativa
  • 32.
    2. UNIDAD 2.DESARROLLO EN LA PRIMERA INFANCIA Y LA INFANCIA Presentación El tema que nos ocupa en esta unidad es de gran importancia para comprender el desarrollo infantil en sus distintas dimensiones (física, social y cognitiva). Concretamente nos vamos a referir al tramo vital que abarca desde el nacimiento a los 11 años, toda la etapa infantil que abarca la primera infancia y la infancia propiamente. La primera infancia es considerada como la etapa del ciclo vital que comprende el desarrollo de los niños desde su gestación hasta los 6 años de vida. ―Es una etapa crucial para el desarrollo pleno del ser humano en todos sus aspectos: biológico, psicológico, cultural y social. Además, de ser decisiva para la estructuración de la personalidad, la inteligencia y el comportamiento social‖. (Instituto Colombiano de Bienestar Familiar, ICBF, 2009). Pretendemos por tanto, dar una visión general del desarrollo evolutivo de los niños y niñas hasta los 6 años, con el objeto de conocer en profundidad las características más relevantes de los estudiantes que acceden a la educación inicial. Posterior a la primera infancia, es decir a partir de los 7 años hablamos de infancia; periodo de la vida que va hasta los 11 años. La infancia coincide con la educación primaria por lo cual es de especial atención para los futuros docentes. Problema ¿Cuáles son los principales cambios físicos, cognitivos y sociales que se presentan en los niños desde su nacimiento hasta aproximadamente los 11 años?
  • 33.
    Competencias Específicas Identifica losprincipales cambios físicos, sociales y cognitivos que se presentan en los niños en su las etapas primera infancia e infancia Comprenden los aportes hechos por cada uno de los principales exponentes de las teorías que fundamentan el análisis de los cambios físicos, sociales y cognitivos que se presentan en los niños en su las etapas primera infancia e infancia Dinámica para construir conocimiento Actividad previa Antes de abordar la lectura del módulo piense en un niño que usted conozca hace mucho tiempo y describa los cambios que usted ha notado en él a nivel físico, cognitivo y social. Actividad grupal: Lea atentamente la Unidad 2, analice los contenidos, discútalos en su CIPA y realice un cuadro comparativo con los cambio físicos, cognitivos y sociales que ocurren en los niños durante su infancia y primera infancia.
  • 34.
    2.1. PRIMERA INFANCIA Comoya se ha mencionado, el desarrollo va desde el momento de la concepción hasta la muerte. En este aparte iniciaremos refiriéndonos con la formación del cigoto y todo su proceso hasta el nacimiento. 2.1.1 Desarrollo prenatal El útero es el primer ambiente de cada individuo y su importancia en la vida futura es incalculable. Existen tres etapas que se desarrollan desde el momento de la concepción hasta el nacimiento del niño, estas etapas determinan conjuntos de cambios que experimenta el cigoto para su transformación en embrión y luego en el feto. Estas son la etapa germinal, la embrionaria y la fetal. Etapa germinal Este periodo va desde la concepción hasta las primeras dos semanas, en esta etapa el cigoto experimenta un proceso rápido de división celular y se implanta en la pared del útero. Etapa embrionaria Es la segunda etapa de la gestación, comienza dos semanas después de la concepción y termina en la octava semana de este periodo. Es un periodo crucial debido a que en él se desarrollan con rapidez los órganos y los sistemas respiratorio, digestivo y nervioso. Es la esta etapa donde el embrión se encuentra en máxima vulnerabilidad. Etapa fetal Etapa final de la gestación, va desde la novena semana hasta el nacimiento del feto. Se experimenta el índice de crecimiento más alto de la etapa prenatal y se desarrollan las mayores transformaciones en el feto. Los órganos y sistemas corporales se vuelven más complejos.
  • 35.
    2.1.2 Nacimiento yrecién nacido El proceso de nacimiento el cual resulta bastante estresante para los bebés, se desarrolla una vez termina la fase prenatal. Durante las primeras cuatro semanas de vida, conocidas como periodo neonatal, ―se da un tiempo de transición en el que el feto pasa del útero (donde recibía completo sustento) a una existencia independiente‖ (Papalia, 2009). Examinemos como se da su desarrollo en tres áreas importantes: Desarrollo físico: Según datos de UNICEF2 Colombia, El peso promedio de un niño o niña al nacer es de 3Kg y la talla es de 50cm. A partir de allí al primer año de edad debe triplicarse el peso que tenía al nacer; a los dos años debe cuadruplicarse y de allí en adelante en promedio debería ganar 2 kg por año hasta los 7 años. Es decir que al primer año de vida el peso esperado es de 9 kg. En cuanto a la talla ocurre algo similar, en el primer año se aumenta entre 25 y 30 cm, es decir que la talla esperada al año es 80 cm (UNICEF, 2004). Es importante mencionar que el genotipo del recién nacido tiene una fuerte influencia sobre si el niño será alto o bajo, delgado o grueso. ―Esta influencia genética interactúa con influencias ambientales, tales como la nutrición y las condiciones de vida, que también afectan la salud general y el bienestar‖ (Papalia, 2009). Es decir que los niños bien alimentados y nutridos crecen más altos y fornidos que los niños con una alimentación y nutrición deficiente. Aprovechamos la oportunidad para recordar que la mejor alimentación es la leche materna, que además de fortalecer vínculos entre la madre y el bebé puede resultar el mejor tratamiento preventivo para las enfermedades y un potenciador de la inteligencia. ―La leche materna constituye, por si sola, el mejor alimento y la mejor bebida que puede darse en forma exclusiva a un niño o una niña hasta los seis meses y con otros alimentos hasta los dos años‖ (UNICEF, 2004). 2 Fondo de las Naciones Unidas por la Infancia
  • 36.
    Ahora bien, existenuna serie de conductas primarias y automáticas que presentan los bebes, entre ellas podemos destacar el reflejo de succión, deglución y búsqueda, que combinados le permiten al bebe poder alimentarse. Cuando se tocan los labios del bebé este automáticamente mueve la cabeza y abre la boca en la dirección de la caricia, cuando tiene el objeto en la boca comienza a succionarlo y en coordinación con el reflejo de deglución él bebe puede alimentarse del pecho de su mamá. Este conjunto de reflejos y conductas le permiten adaptarse al medio y sobrevivir. Algunos reflejos desaparecerán y otros permanecerán de por vida como cerrar los ojos ante estímulos visuales incomodos. Después de los dos años. Como promedio, a partir de los 3 años chicos y chicas van a crecer 5-6 cm por año y van a aumentar su peso en 2-3 kg por año, de forma muy regular y estable. Partiendo de una ligera ventaja estatura y peso por parte de los chicos, en estas edades observamos que las chicas toman la delantera durante uno o dos años para ser luego claramente superadas por los chicos, pues ellos siguen aumentando su tamaño y su peso cuando ellas ya apenas tienen cambios. 2.1.3. Desarrollo psicomotor Según la Real Academia de la Lengua Española, psicomotor es la integración de las funciones motrices y psíquicas, es así, como el desarrollo psicomotor esta orientado a estudiar las relaciones que existen entre el desarrollo de las habilidades motrices y la psiquis. El Desarrollo psicomotor en los bebes se da de manera sistemática, aprendiendo inicialmente habilidades sencillas que luego son combinadas para producir habilidades más complejas, cuya meta es el control de su propio cuerpo y del
  • 37.
    ambiente que lorodea. Cabe anotar que, La Psicomotricidad esta relacionada directamente con componentes de maduración cerebral. El niño recién nacido y de unas pocas semanas no controla su cuerpo: su cabeza cae para todos lados cuando no está sujeta o apoyada, es incapaz de mantenerse sentado. Al final de la primera infancia presenta un cuadro notablemente distinto, sus movimientos son coordinados y voluntarios, controla la posición de su cuerpo y de los segmentos corporales más importantes (piernas, brazos, tronco), es capaz de andar y corretear. (Valdivia, 2001). Control de la cabeza Al momento del nacimiento, la mayoría de los lactantes pueden voltear la cabeza de un lado a otro al tiempo que se encuentran acostados de espaldas. Al acostarlos boca abajo, muchos pueden levantar la cabeza lo suficiente como para voltearla. Dentro de los primeros dos o tres meses, levantan la cabeza cada vez más y más alto; en ocasiones hasta el punto en que pierden el equilibrio y se ruedan de espaldas. Para los cuatro meses de edad, casi todos los lactantes pueden sostener la cabeza erecta mientras se les detiene o apoya en posición sentada (Papalia, 2009). Control de las manos Aproximadamente a los tres meses y medio de edad, la mayoría de los lactantes pueden asir objetos de tamaño moderado, como una sonaja, pero tienen problemas si tratan de sostener objetos pequeños. A continuación, empiezan a asir objetos con una mano para transferirlos a la otra y a sostener (pero no recoger) objetos pequeños. En algún momento entre los siete y 11 meses de edad, sus manos se coordinan lo suficiente como para recoger objetos muy pequeños, como un chícharo, por medio de la prensión en pinza; después de eso, el control de las manos adquiere cada vez mayor precisión. Para los 15 meses de
  • 38.
    edad, un bebépromedio puede construir una torre con dos cubos. A los tres años y medio, el infante puede copiar bien un círculo (Papalia, 2009). Locomoción Después de los tres meses de edad, un bebé promedio empieza a darse vuelta de manera deliberada (más que de manera accidental, como antes); primero de estómago a espalda y después a la inversa. El bebé se puede sentar sin apoyo para los seis meses de edad y puede asumir una posición de sentado para los ocho y medio meses (Papalia, 2009). Entre los seis y 10 meses de edad, la mayoría de los bebés empiezan a movilizarse por cuenta propia arrastrándose o gateando y entre los 12 y 18 meses da sus primeros pasos. Es pertinente aclarar que todo este desarrollo motor no tiene un orden estrictamente cronometrado, depende directamente de las condiciones ambientales en que este se desenvuelve y de su capacidad madurativa. Después de los dos años. El control del cuerpo Los cambios más importantes, se relacionan con el progreso en dos frentes, la independencia y la coordinación motriz. La independencia es la capacidad para controlar por separado cada segmento motor (mover una mano sin que se mueva la otra). La coordinación supone un proceso aparentemente opuesto. Patrones motores independientes, se encadenan y asocian formando movimientos compuestos mucho más complejos que los originales. Algunos de los cambios más importantes en estas edades afectan a lo que podríamos denominar "Psicomotricidad invisible" como, control del tono, del equilibrio, control respiratorio y estructuración del espacio y del tiempo.
  • 39.
    Adquisición de destrezasmotrices de los 2 a los 6 años: Edad Destrezas Motrices 2-3 años Aprende a correr, mantenerse sobre un pie, utilizar la cuchara, garabatear. 3-4 años Aprende a subir escaleras sin apoyo, cepillarse los dientes, ponerse camiseta, usar tijeras, copiar círculo. 4-5 años Aprende a correr a la pata coja, saltar entre 60-80 cm, utilizar el tenedor para comer, copiar un cuadrado. 5-6 años Aprende a montar en bicicleta, patinar Establecimiento de la lateralidad. El cuerpo humano es morfológicamente simétrico, desde el punto de vista funcional es claramente asimétrico de manera que la mayor parte de las personas utilizan el brazo y la pierna derechas mucho más que los mismos miembros simétricos de la parte izquierda del cuerpo. En la mayor parte de las personas, el hemisferio dominante es el izquierdo; como quiera que el control del cerebro sobre el movimiento es contralateral (el hemisferio izquierdo controla los movimientos en la parte derecha del cuerpo y el hemisferio derecho controla la parte izquierda). En cualquiera de los casos, modificar la preferencia lateral del niño es hacerle una violencia que no afecta a un simple hábito o manía, sino que entra en contradicción con la organización estructural básica de su cerebro. En general la lateralización, se produce entre los 3 y los 6 años. Como norma general en relación con la lateralidad, si el niño no presenta ningún problema, lo mejor es no intervenir. Cuando haya que hacerlo, esa intervención debe ser cuidadosa, estar guiada por el conocimiento de las características del niño, y no situarse a ser posible, ni antes de los 4 años ni después de los 5 años y medio. La evolución del gesto gráfico y el desarrollo de la grafomotricidad.
  • 40.
    Desde el puntode vista psicomotor, el dominio progresivo del gesto gráfico obedece a la doble influencia de factores madurativos y sociales. El entorno social ejerce una enorme influencia en el moldeamiento y modelado de las destrezas grafomotoras. Será en el ejercicio de esas destrezas como aprenderán a diferenciar sus producciones como dibujo o escritura. El dibujo. Es normalmente a partir de los 18 meses cuando niños y niñas descubren que pueden trazar huellas sobre superficies utilizando instrumentos como los lápices. Estos primeros trazos son líneas rectas hechas con todo el brazo en movimiento, siendo la articulación del hombro el punto de partida. Aparecerán a continuación trazos en barrido, una especie de zig-zag donde se utilizará la articulación del codo. Un poco antes de los dos años empezarán a aparecer formas circulare que implican ya la articulación de la muñeca. Son todos ellos fundamentalmente actos motores. Hacia los 2 años y medio - 3 años, al tiempo que han progresado en la ejecución de sus trazos y en la combinación de formas rectas y circulares, niños y niñas empiezan a relacionar sus producciones gráficas con objetos y personas, son los ―garabatos‖. Entre los 3 y los 4 años, se hacen ya capaces de controlar el punto de partida y de llegada del trazo. Aparece la conciencia de estar dibujando y el garabato empieza a adquirir una función intencionadamente representativa, razones por las cuales corresponde ya hablar de dibujos. Surgen ahora las primeras representaciones de la figura humana, (círculo del que salen rayas). En el desarrollo del dibujo entre los cinco y los ocho años, elaboran un mayor número de detalles denominado realismo visual y con un mayor grado de complejidad. Progresivamente, a lo largo de esta evolución, los dibujos irán incorporando más detalles tanto relativos al rostro (cejas, orejas y pestañas) como al resto del cuerpo y de la ropa, así como de otros complementos. Naturalmente los dibujos no se limitan a la figura humana. En primer lugar porque a partir de los 4-5 años, la figura humana no aparece sola, sino acompañada de objetos, de animales o de otras personas, posteriormente las cosas dibujadas
  • 41.
    dejarán de serestáticas y serán representadas llevando a cabo acciones e interacciones. En segundo lugar, porque dibujan además objetos y situaciones que para ellos son familiares, y que se prestan a las capacidades representativas de que disponen en cada momento. La lógica evolutiva es similar a la descrita respecto al dibujo de la figura humana: esquematismo inicial, realismo intelectual, realismo visual, dibujos en contexto y representando acciones o interacciones, cada vez más detalles y mejor técnica. Esa es la razón por la que los dibujos infantiles han sido considerados importantes por su valor como indicadores del desarrollo intelectual y evolutivo de los niños, y como elementos para la evaluación de la personalidad y del estado emocional. La escritura. Condemarín y Chadwick citados por Navarro & Pérez en 2009, distinguen tres etapas en el desarrollo de la escritura manuscrita:  La etapa precaligráfica, abarca todo el periodo de adquisición de las destrezas gráficas especializadas, desde que el garabato intenta ser una letra, hasta el dominio de la caligrafía.  Etapa caligráfica, cuando el aprendiz domina la destreza motriz necesarias para producir una escritura ordenada y clara.  Etapa postcaligráfica, que se logra tras la adolescencia, cuando se define un estilo caligráfico personal. (Ignasi Navarro, 2009) 2.1.4. Desarrollo cognitivo Un referente incuestionable en el desarrollo cognitivo de los bebes, es sin duda Jean Pieget, quien concibe a estos como constructores incansables de su propia inteligencia, a través de la exploración del mundo por medio de su actividad sensorial y motora. Como se mencionó en la unidad 1, Piaget dividió en cuatro
  • 42.
    etapas el desarrollohumano. Las etapas sensoriomotriz y preoperacional coinciden con la primera infancia, las cuales estudiaremos a continuación: Etapa Sensoriomotora (0 – 2 años): Para Piaget la etapa sensorimotora consta de seis sub estadios, que se van recorriendo a medida que los bebes van teniendo patrones de conductas cada vez más elaborados, producto de los procesos de adaptación y equilibrio a medida que van interactuando con el medio. Veamos los estadios definidos por Piaget: Subestadio Avances en el desarrollo Características Conducta Subestadio 1: (Nacimiento a un mes) Comienzan a ejercer cierto control sobre sus reflejos innatos. Muy poco control sobre reflejos innatos. Los bebes empiezan a chupetear el pezón de la mamá cuando esta se lo acerca. Subestadio 2 (1-4 meses) Aprenden a repetir sensaciones físicas agradables. Primeras adaptaciones adquiridas, esquemas simples, reacciones circulares primarias. Cuando se les da un biberón son capaces de adaptar la actividad de chupetear al chupón del biberón. Subestadio 3 (4-8 meses) Presentan interés por la manipulación de Coordinación de esquemas simples, conducta Conducta: Tiran objetos al piso para ver como
  • 43.
    objetos y sus propiedades semi-intencional, reacciones circulares secundarias. caen. Subestadio4 (8-12 meses) Pueden distinguir los medios de los fines Coordinación de esquemas secundarios, conducta intencional y relaciones medios- fines. Toca botones en aparatos buscando reacciones específicas. Subestadio 5 (12-18meses): Exploran con mayor facilidad el medio que los rodea. Movilidad de los esquemas, curiosidad, experimentación y exploración activa, reacciones circulares terciarias, conservación del objeto, imitación, ensayo y error. Juega con objetos e intenta mediante el ensayo error acomodar figuras en los orificios adecuados. Subestadio 6 (18-24 meses) Son capaces de representar objetos y situaciones en su memoria. Interiorización de las acciones, aparición de los primeros símbolos, conservación del objeto incluso con desplazamientos invisibles, imitación diferida. Es capaz de buscar el orificio más adecuado para acomodar figuras antes de hacerlo y es capaz de tener éxito.
  • 44.
    Etapa Preoperacional (Delos 2 a los 7 años) En esta etapa se denota una amplia diferencia con el niño sensoriomotor en virtud de que opera en un plano de la realidad completamente nuevo, el plano de la representación en lugar de la acción directa. En este periodo el niño, que había estado en la etapa sensoriomotriz, es transformado en otro cuyas cogniciones superiores son operaciones o acciones que se realizan y se revierten de manera mental en lugar de física. Es preoperacional dado que el niño todavía no domina estás operaciones mentales pero progresa hacia su dominio. Dentro de este periodo preoperacional se destacan dos etapas: ETAPAS CARACTERISTICAS Pensamiento simbólico y preconceptual Va de 2 a 4 años Desde los últimos estadios del periodo sensoriomotor, el niño es capaz de imitar ciertas palabras y darles una significación global, pero sólo a finales de los dos años comienza la adquisición sistemática del lenguaje. Tanto la observación directa del niño como el análisis de la palabra, ponen en evidencia el hecho de que la utilización del sistema de los signos verbales obedece al ejercicio de una ―función simbólica” más general, cuya propiedad es permitir la presentación de lo real. Por intermedio de ―significantes” distintos de las cosas significadas, de ahí el ―juego simbólico‖, juego de la imaginación. Pensamiento intuitivo Va de 4 a 7 años A esta edad aproximadamente la inteligencia, presenta progresos a menudo rápidos, aunque se mantiene en estado pre-lógico. La intuición, es pues, un pensamiento imaginado más refinado que en periodo anterior, pues se refiere a configuraciones de conjunto y no ya a simples colecciones: sigue siendo fenoménica, ya que imita los contornos de lo real sin corregirlos y egocéntrica porque constantemente se halla centrada en función de la acción del momento; cuando se produce una descentralización de la intuición se tiende hacia la
  • 45.
    reversibilidad, de lacomposición transitiva y de la asociatividad, en suma, de la conservación por coordinación de los puntos de vista, de ahí las intuiciones articuladas cuyo progreso sigue el sentido de la movilidad reversible y prepara la operación. El niño enfoca o centra su atención en la dimensión de la altura. Tiene dificultad para considerar más de un aspecto de la situación al mismo tiempo o descentración; tiene dificultad para comprender que un diámetro mayor compensa una altura menor ya que esto le implica considerar dos dimensiones a la vez. En esta etapa los niños son muy egocéntricos tienden a ver el mundo y las experiencias de otros desde su punto de vista. Los niños se centran en sus propias percepciones y en la forma en que les presenta la situación a ellos mismos también se presente egocentrismo en el lenguaje que es lo que Paiget denominó monologo colectivo. El niño preoperacional no tiene representación mental completa de una serie de acciones. Presenta ausencia de la operación de conservación (cantidad, longitud, etc). La noción de que los líquidos y los sólidos pueden cambiar de forma sin modificar su volumen, su masa o su peso no están presente en esta etapa. El niño preoperacional no comprende los términos de relaciones (no compara), como más oscuro, más ancho, más grande y tiende a pensar en términos absolutos. En esta etapa aún no puede ordenar objetos de acuerdo a alguna dimensión cuantificada, como la del peso o el tamaño, en una escala ordinal, es decir no tiene la capacidad para clasificar, para comprender la relación de unos números con otros. Además es muy difícil pensar en sentido inverso. O imaginar cómo revertir los pasos de una tarea. Percepción
  • 46.
    Los diferentes sentidosque permiten al bebe entrar en contacto con el medio que le rodea comienzan su maduración durante la vida prenatal, cuando se produce el nacimiento todos los órganos sensoriales están en funcionamiento, aunque tienen un largo recorrido para llegar a los niveles del adulto, de forma que al cabo de unas semanas , en el caso de unas capacidades, o de unos pocos meses en el caso de otras, las posibilidades del sistema perceptivo del bebe han alcanzado niveles semejantes a los de los adultos. El sistema perceptivo, funciona como una bien diseñada plataforma de lanzamiento de la que podrán después despegar otros muchos aspectos del desarrollo. La percepción tiene algo de selectivo, que nos orienta a unos rasgos del entorno más que a otros, precisamente a aquellos rasgos que son importantes para nuestra especie. De todos los sentidos humanos, la vista ha sido el más estudiado. A lo largo del primer trimestre la visión va siendo progresivamente más clara, de forma que a los tres meses de vida habrá dejado de ser borrosa, al menos en ciertas condiciones de luz, contraste y distancia. Las capacidades visuales mejoran mucho a lo largo del segundo trimestre de vida. Así por ejemplo continúan mejoras significativas tanto en la agudeza visual cuanto en la percepción de la profundidad. En muchos aspectos, las capacidades visuales a los seis meses han alcanzado los valores adultos, o están más próximos a dichos valores que a los del recién nacido. En relación con la sensibilidad auditiva, los recién nacidos no solamente oyen, sino que son capaces de hacer varias discriminaciones auditivas de una cierta precisión. Para empezar, prefieren la voz humana frente a cualquier otro estímulo auditivo, son capaces de discriminar muy pronto entre sonidos muy semejantes como ―ba‖ y ―pa‖. Son una forma de exploración del entorno, desde los primeros días de vida giran la cabeza en dirección a la fuente de un sonido, unos meses después utilizarán el sonido como fuente de información sobre la distancia a que se encuentra el objeto que lo produce.
  • 47.
    La sensibilidad táctil,está también bastante desarrollada en el momento del nacimiento, así como al dolor producido por golpes o pinchazos, se sienten reconfortados si son acariciados. El tacto es además importante por ser desde muy pronto un útil instrumento de exploración de los objetos del entorno que se dejan manipular por él bebe. La sensibilidad olfativa, también se desarrolla durante la vida fetal, olor agradable, desagradable, dan reacciones de agrado o desagrado. Respecto al gusto, al nacer ya tienen sensibilidad a diferentes sabores, mostrando agrado ante unos y desagrado ante otros. Atención La atención es un mecanismo de selección perceptiva que asegura la eficacia con la que se realiza dicho procesamiento, ya que va guiando hacia donde debe éste dirigirse preferentemente. Así la atención típicamente humana, es focal, sostenida y conjunta desde muy pronto. Los bebes nacen con determinadas preferencias atencionales, es decir predisposición para atender a unos estímulos frente a otros. En sus primeras semanas de vida los estímulos fijan la atención del bebe, se siente irremediablemente atraído por los estímulos que contienen los rasgos que más llaman su atención. La atención cautiva, se va poco a poco transformando en atención voluntaria como consecuencia de la experiencia y los aprendizajes. La exploración del entorno, que empieza siendo controlada por las características de los estímulos, poco a poco va a ir dependiendo de las características del sujeto (experiencias, conocimientos, expectativas), se va haciendo cada vez más controlada, más motivada, más experimentada y cognitiva. A partir de los 2 años, la atención de niños va ganando en controlabilidad, adaptabilidad y capacidad planificadora. La atención del niño se va haciendo cada vez más sostenida.
  • 48.
    A los 4años, la atención empieza a tener ya características estratégicas, los niños buscan de modo sistemático los juguetes que han perdido en su habitación, mirando en los lugares donde los vieron por última vez. Dos reflexiones importantes, de un lado que la atención llega a coordinarse con otros procesos cognitivos como la memoria, el razonamiento y la resolución de problemas. De otro, que las capacidades atencionales se pueden entrenar y potenciar gracias a la interacción con adultos u otros niños. Memoria Desde sus primeros días los bebes son capaces de registrar en su memoria algunos acontecimientos, se trata de estímulos o situaciones sencillas y de una huella mnésica breve y frágil. Se refiere a acontecimientos y situaciones muy sencillas, y la duración de la huella mnésica está lejos de poder compararse con la que habrá tan sólo un par de años después. Una buena parte de las actividades de aprendizaje que los niños realizan está basada en la utilización de estrategias de memorización. A los 5 años, los niños son por lo general pasivos, no utilizan estrategias o las que se usan son ineficaces y no planifican las acciones a llevar a cabo. En cambio a los 7 u 8 años, los niños van ya siendo activos, eficaces y planificadores. Lo que parece existir es una progresión gradual en el uso de estrategias. La memoria autobiográfica es muy temprana (entre 2 y 4 años los niños son capaces de describir sus recuerdos) y, sin embargo, prácticamente ningún adulto es capaz de recordar sucesos personales que ocurrieron antes de los tres años. Este es el fenómeno denominado amnesia infantil. Su explicación está relacionada con el propio proceso de desarrollo de la memoria a estas edades tan tempranas. Lenguaje
  • 49.
    Alrededor de losseis meses el bebé se interesa por los objetos, para ello utiliza el gesto de alcanzar. Muy pocos meses después 11-12, el gesto de alcanzar desaparece y es sustituido por la señalización, usada también como una forma de requerimiento. Los bebes de 6 meses pueden discriminar todos los fonemas de la lengua, y no solo de la suya, sino de cualquier lengua humana. Esa capacidad psicoacústica realmente asombrosa parece que se pierde posteriormente, de manera que si no estamos expuestos a ciertos contrastes fonéticos, perdemos la capacidad de discriminarlos. Antes de que los niños comiencen a producir las primeras palabras, parece ser que ya pueden captar diferencias en el material sonoro del habla, y diferencias en la entonación, melodía y ritmo del lenguaje. Desde el momento de nacer los niños producen ruidos con su aparato bucofonador (laringe, faringe y boca) y gritan y lloran. A los tres meses los niños suelen producir sonidos de tipo gutural, gorjeos y hacia los seis meses comienzan a producir el balbuceo, que se repite de forma rítmica y con variaciones en la entonación (tatatata). Hacia los 8-9 meses los bebes comienzan a producir lo que algunos llaman ―formas fonéticamente consistentes‖ o ―protopalabras‖, estas producciones son de carácter idiosincrásico, cada niño emplea las suyas. Generalmente van acompañadas de otros recursos comunicativos de que ya dispone el niño (gestos, acciones). Las primeras palabras comienzan a hacer su aparición hacia los doce meses, en las primeras 50 palabras entre los 12-18 meses se pueden apreciar ciertas estrategias fonológicas que los niños usan sistemáticamente, lo cual confiere regularidad a sus producciones. Su repertorio de fonemas es muy limitado, son frecuentes aquello como ―p,b,t,m,n,d,l,k,a,i,o,e, como en mamá, papá, pete (chupete), lela (abuela), nene papas (nene comida), pato (plátano), teta (galleta), keka (muñeca), ta (toma, trae). Después de que el repertorio léxico de los niños supera las 50 palabras, hacia los 18 meses y aproximadamente hasta los 4 años, sus producciones se hacen más complejas.
  • 50.
    Hacia los 5-6años, comienzan el desarrollo metafonológico o conocimiento consciente sobre la fonología. Empiezan a ser conscientes de las diferencias que suponen los cambios en ciertos sonidos (pato/gato) y a ser conscientes de la estructura fonológica de las palabras (sílabas y fonemas que las componen). Tales habilidades son esenciales para el aprendizaje de la lengua escrita. Piaget afirmo la primacía de lo cognitivo sobre el desarrollo de la comunicación y el lenguaje. Él consideraba que el lenguaje entendido como representación, aparecía junto con otras conductas, como traducción o expresión de la función simbólica y que al final del estadio sensoriomotor el niño, a través de la coordinación y la diferenciación de los esquemas sensoriomotores, construía la capacidad de representar objetos, sucesos, personas, etc. A diferencia de Piaget, Vygotsky, tenía una concepción de naturaleza fuertemente sociogenética, considerando que desde el comienzo de su existencia, los bebes se involucran en rutinas sociales con sus cuidadores, de modo que su actividad no se da en el vacío, sino que se produce en un contexto que está socialmente organizado por la cultura y las personas del entorno. Es decir que para Vygotsky la cultura y quienes la representan, suministran permanentemente pautas y procedimientos para organizar la actividad infantil en su entorno físico y social. 2.1.5. Desarrollo socio-afectivo El apego. El vínculo emocional más importante en la primera infancia, es el apego; el cual es el vínculo afectivo que el niño establece con una o varias personas del sistema familiar, en él se pueden distinguir tres componentes básicos:  Conductas de apego (interacción privilegiada con esas personas)  Representación mental (cómo son esas personas)  Sentimientos (de bienestar o ansiedad)
  • 51.
    Objetivamente su sentidoúltimo es favorecer la supervivencia, subjetivamente, la función del apego es proporcionar seguridad emocional. Establecer adecuados vínculos de apego con personas adultas que nos cuiden y eduquen, así como vínculos de amistad con iguales con los que compartamos experiencias y juegos, es fundamental para el desarrollo. En cuanto a la evolución del apego durante los primeros años de vida, hay que decir que, desde el nacimiento, se da de unos sistemas de interacción con los otros, los cuales son:  Sistema exploratorio o tendencia a interesarse por el mundo físico y social y a conocerlo.  Sistema afiliativo o tendencia a interesarse por las personas y establecer relaciones amigables con ellas. Los sistemas relacionales que aparecen hacia la primera mitad del primer año de vida son:  Vínculo de apego con una o varias personas con las que el bebe procura mantener la proximidad y una interacción privilegiada.  Miedo ante los desconocidos, este sistema permite al niño identificar peligros potenciales para así pedir ayuda. Desarrollo emocional Entre los grandes recursos de que disponen los bebés para comunicarse con los cuidadores destacan las señales emocionales. Desde los primeros días, los niños muestran expresiones faciales de interés, asco y malestar. A finales del primer mes se observan las primeras sonrisas ante la voz y la cara humana. Las expresiones faciales de enfado, tristeza y sorpresa comienzan a evidenciarse hacia el segundo mes. Es a partir del tercer mes cuando permite suponer que la expresión emocional del bebé revela su estado interno. En cuanto al miedo, las reacciones de temor son infrecuentes durante el primer semestre de vida.
  • 52.
    A lo largode los tres primeros años, las expresiones emocionales se van haciendo cada vez más selectivas, aumentan su rapidez y duración y, por supuesto, se van socializando en la interacción con las figuras de apego. A los dos años, emergen dos expresiones faciales que indican claramente el control infantil de la expresión emocional: el morderse el labio inferior para controlar la expresión de ansiedad y la compresión de los labios como control de la expresión de cólera. Por último el acceso al lenguaje determina un gran cambio en este aspecto de la vida emocional, ya que proporciona a los niños un nuevo modo de expresión de sus sentimientos. Reconocimiento de emociones y empatía. La capacidad de interpretar las emociones de sus cuidadores se evidencia claramente con la aparición entre los 8 y los 10 meses de la llamada referencia social. Ante una situación ambigua o nueva, los niños miran a su cuidador y utilizan la información de la expresión emocional de éste para evaluar el objeto o el acontecimiento en cuestión y para regular su conducta. Entre el segundo y el tercer año, gracias al lenguaje y al juego simbólico, se va a producir un interesante avance en la comprensión de las emociones. Los niños se interesan por los estados afectivos de los demás y los padres comienzan a explicar las causas de las emociones del niño y de otras personas. Estas conversaciones contribuyen de manera indudable al desarrollo de la comprensión emocional. Es a mediados del segundo año cuando, gracias a la diferenciación de su propio yo del de los demás, la resonancia emocional global da lugar a verdaderas respuestas empáticas acompañadas de las primeras iniciativas de consuelo hacia la víctima. Emociones sociomorales. Las emociones morales como la vergüenza, la culpa y el orgullo, aparecen en el transcurso del segundo año, una vez que se ha desarrollado el concepto de sí mismo. También entre el segundo y el tercer año aparecen las primeras reacciones de culpa con intentos de reparar el daño.
  • 53.
    La tercera fuentede motivación para las emociones morales es la empatía, la reacción afectiva vicaria con los sentimientos del otro. Cuando el niño siente dolor empático con la víctima y se atribuye la responsabilidad del mismo, la reacción emocional consecuente es la culpa. Ya a los tres años, juzgan más graves las violaciones morales (romper las cosas de otro) que las convencionales (no dar las gracias por un favor recibido). La regulación emocional. Una de las grandes tareas evolutivas es el desarrollo de la regulación emocional. Durante la primera infancia son los cuidadores los que fundamentalmente modulan las emociones infantiles. Establecido el vínculo afectivo, niños y niñas se dirigen selectivamente a la figura de apego como puerto de refugio en los momentos de ansiedad, miedo o tristeza y desarrollan expectativas sobre la respuesta reguladora materna. El papel de los padres en el desarrollo de la regulación emocional se pone especialmente de manifiesto cuando analizamos los procesos emocionales que subyacen en los tipos de apego. Entre el segundo y el tercer año, las competencias infantiles aumentan enormemente, los padres comienzan a intervenir más directamente en la educación emocional de sus hijos y sus estilos de intervención a partir de este momento y en los años posteriores ejercen una gran influencia en la regulación infantil de la experiencia y de la expresión emocional. Entre los 2 y los 3 años, tiene lugar un logro importante en relación con el desarrollo emocional, el descubrimiento de uno mismo. Las emociones más importantes son la vergüenza, el orgullo y la culpa. Su aparición tiene mucho que ver tanto con el desarrollo del yo y la autoconciencia, como con la relación con otros y la adaptación a las normas. Para que se pueda sentir la vergüenza u el orgullo, es necesario el conocimiento de las normas y valores sociales, la evaluación de la propia conducta en relación con estas normas y valores, y la atribución de responsabilidad a sí mismo ante el éxito o el fracaso por ajustarse o no a dichas normas y valores. En cuanto a la
  • 54.
    culpa, tiene muchoque ver con el desarrollo socio-moral y la aparición de conductas pro-sociales. El mayor dominio del lenguaje que tiene lugar hacia los 3-4 años, implica una importante influencia sobre el desarrollo emocional, puesto que constituye un instrumento preciso para expresar y comunicar los propios estados emocionales ―estoy triste, tengo miedo‖. Otra emoción que adquiere gran protagonismo en estas edades es el miedo. Los cambios más importantes a partir de los 3-4 años en el desarrollo emocional no tienen que ver sólo con las manifestaciones externas, sino también con la comprensión y el control de los estados emocionales. Desde los 3-4 años, los niños conocen que ciertas situaciones provocan determinados estados emocionales: la regularidad de muchas experiencias cotidianas permite que se elabore una especie de guiones que les ayudan a comprender los estados emocionales (recibir un regalo = alegría, ser castigados = tristeza). A partir de 4-5 años las emociones comienzan a contextualizarse, posibilitando comprender y explicar los estados emocionales en términos del ajuste que se da en cada situación entre lo que se desea y lo que se consigue, entre la importancia de la meta y el resultado finalmente alcanzado. El desarrollo de la personalidad entre los 2 y 6 años. Con la perspectiva psicoanalítica en la 1 unidad vimos la teoría del Desarrollo psicosexual de Freud que explica su concepción de la personalidad. Desde esta perspectiva existe otra teoría con un enfoque psicosocial. Erik Erikson pionero de la perspectiva del ciclo vital, modificó y amplió la teoría freudiana al enfatizar la influencia de la sociedad sobre la personalidad en desarrollo. En su teoría describe ocho etapas del ciclo vital o estadios psicosociales (crisis o conflictos en el desarrollo de la vida, a las cuales han de enfrentarse las personas). Tres de las etapas planteadas por Erikson ocurren en la primera infancia.
  • 55.
    Confianza Básica vs.Desconfianza. (Desde los 0 hasta aproximadamente los 18 meses). Es la sensación física de confianza. Él bebe recibe el calor del cuerpo de la madre y sus cuidados amorosos. Se desarrolla el vínculo que será la base de sus futuras relaciones con otras personas importantes; es receptivo a los estímulos ambientales es por ello sensible y vulnerable, a las experiencias de frustración son las experiencias más tempranas que proveen aceptación, seguridad, y satisfacción emocional y están en la base de nuestra desarrollo de individualidad. Depende entonces del sentimiento de confianza que tengan los padres en sí mismos y en los demás, el que lo puedan reflejar en sus hijos (Papalia, 2009). Autonomía vs. Vergüenza y Duda. (Desde los 18 meses hasta los 3 años aproximadamente). Esta etapa está ligada al desarrollo muscular y de control de las eliminaciones del cuerpo. Este desarrollo es lento y progresivo y no siempre es consistente y estable por ello él bebe pasa por momentos de vergüenza y duda. Él bebe inicia a controlar una creciente sensación de afirmación de la propia voluntad de un yo naciente, se afirma muchas veces oponiéndose a los demás. El niño empieza a experimentar su propia voluntad autónoma experimentando fuerzas impulsivas que se establecen en diversas formas en la conducta del niño, y se dan oscilando entre la cooperación y la terquedad, las actitudes de los padres y su propio sentimiento de autonomía son fundamentales en el desarrollo de la autonomía del niño. Este establece su primera emancipación de forma tal que en posteriores etapas repetirá esta emancipación de muchas maneras (Papalia, 2009). Iniciativa vs. Culpa. (Desde los 3 hasta los 5 años aproximadamente). La tercera etapa de la Iniciativa se da en la edad del juego, el niño desarrolla actividad, imaginación y es más enérgico y locuaz, aprende a moverse más libre y violentamente, su conocimiento del lenguaje se perfecciona, comprende mejor y hace preguntas constantemente; lo que le permite expandir su imaginación. Todo esto le permite adquirir un sentimiento de iniciativa que constituye la base realista
  • 56.
    de un sentidode ambición y de propósito. Se da una crisis que se resuelve con un incremento de su sensación de ser él mismo. Es más activo y está provisto de un cierto excedente de energía, es posible ocuparse de qué es lo que se puede hacer con la acción; descubre lo que puede hacer junto con lo que es capaz de hacer. La intrusión en el espacio mediante una locomoción vigorosa, La intrusión en lo desconocido por medio de una curiosidad grande, La intrusión en el campo perceptual de los demás, Fantasías sexuales, (Los juegos en esta edad tienen especiales connotaciones simbólicas sobre aspectos sexuales). Respecto de esto último, el niño posee una genitalidad rudimentaria y tiene muchas veces sentimientos de culpa y temores asociados a ello (Papalia, 2009). El conocimiento social entre los 2 y 6 años. Investigaciones recientes han constatado que existen importantes diferencias en la comprensión interpersonal que tienen los niños y niñas de 2-3 años en comparación con los de 4-6 años. A los dos años incluyen ya en su lenguaje espontáneo todo un conjunto de términos relativos a distintas características y estados de ellos mismos y de otras personas (papa triste, coche roto, quiero ir al baño, Paula quiere dormir) En el lenguaje infantil empiezan a aparecer términos relativos a conocimientos o creencias (Pedro no sabe hacer esto) En torno a los 4 años, continúan progresando en su carrera de psicólogos intuitivos. Uno de los más destacados avances que se observa a esta edad es la aparición de la llamada teoría de la mente, es decir, la capacidad para darse cuenta de que los demás tienen estados mentales que no coinciden con los propios y para entender cuál es el contenido de esos estados mentales. Muestran capacidad para entender que una misma situación puede tener distinto significado para diversas personas, dependiendo de sus expectativas, conocimientos o deseos de partida. Adquieren la capacidad para engañar
  • 57.
    intencionadamente a otros.Antes de los 4-5 años, han podido engañar a otras personas sin proponérselo, sin embargo a partir de esta edad son conscientes. Se observan también avances en la capacidad para imaginar y simular, capacidad que entre otras cosas, va a permitir al niño salir de sí mismo y entrar temporalmente en la mente de los otros. Todos estos avances tienen su traducción en un incremento de las conductas empáticas que les permite situarse en las experiencia emocional de otro, así como, a estas edades, ser capaces de articular respuestas eficaces ante las situaciones que provocan esas emociones, a condición de que les resultan familiares por haberlas experimentado ellos mismos. Queda pues claro cuán lejos están de ser incapaces de adoptar el punto de vista de otros, de salir de su propio egocentrismo y de ser poco sensibles a lo que los otros piensan y sienten. La adquisición de normas y valores entre los 2 y 6 años. Las distintas teorías evolutivas plantean el proceso de desarrollo moral, veámoslas: Psicoanálisis. Considera a los niños pequeños como amorales, que carecen de inhibiciones y su ello está orientado a la obtención del placer. Entre los 3-6 años se desarrolla el super yo, conciencia moral interiorizada una vez aceptada la primacía del principio de realidad sobre el principio del placer. Teorías del aprendizaje. El énfasis se encuentra en los procesos de condicionamiento y de aprendizaje vía reforzamiento de conductas y normas. El aprendizaje se lleva a cabo a través de la observación de modelos dotados de autoridad y prestigio. Teoría Piagetiana. Considera el desarrollo moral como un proceso de dentro hacia fuera, como un derivado del desarrollo del pensamiento lógico, no observándose cambios
  • 58.
    importantes en laforma de razonar la moral mientras no se produzcan avances en el razonar lógico más general. Teoría Vigotskiana El razonamiento moral está mediado por instrumentos simbólicos como el lenguaje y las formas de discurso. El desarrollo moral se entiende aquí como una construcción sociocultural y no como un proceso de construcción individual elaborado al hilo del desarrollo cognitivo. El desarrollo de la conducta social de 2 a 6 años. Antes de los dos años, los niños se relacionan giran fundamentalmente en torno a los adultos, a este tipo de relaciones se las denomina relaciones verticales. A partir de los 2 años, empiezan a tener una presencia estable y creciente en su vida las relaciones horizontales: se trata de relaciones simétricas (niño-niño) basadas en las igualdades, la reciprocidad y la cooperación. Las relaciones entre iguales: la amistad. Entre los 2 y 3 años, empezamos a ver como los infantes dirigen hacia los iguales que consideran amigos, comportamientos claramente diferentes de los que dedican a los meros conocidos. En general, las interacciones con un amigo se suelen caracterizar por un mayor número de intercambios sociales positivos (sonrisas, aprobaciones, afecto), más cooperación, ayuda, consuelo y en general más comportamiento prosocial. Los grupos a estas edades se estructuran en función del género y de la preferencia por actividades. Existe en su interior jerarquías de dominio, sobre la base de quien domina o somete a quien en situaciones de conflicto. La interpretación que se hace de la existencia de dichas jerarquías es que cumplen un importante objetivo en la dinámica de los grupos: el de minimizar la agresión. Igualmente, los grupos incluyen redes filiativas, de manera que cada uno ocupa un lugar respecto al resto de los miembros del grupo en función de la aceptación o no que reciben de los demás. Las relaciones entre hermanos.
  • 59.
    Las relaciones entrehermanos constituyen un tipo especial de vinculación a medio camino entre las relaciones horizontales y las verticales que acaban de definirse, con elementos de unas y otras, de complementariedad y de reciprocidad. Las primeras referencias que aparecen a su influencia vienen de la mano de autores psicoanalíticos que centran su interés en los sentimientos de rivalidad a que dan lugar y en cómo a través de las relaciones con hermanos, los niños tienen su oportunidad de aprender a encontrar una expresión legítima al odio. Pero las relaciones entre hermanos son mucho más que rivalidad y celos. Entre 2-6 años, viven la experiencia del nacimiento de un hermano/a, recordando ese momento años después como un hito en la autoconciencia y sin duda como un punto de inflexión en sus vidas. El nacimiento de un hermano suele llegar acompañado de cambios muy importantes en las rutinas de vida de los pequeños de estas edades y significa el inicio de una vida en común con alguien con quien se va a compartir casi todo. Tras el nacimiento, los mayores enriquecen su autoconcepto utilizando nuevas dimensiones (soy mayor, yo como solo, no utilizo pañal) se incrementa su capacidad para comunicarse y hacerse entender, mejoran sensiblemente sus competencias en la adopción de perspectivas y en general en todo lo que es la comprensión social. Existen diferencias entre unas parejas y otras de hermanos y hermanas en el sentido de que en unas tiende a predominar el polo de la hostilidad y en otras el de la proximidad y la calidez. Las interacciones sociales en el juego y la agresividad. Los teóricos del juego no han dejado de subrayar las enormes potencialidades y funciones que cumplen diferentes tipos de juego en el desarrollo. Seleccionamos tres tipos de juego: el sensorial, el rudo- desordenado y el sociodramático. A través del juego sensorial-manipulativo, niños y niñas aprenden las propiedades que caracterizan a los objetos y las leyes que los gobiernan, al tiempo que se
  • 60.
    estimula su creatividady se afirma un sentimiento de seguridad, de confianza y de dominio sobre el entorno. Por otro lado, el juego rudo y desordenado les ayuda a descargar energía, lo que para algunos es una necesidad; además a través de esta modalidad lúdica aprenden a controlar sentimientos e impulsos, a diferenciar entre lo real y lo que se aparenta (el juego debe parecer una pelea pero sin ser una pelea) y a consolidar el sentimiento de filiación social y de cooperación. Por último a través del juego sociodramático, se proyectan en otras personalidades, lo que enriquece su conocimiento social y les permite actuar y experimentar en el mundo de los adultos imitando sus roles sin necesidad de exponerse a las consecuencias físicas, sociales emocionales o económicas que se sucederían si lo realizaran en la realidad. El de la agresividad es uno de los problemas que afecta a más niños y niñas durante la infancia y una de las cuestiones que más preocupa a sus progenitores y educadores. La agresividad también es explicada desde las diferentes teorías que explican el desarrollo humano. Para el Psicoanálisis existe un instinto innato de muerte, orientado habitualmente hacia fuera pero ocasionalmente hacia uno mismo. La energía agresiva se va acumulando en el sujeto, que la expresa a través de medios aceptables (activ. deport.) o de conductas violentas y destructivas. La teoría del Aprendizaje, explica que la agresividad se aprende cuando es reforzada, es decir, cuando lleva a conseguir metas deseables. La perspectiva cognitiva, con su teoría del Procesamiento de la información, pone el énfasis en la interpretación de la situación por parte del sujeto, en función de sus experiencias pasadas, de sus metas, de sus habilidades para decodificar situaciones, para buscar una respuesta adecuada, tomar la decisión sobre cómo actuar y ejecutar la respuesta. De acuerdo con Shaffer (2000) las características de las conductas agresivas y su evolución durante la primera infancia son:
  • 61.
    En primer lugar,las rabietas de genio van disminuyendo durante este periodo y son poco frecuentes después de los 4 años. Segundo, la tendencia a vengarse como respuesta a un ataque o frustración aumenta significativamente a partir de los 3 años y está muy presente en los episodios agresivos de los niños de más de 6 años. En tercer lugar también cambian los protagonistas que originan la agresión, mientras que a los 2-3 años suelen manifestar agresión en situaciones de frustración o enfado cuando los padres han hecho uso de su autoridad, la agresividad de los mayores suele darse en el contexto de las relaciones más horizontales, con hermanos o iguales. En cuarto lugar hay que diferenciar entre la agresividad hostil en la que la meta es causar daño o perjudicar a la víctima y la agresividad instrumental en la que se causa daño a otro como medio para conseguir un fin no agresivo. Otro dato importante y contrastado acerca de la agresividad a estas edades, tiene que ver con las diferencias de género. En general, los varones se implican más que las niñas en conflictos y actos agresivos más enérgicos, tanto físicos como verbales y tanto de naturaleza instrumental como hostil (Shaffer, 2000). 2.2. INFANCIA Esta etapa históricamente fue conocida como tercera infancia. En Colombia desde la publicación de la ley de infancia y adolescencia, se tiene una clasificación diferente; como ya se mencionado esta va desde los 7 a los 11 años (Ley 1098 de 2006, 2006). Durante el periodo de infancia la escuela es el escenario principal. Esta es una etapa de calma comparada con el mágico caos que se vive los primeros años de vida y la revolución de la adolescencia. Durante la infancia los cambios son más pausados y menos notorios que en la primera infancia. Aunque los niños se tornan más altos, pesados y fuertes y adquieren las habilidades motoras necesarias para participar en juegos y deportes organizados. Muestran avances importantes en el pensamiento, el juicio moral y la memoria. Las diferencias individuales se vuelven más evidentes y las necesidades especiales se
  • 62.
    tornan más importantesa medida que las competencias afectan el éxito en la escuela. Aun cuando los padres siguen siendo importantes, el grupo de pares es más influyente que antes. 2.2.1. Desarrollo físico. Durante la infancia, el crecimiento disminuye considerablemente su ritmo, pero al final de esta etapa las diferencias de un niño de I infancia con uno de la infancia son muy notorias a simple vista. En promedio se espera que un niño de 7 años tenga una talla de 114 y está aumente 6 centímetros por año, es decir que al llegar a los 10 años su estatura sea de 132 cm (UNICEF, 2004). El peso también debería aumentar en promedio 3 kilos anualmente. Al cierre de esta etapa se espera que el niño pese aproximadamente 31 kg. (UNICEF, 2004). Una característica crucial de esta etapa y que se puede evidenciar en fotografías es el cambio de dientes de leche a dientes de hueso. Alrededor de 4 dientes se caen por año. Los controles odontológicos se hacen necesarios, aunque resulta ser una experiencia que genera mucha angustia y ansiedad en los niños por el temor a que se les haga daño. En general esta etapa se requiere de una adecuada alimentación y dormir el tiempo suficiente. 2.2.2. Desarrollo cognitivo Durante la infancia de acuerdo con las etapas de Piaget, el niño entra en la de operaciones concretas. Ya en esta etapa pueden resolver los problemas concretos que antes de los 7 años no podían. ―Tienen una mejor comprensión de conceptos espaciales y de causalidad, categorización, razonamiento inductivo y deductivo, conservación y número‖ (Papalia, 2009).
  • 63.
    Con relación alespacio tienen una idea más clara de qué distancia existe entre un sitio y otro y de qué tanto tiempo les llevará llegar allí, además de que pueden recordar con mayor facilidad la ruta y los puntos de referencia que existen a lo largo del camino. Otra habilidad que surge es La capacidad para categorizar que incluye capacidades como seriación, inferencia transitiva e inclusión de clase (Papalia, 2009). , Demuestran que comprenden la seriación cuando disponen los objetos de una serie de acuerdo con una o más dimensiones como color y tamaño. La inferencia transitiva es la capacidad de inferir una relación entre dos objetos a partir de la relación que cada uno de ellos tiene con un tercero. Por ejemplo al mostrarle tres plastilinas a un niño; una amarillo, una verde y una azul. Se le muestra que el amarillo es más largo que el verde y que el verde es más largo que el azul. Se espera que el indique que el amarillo es más largo que el azul. La inclusión de clase es la capacidad de ver la relación entre un todo y sus partes (Papalia, 2009). Según Piaget, los niños en la etapa de las operaciones concretas utilizan el razonamiento inductivo, es decir que pueden sacar conclusiones del estilo ―a mí me gusta la televisión, a mi hermano le gusta la televisión, entonces a todos los niños les gusta la televisión‖. En estas edades también son capaces de resolver diversos tipos de problemas de conservación en forma mental sin necesidad de medir o pesar los objetos. ―A medida que los niños avanzan en su escolaridad, presentan un progreso continuo en su capacidad para regular y mantener la atención, procesar y retener información, y planear y supervisar su propio comportamiento. Los niños en edad escolar pueden concentrarse durante periodos más largos que los niños de menor edad y se pueden enfocar en la información que necesitan y desean, al mismo tiempo que pasan por alto la información irrelevante‖ (Papalia, 2009). 2.2.3. Desarrollo del lenguaje
  • 64.
    Con la vinculacióna la escuela, el vocabulario de los niños va aumentando significativamente. De acuerdo con Owens, 1996 y Vosniadou, 1987, citados por Papalia en el 2009… ―utilizan verbos cada vez más precisos. Aprenden que una palabra como parar puede tener más de un significado y a partir del contexto pueden dilucidar qué significado es el correcto. Las analogías y las metáforas, figuras literarias en las que una palabra o frase que por lo normal designa una cosa se compara o aplica a otra, se vuelven cada vez más comunes‖ (Papalia, 2009). Su mayor avance en el lenguaje lo tienen en la pragmática. Sus narraciones se vuelven más largas y complejas. ―La pragmática incluye habilidades tanto conversacionales como narrativas‖. (Papalia, 2009). Claro que no hay que desmeritar los grandes avances en lectura y escritura, es en esta etapa cuando se fortalecen y potencializan sus habilidades en estas dos áreas permitiendo al niño descubrir un mundo de fantasía en su interior. 2.2.4. Desarrollo de la Personalidad Durante esta etapa de niñez ocurre la etapa de Erikson Laboriosidad vs. Inferioridad (desde los 5 hasta los 13 años aproximadamente), de su teoría del desarrollo psicosocial. Aunque inicia antes de los 7 años y va más allá de los 12 años su principal actuación se encuentra en este lapso de tiempo. Es la etapa en la que el niño comienza su instrucción preescolar y escolar, el niño está ansioso por hacer cosas junto con otros, de compartir tareas, de hacer cosas o de planearlas, y ya no obliga a los demás niños ni provoca su restricción. Posee una manera infantil de dominar la experiencia social experimentando, planificando, compartiendo. Llega a sentirse insatisfecho y descontento con la sensación de no ser capaz de hacer cosas y de hacerlas bien y aún perfectas; el sentimiento de inferioridad, le hacen sentirse inferior psicológicamente, ya sea por su situación económica- social, por su condición "racial" o debido a una deficiente estimulación
  • 65.
    escolar, pues esprecisamente la institución escolar la que debe velar por el establecimiento del sentimiento de laboriosidad (Papalia, 2009). 2.2.5. Desarrollo de normas y valores Según Piaget durante esta etapa transcurre en los niños la segunda etapa del desarrollo moral; Moral de la solidaridad entre iguales que va desde los 7 a los 11 años. ―En este momento los niños forman parte de grupos de amigos de la misma edad y participan en ―juegos de reglas colectivos‖. (Tejedor, 1997) Tejedor relata claramente que para esta época el respeto unilateral a los mayores es substituido por el respeto mutuo, que supone la reciprocidad y la noción de igualdad entre todos. Las ―reglas‖ de los juegos son concebidas como convenciones producto de un acuerdo mutuo, y de este modo desaparece el ―realismo de las normas‖ de la etapa anterior. Surge el sentimiento de ―la honestidad‖ (necesario para poder jugar) y también de la ―justicia‖. Las normas se respetan por solidaridad con el grupo y para poder mantener el orden en el grupo. Sin embargo, las reglas se aplican con gran rigidez, y la justicia se entiende de un modo formalista e igualitario (Tejedor, 1997). 2.2.6. Conducta social La conducta social de los niños y niñas durante esta etapa está marcada inicialmente por el egocentrismo; consideran sólo válido su punto de vista y se les hace difícil compartir. Por eso prefieren los amigos que hacen lo que ellos quieren. Posteriormente son más cooperativos y preocupados por el otro, se vuelven un poco posesivos con sus amigos. Por ser la escuela el escenario principal de esta etapa, dejan de compartir mucho tiempo con sus padres, pero esta relación sigue siendo muy importante. Aparecen entonces otras personas con quienes crear vínculos afectivos; compañeros de clase y docentes. Los docentes fácilmente se convierten en modelos a seguir de
  • 66.
    sus estudiantes, loque implica una alta responsabilidad y un llamado a la ética, honestidad y justicia. Al igual que resulta con los padres sin un docente subestima a un niños está afectando negativamente la autoestima de este. Su papel es guiar el desarrollo del niño y ayudarlo a potenciar sus habilidades y aprendizajes. 2.2.7. El juego El periodo extenso de inmadurez y dependencia durante la infancia permite que los niños pasen gran parte de su tiempo dedicados al juego; y, como sostenía Piaget, es por medio del juego que se da el desarrollo cognitivo. El juego también les permite a los niños desarrollar sus habilidades motoras y experimentar con los roles sociales. Es un vehículo para la imaginación creativa y para la curiosidad intelectual, que son los sellos distintivos del espíritu humano (Papalia, 2009). En la actualidad los juegos tradicionales han sido reemplazados por los medios electrónicos. Estos representan un gran porcentaje del interés de los niños y niñas en esta etapa. Para la muestra ―algunos de los regalos más pedidos por niños y jóvenes en navidad fueron las tabletas y los teléfonos celulares inteligentes‖ (Semana, 2014) . Los juegos por internet, las redes sociales y las aplicaciones gratis en los smarphones y Tablets acaparan la atención de pequeños y grandes. Sería muy provechoso para la ciudadanía que docentes e instituciones educativas en general promuevan los juegos tradicionales como una forma de interacción, recreación y potenciación de sus habilidades motoras y sociales.
  • 67.
    2.3. Resumen dela unidad En esta se unidad se analizó el desarrollo en los primeros años de vida, los cuales incluyen la primera infancia que va desde la concepción hasta los 6 años y la infancia propiamente, que va desde los 7 a los 11 años. En el periodo de gestación se tuvieron en cuenta las tres etapas que se dan desde el momento de la concepción hasta el nacimiento del niño, (etapa germinal, la embrionaria y la fetal). Posteriormente se mencionó como transcurrían las primeras semanas de vida, haciendo énfasis en el desarrollo físico, psicomotriz y cognitivo del recién nacido. De igual forma se revisaron las etapas sensoriomotriz y preoperacional de Piaget que coinciden con la primera infancia y la etapa de operaciones concretas que corresponde al periodo de infancia. También se estudiaron 4 etapas del ciclo vital o estadios psicosociales (crisis o conflictos en el desarrollo de la vida, planteadas por Erikson: Confianza Básica vs. Desconfianza. (Desde los 0 hasta aproximadamente los 18 meses), Autonomía vs. Vergüenza y Duda. (Desde los 18 meses hasta los 3 años aproximadamente), Iniciativa vs. Culpa. (Desde los 3 hasta los 5 años aproximadamente) y Laboriosidad vs. Inferioridad (desde los 5 hasta los 13 años aproximadamente). Esta última pertenece a la infancia. El desarrollo moral, del lenguaje y de la personalidad igualmente fueron discutidos en esta unidad.
  • 68.
    2.4. Autoevaluación a. Identifiquecuáles de la etapas definidas por Piaget, coinciden con la primera infancia Etapa Sensoriomotriz Etapa Preoperacional Etapa Operacional Etapa Operacional concreta b. El vínculo emocional más importante en la primera infancia, es: El sentimiento de culpa El apego La empatía La ansiedad c. Según Piaget, la etapa donde los niños pueden sacar conclusiones del estilo “a mí me gusta la televisión, a mi hermano le gusta la televisión, entonces a todos los niños les gusta la televisión”, es la: Etapa Sensoriomotriz Etapa Preoperacional Etapa Operacional Etapa Operacional concreta
  • 69.
    d. Las relacionesentre iguales o de amistad se empiezan a presentar en los niños entre los: 4 y 5 años 5 y 6 años 2 y 3 años 6 y 7 años e. ¿Para Vygotsky la cultura y quienes la representan, suministran permanentemente pautas y procedimientos para organizar la actividad infantil en su entorno físico y social? Falso Verdadero
  • 70.
    3. UNIDAD 3.EVOLUCION DEL DESARROLLO EN LA ADOLESCENCIA Presentación A partir de los 12 años llega la adolescencia. Una época muy temida por los padres por la irreverencia que caracteriza a quienes se encuentran en ella. Al llegar a esta etapa ocurren una serie de cambios trascendentales que poco a poco cambian la apariencia física evolucionando a una apariencia adulta. La adolescencia es un periodo de la vida que transcurre entre la infancia y la edad adulta. No se puede establecer una franja exacta de edad para ella pero la Organización Mundial de la Salud (UNICEF, 2011) considera que esta etapa va desde los 10 a los 19 años. La misión principal de la adolescencia es establecer la identidad del futuro adulto por lo cual se evidencian muchos cambios a nivel de pensamiento los cuales revisaremos en esta unidad además de los cambios a nivel físico y social. En este capítulo también se estudiara la transformación de las relaciones con los padres y la fuerza que cobran las amistades y las primeras relaciones afectivas.
  • 71.
    Problema ¿Cuáles son losprincipales cambios físicos, cognitivos y sociales que se presentan en un individuo de los 12 hasta los 18 años? Competencias Específicas Identifica los principales cambios físicos, sociales y cognitivos que se presentan en un individuo durante su adolescencia Comprenden los aportes hechos por cada uno de los principales exponentes de las teorías que fundamentan el análisis de los cambios físicos, sociales y cognitivos que se presenta un individuo durante su adolescencia
  • 72.
    Dinámica para construirconocimiento Actividad previa Ver el video ―La adolescencia nos hizo humanos‖ que pueden encontrar en http://www.rtve.es/television/20121212/adolescencia-hizo-humanos/586206.shtml Luego de analizar el video: Identifique cuales de los comportamientos mencionados en el video coinciden con los vividos por usted en esa etapa de su vida. Actividad grupal: Lea atentamente la Unidad 3, analice los contenidos, discútalos en su CIPA y realice un cuadro comparativo con los cambio físicos, cognitivos y sociales que ocurren en los adolescentes. De acuerdo a lo que pudo identificar en el video de la actividad individual y el contenido de la unidad, identifique que tipo de actividades escolares favorecen el desarrollo de los aspectos cognitivos y sociales de los jóvenes.
  • 73.
    3.1. Adolescencia La adolescenciaes una hermosa etapa del ciclo vital que viene acompañada de diversos cambios los cuales difieren de hombres a mujeres. Consideraremos esta etapa como el lapso de tiempo entre los 12 y los 18 años, en el cual se vivencian cambios físicos, cognitivos y psicosociales. 3.1.1. Desarrollo Físico La adolescencia inicia con la pubertad que es el ―resultado del aumento en la producción de las hormonas relacionadas con el sexo, lo cual ocurre en dos etapas: adrenarquia, que es la maduración de las glándulas suprarrenales, seguida unos cuantos años después por la gonadarquia, la maduración de los órganos sexuales‖ (Papalia, 2009). Los cambios biológicos que implica la pubertad hacen parte de un proceso largo y complejo de maduración que comienza incluso antes del nacimiento, y sus ramificaciones psicológicas pueden continuar hasta la adultez. Adrenarquia Inicia desde la infancia, aproximadamente a los 8 años y se caracteriza por el crecimiento del vello púbico, axilar y facial, al igual que en un crecimiento corporal más rápido, mayor cantidad de grasa en la piel y desarrollo del olor corporal. Gonadarquia Luego de la adrenarquia se genera el aumento de la secreción de estradiol en los ovarios de las niñas, lo cual estimula el crecimiento de los genitales femeninos y el desarrollo de senos y vello púbico y axilar. En los varones, los testículos aumentan la producción de andrógenos, en particular testosterona, que estimulan el crecimiento de los genitales, masa muscular y vello corporal. Otros signos dan cuenta de que la pubertad está presente. Sin duda alguna en las mujeres el crecimiento del tejido mamario es uno de los más representativos.
  • 74.
    ―Los pezones delas niñas aumentan de tamaño y sobresalen, las areolas (áreas pigmentadas alrededor de los pezones) aumentan de tamaño y los senos asumen primero una forma cónica y luego redondeada‖ (Papalia, 2009). En los hombres uno de los cambios más notorios es que su voz se hace más grave, ―en parte como respuesta hacia el crecimiento de la laringe y en parte por la producción de hormonas masculinas‖ (Papalia, 2009). Durante la pubertad ocurre un crecimiento rápido, caracterizado por un aumento rápido de estatura, peso y crecimiento muscular y óseo. ―En las niñas, el crecimiento rápido de la adolescencia comienza generalmente cerca de los 10 años de edad y en los varones, entre los 12 o 13 años‖ (Papalia, 2009). Como vemos el crecimiento rápido en las niñas ocurre antes que en los niños por lo cual, las mujeres tienden a ser más altas, con mayor peso y más fuerza que los varones de la misma edad. Posteriormente los varones llegan a ser de nuevo más altos. ―Normalmente, las niñas alcanzan su estatura completa a los 15 años, en tanto que los varones lo hacen a los 17 años‖ (Papalia, 2009). Existen dos señales de maduración de los órganos reproductivos. En las mujeres la primera menstruación (menarquia) y la primera eyaculación (espermarquia) en los varones. Se espera que la menarquia ocurra entre los 10 y 16 años, mientras que la espermarquia ocurra alrededor de los 13 años. Un tema que afecta a ambos sexos es el acné, el cual puede llegar afectar negativamente la autoestima de un adolescente, porque ―en su mayoría están más preocupados por su apariencia física que por cualquier otro aspecto de sí mismos y a algunos no les gusta lo que ven en el espejo‖ (Papalia, 2009). 3.1.2. Desarrollo Cognitivo El desarrollo de los adolescentes no se limita a su apariencia física. A nivel cognitivo se pueden percibir cambios significativos, por ejemplo en su forma de
  • 75.
    pensar y hablar,el aumento en su velocidad de procesamiento de información, la capacidad de razonamiento abstracto y de sofisticados juicios morales y además pueden planear de manera más realista el futuro. Como se mencionó en la primera unidad desde los 11 años inicia la etapa que Piaget denominó operaciones formales y que coincide con la adolescencia y va hasta la adultez. En esta última etapa del desarrollo según Piaget, ―los adolescentes entran en lo que él consideraba como el más alto nivel del desarrollo cognitivo cuando desarrollan la capacidad de pensamiento abstracto‖ (Papalia, 2009). Durante esta etapa se espera que los adolescentes adquieran la capacidad de razonamiento hipotético-deductivo; es decir puedan desarrollar una hipótesis y someterla a prueba. Examinar todas posibilidades, analizar las diferentes alternativas, lo que le permite resolver problemas; familiares, escolares y personales. Sin duda alguna para que este proceso se de manera efectiva se requiere no sólo de una maduración cerebral si no de la influencia del ambiente. Diferentes estudios han señalado que posiblemente ―el razonamiento formal es una capacidad aprendida que no se necesita o valora por igual en todas las culturas‖ (Papalia, 2009). Elkind citado por Papalia en 2009 plantea seis características inmaduras del pensamiento adolescente: 1. Idealismo y tendencia a la crítica: a medida que los adolescentes imaginan un mundo ideal, se percatan de qué tan lejano se encuentra éste del mundo real, lo cual achacan a los adultos. Se vuelven extremadamente conscientes de la hipocresía; con la agudización de su razonamiento verbal, se deleitan con revistas y artistas del entretenimiento que atacan a figuras públicas con sátiras y parodias. Convencidos de que saben más que los
  • 76.
    adultos de cómomanejar al mundo, con frecuencia descubren defectos en sus padres y otras figuras de autoridad. 2. Tendencia a discutir: los adolescentes buscan de manera constante las oportunidades de poner a prueba sus capacidades de razonamiento. Con frecuencia discuten a medida que organizan los hechos y la lógica para defender, digamos, su derecho a quedarse más tarde de lo que sus padres creen conveniente. 3. Indecisión: los adolescentes pueden tener al mismo tiempo muchas alternativas en su mente y, sin embargo, carecen de las estrategias eficaces para elegir entre ellas. Es posible que tengan problemas para decidirse incluso sobre asuntos tan sencillos como si deben ir al centro comercial con un amigo o utilizar la computadora para trabajar en una tarea de la escuela. 4. Aparente hipocresía: es frecuente que los adolescentes jóvenes no reconozcan la diferencia entre expresar un ideal, como la conservación de energía, y hacer los sacrificios necesarios para alcanzarlo, como utilizar el automóvil con menos frecuencia. 5. Autoconciencia: los adolescentes en la etapa de las operaciones formales pueden pensar acerca del pensamiento —el propio y el de otras personas—. Sin embargo, en su preocupación con su propio estado mental, a menudo suponen que todos los demás están pensando al mismo tiempo justo en lo que ellos están pensando: ellos mismos. Es posible que una adolescente se sienta mortificada si viste ―la ropa incorrecta‖ para una fiesta, pensando que todos los demás deben estar viéndola de reojo. Elkind denomina audiencia imaginaria a esta conciencia de uno mismo, un ―observador‖ conceptualizado que está tan preocupado con los pensamientos y conductas de la persona joven como ella lo está. La fantasía de la audiencia imaginaria es particularmente fuerte en la temprana adolescencia, pero persiste en menor grado en la vida adulta. 6. Suposición de singularidad e invulnerabilidad: Elkind utiliza el término de fábula personal para denotar la creencia de los adolescentes de que son
  • 77.
    especiales, que suexperiencia es única y que no están sujetos a las reglas que gobiernan al resto del mundo (―Otras personas caen en la adicción a las drogas, pero no yo‖ o ―Nadie ha estado tan profundamente enamorada como yo‖). Según Elkind, esta forma especial de egocentrismo subyace a muchos comportamientos riesgosos y autodestructivos. Asimismo, tal como la audiencia imaginaria, la fábula personal continúa en la adultez. Dice Elkind que la fábula personal es lo que persuade a muchas personas a asumir riesgos cotidianos como conducir un automóvil, a pesar de las estadísticas sobre mortalidad en accidentes viales. Quizá Elkind diría que en parte fue la fábula personal lo que condujo a Mandela a participar en peligrosas actividades de insurrección contra una dictadura atroz (Papalia, 2009). 3.1.3. Desarrollo Psicosocial Este es quizás el punto más crítico de la adolescencia, debido a que son muy comunes las diferencias de pensamiento que se dan entre padres y sus hijos adolescentes. En esta etapa el grupo de pares ejerce una fuerte influencia en el joven y puede llegar a ser más querido que el propio núcleo familiar. De igual forma en esta época inicia su despertar sexual y se dan los enamoramientos más fuertes, todo esto genera un caos en la vida de los futuros adultos. Ahora bien, son muchas las situaciones que debe sortear una persona en la búsqueda de su identidad. En la actualidad las personas adolescentes deben enfrentar trastornos de alimentación como la bulimia y la anorexia, relaciones sexuales a temprana edad y sus consecuencias; entre otras, que representan unas pruebas muy duras para quienes están forjando su personalidad. Como lo planteo Erikson el adolescente se encuentra en una etapa de Búsqueda de Identidad vs. Difusión de Identidad que inicia desde los 13 hasta los 21 años aproximadamente. Durante este tiempo se reavivaran los conflictos en cada una
  • 78.
    de las etapasanteriores; los padres de los adolescentes se verán enfrentando situaciones nuevas que serán un nuevo reto para su misión orientadora. Son características de identidad del adolescente: la perspectiva temporal, orientación en el tiempo y en el espacio la seguridad en sí mismo la experimentación con el rol, énfasis en la acción el aprendizaje interés por el contacto con el medio ambiente y una estrategia del aprendizaje vital. Polarización sexual: adecuado grado de desarrollo del propio interés sexual. Liderazgo y adhesión: adecuada integración al grupo de "pares". El compromiso ideológico, orientación valorativa y participación en el ambiente (Papalia, 2009). Según Erikson, ―la identidad se forma a medida que los jóvenes resuelven tres cuestiones principales: la elección de una ocupación, la adopción de los valores con los que vivirán y el desarrollo de una identidad sexual satisfactoria‖ (Papalia, 2009). Es decir que se espera que el adolescente tenga éxito en estas tres áreas o representaran un riesgo de tener conductas o consecuencias negativas. . 3.1.4. Sexualidad ―La conciencia de la sexualidad es un aspecto importante de la formación de la identidad y afecta la autoimagen y las relaciones de manera profunda. Aunque este proceso se ve impulsado en sentido biológico, su expresión se define, en parte, en forma cultural‖ (Papalia, 2009). Al llegar la adolescencia la orientación sexual se convierte en una prioridad. La definición del deseo o atracción sexual que puede sentir una persona de manera consistente a personas del sexo opuesto (heterosexual), del mismo sexo (homosexual) o de ambos sexos (bisexual). En nuestra cultura la heterosexualidad tiene gran aceptación, mientras que quienes se consideran homosexuales o bisexuales pueden ser rechazados lo que hacer que muchos adolescentes eviten mostrar su verdadera orientación sexual y lleguen a la adultez bajo una fallada. Otro aspecto central del desarrollo psicosocial en la adolescencia, es el noviazgo. Este suele ser otra preocupación de los padres, por el temor al inicio temprano de
  • 79.
    las relaciones sexualesy sus posibles consecuencias como embarazos no deseados y a temprana edad, las infecciones de transmisión sexual, entre otros. El noviazgo adolescente es un momento muy bonito que contribuyen al desarrollo tanto de la intimidad como de la identidad. En la actualidad en esta era de la tecnología que promueve las relaciones virtuales. Muchos adolescentes no se atreven a entablar una relación directa con una persona, sino que lo hacen a través del internet. Obviamente esta situación afecta el sano desarrollo de su sexualidad y sus habilidades sociales en general, además que puede acarrear problemas en su identidad sexual. 3.1.5. Relación con los padres El dilema de los padres de adolescentes es muy fuerte. Ellos quieren generar independencia en ellos pero tiene miedo de soltarlos y de que tomen sus propias decisiones por la inmadurez que aún están enfrentando. Estas tensiones pueden conducir a conflictos familiares que pueden quebrantar la relación entre padres e hijos. Los adolescentes pueden percibir a sus padres como malos. Se cae la imagen de súper héroe típica de la infancia y se denota una contrariedad de pensamiento. Los problemas que abordan a la adolescencia hacen que muchos padres mantengan una negativa ante los deseos de sus hijos, lo que genera frustración en los jóvenes. No en todos los casos la relación adolescente padre-hijo está marcada negativamente. Muchos padres han descubierto el secreto de la comunicación efectiva y mantienen relaciones basadas en el respeto mutuo, la confianza y el amor. 3.1.6. Relación con pares y amigos La influencia del grupo de pares es muy fuerte. El tener aceptación de su grupo de pares es muy importante para un adolescente por lo cual seguirá los patrones que este establezca. El modo de vestir, de peinarse, la música que se escucha y los sitios que se frecuentan están guiados directamente por los gustos de sus amigos. Las redes sociales juegan un papel fundamental en este proceso. Algunas como
  • 80.
    instagram y facebookpermiten en tiempo real saber dónde y con quien están sus amigos o personajes favoritos que ropa tiene puesta y hasta que comieron. Es en este momento del ciclo vital donde se pasa más tiempo con las amistades, por lo cual se crean grupos de amigos ―Las amistades se vuelven más recíprocas, más equitativas y más estables; aquellas que no lo son pueden perder importancia o abandonarse‖ (Papalia, 2009). La selección de los amigos siempre tiene en cuenta aspectos en común como ir a la misma escuela, vivir en el mismo barrio, compartir hobbies, etc.
  • 81.
    3.2. Resumen dela unidad La adolescencia es la etapa del ciclo vital que va desde los 12 a los 18 años. Esta acompañada de diversos cambios los cuales difieren de hombres a mujeres. Inicia con la pubertad en sus dos etapas: adrenarquia y luego gonadarquia. Durante la pubertad ocurre un crecimiento rápido, caracterizado por un aumento rápido de estatura, peso y crecimiento muscular y óseo. A nivel cognitivo afrontan lo que Piaget denominó operaciones formales, donde se espera que los adolescentes adquieran la capacidad de razonamiento hipotético-deductivo. En esta unidad se revisaron la seis características inmaduras del pensamiento adolescente planteadas por Elkind: Idealismo y tendencia a la crítica, Tendencia a discutir, Indecisión, Aparente hipocresía, Autoconciencia y Suposición de singularidad e invulnerabilidad. Al igual que la etapa de Búsqueda de Identidad vs. Difusión de Identidad que inicia desde los 13 hasta los 21 años aproximadamente, sugerida por Erikson. El desarrollo psicosocial también se analizó en esta unidad, teniendo en cuenta que la influencia del grupo de pares es muy fuerte en la adolescencia. Se reviso como el modo de vestir, de peinarse, la música que se escucha y los sitios que se frecuentan están guiados directamente por los gustos de sus amigos y cómo las redes sociales juegan un papel fundamental en este proceso.
  • 82.
    3.3. Autoevaluación a. Lapubertad es el aumento de las hormonas del: Crecimiento Sexo Metabolismo b. De acuerdo a las características de inmadurez del pensamiento adolescente, identifique cuál de las siguientes no es una de ellas: Idealismo y tendencia a la crítica Indecisión Aparente hipocresía Autodecisión c. De las etapas del ciclo vital planteadas por Erikson, cuál corresponde a la adolescencia: Laboriosidad vs. Inferioridad Confianza Básica vs. Desconfianza. Búsqueda de Identidad vs. Difusión de Identidad Autonomía vs. Vergüenza y Duda. Iniciativa vs. Culpa. d. En la etapa de operaciones formales según Piaget, el adolescente alcanza el pensamiento: Formal
  • 83.
  • 84.
    4. Bibliografía Berger, K.S. (2007). Psicología del desarrollo: Infancia y Adolescencia. Madrid, España: Editorial Médica Panamericana S.A. Diana E Papalia, S. W. (2009). Psicología del Desarrollo. De la Infancia a la Adolescencia Undécima Edición. México: Mc Graw Hill. El Psicoanálisis de Freud. (19 de 07 de 2013). El Psicoanálisis de Freud. Recuperado el 03 de 01 de 2014, de http://psicoanalisisdefreud.com/etapas-del-desarrollo-psicosexual/ Garcia, A. (Diciembre de 2009). ¿Cómo nos influye la Herencia y el Ambiente? Recuperado el 03 de 01 de 2014, de Contribuciones a las Ciencias Sociales: http://www.eumed.net/rev/cccss/06/amgg.htm Ignasi Navarro, N. P. (2009). psicología del Desarrollo Humano. Del nacimiento a la Vejez. Alicante: Club Universitario. Instituto Colombiano de Bienestar Familiar, ICBF. (2009). POLITICA DE PRIMERA INFANCIA. PROGRAMA DE APOYO PARA LA CONSTRUCCIÓN DE LA POLÍTICA DE PRIMERA INFANCIA. Bogotá. Ley 1098 de 2006. (08 de 11 de 2006). Ley de Infancia y Adolescencia. Diario Oficial 46.446 . Palacios, J. (2002). Psicologia evolutiva: conceptos, enfoques, controversias y métodos. En A. M. J.Palacios, Desarrollo Psicológico y Educación, I Psicología Evolutiva (págs. 23 - 78 ). Madrid: Alianza psicológica. PNUD. (s.f.). Programa de las Naciones Unidas para el Desarrollo. Recuperado el 20 de 12 de 2013, de http://www.pnud.org.co/sitio.shtml?apc=i1----- &s=a&m=a&e=A&c=02008#.Urn3HPTuJUM Semana. (2014 de 01 de 2014). Mujer hace firmar a su hijo un contrato para darle un iphone. Bogotá, Colombia. Shaffer, D. (2000). Desarrollo de Altruismo, la Agresividad y la Moral - Desarrollo Humano. México: Thomson. Tejedor, C. (1997). Introducción a la filosofía. Madrid: Ediciones SM.
  • 85.
    UNICEF. (2004). NutriciónComunicación para la Acción . Colombia. UNICEF. (2011). Estado Mundial de la Infancia. Nueva York. Universidad Técnica de Manabí. (S.f). Recuperado el 03 de 01 de 2014, de www.sismanutm.edu.ec: http://www.sisman.utm.edu.ec/libros/FACULTAD%20DE%20FILOSOF%C3 %8DA%20LETRAS%20Y%20CIENCIAS%20DE%20LA%20EDUCACI%C3 %93N/CARRERA%20DE%20PSICOLOG%C3%8DA%20EDUCATIVA%20 Y%20ORIENTACI%C3%93N%20VOCACIONAL/psicologia%20general/02. Ps_general_evolutiva.pdf Valdivia, J. V. (2001). Desarrollo infaltiil y la acción educativa. Andalucía, España. Villar, F. (2003). Psicologia Evolutiva y de la Educación: Aproximación disciplinar. En F. Villar, Psicologia Evolutiva y de la Educación . Barcelona .
  • 86.
    DIRECCIÓN DE EDUCACIÓNABIERTA Y A DISTANCIA Y VIRTUALIDAD LICENCIATURA EN EDUCACIÓN BÁSICA ÉNFASIS EN HUMANIDADES PSICOLOGÍA EVOLUTIVA Carretera Troncal de Occidente - Vía Corozal - Sincelejo (Sucre) Teléfonos: 2804017 - 2804018 - 2804032, Ext. 126, 122 y 123 Mercadeo: 2806665 Celular: (314) 524 88 16 E- Mail: facultadeducacion@cecar.edu.co