Tomado de: Fundamentos de administración financiera – Weston y Brigham
1
Universidad Nacional Experimental
de los Llanos Occidentales “Ezequiel Zamora”
Vicerrectorado de Infraestructura y Procesos Industriales
Programa Ciencias Sociales y Jurídicas
Subprograma Administración
ADMINISTRACION FINANCIERA I
Profesor:
MgSc. Danny Orasma Villamediana
San Carlos, Febrero 2015
Tomado de: Fundamentos de administración financiera – Weston y Brigham
2
ANÁLISIS DE RAZONES FINANCIERAS
Desde el punto de vista de un inversionista el análisis de estados financieros sirve
únicamente para la predicción del futuro, mientras que desde el punto de vista de la
administración, el análisis es útil como una forma para anticipar las condiciones futuras y
como un punto de partida para la planeación de aquellas operaciones que hayan de influir
según el curso futuro de los eventos.
Razones de liquidez
Un activo liquido es aquel que puede convertirse fácilmente en efectivo a un valor justo de
mercado y la posición de liquidez de la empresa es aquella que responde a si la empresa
será capaz de cumplir con las obligaciones circulantes. Un análisis de liquidez integral
requiere el uso de presupuestos de efectivo, pero al relacionar la cantidad de efectivo y de
otros activos circulantes con las obligaciones actuales de la empresa, el análisis proporciona
una medida de liquidez de rápida aplicación y muy fácil de usar.
Razón circulante
Se calcula dividiendo los activos circulantes entre los pasivos circulantes. Debido a que la
razón circulante proporciona el mejor indicador individual de la medida en que los derechos
de los acreedores a corto plazo (CP) quedan cubiertos por los activos que se espera se
conviertan en efectivo en plazo muy breve, es la medida de solvencia a CP que se usa con
mayor frecuencia.
Razón
circulante =
Activos
circulantes
Pasivos
circulantes
Razón rápida o razón de prueba del ácido
Se calcula deduciendo los inventarios de los activos circulantes y posteriormente
dividiendo el resto entre los pasivos circulantes. Los inventarios son por lo general el menos
líquido de los activos circulantes, por lo tanto representan los activos según los cuales es más
probable que ocurran pérdidas en caso de que sobrevenga una liquidación.
Razón
rápida =
Activos circulantes –
Inventarios
Pasivos circulantes
Razones de administración de activos
Miden la efectividad con que la empresa esta administrando sus activos, estas razones han
sido diseñadas para responder al interrogante que se plantea respecto del volumen de
cada activo.
Rotación de inventarios
Se define como la división de las ventas entre los inventarios. Se plantea como alternativa,
a fin de transformarlo en un indicador más veraz, tomar un promedio de los inventarios, ya
que de esa manera se soluciona el problema de la estacionalidad; así mismo, es
recomendable tomar valores a un mismo momento, es decir, si las ventas son a valor de
mercado se deberá tomar el valor de mercado de los inventarios o si por el contrario los
inventarios no pueden ser evaluados a su valor de mercado, tomar ambos a su valor
histórico, tomando como numerador el costo de ventas.
Tomado de: Fundamentos de administración financiera – Weston y Brigham
3
Los excesos de inventarios son improductivos y representan una inversión con una tasa de
rendimiento baja o de cero. La baja rotación de inventarios conduce a dudar de la razón
circulante.
Rotación de
inventarios =
Costo de
ventas
Inventarios
Días de venta pendientes de cobro (DSO)
También denominada como periodo promedio de cobranza (ACP), se usa para evaluar las
cuentas por cobrar y se calcula dividiendo las ventas diarias promedio entre las cuentas por
cobrar, ello permite determinar el número de días de ventas que se encuentran incluidos en
las cuentas por cobrar. Representan el plazo de tiempo promedio que una empresa debe
esperar para recibir efectivo después de hacer una venta.
Los días pendiente de cobro también pueden evaluarse haciendo una comparación
contra los términos bajo los cuales la empresa vende sus bienes.
DSO=
Cuentas por cobrar
Promedio de ventas
diarias
Rotación de activos fijos
Mide la efectividad con que la empresa usa su planta y equipos. Se calcula como el
cociente entre ventas y activos fijos, netos de depreciaciones.
Rotación de activos=
fijos
Ventas
Activos fijos
netos
Rotación de activos totales
Es la razón concluyente de la administración de activos, mide la rotación de todos los
activos de la empresa, se calcula dividiendo las ventas entre los activos totales.
Rotación de activos=
totales
Ventas
Activos
totales
Razones de administración de deudas
La medida en la cual una empresa usa el financiamiento por medio de deudas, o su
apalancamiento financiero, tiene tres implicaciones de gran importancia: 1) al obtener
fondos a través de deudas, los accionistas actuales mantienen el control de la empresa con
una inversión limitada; 2) los acreedores contemplan el capital contable, o los fondos
proporcionados por los propietarios, para contar con un margen de seguridad; 3) si la
empresa obtiene un mejor rendimiento según las inversiones financiadas con deuda que el
interés que se paga según las mismas, el rendimiento del capital de los propietarios se ve
aumentado o apalancado.
El apalancamiento financiero aumenta la tasa esperada de rendimiento para los
accionistas por dos razones: 1) toda vez que el interés es un gasto deducible, el uso de
financiación a través de deuda disminuye el monto de los impuestos y permite que una
mayor cantidad del ingreso en operación quede a disposición de los accionistas; 2) si la tasa
esperada de rendimiento según lo activos excede la tasa de interés según la deuda,
entonces una compañía puede usar desudas para financiar los activos, para pagar los
intereses y para lograr que quede algo para los accionistas a manera de gratificación.
Tomado de: Fundamentos de administración financiera – Weston y Brigham
4
Sin embargo, el apalancamiento financiero es un arma de doble filo. Si las ventas son más
bajas y los costos son más altos de lo que se esperaba, el rendimiento según los activos
también será más bajo de lo que se esperaba. Bajo estas circunstancias, el rendimiento
apalancado según el capital contable disminuye de una manera especialmente aguda y
sobrevienen las pérdidas. En consecuencia cuando las operaciones cotidianas son generan
un ingreso en operaciones suficiente y capaz de proporcionar el efectivo que se necesita
para cubrir los pagos de intereses, el efectivo se verá agotado y la empresa probablemente
necesitará obtener fondos adicionales.
De tal forma, vemos que las empresas que tienen razones de endeudamiento
relativamente altas tienen rendimientos esperados también más altos cuando la economía
es normal, pero corren el riesgo de incurrir en pérdidas cuando la economía esta en
recesión. Por lo tanto, las empresas que tienen razones de endeudamiento bajas son menos
riesgosas, pero también abandonan de apalancar hacia arriba el rendimiento según su
capital contable. Las decisiones acerca del uso de deudas requieren que la empresas
busquen un punto de equilibrio entre la posibilidad de obtener rendimientos más altos y el
correr un riesgo incremental.
Razón de endeudamiento
Mide el porcentaje de fondos proporcionado por los acreedores. Los acreedores prefieren
razones de endeudamiento de nivel bajo, porque entre más baja sea dicha razón, mayor
será el colchón contra las pérdidas de los acreedores en caso de liquidación. Por otra parte,
los propietarios se pueden beneficiar del apalancamiento, porque este aumenta las
utilidades
Razón de
endeudamiento =
Deuda total
Activos
totales
Rotación de intereses a utilidades (TIE)
Mide el punto hasta el cual el ingreso en operación puede disminuir antes de que la
empresa llegue a ser incapaz de satisfacer sus costos anuales por intereses
TIE =
Ingresos
Operativos
Cargos por
intereses
Cobertura de los cargos fijos
Es similar a la razón de rotación de intereses a utilidades, pero su naturaleza es más amplia
pues reconoce que muchas empresas rentan activos y deben hacer pagos a su fondo de
amortización. El arrendamiento se ha difundido entre ciertas industrias, haciendo que esta
razón sea preferible. Los pagos de intereses y cargos por arrendamiento se efectúan antes
de impuestos, mientras que los efectuados al fondo de amortización deben hacerse luego
de impuestos, estos deben dividirse por 1 más la tasa impositiva, para determinar el ingreso,
antes de impuesto, que se requerirá para hacer frente a los cargos fijos.
Cobertura de los cargos
fijos =
Ingresos Operativos + pagos por
arrendamientos
Cargos
por
intereses
+
Pagos por
arrendamient
os
+
Pagos al fondo
de amortización
1 – t
Tomado de: Fundamentos de administración financiera – Weston y Brigham
5
Razones de rentabilidad
La rentabilidad es el resultado neto de varias políticas y decisiones. Las razones de
rentabilidad muestran los efectos combinados de la liquidez, de la administración de activos
y de la administración de las deudas según los resultados en operación
Margen de utilidad sobre ventas
Se calcula dividiendo el ingreso neto entre las ventas, muestra la utilidad obtenida por
dólar de venta
Margen de utilidad s/
ventas =
Ingresos
Netos
Ventas
Generación básica de utilidades (BEP)
Se calcula dividiendo las utilidades antes de intereses e impuestos (EBIT) entre los activos
totales. Muestra el potencial básico de generación de utilidades de los activos de la
empresa antes del efecto de los impuestos y del apalancamiento financiero, es de gran
utilidad para comparar empresas que tienen diferentes situaciones fiscales y distintos grados
de apalancamiento financiero.
BEP =
EBIT
Activos
totales
Rendimiento sobre activos totales (ROA)
La razón de ingresos netos a los activos totales mide el rendimiento de la inversión total,
después de intereses e impuestos.
ROA =
Ingresos
Netos
Activos
totales
Rendimiento sobre el capital contable común (ROE)
La razón de ingresos netos al capital contable común mide el rendimiento según la
inversión de los accionistas.
ROE =
Ingresos
Netos
Capital
contable
Razones de valor de mercado
Un grupo final de razones, relaciona el precio de las acciones con sus valores contables.
Estas razones proporcionan a la administración un indicio de lo que los inversionistas piensan
del desempeño anterior de la empresa y de sus prospectos futuros.
Razón precio / utilidades (PER)
Muestra la cantidad que los inversionistas están dispuestos a pagar por dólar de utilidades
reportadas. Esta razón es más alta para empresas que tienen prospectos de alto crecimiento
manteniéndose constantes otros elementos, y es más baja para empresas riesgosas.
PER =
Precio por
acción
UPA
Tomado de: Fundamentos de administración financiera – Weston y Brigham
6
Razón valor de mercado / valor de libros (M/B)
Proporciona otro indicio acerca de la forma en que los inversionistas contemplan la
compañía. Las compañías que tienen tasa de rendimiento relativamente altas según el
capital generalmente se venden a múltiplos más altos que su valor en libros, comparadas
con aquellas que tienen rendimientos bajos.
M/B =
Precio por acción
Valor de libros por
acción
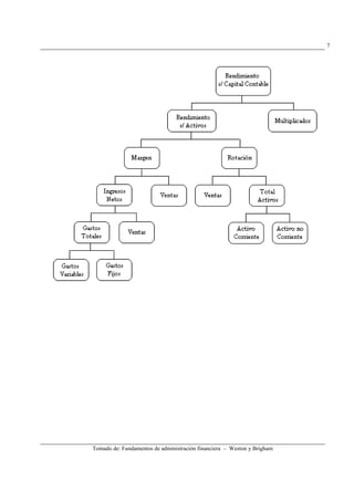
La gráfica de Du Pont
La gráfica de Du Pont muestra las relaciones que existen entre el rendimiento según la
inversión, la rotación de activos, el margen de utilidad y el apalancamiento. El lado izquierdo
de la gráfica desarrolla el margen de utilidad según ventas. Las diversas partidas de gastos
se presentan en forma de lista y posteriormente se suman para obtener los costos totales, los
cuales se sustraen de las ventas para obtener el ingreso neto. Si el margen de utilidad es
bajo o si muestra una tendencia declinante, se pueden examinar las partidas individuales de
gastos para identificar y corregir posteriormente los problemas.
El lado derecho lista las diversas categorías de activos, obtiene su total y posteriormente
divide las ventas entre los activos totales para encontrar el numero de veces que ha rotado
el activo.
La razón que multiplica el margen de utilidad por la rotación de los activos totales se
conoce como ecuación Du Pont y proporciona la tasa de rendimiento según la inversión.
ROA = (
Ingresos
Netos )
(
Ventas
)
Ventas Activos
totales
Si la compañía fuera financiada únicamente con capital contable, la tasa ROA y la tasa
ROE serían las mismas, porque los activos totales serían iguales al monto del capital
contable.
Si así no fuera, la tasa ROA debe multiplicarse por el multiplicador del capital contable, el
cual es igual a la razón de activos totales al capital contable.
Multiplicador del capital
contable =
Activos
totales
Capital
contable
De esta forma combinando las dos ecuaciones se obtiene la tasa ROE
ROE = (
Ingresos
Netos )
(
Ventas
) (
Activos
totales
)
Ventas Activos
totales
Capital
contable
La ecuación de Du Pont muestra como el margen de utilidad, la rotación de activos y el
uso de deudas, interactúan para determinar el rendimiento de la inversión de los
propietarios.
Tomado de: Fundamentos de administración financiera – Weston y Brigham
7

Razones financieras

  • 1.
    Tomado de: Fundamentosde administración financiera – Weston y Brigham 1 Universidad Nacional Experimental de los Llanos Occidentales “Ezequiel Zamora” Vicerrectorado de Infraestructura y Procesos Industriales Programa Ciencias Sociales y Jurídicas Subprograma Administración ADMINISTRACION FINANCIERA I Profesor: MgSc. Danny Orasma Villamediana San Carlos, Febrero 2015
  • 2.
    Tomado de: Fundamentosde administración financiera – Weston y Brigham 2 ANÁLISIS DE RAZONES FINANCIERAS Desde el punto de vista de un inversionista el análisis de estados financieros sirve únicamente para la predicción del futuro, mientras que desde el punto de vista de la administración, el análisis es útil como una forma para anticipar las condiciones futuras y como un punto de partida para la planeación de aquellas operaciones que hayan de influir según el curso futuro de los eventos. Razones de liquidez Un activo liquido es aquel que puede convertirse fácilmente en efectivo a un valor justo de mercado y la posición de liquidez de la empresa es aquella que responde a si la empresa será capaz de cumplir con las obligaciones circulantes. Un análisis de liquidez integral requiere el uso de presupuestos de efectivo, pero al relacionar la cantidad de efectivo y de otros activos circulantes con las obligaciones actuales de la empresa, el análisis proporciona una medida de liquidez de rápida aplicación y muy fácil de usar. Razón circulante Se calcula dividiendo los activos circulantes entre los pasivos circulantes. Debido a que la razón circulante proporciona el mejor indicador individual de la medida en que los derechos de los acreedores a corto plazo (CP) quedan cubiertos por los activos que se espera se conviertan en efectivo en plazo muy breve, es la medida de solvencia a CP que se usa con mayor frecuencia. Razón circulante = Activos circulantes Pasivos circulantes Razón rápida o razón de prueba del ácido Se calcula deduciendo los inventarios de los activos circulantes y posteriormente dividiendo el resto entre los pasivos circulantes. Los inventarios son por lo general el menos líquido de los activos circulantes, por lo tanto representan los activos según los cuales es más probable que ocurran pérdidas en caso de que sobrevenga una liquidación. Razón rápida = Activos circulantes – Inventarios Pasivos circulantes Razones de administración de activos Miden la efectividad con que la empresa esta administrando sus activos, estas razones han sido diseñadas para responder al interrogante que se plantea respecto del volumen de cada activo. Rotación de inventarios Se define como la división de las ventas entre los inventarios. Se plantea como alternativa, a fin de transformarlo en un indicador más veraz, tomar un promedio de los inventarios, ya que de esa manera se soluciona el problema de la estacionalidad; así mismo, es recomendable tomar valores a un mismo momento, es decir, si las ventas son a valor de mercado se deberá tomar el valor de mercado de los inventarios o si por el contrario los inventarios no pueden ser evaluados a su valor de mercado, tomar ambos a su valor histórico, tomando como numerador el costo de ventas.
  • 3.
    Tomado de: Fundamentosde administración financiera – Weston y Brigham 3 Los excesos de inventarios son improductivos y representan una inversión con una tasa de rendimiento baja o de cero. La baja rotación de inventarios conduce a dudar de la razón circulante. Rotación de inventarios = Costo de ventas Inventarios Días de venta pendientes de cobro (DSO) También denominada como periodo promedio de cobranza (ACP), se usa para evaluar las cuentas por cobrar y se calcula dividiendo las ventas diarias promedio entre las cuentas por cobrar, ello permite determinar el número de días de ventas que se encuentran incluidos en las cuentas por cobrar. Representan el plazo de tiempo promedio que una empresa debe esperar para recibir efectivo después de hacer una venta. Los días pendiente de cobro también pueden evaluarse haciendo una comparación contra los términos bajo los cuales la empresa vende sus bienes. DSO= Cuentas por cobrar Promedio de ventas diarias Rotación de activos fijos Mide la efectividad con que la empresa usa su planta y equipos. Se calcula como el cociente entre ventas y activos fijos, netos de depreciaciones. Rotación de activos= fijos Ventas Activos fijos netos Rotación de activos totales Es la razón concluyente de la administración de activos, mide la rotación de todos los activos de la empresa, se calcula dividiendo las ventas entre los activos totales. Rotación de activos= totales Ventas Activos totales Razones de administración de deudas La medida en la cual una empresa usa el financiamiento por medio de deudas, o su apalancamiento financiero, tiene tres implicaciones de gran importancia: 1) al obtener fondos a través de deudas, los accionistas actuales mantienen el control de la empresa con una inversión limitada; 2) los acreedores contemplan el capital contable, o los fondos proporcionados por los propietarios, para contar con un margen de seguridad; 3) si la empresa obtiene un mejor rendimiento según las inversiones financiadas con deuda que el interés que se paga según las mismas, el rendimiento del capital de los propietarios se ve aumentado o apalancado. El apalancamiento financiero aumenta la tasa esperada de rendimiento para los accionistas por dos razones: 1) toda vez que el interés es un gasto deducible, el uso de financiación a través de deuda disminuye el monto de los impuestos y permite que una mayor cantidad del ingreso en operación quede a disposición de los accionistas; 2) si la tasa esperada de rendimiento según lo activos excede la tasa de interés según la deuda, entonces una compañía puede usar desudas para financiar los activos, para pagar los intereses y para lograr que quede algo para los accionistas a manera de gratificación.
  • 4.
    Tomado de: Fundamentosde administración financiera – Weston y Brigham 4 Sin embargo, el apalancamiento financiero es un arma de doble filo. Si las ventas son más bajas y los costos son más altos de lo que se esperaba, el rendimiento según los activos también será más bajo de lo que se esperaba. Bajo estas circunstancias, el rendimiento apalancado según el capital contable disminuye de una manera especialmente aguda y sobrevienen las pérdidas. En consecuencia cuando las operaciones cotidianas son generan un ingreso en operaciones suficiente y capaz de proporcionar el efectivo que se necesita para cubrir los pagos de intereses, el efectivo se verá agotado y la empresa probablemente necesitará obtener fondos adicionales. De tal forma, vemos que las empresas que tienen razones de endeudamiento relativamente altas tienen rendimientos esperados también más altos cuando la economía es normal, pero corren el riesgo de incurrir en pérdidas cuando la economía esta en recesión. Por lo tanto, las empresas que tienen razones de endeudamiento bajas son menos riesgosas, pero también abandonan de apalancar hacia arriba el rendimiento según su capital contable. Las decisiones acerca del uso de deudas requieren que la empresas busquen un punto de equilibrio entre la posibilidad de obtener rendimientos más altos y el correr un riesgo incremental. Razón de endeudamiento Mide el porcentaje de fondos proporcionado por los acreedores. Los acreedores prefieren razones de endeudamiento de nivel bajo, porque entre más baja sea dicha razón, mayor será el colchón contra las pérdidas de los acreedores en caso de liquidación. Por otra parte, los propietarios se pueden beneficiar del apalancamiento, porque este aumenta las utilidades Razón de endeudamiento = Deuda total Activos totales Rotación de intereses a utilidades (TIE) Mide el punto hasta el cual el ingreso en operación puede disminuir antes de que la empresa llegue a ser incapaz de satisfacer sus costos anuales por intereses TIE = Ingresos Operativos Cargos por intereses Cobertura de los cargos fijos Es similar a la razón de rotación de intereses a utilidades, pero su naturaleza es más amplia pues reconoce que muchas empresas rentan activos y deben hacer pagos a su fondo de amortización. El arrendamiento se ha difundido entre ciertas industrias, haciendo que esta razón sea preferible. Los pagos de intereses y cargos por arrendamiento se efectúan antes de impuestos, mientras que los efectuados al fondo de amortización deben hacerse luego de impuestos, estos deben dividirse por 1 más la tasa impositiva, para determinar el ingreso, antes de impuesto, que se requerirá para hacer frente a los cargos fijos. Cobertura de los cargos fijos = Ingresos Operativos + pagos por arrendamientos Cargos por intereses + Pagos por arrendamient os + Pagos al fondo de amortización 1 – t
  • 5.
    Tomado de: Fundamentosde administración financiera – Weston y Brigham 5 Razones de rentabilidad La rentabilidad es el resultado neto de varias políticas y decisiones. Las razones de rentabilidad muestran los efectos combinados de la liquidez, de la administración de activos y de la administración de las deudas según los resultados en operación Margen de utilidad sobre ventas Se calcula dividiendo el ingreso neto entre las ventas, muestra la utilidad obtenida por dólar de venta Margen de utilidad s/ ventas = Ingresos Netos Ventas Generación básica de utilidades (BEP) Se calcula dividiendo las utilidades antes de intereses e impuestos (EBIT) entre los activos totales. Muestra el potencial básico de generación de utilidades de los activos de la empresa antes del efecto de los impuestos y del apalancamiento financiero, es de gran utilidad para comparar empresas que tienen diferentes situaciones fiscales y distintos grados de apalancamiento financiero. BEP = EBIT Activos totales Rendimiento sobre activos totales (ROA) La razón de ingresos netos a los activos totales mide el rendimiento de la inversión total, después de intereses e impuestos. ROA = Ingresos Netos Activos totales Rendimiento sobre el capital contable común (ROE) La razón de ingresos netos al capital contable común mide el rendimiento según la inversión de los accionistas. ROE = Ingresos Netos Capital contable Razones de valor de mercado Un grupo final de razones, relaciona el precio de las acciones con sus valores contables. Estas razones proporcionan a la administración un indicio de lo que los inversionistas piensan del desempeño anterior de la empresa y de sus prospectos futuros. Razón precio / utilidades (PER) Muestra la cantidad que los inversionistas están dispuestos a pagar por dólar de utilidades reportadas. Esta razón es más alta para empresas que tienen prospectos de alto crecimiento manteniéndose constantes otros elementos, y es más baja para empresas riesgosas. PER = Precio por acción UPA
  • 6.
    Tomado de: Fundamentosde administración financiera – Weston y Brigham 6 Razón valor de mercado / valor de libros (M/B) Proporciona otro indicio acerca de la forma en que los inversionistas contemplan la compañía. Las compañías que tienen tasa de rendimiento relativamente altas según el capital generalmente se venden a múltiplos más altos que su valor en libros, comparadas con aquellas que tienen rendimientos bajos. M/B = Precio por acción Valor de libros por acción La gráfica de Du Pont La gráfica de Du Pont muestra las relaciones que existen entre el rendimiento según la inversión, la rotación de activos, el margen de utilidad y el apalancamiento. El lado izquierdo de la gráfica desarrolla el margen de utilidad según ventas. Las diversas partidas de gastos se presentan en forma de lista y posteriormente se suman para obtener los costos totales, los cuales se sustraen de las ventas para obtener el ingreso neto. Si el margen de utilidad es bajo o si muestra una tendencia declinante, se pueden examinar las partidas individuales de gastos para identificar y corregir posteriormente los problemas. El lado derecho lista las diversas categorías de activos, obtiene su total y posteriormente divide las ventas entre los activos totales para encontrar el numero de veces que ha rotado el activo. La razón que multiplica el margen de utilidad por la rotación de los activos totales se conoce como ecuación Du Pont y proporciona la tasa de rendimiento según la inversión. ROA = ( Ingresos Netos ) ( Ventas ) Ventas Activos totales Si la compañía fuera financiada únicamente con capital contable, la tasa ROA y la tasa ROE serían las mismas, porque los activos totales serían iguales al monto del capital contable. Si así no fuera, la tasa ROA debe multiplicarse por el multiplicador del capital contable, el cual es igual a la razón de activos totales al capital contable. Multiplicador del capital contable = Activos totales Capital contable De esta forma combinando las dos ecuaciones se obtiene la tasa ROE ROE = ( Ingresos Netos ) ( Ventas ) ( Activos totales ) Ventas Activos totales Capital contable La ecuación de Du Pont muestra como el margen de utilidad, la rotación de activos y el uso de deudas, interactúan para determinar el rendimiento de la inversión de los propietarios.
  • 7.
    Tomado de: Fundamentosde administración financiera – Weston y Brigham 7