REGLAMENTO APRENDIZ SENA
Reglamento aprendiz SENA La educación es un derecho de una persona. busca El conocimiento  la ciencia  la técnica  la cultura  los bienes  Que con lleva a Educar al ser humano en  Respeto  paz  democracia  practica en el trabajo  recreación  que mejora lo cultural cientifico  tecnologico
SE BASA  EN LA EDUCACION  YA QUE ES UN DERECHO QUE TENEMOS LAS PERSONAS YA QUE CON ELLA SE BUSCA ACCESO DE CONOCIMIENTO A LA CIENCIA TECNICA Y A LOS DEMAS BIENES Y VALORES  DE LA CULTUA Impulsar  la promoción de trabajo La convivencia armoniosa  de toda comunidad educativa El centro de formación integral A través de  Para así Es deber Por Requiere a Ya que REGLAMENTO DE APRENDIZ DE SENA la formación profesional y integral hacer del ciudadano útil y responsable, poseedor de valores morales éticos y culturales Del Sena proponer Mas altos niveles de excelencia y cumplimiento de la misión y objetivos El establecimiento y cumplimiento de normas mínimas de comportamiento y convivencia Concordad con disposiciones al proceso de aprendizaje
ETAPA PRACTICA DE LOS PROGRAMAS DE FORMACION  V PROHIBICIONES IV Las siguientes son: De carácter disciplinario: De carácter académico: Terminar unilateralmente el contrato de aprendizaje Incumplir las actividades de aprendizaje son justa causa  Utilizar el nombre del Sena para actividades particulares  serán aprobados por el subdirector del centro Incumplir las normas de conciencia establecidas en cada centro de formación Aprobación y desarrollo de conocimiento: Seguimiento de la etapa de practica: Se realizara  De manera virtual  para los aprendices  elaborara En la que señale las actividades desarrollada de la empresa Es la etapa de De formación del aprendiz Ya que es Consolida sus competencias y Se considera prohibiciones de carácter para los aprendices Sena Plagiar materiales, trabajos y de mas documentos generando grupos de trabajo Ingresar de la entidad en estado que indique alteraciones ocasionadas por comercializar y promocionar  Fortalece y consolida sus competencias, en términos de conocimiento, habilidad y destrezas , actitudes y valores Una bitácora quincenal La que fortalece
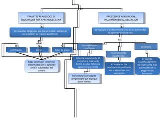
PROCESO DE FORMACION, INCUMPLIMIENTO, DESERCION TRAMITES REALIZADOS O SOLICITADOS POR APRENDICES SENA como certificados títulos Actas de grado Estas solicitudes  deben ser presentadas por el aprendiz ante el subdirector del centro Así: Incumplimiento justificado Incumplimiento injustificado deserción Informa previamente al instructor a mas tarde dentro los días hábiles la siguiente ocurrencia Es lo que no fue reportado ni justificado por la siguientes a su ocurrencia Es cuando injustificadamente no se presenta a las actividades de su programa de formación Presentando un soporte comprobable que explique dicho evento Son aquellas diligencias que los aprendices adelantan para obtener su registro académico  Se evaluara el cumplimiento o no de las actividades de aprendizaje de la ruta
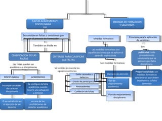
Se consideran faltas u omisiones que afectan el proceso de formación También se divide en  CLASIFICACION DE LAS FALTAS CRITERIOS PARA CLASIFICAR LAS FALTAS DISCIPLINARIA ACADEMICAS Las faltas pueden ser académicas o disciplinarias Se configura la falta académica cuando incurre una actuación u omisión incumple un deber  de carácter disciplinario Se tendrán en cuenta los siguientes criterios Daño causados y defectos Grado de participación Antecedentes  Confesión de faltas Medidas formativas  Principios para la aplicación de sanciones Las medidas formativas son aquellas acciones que se aplican al aprendiz matriculado  Son: publicidad : todo procedimiento sancionaría que se adelanta por falta disciplinaria  Proporcionalidad:  son medidas formativas sancionarías que deben imponerse a la falta cometida Son medidas formativas Llamado de atención Plan de mejoramiento disciplinario FALTAS ACADEMICAS Y DISCIPLINARIA  VIII MEDIDAS DE FORMACION Y SANCIONES  en una de las prohibiciones de carácter académico O se extralimita en el ejercicio de un derecho Plan de mejoramiento académico
Acuerda  la ley 194 del 1994 que el Sena es el encargado de en el desarrollo social y la tecnología de los trabajadores colombianos ofreciendo la formacion profesional integral. El artículo 4 de la ley 119 de 1994 acuerda impulsar la promoción social del trabajador de poseer los valores morales, éticos, culturales y ecológicos Que la actividad armoniosa se requiere estableciendo y cumpliendo de los objetivos que han sido trazados
Contenido Como ser un aprendiz Capitulo  I Capitulo  II Capitulo  III Capitulo  IV Capitulo  V Capitulo  VI Capitulo  VII Capitulo  VIII Capitulo  X Capitulo  XI Capitulo  XII
Ser Aprendiz SENA Libre pensador de capacidad critica: Es una persona constructiva y respetuosa de las ideas de los demás y aporta ala solución de los problemas Solidario:  Busca el bien de todos y trabaja en equipo buscando soluciones para que Colombia crezca atreves de ideas acciones o esfuerzos Líder: Es gestor de su propia formación y lleva a rumbos de trasformar la sociedad y tiene su visión puesta en el futuro Emprendedor y creativo: Formula proyectos y utiliza la creatividad como forma innovadora de retos que le impone la sociedad. Este compromiso incluye sobresalir siempre por su liderazgo positivo, tener siempre presente en respeto, honestidad, responsabilidad con compañeros e instructores .
Capitulo I Campo de aplicación art.1° : El presente reglamento se aplica a todas las personas matriculadas en los programas de formación Sena, en sus diferentes modalidades. Este reglamento constituye la base mínima para la convivencia de la comunidad educativa en todas las sedes del Sena, incluidos los que se desarrollan 100% en internet.
Capitulo II Derechos del aprendiz Sena Art.2°: Es la facultad que tiene el aprendiz de hacer lo establecido en las normas vigentes del Sena, sin exclusión por razones de genero, raza, origen familiar o nacionalidad. Son derechos del aprendiz Sena durante su proceso de formación:  A. De carácter académico: a.1 recibir al momento de su matricula, el carnet estudiantil que lo acredite como aprendiz del Sena a.2 recibir inducción al momento de ingresar al Sena
a.3 acceso a diversas fuentes de conocimiento durante la formación: las tecnologías de información y comunicación, el entorno real o simulado en los ambientes de aprendizaje. a.4 recibir formación profesional, acorde con el programa en el cual se matriculo a.5 hacer uso apropiado de los ambientes de aprendizaje
a.6 disfrutar de los programas de bienestar al aprendiz a.7 recibir orientación académica y comportamental a.8 ser investigado y sancionado con observación de las normas a.9 participar en el mejoramiento continuo de los instructores
Capitulo III Deberes del aprendiz Sena A. de carácter académico a.1 Cumplir con todas las actividades propias de proceso a.2 participar activamente en las actividades de profundización a.3 informar sobre la consecución de contrato de aprendizaje a.4 participar en la elaboración y en la ejecución del plan de gestión ambiental del centro de formación
B. de carácter disciplinario b.1 conocer y asimilar las directrices institucionales establecidas b.2 portar permanentemente y en un lugar visible el carnet que lo acredita como aprendiz b.3 utilizar la indumentaria y los elementos de protección personal b.4 ordenar y mantener en buen estado los implementos físicos y material
Capitulo IV prohibiciones A. de carácter académico a.1 plagiar materiales, documentos o demás generados en los grupos a.2 terminar unilateralmente el contrato a.3 incumplir las actividades de aprendizaje acordadas a.4 realizar fraude en el proceso de formación
B. de carácter disciplinario b.1 aportar documentación o información que difiera de la real b.2 ingresar, suministrar, ingerir, comercializar, promocionar bebidas alcohólicas  b.3  ingresar o portar armas b.4 utilizar el nombre del Sena o sus instalaciones para actividades particulares
Capítulo V etapa practica de los programas de formación Desempeño en una empresa atreves del contrato de aprendizaje Desempeño a través de vinculación laboral o contractual Participante en un proyecto productivo, o en Sena Servicio militar  De asesoría a mi pymes De apoyo a una unidad productiva familiar
Capitulo VI tramites realizados o solicitados por los aprendices Registro académico Expedición de certificados y de constancias académicas Expedición de duplicados Legalización de documentos+ Traslados Aplazamiento Reingreso Retiro voluntario
Capitulo VII proceso de formación, incumplimiento, deserción Participación y cumplimiento Incumplimiento injustificado Incumplimiento justificado Revisión de los resultados de evaluación Deserción
Capitulo VIII faltas académicas y disciplinarias Faltas que afecten el proceso de formación y la convivencia Las faltas del aprendiz pueden ser académicas o disciplinarias Académicas: están relacionadas directamente con el compromiso del aprendiz Disciplinarias: están relacionadas directamente con factores comportamentales
Las faltas se clasifican en: Leves Graves Gravísimas Criterios para calificar las faltas: Daño causado y sus efectos Grado de participación del aprendiz Antecedentes del aprendiz Rendimiento del aprendiz en su proceso de formación Confesión de las faltas
Capitulo IX medidas formativas y sanciones Llamado de atención verbal Plan de mejoramiento académico Plan de mejoramiento disciplinario Sanciones: Llamado de atención escrito Condicionamiento de la matricula Cancelación de la matricula
Principios rectores para la aplicación de sanciones: Publicidad Contradicción Presunción de inocencia Valoración integral de las pruebas o descargos Motivo a la decisión
Capitulo X procedimiento para la aplicación de sanciones Se le presenta la falta al instructor y debe contener como mínimo: Fecha de informe o queja Descripción detallada de los hechos que presuntamente constituyen la falta Testigos y/o pruebas que aporte, si es el caso Firma En cada centro funcionara un comité de evaluación y seguimiento Comunicación al aprendiz
Sesión del comité de evaluación y seguimiento Acto sancionatorio recurso
Capitulo XI de la representación de los aprendices Representación de los aprendices en el centro Numero de jornadas y periodos Requisitos y condiciones para ser candidato a representación de los aprendices en el centro Responsabilidades del representante de aprendiz en el centro Procedimientos para elegir representantes por el centro Revocatoria del representante  de aprendiz
Capitulo XII de la representatividad de los lideres de programa Requisitos para ser lideres de programa: Ser postulados para lideres de programas Tener disponibilidad para trabajar en equipo Conocer y aplicar los temas de la inducción Actuar de acuerdo con lo estipulado en el reglamento Sena
LEYES QUE REGULAN OBJETIVOS
Acuerdo numero 00015 de 2009 Considerando: Que la constitución política de Colombia señala en su art. 67 “la educación es un derecho de la persona y un servicio publico que tiene una función social. La ley 119 de 1994 establece: el Sena esta encargado de cumplir la función que corresponde al estado de intervenir en el desarrollo social y técnico de los colombianos.
Acuerda Art.1: Adoptar de forma integral este acuerdo. este reglamento aplica a todas las personas matriculadas en los programas de formación profesional de la entidad, en sus diferentes modalidades. Art.2 : Este acuerdo rige a partir de la fecha de su publicación dado en Bogotá, D.C a 1° de diciembre de 2009.
Ley 975 de 2005 Por la cual se dictan disposiciones para la reincorporación para grupos armados al margen de la ley, de manera que contribuyen afectiva a la consecución de la paz nacional y se dictan otras disposiciones para acuerdos humanitarios.
LEY 119 Este esta encargado de invertir en el desarrollo social y técnico ofreciendo y ejecutando la formación profesional e integral para incorporar el desarrollo de personas productivas que vallan al desarrollo social económico y tecnológico del país. Articulo 4 La función del SENA debe ser:  1. ayudar a buscar el bienestar del trabajador por medio  de su formación como persona responsable útil que tenga y aplique valores éticos culturales y ecológicos.   Para poder tener una convivencia armoniosa  se deben establecer nuevas normas .
ARTICULO  1 Este reglamente debe ser aplicado para cada una de las personas de formacion de sena. ARTICULO  2  Es lo que puede hacer el aprendiz  dentro de las normas del SENA sin ningún tipo de exclusión. Recibir al carnet. Recibir su respectiva inducción  en el SENA en donde aplique los conocimientos deberes y derechos que toma el aprendiz SENA. Poder tener el acceso a diferentes fuentes de conocimiento durante la formación como tecnología, comunicaciones trabajo colaborativo  entre aprendices y instructores.
Recibir la formación acorde al programa matriculado. Hacer el uso apropiado de los diferentes ambientes utilizados para el aprendizaje. Disfrutar de cada uno de los programas que se tienen y que se enseñan los instructores. Ser evaluado en su proceso de formación. Recibir estímulos. ARTICULO  3 Son beneficios y intenciones que se les da a los aprendices como valoración a actitudes buenas a acciones sobresalientes en los diferentes campos de aprendizaje.
ARTICULO  4 Obligaciones, legales, sociales y morales  que compromete  a la persona a cumplir con determinada actuación , asumiendo aquellos actos con responsabilidad para mejorar el ambiente . Cumplir con todas las actividades, participar activamente en las actividades  mostrarle al instructor las inquietudes informar sobre algún cambio participar en la elaboración  de los proyectos de gestión  ambiental, acatar las des ciciones en forma grupal, participar y ser responsable en las diferentes salidas programadas, tomar buen uso de los recursos y ambientes.  Convivir en comunidad con el reglamento de aprendiz SENA tener el carnet permanentemente, portarlo, conservar en  buen estado todas las instalaciones  y los ambientes actuar siempre con los valores morales respetar a los compañeros y sus bienes, no usar expresiones grotescas  y hablar con respeto frente a los demás.
ARTICULO 5  Se prohíbe copiar trabajos, evaluaciones o documentos  generados en los grupos de trabajo. Incumplir con los trabajos y actividades de aprendizaje. Realizar fraude en las evaluaciones. Vender o consumir bebidas alcohólicas y sustancias psicoactivas. Traer armas corta punzantes, explosivos o artefactos que  representen riesgo. Hurtar,  estafar o abusar de los aprendices de la comunidad o agredirlos verbalmente. Propiciar  juegos de azar. Permanecer con el uniforme fuera del lugar de aprendizaje. Suplantar identidad en los cursos virtuales de aprendizajes. Realizar actos inmorales dentro del estudio del aprendizaje SENA.
ARTICULO 6 la etapa practica  es aquella es el cual el aprendiz SENA  aplica complementa los conocimientos adquiridos  en habilidades, destrezas ,actitudes y valores. ARTICULO  7  Para la realización  de la etapa practica en el proceso de formación se debe tener en cuenta: Desempeño a alguna empresa  en las diferentes conocimientos. Desempeño en la vinculación de una empresa. Participación en los proyectos SENA. Apoyo a la productividad familiar. Monitorias.
ARTICULO 8 Nosotros debemos estar pendientes de actualizar al información  que ha sido correlacionada en el SENA virtual y el coordinador del SENA debe estar verificando la información suministrada. ARTICULO  9  el seguimiento se realizara de manera virtual , el aprendiz elaborara  informe en donde describirá las actividades realizadas en la empresa y el instructor puede realizar un seguimientos de estas actividades desempeñadas. El seguimiento virtual también se puede hacer con pasantías o visitas del instructor a la empresa.
ARTICULO 10 Los tramites  son los que realizan los  aprendices para pedir certificados o actas. ARTICULO 11 El registro es un procedimiento en  donde se incorporan las acciones académicas y disciplinarias. El instructor o coordinador académico es  el responsable de mantener  un seguimientos de estas es el encargado de revisar las actividades, información del aprendiz etc. ARTICULO 12  La certificación se hace por los logros, meritos y conocimientos adquiridos durante el proceso de aprendizaje en el SENA estos certificados se pueden pedir para adelantar estudios.
ARTICULO 13 Cuando se pide por primera vez certificados o cualquier tipo de títulos no tiene precio alguno. Y los emitirá de la siguiente manera:  para programas de formación titulada o para cursos de formación complementaria. ARTICULO 14 La expedición de duplicados se puede realizar de forma personal o por medio de correo electrónicos, el costo del duplicado lo establece el director general. ARTICULO 15 La legalización de un documento es constatar de que el documento como tal  es valido por medio de una firma del ministerio de relaciones exteriores.
ARTICULO 16 El aprendiz podrá realizar cualquiera de los siguientes tramites: Traslado:  es solicitada por escrito claro que se da depende a la disponibilidad de cupos que haya para solicitar este traslado debe haber completado por lo menso tres trimestres  en el proceso de aprendizaje además no podrán expedirlos los que tienen matricula condicional o fueron o están sancionados. Aplazamiento:  se realiza por escrito en donde se pide aplazar el estudio durante seis meses por cualquier motivo ya sea servicio militar, calamidad domestica, maternidad etc. Reingreso: cuando se pide un aplazamiento al estudio se da una fecha limite de ingreso antes de esta fecha limite se deben pasar los respectivos papeles para el ingreso se tiene que tener en cuenta la disponibilidad de cupos del curso. Reitero voluntario: cuando una persona decide retirarse de la formación SENA en cualquier campo se solicita por escrito y después de seis meses si lo desea puede volver a ingresar.
ARTICULO 17 El aprendiz Sena debe participar activamente en las actividades y en los procesos de formación que se realicen y se evaluaran la asistencia y la puntualidad en los trabajos y actividades cuando se presenta una falla injustificada se reporta en el sistema y no tiene derecho de presentar los trabajos correspondientes al tema del día. Se cree que el incumplimiento a un deber en el SENA es cuando durante un mes el aprendiz no va a las actividades y su inasistencia no la justifica cuando terminado su plazo de aplazamiento no ingresa de nuevo, cuando terminados los dos años de el programa no realiza su practica laboral. ARTICULO 18 Son  acciones que se consideran que afecta la convivencia  y el comportamiento con los aprendices  que ameriten una sanción o cun compromiso entre los aprendises.
ARTICULO 19  Faltas académicas: es una falta académica cuando se incumple algún deber o una actividad académica o se extralimita con ellas y con el reglamento establecido. Faltas disciplinarias: cuando incumple o falla en algún acto disciplinario o incumple en carácter disciplinario este reglamento. ARTICULO 20  Las faltas se clasifican en leves, graves o gravísimas. ARTICULO 21  Se clasifica las faltas según : El daño causado y sus efectos, la participación que tuvo el aprendiz, los antecedentes del aprendiz, el rendimiento que demuestre tener dentro del proceso de formación, la confesión de la falta, tomar la iniciativa de enmendar el daño causado a la persona, los parámetros de la calificación establecidos en este reglamento.
ARTICULO 22 Son medidas que se toman  al aprendiz cuando comete la falta de menor grado se le puede hacer con un llamado de atención verbal o un plan de mejoramiento.   ARTICULO 23 son medidas que toma el sena frente una falta disciplinaria o academica puede ser: Llamado de atención por escrito: va con copia a la hoja de vida en donde se hace también un plan de mejoramiento el cual se debe cumplir y se lleva a l director general. Condicionamiento de la matricula: es cuando incurre con una falta académica o de convivencia  cesa el condicionamiento de la matricula si cumple con el plan de mejoramiento con un mínimo de tres meses. Cancelación de  la matricula:  se impone cuando la falta es muy grave como robar estafar faltar con el plan de mejoramiento  si es expulsado no podrá ingresar dentro de 6 o 24 meses.
ARTICULO 24 cuando se le va a imponer cualquier tipo de sanción primero se debe informar al aprendiz   este puede defenderse de lo que se le acusa y aportar pruebas todo debe empezar de que el aprendiz es inocente y luego se llega  a la decisión final en donde se pone la sanción depende a la falta cometida. ARTICULO 25  El procedimiento se inicia  con un informe o queja que se presenta al coordinador académico dando  la fecha los hechos ocurridos los testigos la dirección del informante y la firma. ARTICULO 26  en cada centro de formación debe haber un comité el cual se encargue de estos casos el cual esta conformado por el instructor, un funcionario de bienestar de aprendices, coordinador misional, coordinador académico y el aprendiz líder.
ARTICULO 27  El comité se evaluación y seguimiento se reunirá por lo menso una vez cada trimestre y revisara temas como el bienestar de los aprendiz y además cualquier caso que se presente de faltas académicas o de convivencia. ARTICULO 28  Cuando el coordinador académico después de los tres días en que recibe el informe deberá enviar un informe o una comunicación al aprendiz,  y una copia al secretario del comité de evaluación  llevara fecha, nombres de los presuntos autores del problema, normas de este reglamento, tipo de falta,  los descargos ante el consejo y la fecha y el lugar en donde se realizara la reunión del consejo para determinar la culpabilidad y la respectiva sanción para el aprendiz.
ARTICULO 29  Llega la fecha  y hora de la reunión del comité se verifica que este todo el quórum para decidir el coordinador académico expone el caso luego el aprendiz dirá sus descargos  y se practicaran las pruebas necesarias las cuales pueden durar un mes mientras toman la  decisión que puede durar después de esta fecha 3 días en donde se volverá a citar al consejo. ARTICULO 30 El subdirector después de tener las debidas pruebas y declaraciones de cada uno de los implicados en la falta tomara una decisión basado en los testigos los antecedentes la conducta en  el proceso de formación el grado de responsabilidad de cada uno de los implicados entonces se tomara la debida sanción se citara al aprendiz (es) dentro de 10dias para personalmente darle a conocer su sanción si este no asiste se publicara y se le informara.
ARTICULO 31  Después de quince días aparecerá el recurso de reposición  este no deberá afectar mas la sanción. Y se le debe anunciar al aprendiz. ARTICULO 32 La elección del representante de los aprendices es democráticamente es elegido por la mayoría de votos de los aprendices además el representante de los aprendices no puede tener ningún llamado de atención escrito ni ningún tipo de sanción. ARTICULO 33 El representante de centro es aquel que sobre sale por su liderazgo, buen comportamiento , actitud critica, competencia innovadora y es elegido por el voto de  sus compañeros de centro .
ARTICULO 34  Por cada jornada académica que tenga un centro se elegirá un representante es decir que de el centro pueden salir 3 representantes uno diurno, uno de la tarde y el otro diurno. ARTICULO 35  Para ser elegido como representante de centro debe tener como mínimo tres meses de formación en el centro con un buen rendimiento, asumir actitud critica e innovadora, tener cualidades de líder y aplicarlas y lo mas importante mostrar actitudes de responsabilidad. ARTICULO 36 Algunas de las responsabilidades del representante de centro debe ser un canal de comunicación  entre los estamentos de la comunidad, organizar sus actividades para cumplir con su proceso de formación , motivar a la comunidad, participar en el comité de evaluacion y bienestar solucionar las diferentes diferencias o conflictos , velar por el cumplimiento de este reglamento etc.
ARTICULO 37  En caso de que se necesiten a los representantes de centro en otros eventos se llamara a otro representante. ARTICULO 38 Para elegir el representante de centro de aprendices se realizara un cronograma de actividades el cual llevara la inscripción de cada uno de los candidatos, verificar si cumple con los requisitos, se anuncian los resultados de quienes pasaro, presentación de propuestas frente al comité de bienestar y luego a al comunidad  luego va la votación,  elección y la publicación de resultados y ya el ganador se posciciona.
ARTICULO 39  los representantes pueden ser removidos de su cargo por incumplimientos de sus responsabilidades, bajo rendimiento en su proceso de formación, sanciones recibidas por aspectos disciplinarios o académicos, cuando la comunidad lo decida por medio de un comunicado escrito y si es subdirector lo aprueba y si el aprendiz decide continuar con su proceso de formación en una empresa o en ora institución. ARTICULO 40  Los aprendices lideres del programa  son aquellos que desde la inducción demuestran capacidades de liderazgo  cada programa de formación debe tener como mínimo un líder de formación.  ARTICULO 41 los requisitos que debe tener es ser postulados por los aprendices, tener disponibilidad para trabajar en equipo, actuar de acuerdo al reglamento, cumplir con responsabilidad todas las actividades dentro del proceso de formación como líder.
ARTICULO  42 Tiene responsabilidades como promover la participación de todos los aprendices en las diferentes actividades que se realicen, asumir compromisos como veedores para mejor la formación y la convivencia entre unos y otros, participar en los comités de seguimiento y evaluación, apoyar al coordinador en la toma de desciciones,participar en las reuniones citadas, velar para que los aprendices cumplan con el reglamento y ser responsables como  líder de grupo y en los diferentes procesos de formación.  ARTICULO 43 La eleccion se hara como en los demas casos por votacion democratica participando  todos los integrantes del programa
ARTICULO 44 El SENA creará y mantendrá un sistema de capacitación y actualización permanente para los instructores y demás grupos ocupacionales de la entidad, que reglamentará el Consejo Directivo Nacional. ARTICULO 45 Continuarán vigentes todos los derechos de los empleados públicos derivados de las relaciones laborales actualmente existentes en el SENA, los que no podrán ser desconocidos ni afectados. Los beneficios vigentes tales como el Fondo Nacional de Vivienda, el Servicio Médico Asistencial y el Auxilio Educativo, entre otros, podrán ser revisados por los órganos competentes del SENA sujetándose a las normas que los rigen.  Los derechos y beneficios de los trabajadores oficiales vinculados al SENA, continuarán rigiéndose por
ARTICULO 46 Los funcionarios del SENA tendrán derecho a optar un sistema de pensiones anticipadas así:  1. A partir de enero 1o. de 1995 tendrán derecho a la pensión de jubilación, aquellos funcionarios que acrediten estar en condiciones de cumplir los requisitos de edad y tiempo de servicio entre dicha fecha y el 31 de diciembre de 1996.  2. A partir de enero 1o. de 1997 tendrán derecho a la pensión de jubilación, aquellos funcionarios que acrediten estar en condiciones de cumplir los requisitos de edad y tiempo de servicios entre dicha fecha y el 31 de diciembre de 1998.
ARTICULO 47 El Gobierno Nacional, en desarrollo de la Ley 29 de 1990 y los Decretos 393, 585 y 591 de 1991, actualmente vigentes, podrá reglamentar dichas normas en lo pertinente al SENA, sin perjuicio de lo establecido en la presente Ley. Para tal efecto tendrá en cuenta las recomendaciones de una Comisión Asesora que se crea por la presente Ley, conformada así: Un Senador y un Representante designados por las Mesas Directivas de cada Cámara; un representante de las Centrales Obreras, uno de Sindesena y uno de Sintrasena; cuatro representantes del Consejo Gremial Nacional y el Vocero de la presente ley ante el Congreso de la República.  Esta Comisión Asesora tendrá un plazo de noventa (90) días para presentar sus recomendaciones al Gobierno Nacional.
ARTICULO 48 El Consejo Directivo Nacional, previas las recomendaciones del Comité Nacional de Formación Profesional y de los Consejos Regionales, determinará anualmente las especialidades en las cuales el SENA ofrecerá programas de formación profesional integral, considerando entre otros criterios, la demanda del sector productivo y social, la oferta existente y los requerimientos de calidad.  ARTICULO 49 La formación profesional en el SENA será gratuita en todas sus modalidades. Para la realización de acciones de formación profesional especializada solicitadas por personas jurídicas, el Consejo Directivo Nacional podrá determinar su realización gratuita, o mediante convenios de cooperación, o estableciendo un costo por los servicios prestados.  ARTICULO 50 El Gobierno Nacional podrá señalar los requisitos necesarios para que los egresados del SENA puedan ingresar a los programas de educación superior.
ARTICULO 51 La presente ley rige a partir de la fecha de su promulgación y deroga todas las disposiciones que le sean contrarias, en especial el Decreto 2149 de 1992; el artículo  16 y lo pertinente al SENA de los artículos 18 y 19 de la Ley 55 de 1985.

Reglamento aprendiz sena_final[1]

  • 1.
  • 2.
    Reglamento aprendiz SENALa educación es un derecho de una persona. busca El conocimiento la ciencia la técnica la cultura los bienes Que con lleva a Educar al ser humano en Respeto paz democracia practica en el trabajo recreación que mejora lo cultural cientifico tecnologico
  • 3.
    SE BASA EN LA EDUCACION YA QUE ES UN DERECHO QUE TENEMOS LAS PERSONAS YA QUE CON ELLA SE BUSCA ACCESO DE CONOCIMIENTO A LA CIENCIA TECNICA Y A LOS DEMAS BIENES Y VALORES DE LA CULTUA Impulsar la promoción de trabajo La convivencia armoniosa de toda comunidad educativa El centro de formación integral A través de Para así Es deber Por Requiere a Ya que REGLAMENTO DE APRENDIZ DE SENA la formación profesional y integral hacer del ciudadano útil y responsable, poseedor de valores morales éticos y culturales Del Sena proponer Mas altos niveles de excelencia y cumplimiento de la misión y objetivos El establecimiento y cumplimiento de normas mínimas de comportamiento y convivencia Concordad con disposiciones al proceso de aprendizaje
  • 4.
    ETAPA PRACTICA DELOS PROGRAMAS DE FORMACION V PROHIBICIONES IV Las siguientes son: De carácter disciplinario: De carácter académico: Terminar unilateralmente el contrato de aprendizaje Incumplir las actividades de aprendizaje son justa causa Utilizar el nombre del Sena para actividades particulares serán aprobados por el subdirector del centro Incumplir las normas de conciencia establecidas en cada centro de formación Aprobación y desarrollo de conocimiento: Seguimiento de la etapa de practica: Se realizara De manera virtual para los aprendices elaborara En la que señale las actividades desarrollada de la empresa Es la etapa de De formación del aprendiz Ya que es Consolida sus competencias y Se considera prohibiciones de carácter para los aprendices Sena Plagiar materiales, trabajos y de mas documentos generando grupos de trabajo Ingresar de la entidad en estado que indique alteraciones ocasionadas por comercializar y promocionar Fortalece y consolida sus competencias, en términos de conocimiento, habilidad y destrezas , actitudes y valores Una bitácora quincenal La que fortalece
  • 5.
    PROCESO DE FORMACION,INCUMPLIMIENTO, DESERCION TRAMITES REALIZADOS O SOLICITADOS POR APRENDICES SENA como certificados títulos Actas de grado Estas solicitudes deben ser presentadas por el aprendiz ante el subdirector del centro Así: Incumplimiento justificado Incumplimiento injustificado deserción Informa previamente al instructor a mas tarde dentro los días hábiles la siguiente ocurrencia Es lo que no fue reportado ni justificado por la siguientes a su ocurrencia Es cuando injustificadamente no se presenta a las actividades de su programa de formación Presentando un soporte comprobable que explique dicho evento Son aquellas diligencias que los aprendices adelantan para obtener su registro académico Se evaluara el cumplimiento o no de las actividades de aprendizaje de la ruta
  • 6.
    Se consideran faltasu omisiones que afectan el proceso de formación También se divide en CLASIFICACION DE LAS FALTAS CRITERIOS PARA CLASIFICAR LAS FALTAS DISCIPLINARIA ACADEMICAS Las faltas pueden ser académicas o disciplinarias Se configura la falta académica cuando incurre una actuación u omisión incumple un deber de carácter disciplinario Se tendrán en cuenta los siguientes criterios Daño causados y defectos Grado de participación Antecedentes Confesión de faltas Medidas formativas Principios para la aplicación de sanciones Las medidas formativas son aquellas acciones que se aplican al aprendiz matriculado Son: publicidad : todo procedimiento sancionaría que se adelanta por falta disciplinaria Proporcionalidad: son medidas formativas sancionarías que deben imponerse a la falta cometida Son medidas formativas Llamado de atención Plan de mejoramiento disciplinario FALTAS ACADEMICAS Y DISCIPLINARIA VIII MEDIDAS DE FORMACION Y SANCIONES en una de las prohibiciones de carácter académico O se extralimita en el ejercicio de un derecho Plan de mejoramiento académico
  • 7.
    Acuerda laley 194 del 1994 que el Sena es el encargado de en el desarrollo social y la tecnología de los trabajadores colombianos ofreciendo la formacion profesional integral. El artículo 4 de la ley 119 de 1994 acuerda impulsar la promoción social del trabajador de poseer los valores morales, éticos, culturales y ecológicos Que la actividad armoniosa se requiere estableciendo y cumpliendo de los objetivos que han sido trazados
  • 8.
    Contenido Como serun aprendiz Capitulo I Capitulo II Capitulo III Capitulo IV Capitulo V Capitulo VI Capitulo VII Capitulo VIII Capitulo X Capitulo XI Capitulo XII
  • 9.
    Ser Aprendiz SENALibre pensador de capacidad critica: Es una persona constructiva y respetuosa de las ideas de los demás y aporta ala solución de los problemas Solidario: Busca el bien de todos y trabaja en equipo buscando soluciones para que Colombia crezca atreves de ideas acciones o esfuerzos Líder: Es gestor de su propia formación y lleva a rumbos de trasformar la sociedad y tiene su visión puesta en el futuro Emprendedor y creativo: Formula proyectos y utiliza la creatividad como forma innovadora de retos que le impone la sociedad. Este compromiso incluye sobresalir siempre por su liderazgo positivo, tener siempre presente en respeto, honestidad, responsabilidad con compañeros e instructores .
  • 10.
    Capitulo I Campode aplicación art.1° : El presente reglamento se aplica a todas las personas matriculadas en los programas de formación Sena, en sus diferentes modalidades. Este reglamento constituye la base mínima para la convivencia de la comunidad educativa en todas las sedes del Sena, incluidos los que se desarrollan 100% en internet.
  • 11.
    Capitulo II Derechosdel aprendiz Sena Art.2°: Es la facultad que tiene el aprendiz de hacer lo establecido en las normas vigentes del Sena, sin exclusión por razones de genero, raza, origen familiar o nacionalidad. Son derechos del aprendiz Sena durante su proceso de formación: A. De carácter académico: a.1 recibir al momento de su matricula, el carnet estudiantil que lo acredite como aprendiz del Sena a.2 recibir inducción al momento de ingresar al Sena
  • 12.
    a.3 acceso adiversas fuentes de conocimiento durante la formación: las tecnologías de información y comunicación, el entorno real o simulado en los ambientes de aprendizaje. a.4 recibir formación profesional, acorde con el programa en el cual se matriculo a.5 hacer uso apropiado de los ambientes de aprendizaje
  • 13.
    a.6 disfrutar delos programas de bienestar al aprendiz a.7 recibir orientación académica y comportamental a.8 ser investigado y sancionado con observación de las normas a.9 participar en el mejoramiento continuo de los instructores
  • 14.
    Capitulo III Deberesdel aprendiz Sena A. de carácter académico a.1 Cumplir con todas las actividades propias de proceso a.2 participar activamente en las actividades de profundización a.3 informar sobre la consecución de contrato de aprendizaje a.4 participar en la elaboración y en la ejecución del plan de gestión ambiental del centro de formación
  • 15.
    B. de carácterdisciplinario b.1 conocer y asimilar las directrices institucionales establecidas b.2 portar permanentemente y en un lugar visible el carnet que lo acredita como aprendiz b.3 utilizar la indumentaria y los elementos de protección personal b.4 ordenar y mantener en buen estado los implementos físicos y material
  • 16.
    Capitulo IV prohibicionesA. de carácter académico a.1 plagiar materiales, documentos o demás generados en los grupos a.2 terminar unilateralmente el contrato a.3 incumplir las actividades de aprendizaje acordadas a.4 realizar fraude en el proceso de formación
  • 17.
    B. de carácterdisciplinario b.1 aportar documentación o información que difiera de la real b.2 ingresar, suministrar, ingerir, comercializar, promocionar bebidas alcohólicas b.3 ingresar o portar armas b.4 utilizar el nombre del Sena o sus instalaciones para actividades particulares
  • 18.
    Capítulo V etapapractica de los programas de formación Desempeño en una empresa atreves del contrato de aprendizaje Desempeño a través de vinculación laboral o contractual Participante en un proyecto productivo, o en Sena Servicio militar De asesoría a mi pymes De apoyo a una unidad productiva familiar
  • 19.
    Capitulo VI tramitesrealizados o solicitados por los aprendices Registro académico Expedición de certificados y de constancias académicas Expedición de duplicados Legalización de documentos+ Traslados Aplazamiento Reingreso Retiro voluntario
  • 20.
    Capitulo VII procesode formación, incumplimiento, deserción Participación y cumplimiento Incumplimiento injustificado Incumplimiento justificado Revisión de los resultados de evaluación Deserción
  • 21.
    Capitulo VIII faltasacadémicas y disciplinarias Faltas que afecten el proceso de formación y la convivencia Las faltas del aprendiz pueden ser académicas o disciplinarias Académicas: están relacionadas directamente con el compromiso del aprendiz Disciplinarias: están relacionadas directamente con factores comportamentales
  • 22.
    Las faltas seclasifican en: Leves Graves Gravísimas Criterios para calificar las faltas: Daño causado y sus efectos Grado de participación del aprendiz Antecedentes del aprendiz Rendimiento del aprendiz en su proceso de formación Confesión de las faltas
  • 23.
    Capitulo IX medidasformativas y sanciones Llamado de atención verbal Plan de mejoramiento académico Plan de mejoramiento disciplinario Sanciones: Llamado de atención escrito Condicionamiento de la matricula Cancelación de la matricula
  • 24.
    Principios rectores parala aplicación de sanciones: Publicidad Contradicción Presunción de inocencia Valoración integral de las pruebas o descargos Motivo a la decisión
  • 25.
    Capitulo X procedimientopara la aplicación de sanciones Se le presenta la falta al instructor y debe contener como mínimo: Fecha de informe o queja Descripción detallada de los hechos que presuntamente constituyen la falta Testigos y/o pruebas que aporte, si es el caso Firma En cada centro funcionara un comité de evaluación y seguimiento Comunicación al aprendiz
  • 26.
    Sesión del comitéde evaluación y seguimiento Acto sancionatorio recurso
  • 27.
    Capitulo XI dela representación de los aprendices Representación de los aprendices en el centro Numero de jornadas y periodos Requisitos y condiciones para ser candidato a representación de los aprendices en el centro Responsabilidades del representante de aprendiz en el centro Procedimientos para elegir representantes por el centro Revocatoria del representante de aprendiz
  • 28.
    Capitulo XII dela representatividad de los lideres de programa Requisitos para ser lideres de programa: Ser postulados para lideres de programas Tener disponibilidad para trabajar en equipo Conocer y aplicar los temas de la inducción Actuar de acuerdo con lo estipulado en el reglamento Sena
  • 29.
  • 30.
    Acuerdo numero 00015de 2009 Considerando: Que la constitución política de Colombia señala en su art. 67 “la educación es un derecho de la persona y un servicio publico que tiene una función social. La ley 119 de 1994 establece: el Sena esta encargado de cumplir la función que corresponde al estado de intervenir en el desarrollo social y técnico de los colombianos.
  • 31.
    Acuerda Art.1: Adoptarde forma integral este acuerdo. este reglamento aplica a todas las personas matriculadas en los programas de formación profesional de la entidad, en sus diferentes modalidades. Art.2 : Este acuerdo rige a partir de la fecha de su publicación dado en Bogotá, D.C a 1° de diciembre de 2009.
  • 32.
    Ley 975 de2005 Por la cual se dictan disposiciones para la reincorporación para grupos armados al margen de la ley, de manera que contribuyen afectiva a la consecución de la paz nacional y se dictan otras disposiciones para acuerdos humanitarios.
  • 33.
    LEY 119 Esteesta encargado de invertir en el desarrollo social y técnico ofreciendo y ejecutando la formación profesional e integral para incorporar el desarrollo de personas productivas que vallan al desarrollo social económico y tecnológico del país. Articulo 4 La función del SENA debe ser: 1. ayudar a buscar el bienestar del trabajador por medio de su formación como persona responsable útil que tenga y aplique valores éticos culturales y ecológicos. Para poder tener una convivencia armoniosa se deben establecer nuevas normas .
  • 34.
    ARTICULO 1Este reglamente debe ser aplicado para cada una de las personas de formacion de sena. ARTICULO 2 Es lo que puede hacer el aprendiz dentro de las normas del SENA sin ningún tipo de exclusión. Recibir al carnet. Recibir su respectiva inducción en el SENA en donde aplique los conocimientos deberes y derechos que toma el aprendiz SENA. Poder tener el acceso a diferentes fuentes de conocimiento durante la formación como tecnología, comunicaciones trabajo colaborativo entre aprendices y instructores.
  • 35.
    Recibir la formaciónacorde al programa matriculado. Hacer el uso apropiado de los diferentes ambientes utilizados para el aprendizaje. Disfrutar de cada uno de los programas que se tienen y que se enseñan los instructores. Ser evaluado en su proceso de formación. Recibir estímulos. ARTICULO 3 Son beneficios y intenciones que se les da a los aprendices como valoración a actitudes buenas a acciones sobresalientes en los diferentes campos de aprendizaje.
  • 36.
    ARTICULO 4Obligaciones, legales, sociales y morales que compromete a la persona a cumplir con determinada actuación , asumiendo aquellos actos con responsabilidad para mejorar el ambiente . Cumplir con todas las actividades, participar activamente en las actividades mostrarle al instructor las inquietudes informar sobre algún cambio participar en la elaboración de los proyectos de gestión ambiental, acatar las des ciciones en forma grupal, participar y ser responsable en las diferentes salidas programadas, tomar buen uso de los recursos y ambientes. Convivir en comunidad con el reglamento de aprendiz SENA tener el carnet permanentemente, portarlo, conservar en buen estado todas las instalaciones y los ambientes actuar siempre con los valores morales respetar a los compañeros y sus bienes, no usar expresiones grotescas y hablar con respeto frente a los demás.
  • 37.
    ARTICULO 5 Se prohíbe copiar trabajos, evaluaciones o documentos generados en los grupos de trabajo. Incumplir con los trabajos y actividades de aprendizaje. Realizar fraude en las evaluaciones. Vender o consumir bebidas alcohólicas y sustancias psicoactivas. Traer armas corta punzantes, explosivos o artefactos que representen riesgo. Hurtar, estafar o abusar de los aprendices de la comunidad o agredirlos verbalmente. Propiciar juegos de azar. Permanecer con el uniforme fuera del lugar de aprendizaje. Suplantar identidad en los cursos virtuales de aprendizajes. Realizar actos inmorales dentro del estudio del aprendizaje SENA.
  • 38.
    ARTICULO 6 laetapa practica es aquella es el cual el aprendiz SENA aplica complementa los conocimientos adquiridos en habilidades, destrezas ,actitudes y valores. ARTICULO 7 Para la realización de la etapa practica en el proceso de formación se debe tener en cuenta: Desempeño a alguna empresa en las diferentes conocimientos. Desempeño en la vinculación de una empresa. Participación en los proyectos SENA. Apoyo a la productividad familiar. Monitorias.
  • 39.
    ARTICULO 8 Nosotrosdebemos estar pendientes de actualizar al información que ha sido correlacionada en el SENA virtual y el coordinador del SENA debe estar verificando la información suministrada. ARTICULO 9 el seguimiento se realizara de manera virtual , el aprendiz elaborara informe en donde describirá las actividades realizadas en la empresa y el instructor puede realizar un seguimientos de estas actividades desempeñadas. El seguimiento virtual también se puede hacer con pasantías o visitas del instructor a la empresa.
  • 40.
    ARTICULO 10 Lostramites son los que realizan los aprendices para pedir certificados o actas. ARTICULO 11 El registro es un procedimiento en donde se incorporan las acciones académicas y disciplinarias. El instructor o coordinador académico es el responsable de mantener un seguimientos de estas es el encargado de revisar las actividades, información del aprendiz etc. ARTICULO 12 La certificación se hace por los logros, meritos y conocimientos adquiridos durante el proceso de aprendizaje en el SENA estos certificados se pueden pedir para adelantar estudios.
  • 41.
    ARTICULO 13 Cuandose pide por primera vez certificados o cualquier tipo de títulos no tiene precio alguno. Y los emitirá de la siguiente manera: para programas de formación titulada o para cursos de formación complementaria. ARTICULO 14 La expedición de duplicados se puede realizar de forma personal o por medio de correo electrónicos, el costo del duplicado lo establece el director general. ARTICULO 15 La legalización de un documento es constatar de que el documento como tal es valido por medio de una firma del ministerio de relaciones exteriores.
  • 42.
    ARTICULO 16 Elaprendiz podrá realizar cualquiera de los siguientes tramites: Traslado: es solicitada por escrito claro que se da depende a la disponibilidad de cupos que haya para solicitar este traslado debe haber completado por lo menso tres trimestres en el proceso de aprendizaje además no podrán expedirlos los que tienen matricula condicional o fueron o están sancionados. Aplazamiento: se realiza por escrito en donde se pide aplazar el estudio durante seis meses por cualquier motivo ya sea servicio militar, calamidad domestica, maternidad etc. Reingreso: cuando se pide un aplazamiento al estudio se da una fecha limite de ingreso antes de esta fecha limite se deben pasar los respectivos papeles para el ingreso se tiene que tener en cuenta la disponibilidad de cupos del curso. Reitero voluntario: cuando una persona decide retirarse de la formación SENA en cualquier campo se solicita por escrito y después de seis meses si lo desea puede volver a ingresar.
  • 43.
    ARTICULO 17 Elaprendiz Sena debe participar activamente en las actividades y en los procesos de formación que se realicen y se evaluaran la asistencia y la puntualidad en los trabajos y actividades cuando se presenta una falla injustificada se reporta en el sistema y no tiene derecho de presentar los trabajos correspondientes al tema del día. Se cree que el incumplimiento a un deber en el SENA es cuando durante un mes el aprendiz no va a las actividades y su inasistencia no la justifica cuando terminado su plazo de aplazamiento no ingresa de nuevo, cuando terminados los dos años de el programa no realiza su practica laboral. ARTICULO 18 Son acciones que se consideran que afecta la convivencia y el comportamiento con los aprendices que ameriten una sanción o cun compromiso entre los aprendises.
  • 44.
    ARTICULO 19 Faltas académicas: es una falta académica cuando se incumple algún deber o una actividad académica o se extralimita con ellas y con el reglamento establecido. Faltas disciplinarias: cuando incumple o falla en algún acto disciplinario o incumple en carácter disciplinario este reglamento. ARTICULO 20 Las faltas se clasifican en leves, graves o gravísimas. ARTICULO 21 Se clasifica las faltas según : El daño causado y sus efectos, la participación que tuvo el aprendiz, los antecedentes del aprendiz, el rendimiento que demuestre tener dentro del proceso de formación, la confesión de la falta, tomar la iniciativa de enmendar el daño causado a la persona, los parámetros de la calificación establecidos en este reglamento.
  • 45.
    ARTICULO 22 Sonmedidas que se toman al aprendiz cuando comete la falta de menor grado se le puede hacer con un llamado de atención verbal o un plan de mejoramiento. ARTICULO 23 son medidas que toma el sena frente una falta disciplinaria o academica puede ser: Llamado de atención por escrito: va con copia a la hoja de vida en donde se hace también un plan de mejoramiento el cual se debe cumplir y se lleva a l director general. Condicionamiento de la matricula: es cuando incurre con una falta académica o de convivencia cesa el condicionamiento de la matricula si cumple con el plan de mejoramiento con un mínimo de tres meses. Cancelación de la matricula: se impone cuando la falta es muy grave como robar estafar faltar con el plan de mejoramiento si es expulsado no podrá ingresar dentro de 6 o 24 meses.
  • 46.
    ARTICULO 24 cuandose le va a imponer cualquier tipo de sanción primero se debe informar al aprendiz este puede defenderse de lo que se le acusa y aportar pruebas todo debe empezar de que el aprendiz es inocente y luego se llega a la decisión final en donde se pone la sanción depende a la falta cometida. ARTICULO 25 El procedimiento se inicia con un informe o queja que se presenta al coordinador académico dando la fecha los hechos ocurridos los testigos la dirección del informante y la firma. ARTICULO 26 en cada centro de formación debe haber un comité el cual se encargue de estos casos el cual esta conformado por el instructor, un funcionario de bienestar de aprendices, coordinador misional, coordinador académico y el aprendiz líder.
  • 47.
    ARTICULO 27 El comité se evaluación y seguimiento se reunirá por lo menso una vez cada trimestre y revisara temas como el bienestar de los aprendiz y además cualquier caso que se presente de faltas académicas o de convivencia. ARTICULO 28 Cuando el coordinador académico después de los tres días en que recibe el informe deberá enviar un informe o una comunicación al aprendiz, y una copia al secretario del comité de evaluación llevara fecha, nombres de los presuntos autores del problema, normas de este reglamento, tipo de falta, los descargos ante el consejo y la fecha y el lugar en donde se realizara la reunión del consejo para determinar la culpabilidad y la respectiva sanción para el aprendiz.
  • 48.
    ARTICULO 29 Llega la fecha y hora de la reunión del comité se verifica que este todo el quórum para decidir el coordinador académico expone el caso luego el aprendiz dirá sus descargos y se practicaran las pruebas necesarias las cuales pueden durar un mes mientras toman la decisión que puede durar después de esta fecha 3 días en donde se volverá a citar al consejo. ARTICULO 30 El subdirector después de tener las debidas pruebas y declaraciones de cada uno de los implicados en la falta tomara una decisión basado en los testigos los antecedentes la conducta en el proceso de formación el grado de responsabilidad de cada uno de los implicados entonces se tomara la debida sanción se citara al aprendiz (es) dentro de 10dias para personalmente darle a conocer su sanción si este no asiste se publicara y se le informara.
  • 49.
    ARTICULO 31 Después de quince días aparecerá el recurso de reposición este no deberá afectar mas la sanción. Y se le debe anunciar al aprendiz. ARTICULO 32 La elección del representante de los aprendices es democráticamente es elegido por la mayoría de votos de los aprendices además el representante de los aprendices no puede tener ningún llamado de atención escrito ni ningún tipo de sanción. ARTICULO 33 El representante de centro es aquel que sobre sale por su liderazgo, buen comportamiento , actitud critica, competencia innovadora y es elegido por el voto de sus compañeros de centro .
  • 50.
    ARTICULO 34 Por cada jornada académica que tenga un centro se elegirá un representante es decir que de el centro pueden salir 3 representantes uno diurno, uno de la tarde y el otro diurno. ARTICULO 35 Para ser elegido como representante de centro debe tener como mínimo tres meses de formación en el centro con un buen rendimiento, asumir actitud critica e innovadora, tener cualidades de líder y aplicarlas y lo mas importante mostrar actitudes de responsabilidad. ARTICULO 36 Algunas de las responsabilidades del representante de centro debe ser un canal de comunicación entre los estamentos de la comunidad, organizar sus actividades para cumplir con su proceso de formación , motivar a la comunidad, participar en el comité de evaluacion y bienestar solucionar las diferentes diferencias o conflictos , velar por el cumplimiento de este reglamento etc.
  • 51.
    ARTICULO 37 En caso de que se necesiten a los representantes de centro en otros eventos se llamara a otro representante. ARTICULO 38 Para elegir el representante de centro de aprendices se realizara un cronograma de actividades el cual llevara la inscripción de cada uno de los candidatos, verificar si cumple con los requisitos, se anuncian los resultados de quienes pasaro, presentación de propuestas frente al comité de bienestar y luego a al comunidad luego va la votación, elección y la publicación de resultados y ya el ganador se posciciona.
  • 52.
    ARTICULO 39 los representantes pueden ser removidos de su cargo por incumplimientos de sus responsabilidades, bajo rendimiento en su proceso de formación, sanciones recibidas por aspectos disciplinarios o académicos, cuando la comunidad lo decida por medio de un comunicado escrito y si es subdirector lo aprueba y si el aprendiz decide continuar con su proceso de formación en una empresa o en ora institución. ARTICULO 40 Los aprendices lideres del programa son aquellos que desde la inducción demuestran capacidades de liderazgo cada programa de formación debe tener como mínimo un líder de formación. ARTICULO 41 los requisitos que debe tener es ser postulados por los aprendices, tener disponibilidad para trabajar en equipo, actuar de acuerdo al reglamento, cumplir con responsabilidad todas las actividades dentro del proceso de formación como líder.
  • 53.
    ARTICULO 42Tiene responsabilidades como promover la participación de todos los aprendices en las diferentes actividades que se realicen, asumir compromisos como veedores para mejor la formación y la convivencia entre unos y otros, participar en los comités de seguimiento y evaluación, apoyar al coordinador en la toma de desciciones,participar en las reuniones citadas, velar para que los aprendices cumplan con el reglamento y ser responsables como líder de grupo y en los diferentes procesos de formación. ARTICULO 43 La eleccion se hara como en los demas casos por votacion democratica participando todos los integrantes del programa
  • 54.
    ARTICULO 44 ElSENA creará y mantendrá un sistema de capacitación y actualización permanente para los instructores y demás grupos ocupacionales de la entidad, que reglamentará el Consejo Directivo Nacional. ARTICULO 45 Continuarán vigentes todos los derechos de los empleados públicos derivados de las relaciones laborales actualmente existentes en el SENA, los que no podrán ser desconocidos ni afectados. Los beneficios vigentes tales como el Fondo Nacional de Vivienda, el Servicio Médico Asistencial y el Auxilio Educativo, entre otros, podrán ser revisados por los órganos competentes del SENA sujetándose a las normas que los rigen. Los derechos y beneficios de los trabajadores oficiales vinculados al SENA, continuarán rigiéndose por
  • 55.
    ARTICULO 46 Losfuncionarios del SENA tendrán derecho a optar un sistema de pensiones anticipadas así: 1. A partir de enero 1o. de 1995 tendrán derecho a la pensión de jubilación, aquellos funcionarios que acrediten estar en condiciones de cumplir los requisitos de edad y tiempo de servicio entre dicha fecha y el 31 de diciembre de 1996. 2. A partir de enero 1o. de 1997 tendrán derecho a la pensión de jubilación, aquellos funcionarios que acrediten estar en condiciones de cumplir los requisitos de edad y tiempo de servicios entre dicha fecha y el 31 de diciembre de 1998.
  • 56.
    ARTICULO 47 ElGobierno Nacional, en desarrollo de la Ley 29 de 1990 y los Decretos 393, 585 y 591 de 1991, actualmente vigentes, podrá reglamentar dichas normas en lo pertinente al SENA, sin perjuicio de lo establecido en la presente Ley. Para tal efecto tendrá en cuenta las recomendaciones de una Comisión Asesora que se crea por la presente Ley, conformada así: Un Senador y un Representante designados por las Mesas Directivas de cada Cámara; un representante de las Centrales Obreras, uno de Sindesena y uno de Sintrasena; cuatro representantes del Consejo Gremial Nacional y el Vocero de la presente ley ante el Congreso de la República. Esta Comisión Asesora tendrá un plazo de noventa (90) días para presentar sus recomendaciones al Gobierno Nacional.
  • 57.
    ARTICULO 48 ElConsejo Directivo Nacional, previas las recomendaciones del Comité Nacional de Formación Profesional y de los Consejos Regionales, determinará anualmente las especialidades en las cuales el SENA ofrecerá programas de formación profesional integral, considerando entre otros criterios, la demanda del sector productivo y social, la oferta existente y los requerimientos de calidad. ARTICULO 49 La formación profesional en el SENA será gratuita en todas sus modalidades. Para la realización de acciones de formación profesional especializada solicitadas por personas jurídicas, el Consejo Directivo Nacional podrá determinar su realización gratuita, o mediante convenios de cooperación, o estableciendo un costo por los servicios prestados. ARTICULO 50 El Gobierno Nacional podrá señalar los requisitos necesarios para que los egresados del SENA puedan ingresar a los programas de educación superior.
  • 58.
    ARTICULO 51 Lapresente ley rige a partir de la fecha de su promulgación y deroga todas las disposiciones que le sean contrarias, en especial el Decreto 2149 de 1992; el artículo 16 y lo pertinente al SENA de los artículos 18 y 19 de la Ley 55 de 1985.