UNIVERSIDAD DE SANTANDER
FACULTAD DE CIENCIAS DE LA EDUCACIÒN
MAESTRIA EN GESTIÒN DE LA TECNOLOGÌA EDUCATIVA
MAPA CONCEPTUAL “LA GERENCIA Y CICLO DE VIDA DE LOS PROYECTOS”
PREPARADO POR:
ROSA IVONNE ORDÒÑEZ CARRASCAL
BOGOTÀ D.C
2015
INTRODUCCIÒN
El pensar en un proyecto, de cualesquier índole o materia supone redefinir conceptos y
diseñar una gran multitud de estrategias que nos van a llevar a un feliz término lo que
anhelamos lograr. En este trabajo se precisará en un mapa conceptual diferentes aspectos
como el rol principal de un profesional en el desarrollo de proyectos, los elementos
fundamentales o necesarios para que pueda garantizarse un ciclo de vida de un proyecto y
los diferentes actores responsables de establecer adecuadamente el ciclo de vida de un
proyecto; ya sea educativo, de TICS o de algún ramo especifico.
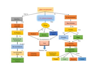
Aquí se Es
Una Para
De
Donde Un Con
Un Un
La y
En un proyecto es
Para
Es decir
Con
A Mantener una
Como
De
Producto
Servicio
Resultado
único
¿Qué es un proyecto?
Un esfuerzo temporal
Vital
Estructura
organizada
Planificación
Estratégica
Identifica
Necesidad
Específica
Se Propone
Realización de
un proyecto
Dar una Solución
Una Necesidad
Real
Una Institución o
Empresa
Es una secuencia
Bien Definida
Eventos
Principio Final
Alcanzar
Objetivos claros
Parámetros
establecidos
Tiempo Costo Recursos Calidad
¿Cuál es la relación entre el rol de un profesional en desarrollo de proyectos y los elementos necesarios para establecer un ciclo de vida
de un proyecto, en una Institución o Empresa, con la gerencia de proyectos?
Inherente a
Inherente a Es
Que
Como Son
En Para
S
Teniendo en cuenta
Este interacciona Gerencia de proyectos
Con
Esto
Este debe Para lograr
Estar
¿Gerencia de
proyectos?
Es una disciplina
Implica
Administrar
Recursos
Organizar
Completar un proyecto
Restricciones
de alcance
Tiempos
de coste
Coste planeado
Inicialmente
Correcta toma de
decisiones
Resguardar, cuidar,
administrar recursos
Tiempo Dinero Recursos
Humanos
Materiales Comunicación
Objetivos planteados
Roles del profesional
desarrollo de proyectos
Planificación Organización
Delegaciòn
-
AAAaaAA
autoridad
Autoridad
Control-
Dirección
Desde
liderazgo
zgo
Pirámide
Invertida
Equipo
Disciplinario
Ámbitos
gerenciales
Jurídicos
Responsabilidades
sociales
Abierto a cambios
Ciclo de vida de
un proyecto
Diferentes Etapas
Pre-
inversión
Inversión
Ejecución
Fundamento
de
operación
Evaluación ex -
post
Facilita
gestión de
proyecto
Los anteriores elementos están supeditados
A
Con lo anterior se pueden dar muchas variables, ya que los proyectos generalmente se planifican dentro de contextos sociales,
culturales, económicos, ambientales y educativos que puede ser controlado.
http://ri.bib.udo.edu.ve/bitstream/123456789/285/1/Tesis-IC008-H42.pdf
Responsables en el ciclo de
vida de un proyecto
Hay responsabilidades a nivel
de autoridad y jerarquía
El profesional de
desarrollo de
proyectos es el
directo
responsable de lo
que pase con el
proyecto
Subcontratación
de partes a otras
organizaciones
El control del
trabajo
subcontratado
Control de calidad
Los interesados pueden influir de manera
positiva o negativa en el proyecto, y su
influencia puede generar consecuencias que
beneficien o perjudiquen la realización del
mismo.
La duración del ciclo de vida de un proyecto
está fuertemente relacionada con el tipo de
organización donde se este desarrollando el
proyecto.
.
CONCLUSIONES
1. El conocimiento sobre Gerencia de proyectos es fundamental para la planificación y
dirección de los proyectos, es decir su ciclo de vida.
2. En el ciclo de vida de todo proyecto, es decir de las diferentes fases, por las que pasa
todo proyecto, es importante la evaluación constante de cada una de ellas, como
también los diferentes responsables de ejecutarlas.
3. Como en toda profesión, aquí el profesional de desarrollo gerencial de proyectos,
debe conocer ampliamente su trabajo y cumplir con los roles que le demanda su
trabajo como; planificación, organización, control y dirección, control desde el
liderazgo, motivación, delegación y autoridad. Así mismo, responsabilidades
gerenciales, jurídicas y sociales.
4. Cada proyecto que se inicia esta enmarcado dentro de un entorno social, cultural,
político, a ambiental y económico, por eso mismo es de fácil control.
5. Existen los diferentes responsables en la correcta consecución de todo proyecto y
esto puede influir positivamente o negativamente en el buen desarrollo de este, así
como de los resultados esperados.
6. El profesional de desarrollo gerencial de proyectos debe ser muy objetivo, pero a la
vez, ser flexible.
BIBLIOGRAFIA
Integra. Herramientas para la gestión de proyectos Educativos TIC.
http://unesdoc.unesco.org/images/0015/001580/158068s.pdf
Iberoamerican Journal of Project Management
http://journal.riipro.org/index.php/IJOPM/article/view/200
Tema: Gerencia de proyectos y el Gerente de proyectos. Mario Méndez
http://manglar.uninorte.edu.co/bitstream/handle/10584/2213/Gerencia%20de%20proyectos%20
y%20el%20Gerente%20de%20Proyectos.pdf;jsessionid=3E83F39BD3CB5E22D763AC3F38A85372?
sequence=1
El Rol del Gerente de proyectos en el Siglo XXI: Actividades, Habilidades. Responsabilidades y
criterios.
http://ri.bib.udo.edu.ve/bitstream/123456789/285/1/Tesis-IC008-H42.pdf
http://aulavirtual.eaie.cvudes.edu.co/publico/lems/L.000.001.MG/librov2.html

Rosa ordòñez actividad1_2mapac

  • 1.
    UNIVERSIDAD DE SANTANDER FACULTADDE CIENCIAS DE LA EDUCACIÒN MAESTRIA EN GESTIÒN DE LA TECNOLOGÌA EDUCATIVA MAPA CONCEPTUAL “LA GERENCIA Y CICLO DE VIDA DE LOS PROYECTOS” PREPARADO POR: ROSA IVONNE ORDÒÑEZ CARRASCAL BOGOTÀ D.C 2015
  • 2.
    INTRODUCCIÒN El pensar enun proyecto, de cualesquier índole o materia supone redefinir conceptos y diseñar una gran multitud de estrategias que nos van a llevar a un feliz término lo que anhelamos lograr. En este trabajo se precisará en un mapa conceptual diferentes aspectos como el rol principal de un profesional en el desarrollo de proyectos, los elementos fundamentales o necesarios para que pueda garantizarse un ciclo de vida de un proyecto y los diferentes actores responsables de establecer adecuadamente el ciclo de vida de un proyecto; ya sea educativo, de TICS o de algún ramo especifico.
  • 3.
    Aquí se Es UnaPara De Donde Un Con Un Un La y En un proyecto es Para Es decir Con A Mantener una Como De Producto Servicio Resultado único ¿Qué es un proyecto? Un esfuerzo temporal Vital Estructura organizada Planificación Estratégica Identifica Necesidad Específica Se Propone Realización de un proyecto Dar una Solución Una Necesidad Real Una Institución o Empresa Es una secuencia Bien Definida Eventos Principio Final Alcanzar Objetivos claros Parámetros establecidos Tiempo Costo Recursos Calidad
  • 4.
    ¿Cuál es larelación entre el rol de un profesional en desarrollo de proyectos y los elementos necesarios para establecer un ciclo de vida de un proyecto, en una Institución o Empresa, con la gerencia de proyectos? Inherente a Inherente a Es Que Como Son En Para S Teniendo en cuenta Este interacciona Gerencia de proyectos Con Esto Este debe Para lograr Estar ¿Gerencia de proyectos? Es una disciplina Implica Administrar Recursos Organizar Completar un proyecto Restricciones de alcance Tiempos de coste Coste planeado Inicialmente Correcta toma de decisiones Resguardar, cuidar, administrar recursos Tiempo Dinero Recursos Humanos Materiales Comunicación Objetivos planteados Roles del profesional desarrollo de proyectos Planificación Organización Delegaciòn - AAAaaAA autoridad Autoridad Control- Dirección Desde liderazgo zgo Pirámide Invertida Equipo Disciplinario Ámbitos gerenciales Jurídicos Responsabilidades sociales Abierto a cambios Ciclo de vida de un proyecto Diferentes Etapas Pre- inversión Inversión Ejecución Fundamento de operación Evaluación ex - post Facilita gestión de proyecto
  • 5.
    Los anteriores elementosestán supeditados A Con lo anterior se pueden dar muchas variables, ya que los proyectos generalmente se planifican dentro de contextos sociales, culturales, económicos, ambientales y educativos que puede ser controlado. http://ri.bib.udo.edu.ve/bitstream/123456789/285/1/Tesis-IC008-H42.pdf Responsables en el ciclo de vida de un proyecto Hay responsabilidades a nivel de autoridad y jerarquía El profesional de desarrollo de proyectos es el directo responsable de lo que pase con el proyecto Subcontratación de partes a otras organizaciones El control del trabajo subcontratado Control de calidad Los interesados pueden influir de manera positiva o negativa en el proyecto, y su influencia puede generar consecuencias que beneficien o perjudiquen la realización del mismo. La duración del ciclo de vida de un proyecto está fuertemente relacionada con el tipo de organización donde se este desarrollando el proyecto. .
  • 6.
    CONCLUSIONES 1. El conocimientosobre Gerencia de proyectos es fundamental para la planificación y dirección de los proyectos, es decir su ciclo de vida. 2. En el ciclo de vida de todo proyecto, es decir de las diferentes fases, por las que pasa todo proyecto, es importante la evaluación constante de cada una de ellas, como también los diferentes responsables de ejecutarlas. 3. Como en toda profesión, aquí el profesional de desarrollo gerencial de proyectos, debe conocer ampliamente su trabajo y cumplir con los roles que le demanda su trabajo como; planificación, organización, control y dirección, control desde el liderazgo, motivación, delegación y autoridad. Así mismo, responsabilidades gerenciales, jurídicas y sociales. 4. Cada proyecto que se inicia esta enmarcado dentro de un entorno social, cultural, político, a ambiental y económico, por eso mismo es de fácil control. 5. Existen los diferentes responsables en la correcta consecución de todo proyecto y esto puede influir positivamente o negativamente en el buen desarrollo de este, así como de los resultados esperados. 6. El profesional de desarrollo gerencial de proyectos debe ser muy objetivo, pero a la vez, ser flexible.
  • 7.
    BIBLIOGRAFIA Integra. Herramientas parala gestión de proyectos Educativos TIC. http://unesdoc.unesco.org/images/0015/001580/158068s.pdf Iberoamerican Journal of Project Management http://journal.riipro.org/index.php/IJOPM/article/view/200 Tema: Gerencia de proyectos y el Gerente de proyectos. Mario Méndez http://manglar.uninorte.edu.co/bitstream/handle/10584/2213/Gerencia%20de%20proyectos%20 y%20el%20Gerente%20de%20Proyectos.pdf;jsessionid=3E83F39BD3CB5E22D763AC3F38A85372? sequence=1 El Rol del Gerente de proyectos en el Siglo XXI: Actividades, Habilidades. Responsabilidades y criterios. http://ri.bib.udo.edu.ve/bitstream/123456789/285/1/Tesis-IC008-H42.pdf http://aulavirtual.eaie.cvudes.edu.co/publico/lems/L.000.001.MG/librov2.html