Incrustar presentación
Descargar para leer sin conexión

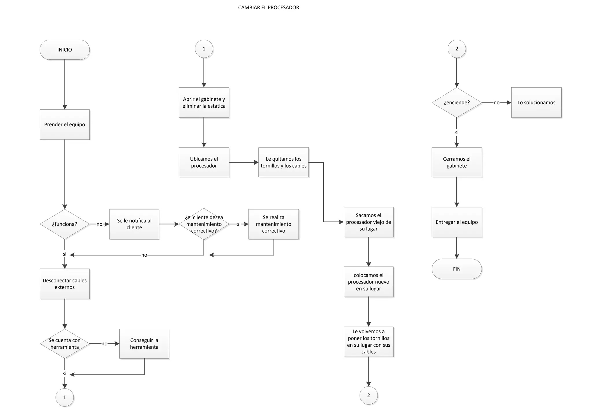
Este documento describe los pasos para cambiar un procesador en una computadora: 1) verificar si la computadora funciona, 2) realizar mantenimiento correctivo si es necesario, 3) desconectar cables externos, 4) abrir el gabinete y eliminar la estática, 5) quitar el procesador viejo y colocar el nuevo, y 6) cerrar el gabinete y entregar la computadora al cliente.
