Escuela Normal Superior Del Distrito De Barranquilla
Presentado por:
Ríos Dayana
Ruiz Sheilyn
Presentado a:
Análida Carvajal Monterrosa
Tema Generador:
Las TIC en el desarrollo de la metacognición
Semestre:
IIB
Año:
2013
Programa De Formación Complementaria
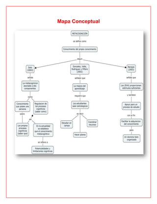
Mapa Conceptual
Mapa Mental
Preguntas Metacognitivas
Preguntas dirigidas hacia el proceso
1. ¿Cómo has aplicado tus conocimientos?
2. ¿Se te ha hecho difícil?
3. ¿Has encontrado alguna estrategia para resolverlo?
Preguntas que requieren precisión y exactitud
1. ¿De qué manera lo resolviste?
2. ¿Encontraste otras opciones para resolverlo?
3. ¿Puedes explicar mejor tu respuesta?
Preguntas abiertas, para fomentar el pensamiento divergente
1. ¿Encontraste otras respuestas?
2. ¿Te ha costado encontrar otras repuestas?
3. ¿Encontraste respuestas iguales?
Preguntas para elegir estrategias alternativas
1. ¿Porque no pueden haber respuestas iguales?
2. ¿Quieres discutir tus respuestas con otras personas?
3. ¿Has pensado en otra solución distinta?
Preguntas que llevan al razonamiento
1. ¿Crees que tu respuesta es la correcta, ¿Por qué?
2. ¿Es razonable lo que afirmas?
3. ¿Crees que alguna de tus respuestas pueden estar incorrectas? ¿Por qué?
Preguntas para comprobar hipótesis o insistir en el proceso
1. ¿Quieres continuar con este proceso?
2. ¿Porque crees que este proceso es importante?
3. ¿Cómo puedes comprobar este proceso?
Preguntas para motivar la generalización
1. ¿Qué criterios has usado para llegar a estas respuestas?
2. ¿Qué hacemos cuando comparamos respuestas?
Preguntas para estimular la reflexión y controlar la impulsividad
1. ¿Cómo puedes demostrar tus respuesta?
2. ¿Crees que había otro camino más fácil para resolverlo?
3. ¿Quieres seguir con lo afirmado?

TALLER #2

  • 1.
    Escuela Normal SuperiorDel Distrito De Barranquilla Presentado por: Ríos Dayana Ruiz Sheilyn Presentado a: Análida Carvajal Monterrosa Tema Generador: Las TIC en el desarrollo de la metacognición Semestre: IIB Año: 2013 Programa De Formación Complementaria
  • 2.
  • 3.
  • 4.
    Preguntas Metacognitivas Preguntas dirigidashacia el proceso 1. ¿Cómo has aplicado tus conocimientos? 2. ¿Se te ha hecho difícil? 3. ¿Has encontrado alguna estrategia para resolverlo? Preguntas que requieren precisión y exactitud 1. ¿De qué manera lo resolviste? 2. ¿Encontraste otras opciones para resolverlo? 3. ¿Puedes explicar mejor tu respuesta? Preguntas abiertas, para fomentar el pensamiento divergente 1. ¿Encontraste otras respuestas? 2. ¿Te ha costado encontrar otras repuestas? 3. ¿Encontraste respuestas iguales? Preguntas para elegir estrategias alternativas 1. ¿Porque no pueden haber respuestas iguales? 2. ¿Quieres discutir tus respuestas con otras personas? 3. ¿Has pensado en otra solución distinta? Preguntas que llevan al razonamiento 1. ¿Crees que tu respuesta es la correcta, ¿Por qué? 2. ¿Es razonable lo que afirmas? 3. ¿Crees que alguna de tus respuestas pueden estar incorrectas? ¿Por qué? Preguntas para comprobar hipótesis o insistir en el proceso
  • 5.
    1. ¿Quieres continuarcon este proceso? 2. ¿Porque crees que este proceso es importante? 3. ¿Cómo puedes comprobar este proceso? Preguntas para motivar la generalización 1. ¿Qué criterios has usado para llegar a estas respuestas? 2. ¿Qué hacemos cuando comparamos respuestas? Preguntas para estimular la reflexión y controlar la impulsividad 1. ¿Cómo puedes demostrar tus respuesta? 2. ¿Crees que había otro camino más fácil para resolverlo? 3. ¿Quieres seguir con lo afirmado?