Escuela normal superior del distrito de Barranquilla

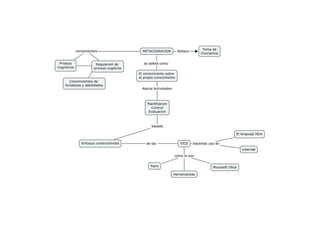
Asignatura: las tic en el desarrollo de la metacognicion

Presentado a: Analida Carvajal

Trabajo: clasificación de preguntas metacognitivas
Fecha: 19 septiembre de 2013

Presentado por: Laura Vanessa Madera Acevedo
Andrea Carolina Sánchez Pulido

II Semestre B

Año: 2013
•
•
•
•
•
•
•
•
•
•
•
•
•
•
•
•
•
•
•
•
•
•

Preguntas dirigidas hacia el proceso:
-¿Cómo has realizado este proceso?
-¿Qué tácticas utilizaste para resolverlo?
-¿Qué dificultades encontraste?
-¿Cómo lo desarrollaste?
Peguntas que requieren precisión y exactitud (descriptiva):
-¿hay alguna otra manera de que lo puedas hacer?
-¿hay otra manera de realizarlo?
-¿estás seguro de tu asertacion?
-¿puedes precisar más tu respuestas?
Preguntas para abiertas, para formatear el pensamiento divergente:
-¿Por qué cada uno de ellos tienen preguntas diferentes?
-¿De qué manera has resuelto cada uno de estas complicaciones?
-¿Cómo harías tu en una situación parecida?
Preguntas para elegir estrategias alternativas:
-¿Crees que alguien ha pensado en una solución diferente?
-¿Piensas que hay alguna otra manera de realizarlo?
-¿Puedes discutir tu respuesta con tus compañeros de curso?
preguntas que llevan al razonamiento:
-¿Es lógico lo que estas afirmando?
-¿Qué tipo de razonamiento utilizaste?
-¿Piensas que lo que has escrito o dicho está bien? ¿Por qué?
• Preguntas para comprobar hipótesis o insistir en el proceso:
• -¿Qué puede suceder si cambiamos toda la información ¿Usarías
otras?
• -¿Cuáles fueron las funciones mentales que tu ultizastes en esta
actividad?
• -Yo reflexionaría otra vez ¿quieres intentar otra vez?
• Preguntas para motivar la generalización:
• -¿Qué se hace cuando relacionamos, ordenamos, y extraemos todo
tipo de información?
• -¿Cuándo podemos poner en práctica el inicio de todo lo que
hemos dicho?
• -¿podemos dar un ejemplo de esto?
• Preguntas para estimular la reflexión y controlar la impulsividad:
• -¿Qué pasos utilizaste para realizar el ejercicio?
• -¿Por qué crees que te equivocaste?
• -¿Crees que si hubieses realizado el ejercicio de otra manera te
hubiese ido mejor?
Preguntas metacognitivas
Preguntas metacognitivas

Preguntas metacognitivas

  • 1.
    Escuela normal superiordel distrito de Barranquilla Asignatura: las tic en el desarrollo de la metacognicion Presentado a: Analida Carvajal Trabajo: clasificación de preguntas metacognitivas Fecha: 19 septiembre de 2013 Presentado por: Laura Vanessa Madera Acevedo Andrea Carolina Sánchez Pulido II Semestre B Año: 2013
  • 2.
    • • • • • • • • • • • • • • • • • • • • • • Preguntas dirigidas haciael proceso: -¿Cómo has realizado este proceso? -¿Qué tácticas utilizaste para resolverlo? -¿Qué dificultades encontraste? -¿Cómo lo desarrollaste? Peguntas que requieren precisión y exactitud (descriptiva): -¿hay alguna otra manera de que lo puedas hacer? -¿hay otra manera de realizarlo? -¿estás seguro de tu asertacion? -¿puedes precisar más tu respuestas? Preguntas para abiertas, para formatear el pensamiento divergente: -¿Por qué cada uno de ellos tienen preguntas diferentes? -¿De qué manera has resuelto cada uno de estas complicaciones? -¿Cómo harías tu en una situación parecida? Preguntas para elegir estrategias alternativas: -¿Crees que alguien ha pensado en una solución diferente? -¿Piensas que hay alguna otra manera de realizarlo? -¿Puedes discutir tu respuesta con tus compañeros de curso? preguntas que llevan al razonamiento: -¿Es lógico lo que estas afirmando? -¿Qué tipo de razonamiento utilizaste? -¿Piensas que lo que has escrito o dicho está bien? ¿Por qué?
  • 3.
    • Preguntas paracomprobar hipótesis o insistir en el proceso: • -¿Qué puede suceder si cambiamos toda la información ¿Usarías otras? • -¿Cuáles fueron las funciones mentales que tu ultizastes en esta actividad? • -Yo reflexionaría otra vez ¿quieres intentar otra vez? • Preguntas para motivar la generalización: • -¿Qué se hace cuando relacionamos, ordenamos, y extraemos todo tipo de información? • -¿Cuándo podemos poner en práctica el inicio de todo lo que hemos dicho? • -¿podemos dar un ejemplo de esto? • Preguntas para estimular la reflexión y controlar la impulsividad: • -¿Qué pasos utilizaste para realizar el ejercicio? • -¿Por qué crees que te equivocaste? • -¿Crees que si hubieses realizado el ejercicio de otra manera te hubiese ido mejor?