1.

OBJETIVO PERSONAL PARA LA MATERIA

Mantener de la mejor en el cumplimiento de mis actividades

QUE ES APRENDIZAJE SIGNIFICATIVO, CON IMÁGENES
REFERENTES AL TEMA

niño aprendiendo de la naturaleza
forma en que captamos el
aprendizaje significativo
APRENDIZAJE SIGNIFICATIVO
De
Es
Ausubel
Un
proceso

Relaciona

Promueve

Que
la

Ocurre
Nueva
Información

mediante la

Construcción
e

Diferenciación
Y la

Interpretación

Aspectos

Reconciliació
n
De

ya

Conceptos

Con

Existentes

a
Partir

En la
Estructura cognitivas

de
Material

de
Ejes

Nuevas ideas

de
problemas
a
resolver
de

De un
Aprendizaje significativo
individuo

De

Secuencias
CARACTERÍSTICAS DE APRENDIZAJE SIGNIFICATIVO

APRENDIZAJE SIGNIFICATIVO

NECESITA

ADQUIERE

REFUERZA

INTERNALIZA

ELABORA

CONOCIMIENTO
DEBIDO A

INTERES

EDUCABILIDAD

CONTEXTO

DEL

INDIVIDUO

CONOCIMIENTO MERAMENTE INDUDABLE

NECESIDAD
1.

LOS TIPOS DE APRENDIZAJE

APRENDIZAJE
REPATITIVO

APRENDIZAJE POR
DESCUBRIMIENTO

TIPOS DE
APRENDIZAJE

APRENDIZAJE
RECEPTIVO

APRENDIZAJE
SIGNIFICATIVO
Estilos de
aprendizaje

AUDITIVO

VISUAL

VERBAL

KINESTICO

Aprende de lo que ve
, necesita de una
visión detallada y
saber a donde va

Aprende con lo que
toca y lo que hace
involucrado con
alguna actividad

donde
Donde se aprende de
lo que se oye, a base
de repetirse

Prefieren las
explicaciones orales y
lecturas

son

es
escribir

sonidos

hablarse

Colores
sensaciones

canciones
Dibujos
Diagramas

movimientos
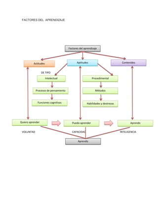
FACTORES DEL APRENDIZAJE

Factores del aprendizaje

Aptitudes

Actitudes

Contenidos

DE TIPO
Intelectual

Procedimental

Procesos de pensamiento

Métodos

Funciones cognitivas

Quiero aprender
VOLUNTAD

Habilidades y destrezas

Puedo aprender
CAPACIDAD
Aprendiz

Aprendo
INTELIGENCIA
Técnicas de Estudio para Mejorar el
Aprendizaje

Técnica de Estudio 1: Subrayar

Subrayar la parte más importante del temario es una de las técnicas
de estudio más sencillas y conocidas. Se trata simplemente de
destacar las partes más significativas del texto usando distintos
colores.
Técnica de Estudio 2: Realiza tus propios Apuntes

Realizar apuntes es una de las técnicas de estudio más extendidas
junto con subrayar. Se trata de resumir lo más destacable con
nuestras propias palabras para así recordarlo más fácilmente.
Técnica de Estudio 3: Mapas Mentales

Otro clásico. Crear un mapa mental es la mejor manera para
resumir y organizar nuestras ideas. Un buen mapa mental puede
ahorrarnos muchas horas de estudio y consolidar nuestros
conocimientos de cara al examen.
Técnica de Estudio 3: Mapas Mentales

Otro clásico. Crear un mapa mental es la mejor manera para
resumir y organizar nuestras ideas. Un buen mapa mental puede
ahorrarnos muchas horas de estudio y consolidar nuestros
conocimientos de cara al examen.
Técnica de Estudio 5: Ejercicios/Casos prácticos

En ocasiones es difícil asimilar la teoría de algunas materias de
estudio. Sin embargo, realizar ejercicios y casos prácticos puede
ayudarnos a visualizar la teoría y a que asimilemos los
conocimientos de manera más sencilla. Esto es especialmente útil en
asignaturas como Matemáticas, Física, Derecho y, en general, todas
aquellas que involucren problemas y/o números. Por tanto, puede ser
una buena idea realizar casos prácticos a la vez que estudiamos la
teoría.
Técnica de Estudio 6: Tests

Los tests son una excelente manera de repasar en los días u horas
previas a un examen. Con los tests podemos comprobar que áreas
llevamos mejor y cuáles peor, para así centrar los esfuerzos donde
sea necesario.
Técnica de Estudio 7: Brainstorming

Otra de las técnicas de estudio que podemos realizar en grupo.
El brainstormingconsiste en una reunión de un grupo de personas
que realiza una lluvia de ideassobre un determinado tema. El
brainstorming puede ser especialmente útil a la hora de realizar
trabajos en grupo, para así considerar diferentes ideas y
perspectivas.
Técnica de Estudio 9: Organizar el Estudio

Una de las técnicas de estudio más efectivas pero que a menudo
pasamos por alto consiste “simplemente” en organizar nuestro
estudio. Establecer uncalendario de estudio teniendo en cuenta
nuestros objetivos y el tiempo que tenemos disponible es el primer
paso hacia el éxito.
Técnica de Estudio 10: Dibujos
Muchas personas cuentan con una buena memoria visual, por lo que son
capaces de memorizar mejor los conceptos cuando están asociados a
imágenes o dibujos. Por tanto, acompañar nuestro estudio de
estos recursos visuales puede ser una gran idea, especialmente para
asignaturas como Geografía
AMBIENTE DE ESTUDIO
LUGAR DE ESTUDIO:

Tu lugar de estudio debe
ser siempre el mismo. Así
te habituarás con más
facilidad al estudio.
Reserva un rincón de tu
habitación para estudiar o
hacer los deberes

MUEBLES:

Tanto tu mesa como la silla
deben estar adecuados a
tu altura. Olvídate de
estudiar tumbado sobre la
cama o en el sofá, ya que
esta posición te induciría
demasiado a la relajación y
te restaría atención.

LUZ:

MATERIAL A PUNTO:

Siempre es preferible que
hagas tus deberes o
estudies con luz natural. Si
esto no es posible, procura
que la luz sea azulada, de
una potencia entre 60 y
100 watios, y que la
lámpara esté situada a la
izquierda si eres diestro y
a la derecha si eres zurdo.
Antes de sentarte frente a
los libros, debes tener
todo lo que necesitas sobre
la mesa o muy cerca.
Procura que la mesa esté
despejada de cualquier
cosa que pueda distraerte.
Así aprovecharás más el
tiempo y acabarás antes
tus tareas.
EQUIPO DE MÚSICA Y TELE
APAGADOS:

Muchos son los expertos
que aconsejan dedicarse al
estudio sin nada que pueda
distraer a los sentidos,
sobre todo el oído y la
vista. Oír música
estridente o tener la tele
encendida supone que el
cerebro tenga que hacer un
doble esfuerzo.

DESCANSOS CORTOS:

Cada dos horas, más o
menos, debes hacer
pequeños descansos para
aliviar tus ojos cansados.
Es recomendable que mires
por la ventana y centres tu
vista en un objeto lejano.
Es una gimnasia ocular que
aliviará tu vista cansada.
Haz estiramientos de
piernas y brazos o
rotaciones de cuello. Esto
también te ayudará.
APORTE DE LAS TICs

Fácil acceso a
una inmensa
fuente de
información

Proceso rápido y
fiable de todo
tipo de datos

APORTES DE LAS
TICS

Capacidad de
almacenamiento

Interactividad

Canales de
comunicación
inmediata

Automatización de
trabajos

Digitalización de toda
la información

Tarea

  • 1.
    1. OBJETIVO PERSONAL PARALA MATERIA Mantener de la mejor en el cumplimiento de mis actividades QUE ES APRENDIZAJE SIGNIFICATIVO, CON IMÁGENES REFERENTES AL TEMA niño aprendiendo de la naturaleza forma en que captamos el aprendizaje significativo
  • 2.
    APRENDIZAJE SIGNIFICATIVO De Es Ausubel Un proceso Relaciona Promueve Que la Ocurre Nueva Información mediante la Construcción e Diferenciación Yla Interpretación Aspectos Reconciliació n De ya Conceptos Con Existentes a Partir En la Estructura cognitivas de Material de Ejes Nuevas ideas de problemas a resolver de De un Aprendizaje significativo individuo De Secuencias
  • 3.
    CARACTERÍSTICAS DE APRENDIZAJESIGNIFICATIVO APRENDIZAJE SIGNIFICATIVO NECESITA ADQUIERE REFUERZA INTERNALIZA ELABORA CONOCIMIENTO DEBIDO A INTERES EDUCABILIDAD CONTEXTO DEL INDIVIDUO CONOCIMIENTO MERAMENTE INDUDABLE NECESIDAD
  • 4.
    1. LOS TIPOS DEAPRENDIZAJE APRENDIZAJE REPATITIVO APRENDIZAJE POR DESCUBRIMIENTO TIPOS DE APRENDIZAJE APRENDIZAJE RECEPTIVO APRENDIZAJE SIGNIFICATIVO
  • 5.
    Estilos de aprendizaje AUDITIVO VISUAL VERBAL KINESTICO Aprende delo que ve , necesita de una visión detallada y saber a donde va Aprende con lo que toca y lo que hace involucrado con alguna actividad donde Donde se aprende de lo que se oye, a base de repetirse Prefieren las explicaciones orales y lecturas son es escribir sonidos hablarse Colores sensaciones canciones Dibujos Diagramas movimientos
  • 6.
    FACTORES DEL APRENDIZAJE Factoresdel aprendizaje Aptitudes Actitudes Contenidos DE TIPO Intelectual Procedimental Procesos de pensamiento Métodos Funciones cognitivas Quiero aprender VOLUNTAD Habilidades y destrezas Puedo aprender CAPACIDAD Aprendiz Aprendo INTELIGENCIA
  • 7.
    Técnicas de Estudiopara Mejorar el Aprendizaje Técnica de Estudio 1: Subrayar Subrayar la parte más importante del temario es una de las técnicas de estudio más sencillas y conocidas. Se trata simplemente de destacar las partes más significativas del texto usando distintos colores. Técnica de Estudio 2: Realiza tus propios Apuntes Realizar apuntes es una de las técnicas de estudio más extendidas junto con subrayar. Se trata de resumir lo más destacable con nuestras propias palabras para así recordarlo más fácilmente. Técnica de Estudio 3: Mapas Mentales Otro clásico. Crear un mapa mental es la mejor manera para resumir y organizar nuestras ideas. Un buen mapa mental puede ahorrarnos muchas horas de estudio y consolidar nuestros conocimientos de cara al examen. Técnica de Estudio 3: Mapas Mentales Otro clásico. Crear un mapa mental es la mejor manera para resumir y organizar nuestras ideas. Un buen mapa mental puede
  • 8.
    ahorrarnos muchas horasde estudio y consolidar nuestros conocimientos de cara al examen. Técnica de Estudio 5: Ejercicios/Casos prácticos En ocasiones es difícil asimilar la teoría de algunas materias de estudio. Sin embargo, realizar ejercicios y casos prácticos puede ayudarnos a visualizar la teoría y a que asimilemos los conocimientos de manera más sencilla. Esto es especialmente útil en asignaturas como Matemáticas, Física, Derecho y, en general, todas aquellas que involucren problemas y/o números. Por tanto, puede ser una buena idea realizar casos prácticos a la vez que estudiamos la teoría. Técnica de Estudio 6: Tests Los tests son una excelente manera de repasar en los días u horas previas a un examen. Con los tests podemos comprobar que áreas llevamos mejor y cuáles peor, para así centrar los esfuerzos donde sea necesario. Técnica de Estudio 7: Brainstorming Otra de las técnicas de estudio que podemos realizar en grupo. El brainstormingconsiste en una reunión de un grupo de personas que realiza una lluvia de ideassobre un determinado tema. El brainstorming puede ser especialmente útil a la hora de realizar trabajos en grupo, para así considerar diferentes ideas y perspectivas. Técnica de Estudio 9: Organizar el Estudio Una de las técnicas de estudio más efectivas pero que a menudo pasamos por alto consiste “simplemente” en organizar nuestro estudio. Establecer uncalendario de estudio teniendo en cuenta nuestros objetivos y el tiempo que tenemos disponible es el primer paso hacia el éxito. Técnica de Estudio 10: Dibujos
  • 9.
    Muchas personas cuentancon una buena memoria visual, por lo que son capaces de memorizar mejor los conceptos cuando están asociados a imágenes o dibujos. Por tanto, acompañar nuestro estudio de estos recursos visuales puede ser una gran idea, especialmente para asignaturas como Geografía
  • 10.
    AMBIENTE DE ESTUDIO LUGARDE ESTUDIO: Tu lugar de estudio debe ser siempre el mismo. Así te habituarás con más facilidad al estudio. Reserva un rincón de tu habitación para estudiar o hacer los deberes MUEBLES: Tanto tu mesa como la silla deben estar adecuados a tu altura. Olvídate de estudiar tumbado sobre la cama o en el sofá, ya que esta posición te induciría demasiado a la relajación y te restaría atención. LUZ: MATERIAL A PUNTO: Siempre es preferible que hagas tus deberes o estudies con luz natural. Si esto no es posible, procura que la luz sea azulada, de una potencia entre 60 y 100 watios, y que la lámpara esté situada a la izquierda si eres diestro y a la derecha si eres zurdo. Antes de sentarte frente a los libros, debes tener todo lo que necesitas sobre la mesa o muy cerca. Procura que la mesa esté
  • 11.
    despejada de cualquier cosaque pueda distraerte. Así aprovecharás más el tiempo y acabarás antes tus tareas. EQUIPO DE MÚSICA Y TELE APAGADOS: Muchos son los expertos que aconsejan dedicarse al estudio sin nada que pueda distraer a los sentidos, sobre todo el oído y la vista. Oír música estridente o tener la tele encendida supone que el cerebro tenga que hacer un doble esfuerzo. DESCANSOS CORTOS: Cada dos horas, más o menos, debes hacer pequeños descansos para aliviar tus ojos cansados. Es recomendable que mires por la ventana y centres tu vista en un objeto lejano. Es una gimnasia ocular que aliviará tu vista cansada. Haz estiramientos de piernas y brazos o rotaciones de cuello. Esto también te ayudará.
  • 12.
    APORTE DE LASTICs Fácil acceso a una inmensa fuente de información Proceso rápido y fiable de todo tipo de datos APORTES DE LAS TICS Capacidad de almacenamiento Interactividad Canales de comunicación inmediata Automatización de trabajos Digitalización de toda la información