TAREA UNIDAD#1
ALONSO CELY PACHECO
COD: 201870019
INSTITUCIÓN EDUCATIVA TÉCNICA SANTA CRUZ DE MOTAVITA
PROGRAMA DE ARTICULACIÓN FESAD-UPTC
TECNICO PROFESIONAL EN INSTALACION Y MANTENIMIENTO DE REDES Y
COMPUTADORES
HERRAMIENTAS CINCRONICAS Y ASINCRONICAS
MOTAVITA
2018
TAREA UNIDAD#1
ALONSO CELY PACHECO
COG: 201870019
10-02
DOCENTE IEM: SOCORRO MORATO
DOCENTE IES: YILBERT MARTINEZ
INSTITUCIÓN EDUCATIVA TÉCNICA SANTA CRUZ DE MOTAVITA
PROGRAMA DE ARTICULACIÓN FESAD-UPTC
TECNICO PROFESIONAL EN INSTALACION Y MANTENIMIENTO DE REDES Y
COMPUTADORES
HERRAMIENTAS SINCRONICAS Y ASINCRONICAS
MOTAVITA
2018
Contenido
1.OBJETIVOS ............................................................................................................................. 6
2. ACTIVIDADES......................................................................................................................... 7
2.1 Pantallazos (Impr pant pet Sis).......................................................................................... 7
2.1.1 envió de mensajes ..................................................................................................... 7
2.2 Cuadro comparativo......................................................................................................... 9
2.3 Mapa conceptual ¿qué es Eva?........................................................................................10
3.CONCLUSIONES.....................................................................................................................12
ILUSTRACIONES
Ilustración 1 QUE ES EVA.......................................................................................................10
INTRODUCCION
En el presente trabajomuestroel cuadrocomparativoentre mapamental ymapa
conceptual.
Tambiénse larealizaciónde diferentesactividades como: él envióde mensajesentre
compañerospormediode laplataforma,ycon un profesor,se actualizalafotodel perfil,se sube
la primeraactividad
1.OBJETIVOS
1.1 Objetivogeneral
Reconocerlasdiferenciasentremapamental ymapaconceptual
1.2 Objetivosespecíficos
Aprenderainteractuarentre compañerospormediode laplataforma
Hacer un cuadro comparativo
2. ACTIVIDADES
2.1 Pantallazos (Impr pant pet Sis)
2.1.1 envió de mensajes
1. Impr pant petSis muestrael envíode mensajesentre compañerosmediante laplataforma.
2. Impr pant petSisse muestrala actividad“actualizacióndel perfil”
3. Impr pant petSis se muestrael envíode tareas
4. Impr pant petSis se muestrala presentaciónde cuestionarios
5. Impr pant petSisse muestrala consultade calificaciones
2.2 Cuadro comparativo
En el cuadro comparativose mostraránlas diferenciasentre unmapaconceptual yun
mapa mental
MAPASMENTALES MAPASCONCEPTUALES
Según (DEFINISTA, 2015)UnMapaMental es un diagrama
organizado en el que se representanideas, imágenes, proyectos,
visiones y animaciones a fin de que estos contenganuna
sociedadentre ellos para que se interpreteun mensajeen general
y final. Este mensaje debe estar representado por un globo
central y alrededor de este todas las ideas que complementanla
situación que describe la idea inicial.
Las ideas que se desarrollan a parte de la inicial deben abarcar
todos los sentidos permitidos porlos comensales a los que se les
hace la explicación,parapoderayudar al ponente en suestudio a
cubrir todo el entendimientoposible del campo.Es importante
Según (Lucidchart, s.f.)Unmapa conceptual es un diagrama o
herramienta gráficaque representa visualmente las relaciones
entre ideas y conceptos. La mayoríade los mapas conceptuales
representa las ideas mediante recuadros o círculos (también
denominados "nodos"), que se estructuran jerárquicamente y se
conectanconlíneas o flechas (tambiéndenominados "arcos").
Estas líneas se etiquetancon frases y palabras de enlace para
ayudar a explicar las relaciones entre los conceptos.
Conceptos: Los conceptos se definencomo "patrones o
regularidades percibidas en eventos uobjetos, o registros de
eventos uobjetos, designados por una etiqueta" y se representan
con figuras en el diagrama.
recalcar algunas condiciones que debe tener un mapa mental para
que sea de fácil interpretación:
– La primera idea complementaria debe ir preferiblemente en
la parte superiordel mapa,y a partir de ahí en el sentido de las
agujas del reloj las demás a fin de recrearlo comouna historia
vivida a partir de enunciados e imágenes.
– Es esencial que las imágenes sean de clara interpretación, que
vayan directo a la idea principal y que no se desvíen de la
trayectoria que sigue el resto de los complementos.
– Un mapa mental refuerza la nocióndel ponente, por lo que el
mismo debe saber perfectamente lo que debe haber en sumapa
para seguir la línea y evitar los problemas a la hora de la
exposición.
– El mapa mental nodebe contener toda la información de la
idea, al contrario, un mapa mentales una ayuda intuitiva,un
bosquejo de lo que el expositorsabe y debe estar consciente, por
lo que recomendamos que el mapa debe tener el menor contenido
posible de texto a fin de desarrollar una exposición fluida sin
necesidadde recurrir tantoal uso del mapa mental.
Frases/palabras de enlace: Las frases o palabras de enlace se
ubican en las líneas que conectanobjetos en un mapaconceptual,
y estas palabras describen la relaciónentre dos conceptos. Son lo
más concisas posibles y, porlo general, contienenun verbo.
Algunos ejemplos son "causa", "incluye"y "requiere".
Estructura proposicional: Las proposiciones son declaraciones
significativas que contienendos o más conceptos conectados
mediante palabras de enlace. Estas declaraciones también se
conocen como"unidades semánticas" o "unidades de
significado". Los conceptos y las proposiciones sonlas bases de
la creación de conocimientonuevo enun dominio. Enesencia,
un mapa conceptual expresa visualmente un conjuntode
proposiciones sobre un tema determinado.
Estructura jerárquica: Un elemento clave del mapaconceptual es
su estructura jerárquica. Los conceptos más generales e
inclusivos se ubican en el sector superior del mapaconceptual y
los conceptos más específicos y exclusivos se disponende forma
jerárquica más abajo. De este modo, los mapas conceptuales se
diseñan para ser leídos de arriba abajo.
Pregunta de enfoque: Una pregunta de enfoque defineel
problema que el mapa conceptual debe resolver. El desarrollode
una pregunta de enfoque te permite realizarel diseño conun
contexto enmente, y así te ayuda a guiar y mantenerla dirección
de tumapa conceptual.Dentro de la estructura jerárquica, la
pregunta de enfoque debería estar en la parte superior del mapa
conceptual y actuar comopuntode referencia.
Estacionamiento: Antes de comenzar tumapaconceptual, puede
resultar útil crear una listaque identifique los conceptos clave
que deben incluirse. Establece una lista ordenada porcategorías,
desde el conceptomás general hastael más específico.Estalista
se denomina "estacionamiento", ya que moverás los elementos al
mapa a medida que descubras su ubicación apropiada.
Enlaces cruzados: Los enlaces cruzados son relaciones entre
conceptos que pertenecen a diferentes dominios del mapa
conceptual, permitiéndote visualizar cómose conectanlas ideas
dentro de estos dominios diferentes. Tantolos enlaces cruzados
como la estructura jerárquica facilitan el pensamiento creativo,y
estos enlaces cruzados a menudo indican momentos de
creatividad.
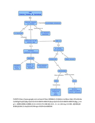
2.3 Mapa conceptual ¿qué es Eva?
En el siguiente mapase muestraque EsEVA
Ilustración 1 QUE ES EVA
FUENTE:https://www.google.com.co/search?biw=1094&bih=511&tbm=isch&sa=1&ei=3YnxWo3w
CcKW5gLPxqGICQ&q=QUE+ES+EVA+MAPA+MENTAL&oq=QUE+ES+EVA+MAPA+MENTAL&gs_l=im
g.3...16900.20496.0.20806.14.13.1.0.0.0.172.1382.8j5.13.0....0...1c.1.64.img..0.3.338...0j0i30k1j0i
8i30k1j0i24k1.0.nbq5IZvVK1Y#imgrc=Dt3IfmGm0tB01M:
3.CONCLUSIONES
1. En este trabajoconcluyo,lasdiferenciasentre unmapamental yun mapa
conceptual yun cuadro comparativo.
2. Por mediodel desarrollode este talleraprendíaactualizarmi perfil
3. Por mediodel desarrollode este talleraprendíainteractuarcon profesoresy
compañerospormediode laplataforma
4. Tambiéncomprendílamejormanerade hacer un mapaconceptual
5. Aprendía realizaruncuadro comparativo

Tarea unidad

  • 1.
    TAREA UNIDAD#1 ALONSO CELYPACHECO COD: 201870019 INSTITUCIÓN EDUCATIVA TÉCNICA SANTA CRUZ DE MOTAVITA PROGRAMA DE ARTICULACIÓN FESAD-UPTC TECNICO PROFESIONAL EN INSTALACION Y MANTENIMIENTO DE REDES Y COMPUTADORES HERRAMIENTAS CINCRONICAS Y ASINCRONICAS MOTAVITA 2018
  • 2.
    TAREA UNIDAD#1 ALONSO CELYPACHECO COG: 201870019 10-02 DOCENTE IEM: SOCORRO MORATO DOCENTE IES: YILBERT MARTINEZ INSTITUCIÓN EDUCATIVA TÉCNICA SANTA CRUZ DE MOTAVITA PROGRAMA DE ARTICULACIÓN FESAD-UPTC TECNICO PROFESIONAL EN INSTALACION Y MANTENIMIENTO DE REDES Y COMPUTADORES HERRAMIENTAS SINCRONICAS Y ASINCRONICAS MOTAVITA 2018
  • 3.
    Contenido 1.OBJETIVOS ............................................................................................................................. 6 2.ACTIVIDADES......................................................................................................................... 7 2.1 Pantallazos (Impr pant pet Sis).......................................................................................... 7 2.1.1 envió de mensajes ..................................................................................................... 7 2.2 Cuadro comparativo......................................................................................................... 9 2.3 Mapa conceptual ¿qué es Eva?........................................................................................10 3.CONCLUSIONES.....................................................................................................................12
  • 4.
    ILUSTRACIONES Ilustración 1 QUEES EVA.......................................................................................................10
  • 5.
    INTRODUCCION En el presentetrabajomuestroel cuadrocomparativoentre mapamental ymapa conceptual. Tambiénse larealizaciónde diferentesactividades como: él envióde mensajesentre compañerospormediode laplataforma,ycon un profesor,se actualizalafotodel perfil,se sube la primeraactividad
  • 6.
    1.OBJETIVOS 1.1 Objetivogeneral Reconocerlasdiferenciasentremapamental ymapaconceptual 1.2Objetivosespecíficos Aprenderainteractuarentre compañerospormediode laplataforma Hacer un cuadro comparativo
  • 7.
    2. ACTIVIDADES 2.1 Pantallazos(Impr pant pet Sis) 2.1.1 envió de mensajes 1. Impr pant petSis muestrael envíode mensajesentre compañerosmediante laplataforma.
  • 8.
    2. Impr pantpetSisse muestrala actividad“actualizacióndel perfil” 3. Impr pant petSis se muestrael envíode tareas 4. Impr pant petSis se muestrala presentaciónde cuestionarios
  • 9.
    5. Impr pantpetSisse muestrala consultade calificaciones 2.2 Cuadro comparativo En el cuadro comparativose mostraránlas diferenciasentre unmapaconceptual yun mapa mental MAPASMENTALES MAPASCONCEPTUALES Según (DEFINISTA, 2015)UnMapaMental es un diagrama organizado en el que se representanideas, imágenes, proyectos, visiones y animaciones a fin de que estos contenganuna sociedadentre ellos para que se interpreteun mensajeen general y final. Este mensaje debe estar representado por un globo central y alrededor de este todas las ideas que complementanla situación que describe la idea inicial. Las ideas que se desarrollan a parte de la inicial deben abarcar todos los sentidos permitidos porlos comensales a los que se les hace la explicación,parapoderayudar al ponente en suestudio a cubrir todo el entendimientoposible del campo.Es importante Según (Lucidchart, s.f.)Unmapa conceptual es un diagrama o herramienta gráficaque representa visualmente las relaciones entre ideas y conceptos. La mayoríade los mapas conceptuales representa las ideas mediante recuadros o círculos (también denominados "nodos"), que se estructuran jerárquicamente y se conectanconlíneas o flechas (tambiéndenominados "arcos"). Estas líneas se etiquetancon frases y palabras de enlace para ayudar a explicar las relaciones entre los conceptos. Conceptos: Los conceptos se definencomo "patrones o regularidades percibidas en eventos uobjetos, o registros de eventos uobjetos, designados por una etiqueta" y se representan con figuras en el diagrama.
  • 10.
    recalcar algunas condicionesque debe tener un mapa mental para que sea de fácil interpretación: – La primera idea complementaria debe ir preferiblemente en la parte superiordel mapa,y a partir de ahí en el sentido de las agujas del reloj las demás a fin de recrearlo comouna historia vivida a partir de enunciados e imágenes. – Es esencial que las imágenes sean de clara interpretación, que vayan directo a la idea principal y que no se desvíen de la trayectoria que sigue el resto de los complementos. – Un mapa mental refuerza la nocióndel ponente, por lo que el mismo debe saber perfectamente lo que debe haber en sumapa para seguir la línea y evitar los problemas a la hora de la exposición. – El mapa mental nodebe contener toda la información de la idea, al contrario, un mapa mentales una ayuda intuitiva,un bosquejo de lo que el expositorsabe y debe estar consciente, por lo que recomendamos que el mapa debe tener el menor contenido posible de texto a fin de desarrollar una exposición fluida sin necesidadde recurrir tantoal uso del mapa mental. Frases/palabras de enlace: Las frases o palabras de enlace se ubican en las líneas que conectanobjetos en un mapaconceptual, y estas palabras describen la relaciónentre dos conceptos. Son lo más concisas posibles y, porlo general, contienenun verbo. Algunos ejemplos son "causa", "incluye"y "requiere". Estructura proposicional: Las proposiciones son declaraciones significativas que contienendos o más conceptos conectados mediante palabras de enlace. Estas declaraciones también se conocen como"unidades semánticas" o "unidades de significado". Los conceptos y las proposiciones sonlas bases de la creación de conocimientonuevo enun dominio. Enesencia, un mapa conceptual expresa visualmente un conjuntode proposiciones sobre un tema determinado. Estructura jerárquica: Un elemento clave del mapaconceptual es su estructura jerárquica. Los conceptos más generales e inclusivos se ubican en el sector superior del mapaconceptual y los conceptos más específicos y exclusivos se disponende forma jerárquica más abajo. De este modo, los mapas conceptuales se diseñan para ser leídos de arriba abajo. Pregunta de enfoque: Una pregunta de enfoque defineel problema que el mapa conceptual debe resolver. El desarrollode una pregunta de enfoque te permite realizarel diseño conun contexto enmente, y así te ayuda a guiar y mantenerla dirección de tumapa conceptual.Dentro de la estructura jerárquica, la pregunta de enfoque debería estar en la parte superior del mapa conceptual y actuar comopuntode referencia. Estacionamiento: Antes de comenzar tumapaconceptual, puede resultar útil crear una listaque identifique los conceptos clave que deben incluirse. Establece una lista ordenada porcategorías, desde el conceptomás general hastael más específico.Estalista se denomina "estacionamiento", ya que moverás los elementos al mapa a medida que descubras su ubicación apropiada. Enlaces cruzados: Los enlaces cruzados son relaciones entre conceptos que pertenecen a diferentes dominios del mapa conceptual, permitiéndote visualizar cómose conectanlas ideas dentro de estos dominios diferentes. Tantolos enlaces cruzados como la estructura jerárquica facilitan el pensamiento creativo,y estos enlaces cruzados a menudo indican momentos de creatividad. 2.3 Mapa conceptual ¿qué es Eva? En el siguiente mapase muestraque EsEVA Ilustración 1 QUE ES EVA
  • 11.
  • 12.
    3.CONCLUSIONES 1. En estetrabajoconcluyo,lasdiferenciasentre unmapamental yun mapa conceptual yun cuadro comparativo. 2. Por mediodel desarrollode este talleraprendíaactualizarmi perfil 3. Por mediodel desarrollode este talleraprendíainteractuarcon profesoresy compañerospormediode laplataforma 4. Tambiéncomprendílamejormanerade hacer un mapaconceptual 5. Aprendía realizaruncuadro comparativo