Catalina Oliver

     Sandra Naya

   Silvia Escudero

Alejandro Aguilera

   Verónica Egido

Catalina Carmona
ÍNDICE (1)

Contenidos
   2

Objetivos                                                                         2
Competencias                                                                      2

Mapa conceptual (resum)                                                           3

1. Concepto de comunicación multimedia                          4

2. Tipos de herramienats multimedia                                           5

3. Procedimientos de uso de las herramienats de
presentación de la información                                      6-8

        3.1. Competencias técnicas del profesorado                  6

        3.2. Los procedimientos de uso para esta herramienta                  6-7

        3.3. Competencias metodologicas del profesorado                 8


4. Aplicaciones de las herrameinats multimedia                 9-11

        4.1 En la educación                                             9-10

        4.2 En la educación primària                                              11-12


5. Funciones de las herramientas multimedia                                 13-16

Mapa conceptual funciones                                                         17

Actividad                                                                         18

Bibliografía                                                                          19




Contenidos: Herramientas Multimedia
                               2
1.  Concepto de comunicación multimedia
2.  Tipos de herramientasmultimedia
3.  Procedimientos de uso de las herramientasde presentación de información
4.  Aplicacionesde las herramientasmultimedia
       4.1 En la educación
       4.2 En la educación primaria
5. Funcionesde las herramientasmultimedia




     Objetivos:

      Conocer las herramientasde comunicación multimedia.
        Conocer las posibilidadesde la comunicación multimèdia en la educación.
      Saber utilizar diferentestipos de herramientaspara la presentación de
         información.
      Conocer las aplicacioneseducativas de las herramientasde presentación de
         información en la educación primaria.
      Demostrar interéspor las nuevastecnologías multimedia.
      Tomar consciencia de la importancia de utilizar las herramientas
         multimedia en la enseñanza.
        Valorar todaslas herramientasmultimedia disponibles en la educación
         primaria.



     Competencias:

     •   Específicas:

   -Capacidad de gestión de la información. Obtención y análisis de diferentes
fuentes(documentación y comunicación)
-Capacidad de gestión de la información. Obtención y análisis de diferentes
fuentes(documentación y comunicación)

     •   Genéricas:

   -Capacidad para promover el aprendizaje autónomo del alumno en relación con
las herramientasmultimedia.
-Capacidad para trabajar en equipo con las herramientasmultimedia.




                                       3
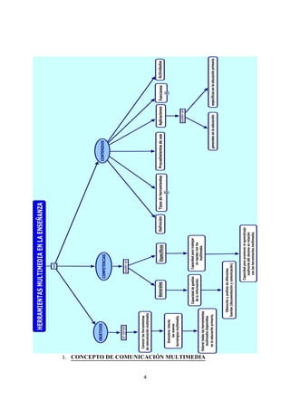
1. CONCEPTO DE COMUNICACIÓN MULTIMEDIA


                     4
Definición de multimedia

Según Guiza (2002), la definición de multimedia es:

               En forma general como “muchosmedios”.

       Una definición más específica sería:
              Un sistemaque es capaz de presentar una combinación de
información textual, sonora y audiovisual coordinando gráficos, fotos, secuencias
animadasde video, gráficos animados, sonidos y voces, permitiendo en ocasiones
una interacción multisensorial del usuario.

       A nuestro parecer, multimedia lo definiríamos como aquellos medios que
nos proporcionan información de modo visual, gráfica, sonora...




  2. TIPOS DE HERRAMIENTAS MULTIMEDIA
      Tipos:

         •Pizarra digital
                                     5
•Blog
         •Proyector
         •Red digital (todo lo relacionado con los programasde la Web que
      faciliten         las clases, la interacción alumno-profesor, la búsquedade
                                información etc.)
         •Ordenador (es importante porque se puedeconectar a la pizarra
      digital)
         •Tipos de herramientasmultimedia teniendo en cuenta como pueden
                        ayudar a los niños con necesidadesespeciales para poder
      seguir                    una clasecomo el resto de compañeros.
         •Biblioteca digital




  Por tanto, podemosenfocar dos ejes principales:



1. Las herramientasen sí.
2. Las utilidadesclásicasy las aplicadasa la integración.




  3. PROCEDIMIENTOS DE USO DE LAS HERRAMIENTAS
     MULTIMEDIA

                                     6
3.1 Competencias técnicas del profesorado

   “Según el Ministerio de Educación y Ciencia del Estado Español, en su
monográfico de junio 2009 sobre las PIZARRAS DIGITALES en el aula”, marca
varios elementosimprescindibles para su correctautilización:

      Ordenador: con un sistemade altavocesincluido

      Video proyector: conectadoal ordenador

      Pizarra digital interactiva: comunicada con el ordenador. Funciona como
       superficie de proyección

  3.2 Los procedimientos de uso para esta herramienta son:

  •    Video proyector :

  o    Encendido y apagado.

  o    Configuración de la imagen: enfoque, zoom y corrección keyston.

  o    Conexión al ordenador y otros dispositivos.


  •    Pizarra digital:

  o    Utilización del software para manejo de la
       pizarra.

  o    Uso    didáctico    de    la   pizarra   digital
       interactiva en un aula.




   En lo que a ORDENADORES y RED DIGITAL se refieren en el ámbito
educativo, según Alejandro Valero en su artículo publicado en abril de 2007 en
la página del MEC y, bajo el título de “ La experiencia del blog de aula “, se
necesita un ordenador y conexión a Internet así como un conocimiento básico
sobre los equipos informáticos:

      Lanzar y cerrar aplicaciones: pueden ser procesador de texto, hoja de
       cálculo, programade presentaciones, calculadoras...

      Uso de navegadores: Google, Trovator, Terra...

      Búsqueda y selección de información: programas como Delicious,
       Refworks, Google académico, Google earth...

      Herramientasde comunicación: correo electrónico, chat, foros...

  El   BLOG       es otro recurso interactivo de gran utilidad.    Según comenta
                       “ Alejandro Valero en su artículo publicado en abril de 2007
                       en la página del MEC y, bajo el título de “ La experiencia
                       del blog de aula “ , su uso varía según los objetivos que se
                       quieran conseguir, y está muy relacionada con la creatividad

                                        7
de sus usuarios, pero se podría decir que es ilimitada. Existen principalmente estos
tipos de blogs educativos:

   Centros educativos:     contenido general creado por los miembros de la
      comunidad. Se trata muchas veces de portales de información que
      incorporan una sección de noticias en la que participan los estudiantes.

   Profesionales:    los docentes utilizan como medio para publicar sus
      experiencias educativas y en los que a vecesparticipan los estudiantes.

   Estudiantes:  ya sean de carácter personal o como complemento para sus
      tareasacadémicas.

   Aula:   individuales o colectivos, que incluyen contenidos creados tanto por
      el docente como por los estudiantes, y que sirve como medio de enseñanza
      y de aprendizaje. En el ámbito académico, los tipos más usuales son:

   Diario de clase tanto para el docente como para el estudiante, donde dejan
      constancia de las actividades realizadas en clase y reflexionan sobre dichas
      actividades.

   Diario profesional para el docente, donde ofrece información y       reflexiona
      sobre sus experiencias educativas.

   Diario personal  para el estudiante, donde expresa sus reflexiones o ideas
      ademásde sus experiencias personales.

   Revista de información y de cultura,      donde los miembros de un blog
      colectivo publican artículos divididos en varias secciones o categorías
      relacionadascon todo tipo de temas.

   Centro temporal de información             sobre un acontecimiento y de
      participación en dicho evento como, por ejemplo, una semana cultural o un
      intercambio de alumnos con un centro de otro país, que sirve como medio
      de comunicación entre los participantes.

   Cuaderno de ejercicios,       donde el docente incluye actividades que los
      estudiantes tienen que realizar. Estas actividades pueden ser de distintos
      tipos: webquests , tests interactivos, debates, proyectos de larga
      duración(documentos           compartidos),realización     de       tareas
      específicas,práctica de escritura ...




  3.3 Competencias metodologicas del profesorado

       Hay que tener en cuenta también la necesidad de una formación no sólo
tecnológica, sino también pedagógica, las estrategiasTIC en el aula son
fundamentalesy hasta ahora han estadomarginadas, posiblementepor la
necesidad prioritaria del aprendizaje del uso de la tecnología y también por una
escasezde recursosen esteaspecto. Este tema es complicado porque el uso de las

                                      8
TIC exige nuevasmetodologías, que en algún casopueden tildarse de
revolucionarias y por lo tanto son de más difícil aplicación. Hace falta formación
en tareasinterdisciplinares, en trabajo por proyectos, en trabajo cooperativo y en
evaluación de actividadesTIC. En estesentido, en algunos centros se aplican
metodologías de formación del profesoradoque pasan por la introducción de un
"compañero experto" dentro del aula que durante algunas sesionesayuda al novel,
con resultadosmuy positivos.

   Sería interesanteestablecer niveles de competencia en el profesorado. Por
ejemplo, se podrían crear tres niveles de competencia TIC :

  •   Básico: correo electrónico, búsquedasen la web, materiales y recursos
      educativos.
  •   Medio: Blogs educativos, herramientasmultimedia, redessociales
  •   Superior: generación de materiales, tratamiento de vídeo y sonido y
      publicación web.

   Teniendo en cuenta que, cuanto más alto nivel, el potencial de cualquier
docentese verá multiplicado a la hora de transmitir mejor la información, dar una
visión integral y global de hechosy acontecimientos o apoyar con una gran
cantidad de recursosdidácticos su tarea docente.

  Según César Vallejo Martín-Albo en el Monográfico Pizarra Digital (Segunda
Parte),el procesode integración de las TIC en las aulas no debeser algo que
afrontemosde forma individual, el trabajo en equipo y el aprovechamiento de
recursoselaboradospor otros docentesnos debepermitir optimizar nuestro tiempo
ademásde mejorar los materiales ya creadosde manera que nos integremosen un
procesode enriquecimiento personal y colectivo.

  Tal como hemosplanteadoen el apartado anterior de estemonográfico, la
mayoría de las TIC requieren formación técnica por acompañarsede un software
que nos permite diseñar materiales para el desarrollo de nuestrasclases, pero
también es de vital importància la formación metodológica para tener una actitud
positivaq hacia la aplicación de estasen la cuotidianidad del aula, por tanto,
Antonio José Moreno Guerrero en “Monográfico Pizarra Digital”, nos habla de
“formación didàctica tecnológica”i:

  •   Se requiere de formación didáctica tecnológica.

  o   Para el uso adecuadode las TIC, el profesoradodebede recibir una
      formación, tanto didáctica como tecnológica, para que puedan aprender a
      usar y a organizar todos los recursosque suponen su uso.

  4. APLICACIONES DE LAS HERRAMIENTAS MULTIMEDIA

  Introducción

      Las institucioneseducativas cada vez más van entrando en el mundo
multimedia. Prácticamentela totalidad de las universidadesespañolas dispone de
su homepage,y en algunos casosdetrásde ella están accesibles centenaresde

                                      9
páginas, la mayoría de ellas con una intención informativa.
       En cuanto a la educación primaria y secundaria, las primerasexperiencias
en estecampo datan de hacebastantesaños, aunque se trataran de cursosen
disquetecon una muy limitada interactividad.




4.1 En la educación:

  “ Según María Antonia Fernández (2002) la utilidad del BLOG en la educación
se puededesglosar en…”

     Puedeser utilizado, al final de alguna unidad didáctica, como una
      herramienta para que los participantesdemuestren el propio progresode
      aprendizaje y el propio desarrollo personal.
     Espacio para compartir contenidos sobreslos interesespersonalesque no se
      ajusten a los temasde los foros del curso.
     Para ver la capacidad de resumir mediante palabrasclaves o marcassus
      artículos. Las marcaspermiten hacer categorías estructurar los contenidos
      del blog que facilitan la localización de contenidos.
     Para tratar temasajenos a la institución educativa que preocupen a los
      participantes.
     Podemosutilizar un Bloque HTML para dar difusión a los Blogs, en dicho
      bloque podemosañadir los enlacescon los Blogs de algún usuario concreto
      o de todo nuestro sitio

  “ Según Rodrigo Machado(2008) destacalas siguientesutilidadesde la
PIZARRA DIGITAL en la educación…”

     En empresas(en el casopor ejemplo, de las prácticasuniversitarias) se
      puedeutilizar para exposiciones de nuevas propuestasen las cuales la
      pizarra puededesempeñarun papel importante ya que ayuda a que la
      presentación seamás dinámica.




   “Según Edwyn James(2004) la RED DIGITAL tendría las siguientesutilidades
en la educación… "

     Independencia del tiempo y el espacio: aprender en cualquier sitio y
      momento.
     Acceso de todos a la educación.
     Acceso a travésde Internet a recursosy servicios educativos en permanente
      crecimiento.
     Potencial para un aprendizaje basadoen tareasutilizando software rápido
      de búsquedasy recuperación, o para el trabajo de investigación.
     Formación bajo demanda.
     Enseñanza/ aprendizaje a distancia mediante las TIC.



                                   10
“Según Luís Fuster (2005) los ODENADORES tendrían las siguientes
aplicacionesen la educación… "

  •   Estudios publicitarios:

  o   Infografía
  o   Autoedición
  o   Internet


  •   Estudio de medicina:

  o   -Basesde datos
  o   -Telemedicina
  o   -Monitorización


  •   Estudios en Aeronáutica:

  o   -Diseño (CAD) y simulación
  o   -Control aéreo
  o   -Meteorología
  o   -Sistemasde reservas


  •   Cualquier ciencia estudiada:

  o   -Estadística
  o   -Supercomputación
  o   -Publicacioneselectrónicas

  “Según Juan Gregorio Rodríguez     (2007) la utilidad de la BIBLIOTECA
DIGITAL en la educación sería…”

     -Para encontrar libros en red mucho más rápido y de forma sencilla.
     -Poder reservarlos desdecualquier lugar sin tener que ir hasta la biblioteca
      en si.
     -Puedeser utilizada para encontrar información de forma rápida y directa.




  4.2. En la educación primaria

   “Según Suárez Alvite   (2008) la utilidad del BLOG puededestacarseen los
siguientespuntos…”

  o   Es una herramienta de comunicación entre profesor y alumno que permite
      superar la verticalidad tradicional, otorgando mayor eficiencia a los
      mensajes(Sobre todo dedicado a alumnos “mayores” de 5º o 6º de
      primaria)


                                     11
o   Permite la interacción, por ejemplo, a través de la entregade informes
      escritos, publicación de ejercicios, resultadosde pruebas, vínculos a
      información complementaria,etc., los que permanecenaccesibles por
      mucho más tiempo que el que ocupa en una claseen aula convencional.
  o   Su principal virtud está dada por la opción de comentarios públicos, ya que
      es una oportunidad para emitir juicios de valor.

   “ Según Pérez Francés de la Facultad de Educación de la Universidad de
Alicante (2004) algunas aplicaciones de la PIZARRA DIGITAL en la educación
primaria son…”

  o   Proyectar sobre una pantalla situada en un lugar relevante de cualquier aula
      tipo de información procedentedel ordenador, de Internet o de cualquier
      otro dispositivo conectadoal sistema. Esto permite al profesor y al alumno
      visualizar de modo más sencillo y colectivo todo tipo de información.
      Ademáslos alumnos pueden ver los materiales que están en la red.
  o   Escribir y anotar en el sentido tradicional de la pizarra. Un profesor puede
      escribir ilimitadamenteen la pantalla sin tener que borrar, ya que
      simplementecon un toque con el dedo se abre un nuevo documento en
      blanco. Se puedeescribir sobre documentoselaborados, sobre
      presentaciones, sobre imágenes… sobre cualquier cosaproyectaday todo
      lo ocurrido se puedememorizar, para posteriormentedifundir esas
      anotacionesy explicaciones.

  (TODO ELLO TENIENDO EN CUENTA QUE SE APLICACARIA EN
ACTIVIDADES MÁS DINÁMICAS Y ENTRETENIDAS, YA QUE NO
TENEMOS QUE OLVIDAR QUE SON NIÑOS QUE CURSAN LA
EDUCACI”N PRIMARIA).

  “ Según Ruelas Saavedra (2000) Se puedeutilizar la RED     DIGITAL en las
educacionesbásicas…”

  o   -Se puedeconsiderar de gran importancia, la "actitud" que puedan tener,
      tanto el personal directivo, como docentefrente a las nuevas "Tecnologías
      de la Información".

  o   -El uso del Correo Electrónico (E-Mail) y del Gopher constituyen recursos
      utilizados por los alumnos de gradosmás avanzados, para proyectar, entre
      otras cosas,sus vacaciones, comunicarsecon alumnos de otras latitudes,
      buscar información sobre los temaso asignacionesque deban desarrollar o
      simplementepara hacer nuevas amistades.

  o   -Algunos docentespueden ver la posibilidad de contar con una "aula
      interconectada";en tal sentido percibirían a Internet como una ventana hacia
      el Mundo.

  o   -Se pueden realizar proyectoscomo las Revistas digitales escolares(donde
      los alumnos de primaria pueden participar con dibujos, resúmenesde
      algunasactividades…)

                                    12
“ Ministerio de Educación (2000) dice que los ORDENADORES son
    El
grandeselementosen primaria…”


  o -Iniciar la aplicación de la informática educativa en un grupo de centros
      educativos oficiales. (Inicial, Primaria y Media.)


  o   Realizar distintas actividades(creativas, programaslógicos del
      pensamiento, perfeccionamiento de habilidades…); tanto en grupo como de
      forma individual …

  o   -Mediante los ordenadoresutilizar juegos (como el mapa de España en un
      rompecabezas) para aprender de forma dinámica…

  “ Según Fernández (2009) la BIBLIOTECA        DIGITAL destaca…”

  o   -Los alumnos pueden utilizar dicha herramienta para fomentar la lectura
      entre ellos, desdelos cursosmás inferiores




    Por último, la BIBLIOTECA DIGITAL. Es la modernización y actualización
a la sociedad actual de las bibliotecasdel pasado. Según, Hervé Le Crosnier en el
libro “El juego de las palabras: Enfoques Multiculturales sobre las Sociedadesde
la Información” fue publicado el 5 de noviembre de 2005, afirma que el uso de la
informática en las bibliotecasdigitales ya no se limita a la creación de catálogos o
de portales de acceso, sino que cubre el almacenamiento, la búsqueda y la
provisión en un formato siempre legible, de los documentos en sí mismos, en su
diversidad.

  La búsqueda de información en las bibliotecas digitales, se realizan mediante
dos vías:

  •   Web semántica: elaboran lenguajes documentales en la búsqueda de los
      documentos. …stos se encuentran agrupadospor su proximidad de sentido.

  •  Motores de búsqueda: utilizan los contenidos de los documentos para
     efectuar la búsqueda( google, yahoo, msn)
  5. FUNCIONES DE LAS HERRAMIENTAS MULTIMEDIA

               Las herramientasmultimedia como materiales didácticos , pueden
realizar múltiples funciones en los procesosde enseñanzay aprendizaje.

              Pero Las principales funciones que pueden realizar los recursos
educativos multimedia son las siguientes:informativa, instructiva o entrenadora,
motivadora, evaluadora, entorno para la exploración y la experimentación,
expresivo-comunicativa, metalingüística, lúdica, proveedorade recursospara
procesardatos, innovadora, apoyo a la orientación escolar y profesional, apoyo a
la organización y gestión de centros...


                                     13
   PROPORCIONAR INFORMACI”N: con enciclopedias, basesde datos...

     ENTRETENER: juegos, información...

     INSTRUIR (guiar aprendizajes): tutoriales, simuladores...

     MOTIVAR: información, imágnes, video, sonido...

     EVALUAR: conociemientos, habilidades...

     OFRECER ENTORNOS DIFERENTES: creación, investigación,
      expresión personal, tratamiento de datos...

     FALCILITAR LA COMUNICACI”N interpersonal, realización de
      trámites burocràticos (formularios)...

     INTEGRAR



  EXPLICACI”N DE LAS FUNCIONES

  •   Informativa.

                La mayoría de estosmateriales, a través de sus actividades,
presentan unos contenidos que proporcionan información, estructuradora de la
realidad, a los estudiantes.

  o   Basesde datos ;
   Real Academia de la Lengua Española http://www.rae.es/
   FreeTranslation http://www.freetranslation.com/
   Biblioteca Digital Mundial www.wdl.org/es

  o   Tutoriales
          http://www.mundotutoriales.com



  o   Simuladores:
   (simulador sobre hàbitos alimenticios y alérgias)
      http://taller.proyectoagrega.es/buscador/DescargarODECU/SeleccionarTip
      oFormatoAceptar.do?
      formato=descargar.formatos.CONTENIDOS_VALUE&idioma=es&titulo=
      Simulador+de+men
      %FAs+y+alergias+alimentarias&identificadorODE=es_2009111112_1127
      700&tipoLayoutBuscador=NEUTRO

  •   Instructiva y entrenadora

              Todos los materiales didácticos multimedia orientan y regulan el
aprendizaje de los estudiantesya que, explícita o implícitamente, promueven
determinadasactuacionesde los mismos encaminadasa estefin.


                                    14
Además, mediante sus códigos simbólicos, estructuración de la
información e interactividad condicionan los procesosde aprendizaje

     Tutoriales sobretodo
     Todos en general

  •   Motivadora

       La interacción con el ordenador suele resultar por sí misma motivadora.

               Algunos programasincluyen ademáselementospara captar la
atención de los alumnos, mantener su interésy focalizarlo hacia los aspectosmás
importantes

   Todos en general.

  •   Evaluadora

             La posibilidad de "feed back" inmediato a las respuestasy acciones
de los alumnos, haceadecuadosa los programaspara evaluarles.

  Esta evaluación puedeser:

   Implícita: el estudiante detectasus errores, se evalúa a partir de las
    respuestasque le da el ordenador.
   Explícita: el programapresentainformes valorando la actuación del
    alumno.
   Tutoriales con módulos de evaluación.
   http://www.dgt.es/revista/test/index.html




  •   Explorar y experimentar

   Algunos programasofrecen a los estudiantesinteresantesentornos donde
explorar, experimentar, investigar, buscar determinadasinformaciones, cambiar
los valores de las variables de un sistema, etc.

     Basesde datos
     Simuladores
     Constructores(jclic

  •   Expresiva y comunicativa

              Al ser los ordenadoresmáquinas capacesde procesarlos símbolos
mediante los cuales representamosnuestros conocimientos y nos comunicamos,
ofrecen amplias posibilidadescomo instrumento expresivo.

                                    15
Los estudiantesse expresany se comunican con el ordenador y con
otros compañerosa travésde las actividadesde los programas.

   Constructores
   Editores de textos
   Editores de gráficos.
   Progr.comunicación

  •   Metalingüística

   - Al usar los recursosmultimedia, los estudiantestambién aprenden los
lenguajes propios de la informática.

            Todos

  •   Lúdica

  Trabajar con los ordenadoresrealizando actividadeseducativas a menudo tiene
unas connotacioneslúdicas.

   Todos, en especial los que incluyen elementoslúdicos
   Proveer recursosy procesardatos
   Procesadoresde textos, calculadoras, editoresgráficos...
   Herramientas
  • Innovadora

               Aunque no siempre sus planteamientos pedagógicossean
innovadores, los programaseducativos multimedia pueden desempeñaresta
función ya que utilizan una tecnología actual y, en general, suelen permitir muy
diversasformas de uso. Esta versatilidad abre amplias posibilidadesde
experimentación didáctica e innovación educativa en el aula.

     Todos, dependede cómo se utilicen



  •   Orientación escolar y profesional

   Al utilizar programasespecíficos
  • Organización y gestión de centros

   Al utilizar programasespecíficos: gestión de bibliotecas, tutorías...
  •   Integradora

               Sobretodo con niños con necesidadeseducativas especiales, que
requieran de algún tipo de refuerzo para poder seguir el funcionamiento normal de
la clase.

               Nos referimos sobretodo a los niños con deficiencias auditivas o
visuales, que pueden integrarseen la clasede manera autónoma e independiente

                                     16
siempre que se complementeesta con herramientasmultimèdia como la pizarra
digital, ya que permite la traducción escrita o de la lección en diferentestamaños
y hacer un seguimiento visual de la clase, dedicado a los niños con problemas
auditivos, o mediante la conexión de esta a un ordenador personal, a los niños con
deficiencias visuales se les permite recibir información auditiva a modo de
interpretaciñon de todos aquellos estímulos visuales que se dan en clasey él/ella
no puedepercibir.

     Ordenador
     Cualquier otra herramienta que permita interpretar de manera visual
      aquello que se dice de forma oral en clase. (Pizarra digital)
     Cualquier otra herramienta que permita interpretar de manera auditiva
      aquello que se vea o interpretepor la vista en clase. (Pizarra digital)




                                     17
18
ACTIVIDAD.
                            Búsquedade información.
◘   OBJETIVOS

Los objetivos que se utilizaran para esta actividad son:

              - Conocer las herramientasde comunicación multimedia.
              - Saber utilizar diferentestipos de herramientaspara la
       presentación de información.
              -Demostrar interés por las nuevas tecnologías multimedia.

◘   MATERIAL

               -Ordenadores, red digital.

◘   METODOLOGÍA

               -Se realizarán grupos de unos cuatro componentesy con estos
grupos se les mandarábuscar cierta información.
               -Se intentará que los niños/asa la vez que se divierten aprenden.

◘   ACTIVIDAD
               -La actividad que realizaremosserá la siguiente:
               -Dividiremos la claseen grupos de 4-6 personascadauno. A cada
grupo se le asignará un país, y tendrán que buscar información de esepaís, con
eso trabajan el conocer y utilizar las herramientasmultimedia como son los
ordenadoresy la red digital.
               -Una vez buscadala información, el grupo tendrá que trabajar
para elaborar una campañapublicitaria sobre esepaís para fomentar el turismo,
mostrando sus lugaresmás emblemáticos, su cultura…
               -Una vez hecho el trabajo (videos, fotografías…) los alumnos
deberán exponerlo mediante la pizarra digital del aula o el proyector.
       -Posteriormente, cada grupo deberápublicar en el blog del grupo su
trabajo, para que los compañerosen cualquier momento puedan verlo.

◘   EVALUACI”N

               -Se evaluará el ir familiarizándosecon las nuevas herramientas
multimedia.
                -El hacer un buen uso de ellas.
                -Y que el trabajo tenga su basees materiales multimedia (power
point, videos, fotografías…)




                                    19
Bibliografía



  http://www.peremarques.net/funcion.htm

  http://tecnologiaedu.us.es/bibliovir/pdf/bartolo2.pdf

  http://www.slideshare.net

  http://www.educacontic.es/blog/la-formacion-tic-del-profesorado-
                                                                 asignatura-
pendiente

  Ministerio de educación, politica social y deporte: Instituto de tecnologías ediucativas;
Observatorio tecnológico

  Las pizarras digitales en el aula; de César Vallejo Martín-Albo (2009)




  WEBS DE INTER…S

  http://clic.xtec.cat/es/jclic/index.htm
  http://recursos.cepindalo.es/edupal/index.php/home




                                     20

Tema 4 Grup 9

  • 1.
    Catalina Oliver Sandra Naya Silvia Escudero Alejandro Aguilera Verónica Egido Catalina Carmona
  • 2.
    ÍNDICE (1) Contenidos 2 Objetivos 2 Competencias 2 Mapa conceptual (resum) 3 1. Concepto de comunicación multimedia 4 2. Tipos de herramienats multimedia 5 3. Procedimientos de uso de las herramienats de presentación de la información 6-8 3.1. Competencias técnicas del profesorado 6 3.2. Los procedimientos de uso para esta herramienta 6-7 3.3. Competencias metodologicas del profesorado 8 4. Aplicaciones de las herrameinats multimedia 9-11 4.1 En la educación 9-10 4.2 En la educación primària 11-12 5. Funciones de las herramientas multimedia 13-16 Mapa conceptual funciones 17 Actividad 18 Bibliografía 19 Contenidos: Herramientas Multimedia 2
  • 3.
    1. Conceptode comunicación multimedia 2. Tipos de herramientasmultimedia 3. Procedimientos de uso de las herramientasde presentación de información 4. Aplicacionesde las herramientasmultimedia 4.1 En la educación 4.2 En la educación primaria 5. Funcionesde las herramientasmultimedia Objetivos:  Conocer las herramientasde comunicación multimedia.  Conocer las posibilidadesde la comunicación multimèdia en la educación.  Saber utilizar diferentestipos de herramientaspara la presentación de información.  Conocer las aplicacioneseducativas de las herramientasde presentación de información en la educación primaria.  Demostrar interéspor las nuevastecnologías multimedia.  Tomar consciencia de la importancia de utilizar las herramientas multimedia en la enseñanza.  Valorar todaslas herramientasmultimedia disponibles en la educación primaria. Competencias: • Específicas: -Capacidad de gestión de la información. Obtención y análisis de diferentes fuentes(documentación y comunicación) -Capacidad de gestión de la información. Obtención y análisis de diferentes fuentes(documentación y comunicación) • Genéricas: -Capacidad para promover el aprendizaje autónomo del alumno en relación con las herramientasmultimedia. -Capacidad para trabajar en equipo con las herramientasmultimedia. 3
  • 4.
    1. CONCEPTO DECOMUNICACIÓN MULTIMEDIA 4
  • 5.
    Definición de multimedia SegúnGuiza (2002), la definición de multimedia es: En forma general como “muchosmedios”. Una definición más específica sería: Un sistemaque es capaz de presentar una combinación de información textual, sonora y audiovisual coordinando gráficos, fotos, secuencias animadasde video, gráficos animados, sonidos y voces, permitiendo en ocasiones una interacción multisensorial del usuario. A nuestro parecer, multimedia lo definiríamos como aquellos medios que nos proporcionan información de modo visual, gráfica, sonora... 2. TIPOS DE HERRAMIENTAS MULTIMEDIA Tipos: •Pizarra digital 5
  • 6.
    •Blog •Proyector •Red digital (todo lo relacionado con los programasde la Web que faciliten las clases, la interacción alumno-profesor, la búsquedade información etc.) •Ordenador (es importante porque se puedeconectar a la pizarra digital) •Tipos de herramientasmultimedia teniendo en cuenta como pueden ayudar a los niños con necesidadesespeciales para poder seguir una clasecomo el resto de compañeros. •Biblioteca digital Por tanto, podemosenfocar dos ejes principales: 1. Las herramientasen sí. 2. Las utilidadesclásicasy las aplicadasa la integración. 3. PROCEDIMIENTOS DE USO DE LAS HERRAMIENTAS MULTIMEDIA 6
  • 7.
    3.1 Competencias técnicasdel profesorado “Según el Ministerio de Educación y Ciencia del Estado Español, en su monográfico de junio 2009 sobre las PIZARRAS DIGITALES en el aula”, marca varios elementosimprescindibles para su correctautilización:  Ordenador: con un sistemade altavocesincluido  Video proyector: conectadoal ordenador  Pizarra digital interactiva: comunicada con el ordenador. Funciona como superficie de proyección 3.2 Los procedimientos de uso para esta herramienta son: • Video proyector : o Encendido y apagado. o Configuración de la imagen: enfoque, zoom y corrección keyston. o Conexión al ordenador y otros dispositivos. • Pizarra digital: o Utilización del software para manejo de la pizarra. o Uso didáctico de la pizarra digital interactiva en un aula. En lo que a ORDENADORES y RED DIGITAL se refieren en el ámbito educativo, según Alejandro Valero en su artículo publicado en abril de 2007 en la página del MEC y, bajo el título de “ La experiencia del blog de aula “, se necesita un ordenador y conexión a Internet así como un conocimiento básico sobre los equipos informáticos:  Lanzar y cerrar aplicaciones: pueden ser procesador de texto, hoja de cálculo, programade presentaciones, calculadoras...  Uso de navegadores: Google, Trovator, Terra...  Búsqueda y selección de información: programas como Delicious, Refworks, Google académico, Google earth...  Herramientasde comunicación: correo electrónico, chat, foros... El BLOG es otro recurso interactivo de gran utilidad. Según comenta “ Alejandro Valero en su artículo publicado en abril de 2007 en la página del MEC y, bajo el título de “ La experiencia del blog de aula “ , su uso varía según los objetivos que se quieran conseguir, y está muy relacionada con la creatividad 7
  • 8.
    de sus usuarios,pero se podría decir que es ilimitada. Existen principalmente estos tipos de blogs educativos:  Centros educativos: contenido general creado por los miembros de la comunidad. Se trata muchas veces de portales de información que incorporan una sección de noticias en la que participan los estudiantes.  Profesionales: los docentes utilizan como medio para publicar sus experiencias educativas y en los que a vecesparticipan los estudiantes.  Estudiantes: ya sean de carácter personal o como complemento para sus tareasacadémicas.  Aula: individuales o colectivos, que incluyen contenidos creados tanto por el docente como por los estudiantes, y que sirve como medio de enseñanza y de aprendizaje. En el ámbito académico, los tipos más usuales son:  Diario de clase tanto para el docente como para el estudiante, donde dejan constancia de las actividades realizadas en clase y reflexionan sobre dichas actividades.  Diario profesional para el docente, donde ofrece información y reflexiona sobre sus experiencias educativas.  Diario personal para el estudiante, donde expresa sus reflexiones o ideas ademásde sus experiencias personales.  Revista de información y de cultura, donde los miembros de un blog colectivo publican artículos divididos en varias secciones o categorías relacionadascon todo tipo de temas.  Centro temporal de información sobre un acontecimiento y de participación en dicho evento como, por ejemplo, una semana cultural o un intercambio de alumnos con un centro de otro país, que sirve como medio de comunicación entre los participantes.  Cuaderno de ejercicios, donde el docente incluye actividades que los estudiantes tienen que realizar. Estas actividades pueden ser de distintos tipos: webquests , tests interactivos, debates, proyectos de larga duración(documentos compartidos),realización de tareas específicas,práctica de escritura ... 3.3 Competencias metodologicas del profesorado Hay que tener en cuenta también la necesidad de una formación no sólo tecnológica, sino también pedagógica, las estrategiasTIC en el aula son fundamentalesy hasta ahora han estadomarginadas, posiblementepor la necesidad prioritaria del aprendizaje del uso de la tecnología y también por una escasezde recursosen esteaspecto. Este tema es complicado porque el uso de las 8
  • 9.
    TIC exige nuevasmetodologías,que en algún casopueden tildarse de revolucionarias y por lo tanto son de más difícil aplicación. Hace falta formación en tareasinterdisciplinares, en trabajo por proyectos, en trabajo cooperativo y en evaluación de actividadesTIC. En estesentido, en algunos centros se aplican metodologías de formación del profesoradoque pasan por la introducción de un "compañero experto" dentro del aula que durante algunas sesionesayuda al novel, con resultadosmuy positivos. Sería interesanteestablecer niveles de competencia en el profesorado. Por ejemplo, se podrían crear tres niveles de competencia TIC : • Básico: correo electrónico, búsquedasen la web, materiales y recursos educativos. • Medio: Blogs educativos, herramientasmultimedia, redessociales • Superior: generación de materiales, tratamiento de vídeo y sonido y publicación web. Teniendo en cuenta que, cuanto más alto nivel, el potencial de cualquier docentese verá multiplicado a la hora de transmitir mejor la información, dar una visión integral y global de hechosy acontecimientos o apoyar con una gran cantidad de recursosdidácticos su tarea docente. Según César Vallejo Martín-Albo en el Monográfico Pizarra Digital (Segunda Parte),el procesode integración de las TIC en las aulas no debeser algo que afrontemosde forma individual, el trabajo en equipo y el aprovechamiento de recursoselaboradospor otros docentesnos debepermitir optimizar nuestro tiempo ademásde mejorar los materiales ya creadosde manera que nos integremosen un procesode enriquecimiento personal y colectivo. Tal como hemosplanteadoen el apartado anterior de estemonográfico, la mayoría de las TIC requieren formación técnica por acompañarsede un software que nos permite diseñar materiales para el desarrollo de nuestrasclases, pero también es de vital importància la formación metodológica para tener una actitud positivaq hacia la aplicación de estasen la cuotidianidad del aula, por tanto, Antonio José Moreno Guerrero en “Monográfico Pizarra Digital”, nos habla de “formación didàctica tecnológica”i: • Se requiere de formación didáctica tecnológica. o Para el uso adecuadode las TIC, el profesoradodebede recibir una formación, tanto didáctica como tecnológica, para que puedan aprender a usar y a organizar todos los recursosque suponen su uso. 4. APLICACIONES DE LAS HERRAMIENTAS MULTIMEDIA Introducción Las institucioneseducativas cada vez más van entrando en el mundo multimedia. Prácticamentela totalidad de las universidadesespañolas dispone de su homepage,y en algunos casosdetrásde ella están accesibles centenaresde 9
  • 10.
    páginas, la mayoríade ellas con una intención informativa. En cuanto a la educación primaria y secundaria, las primerasexperiencias en estecampo datan de hacebastantesaños, aunque se trataran de cursosen disquetecon una muy limitada interactividad. 4.1 En la educación: “ Según María Antonia Fernández (2002) la utilidad del BLOG en la educación se puededesglosar en…”  Puedeser utilizado, al final de alguna unidad didáctica, como una herramienta para que los participantesdemuestren el propio progresode aprendizaje y el propio desarrollo personal.  Espacio para compartir contenidos sobreslos interesespersonalesque no se ajusten a los temasde los foros del curso.  Para ver la capacidad de resumir mediante palabrasclaves o marcassus artículos. Las marcaspermiten hacer categorías estructurar los contenidos del blog que facilitan la localización de contenidos.  Para tratar temasajenos a la institución educativa que preocupen a los participantes.  Podemosutilizar un Bloque HTML para dar difusión a los Blogs, en dicho bloque podemosañadir los enlacescon los Blogs de algún usuario concreto o de todo nuestro sitio “ Según Rodrigo Machado(2008) destacalas siguientesutilidadesde la PIZARRA DIGITAL en la educación…”  En empresas(en el casopor ejemplo, de las prácticasuniversitarias) se puedeutilizar para exposiciones de nuevas propuestasen las cuales la pizarra puededesempeñarun papel importante ya que ayuda a que la presentación seamás dinámica. “Según Edwyn James(2004) la RED DIGITAL tendría las siguientesutilidades en la educación… "  Independencia del tiempo y el espacio: aprender en cualquier sitio y momento.  Acceso de todos a la educación.  Acceso a travésde Internet a recursosy servicios educativos en permanente crecimiento.  Potencial para un aprendizaje basadoen tareasutilizando software rápido de búsquedasy recuperación, o para el trabajo de investigación.  Formación bajo demanda.  Enseñanza/ aprendizaje a distancia mediante las TIC. 10
  • 11.
    “Según Luís Fuster(2005) los ODENADORES tendrían las siguientes aplicacionesen la educación… " • Estudios publicitarios: o Infografía o Autoedición o Internet • Estudio de medicina: o -Basesde datos o -Telemedicina o -Monitorización • Estudios en Aeronáutica: o -Diseño (CAD) y simulación o -Control aéreo o -Meteorología o -Sistemasde reservas • Cualquier ciencia estudiada: o -Estadística o -Supercomputación o -Publicacioneselectrónicas “Según Juan Gregorio Rodríguez (2007) la utilidad de la BIBLIOTECA DIGITAL en la educación sería…”  -Para encontrar libros en red mucho más rápido y de forma sencilla.  -Poder reservarlos desdecualquier lugar sin tener que ir hasta la biblioteca en si.  -Puedeser utilizada para encontrar información de forma rápida y directa. 4.2. En la educación primaria “Según Suárez Alvite (2008) la utilidad del BLOG puededestacarseen los siguientespuntos…” o Es una herramienta de comunicación entre profesor y alumno que permite superar la verticalidad tradicional, otorgando mayor eficiencia a los mensajes(Sobre todo dedicado a alumnos “mayores” de 5º o 6º de primaria) 11
  • 12.
    o Permite la interacción, por ejemplo, a través de la entregade informes escritos, publicación de ejercicios, resultadosde pruebas, vínculos a información complementaria,etc., los que permanecenaccesibles por mucho más tiempo que el que ocupa en una claseen aula convencional. o Su principal virtud está dada por la opción de comentarios públicos, ya que es una oportunidad para emitir juicios de valor. “ Según Pérez Francés de la Facultad de Educación de la Universidad de Alicante (2004) algunas aplicaciones de la PIZARRA DIGITAL en la educación primaria son…” o Proyectar sobre una pantalla situada en un lugar relevante de cualquier aula tipo de información procedentedel ordenador, de Internet o de cualquier otro dispositivo conectadoal sistema. Esto permite al profesor y al alumno visualizar de modo más sencillo y colectivo todo tipo de información. Ademáslos alumnos pueden ver los materiales que están en la red. o Escribir y anotar en el sentido tradicional de la pizarra. Un profesor puede escribir ilimitadamenteen la pantalla sin tener que borrar, ya que simplementecon un toque con el dedo se abre un nuevo documento en blanco. Se puedeescribir sobre documentoselaborados, sobre presentaciones, sobre imágenes… sobre cualquier cosaproyectaday todo lo ocurrido se puedememorizar, para posteriormentedifundir esas anotacionesy explicaciones. (TODO ELLO TENIENDO EN CUENTA QUE SE APLICACARIA EN ACTIVIDADES MÁS DINÁMICAS Y ENTRETENIDAS, YA QUE NO TENEMOS QUE OLVIDAR QUE SON NIÑOS QUE CURSAN LA EDUCACI”N PRIMARIA). “ Según Ruelas Saavedra (2000) Se puedeutilizar la RED DIGITAL en las educacionesbásicas…” o -Se puedeconsiderar de gran importancia, la "actitud" que puedan tener, tanto el personal directivo, como docentefrente a las nuevas "Tecnologías de la Información". o -El uso del Correo Electrónico (E-Mail) y del Gopher constituyen recursos utilizados por los alumnos de gradosmás avanzados, para proyectar, entre otras cosas,sus vacaciones, comunicarsecon alumnos de otras latitudes, buscar información sobre los temaso asignacionesque deban desarrollar o simplementepara hacer nuevas amistades. o -Algunos docentespueden ver la posibilidad de contar con una "aula interconectada";en tal sentido percibirían a Internet como una ventana hacia el Mundo. o -Se pueden realizar proyectoscomo las Revistas digitales escolares(donde los alumnos de primaria pueden participar con dibujos, resúmenesde algunasactividades…) 12
  • 13.
    “ Ministerio deEducación (2000) dice que los ORDENADORES son El grandeselementosen primaria…” o -Iniciar la aplicación de la informática educativa en un grupo de centros educativos oficiales. (Inicial, Primaria y Media.) o Realizar distintas actividades(creativas, programaslógicos del pensamiento, perfeccionamiento de habilidades…); tanto en grupo como de forma individual … o -Mediante los ordenadoresutilizar juegos (como el mapa de España en un rompecabezas) para aprender de forma dinámica… “ Según Fernández (2009) la BIBLIOTECA DIGITAL destaca…” o -Los alumnos pueden utilizar dicha herramienta para fomentar la lectura entre ellos, desdelos cursosmás inferiores Por último, la BIBLIOTECA DIGITAL. Es la modernización y actualización a la sociedad actual de las bibliotecasdel pasado. Según, Hervé Le Crosnier en el libro “El juego de las palabras: Enfoques Multiculturales sobre las Sociedadesde la Información” fue publicado el 5 de noviembre de 2005, afirma que el uso de la informática en las bibliotecasdigitales ya no se limita a la creación de catálogos o de portales de acceso, sino que cubre el almacenamiento, la búsqueda y la provisión en un formato siempre legible, de los documentos en sí mismos, en su diversidad. La búsqueda de información en las bibliotecas digitales, se realizan mediante dos vías: • Web semántica: elaboran lenguajes documentales en la búsqueda de los documentos. …stos se encuentran agrupadospor su proximidad de sentido. • Motores de búsqueda: utilizan los contenidos de los documentos para efectuar la búsqueda( google, yahoo, msn) 5. FUNCIONES DE LAS HERRAMIENTAS MULTIMEDIA Las herramientasmultimedia como materiales didácticos , pueden realizar múltiples funciones en los procesosde enseñanzay aprendizaje. Pero Las principales funciones que pueden realizar los recursos educativos multimedia son las siguientes:informativa, instructiva o entrenadora, motivadora, evaluadora, entorno para la exploración y la experimentación, expresivo-comunicativa, metalingüística, lúdica, proveedorade recursospara procesardatos, innovadora, apoyo a la orientación escolar y profesional, apoyo a la organización y gestión de centros... 13
  • 14.
    PROPORCIONAR INFORMACI”N: con enciclopedias, basesde datos...  ENTRETENER: juegos, información...  INSTRUIR (guiar aprendizajes): tutoriales, simuladores...  MOTIVAR: información, imágnes, video, sonido...  EVALUAR: conociemientos, habilidades...  OFRECER ENTORNOS DIFERENTES: creación, investigación, expresión personal, tratamiento de datos...  FALCILITAR LA COMUNICACI”N interpersonal, realización de trámites burocràticos (formularios)...  INTEGRAR EXPLICACI”N DE LAS FUNCIONES • Informativa. La mayoría de estosmateriales, a través de sus actividades, presentan unos contenidos que proporcionan información, estructuradora de la realidad, a los estudiantes. o Basesde datos ;  Real Academia de la Lengua Española http://www.rae.es/  FreeTranslation http://www.freetranslation.com/  Biblioteca Digital Mundial www.wdl.org/es o Tutoriales http://www.mundotutoriales.com o Simuladores:  (simulador sobre hàbitos alimenticios y alérgias) http://taller.proyectoagrega.es/buscador/DescargarODECU/SeleccionarTip oFormatoAceptar.do? formato=descargar.formatos.CONTENIDOS_VALUE&idioma=es&titulo= Simulador+de+men %FAs+y+alergias+alimentarias&identificadorODE=es_2009111112_1127 700&tipoLayoutBuscador=NEUTRO • Instructiva y entrenadora Todos los materiales didácticos multimedia orientan y regulan el aprendizaje de los estudiantesya que, explícita o implícitamente, promueven determinadasactuacionesde los mismos encaminadasa estefin. 14
  • 15.
    Además, mediante suscódigos simbólicos, estructuración de la información e interactividad condicionan los procesosde aprendizaje  Tutoriales sobretodo  Todos en general • Motivadora La interacción con el ordenador suele resultar por sí misma motivadora. Algunos programasincluyen ademáselementospara captar la atención de los alumnos, mantener su interésy focalizarlo hacia los aspectosmás importantes  Todos en general. • Evaluadora La posibilidad de "feed back" inmediato a las respuestasy acciones de los alumnos, haceadecuadosa los programaspara evaluarles. Esta evaluación puedeser:  Implícita: el estudiante detectasus errores, se evalúa a partir de las respuestasque le da el ordenador.  Explícita: el programapresentainformes valorando la actuación del alumno.  Tutoriales con módulos de evaluación.  http://www.dgt.es/revista/test/index.html • Explorar y experimentar Algunos programasofrecen a los estudiantesinteresantesentornos donde explorar, experimentar, investigar, buscar determinadasinformaciones, cambiar los valores de las variables de un sistema, etc.  Basesde datos  Simuladores  Constructores(jclic • Expresiva y comunicativa Al ser los ordenadoresmáquinas capacesde procesarlos símbolos mediante los cuales representamosnuestros conocimientos y nos comunicamos, ofrecen amplias posibilidadescomo instrumento expresivo. 15
  • 16.
    Los estudiantesse expresanyse comunican con el ordenador y con otros compañerosa travésde las actividadesde los programas.  Constructores  Editores de textos  Editores de gráficos.  Progr.comunicación • Metalingüística - Al usar los recursosmultimedia, los estudiantestambién aprenden los lenguajes propios de la informática.  Todos • Lúdica Trabajar con los ordenadoresrealizando actividadeseducativas a menudo tiene unas connotacioneslúdicas.  Todos, en especial los que incluyen elementoslúdicos  Proveer recursosy procesardatos  Procesadoresde textos, calculadoras, editoresgráficos...  Herramientas • Innovadora Aunque no siempre sus planteamientos pedagógicossean innovadores, los programaseducativos multimedia pueden desempeñaresta función ya que utilizan una tecnología actual y, en general, suelen permitir muy diversasformas de uso. Esta versatilidad abre amplias posibilidadesde experimentación didáctica e innovación educativa en el aula.  Todos, dependede cómo se utilicen • Orientación escolar y profesional  Al utilizar programasespecíficos • Organización y gestión de centros  Al utilizar programasespecíficos: gestión de bibliotecas, tutorías... • Integradora Sobretodo con niños con necesidadeseducativas especiales, que requieran de algún tipo de refuerzo para poder seguir el funcionamiento normal de la clase. Nos referimos sobretodo a los niños con deficiencias auditivas o visuales, que pueden integrarseen la clasede manera autónoma e independiente 16
  • 17.
    siempre que secomplementeesta con herramientasmultimèdia como la pizarra digital, ya que permite la traducción escrita o de la lección en diferentestamaños y hacer un seguimiento visual de la clase, dedicado a los niños con problemas auditivos, o mediante la conexión de esta a un ordenador personal, a los niños con deficiencias visuales se les permite recibir información auditiva a modo de interpretaciñon de todos aquellos estímulos visuales que se dan en clasey él/ella no puedepercibir.  Ordenador  Cualquier otra herramienta que permita interpretar de manera visual aquello que se dice de forma oral en clase. (Pizarra digital)  Cualquier otra herramienta que permita interpretar de manera auditiva aquello que se vea o interpretepor la vista en clase. (Pizarra digital) 17
  • 18.
  • 19.
    ACTIVIDAD. Búsquedade información. ◘ OBJETIVOS Los objetivos que se utilizaran para esta actividad son: - Conocer las herramientasde comunicación multimedia. - Saber utilizar diferentestipos de herramientaspara la presentación de información. -Demostrar interés por las nuevas tecnologías multimedia. ◘ MATERIAL -Ordenadores, red digital. ◘ METODOLOGÍA -Se realizarán grupos de unos cuatro componentesy con estos grupos se les mandarábuscar cierta información. -Se intentará que los niños/asa la vez que se divierten aprenden. ◘ ACTIVIDAD -La actividad que realizaremosserá la siguiente: -Dividiremos la claseen grupos de 4-6 personascadauno. A cada grupo se le asignará un país, y tendrán que buscar información de esepaís, con eso trabajan el conocer y utilizar las herramientasmultimedia como son los ordenadoresy la red digital. -Una vez buscadala información, el grupo tendrá que trabajar para elaborar una campañapublicitaria sobre esepaís para fomentar el turismo, mostrando sus lugaresmás emblemáticos, su cultura… -Una vez hecho el trabajo (videos, fotografías…) los alumnos deberán exponerlo mediante la pizarra digital del aula o el proyector. -Posteriormente, cada grupo deberápublicar en el blog del grupo su trabajo, para que los compañerosen cualquier momento puedan verlo. ◘ EVALUACI”N -Se evaluará el ir familiarizándosecon las nuevas herramientas multimedia. -El hacer un buen uso de ellas. -Y que el trabajo tenga su basees materiales multimedia (power point, videos, fotografías…) 19
  • 20.
    Bibliografía http://www.peremarques.net/funcion.htm http://tecnologiaedu.us.es/bibliovir/pdf/bartolo2.pdf http://www.slideshare.net http://www.educacontic.es/blog/la-formacion-tic-del-profesorado- asignatura- pendiente Ministerio de educación, politica social y deporte: Instituto de tecnologías ediucativas; Observatorio tecnológico Las pizarras digitales en el aula; de César Vallejo Martín-Albo (2009) WEBS DE INTER…S http://clic.xtec.cat/es/jclic/index.htm http://recursos.cepindalo.es/edupal/index.php/home 20