TEMA 4: LA ATENCIÓN A LA DIVERSIDAD DEL 
ALUMNADO. PRINCIPIOS Y ESTRATEGIAS. 
MEDIDAS ORGANIZATIVAS, CURRICULARES Y 
DIDÁCTICAS. ALUMNADO CCOONN NNEECCEESSIIDDAADD 
ESPECÍFICA DE APOYO EDUCATIVO. MEDIDAS 
EDUCATIVAS ESPECÍFICAS.
ÍÍNNDDIICCEE 
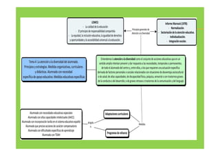
1. Mapa conceptual 
2. Introducción y justificación del tema 
1) Introducción 
2) Justificación del tema 
1) Relación del tema con el curriculo 
2) La atención a la diversidad del alumnado 
1) Factores de diversidad 
1) Los centros son diferentes 
2) LLaass aauullaass ssoonn ddiiffeerreenntteess 
3) Los alumnos son diferentes 
3) Principios y estrategias 
1) Principios de intervención 
1) Organización de los recursos personales 
2) Estructuras de coordinación didáctica y de orientación 
2) Estrategias de intervención 
1) Estrategias a nivel de centro 
2) Estrategias a nivel de aula
ÍÍNNDDIICCEE 
6) Medidas organizativas, curriculares y didácticas 
1) Medidas organizativas para atender a la diversidad 
2) Medidas curriculares para atender a la diversidad 
1) Programas de refuerzo 
2) Programas de adaptación curricular 
3) Medidas didácticas para atender a la diversidad 
7) Alumnado con necesidad específica de apoyo educativo. Medidas Educativas 
específicas. 
11)) AAlluummnnaaddoo ccoonn nneecceessiiddaaddeess eedduuccaattiivvaass eessppeecciiaalleess.. MMeeddiiddaass eedduuccaattiivvaass 
específicas. 
2) Alumnado con altas capacidades intelectuales (AACC) 
3) Alumnado con incorporación tardía en el sistema educativo español. 
Medidas educativas específicas. 
4) Compensación de las desigualdades en educación. 
5) Alumnado con dificultades específicas de aprendizaje 
6) Alumnado con TDAH 
8) Conclusiones y valoración personal y valoración personal 
9) Bibliografía referenciada. Bibliografía recomendada y comentada. Webgrafía y 
normativa
INTRODUCCIÓN 
Desde este tema abordaremos lo referente a la 
atención a la diversidad del alumnado y al 
alumnado con necesidad específica de apoyo 
educativo. Queremos fomentar la formación 
integral del alumnado para eell pplleennoo ddeessaarrrroolllloo 
de sus capacidades. Por todo ello el presente 
tema cobra vital importancia en Educación 
Primaria.
JUSTIFICACIÓN 
Cualquier profesional de la educación, que se 
aproxime a los alumnos, captará rápidamente 
la diversidad que se manifiesta en el ámbito 
educativo y que tiene su origen en factores 
diversos (factores ssoocciiaalleess,, eeccoonnóómmiiccooss,, 
culturales, geográficos, étnicos y religiosos, así 
como de las diferentes capacidades 
intelectuales, psíquicas, sensoriales y 
motóricas).
RELACIÓN DEL TEMA CON EL CURRÍCULO 
El currículo educativo, según el artículo 6 de la LOE, está 
formado por el conjunto de objetivos, competencias 
básicas, contenidos, métodos pedagógicos y criterios de 
evaluación. A estos elementos, la LOMCE añade los 
estándares de aprendizaje evaluables como un elemento 
más del currículo. Este tema se relaciona ccoonn eell ccuurrrrííccuulluumm 
ya que el mismo queda condicionado por el modelo de 
atención a la diversidad que adopte cada centro educativo 
en el marco de sus características contextuales y de la 
autonomía pedagógica que le confiere la normativa vigente
LA ATENCIÓN A LA DIVERSIDAD DEL ALUMNADO 
Entendemos la atención a la diversidad como el conjunto 
de acciones educativas que en un sentido amplio 
intentan prevenir y dar respuesta a las necesidades, 
temporales o permanentes, de todo el alumnado del 
centro y, entre ellos, a los que requieren una actuación 
específica derivada de factores ppeerrssoonnaalleess oo ssoocciiaalleess 
relacionados con situaciones de desventaja sociocultural 
o de salud; de altas capacidades; de discapacidad física, 
psíquica, sensorial o con trastornos graves de la conducta 
o del desarrollo; o de graves retrasos o trastornos de la 
comunicación y del lenguaje
PRINCIPIOS DE INTERVENCIÓN 
Preámbulo 
LOMCE 
La calidad de la educación 
El principio de responsabilidad compartida: colaboración de todos los 
componentes de la comunidad educativa 
La equidad. 
Informe 
Warnock 
(1978) 
Normalización 
Sectoriación de la atención educativa: normalización en el entorno 
geográfico del alumnado 
IInnddiivviidduuaalliizzaacciióónn 
Integración escolar 
Orden 
25/07/08 
Atención 
a la 
Diversidad 
Organización flexible y atención personalizada 
Atención a la diversidad como pauta ordinaria de la acción educativa 
Medidas para el máximo desarrollo de sus capacidades, adquisición de 
CCBB y objetivos del currículo 
Mecanismos para la detección temprana, superar retraso escolar y 
desarrollo capacidades alumno AACC 
Inclusión social y escolar 
Enfoque multidisciplinar y coordinación equipo docente 
Garantía de acceso y permanencia del alumnado con n.e.a.e. 
Autonomía organizativa en los materiales y recursos humanos
ESTRATEGIAS DE INTERVENCIÓN 
Estrategias a nivel de centro 
 Organización del plan de atención a la diversidad, en el que se clarifiquen objetivos y se 
determinen actuaciones concretas. 
 Organización de agrupamientos flexibles para atender a la diversidad. 
 Establecimiento de criterios claros dentro de la organización interna del centro. 
 Reducción de la ratio del alumnado por profesor/a. 
 Decisión consensuada en relación a las áreas en las que el alumnado recibirá el apoyo. 
 Búsqueda del asesoramiento oportuno al alumnado que precise atención a la diversidad. 
Estrategias a nivel de aula 
 Programas de refuerzo y adaptaciones no significativas. 
 Controlar la ubicación del alumnado con n.e.a.e. en el aula. 
 Uso de sistemas de tutoría entre iguales. 
 Trabajo por grupos. 
 Propuestas metodológicas diversas. 
 Colaboración entre el especialista de pedagogía terapeútica y el tutor (la cotutoría) a la hora 
de intercambiar ideas, dudas, preparar y adaptar materiales, etc...
ESTRATEGIAS DE INTERVENCIÓN 
Estrategias didácticas 
 Estrategias metodológicas, como por ejemplo dar más atención al alumnado, 
reordenar la clase, proporcionar más tiempo para la actividad, crear un 
material diferenciado, aplicar métodos específicos y una evaluación 
integradora 
 Actividades diferenciadoras organizándolas de forma diferente, lineal, cíclica 
 Contenidos diferenciándolos en mínimos, complementarios, libres, para 
después organizarlos, seleccionarlos, secuenciarlos y si hace falta reducirlos 
Objetivos priorizándolos, reducirlos, eliminarlos y diferenciándolos  eennttrree 
obligatorios y optativos 
 Estrategias organizativas, como los rincones, los agrupamientos y espacios 
flexibles, los talleres, los horarios, la organización de sistemas de refuerzo y las 
aulas de apoyo y la accesibilidad a materiales y espacios físicos
MEDIDAS ORGANIZATIVAS, CURRICULARES Y DIDÁCTICAS 
MEDIDAS ORGANIZATIVAS PARA ATENDER A LA DIVERSIDAD 
Medidas organizativas para atender a la diversidad: Los centros dispondrán de autonomía 
para organizar la atención a la diversidad que podrá comprender los agrupamientos 
flexibles, los desdoblamientos, el apoyo en grupo ordinario y el modelo flexible de 
horario colectivo semanal 
Organización de los recursos personales: Los centros educativos disponen de una serie de 
recursos personales propios para dar respuesta a la singularidad ddeell aalluummnnaaddoo.. 
Recursos que pueden ser calificados de internos, externos, ordinarios o específicos. 
Estructuras de coordinación didáctica y de orientación (Equipos Docentes, Equipo de 
Orientación, Equipo Técnico de Coordinación Pedagógica y Equipo de Orientación 
Educativa). Dentro de sus funciones destacan la orientación educativa, atención al 
alumnado ACNEE, compensación educativa y apoyo a la atención tutorial del 
profesorado. Dichos equipos están constituidos por psicólogos o pedagogos, médicos, 
pedagogía terapéutica, audición y lenguaje y trabajador/a social
MEDIDAS ORGANIZATIVAS, CURRICULARES Y DIDÁCTICAS 
MEDIDAS CURRICULARES PARA ATENDER A LA DIVERSIDAD. 
PROGRAMAS DE REFUERZO 
A) Programas de refuerzo de áreas o materias instrumentales básicas, dirigidos al 
alumnado que no promociona de curso, al alumnado que aún promocionando no ha 
superado alguna de las áreas instrumentales y finalmente a aquellos en quienes se 
detecten dificultades en Lengua castellana y literatura, Matemáticas yy PPrriimmeerraa lleenngguuaa 
extranjera. El alumnado en los programas de refuerzo de áreas o materias 
instrumentales básicas no podrá ser superior a quince. 
B) Programas de refuerzo para la recuperación de los aprendizajes no adquiridos: En el 
caso de áreas y materias no superadas que tengan continuidad en el curso siguiente, el 
profesorado responsable de estos programas será su tutor o tutora, o los maestros y 
maestras especialistas. 
C) Planes específicos personalizados para el alumnado que no promocione de curso: 
orientado a la superación de las dificultades detectadas en el curso anterior. Estos 
planes podrán incluir la incorporación del alumnado a un programa de refuerzo de 
áreas o materias instrumentales básicas.
MEDIDAS ORGANIZATIVAS, CURRICULARES Y DIDÁCTICAS 
MEDIDAS CURRICULARES PARA ATENDER A LA DIVERSIDAD. 
PROGRAMAS DE ADAPTACIÓN CURRICULAR: La adaptación curricular es una medida de 
modificación de los elementos del currículo, a fin de dar respuesta al alumnado con 
necesidades específicas de apoyo educativo. 
 Adaptaciones curriculares no significativas, cuando el desfase curricular con respecto al grupo de 
edad del alumnado es poco importante. Afectará a la metodología y contenidos pero sin modificar 
los objetivos de la etapa educativa ni los criterios de evaluación. Serán propuestas y elaboradas por 
el equipo docente, bajo la coordinación del tutor y con el asesoramiento del eeqquuiippoo ddee oorriieennttaacciióónn 
educativa. 
 Adaptaciones curriculares significativas, cuando el desfase curricular con respecto al grupo de 
edad del alumnado haga necesaria la modificación de los los objetivos de la etapa y los criterios de 
evaluación. El responsable será el especialista en educación especial, con la colaboración del 
profesorado del área encargado de impartirla y contará con el asesoramiento del equipo de 
orientación. Las decisiones sobre la evaluación se realizarán de acuerdo a los objetivos fijados en la 
adaptación curricular significativa y será realizada por el equipo docente, oído el equipo de 
orientación. 
 Adaptaciones curriculares para el alumnado con altas capacidades intelectuales, destinadas a 
promover el desarrollo pleno y equilibrado de los objetivos generales de las etapas educativas, 
contemplando medidas extraordinarias orientadas a ampliar y enriquecer los contenidos del 
currículo ordinario y medidas excepcionales de flexibilización del período de escolarización. 
Dichas adaptaciones curriculares requieren una evaluación psicopedagógica previa, realizada por el 
equipo de orientación, en la que se determine la conveniencia o no de la aplicación las mismas
MEDIDAS ORGANIZATIVAS, CURRICULARES Y DIDÁCTICAS 
MEDIDAS DIDÁCTICAS PARA ATENDER A LA DIVERSIDAD 
En relación al qué enseñar 
Los maestros a la hora de elaborar la programación, han de seleccionar y organizar los 
contenidos en torno a determinados objetos de estudio, y es necesario distinguir entre 
aquellos que se consideran fundamentales y los que tienen un carácter 
complementario. Así, los contenidos básicos podrían ser aquellos que poseen un 
carácter más funcional y están, por tanto, en condiciones de satisfacer llaass eexxppeeccttaattiivvaass 
personales de la mayoría de los alumnos. 
Esta medida permite atender a la diversidad desde la perspectiva que los contenidos que se 
consideran básicos o nucleares configurarían una especie de tronco común o de 
mínimos para todo el grupo, y en ellos se centraría el trabajo con aquellos alumnos que 
presentasen determinadas dificultades de aprendizaje.
MEDIDAS ORGANIZATIVAS, CURRICULARES Y DIDÁCTICAS 
MEDIDAS DIDÁCTICAS PARA ATENDER A LA DIVERSIDAD 
En relación al cómo enseñar 
El maestro suele actuar en el terreno metodológico, diversificando las vías de 
acceso al mismo, a través de estrategias, actividades y materiales didácticos 
diferenciados. También es necesario programar actividades complementarias, 
de ampliación o profundización, dirigidas a aaqquueellllooss aalluummnnooss mmeennooss 
necesitados de ayuda, o que resuelven las tareas comunes con mayor rapidez, 
y deseen proseguir su aprendizaje de forma autónoma. Se debe prever una 
organización flexible del espacio y el tiempo, que atienda tanto a las 
preferencias personales en relación con la forma de trabajar, como a 
diferencias en el ritmo de aprendizaje y a posibles dificultades.
MEDIDAS ORGANIZATIVAS, CURRICULARES Y DIDÁCTICAS 
MEDIDAS DIDÁCTICAS PARA ATENDER A LA DIVERSIDAD 
En relación al qué, cómo y cuándo evaluar: La acción educativa debe partir de 
una evaluación inicial profunda del grupo de alumnos y alumnas, que permita 
al profesorado tomar las decisiones organizativas más acertadas e introducir 
las modificaciones curriculares necesarias en los diversos elementos del 
mismo: objetivos, contenidos, estrategias metodológicas y criterios de 
evaluación. 
La Orden de 10 de agosto de 2007 en su artículo 7 establece: 
 La evaluación del alumnado con adaptaciones curriculares será competencia 
de tutor con el asesoramiento del equipo de orientación educativa. 
 En la evaluación del alumnado ITSE y con graves carencias en la lengua 
española, se tendrán en cuenta los informes que elabore el especialista. 
 El alumnado escolarizado en el curso inmediatamente inferior al que le 
correspondería por edad, se podrá incorporar al grupo correspondiente a su 
edad, siempre que tal circunstancia se produzca con anterioridad a la 
finalización del segundo trimestre, cuando a juicio del tutor o la tutora, oído el 
equipo docente y asesorado por el equipo de orientación educativo, haya 
superado el desfase curricular que presentaba.
ALUMNADO CON NECESIDAD ESPECÍFICA DE APOYO EDUCATIVO. 
MEDIDAS EDUCATIVAS ESPECÍFICAS 
Alumnado con necesidades educativas especiales: La LOMCE en su artículo 
73, define a este alumnado como el que requiere, por un período de su 
escolarización o a lo largo de toda ella, determinados apoyos y atenciones 
educativas específicas derivadas de discapacidad o trastornos graves de 
conducta. 
Respecto a las medidas específicas se irá evaluando la modalidad de 
escolarización, de modo que se pueda favorecer el acceso del alumnado en 
régimen de mayor integración y entre las medidas específicas ddeessttaaccaammooss 
la adopción de adaptaciones curriculares significativas. 
Las NEE pueden estar ocasionadas por una discapacidad (intelectual, 
motórica, sensorial –visual o auditiva- y por trastornos graves de 
conducta). 
Modalidades de escolarización 
A: Integración total en grupo ordinario a tiempo completo 
B: Integración en grupo a tiempo parcial 
C: Atención educativa en aula específica 
D: Centro específico de educación especial
ALUMNADO CON NECESIDAD ESPECÍFICA DE APOYO EDUCATIVO. 
MEDIDAS EDUCATIVAS ESPECÍFICAS 
Necesidades educativas más frecuentes en Educación Primaria 
Áreas de Lengua y Literatura. Lenguas extranjeras 
 Lengua Oral: problemas comunicativos y auditivos. 
 Lengua escrita: problemas asociados a la lengua oral y al desarrollo 
evolutivo, problemas perceptivos y problemas en la mecánica o en la 
comprensión. 
 Lengua Extranjera: similares a la lengua materna. 
 Área de matemáticas: problemas matemáticos y asociados a la lengua oral y 
escrita. 
 Área de conocimiento del medio natural, social y cultural: problemas de salud 
y de identificación de pertenencia al grupo. 
 Área de Educación artística y Educación Física: problemas motóricos
ALUMNADO CON NECESIDAD ESPECÍFICA DE APOYO EDUCATIVO. 
MEDIDAS EDUCATIVAS ESPECÍFICAS 
Alumnado con altas capacidades intelectuales (AACC): Entendemos al 
alumnado con altas capacidades intelectuales como aquel con capacidad 
intelectual superior a la media, alta creatividad y un alto grado de 
dedicación a las tareas. 
Según Calero, García y Gómez (2007) las características de este alumnado son 
una mejor memoria de trabajo que la media, mayor flexibilidad, mayor 
nivel de auto-regulación y mayor potencial de aprendizaje. 
Las medidas educativas específicas para este alumnado son la aceleración de 
un curso, un agrupamiento flexible y un enriquecimiento de la enseñanza. 
Según la Orden 25 de julio de 2008 se podrán adoptar las medidas de 
anticipación de un año en el primer curso, reducción de un año de 
permanencia en la educación primaria, elaboración de adaptaciones 
curriculares y un programa específico
ALUMNADO CON NECESIDAD ESPECÍFICA DE APOYO EDUCATIVO. 
MEDIDAS EDUCATIVAS ESPECÍFICAS 
Alumnado con incorporación tardía en el sistema educativo español 
La LOE establece la escolarización de alumnos/as con incorporación tardía 
atendiendo a sus circunstancias, conocimiento, edad e historial aaccaaddéémmiiccoo ccoonn 
los apoyos oportunos sean con: 
 Programas específicos para los que presenten graves carencias del español. 
 Escolarización un año inferior y medidas de refuerzo
ALUMNADO CON NECESIDAD ESPECÍFICA DE APOYO EDUCATIVO. 
MEDIDAS EDUCATIVAS ESPECÍFICAS 
Compensación de las desigualdades en educación 
Las acciones educativas de carácter compensatorio serán necesarias (según el 
Decreto 167/2003) en alguna de las siguientes situaciones: desventaja 
sociocultural, minorías étnicas o culturales, que por razones sociales o 
familiares no pueda seguir un proceso normalizado de escolarización y que 
por decisiones judiciales o razones de salud necesita atención educativa 
fuera de las instituciones escolares. 
Para la consecución de estos propósitos y la diversidad de situaciones a las que 
pretende dar respuesta se establecen los Planes de Compensatorio 
Educativa, las medidas serán tendentes a compensar el desfase curricular, 
facilitar la integración de ese alumnado, favorecer la convivencia, prevenir 
el absentismo y garantizar la continuidad en el sistema educativo.
ALUMNADO CON NECESIDAD ESPECÍFICA DE APOYO EDUCATIVO. 
MEDIDAS EDUCATIVAS ESPECÍFICAS 
Alumnado con dificultades específicas de aprendizaje 
Tipos más comunes de trastornos de aprendizaje 
 Dislexia: problemas para entender palabras, oraciones o párrafos. 
 Discalculia: dificultades para resolver problemas y entender conceptos matemáticos. 
 Disgrafia: dificultades para formar correctamente las letras o escribir dentro de un 
espacio determinado. 
 Trastorno de procesamiento auditivo o visual. 
 Trastorno de la Atención: atención insuficiente (atracción ddee ttooddoo eessttiimmuulloo 
independiente de la tarea que llevan a cabo) o excesiva (fijaciones anormales en 
detalles triviales, mientras que pasa por alto los aspectos esenciales) 
 Trastorno de la memoria 
¿Cómo intervenir?: Las medidas que se emplean abarcan desde ayudas concretas, que 
necesita el alumnado en determinados momentos para superar alguna dificultad, 
hasta ayudas permanentes y continuas a lo largo de su escolarización. Las ayudas 
son, el refuerzo educativo o las adaptaciones curriculares. El refuerzo es el conjunto 
de actividades educativas que complementan, consolidan o enriquecen la acción 
educativa ordinaria y principal. Algunas de estas actividades las puede realizar el 
tutor o tutora en su grupo de clase, mientras que otras pueden requerir la 
intervención de los especialistas de educación especial y audición y lenguaje.
ALUMNADO CON NECESIDAD ESPECÍFICA DE APOYO EDUCATIVO. 
MEDIDAS EDUCATIVAS ESPECÍFICAS 
Alumnado con TDAH: trastorno neurobiológico de carácter crónico, sintomáticamente 
evolutivo y de probable transmisión genética que afecta entre un 5 y un 10% de la 
población infantil, llegando incluso a la edad adulta en el 60% de los casos. Está 
caracterizado por una dificultad de mantener la atención voluntaria frente a 
actividades, tanto académicas como cotidianas y unido a la falta de control de 
impulsos. 
La intervención escolar es imprescindible al ser en el colegio eenn ddoonnddee llooss nniiññooss ccoonn 
TDAH van a encontrar sus mayores dificultades. 
Los alumnos con TDAH necesitan de una serie de adaptaciones curriculares no 
significativas en las que se modifican la metodología, la organización, lo ambiental 
y las ayudas, como por ejemplo la compresión y ayuda, el hacerle partícipe en 
clase, mostrar interés en lo trabajado, supervisión de la tarea y si es larga una 
fragmentación, entre otras muchas. 
Debe existir una coordinación y comunicación entre el centro, el orientador/a, tutor/a, 
PT en su caso, familia y/o profesionales externos
CONCLUSIÓN 
En el marco educativo actual, el docente debe atender a la 
diversidad como pauta ordinaria de intervención, nos 
encontramos con alumnado de n.e.a.e. integrado en 
nuestras aulas que necesitan que adoptemos las medidas 
oportunas de atención a la diversidad que presenten, en 
algunos casos serán necesario realizar programas de 
refuerzo educativo o la realización ddee aaddaappttaacciioonneess 
curriculares, ya sean no significativas adaptando elementos 
del currículo (contenidos, metodología), sin cambiar 
objetivos de etapa o significativas modificando objetivos 
de área o de etapa (que elaborará el especialista en 
necesidades educativas especiales). Además de estas 
adaptaciones curriculares también existen las dirigidas a 
los alumnos con altas capacidades intelectuales.
BIBLIOGRAFÍA 
 Bibliografía referenciada: Ainscow, M. (2001). Escuelas 
inclusivas: aprender de la diferencia. Cuadernos de 
pedagogía, 307. 
 Bibliografía recomendada y comentada: Sánchez, A., Torres, 
J.A (coord) (1997). Educación especial I. Una perspectiva 
curricular, organizativa y profesional. MMaaddrriidd.. PPiirráámmiiddee 
 Webgrafía: http://www.orientacionandujar.es/
BIBLIOGRAFÍA 
 Normativa 
 Ley Orgánica 2/2006 de 3 de mayo, de Educación (LOE) 
 Ley Orgánica 8/2013, de 9 de diciembre, para la mejora de la calidad 
educativa (LOMCE) 
 Ley 17/2007, de 10 de diciembre, de educación de Andalucía. 
 Ley 13/1982, de 7 de abril, de integración social de los minusválidos 
(LISMI). 
 Decreto 147/2002, de 14 de mayo, por el que se establece llaa oorrddeennaacciióónn 
de la atención educativa a los alumnos y alumnas con necesidades 
educativas especiales asociadas a sus capacidades personales 
 Decreto 167/2003, de 17 de junio, por el que se establece la ordenación de 
la atención educativa a los alumnos y alumnas con necesidades educativas 
especiales asociadas a condiciones sociales desfavorecidas 
 Orden de 25 de julio de 2008, por la que se regula la atención a la 
diversidad del alumnado que cursa la educación básica en los centros 
docentes públicos de Andalucía. 
 Orden de 10 de agosto de 2007, por la que se establece la ordenación de la 
evaluación del proceso de aprendizaje del alumnado de educación 
primaria en la Comunidad Autónoma de Andalucía

Tema 4 presentación oposiciones

  • 1.
    TEMA 4: LAATENCIÓN A LA DIVERSIDAD DEL ALUMNADO. PRINCIPIOS Y ESTRATEGIAS. MEDIDAS ORGANIZATIVAS, CURRICULARES Y DIDÁCTICAS. ALUMNADO CCOONN NNEECCEESSIIDDAADD ESPECÍFICA DE APOYO EDUCATIVO. MEDIDAS EDUCATIVAS ESPECÍFICAS.
  • 2.
    ÍÍNNDDIICCEE 1. Mapaconceptual 2. Introducción y justificación del tema 1) Introducción 2) Justificación del tema 1) Relación del tema con el curriculo 2) La atención a la diversidad del alumnado 1) Factores de diversidad 1) Los centros son diferentes 2) LLaass aauullaass ssoonn ddiiffeerreenntteess 3) Los alumnos son diferentes 3) Principios y estrategias 1) Principios de intervención 1) Organización de los recursos personales 2) Estructuras de coordinación didáctica y de orientación 2) Estrategias de intervención 1) Estrategias a nivel de centro 2) Estrategias a nivel de aula
  • 3.
    ÍÍNNDDIICCEE 6) Medidasorganizativas, curriculares y didácticas 1) Medidas organizativas para atender a la diversidad 2) Medidas curriculares para atender a la diversidad 1) Programas de refuerzo 2) Programas de adaptación curricular 3) Medidas didácticas para atender a la diversidad 7) Alumnado con necesidad específica de apoyo educativo. Medidas Educativas específicas. 11)) AAlluummnnaaddoo ccoonn nneecceessiiddaaddeess eedduuccaattiivvaass eessppeecciiaalleess.. MMeeddiiddaass eedduuccaattiivvaass específicas. 2) Alumnado con altas capacidades intelectuales (AACC) 3) Alumnado con incorporación tardía en el sistema educativo español. Medidas educativas específicas. 4) Compensación de las desigualdades en educación. 5) Alumnado con dificultades específicas de aprendizaje 6) Alumnado con TDAH 8) Conclusiones y valoración personal y valoración personal 9) Bibliografía referenciada. Bibliografía recomendada y comentada. Webgrafía y normativa
  • 5.
    INTRODUCCIÓN Desde estetema abordaremos lo referente a la atención a la diversidad del alumnado y al alumnado con necesidad específica de apoyo educativo. Queremos fomentar la formación integral del alumnado para eell pplleennoo ddeessaarrrroolllloo de sus capacidades. Por todo ello el presente tema cobra vital importancia en Educación Primaria.
  • 6.
    JUSTIFICACIÓN Cualquier profesionalde la educación, que se aproxime a los alumnos, captará rápidamente la diversidad que se manifiesta en el ámbito educativo y que tiene su origen en factores diversos (factores ssoocciiaalleess,, eeccoonnóómmiiccooss,, culturales, geográficos, étnicos y religiosos, así como de las diferentes capacidades intelectuales, psíquicas, sensoriales y motóricas).
  • 7.
    RELACIÓN DEL TEMACON EL CURRÍCULO El currículo educativo, según el artículo 6 de la LOE, está formado por el conjunto de objetivos, competencias básicas, contenidos, métodos pedagógicos y criterios de evaluación. A estos elementos, la LOMCE añade los estándares de aprendizaje evaluables como un elemento más del currículo. Este tema se relaciona ccoonn eell ccuurrrrííccuulluumm ya que el mismo queda condicionado por el modelo de atención a la diversidad que adopte cada centro educativo en el marco de sus características contextuales y de la autonomía pedagógica que le confiere la normativa vigente
  • 8.
    LA ATENCIÓN ALA DIVERSIDAD DEL ALUMNADO Entendemos la atención a la diversidad como el conjunto de acciones educativas que en un sentido amplio intentan prevenir y dar respuesta a las necesidades, temporales o permanentes, de todo el alumnado del centro y, entre ellos, a los que requieren una actuación específica derivada de factores ppeerrssoonnaalleess oo ssoocciiaalleess relacionados con situaciones de desventaja sociocultural o de salud; de altas capacidades; de discapacidad física, psíquica, sensorial o con trastornos graves de la conducta o del desarrollo; o de graves retrasos o trastornos de la comunicación y del lenguaje
  • 10.
    PRINCIPIOS DE INTERVENCIÓN Preámbulo LOMCE La calidad de la educación El principio de responsabilidad compartida: colaboración de todos los componentes de la comunidad educativa La equidad. Informe Warnock (1978) Normalización Sectoriación de la atención educativa: normalización en el entorno geográfico del alumnado IInnddiivviidduuaalliizzaacciióónn Integración escolar Orden 25/07/08 Atención a la Diversidad Organización flexible y atención personalizada Atención a la diversidad como pauta ordinaria de la acción educativa Medidas para el máximo desarrollo de sus capacidades, adquisición de CCBB y objetivos del currículo Mecanismos para la detección temprana, superar retraso escolar y desarrollo capacidades alumno AACC Inclusión social y escolar Enfoque multidisciplinar y coordinación equipo docente Garantía de acceso y permanencia del alumnado con n.e.a.e. Autonomía organizativa en los materiales y recursos humanos
  • 11.
    ESTRATEGIAS DE INTERVENCIÓN Estrategias a nivel de centro Organización del plan de atención a la diversidad, en el que se clarifiquen objetivos y se determinen actuaciones concretas. Organización de agrupamientos flexibles para atender a la diversidad. Establecimiento de criterios claros dentro de la organización interna del centro. Reducción de la ratio del alumnado por profesor/a. Decisión consensuada en relación a las áreas en las que el alumnado recibirá el apoyo. Búsqueda del asesoramiento oportuno al alumnado que precise atención a la diversidad. Estrategias a nivel de aula Programas de refuerzo y adaptaciones no significativas. Controlar la ubicación del alumnado con n.e.a.e. en el aula. Uso de sistemas de tutoría entre iguales. Trabajo por grupos. Propuestas metodológicas diversas. Colaboración entre el especialista de pedagogía terapeútica y el tutor (la cotutoría) a la hora de intercambiar ideas, dudas, preparar y adaptar materiales, etc...
  • 12.
    ESTRATEGIAS DE INTERVENCIÓN Estrategias didácticas Estrategias metodológicas, como por ejemplo dar más atención al alumnado, reordenar la clase, proporcionar más tiempo para la actividad, crear un material diferenciado, aplicar métodos específicos y una evaluación integradora Actividades diferenciadoras organizándolas de forma diferente, lineal, cíclica Contenidos diferenciándolos en mínimos, complementarios, libres, para después organizarlos, seleccionarlos, secuenciarlos y si hace falta reducirlos Objetivos priorizándolos, reducirlos, eliminarlos y diferenciándolos eennttrree obligatorios y optativos Estrategias organizativas, como los rincones, los agrupamientos y espacios flexibles, los talleres, los horarios, la organización de sistemas de refuerzo y las aulas de apoyo y la accesibilidad a materiales y espacios físicos
  • 13.
    MEDIDAS ORGANIZATIVAS, CURRICULARESY DIDÁCTICAS MEDIDAS ORGANIZATIVAS PARA ATENDER A LA DIVERSIDAD Medidas organizativas para atender a la diversidad: Los centros dispondrán de autonomía para organizar la atención a la diversidad que podrá comprender los agrupamientos flexibles, los desdoblamientos, el apoyo en grupo ordinario y el modelo flexible de horario colectivo semanal Organización de los recursos personales: Los centros educativos disponen de una serie de recursos personales propios para dar respuesta a la singularidad ddeell aalluummnnaaddoo.. Recursos que pueden ser calificados de internos, externos, ordinarios o específicos. Estructuras de coordinación didáctica y de orientación (Equipos Docentes, Equipo de Orientación, Equipo Técnico de Coordinación Pedagógica y Equipo de Orientación Educativa). Dentro de sus funciones destacan la orientación educativa, atención al alumnado ACNEE, compensación educativa y apoyo a la atención tutorial del profesorado. Dichos equipos están constituidos por psicólogos o pedagogos, médicos, pedagogía terapéutica, audición y lenguaje y trabajador/a social
  • 14.
    MEDIDAS ORGANIZATIVAS, CURRICULARESY DIDÁCTICAS MEDIDAS CURRICULARES PARA ATENDER A LA DIVERSIDAD. PROGRAMAS DE REFUERZO A) Programas de refuerzo de áreas o materias instrumentales básicas, dirigidos al alumnado que no promociona de curso, al alumnado que aún promocionando no ha superado alguna de las áreas instrumentales y finalmente a aquellos en quienes se detecten dificultades en Lengua castellana y literatura, Matemáticas yy PPrriimmeerraa lleenngguuaa extranjera. El alumnado en los programas de refuerzo de áreas o materias instrumentales básicas no podrá ser superior a quince. B) Programas de refuerzo para la recuperación de los aprendizajes no adquiridos: En el caso de áreas y materias no superadas que tengan continuidad en el curso siguiente, el profesorado responsable de estos programas será su tutor o tutora, o los maestros y maestras especialistas. C) Planes específicos personalizados para el alumnado que no promocione de curso: orientado a la superación de las dificultades detectadas en el curso anterior. Estos planes podrán incluir la incorporación del alumnado a un programa de refuerzo de áreas o materias instrumentales básicas.
  • 15.
    MEDIDAS ORGANIZATIVAS, CURRICULARESY DIDÁCTICAS MEDIDAS CURRICULARES PARA ATENDER A LA DIVERSIDAD. PROGRAMAS DE ADAPTACIÓN CURRICULAR: La adaptación curricular es una medida de modificación de los elementos del currículo, a fin de dar respuesta al alumnado con necesidades específicas de apoyo educativo. Adaptaciones curriculares no significativas, cuando el desfase curricular con respecto al grupo de edad del alumnado es poco importante. Afectará a la metodología y contenidos pero sin modificar los objetivos de la etapa educativa ni los criterios de evaluación. Serán propuestas y elaboradas por el equipo docente, bajo la coordinación del tutor y con el asesoramiento del eeqquuiippoo ddee oorriieennttaacciióónn educativa. Adaptaciones curriculares significativas, cuando el desfase curricular con respecto al grupo de edad del alumnado haga necesaria la modificación de los los objetivos de la etapa y los criterios de evaluación. El responsable será el especialista en educación especial, con la colaboración del profesorado del área encargado de impartirla y contará con el asesoramiento del equipo de orientación. Las decisiones sobre la evaluación se realizarán de acuerdo a los objetivos fijados en la adaptación curricular significativa y será realizada por el equipo docente, oído el equipo de orientación. Adaptaciones curriculares para el alumnado con altas capacidades intelectuales, destinadas a promover el desarrollo pleno y equilibrado de los objetivos generales de las etapas educativas, contemplando medidas extraordinarias orientadas a ampliar y enriquecer los contenidos del currículo ordinario y medidas excepcionales de flexibilización del período de escolarización. Dichas adaptaciones curriculares requieren una evaluación psicopedagógica previa, realizada por el equipo de orientación, en la que se determine la conveniencia o no de la aplicación las mismas
  • 16.
    MEDIDAS ORGANIZATIVAS, CURRICULARESY DIDÁCTICAS MEDIDAS DIDÁCTICAS PARA ATENDER A LA DIVERSIDAD En relación al qué enseñar Los maestros a la hora de elaborar la programación, han de seleccionar y organizar los contenidos en torno a determinados objetos de estudio, y es necesario distinguir entre aquellos que se consideran fundamentales y los que tienen un carácter complementario. Así, los contenidos básicos podrían ser aquellos que poseen un carácter más funcional y están, por tanto, en condiciones de satisfacer llaass eexxppeeccttaattiivvaass personales de la mayoría de los alumnos. Esta medida permite atender a la diversidad desde la perspectiva que los contenidos que se consideran básicos o nucleares configurarían una especie de tronco común o de mínimos para todo el grupo, y en ellos se centraría el trabajo con aquellos alumnos que presentasen determinadas dificultades de aprendizaje.
  • 17.
    MEDIDAS ORGANIZATIVAS, CURRICULARESY DIDÁCTICAS MEDIDAS DIDÁCTICAS PARA ATENDER A LA DIVERSIDAD En relación al cómo enseñar El maestro suele actuar en el terreno metodológico, diversificando las vías de acceso al mismo, a través de estrategias, actividades y materiales didácticos diferenciados. También es necesario programar actividades complementarias, de ampliación o profundización, dirigidas a aaqquueellllooss aalluummnnooss mmeennooss necesitados de ayuda, o que resuelven las tareas comunes con mayor rapidez, y deseen proseguir su aprendizaje de forma autónoma. Se debe prever una organización flexible del espacio y el tiempo, que atienda tanto a las preferencias personales en relación con la forma de trabajar, como a diferencias en el ritmo de aprendizaje y a posibles dificultades.
  • 18.
    MEDIDAS ORGANIZATIVAS, CURRICULARESY DIDÁCTICAS MEDIDAS DIDÁCTICAS PARA ATENDER A LA DIVERSIDAD En relación al qué, cómo y cuándo evaluar: La acción educativa debe partir de una evaluación inicial profunda del grupo de alumnos y alumnas, que permita al profesorado tomar las decisiones organizativas más acertadas e introducir las modificaciones curriculares necesarias en los diversos elementos del mismo: objetivos, contenidos, estrategias metodológicas y criterios de evaluación. La Orden de 10 de agosto de 2007 en su artículo 7 establece: La evaluación del alumnado con adaptaciones curriculares será competencia de tutor con el asesoramiento del equipo de orientación educativa. En la evaluación del alumnado ITSE y con graves carencias en la lengua española, se tendrán en cuenta los informes que elabore el especialista. El alumnado escolarizado en el curso inmediatamente inferior al que le correspondería por edad, se podrá incorporar al grupo correspondiente a su edad, siempre que tal circunstancia se produzca con anterioridad a la finalización del segundo trimestre, cuando a juicio del tutor o la tutora, oído el equipo docente y asesorado por el equipo de orientación educativo, haya superado el desfase curricular que presentaba.
  • 19.
    ALUMNADO CON NECESIDADESPECÍFICA DE APOYO EDUCATIVO. MEDIDAS EDUCATIVAS ESPECÍFICAS Alumnado con necesidades educativas especiales: La LOMCE en su artículo 73, define a este alumnado como el que requiere, por un período de su escolarización o a lo largo de toda ella, determinados apoyos y atenciones educativas específicas derivadas de discapacidad o trastornos graves de conducta. Respecto a las medidas específicas se irá evaluando la modalidad de escolarización, de modo que se pueda favorecer el acceso del alumnado en régimen de mayor integración y entre las medidas específicas ddeessttaaccaammooss la adopción de adaptaciones curriculares significativas. Las NEE pueden estar ocasionadas por una discapacidad (intelectual, motórica, sensorial –visual o auditiva- y por trastornos graves de conducta). Modalidades de escolarización A: Integración total en grupo ordinario a tiempo completo B: Integración en grupo a tiempo parcial C: Atención educativa en aula específica D: Centro específico de educación especial
  • 20.
    ALUMNADO CON NECESIDADESPECÍFICA DE APOYO EDUCATIVO. MEDIDAS EDUCATIVAS ESPECÍFICAS Necesidades educativas más frecuentes en Educación Primaria Áreas de Lengua y Literatura. Lenguas extranjeras Lengua Oral: problemas comunicativos y auditivos. Lengua escrita: problemas asociados a la lengua oral y al desarrollo evolutivo, problemas perceptivos y problemas en la mecánica o en la comprensión. Lengua Extranjera: similares a la lengua materna. Área de matemáticas: problemas matemáticos y asociados a la lengua oral y escrita. Área de conocimiento del medio natural, social y cultural: problemas de salud y de identificación de pertenencia al grupo. Área de Educación artística y Educación Física: problemas motóricos
  • 21.
    ALUMNADO CON NECESIDADESPECÍFICA DE APOYO EDUCATIVO. MEDIDAS EDUCATIVAS ESPECÍFICAS Alumnado con altas capacidades intelectuales (AACC): Entendemos al alumnado con altas capacidades intelectuales como aquel con capacidad intelectual superior a la media, alta creatividad y un alto grado de dedicación a las tareas. Según Calero, García y Gómez (2007) las características de este alumnado son una mejor memoria de trabajo que la media, mayor flexibilidad, mayor nivel de auto-regulación y mayor potencial de aprendizaje. Las medidas educativas específicas para este alumnado son la aceleración de un curso, un agrupamiento flexible y un enriquecimiento de la enseñanza. Según la Orden 25 de julio de 2008 se podrán adoptar las medidas de anticipación de un año en el primer curso, reducción de un año de permanencia en la educación primaria, elaboración de adaptaciones curriculares y un programa específico
  • 22.
    ALUMNADO CON NECESIDADESPECÍFICA DE APOYO EDUCATIVO. MEDIDAS EDUCATIVAS ESPECÍFICAS Alumnado con incorporación tardía en el sistema educativo español La LOE establece la escolarización de alumnos/as con incorporación tardía atendiendo a sus circunstancias, conocimiento, edad e historial aaccaaddéémmiiccoo ccoonn los apoyos oportunos sean con: Programas específicos para los que presenten graves carencias del español. Escolarización un año inferior y medidas de refuerzo
  • 23.
    ALUMNADO CON NECESIDADESPECÍFICA DE APOYO EDUCATIVO. MEDIDAS EDUCATIVAS ESPECÍFICAS Compensación de las desigualdades en educación Las acciones educativas de carácter compensatorio serán necesarias (según el Decreto 167/2003) en alguna de las siguientes situaciones: desventaja sociocultural, minorías étnicas o culturales, que por razones sociales o familiares no pueda seguir un proceso normalizado de escolarización y que por decisiones judiciales o razones de salud necesita atención educativa fuera de las instituciones escolares. Para la consecución de estos propósitos y la diversidad de situaciones a las que pretende dar respuesta se establecen los Planes de Compensatorio Educativa, las medidas serán tendentes a compensar el desfase curricular, facilitar la integración de ese alumnado, favorecer la convivencia, prevenir el absentismo y garantizar la continuidad en el sistema educativo.
  • 24.
    ALUMNADO CON NECESIDADESPECÍFICA DE APOYO EDUCATIVO. MEDIDAS EDUCATIVAS ESPECÍFICAS Alumnado con dificultades específicas de aprendizaje Tipos más comunes de trastornos de aprendizaje Dislexia: problemas para entender palabras, oraciones o párrafos. Discalculia: dificultades para resolver problemas y entender conceptos matemáticos. Disgrafia: dificultades para formar correctamente las letras o escribir dentro de un espacio determinado. Trastorno de procesamiento auditivo o visual. Trastorno de la Atención: atención insuficiente (atracción ddee ttooddoo eessttiimmuulloo independiente de la tarea que llevan a cabo) o excesiva (fijaciones anormales en detalles triviales, mientras que pasa por alto los aspectos esenciales) Trastorno de la memoria ¿Cómo intervenir?: Las medidas que se emplean abarcan desde ayudas concretas, que necesita el alumnado en determinados momentos para superar alguna dificultad, hasta ayudas permanentes y continuas a lo largo de su escolarización. Las ayudas son, el refuerzo educativo o las adaptaciones curriculares. El refuerzo es el conjunto de actividades educativas que complementan, consolidan o enriquecen la acción educativa ordinaria y principal. Algunas de estas actividades las puede realizar el tutor o tutora en su grupo de clase, mientras que otras pueden requerir la intervención de los especialistas de educación especial y audición y lenguaje.
  • 25.
    ALUMNADO CON NECESIDADESPECÍFICA DE APOYO EDUCATIVO. MEDIDAS EDUCATIVAS ESPECÍFICAS Alumnado con TDAH: trastorno neurobiológico de carácter crónico, sintomáticamente evolutivo y de probable transmisión genética que afecta entre un 5 y un 10% de la población infantil, llegando incluso a la edad adulta en el 60% de los casos. Está caracterizado por una dificultad de mantener la atención voluntaria frente a actividades, tanto académicas como cotidianas y unido a la falta de control de impulsos. La intervención escolar es imprescindible al ser en el colegio eenn ddoonnddee llooss nniiññooss ccoonn TDAH van a encontrar sus mayores dificultades. Los alumnos con TDAH necesitan de una serie de adaptaciones curriculares no significativas en las que se modifican la metodología, la organización, lo ambiental y las ayudas, como por ejemplo la compresión y ayuda, el hacerle partícipe en clase, mostrar interés en lo trabajado, supervisión de la tarea y si es larga una fragmentación, entre otras muchas. Debe existir una coordinación y comunicación entre el centro, el orientador/a, tutor/a, PT en su caso, familia y/o profesionales externos
  • 26.
    CONCLUSIÓN En elmarco educativo actual, el docente debe atender a la diversidad como pauta ordinaria de intervención, nos encontramos con alumnado de n.e.a.e. integrado en nuestras aulas que necesitan que adoptemos las medidas oportunas de atención a la diversidad que presenten, en algunos casos serán necesario realizar programas de refuerzo educativo o la realización ddee aaddaappttaacciioonneess curriculares, ya sean no significativas adaptando elementos del currículo (contenidos, metodología), sin cambiar objetivos de etapa o significativas modificando objetivos de área o de etapa (que elaborará el especialista en necesidades educativas especiales). Además de estas adaptaciones curriculares también existen las dirigidas a los alumnos con altas capacidades intelectuales.
  • 27.
    BIBLIOGRAFÍA Bibliografíareferenciada: Ainscow, M. (2001). Escuelas inclusivas: aprender de la diferencia. Cuadernos de pedagogía, 307. Bibliografía recomendada y comentada: Sánchez, A., Torres, J.A (coord) (1997). Educación especial I. Una perspectiva curricular, organizativa y profesional. MMaaddrriidd.. PPiirráámmiiddee Webgrafía: http://www.orientacionandujar.es/
  • 28.
    BIBLIOGRAFÍA Normativa Ley Orgánica 2/2006 de 3 de mayo, de Educación (LOE) Ley Orgánica 8/2013, de 9 de diciembre, para la mejora de la calidad educativa (LOMCE) Ley 17/2007, de 10 de diciembre, de educación de Andalucía. Ley 13/1982, de 7 de abril, de integración social de los minusválidos (LISMI). Decreto 147/2002, de 14 de mayo, por el que se establece llaa oorrddeennaacciióónn de la atención educativa a los alumnos y alumnas con necesidades educativas especiales asociadas a sus capacidades personales Decreto 167/2003, de 17 de junio, por el que se establece la ordenación de la atención educativa a los alumnos y alumnas con necesidades educativas especiales asociadas a condiciones sociales desfavorecidas Orden de 25 de julio de 2008, por la que se regula la atención a la diversidad del alumnado que cursa la educación básica en los centros docentes públicos de Andalucía. Orden de 10 de agosto de 2007, por la que se establece la ordenación de la evaluación del proceso de aprendizaje del alumnado de educación primaria en la Comunidad Autónoma de Andalucía