Escuela de Adultos de Benavente
Diciembre 2014
Introducción a la
Informática
Curso de Auxiliar Administrativo
Olga Lucia Gómez Ferreira
Introducción a la Informática 2014
2 Olga Lucía Gómez. Curso Auxiliar Administrativo
ÍNDICE
CAPITULO 1...............................................................................................................................3
ASPECTOS GENERALES ..............................................................................................................3
LA INFORMATICA Y EL TRATAMIENTO DE LA INFORMACIÓN. ....................................................3
1.1 QUÉ ES UN ORDENADOR? ...............................................................................................4
1.2 LOS PROGRAMAS ............................................................................................................5
CAPITULO 2...............................................................................................................................6
TIPOS DE ORDENADORES..........................................................................................................6
2.1 Superordenador ..............................................................................................................6
2.2 Mainframe ......................................................................................................................6
2.3 Microordenador..............................................................................................................7
2.3.1 Estación de trabajo...................................................................................................7
2.3.2 Ordenador Personal.................................................................................................7
CAPITULO 3...............................................................................................................................8
COMPONENTES DE LOS EQUIPOS Y MATERIALES ......................................................................8
3.1 Hardware y Software.......................................................................................................8
3.1.1. Clasificación del Hardware.......................................................................................9
3.1.2. Clasificación del Software ........................................................................................9
3.2 Arquitectura básica de un equipo informático (Hardware).............................................10
3.2.1 Unidad central de Proceso......................................................................................10
3.2.1.1 Placa Base........................................................................................................10
3.2.1.2 El Microprocesador..........................................................................................11
3.2.1.2.1 La Memoria ROM. .....................................................................................13
3.2.1.2.2 La Memoria RAM. .....................................................................................13
3.2.1.2.3 La Memoria Caché.....................................................................................13
3.2.1.3 El Disco Duro....................................................................................................13
3.2.1.4. Las Unidades de Disco.....................................................................................14
CAPITULO 4.............................................................................................................................15
FUNCIONAMIENTO DEL ORDENADOR. ....................................................................................15
Introducción a la Informática 2014
3 Olga Lucía Gómez. Curso Auxiliar Administrativo
CAPITULO 1
ASPECTOS GENERALES
LA INFORMATICA Y EL TRATAMIENTO DE LA INFORMACIÓN.
Entendemos por TRATAMIENTO DE LA INFORMACIÓN las operaciones que las
personas hacemos con la información. Estas operaciones pueden ser muy variadas,
por ejemplo:
- Lectura, escritura, copia, traducción, transmisión...
- Ordenación, clasificación, comparación, archivo...
- Cálculo, análisis, síntesis...
Por otra parte este tratamiento de la información, presente en todas las actividades
humanas, lo podemos realizar nosotros directamente o con la ayuda de determinados
instrumentos y máquinas: máquinas de escribir, calculadoras, ordenadores...
Evolución histórica del tratamiento de la información. La manera de realizar el
tratamiento de la información ha evolucionado a lo largo del tiempo. Actualmente
podemos distinguir tres tipos de tratamiento:
- Tratamiento manual: Uso que realizamos directamente las personas. A menudo
utilizamos herramientas simples (lápiz, ábaco...).
- Tratamiento mecánico: se realiza con máquinas (calculadora, máquina de
escribir...) que necesitan una atención continua
- Tratamiento automático: se realiza con los ordenadores, máquinas automáticas
que procesan la información siguiendo las instrucciones de un programa. Con la
invención de los ordenadores a mediados del siglo XX surge la informática.
La INFORMÁTICA es la ciencia que busca la máxima eficiencia y economía en el
tratamiento de la información mediante la utilización de unas máquinas
automáticas concretas, los ordenadores. Cada actividad humana utiliza un
determinado tipo de información y necesita tratarla de manera específica
- Un comerciante trabaja con productos, precios, clientes. Un arquitecto
manipula fórmulas, planos...
- Un estudiante trabaja con textos, problemas, ejercicios...
- En cada caso la informática busca el sistema de información que facilite el trabajo
de las personas.
Introducción a la Informática 2014
4 Olga Lucía Gómez. Curso Auxiliar Administrativo
La informática, entonces, ayuda al ser humano en la tarea de potenciar las
capacidades de comunicación, pensamiento y memoria. Es aplicada en varias áreas
de la actividad social, como por ejemplo en aplicaciones multimedia (Windows media,
grabadora de sonidos, Photoshop etc…), arte, ciencia, juegos digitales, investigación,
comunicaciones, robots en las fábricas, control y monitores de procesos industriales,
consulta y almacenamiento de información, o gestión de negocios. Si bien se trata de
una disciplina nacida con un enfoque hacia/para la industria, se popularizó y se
expandió hacia el uso hogareño reemplazando la utilidad de otros electrodomésticos
(equipos de música, televisores, etc…), servicios de telefonía, o medios masivos de
comunicación (diarios, cine, revistas, etc…).
Los sistemas informáticos (o sistemas de procesamiento de datos) de los que se
ocupa la Informática están integrados por el conjunto de máquinas, programas
informáticos y técnicas de trabajo que se utilizan para procesar unos datos concretos.
1.1 QUÉ ES UN ORDENADOR?
Es una máquina que permite el procesamiento electrónico de datos.
Para que el ordenador pueda tratar automáticamente un problema, se le proporcionará
un plan de trabajo de preciso: Un programa, que está constituido por un conjunto de
instrucciones que deberá ejecutar. El objetivo y el interés del procesamiento de datos
es el de especificar a un ordenador un cierto trabajo a efectuar de un modo
automático. Para conseguirlo es preciso proporcionar al ordenador unos datos; a
continuación efectuará una serie de operaciones sobre estos datos, de los que se
obtienen los resultados o la información.
En este esquema, el usuario del ordenador interviene para alimentar la máquina
(introducir datos) y obtener información, la que podrá usarse posteriormente para
realimentar al ordenador en forma de datos.
Entrada Proceso Salida
Retroalimentación
Introducción a la Informática 2014
5 Olga Lucía Gómez. Curso Auxiliar Administrativo
1.2 LOS PROGRAMAS
Antes de que un ordenador pueda leer los datos, procesarlos y producir información,
debe leer un conjunto de instrucciones, las que componen un programa que detalla el
proceso requerido. El programa está escrito en un código o lenguaje que el ordenador
puede comprender.
Una de las características principales de un ordenador es que trata a la información en
forma digital, o sea, trabaja en lenguaje binario (los dígitos 0 y 1). Así, toda la
información debe ser digitalizada (traducida a lenguaje binario).
Para poder adquirir los datos y distribuir la información, el ordenador debe ser capaz
de establecer comunicaciones con el mundo exterior. El entorno externo de un
ordenador está formado por sistemas que se conectan a él que se denominan
periféricos que, permiten el diálogo entre el hombre y la máquina (teclado, impresora,
etc.) son capaces de almacenar importantes cantidades de información: memorias
secundarias o auxiliares (discos, pendrive, etc.).
Algunas veces existen enlaces especializados que permiten al ordenador dialogar con
otras fuentes de información: aparatos de medida, dispositivos electrónicos, otros
ordenadores remotos, etc.
Nos referimos a los medios físicos, y a todo aquello tangible o sólido, como “los
equipos” (hardware); y a los medios intangibles o lógicos, como los programas y
archivos de datos, por su sinónimo en inglés el software.
Introducción a la Informática 2014
6 Olga Lucía Gómez. Curso Auxiliar Administrativo
CAPITULO 2
TIPOS DE ORDENADORES.
Los ordenadores, por su potencia de cálculo, capacidad de almacenamiento interno y
número de periféricos que pueden soportar, se clasifican en los siguientes grandes
grupos:
 Superordenador
 Mainframe
 Microordenador
o Estación de trabajo
o Ordenador personal
2.1 Superordenador
Es una máquina diseñada especialmente para cálculos que precisan una gran
velocidad de proceso. Un ejemplo, sería el MareNostrum, instalado en Barcelona, con
casi cerca de 50.000 procesadores, capaces de trabajar en forma coordinada para
combinar una gran cantidad de datos.
La utilidad de este tipo de máquinas permite construir modelos del clima, sintetizar
nuevas sustancias químicas, como fármacos, o reconstruir de forma virtual un corazón
humano para que los científicos encuentren soluciones y curas a las enfermedades.
Uno de los últimos grandes proyectos en los que trabaja el MareNostrum es
comprender y simular el cerebro humano. El Human Brain Project, en el que participan
135 centros de investigación europeos, tiene como objetivo conocer todo sobre el
cerebro a partir de seis plataformas de investigación.
2.2 Mainframe
Es una máquina diseñada principalmente para dar servicio a grandes empresas y
organizaciones. Su potencia de cálculo es inferior al del superordenador. Una de las
características principales es la de soportar un gran número de terminales o
estaciones de trabajo. Además pueden intervenir en procesos distribuidos en los que
se conectan dos o más mainframes en paralelo, de tal forma que se reparten todo el
trabajo a realizar.
Requieren de un sistema especial para controlar la temperatura y la humedad, además
de un personal profesional especializado para procesar los datos y darle el
mantenimiento. Se utilizan para aplicaciones de Banca, Hacienda, mercado de
Introducción a la Informática 2014
7 Olga Lucía Gómez. Curso Auxiliar Administrativo
valores, tráfico aéreo, aerolíneas, seguros, servicios públicos y en general en grandes
empresas que manejen un gran volumen de información. Por ejemplo, el sistema de
reserva de pasajeros para aerolíneas, y el gran hito: los equipos que ayudaron a
calcular el aterrizaje y despegue lunar de Neil Armstrong.
2.3 Microordenador
Se trata de una máquina cuyo funcionamiento interno se basa en el uso de un
microprocesador. Se pueden distinguir varios subgrupos importantes:
2.3.1 Estación de trabajo
Es un microordenador de gran potencia que se utiliza para trabajos de ingeniería o
similares y permite la conexión a través de una red con un ordenador de mayor
potencia.
2.3.2 Ordenador Personal
Es el ordenador que hoy por hoy conocemos. Fácil de usar y con grandes
prestaciones. Dentro del grupo de ordenadores personales existen los portátiles cuya
clasificación está dada según el tamaño, prestaciones, precio, etc.
Tipos de ordenadores personales portátiles
Portátil Netbook Tablet
Se trata de un ordenador
de características físicas
que permiten fácilmente su
transporte de un sitio a
otro sin perder ninguna de
las cualidades de un
ordenador clásico.
Conocido también como
Notebook.
Es un portátil de bajo costo
y de más reducidas
dimensiones, lo cual
aporta una mayor
movilidad y autonomía.
Estos equipos son
muchísimos más ligeros
que los portátiles. El
ahorro en peso y tamaño
generalmente se obtiene
omitiendo algunos puertos
o unidades ópticas. Otra
de sus características
relevantes es que no
poseen dispositivos de
almacenamiento externo,
como un lector de DVD.
Es un tipo de ordenador
portátil de mayor tamaño
que un teléfono inteligente
(Smartphone), integrado
en una pantalla táctil con
la que se interactúa
principalmente con los
dedos o un lápiz especial,
sin necesidad de teclado
físico ni ratón.
Introducción a la Informática 2014
8 Olga Lucía Gómez. Curso Auxiliar Administrativo
Hardware
Firmware
Sistema operativo
Aplicaciones
CAPITULO 3
COMPONENTES DE LOS EQUIPOS Y MATERIALES
3.1 Hardware y Software
La combinación de estos dos elementos fundamentales permite el funcionamiento de
un equipo informático.
Dentro del software informático merece mención el firmware, el cual se encuentra
grabado en la estructura electrónica del ordenador. Es el intermediario entre el
hardware y el software. Su función es activar el ordenador desde su encendido y
prepara el entorno para cargar el sistema operativo. Es también conocido como BIOS.
Hardware
•Componentes físicos (teclado, monitor, disco
duro, etc.)
•Guarda y maneja la información.
Software
•Componente lógico (sistema operativo,
procesadores de texto, hojas de cálculo, etc.)
•Indican al hardware qué es lo que ha de realizar
con los datos.
Introducción a la Informática 2014
9 Olga Lucía Gómez. Curso Auxiliar Administrativo
3.1.1. Clasificación del Hardware
3.1.2. Clasificación del Software
Básico: Piezas
imprescindibles
(placa base,
monitor, teclado,
ratón)
Complementario:
Son accesorios u
opcionales
(escáner, webcam,
impresora, etc.)
Tipos de
Software
Software del
sistema
Software de
programación
Software de
aplicación
Funciones
Sirve para
interactuar con
el sistema dando
control sobre el
hardware.
Sirve para
desarrollar
programas
Sirve para
realizar tareas
específicas
Programas
que
incluye
•Sistema Operativo
•Controladores de
dispositivos.
•Programas utilitarios
Editores de texto
•Compiladores y
ensambladores
•Intérpretes
•Utilitarios
AplicacionesInformáticas
•Office
•Gestorde Bases de datos
•Especializado
•Educativo
•Aplicacionesindustriales
•Software de gestión,etc
Introducción a la Informática 2014
10 Olga Lucía Gómez. Curso Auxiliar Administrativo
3.2 Arquitectura básica de un equipo informático (Hardware)
3.2.1 Unidad central de Proceso
Es la pieza central del ordenador. Sus componentes permiten que el ordenador
funcione y pueda conectarse a otros dispositivos.
3.2.1.1 Placa Base.
Es la encargada de conectar todos los dispositivos internos del ordenador.
Entre los elementos importantes alojados en la Placa Base, encontramos los
siguientes, relacionados en el siguiente esquema:
Unidad Central de Proceso
Placa Base Microprocesador Disco Duro Unidades de Disco
Memoria Principal
Unidad de Control
Unidad Aritmético-
lógica
Procesador
Unidad Central
de Proceso (CPU)
Periféricos
Unidades de Entrada/Salida
Dispositivos de Almacenamiento
Externo o Masivo
Sistema
Informático
Introducción a la Informática 2014
11 Olga Lucía Gómez. Curso Auxiliar Administrativo
3.2.1.2 El Microprocesador
Es un dispositivo cuadrado o rectangular que se inserta en un espacio de la placa
base llamado zócalo. Su velocidad se mide en MHz (megahercios) y entre más rápido,
más trabajo podrá realizar en el mismo tiempo.
•Ranuras alargadas y finas utilizadas para insertar las tarjetas de
expansión (tarjeta gráfica, de sonido, etc.)
Slots PCI
•En ellos se insertan los módulos de memoria RAM, permitiendo
así aumentar la capacidad de memoria.
Ranurasde
Memoria RAM
•Permite conectar el disco duro a la placa y comportarse como un
gran almacén de información.
•Permite el flujo de la información hacia y desde el disco duro.
Conectores de
Disco Duro
•Guarda la información de los dispositivos conectados al equipo.
•Controla el proceso de carga del sistema operativo al arrancar el
equipo.
BIOS
•Son los circuitos que conectan los componentes de la placa base.Chipset
•Permitirá conectar dispositivos tales como USB o alguna consola
Conectores USB,
firewire, etc.
• Tarjeta de Video
• Tarjeta de Sonido
• Módem Interno
• Tarjetas de Red
• Inalámbricas.
• Ethernet.
• Fibra Óptica.
Tarjetas de
Expansión
•Es el CEREBRO del ordenadorMicroprocesador
Introducción a la Informática 2014
12 Olga Lucía Gómez. Curso Auxiliar Administrativo
La Memoria Principal (o interna), almacena los programas necesarios para que el
ordenador funcione, así como el lugar donde se sitúa toda la información que forma
parte de las operaciones de entrada y salida de los datos.
Puede ser borrada y o modificada en cualquier momento. Únicamente se encuentran
en la memoria los datos y el programa que se está ejecutando en un momento dado.
Se puede dividir en distintos tipos que realizan funciones diferentes:
•No es volátil
•Almacena datos que
tienen que activarse al
encenderseel PC.
•Ejecuta instrucciones
para verificarque todo
funciona bien.
•Es volátil
•Almacena los datos e
instruccionespara el
funcionamientodel equipo
•Es de lectura y escritura
aleatoria
•Ejecuta las operaciones
aritméticasy lógicas
•Transfiere a la
memorialos resultados
para que sean usados
por el programa.
•Controla la ejecución
de los programas
•Dirigela operación de
la unidad aritmético-
lógica
•Dirigelos datos que
llegan/salende los
periféricos. Unidad de
control
Unidad
Aritmética
y lógica
ROMRAM
MICROPROCESADOR
MEMORIA PRINCIPAL
CACHE
Introducción a la Informática 2014
13 Olga Lucía Gómez. Curso Auxiliar Administrativo
3.2.1.2.1 La Memoria ROM.
Se encuentra grabada en la BIOS. Memoria de solo lectura. Existen tres tipos:
3.2.1.2.2 La Memoria RAM.
Las memorias RAM se insertan en la placa base en unas ranuras especiales, y
dependiendo del número de ranuras se tendrá posibilidad de ampliar la capacidad de
memoria del ordenador
3.2.1.2.3 La Memoria Caché.
Es un sistema especial de almacenamiento temporal que funciona como intermediario
entre la RAM y el MICROPROCESADOR.
Es utilizada por la CPU para acelerar el acceso a los datos que están en la memoria
principal y que se utilizan con mucha frecuencia. Se ponen en esta memoria esos
datos o instrucciones más frecuentemente usados, los cuales son utilizados por el
microprocesador, agilizando el proceso, el cual sería más lento si se accediera a la
RAM, constantemente.
3.2.1.3 El Disco Duro.
Es el principal elemento de almacenamiento de la información. Es aquí donde se
encuentran grabados el Sistema operativo y los programas que se instalan en el
ordenador así como también los ficheros, que estos programas utilizan.
Su memoria es de lectura y escritura y los datos no se pierden aunque se apague el
ordenador. Es una memoria de gran capacidad, por lo que los datos y programas
grabados son de tipo permanente, aunque modificables.
Se pueden tener varios discos duros dentro de la CPU
PROM
•Programable una única
vez
EPROM
•Programable y
BORRABLE.
• Para borrarla se utiliza
un dispositivo de rayos
ultravioletas
•se puede cambiar la
programación las veces
que se desee.
EEPROM
•Cumple la misma
función que la EPROM.
•Se reprograma
eléctricamente con un
dispositivo especial.
Introducción a la Informática 2014
14 Olga Lucía Gómez. Curso Auxiliar Administrativo
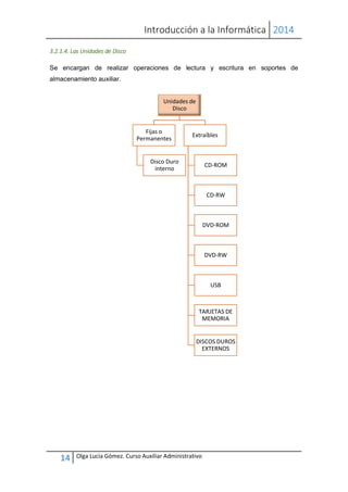
3.2.1.4. Las Unidades de Disco
Se encargan de realizar operaciones de lectura y escritura en soportes de
almacenamiento auxiliar.
Unidades de
Disco
Fijas o
Permanentes
Disco Duro
interno
Extraíbles
CD-ROM
CD-RW
DVD-ROM
DVD-RW
USB
TARJETAS DE
MEMORIA
DISCOS DUROS
EXTERNOS
Introducción a la Informática 2014
15 Olga Lucía Gómez. Curso Auxiliar Administrativo
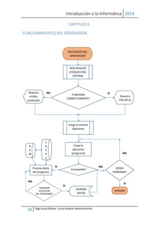
DESEA
TERMINAR?
TERMINAR
EJECUCION
DEL PROGRAMA?
Muestra
info del pc
Muestra
el fallo
producido
CAPITULO 4.
FUNCIONAMIENTO DEL ORDENADOR.
SI NO
Carga la
aplicación
(programa)
Compatible?
ENCENDIDO DEL
ORDENADOR
BIOS REALIZA
CHEQUEO DEL
SISTEMA
FUNCIONA
CORRECTAMENTE?
SINO
SI
NO
GUARDA
DATOS
SI
Carga el sistema
Operativo
R
A
M
C
A
C
H
E
Procesa datos
del programa
NO
APAGAR
R

Sistema Informático

  • 1.
    Escuela de Adultosde Benavente Diciembre 2014 Introducción a la Informática Curso de Auxiliar Administrativo Olga Lucia Gómez Ferreira
  • 2.
    Introducción a laInformática 2014 2 Olga Lucía Gómez. Curso Auxiliar Administrativo ÍNDICE CAPITULO 1...............................................................................................................................3 ASPECTOS GENERALES ..............................................................................................................3 LA INFORMATICA Y EL TRATAMIENTO DE LA INFORMACIÓN. ....................................................3 1.1 QUÉ ES UN ORDENADOR? ...............................................................................................4 1.2 LOS PROGRAMAS ............................................................................................................5 CAPITULO 2...............................................................................................................................6 TIPOS DE ORDENADORES..........................................................................................................6 2.1 Superordenador ..............................................................................................................6 2.2 Mainframe ......................................................................................................................6 2.3 Microordenador..............................................................................................................7 2.3.1 Estación de trabajo...................................................................................................7 2.3.2 Ordenador Personal.................................................................................................7 CAPITULO 3...............................................................................................................................8 COMPONENTES DE LOS EQUIPOS Y MATERIALES ......................................................................8 3.1 Hardware y Software.......................................................................................................8 3.1.1. Clasificación del Hardware.......................................................................................9 3.1.2. Clasificación del Software ........................................................................................9 3.2 Arquitectura básica de un equipo informático (Hardware).............................................10 3.2.1 Unidad central de Proceso......................................................................................10 3.2.1.1 Placa Base........................................................................................................10 3.2.1.2 El Microprocesador..........................................................................................11 3.2.1.2.1 La Memoria ROM. .....................................................................................13 3.2.1.2.2 La Memoria RAM. .....................................................................................13 3.2.1.2.3 La Memoria Caché.....................................................................................13 3.2.1.3 El Disco Duro....................................................................................................13 3.2.1.4. Las Unidades de Disco.....................................................................................14 CAPITULO 4.............................................................................................................................15 FUNCIONAMIENTO DEL ORDENADOR. ....................................................................................15
  • 3.
    Introducción a laInformática 2014 3 Olga Lucía Gómez. Curso Auxiliar Administrativo CAPITULO 1 ASPECTOS GENERALES LA INFORMATICA Y EL TRATAMIENTO DE LA INFORMACIÓN. Entendemos por TRATAMIENTO DE LA INFORMACIÓN las operaciones que las personas hacemos con la información. Estas operaciones pueden ser muy variadas, por ejemplo: - Lectura, escritura, copia, traducción, transmisión... - Ordenación, clasificación, comparación, archivo... - Cálculo, análisis, síntesis... Por otra parte este tratamiento de la información, presente en todas las actividades humanas, lo podemos realizar nosotros directamente o con la ayuda de determinados instrumentos y máquinas: máquinas de escribir, calculadoras, ordenadores... Evolución histórica del tratamiento de la información. La manera de realizar el tratamiento de la información ha evolucionado a lo largo del tiempo. Actualmente podemos distinguir tres tipos de tratamiento: - Tratamiento manual: Uso que realizamos directamente las personas. A menudo utilizamos herramientas simples (lápiz, ábaco...). - Tratamiento mecánico: se realiza con máquinas (calculadora, máquina de escribir...) que necesitan una atención continua - Tratamiento automático: se realiza con los ordenadores, máquinas automáticas que procesan la información siguiendo las instrucciones de un programa. Con la invención de los ordenadores a mediados del siglo XX surge la informática. La INFORMÁTICA es la ciencia que busca la máxima eficiencia y economía en el tratamiento de la información mediante la utilización de unas máquinas automáticas concretas, los ordenadores. Cada actividad humana utiliza un determinado tipo de información y necesita tratarla de manera específica - Un comerciante trabaja con productos, precios, clientes. Un arquitecto manipula fórmulas, planos... - Un estudiante trabaja con textos, problemas, ejercicios... - En cada caso la informática busca el sistema de información que facilite el trabajo de las personas.
  • 4.
    Introducción a laInformática 2014 4 Olga Lucía Gómez. Curso Auxiliar Administrativo La informática, entonces, ayuda al ser humano en la tarea de potenciar las capacidades de comunicación, pensamiento y memoria. Es aplicada en varias áreas de la actividad social, como por ejemplo en aplicaciones multimedia (Windows media, grabadora de sonidos, Photoshop etc…), arte, ciencia, juegos digitales, investigación, comunicaciones, robots en las fábricas, control y monitores de procesos industriales, consulta y almacenamiento de información, o gestión de negocios. Si bien se trata de una disciplina nacida con un enfoque hacia/para la industria, se popularizó y se expandió hacia el uso hogareño reemplazando la utilidad de otros electrodomésticos (equipos de música, televisores, etc…), servicios de telefonía, o medios masivos de comunicación (diarios, cine, revistas, etc…). Los sistemas informáticos (o sistemas de procesamiento de datos) de los que se ocupa la Informática están integrados por el conjunto de máquinas, programas informáticos y técnicas de trabajo que se utilizan para procesar unos datos concretos. 1.1 QUÉ ES UN ORDENADOR? Es una máquina que permite el procesamiento electrónico de datos. Para que el ordenador pueda tratar automáticamente un problema, se le proporcionará un plan de trabajo de preciso: Un programa, que está constituido por un conjunto de instrucciones que deberá ejecutar. El objetivo y el interés del procesamiento de datos es el de especificar a un ordenador un cierto trabajo a efectuar de un modo automático. Para conseguirlo es preciso proporcionar al ordenador unos datos; a continuación efectuará una serie de operaciones sobre estos datos, de los que se obtienen los resultados o la información. En este esquema, el usuario del ordenador interviene para alimentar la máquina (introducir datos) y obtener información, la que podrá usarse posteriormente para realimentar al ordenador en forma de datos. Entrada Proceso Salida Retroalimentación
  • 5.
    Introducción a laInformática 2014 5 Olga Lucía Gómez. Curso Auxiliar Administrativo 1.2 LOS PROGRAMAS Antes de que un ordenador pueda leer los datos, procesarlos y producir información, debe leer un conjunto de instrucciones, las que componen un programa que detalla el proceso requerido. El programa está escrito en un código o lenguaje que el ordenador puede comprender. Una de las características principales de un ordenador es que trata a la información en forma digital, o sea, trabaja en lenguaje binario (los dígitos 0 y 1). Así, toda la información debe ser digitalizada (traducida a lenguaje binario). Para poder adquirir los datos y distribuir la información, el ordenador debe ser capaz de establecer comunicaciones con el mundo exterior. El entorno externo de un ordenador está formado por sistemas que se conectan a él que se denominan periféricos que, permiten el diálogo entre el hombre y la máquina (teclado, impresora, etc.) son capaces de almacenar importantes cantidades de información: memorias secundarias o auxiliares (discos, pendrive, etc.). Algunas veces existen enlaces especializados que permiten al ordenador dialogar con otras fuentes de información: aparatos de medida, dispositivos electrónicos, otros ordenadores remotos, etc. Nos referimos a los medios físicos, y a todo aquello tangible o sólido, como “los equipos” (hardware); y a los medios intangibles o lógicos, como los programas y archivos de datos, por su sinónimo en inglés el software.
  • 6.
    Introducción a laInformática 2014 6 Olga Lucía Gómez. Curso Auxiliar Administrativo CAPITULO 2 TIPOS DE ORDENADORES. Los ordenadores, por su potencia de cálculo, capacidad de almacenamiento interno y número de periféricos que pueden soportar, se clasifican en los siguientes grandes grupos:  Superordenador  Mainframe  Microordenador o Estación de trabajo o Ordenador personal 2.1 Superordenador Es una máquina diseñada especialmente para cálculos que precisan una gran velocidad de proceso. Un ejemplo, sería el MareNostrum, instalado en Barcelona, con casi cerca de 50.000 procesadores, capaces de trabajar en forma coordinada para combinar una gran cantidad de datos. La utilidad de este tipo de máquinas permite construir modelos del clima, sintetizar nuevas sustancias químicas, como fármacos, o reconstruir de forma virtual un corazón humano para que los científicos encuentren soluciones y curas a las enfermedades. Uno de los últimos grandes proyectos en los que trabaja el MareNostrum es comprender y simular el cerebro humano. El Human Brain Project, en el que participan 135 centros de investigación europeos, tiene como objetivo conocer todo sobre el cerebro a partir de seis plataformas de investigación. 2.2 Mainframe Es una máquina diseñada principalmente para dar servicio a grandes empresas y organizaciones. Su potencia de cálculo es inferior al del superordenador. Una de las características principales es la de soportar un gran número de terminales o estaciones de trabajo. Además pueden intervenir en procesos distribuidos en los que se conectan dos o más mainframes en paralelo, de tal forma que se reparten todo el trabajo a realizar. Requieren de un sistema especial para controlar la temperatura y la humedad, además de un personal profesional especializado para procesar los datos y darle el mantenimiento. Se utilizan para aplicaciones de Banca, Hacienda, mercado de
  • 7.
    Introducción a laInformática 2014 7 Olga Lucía Gómez. Curso Auxiliar Administrativo valores, tráfico aéreo, aerolíneas, seguros, servicios públicos y en general en grandes empresas que manejen un gran volumen de información. Por ejemplo, el sistema de reserva de pasajeros para aerolíneas, y el gran hito: los equipos que ayudaron a calcular el aterrizaje y despegue lunar de Neil Armstrong. 2.3 Microordenador Se trata de una máquina cuyo funcionamiento interno se basa en el uso de un microprocesador. Se pueden distinguir varios subgrupos importantes: 2.3.1 Estación de trabajo Es un microordenador de gran potencia que se utiliza para trabajos de ingeniería o similares y permite la conexión a través de una red con un ordenador de mayor potencia. 2.3.2 Ordenador Personal Es el ordenador que hoy por hoy conocemos. Fácil de usar y con grandes prestaciones. Dentro del grupo de ordenadores personales existen los portátiles cuya clasificación está dada según el tamaño, prestaciones, precio, etc. Tipos de ordenadores personales portátiles Portátil Netbook Tablet Se trata de un ordenador de características físicas que permiten fácilmente su transporte de un sitio a otro sin perder ninguna de las cualidades de un ordenador clásico. Conocido también como Notebook. Es un portátil de bajo costo y de más reducidas dimensiones, lo cual aporta una mayor movilidad y autonomía. Estos equipos son muchísimos más ligeros que los portátiles. El ahorro en peso y tamaño generalmente se obtiene omitiendo algunos puertos o unidades ópticas. Otra de sus características relevantes es que no poseen dispositivos de almacenamiento externo, como un lector de DVD. Es un tipo de ordenador portátil de mayor tamaño que un teléfono inteligente (Smartphone), integrado en una pantalla táctil con la que se interactúa principalmente con los dedos o un lápiz especial, sin necesidad de teclado físico ni ratón.
  • 8.
    Introducción a laInformática 2014 8 Olga Lucía Gómez. Curso Auxiliar Administrativo Hardware Firmware Sistema operativo Aplicaciones CAPITULO 3 COMPONENTES DE LOS EQUIPOS Y MATERIALES 3.1 Hardware y Software La combinación de estos dos elementos fundamentales permite el funcionamiento de un equipo informático. Dentro del software informático merece mención el firmware, el cual se encuentra grabado en la estructura electrónica del ordenador. Es el intermediario entre el hardware y el software. Su función es activar el ordenador desde su encendido y prepara el entorno para cargar el sistema operativo. Es también conocido como BIOS. Hardware •Componentes físicos (teclado, monitor, disco duro, etc.) •Guarda y maneja la información. Software •Componente lógico (sistema operativo, procesadores de texto, hojas de cálculo, etc.) •Indican al hardware qué es lo que ha de realizar con los datos.
  • 9.
    Introducción a laInformática 2014 9 Olga Lucía Gómez. Curso Auxiliar Administrativo 3.1.1. Clasificación del Hardware 3.1.2. Clasificación del Software Básico: Piezas imprescindibles (placa base, monitor, teclado, ratón) Complementario: Son accesorios u opcionales (escáner, webcam, impresora, etc.) Tipos de Software Software del sistema Software de programación Software de aplicación Funciones Sirve para interactuar con el sistema dando control sobre el hardware. Sirve para desarrollar programas Sirve para realizar tareas específicas Programas que incluye •Sistema Operativo •Controladores de dispositivos. •Programas utilitarios Editores de texto •Compiladores y ensambladores •Intérpretes •Utilitarios AplicacionesInformáticas •Office •Gestorde Bases de datos •Especializado •Educativo •Aplicacionesindustriales •Software de gestión,etc
  • 10.
    Introducción a laInformática 2014 10 Olga Lucía Gómez. Curso Auxiliar Administrativo 3.2 Arquitectura básica de un equipo informático (Hardware) 3.2.1 Unidad central de Proceso Es la pieza central del ordenador. Sus componentes permiten que el ordenador funcione y pueda conectarse a otros dispositivos. 3.2.1.1 Placa Base. Es la encargada de conectar todos los dispositivos internos del ordenador. Entre los elementos importantes alojados en la Placa Base, encontramos los siguientes, relacionados en el siguiente esquema: Unidad Central de Proceso Placa Base Microprocesador Disco Duro Unidades de Disco Memoria Principal Unidad de Control Unidad Aritmético- lógica Procesador Unidad Central de Proceso (CPU) Periféricos Unidades de Entrada/Salida Dispositivos de Almacenamiento Externo o Masivo Sistema Informático
  • 11.
    Introducción a laInformática 2014 11 Olga Lucía Gómez. Curso Auxiliar Administrativo 3.2.1.2 El Microprocesador Es un dispositivo cuadrado o rectangular que se inserta en un espacio de la placa base llamado zócalo. Su velocidad se mide en MHz (megahercios) y entre más rápido, más trabajo podrá realizar en el mismo tiempo. •Ranuras alargadas y finas utilizadas para insertar las tarjetas de expansión (tarjeta gráfica, de sonido, etc.) Slots PCI •En ellos se insertan los módulos de memoria RAM, permitiendo así aumentar la capacidad de memoria. Ranurasde Memoria RAM •Permite conectar el disco duro a la placa y comportarse como un gran almacén de información. •Permite el flujo de la información hacia y desde el disco duro. Conectores de Disco Duro •Guarda la información de los dispositivos conectados al equipo. •Controla el proceso de carga del sistema operativo al arrancar el equipo. BIOS •Son los circuitos que conectan los componentes de la placa base.Chipset •Permitirá conectar dispositivos tales como USB o alguna consola Conectores USB, firewire, etc. • Tarjeta de Video • Tarjeta de Sonido • Módem Interno • Tarjetas de Red • Inalámbricas. • Ethernet. • Fibra Óptica. Tarjetas de Expansión •Es el CEREBRO del ordenadorMicroprocesador
  • 12.
    Introducción a laInformática 2014 12 Olga Lucía Gómez. Curso Auxiliar Administrativo La Memoria Principal (o interna), almacena los programas necesarios para que el ordenador funcione, así como el lugar donde se sitúa toda la información que forma parte de las operaciones de entrada y salida de los datos. Puede ser borrada y o modificada en cualquier momento. Únicamente se encuentran en la memoria los datos y el programa que se está ejecutando en un momento dado. Se puede dividir en distintos tipos que realizan funciones diferentes: •No es volátil •Almacena datos que tienen que activarse al encenderseel PC. •Ejecuta instrucciones para verificarque todo funciona bien. •Es volátil •Almacena los datos e instruccionespara el funcionamientodel equipo •Es de lectura y escritura aleatoria •Ejecuta las operaciones aritméticasy lógicas •Transfiere a la memorialos resultados para que sean usados por el programa. •Controla la ejecución de los programas •Dirigela operación de la unidad aritmético- lógica •Dirigelos datos que llegan/salende los periféricos. Unidad de control Unidad Aritmética y lógica ROMRAM MICROPROCESADOR MEMORIA PRINCIPAL CACHE
  • 13.
    Introducción a laInformática 2014 13 Olga Lucía Gómez. Curso Auxiliar Administrativo 3.2.1.2.1 La Memoria ROM. Se encuentra grabada en la BIOS. Memoria de solo lectura. Existen tres tipos: 3.2.1.2.2 La Memoria RAM. Las memorias RAM se insertan en la placa base en unas ranuras especiales, y dependiendo del número de ranuras se tendrá posibilidad de ampliar la capacidad de memoria del ordenador 3.2.1.2.3 La Memoria Caché. Es un sistema especial de almacenamiento temporal que funciona como intermediario entre la RAM y el MICROPROCESADOR. Es utilizada por la CPU para acelerar el acceso a los datos que están en la memoria principal y que se utilizan con mucha frecuencia. Se ponen en esta memoria esos datos o instrucciones más frecuentemente usados, los cuales son utilizados por el microprocesador, agilizando el proceso, el cual sería más lento si se accediera a la RAM, constantemente. 3.2.1.3 El Disco Duro. Es el principal elemento de almacenamiento de la información. Es aquí donde se encuentran grabados el Sistema operativo y los programas que se instalan en el ordenador así como también los ficheros, que estos programas utilizan. Su memoria es de lectura y escritura y los datos no se pierden aunque se apague el ordenador. Es una memoria de gran capacidad, por lo que los datos y programas grabados son de tipo permanente, aunque modificables. Se pueden tener varios discos duros dentro de la CPU PROM •Programable una única vez EPROM •Programable y BORRABLE. • Para borrarla se utiliza un dispositivo de rayos ultravioletas •se puede cambiar la programación las veces que se desee. EEPROM •Cumple la misma función que la EPROM. •Se reprograma eléctricamente con un dispositivo especial.
  • 14.
    Introducción a laInformática 2014 14 Olga Lucía Gómez. Curso Auxiliar Administrativo 3.2.1.4. Las Unidades de Disco Se encargan de realizar operaciones de lectura y escritura en soportes de almacenamiento auxiliar. Unidades de Disco Fijas o Permanentes Disco Duro interno Extraíbles CD-ROM CD-RW DVD-ROM DVD-RW USB TARJETAS DE MEMORIA DISCOS DUROS EXTERNOS
  • 15.
    Introducción a laInformática 2014 15 Olga Lucía Gómez. Curso Auxiliar Administrativo DESEA TERMINAR? TERMINAR EJECUCION DEL PROGRAMA? Muestra info del pc Muestra el fallo producido CAPITULO 4. FUNCIONAMIENTO DEL ORDENADOR. SI NO Carga la aplicación (programa) Compatible? ENCENDIDO DEL ORDENADOR BIOS REALIZA CHEQUEO DEL SISTEMA FUNCIONA CORRECTAMENTE? SINO SI NO GUARDA DATOS SI Carga el sistema Operativo R A M C A C H E Procesa datos del programa NO APAGAR R