UNIVERSIDAD PRIVADA ANTENOR ORREGO
                  FACULTAD DE CIENCIAS ECONÓMICAS

                 ESCUELA PROFESIONAL DE CONTABILIDAD




LA EFICIENCIA                                             EN LA
                   ADMINISTRACIÓN DEL TRABAJO
                            PERIODO 2013

INTEGRANTES

                   • Castillo Alfaro, Marlitt

                   • Iparraguirre Usquiano, Graciela

                   • Novoa Sepúlveda, Mariana

                   • Rodríguez Varas ,Luz

                   • Salvatierra Alvarado, Karla




                                      DOCENTE:

                               Dr. Jenry Hidalgo Lama

                           Trujillo, 13 de Febrero 2013
INDICE

1. DATOS GENERALES.
   1.1. Información del Sector
      1.1.1. Referencias generales donde se desenvuelve la Empresa.
            1.1.1.1  Misión de la empresa
            1.1.1.2  Visión de la empresa
            1.1.1.3  Análisis FODA de la empresa
      1.1.2. Entorno
           1.1.2.1. Principales competidores.
           1.1.2.2. Principales Proveedores.
           1.1.2.3. Mercado
           1.1.2.4. Clientes
           1.1.2.5. Entorno económico (índices estadísticos).
   1.2. Descripción General de la Empresa.
      1.2.1. Breve descripción general de la Empresa.
      1.2.2. Organización de la Empresa (Organigrama).
      1.2.3. Descripción del Área donde realizó el trabajo de aplicación.
   1.3. Proceso Productivo
      1.3.1. Principales productos o servicios. (Índices de Producción).
      1.3.2. Materia prima que utiliza, (Índices de consumo).
      1.3.3. Diagrama de Flujo productivo de la Empresa.

II. TAREA ACADEMICA: DESARROLLO DEL TRABAJO DE INVESTIGACIÓN

   -     Marco Referencial
            o Marco Teórico.
            o Antecedentes.
        Planteamiento y enunciado del problema a investigar.
        Hipótesis (para los casos que amerita)
        Objetivos: General / Específicos.
        Presentación de resultados
        Discusión de resultados
        Conclusiones.
        Recomendaciones
        Referencias bibliográficas


Referencias Bibliográficas.

Anexos: Vídeos, fotografías, evidencias materiales y documentarias de la investigación.

PPT y videos para la sustentación.
1. DATOS GENERALES.

  1.1. Información del Sector

     1.1.1. Referencias generales donde se desenvuelve la Empresa

            Empresa Agroindustrial Laredo S. A. A. con RUC 20132377783 es una institución
            que se encuentra ubicada en la Avenida Trujillo S/N en el distrito de Laredo,
            provincia de Trujillo, Departamento de La Libertad, siendo su área de influencia
            principal en los Valles de Santa Catalina, Virú y Chao. Su actividad primordial es
            cultivar y procesar caña de azúcar, con el objetivo de ser líder en la
            producción de azúcar y derivados de la caña en el Perú, con
            productos de primera calidad acorde con las normas de producto,
            ambientales y de responsabilidad social más exigentes y a la vanguardia en la
            aplicación de tecnologías de última generación, fue conformada en Mayo de
            1997.

            El grupo Manuelita tiene presencia en cuatro países de Latinoamérica que son:
            Colombia, Perú, Chile y Brasil.

             1.1.1.1.   Misión de la empresa

                        La empresa tiene como misión generar progreso y
                        bienestar con empresas y productos agroindustriales
                        ejemplares a partir del aprovechamiento racional y
                        sostenible de los recursos naturales.




             1.1.1.2.   Visión de la empresa

                        Crear valor a sus accionistas, mejorando la rentabilidad y
                        creciendo    en    productos,    clientes   y   mercado,
                        incrementando su participación en el mercado azucarero
                        peruano, reforzando sus procesos agrícolas y fabriles
desarrollando la gestión gremial, ambiental, comunitaria y
           reforzando el capital humano, organizacional y
           tecnológico.




1.1.1.3.   Análisis FODA de la empresa

           FORTALEZAS:

            Alta productividad respecto al promedio mundial y
             nacional.
            Producto con elasticidad precio relativamente baja.
            Know – How de accionista mayoritario.

           OPORTUNIDADES

            Menor oferta en el mercado mundial, especialmente
           por problemas en las cosechas de India y Brasil.
            Mayor demanda de industrias alimentarias locales.
            Oferta local aún insuficiente para cubrir oferta.
            Superados los efectos más agudos de la crisis, se podrá
           aprovechar las condiciones favorables del TLC con
           Estados Unidos.
            Inversiones del gobierno para inversiones en etanol, que
           va en línea con los intereses de la empresa.
            Reducción de tasa de interés para financiamiento
           agrícola.
            La construcción de la carretera Juanjuí – Salaverry
           permitirá conexión con la selva norte (mayor
           disponibilidad de tierras a precios menores).

           DEBILIDADES

            No ha logrado consolidar oferta exportable.
            Comercializadores con alto poder de negociación.
 Menor poder económico para competir por tierras.

                  AMENAZAS

                   La depreciación del dólar reduce el precio relativo
                    del azúcar importado.
                   La eliminación del arancel al azúcar refinada
                    (principal producto de la empresa) incentivará el
                    ingreso de azúcar.
                   Reducción de la cuota de importación de azúcar por
                    parte de Estados Unidos.
                   Limitación legal en la tendencia de hectáreas a un
                    máximo de 40 mil en los valles de la costa.
                   Ingreso de fructuosa (producto sustituto) a Perú con
                    arancel cero, como consecuencia del TLC con
                    Estados Unidos.
                   Incremento en tierras cultivada no ha ido de la mano
                    con la disponibilidad de agua en la costa norte.
                   Incremento en el precio de terrenos agrícolas en la
                    costa norte por competencia con otras empresas
                    agroindustriales.

1.1.2. Entorno

       1.1.2.1.   Principales competidores

                  o   Agroindustrial Casa Grande

                  o   Complejo Agroindustrial Cartavio

                  o   Corporación Andahuasi

                  o   Agroindustrial Paramonga

       1.1.2.2.   Principales Proveedores

                  Sol de Laredo es una empresa que siembra y cosecha su
                  propia materia prima es decir la caña de azúcar.
1.1.2.3.   Mercado

           Mercado Interno

           En el mercado interno, se espera que la demanda interna
           se vea afectada en los próximos dos años por los efectos
           de la crisis internacional. El crecimiento del PBI, para el
           2009, se estima en apenas 2.2%, luego de haber crecido
           9.8% en el 2008.
Mercado Externo

El principal precio interno de referencia es el que se
determina en el Mercado Mayorista de Santa Anita
(Lima). Se espera que, en el 2009, el precio del azúcar,
tanto rubia como blanca, continúe a la baja, debido a
que las empresas agroindustriales, especialmente de la
zona norte, están mejorando su productividad.




En el 2008, el Perú exportó azúcar solamente a 5 países.
Aun así, estos representaron una mayor diversificación de
nuestras exportaciones en comparación al 2007, en que
solo se enviaron muestras. El número de empresas
exportadoras se redujo, debido a que las empresas
prefirieron abastecer al mercado interno, como es el caso
de Laredo.

En el 2008, se exportó azúcar rubia a EE.UU., Haití y
Canadá, mientras que, en menor proporción, se exportó
azúcar blanca a Colombia. A pesar de que, en el 2008, el
precio promedio pagado por este producto se redujo
respecto al 2007 (de US$ 389 a US$ 351 por TM), en EE.UU.,
el precio se elevó (de US$ 389 a US$ 406 por TM en el
2008).   Las   empresas    decidieron    diversificar  sus
exportaciones; Cartavio exportó a Haití y Canadá,
           mientras que más empresas decidieron ingresar a
           Canadá.

           Según el USDA, hasta marzo del 2009, EE.UU. ha importado
           el 47.5% del total de la cuota establecida y se estima que
           adquirirá cerca de 100 mil TM mensuales hasta septiembre
           del 2009, promedio mayor a lo registrado en meses
           anteriores (febrero: 44.8 mil, marzo: 74.2 mil), presionando
           levemente a la baja el precio del azúcar, debido a la
           mayor competencia de los países para cubrir su cuota.
           Buena parte de estas compras provendrán de los
           principales    países    proveedores     como      República
           Dominicana y Brasil.

           Solo cinco países han enviado el 100% de su cuota
           permitida, ellos son Perú, El Salvador, Suiza, Bolivia y
           Honduras y Pomalca, que registraron fuertes excedentes
           en su producción en el 2008.

           Sin embargo, el precio pagado se ha reducido respecto a
           dicho año (de US$ 406 a US$ 401 por TM). Por su parte,
           Cartavio ha exportado azúcar blanca doméstica a
           Ecuador a un precio promedio de US$ 356 por TM.

           Por otro lado, los países de los cuales el Perú importa
           azúcar fueron 13. Se dejó de importar de El Salvador y
           Nicaragua. El aumento de la producción nacional (más
           áreas cultivadas e incremento de la productividad)
           mantendrá a las importaciones en los mismos niveles
           actuales.

1.1.2.4.   Clientes

           Azúcar rubia:
           Venta al mercado local
           Mercado nacional
           Pequeñas empresas

           En extranjero:
           EE.UU.
            Haití
            Canadá
Azúcar blanca
           Colombia.

1.1.2.5.   Entorno económico (índices estadísticos).




           La producción de azúcar de la empresa en el segundo
           trimestre 2009 fue de 31,186 TM, superior en 3.15% a lo
           producido en el trimestre anterior y 1.18% menor al
           trimestre similar del 2008. La menor producción con
           respecto al mismo periodo del año anterior se debió a
           menor sacarosa en caña por efectos climáticos. La
           estructura de la producción de azúcar, en el segundo
           trimestre 2009, fue de 2.12% crudos, 34.34% blanca y
           63.54% refinada.
Las inversiones en activo fijo, realizadas en el segundo
trimestre del 2009 y acumuladas en el año, han sido
destinadas al Proyecto de Estabilización, Ensanche y
Mejoramiento de Fábrica, Campo y Administración, como
se detalla a continuación:




Laredo continúa adquiriendo Activos Fijos destinados a la
estabilización y mejoramiento de fábrica, así como
inversiones para la ampliación de la frontera agrícola y
aumento en la disponibilidad de caña propia. La inversión
acumulada al segundo trimestre en campo, fábrica y
administración asciende a US$ 2,475,792 (no se considera
la preparación y siembra de los campos, pues estos se
incluyen en el costo de cultivo en proceso).

Las ventas netas del segundo trimestre 2009 fueron de S/.
38,575,872, menor en 5.73% respecto al primer trimestre y a
su vez fue mayor en 3.79% a las ventas del mismo trimestre
2008.

Los resultados operativos y financieros alcanzados por la
empresa, durante el segundo trimestre del año 2009,
fueron positivos. La utilidad antes de Impuestos y
Participaciones fue de S/. 8,813,346, mayor en 23.60%
respecto al primer trimestre del 2009. Comparada con la
                    utilidad del mismo trimestre del año 2008, fue superior en
                    343.09 %. Se debe señalar que, en el segundo trimestre
                    2009, la utilidad neta fue de S/. 2,023,801, debido al
                    registro de la NIC 41 sobre el valor de los activos
                    biológicos.

1.2. Descripción General de la Empresa

   1.2.1. Breve descripción general de la Empresa

          La Empresa Agroindustrial Laredo S.A.A. forma parte del Grupo
          Manuelita y se dedica principalmente a la producción de azúcar de
          alta calidad orientada a atender al sector industrial peruano.

          Sus actividades se desarrollan en Trujillo, capital de la región La
          Libertad, en Perú; y cuenta con 7.137 hectáreas cultivadas en caña
          de azúcar de las cuales más del 30% están sembradas en el desierto
          liberteño, utilizando la más avanzada tecnología en riego por goteo
          con aguas provenientes del canal madre Chavimochic que trae
          agua de la sierra peruana.




          Como subproductos en la elaboración del azúcar, Laredo
          comercializa mieles, bagazo y alcohol industrial y extrafino, utilizado
          en la industria farmacéutica.

          La compañía tiene por objeto la producción y comercialización de
          azúcar y sus derivados (alcohol, melaza, bagazo y otros), a partir del
          cultivo e industrialización de la caña de azúcar y la molienda de
          caña de sembradores.

          Durante el 2009 logró procesar más de 1.1 millones de toneladas de
          caña y producir más de 126.000 toneladas de azúcar.
1.2.2. Organización de la Empresa
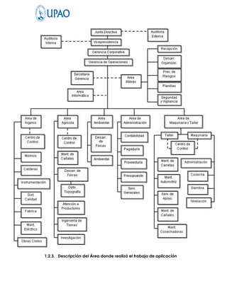
1.2.3. Descripción del Área donde realizó el trabajo de aplicación
Este trabajo se realizó en el área de contabilidad de la Empresa
          Agroindustrial Laredo SAA.

          El encargado de esta área es el Contador Robert Tavara, quien
          colaboró en brindarnos la información necesaria para la
          presentación de este trabajo de investigación.

1.3. Proceso Productivo

   1.3.1. Principales productos o servicios




                                              AZUCAR DOMESTICA
             AZUCAR RUBIA




           AZUCAR INDUSTRIAL                  AZUCAR REFINADA




          Productos que se generan por cada 100 toneladas de caña de
          azúcar:
Azúcar (96%) 11 Toneladas
      Bagazo (50% humedad) 27.5 Toneladas
      Miel Fina (85% sólidos) 3.5 Toneladas
      Residuos Agrícolas 20.0 Toneladas

      Fuente: Empresa Agroindustrial Sol de Laredo, estos datos podrán
      tener variaciones leves de conformidad con las condiciones
      agroecológicas e industriales de la zona.

        o   El bagazo es el remanente de la fibra de la caña, es fibroso y
            pobre en sacarosa, constituye cerca del 30% del total de la
            caña de azúcar procesada y contiene aproximadamente 50%
            de humedad. El bagazo se utiliza como combustible en los
            ingenios, supliendo hasta el 100% de los requerimientos de
            combustibles para las calderas; también se utiliza para la
            producción de pulpa y papel. Por cada 100 Kg de caña
            procesada se generan de 25 a 30 Kg de bagazo.

1.3.2. Materia prima que utiliza, (Índices de consumo)

        Caña de azúcar




1.3.3. Diagrama de Flujo productivo de la Empresa
 ÁREA DE MOLINOS:

  En el área de molinos se hace la recepción de caña de azúcar,
  la extracción de jugo y la obtención de bagazo. Este bagazo se
  utiliza como combustible para las calderas.

  •    Recepción, descarga y alimentación de la caña:

      La caña de azúcar se transporta a través de diversos medios
      al ingenio (remolques, camiones, etc); posteriormente, es
      pesada en básculas anexas a la fábrica y se descarga en las
      mesas alimentadoras por medio de grúas cañeras, grúas
      puente, volteadores laterales y otros equipos. Las mesas son
      colocadas lateralmente y en ellas se hace el lavado de la
      caña de azúcar, con el fin de eliminar la arena y tierra
proveniente del campo; esta área recibe el nombre de Batey.
    De las mesas alimentadoras la caña pasa al conductor
    principal.

    Cabe mencionar que sobre el conductor de caña posterior a
    las mesas alimentadoras, muchos ingenios montan niveladores
    cuya función consiste en distribuir y nivelar la caña en el
    conductor. Sobre el conductor, la caña es picada con uno o
    dos juegos de cuchillas picadoras y desfibradoras con las que
    se obtiene una aceptable preparación de la caña. Las
    picadoras y las desfibradoras aseguran la alimentación a los
    molinos y mejoran la preparación de la caña, pues
    normalmente los ingenios cuentan con dos o tres juegos de
    picadoras.

•                                                  Molienda:

    Una                                             vez   que la
    caña                                            ha pasado por
    las                                             picadoras
    pasa al                                         primer molino,
    en                                              donde,        a
    través                                          de           un
                                                    conductor
                                                    intermedio
    para                                            ayudar a la
                                                    extracción del
    jugo se                                         adiciona,
    antes                                           del      último
    molino,                                         agua caliente
    al bagazo para extraer hasta el 94 o 95% de la azúcar
    obtenida contenida en la caña, esto favorece la capacidad
    de los molinos para transformar la caña en una masa
    homogénea y compacta. En los molinos anteriores, se le
    adiciona jugo diluido del molino al cual precede y a esto se le
    llama imbibición. Seguidamente el jugo se somete a uno o
    preferiblemente dos tamizados (uno grueso y otro fino), para
    eliminar la mayor cantidad de bagacillo pasa a un segundo
    molino, y así sucesivamente hasta el último molino
    dependiendo del tamaño del tándem. El número de molinos
    utilizados generalmente oscila entre 4 y 7. Y el molino consta
normalmente de 4 mazas (2 inferiores, 1 superior y una cuarta
    maza) y su función es la extracción del jugo de la caña.

    Después de extraído el jugo debe escurrir rápidamente desde
    la zona donde el bagazo sufre la presión máxima.

    El remanente de la molienda es el bagazo; este residuo es
    utilizado como combustible en las calderas para generar
    vapor y producir energía eléctrica. Esta energía es utilizada
    para el calentamiento de los jugos y conocimiento de las
    masas de jugo de la caña de azúcar.




•   Área de cogeneración de energía eléctrica

    La cogeneración de energía eléctrica se define como la
    producción simultánea de energía térmica y energía
    eléctrica. En los ingenios azucareros el proceso de
    cogeneración es el siguiente:

    El bagazo procedente del proceso de molienda es
    trasportado en conductores hacia las calderas para ser usado
    como combustible en la producción de vapor de agua a
    diferentes presiones (14.06 Kgf/cm2, 28.12 Kgf/cm2, 42.18
    Kgf/cm2, 63.27 Kgf/cm2), dependiendo del diseño de cada
    ingenio. El vapor de agua es posteriormente utilizado en
    turbogeneradores de contrapresión o de condensación, aquí
    se genera la energía eléctrica utilizada en todo el proceso de
    fabricación de azúcar, teniendo un excedente que es
    entregado al Sistema Interconectado Nacional (SIN). En el
    caso de usar turbogeneradores de contrapresión o de
escape, este vapor es utilizado en el proceso de producción
     de azúcar en sus diferentes etapas de calentamientos a una
     presión de 1.4 Kgf/cm2.

     La generación específica total es alrededor de 50 a 70
     kilovatios por tonelada de caña molida (Kwh/TCM), de los
     cuales de 24 a 26 Kwh/TCM es consumida en el proceso de
     producción de azúcar y el resto es entregada al SIN.

 ÁREA DE FABRICACIÓN:

 •   Purificación:

     El jugo extraído de los molinos es ácido, turbio y de color
     verde oscuro por lo que, es necesaria su purificación, que
     inicia con el proceso de sulfitación. El proceso consiste en la
     adición del azufre bajo forma de dióxido de azufre (SO 2) en
     contracorriente con el jugo proveniente de los molinos, con el
     objetivo de que reaccionen los compuestos férricos con el
     azufre para iniciar la reducción de color. Al jugo sulfitado se le
     adiciona una lechada de cal para elevar su pH a 7.0 – 7.2
     inmediatamente de color entre el jugo y el vapor de los
     evaporadores; el calentador que son intercambiadores de
     calor entre el jugo y el vapor de los evaporadores; el
     calentador es de varios pasos (tubulares o de placa) con ello
     se aprovecha en mejor forma el vapor que circula por fuera
     de los tubos que conducen el jugo.

     En la primera etapa pasa a una temperatura de 45 a 85
     grados Celsius, y en la segunda de 85 a 105 grados Celsius.
     Seguidamente, al jugo calentado se le agrega una solución
     de un polímero llamado floculante, para dar inicio a la fase
     de clarificación.

 •   Clarificación:

     La clarificación consiste en una separación de fases del jugo
     para decantarlo. La decantación se lleva a cabo en
     clarificadores de jugo en los cuales las impurezas, por efecto
     de procesos químicos, se van al fondo y el jugo clarificado se
extrae por la parte superior; el sedimento, lodo o cachaza lo
    hace por la parte inferior o a través de bombas especiales.

    El clarificador consiste de un tanque lo suficientemente
    grande para que la velocidad de escurrimiento y de
    circulación sea tan baja que no impida la realización de la
    decantación ni deteriore el jugo. El jugo clarificado se hace
    pasar por tamices estacionarios o vibratorios para eliminar las
    impurezas todavía presentes.

    El lodo o cachaza contiene todavía azúcar y requiere ser
    pasada por filtros rotativos al vacío para recuperar cierta
    cantidad de jugo, el cual retorna al proceso; de este proceso
    se retira una torta de cachaza que es devuelta al campo.

•   Evaporación:

    El jugo clarificado, que no es más que azúcar disuelta en
    agua libre de impurezas, pasa a los evaporadores en los
    cuales se elimina alrededor del 80% del agua. La evaporación
    de esta agua se hace en dos etapas:

        La evaporación propiamente dicha, que elimina
         aproximadamente las dos terceras partes de agua,
         obteniéndose un líquido que se conoce como
         meladura.
        El conocimiento.

    Los evaporadores que trabajan en cuádruple o quíntuple
    efecto, el vapor producido por la evaporación de agua en el
    primer efecto son utilizados para calentar el segundo y así
    sucesivamente hasta llegar al último efecto que entrega sus
    vapores al condensador.

    La importancia del sistema de múltiples efectos es que
    permite trabajar con temperatura menos peligrosa, la alta
    temperatura produce pérdidas por inversión (pérdidas de
    sacarosa) y coloración del jugo que afectaría la calidad de
    los cristales de azúcar.

•   Cristalización:
En esta etapa se realiza el conocimiento, que es el proceso en
    el cual la meladura obtenida en la evaporación pasa a la
    última etapa de extracción de agua o concentración
    máxima; por lo que, a medida que la meladura se concentra,
    su viscosidad aumenta rápidamente y luego comienzan a
    aparecer cristales de azúcar.

    Esta pérdida de fluidez del material hace necesario que se
    realice un manejo diferenciado del mismo, ya que no es
    posible circularlo en tubos angostos de un cuerpo a otro; por
    lo tanto, la evaporación se llevará a cabo en un solo efecto,
    el equipo es similar al de los evaporadores pero adaptado
    para manejar el producto viscoso que debe concentrar. Estos
    equipos reciben el nombre de tachos y de esta operación
    depende la calidad del azúcar final. Los tachos trabajan al
    vacío para efectuar la evaporación a baja temperatura y
    evitar así la caramelización del azúcar.

•   Centrifugación:

    En los tachos se obtiene una masa
    denominada masa cocida, que es una
    mezcla de cristales de azúcar y miel, la
    cual es enviada a la operación de
    centrifugación; esta operación consiste
    en separar los cristales de la masa para
    obtener el azúcar en forma comercial,
    también se conoce con el nombre de
    centrifugado o “purgado”, obteniendo
    azúcar crudo o blando, y miel.

    La miel se retorna a los tachos para dos etapas adicionales de
    cristalización que termina con los conocimientos.

    En estos procesos se obtienen tres tipos de azúcar, productos
    de tres estaciones de centrifugas:
        El azúcar de primera o azúcar comercial.
        El azúcar de segunda utilizado para el conocimiento
           de primera.
 El azúcar de tercera que se utiliza para la cristalización
         del segundo conocimiento, de éste se extrae una miel
         final denominada melaza.

    En la actualidad, las centrifugas son completamente
    automáticas y dependiendo de la más por purgar, se ajustan
    los tiempos de cada paso de la máquina.

•   Azúcar refino:

                                                             El




    azúcar de primera es fundido o disuelto en agua y
    posteriormente es aireado en un recipiente a presión.

    El licor obtenido es pasado por los filtros de carbón y tierra
    infusoria, donde se eliminan las impurezas y es entregado a los
    tachos de refino. Igual que en los tachos de fábrica, se elimina
    el agua y se obtiene azúcar refino cristalizado, que pasa de
    las centrifugas a los secadores y de allí al envase. La miel
    obtenida, también llamada jarabe, es retornada en
    proporción a los tachos de refino para mezclarse con el licor
    fundido y continuar el ciclo de producción.

•   Secado y empaque:

                                                        Después
                                                        que       el
                                                        azúcar
                                                        sale de la
                                                        centrífuga
                                                        para     ser
                                                        secado y
                                                        enfriado
para asegurar su buena conservación en el almacén. Las
                  secadoras y enfriadoras consisten en tambores rotativos a
                  través de los cuales se circula aire caliente y frío
                  respectivamente     para    deshumedecerlo      y    enfriarlo,
                  posteriormente se envía al área de envases. En nuestro país el
                  azúcar blanco no se almacena a granel si no que en sacos,
                  mientras que el crudo para exportación se almacena a
                  granel.


II. TAREA ACADEMICA: DESARROLLO DEL TRABAJO DE INVESTIGACIÓN

  -   Marco Referencial

      o     Marco Teórico

          Para poder desarrollar una empresa dentro del sector productivo
          agroindustrial como es la fabricación del azúcar en la Empresa sol de
          Laredo     en nuestra región debemos tener en cuenta la eficiencia
          técnica que debe darse dentro del entorno productivo es por ello
          que hemos tomado como referencia la eficiencia que es un término
          que ha sido utilizado en el ámbito económico desde antes del
          mundo romano y puede remontarse incluso hasta la Grecia Clásica
          donde sabemos que se una por primera vez el termino economía lo
          cual va ser de mucha importancia en la conducción de cualquier tipo
          de empresa.

          Referido al ámbito o sector productivo de la empresa, se dice que un
          proceso o procedimiento productivo es técnicamente eficiente con
          respecto a otro u otros cuando para obtener la misma cantidad de
          productos cuando se consume menos y no más de los restantes; o,
          equivalentemente, cuando permite obtener una mayor cantidad de
          productos sin consumir mayor cantidad de ninguno de los productos o
          factores productivos, expresados ambos, productos, en unidades
          físicas.

      o     Antecedentes

          Ruiz C. (2004) en su trabajo de investigación titulada “Fundamento de
          la Administración de Capital de Trabajo” tiene como propósito
          fundamental dentro de su ámbito industrial, las medidas necesarias
          para cumplir con los compromisos de responsabilidad social,
integridad, respeto por la población y protección del medio
      ambiente. Al identificar con precisión los insumos para cada proceso
      con las condiciones de calidad requeridas de eficiencia Y trabajar en
      equipo de una manera coordinadamente la Empresa Agroindustrial
      Laredo S.A.A en nuestra localidad de Trujillo.

      Hernández D. (2005) en su trabajo de investigación “Mecanismos de
      control de una empresa productiva”, el autor establece las pautas de
      control que permiten evaluar la eficiencia, eficacia y ser líder en la
      producción de azúcar y derivados de la caña en el Perú, con
      productos de primera calidad acorde con las normas de producto,
      ambientales y de responsabilidad social más exigentes y a la
      vanguardia en la aplicación de tecnologías de última generación. Este
      documento permitirá tomar como referencia la experiencia
      desarrollada.

 Planteamiento y enunciado del problema a investigar.

   La administración del capital de trabajo ha adquirido especial importancia
   en la administración de una empresa, debido a que los niveles excesivos
   de activo circulante pueden contribuir de manera significativa a que una
   empresa obtenga un rendimiento de su inversión por debajo de lo normal.
   Sin embargo, las compañías con muy poco activo circulante pueden tener
   pérdidas y problemas para operar sin contratiempos. El ámbito en el cual
   se desarrollará la investigación comprende el departamento de
   contabilidad, el periodo que comprende el estudio es del año 2013.


    Es fundamental el efecto de las decisiones sobre el capital de trabajo en
   el riesgo, rendimiento y precio de las acciones, es por esto que        los
   directores y el personal de los departamentos financieros dedican mucho
   tiempo al análisis del capital de trabajo. Su responsabilidad directa es la
   administración del efectivo, los valores comercializables, las cuentas por
   cobrar, las cuentas por pagar, las acumulaciones y otras fuentes de
   financiamiento a corto plazo y en el manejo de los inventarios.

   Tomando como referencia la situación problemática descrita en la
   empresa Agroindustrias Laredo S.A.A de Trujillo, este vendría a constituirse
   esencialmente en una herramienta útil para que la administración activa
   dirija su gestión y obtenga una seguridad razonable de que las actividades
   se están conduciendo al logro de los objetivos institucionales, en las áreas
   administrativas y financieras para levantar un diagnóstico de la situación
encontrada. Y con ello proponer elementos a la empresa Agroindustrias
    Laredo S.A.A jefes y empleados sobre la eficiencia en los procesos
    administrativos y financieros para cumplir con su obligación de lograr el uso
    adecuado de los recursos.

                Formulación del problema a investigar.

    ¿Cómo se lograría la eficiencia de la Administración del Capital de Trabajo
    en la Agroindustria Laredo SAA de Trujillo en el año 2010?

 Hipótesis

    Una eficiente administración del capital de trabajo se lograra a través de
    una adecuada política de administración de capital de trabajo en la
    empresa.

 Objetivos:

    Objetivo General:

    Evaluar y aplicar la política de capital de trabajo establecido en la
    empresa.

    Objetivos Específicos:

     Realizar un estudio teórico de la administración del capital de trabajo
      como punto de partida para su análisis posterior.

     Motivar la amplia utilización en la práctica del análisis financiero.

     Proponer soluciones que permitan mejorar la administración del capital
      de trabajo.

 Presentación de resultados
El balance de Agroindustrias Laredo SAA en el año 2011, refleja un incremento en el pasivo corriente con lo que se
podría deducir que esta empresa se ha endeudado en corto plazo con proveedores para incrementar su activo
corriente primordialmente cuentas por cobrar, activos biológicos e inventario. Como se puede observar en el balance
esta empresa invierte en inventario como también en maquinaria y equipo para producción, que son las más resaltantes
en activos totales; respecto a su pasivo, primordialmente con préstamos bancarios de largo plazo, como también
deudas a corto con proveedores.
El estado de ganancias y pérdidas del año 2011 comparado con el año anterior, demuestra una mayor utilidad neta,
debido al incremento en la venta, que me da una ganancia bruta superior al año anterior, respecto a los gastos de
venta y administrativos reflejan un incremento respecto del anterior año, los gastos financieros, ingresos financieros y
diferencias de cambio que han disminuido, por consecuencia un incremento en la utilidad neta.
Ratios financieros

        Liquidez




       Actividad




  Rentabilidad
2011           2010
Utilidad Bruta                                       85,124,162     81,724,397
(/) Ingresos por Ventas                             268,244,546    237,349,344
    (=) Margen Bruto                                   31.7%          34.4%
Utilidad Operativa (EBIT)                            65,317,286     65,381,292
(/) Ingresos por Ventas                             268,244,546    237,349,344
    (=) Margen Operativo EBIT                          24.3%          27.5%
Utilidad Operativa (EBITDA)                          65,317,286     65,381,292
(/) Ingresos por Ventas                             268,244,546    237,349,344
    (=) Margen Operativo EBITDA                        24.3%          27.5%
Resultado Neto                                       59,844,925     54,699,540
(/) Ingresos por Ventas                             268,244,546    237,349,344
    (=) Margen Neto                                    22.3%          23.0%

                                    Endeudamiento

                                                      2011          2010
Pasivo Total                                        227,796,518   236,726,082
(/) PN Total                                        521,811,972   485,094,143
    (=) Estructura de Capital                          0.4           0.5
Pasivo Total                                -       227,796,518   236,726,082
(/) Activo Total                                    749,608,490   721,820,225
    (=) Razón de Endeudamiento                         0.3           0.3
Utilidad Bruta                                      85,124,162    81,724,397
(/) EBIT                                            65,317,286    65,381,292
    (=) Leverage Operativo                             1.3           1.2
EBIT                                                65,317,286    65,381,292
(/) EBT                                             65,315,570    65,379,578
    (=) Leverage Financiero                            1.0           1.0
    (=) Leverage Combinado                             1.3           1.2
ROE                                         -          0.11          0.11
ROIC                                        -          0.10          0.10
    (=) GRADO APALANCAM. ROE/ROIC                      1.1           1.1




   Discusión de resultados
En el ratio financiero de liquidez, refleja un incremento comparado con el
   año anterior, teniendo una tendencia mejor debido a que existen más
   activos que en el transcurso del año se pueden convertir en efectivo , el
   coeficiente de circulante indica una tendencia mejor debido a que
   presenta mayor activo circulante que pueda cubrir sus deudas a corto
   plazo, el coeficiente de liquidez inmediata refleja una tendencia mejor
   pero a la misma vez debe mantenerse alerta de que no siga
   incrementado, porque puede ser dinero ocioso.

   El ratio de actividad, permite medir la efectividad de la empresa para
   utilizar sus activos, el ciclo operativo presenta un incremento lo que significa
   una tendencia desfavorable para la empresa, porque demora más días
   en convertir sus inventarios y cuentas por cobrar en efectivo, pero al
   misma vez muestra una rotación de activos favorable porque el inventario
   tiene menos días en almacén comparado al año anterior. La ganancia
   relativa a las ventas ha disminuido pero aun se sigue manteniendo un nivel
   alto en porcentaje, respecto al nivel de endeudamiento de la empresa ha
   reducido, por lo tanto es mayor el nivel de financiamiento que aportan los
   accionistas

   El ratio de margen bruto indica el porcentaje de utilidad bruta que se
   obtiene de las ventas netas realizadas. El rendimiento generado sobre las
   ventas y la inversión cada S/. 1.00 de venta neta es de 24.3%, a diferencia
   del año 2010 que fue más favorable para la empresa con una diferencia
   de 2.7 % menos al año 2011. Lo que deja claramente dicho que el
   problema de la empresa en el año 2011 está en los costos, no es
   conveniente mantenerlos así para el próximo periodo de la empresa.

   El ratio de margen neto refleja el porcentaje que se obtiene de utilidad con
   respecto a las ventas realizadas.

   La rentabilidad de las ventas de después de deducir todos los gastos
   incluyendo impuestos se trató de mantener dentro su estándar promedio,
   disminuyo con un 0.7 % menos al año anterior que fue de 23.0% de utilidad
   neta por cada sol de venta lograda lo que da una razonabilidad sobre la
   evaluación de los precios de venta en función de sus costos y gastos.




Conclusiones:
1. La política de capital de trabajo que persigue AGROINDUSTRIAS LAREDO
         SAA, soluciona los problemas existentes en su administración.

      2. La situación económica – financiera en el periodo analizado es
         favorable.

      3. No existen deficiencias en la concepción de una política de créditos de
         la entidad.

    Recomendaciones:

         1. La rentabilidad de la empresa podría mejora con la aplicación de
            una política de cuentas por cobrar consecuente con la realidad que
            persigue AGROINDUSTRIA LAREDO SAA.
         2. Emprender un riguroso estudio de mercado en función de clientes y
            proveedores potenciales.
         3. Realizar un estudio dirigido fundamentalmente al análisis de los
            clientes, en función de conocer las posibilidades reales de cobrar.




Referencias Bibliográficas.
Anexos:

    Paginas Internet:

      http://www.manuelita.com/index.php?
      p=laredoazucarperu/agroindustriallaredos_a_a_&

      http://es.scribd.com/doc/30421677/Numero-de-RUC

      http://www.latinburkenroad.com/docs/BRLA%20Empresa%20Agroindustrial
      %20Laredo%20(200908%20Spanish).pdf

      http://www.smv.gob.pe/ConsultasP8/temp/mo5it20y.fi5.pdf

      http://www.monografias.com/trabajos-ppt/administracion-capital-
      trabajo/administracion-capital-trabajo.shtml

      http://alexander-ingenieros.blogspot.com/2011/06/planteamiento-hipotesis-
      problematica-y.html

      http://www.bvl.com.pe/hhii/B08363/20120302181201/MEMORIA32ANUAL32
      2011.PDF




    Fotografías:
BAGAZO




MOLINOS




      CLARIFICADOR DE
           JUGOS




           EQUIPOS DE
          EVAPORACIÓN
EQUIPOS DE
EVAPORACIÓN




  TACHOS
 CONTINUOS




 CENTRÍFUGAS




               ENVASE DE
                AZÚCAR
EMBOLSADO DE
              AZÚCAR




EMPAQUETADO DE
    AZÚCAR




         AZÚCAR REFINADA




            BODEGA DE
             AZÚCAR
TRANSPORTE DE
   AZÚCAR
TRANSPORTE DE
   AZÚCAR
TRANSPORTE DE
   AZÚCAR

Trabajo final agroindustrial laredo s.a.a

  • 1.
    UNIVERSIDAD PRIVADA ANTENORORREGO FACULTAD DE CIENCIAS ECONÓMICAS ESCUELA PROFESIONAL DE CONTABILIDAD LA EFICIENCIA EN LA ADMINISTRACIÓN DEL TRABAJO PERIODO 2013 INTEGRANTES • Castillo Alfaro, Marlitt • Iparraguirre Usquiano, Graciela • Novoa Sepúlveda, Mariana • Rodríguez Varas ,Luz • Salvatierra Alvarado, Karla DOCENTE: Dr. Jenry Hidalgo Lama Trujillo, 13 de Febrero 2013
  • 2.
    INDICE 1. DATOS GENERALES. 1.1. Información del Sector 1.1.1. Referencias generales donde se desenvuelve la Empresa. 1.1.1.1 Misión de la empresa 1.1.1.2 Visión de la empresa 1.1.1.3 Análisis FODA de la empresa 1.1.2. Entorno 1.1.2.1. Principales competidores. 1.1.2.2. Principales Proveedores. 1.1.2.3. Mercado 1.1.2.4. Clientes 1.1.2.5. Entorno económico (índices estadísticos). 1.2. Descripción General de la Empresa. 1.2.1. Breve descripción general de la Empresa. 1.2.2. Organización de la Empresa (Organigrama). 1.2.3. Descripción del Área donde realizó el trabajo de aplicación. 1.3. Proceso Productivo 1.3.1. Principales productos o servicios. (Índices de Producción). 1.3.2. Materia prima que utiliza, (Índices de consumo). 1.3.3. Diagrama de Flujo productivo de la Empresa. II. TAREA ACADEMICA: DESARROLLO DEL TRABAJO DE INVESTIGACIÓN - Marco Referencial o Marco Teórico. o Antecedentes.  Planteamiento y enunciado del problema a investigar.  Hipótesis (para los casos que amerita)  Objetivos: General / Específicos.  Presentación de resultados  Discusión de resultados  Conclusiones.  Recomendaciones  Referencias bibliográficas Referencias Bibliográficas. Anexos: Vídeos, fotografías, evidencias materiales y documentarias de la investigación. PPT y videos para la sustentación.
  • 3.
    1. DATOS GENERALES. 1.1. Información del Sector 1.1.1. Referencias generales donde se desenvuelve la Empresa Empresa Agroindustrial Laredo S. A. A. con RUC 20132377783 es una institución que se encuentra ubicada en la Avenida Trujillo S/N en el distrito de Laredo, provincia de Trujillo, Departamento de La Libertad, siendo su área de influencia principal en los Valles de Santa Catalina, Virú y Chao. Su actividad primordial es cultivar y procesar caña de azúcar, con el objetivo de ser líder en la producción de azúcar y derivados de la caña en el Perú, con productos de primera calidad acorde con las normas de producto, ambientales y de responsabilidad social más exigentes y a la vanguardia en la aplicación de tecnologías de última generación, fue conformada en Mayo de 1997. El grupo Manuelita tiene presencia en cuatro países de Latinoamérica que son: Colombia, Perú, Chile y Brasil. 1.1.1.1. Misión de la empresa La empresa tiene como misión generar progreso y bienestar con empresas y productos agroindustriales ejemplares a partir del aprovechamiento racional y sostenible de los recursos naturales. 1.1.1.2. Visión de la empresa Crear valor a sus accionistas, mejorando la rentabilidad y creciendo en productos, clientes y mercado, incrementando su participación en el mercado azucarero peruano, reforzando sus procesos agrícolas y fabriles
  • 4.
    desarrollando la gestióngremial, ambiental, comunitaria y reforzando el capital humano, organizacional y tecnológico. 1.1.1.3. Análisis FODA de la empresa FORTALEZAS:  Alta productividad respecto al promedio mundial y nacional.  Producto con elasticidad precio relativamente baja.  Know – How de accionista mayoritario. OPORTUNIDADES  Menor oferta en el mercado mundial, especialmente por problemas en las cosechas de India y Brasil.  Mayor demanda de industrias alimentarias locales.  Oferta local aún insuficiente para cubrir oferta.  Superados los efectos más agudos de la crisis, se podrá aprovechar las condiciones favorables del TLC con Estados Unidos.  Inversiones del gobierno para inversiones en etanol, que va en línea con los intereses de la empresa.  Reducción de tasa de interés para financiamiento agrícola.  La construcción de la carretera Juanjuí – Salaverry permitirá conexión con la selva norte (mayor disponibilidad de tierras a precios menores). DEBILIDADES  No ha logrado consolidar oferta exportable.  Comercializadores con alto poder de negociación.
  • 5.
     Menor podereconómico para competir por tierras. AMENAZAS  La depreciación del dólar reduce el precio relativo del azúcar importado.  La eliminación del arancel al azúcar refinada (principal producto de la empresa) incentivará el ingreso de azúcar.  Reducción de la cuota de importación de azúcar por parte de Estados Unidos.  Limitación legal en la tendencia de hectáreas a un máximo de 40 mil en los valles de la costa.  Ingreso de fructuosa (producto sustituto) a Perú con arancel cero, como consecuencia del TLC con Estados Unidos.  Incremento en tierras cultivada no ha ido de la mano con la disponibilidad de agua en la costa norte.  Incremento en el precio de terrenos agrícolas en la costa norte por competencia con otras empresas agroindustriales. 1.1.2. Entorno 1.1.2.1. Principales competidores o Agroindustrial Casa Grande o Complejo Agroindustrial Cartavio o Corporación Andahuasi o Agroindustrial Paramonga 1.1.2.2. Principales Proveedores Sol de Laredo es una empresa que siembra y cosecha su propia materia prima es decir la caña de azúcar.
  • 6.
    1.1.2.3. Mercado Mercado Interno En el mercado interno, se espera que la demanda interna se vea afectada en los próximos dos años por los efectos de la crisis internacional. El crecimiento del PBI, para el 2009, se estima en apenas 2.2%, luego de haber crecido 9.8% en el 2008.
  • 7.
    Mercado Externo El principalprecio interno de referencia es el que se determina en el Mercado Mayorista de Santa Anita (Lima). Se espera que, en el 2009, el precio del azúcar, tanto rubia como blanca, continúe a la baja, debido a que las empresas agroindustriales, especialmente de la zona norte, están mejorando su productividad. En el 2008, el Perú exportó azúcar solamente a 5 países. Aun así, estos representaron una mayor diversificación de nuestras exportaciones en comparación al 2007, en que solo se enviaron muestras. El número de empresas exportadoras se redujo, debido a que las empresas prefirieron abastecer al mercado interno, como es el caso de Laredo. En el 2008, se exportó azúcar rubia a EE.UU., Haití y Canadá, mientras que, en menor proporción, se exportó azúcar blanca a Colombia. A pesar de que, en el 2008, el precio promedio pagado por este producto se redujo respecto al 2007 (de US$ 389 a US$ 351 por TM), en EE.UU., el precio se elevó (de US$ 389 a US$ 406 por TM en el 2008). Las empresas decidieron diversificar sus
  • 8.
    exportaciones; Cartavio exportóa Haití y Canadá, mientras que más empresas decidieron ingresar a Canadá. Según el USDA, hasta marzo del 2009, EE.UU. ha importado el 47.5% del total de la cuota establecida y se estima que adquirirá cerca de 100 mil TM mensuales hasta septiembre del 2009, promedio mayor a lo registrado en meses anteriores (febrero: 44.8 mil, marzo: 74.2 mil), presionando levemente a la baja el precio del azúcar, debido a la mayor competencia de los países para cubrir su cuota. Buena parte de estas compras provendrán de los principales países proveedores como República Dominicana y Brasil. Solo cinco países han enviado el 100% de su cuota permitida, ellos son Perú, El Salvador, Suiza, Bolivia y Honduras y Pomalca, que registraron fuertes excedentes en su producción en el 2008. Sin embargo, el precio pagado se ha reducido respecto a dicho año (de US$ 406 a US$ 401 por TM). Por su parte, Cartavio ha exportado azúcar blanca doméstica a Ecuador a un precio promedio de US$ 356 por TM. Por otro lado, los países de los cuales el Perú importa azúcar fueron 13. Se dejó de importar de El Salvador y Nicaragua. El aumento de la producción nacional (más áreas cultivadas e incremento de la productividad) mantendrá a las importaciones en los mismos niveles actuales. 1.1.2.4. Clientes Azúcar rubia: Venta al mercado local Mercado nacional Pequeñas empresas En extranjero: EE.UU. Haití Canadá
  • 9.
    Azúcar blanca Colombia. 1.1.2.5. Entorno económico (índices estadísticos). La producción de azúcar de la empresa en el segundo trimestre 2009 fue de 31,186 TM, superior en 3.15% a lo producido en el trimestre anterior y 1.18% menor al trimestre similar del 2008. La menor producción con respecto al mismo periodo del año anterior se debió a menor sacarosa en caña por efectos climáticos. La estructura de la producción de azúcar, en el segundo trimestre 2009, fue de 2.12% crudos, 34.34% blanca y 63.54% refinada.
  • 10.
    Las inversiones enactivo fijo, realizadas en el segundo trimestre del 2009 y acumuladas en el año, han sido destinadas al Proyecto de Estabilización, Ensanche y Mejoramiento de Fábrica, Campo y Administración, como se detalla a continuación: Laredo continúa adquiriendo Activos Fijos destinados a la estabilización y mejoramiento de fábrica, así como inversiones para la ampliación de la frontera agrícola y aumento en la disponibilidad de caña propia. La inversión acumulada al segundo trimestre en campo, fábrica y administración asciende a US$ 2,475,792 (no se considera la preparación y siembra de los campos, pues estos se incluyen en el costo de cultivo en proceso). Las ventas netas del segundo trimestre 2009 fueron de S/. 38,575,872, menor en 5.73% respecto al primer trimestre y a su vez fue mayor en 3.79% a las ventas del mismo trimestre 2008. Los resultados operativos y financieros alcanzados por la empresa, durante el segundo trimestre del año 2009, fueron positivos. La utilidad antes de Impuestos y Participaciones fue de S/. 8,813,346, mayor en 23.60%
  • 11.
    respecto al primertrimestre del 2009. Comparada con la utilidad del mismo trimestre del año 2008, fue superior en 343.09 %. Se debe señalar que, en el segundo trimestre 2009, la utilidad neta fue de S/. 2,023,801, debido al registro de la NIC 41 sobre el valor de los activos biológicos. 1.2. Descripción General de la Empresa 1.2.1. Breve descripción general de la Empresa La Empresa Agroindustrial Laredo S.A.A. forma parte del Grupo Manuelita y se dedica principalmente a la producción de azúcar de alta calidad orientada a atender al sector industrial peruano. Sus actividades se desarrollan en Trujillo, capital de la región La Libertad, en Perú; y cuenta con 7.137 hectáreas cultivadas en caña de azúcar de las cuales más del 30% están sembradas en el desierto liberteño, utilizando la más avanzada tecnología en riego por goteo con aguas provenientes del canal madre Chavimochic que trae agua de la sierra peruana. Como subproductos en la elaboración del azúcar, Laredo comercializa mieles, bagazo y alcohol industrial y extrafino, utilizado en la industria farmacéutica. La compañía tiene por objeto la producción y comercialización de azúcar y sus derivados (alcohol, melaza, bagazo y otros), a partir del cultivo e industrialización de la caña de azúcar y la molienda de caña de sembradores. Durante el 2009 logró procesar más de 1.1 millones de toneladas de caña y producir más de 126.000 toneladas de azúcar.
  • 12.
  • 13.
    1.2.3. Descripción delÁrea donde realizó el trabajo de aplicación
  • 14.
    Este trabajo serealizó en el área de contabilidad de la Empresa Agroindustrial Laredo SAA. El encargado de esta área es el Contador Robert Tavara, quien colaboró en brindarnos la información necesaria para la presentación de este trabajo de investigación. 1.3. Proceso Productivo 1.3.1. Principales productos o servicios AZUCAR DOMESTICA AZUCAR RUBIA AZUCAR INDUSTRIAL AZUCAR REFINADA Productos que se generan por cada 100 toneladas de caña de azúcar:
  • 15.
    Azúcar (96%) 11Toneladas Bagazo (50% humedad) 27.5 Toneladas Miel Fina (85% sólidos) 3.5 Toneladas Residuos Agrícolas 20.0 Toneladas Fuente: Empresa Agroindustrial Sol de Laredo, estos datos podrán tener variaciones leves de conformidad con las condiciones agroecológicas e industriales de la zona. o El bagazo es el remanente de la fibra de la caña, es fibroso y pobre en sacarosa, constituye cerca del 30% del total de la caña de azúcar procesada y contiene aproximadamente 50% de humedad. El bagazo se utiliza como combustible en los ingenios, supliendo hasta el 100% de los requerimientos de combustibles para las calderas; también se utiliza para la producción de pulpa y papel. Por cada 100 Kg de caña procesada se generan de 25 a 30 Kg de bagazo. 1.3.2. Materia prima que utiliza, (Índices de consumo)  Caña de azúcar 1.3.3. Diagrama de Flujo productivo de la Empresa
  • 16.
     ÁREA DEMOLINOS: En el área de molinos se hace la recepción de caña de azúcar, la extracción de jugo y la obtención de bagazo. Este bagazo se utiliza como combustible para las calderas. • Recepción, descarga y alimentación de la caña: La caña de azúcar se transporta a través de diversos medios al ingenio (remolques, camiones, etc); posteriormente, es pesada en básculas anexas a la fábrica y se descarga en las mesas alimentadoras por medio de grúas cañeras, grúas puente, volteadores laterales y otros equipos. Las mesas son colocadas lateralmente y en ellas se hace el lavado de la caña de azúcar, con el fin de eliminar la arena y tierra
  • 17.
    proveniente del campo;esta área recibe el nombre de Batey. De las mesas alimentadoras la caña pasa al conductor principal. Cabe mencionar que sobre el conductor de caña posterior a las mesas alimentadoras, muchos ingenios montan niveladores cuya función consiste en distribuir y nivelar la caña en el conductor. Sobre el conductor, la caña es picada con uno o dos juegos de cuchillas picadoras y desfibradoras con las que se obtiene una aceptable preparación de la caña. Las picadoras y las desfibradoras aseguran la alimentación a los molinos y mejoran la preparación de la caña, pues normalmente los ingenios cuentan con dos o tres juegos de picadoras. • Molienda: Una vez que la caña ha pasado por las picadoras pasa al primer molino, en donde, a través de un conductor intermedio para ayudar a la extracción del jugo se adiciona, antes del último molino, agua caliente al bagazo para extraer hasta el 94 o 95% de la azúcar obtenida contenida en la caña, esto favorece la capacidad de los molinos para transformar la caña en una masa homogénea y compacta. En los molinos anteriores, se le adiciona jugo diluido del molino al cual precede y a esto se le llama imbibición. Seguidamente el jugo se somete a uno o preferiblemente dos tamizados (uno grueso y otro fino), para eliminar la mayor cantidad de bagacillo pasa a un segundo molino, y así sucesivamente hasta el último molino dependiendo del tamaño del tándem. El número de molinos utilizados generalmente oscila entre 4 y 7. Y el molino consta
  • 18.
    normalmente de 4mazas (2 inferiores, 1 superior y una cuarta maza) y su función es la extracción del jugo de la caña. Después de extraído el jugo debe escurrir rápidamente desde la zona donde el bagazo sufre la presión máxima. El remanente de la molienda es el bagazo; este residuo es utilizado como combustible en las calderas para generar vapor y producir energía eléctrica. Esta energía es utilizada para el calentamiento de los jugos y conocimiento de las masas de jugo de la caña de azúcar. • Área de cogeneración de energía eléctrica La cogeneración de energía eléctrica se define como la producción simultánea de energía térmica y energía eléctrica. En los ingenios azucareros el proceso de cogeneración es el siguiente: El bagazo procedente del proceso de molienda es trasportado en conductores hacia las calderas para ser usado como combustible en la producción de vapor de agua a diferentes presiones (14.06 Kgf/cm2, 28.12 Kgf/cm2, 42.18 Kgf/cm2, 63.27 Kgf/cm2), dependiendo del diseño de cada ingenio. El vapor de agua es posteriormente utilizado en turbogeneradores de contrapresión o de condensación, aquí se genera la energía eléctrica utilizada en todo el proceso de fabricación de azúcar, teniendo un excedente que es entregado al Sistema Interconectado Nacional (SIN). En el caso de usar turbogeneradores de contrapresión o de
  • 19.
    escape, este vapores utilizado en el proceso de producción de azúcar en sus diferentes etapas de calentamientos a una presión de 1.4 Kgf/cm2. La generación específica total es alrededor de 50 a 70 kilovatios por tonelada de caña molida (Kwh/TCM), de los cuales de 24 a 26 Kwh/TCM es consumida en el proceso de producción de azúcar y el resto es entregada al SIN.  ÁREA DE FABRICACIÓN: • Purificación: El jugo extraído de los molinos es ácido, turbio y de color verde oscuro por lo que, es necesaria su purificación, que inicia con el proceso de sulfitación. El proceso consiste en la adición del azufre bajo forma de dióxido de azufre (SO 2) en contracorriente con el jugo proveniente de los molinos, con el objetivo de que reaccionen los compuestos férricos con el azufre para iniciar la reducción de color. Al jugo sulfitado se le adiciona una lechada de cal para elevar su pH a 7.0 – 7.2 inmediatamente de color entre el jugo y el vapor de los evaporadores; el calentador que son intercambiadores de calor entre el jugo y el vapor de los evaporadores; el calentador es de varios pasos (tubulares o de placa) con ello se aprovecha en mejor forma el vapor que circula por fuera de los tubos que conducen el jugo. En la primera etapa pasa a una temperatura de 45 a 85 grados Celsius, y en la segunda de 85 a 105 grados Celsius. Seguidamente, al jugo calentado se le agrega una solución de un polímero llamado floculante, para dar inicio a la fase de clarificación. • Clarificación: La clarificación consiste en una separación de fases del jugo para decantarlo. La decantación se lleva a cabo en clarificadores de jugo en los cuales las impurezas, por efecto de procesos químicos, se van al fondo y el jugo clarificado se
  • 20.
    extrae por laparte superior; el sedimento, lodo o cachaza lo hace por la parte inferior o a través de bombas especiales. El clarificador consiste de un tanque lo suficientemente grande para que la velocidad de escurrimiento y de circulación sea tan baja que no impida la realización de la decantación ni deteriore el jugo. El jugo clarificado se hace pasar por tamices estacionarios o vibratorios para eliminar las impurezas todavía presentes. El lodo o cachaza contiene todavía azúcar y requiere ser pasada por filtros rotativos al vacío para recuperar cierta cantidad de jugo, el cual retorna al proceso; de este proceso se retira una torta de cachaza que es devuelta al campo. • Evaporación: El jugo clarificado, que no es más que azúcar disuelta en agua libre de impurezas, pasa a los evaporadores en los cuales se elimina alrededor del 80% del agua. La evaporación de esta agua se hace en dos etapas:  La evaporación propiamente dicha, que elimina aproximadamente las dos terceras partes de agua, obteniéndose un líquido que se conoce como meladura.  El conocimiento. Los evaporadores que trabajan en cuádruple o quíntuple efecto, el vapor producido por la evaporación de agua en el primer efecto son utilizados para calentar el segundo y así sucesivamente hasta llegar al último efecto que entrega sus vapores al condensador. La importancia del sistema de múltiples efectos es que permite trabajar con temperatura menos peligrosa, la alta temperatura produce pérdidas por inversión (pérdidas de sacarosa) y coloración del jugo que afectaría la calidad de los cristales de azúcar. • Cristalización:
  • 21.
    En esta etapase realiza el conocimiento, que es el proceso en el cual la meladura obtenida en la evaporación pasa a la última etapa de extracción de agua o concentración máxima; por lo que, a medida que la meladura se concentra, su viscosidad aumenta rápidamente y luego comienzan a aparecer cristales de azúcar. Esta pérdida de fluidez del material hace necesario que se realice un manejo diferenciado del mismo, ya que no es posible circularlo en tubos angostos de un cuerpo a otro; por lo tanto, la evaporación se llevará a cabo en un solo efecto, el equipo es similar al de los evaporadores pero adaptado para manejar el producto viscoso que debe concentrar. Estos equipos reciben el nombre de tachos y de esta operación depende la calidad del azúcar final. Los tachos trabajan al vacío para efectuar la evaporación a baja temperatura y evitar así la caramelización del azúcar. • Centrifugación: En los tachos se obtiene una masa denominada masa cocida, que es una mezcla de cristales de azúcar y miel, la cual es enviada a la operación de centrifugación; esta operación consiste en separar los cristales de la masa para obtener el azúcar en forma comercial, también se conoce con el nombre de centrifugado o “purgado”, obteniendo azúcar crudo o blando, y miel. La miel se retorna a los tachos para dos etapas adicionales de cristalización que termina con los conocimientos. En estos procesos se obtienen tres tipos de azúcar, productos de tres estaciones de centrifugas:  El azúcar de primera o azúcar comercial.  El azúcar de segunda utilizado para el conocimiento de primera.
  • 22.
     El azúcarde tercera que se utiliza para la cristalización del segundo conocimiento, de éste se extrae una miel final denominada melaza. En la actualidad, las centrifugas son completamente automáticas y dependiendo de la más por purgar, se ajustan los tiempos de cada paso de la máquina. • Azúcar refino: El azúcar de primera es fundido o disuelto en agua y posteriormente es aireado en un recipiente a presión. El licor obtenido es pasado por los filtros de carbón y tierra infusoria, donde se eliminan las impurezas y es entregado a los tachos de refino. Igual que en los tachos de fábrica, se elimina el agua y se obtiene azúcar refino cristalizado, que pasa de las centrifugas a los secadores y de allí al envase. La miel obtenida, también llamada jarabe, es retornada en proporción a los tachos de refino para mezclarse con el licor fundido y continuar el ciclo de producción. • Secado y empaque: Después que el azúcar sale de la centrífuga para ser secado y enfriado
  • 23.
    para asegurar subuena conservación en el almacén. Las secadoras y enfriadoras consisten en tambores rotativos a través de los cuales se circula aire caliente y frío respectivamente para deshumedecerlo y enfriarlo, posteriormente se envía al área de envases. En nuestro país el azúcar blanco no se almacena a granel si no que en sacos, mientras que el crudo para exportación se almacena a granel. II. TAREA ACADEMICA: DESARROLLO DEL TRABAJO DE INVESTIGACIÓN - Marco Referencial o Marco Teórico Para poder desarrollar una empresa dentro del sector productivo agroindustrial como es la fabricación del azúcar en la Empresa sol de Laredo en nuestra región debemos tener en cuenta la eficiencia técnica que debe darse dentro del entorno productivo es por ello que hemos tomado como referencia la eficiencia que es un término que ha sido utilizado en el ámbito económico desde antes del mundo romano y puede remontarse incluso hasta la Grecia Clásica donde sabemos que se una por primera vez el termino economía lo cual va ser de mucha importancia en la conducción de cualquier tipo de empresa. Referido al ámbito o sector productivo de la empresa, se dice que un proceso o procedimiento productivo es técnicamente eficiente con respecto a otro u otros cuando para obtener la misma cantidad de productos cuando se consume menos y no más de los restantes; o, equivalentemente, cuando permite obtener una mayor cantidad de productos sin consumir mayor cantidad de ninguno de los productos o factores productivos, expresados ambos, productos, en unidades físicas. o Antecedentes Ruiz C. (2004) en su trabajo de investigación titulada “Fundamento de la Administración de Capital de Trabajo” tiene como propósito fundamental dentro de su ámbito industrial, las medidas necesarias para cumplir con los compromisos de responsabilidad social,
  • 24.
    integridad, respeto porla población y protección del medio ambiente. Al identificar con precisión los insumos para cada proceso con las condiciones de calidad requeridas de eficiencia Y trabajar en equipo de una manera coordinadamente la Empresa Agroindustrial Laredo S.A.A en nuestra localidad de Trujillo. Hernández D. (2005) en su trabajo de investigación “Mecanismos de control de una empresa productiva”, el autor establece las pautas de control que permiten evaluar la eficiencia, eficacia y ser líder en la producción de azúcar y derivados de la caña en el Perú, con productos de primera calidad acorde con las normas de producto, ambientales y de responsabilidad social más exigentes y a la vanguardia en la aplicación de tecnologías de última generación. Este documento permitirá tomar como referencia la experiencia desarrollada.  Planteamiento y enunciado del problema a investigar. La administración del capital de trabajo ha adquirido especial importancia en la administración de una empresa, debido a que los niveles excesivos de activo circulante pueden contribuir de manera significativa a que una empresa obtenga un rendimiento de su inversión por debajo de lo normal. Sin embargo, las compañías con muy poco activo circulante pueden tener pérdidas y problemas para operar sin contratiempos. El ámbito en el cual se desarrollará la investigación comprende el departamento de contabilidad, el periodo que comprende el estudio es del año 2013. Es fundamental el efecto de las decisiones sobre el capital de trabajo en el riesgo, rendimiento y precio de las acciones, es por esto que los directores y el personal de los departamentos financieros dedican mucho tiempo al análisis del capital de trabajo. Su responsabilidad directa es la administración del efectivo, los valores comercializables, las cuentas por cobrar, las cuentas por pagar, las acumulaciones y otras fuentes de financiamiento a corto plazo y en el manejo de los inventarios. Tomando como referencia la situación problemática descrita en la empresa Agroindustrias Laredo S.A.A de Trujillo, este vendría a constituirse esencialmente en una herramienta útil para que la administración activa dirija su gestión y obtenga una seguridad razonable de que las actividades se están conduciendo al logro de los objetivos institucionales, en las áreas administrativas y financieras para levantar un diagnóstico de la situación
  • 25.
    encontrada. Y conello proponer elementos a la empresa Agroindustrias Laredo S.A.A jefes y empleados sobre la eficiencia en los procesos administrativos y financieros para cumplir con su obligación de lograr el uso adecuado de los recursos.  Formulación del problema a investigar. ¿Cómo se lograría la eficiencia de la Administración del Capital de Trabajo en la Agroindustria Laredo SAA de Trujillo en el año 2010?  Hipótesis Una eficiente administración del capital de trabajo se lograra a través de una adecuada política de administración de capital de trabajo en la empresa.  Objetivos: Objetivo General: Evaluar y aplicar la política de capital de trabajo establecido en la empresa. Objetivos Específicos:  Realizar un estudio teórico de la administración del capital de trabajo como punto de partida para su análisis posterior.  Motivar la amplia utilización en la práctica del análisis financiero.  Proponer soluciones que permitan mejorar la administración del capital de trabajo.  Presentación de resultados
  • 26.
    El balance deAgroindustrias Laredo SAA en el año 2011, refleja un incremento en el pasivo corriente con lo que se podría deducir que esta empresa se ha endeudado en corto plazo con proveedores para incrementar su activo corriente primordialmente cuentas por cobrar, activos biológicos e inventario. Como se puede observar en el balance esta empresa invierte en inventario como también en maquinaria y equipo para producción, que son las más resaltantes en activos totales; respecto a su pasivo, primordialmente con préstamos bancarios de largo plazo, como también deudas a corto con proveedores.
  • 27.
    El estado deganancias y pérdidas del año 2011 comparado con el año anterior, demuestra una mayor utilidad neta, debido al incremento en la venta, que me da una ganancia bruta superior al año anterior, respecto a los gastos de venta y administrativos reflejan un incremento respecto del anterior año, los gastos financieros, ingresos financieros y diferencias de cambio que han disminuido, por consecuencia un incremento en la utilidad neta.
  • 28.
    Ratios financieros Liquidez Actividad Rentabilidad
  • 29.
    2011 2010 Utilidad Bruta 85,124,162 81,724,397 (/) Ingresos por Ventas 268,244,546 237,349,344 (=) Margen Bruto 31.7% 34.4% Utilidad Operativa (EBIT) 65,317,286 65,381,292 (/) Ingresos por Ventas 268,244,546 237,349,344 (=) Margen Operativo EBIT 24.3% 27.5% Utilidad Operativa (EBITDA) 65,317,286 65,381,292 (/) Ingresos por Ventas 268,244,546 237,349,344 (=) Margen Operativo EBITDA 24.3% 27.5% Resultado Neto 59,844,925 54,699,540 (/) Ingresos por Ventas 268,244,546 237,349,344 (=) Margen Neto 22.3% 23.0% Endeudamiento 2011 2010 Pasivo Total 227,796,518 236,726,082 (/) PN Total 521,811,972 485,094,143 (=) Estructura de Capital 0.4 0.5 Pasivo Total - 227,796,518 236,726,082 (/) Activo Total 749,608,490 721,820,225 (=) Razón de Endeudamiento 0.3 0.3 Utilidad Bruta 85,124,162 81,724,397 (/) EBIT 65,317,286 65,381,292 (=) Leverage Operativo 1.3 1.2 EBIT 65,317,286 65,381,292 (/) EBT 65,315,570 65,379,578 (=) Leverage Financiero 1.0 1.0 (=) Leverage Combinado 1.3 1.2 ROE - 0.11 0.11 ROIC - 0.10 0.10 (=) GRADO APALANCAM. ROE/ROIC 1.1 1.1  Discusión de resultados
  • 30.
    En el ratiofinanciero de liquidez, refleja un incremento comparado con el año anterior, teniendo una tendencia mejor debido a que existen más activos que en el transcurso del año se pueden convertir en efectivo , el coeficiente de circulante indica una tendencia mejor debido a que presenta mayor activo circulante que pueda cubrir sus deudas a corto plazo, el coeficiente de liquidez inmediata refleja una tendencia mejor pero a la misma vez debe mantenerse alerta de que no siga incrementado, porque puede ser dinero ocioso. El ratio de actividad, permite medir la efectividad de la empresa para utilizar sus activos, el ciclo operativo presenta un incremento lo que significa una tendencia desfavorable para la empresa, porque demora más días en convertir sus inventarios y cuentas por cobrar en efectivo, pero al misma vez muestra una rotación de activos favorable porque el inventario tiene menos días en almacén comparado al año anterior. La ganancia relativa a las ventas ha disminuido pero aun se sigue manteniendo un nivel alto en porcentaje, respecto al nivel de endeudamiento de la empresa ha reducido, por lo tanto es mayor el nivel de financiamiento que aportan los accionistas El ratio de margen bruto indica el porcentaje de utilidad bruta que se obtiene de las ventas netas realizadas. El rendimiento generado sobre las ventas y la inversión cada S/. 1.00 de venta neta es de 24.3%, a diferencia del año 2010 que fue más favorable para la empresa con una diferencia de 2.7 % menos al año 2011. Lo que deja claramente dicho que el problema de la empresa en el año 2011 está en los costos, no es conveniente mantenerlos así para el próximo periodo de la empresa. El ratio de margen neto refleja el porcentaje que se obtiene de utilidad con respecto a las ventas realizadas. La rentabilidad de las ventas de después de deducir todos los gastos incluyendo impuestos se trató de mantener dentro su estándar promedio, disminuyo con un 0.7 % menos al año anterior que fue de 23.0% de utilidad neta por cada sol de venta lograda lo que da una razonabilidad sobre la evaluación de los precios de venta en función de sus costos y gastos. Conclusiones:
  • 31.
    1. La políticade capital de trabajo que persigue AGROINDUSTRIAS LAREDO SAA, soluciona los problemas existentes en su administración. 2. La situación económica – financiera en el periodo analizado es favorable. 3. No existen deficiencias en la concepción de una política de créditos de la entidad. Recomendaciones: 1. La rentabilidad de la empresa podría mejora con la aplicación de una política de cuentas por cobrar consecuente con la realidad que persigue AGROINDUSTRIA LAREDO SAA. 2. Emprender un riguroso estudio de mercado en función de clientes y proveedores potenciales. 3. Realizar un estudio dirigido fundamentalmente al análisis de los clientes, en función de conocer las posibilidades reales de cobrar. Referencias Bibliográficas.
  • 32.
    Anexos:  Paginas Internet: http://www.manuelita.com/index.php? p=laredoazucarperu/agroindustriallaredos_a_a_& http://es.scribd.com/doc/30421677/Numero-de-RUC http://www.latinburkenroad.com/docs/BRLA%20Empresa%20Agroindustrial %20Laredo%20(200908%20Spanish).pdf http://www.smv.gob.pe/ConsultasP8/temp/mo5it20y.fi5.pdf http://www.monografias.com/trabajos-ppt/administracion-capital- trabajo/administracion-capital-trabajo.shtml http://alexander-ingenieros.blogspot.com/2011/06/planteamiento-hipotesis- problematica-y.html http://www.bvl.com.pe/hhii/B08363/20120302181201/MEMORIA32ANUAL32 2011.PDF  Fotografías:
  • 33.
    BAGAZO MOLINOS CLARIFICADOR DE JUGOS EQUIPOS DE EVAPORACIÓN
  • 34.
    EQUIPOS DE EVAPORACIÓN TACHOS CONTINUOS CENTRÍFUGAS ENVASE DE AZÚCAR
  • 35.
    EMBOLSADO DE AZÚCAR EMPAQUETADO DE AZÚCAR AZÚCAR REFINADA BODEGA DE AZÚCAR
  • 36.
  • 37.
  • 38.