SIGNIFICADO DE LAS SIGLAS TIC
Tecnologías de la Información y Comunicaciones
DEFINICIÓN DE LAS TIC
Son aquellas herramientas computacionales e informáticas que procesan,
sintetizan, recuperan y presentan información representada de la más variada
forma. Es un conjunto de herramienta, soportes y canales para el tratamiento
y acceso a la información, para dar forma, registrar, almacenar y difundir
contenidos digitalizados. Agrupan los elementos y las técnicas usadas en el
tratamiento y la transmisión de la información, principalmente la
informática, Internet y las telecomunicaciones.
RAZONES PARA UTILIZAR LAS TIC EN EDUCACIÓN
Para todo tipo de aplicaciones educativas, las TIC’s son medios y no fines. Por
lo tanto, son instrumentos y materiales de construcción que facilitan el
aprendizaje, el desarrollo de habilidades y distintas formas de aprender, estilos
y ritmos de los aprendices
FUNCIONES DE LAS TIC EN EDUCACIÓN
 Medio de expresión y creación multimedia. A través de la utilización de
procesadores de texto, editores de imágenes, programas de
presentaciones, editores de páginas Web, lenguajes de autor para crear
materiales didácticos interactivos, cámara fotográfica, video,..., pueden
realizarse escritos diversos, dibujos, presentaciones multimedia,
elaborar páginas web, etc., que diversificarán enormemente la tipología
de actividades que se desarrollen en las unidades didácticas de todas las
áreas o materias, al tiempo que cobran un cariz más lúdico y motivador
para el alumnado.
 Canal de comunicación. El uso de las TICs facilita la comunicación
interpersonal, el intercambio de ideas y materiales y el trabajo
colaborativo. Los instrumentos a utilizar son sobre todo el correo
electrónico, Chat, videoconferencias, listas de discusión y foros.
 Fuente abierta de información y recursos. Los instrumentos utilizados
para cumplir esta función son: prensa, radio, televisión, CD-ROM, videos
DVD, páginas Web de interés educativo. Aquí cobra vital importancia la
labor del profesorado como mediador e instructor en la búsqueda y
selección de la misma.
 Medio didáctico y para la evaluación. Los instrumentos utilizados son
muy variados, pero caben destacar en este punto a modo de
introducción las pizarras digitales, las agendas PDA, webquest, cazas del
tesoro, actividades J-Clic.
LAS TIC Y SUS APORTES A LA SOCIEDAD
 Fácil acceso a todo tipo de información, sobre cualquier tema y en
cualquier formato (textual, icónico, sonoro), especialmente a través de
la televisión e Internet pero también mediante el acceso a las
numerosas colecciones de discos en soporte CD-ROM y DVD: sobre
turismo, temas legales, datos económicos, enciclopedias generales y
temáticas de todo tipo, películas y vídeos digitales
 Instrumentos para todo tipo de proceso de datos. Los sistemas
informáticos, integrados por ordenadores, periféricos y programas, nos
permiten realizar cualquier tipo de proceso de datos de manera rápida y
fiable: escritura y copia de textos, cálculos, creación de bases de datos,
tratamiento de imágenes.
 Canales de comunicación inmediata, sincrónica y asíncrona, para
difundir información y contactar con cualquier persona o institución del
mundo mediante la edición y difusión de información en formato web, el
correo electrónico, los servicios de mensajería inmediata, los fórums
telemáticos, las videoconferencias, los blogs y las wiki.
 Almacenamiento de grandes cantidades de información en pequeños
soportes de fácil transporte (pendrives, discos duros portátiles, tarjetas
de memoria.)
 Automatización de tareas, mediante la programación de las actividades
que queremos que realicen los ordenadores, que constituyen el cerebro
y el corazón de todas las TIC
 Interactividad. Los ordenadores nos permiten “dialogar” con programas
de gestión, videojuegos, materiales formativos multimedia, sistemas
expertos específicos.
 Homogeneización de los códigos empleados para el registro de la
información mediante la digitalización de todo tipo de información:
textual, sonora, icónica y audiovisual.
VENTAJAS DE LAS TIC EN EL ÁMBITO EDUCATIVO
 Interés. Motivación
 Interacción. Continúa actividad intelectual.
 Desarrollo de la iniciativa.
 Aprendizaje a partir de los errores
 Mayor comunicación entre profesores y alumnos
 Aprendizaje cooperativo.
 Alto grado de interdisciplinariedad.
 Alfabetización digital y audiovisual.
 Desarrollo de habilidades de búsqueda y selección de información.
 Mejora de las competencias de expresión y creatividad.
 Fácil acceso a mucha información de todo tipo.
 Visualización de simulaciones.
 A menudo aprenden con menos tiempo
 Atractivo.
 Acceso a múltiples recursos educativos y entornos de aprendizaje.
 Personalización de los procesos de enseñanza y aprendizaje.
 Autoevaluación.
 Mayor proximidad del profesor.
 Flexibilidad en los estudios.
 Instrumentos para el proceso de la información.
 Ayudas para la Educación Especial.
 Ampliación del entorno vital. Más contactos.
 Más compañerismo y colaboración.
 Fuente de recursos educativos para la docencia, la orientación y la
rehabilitación.
 Individualización. Tratamiento de la diversidad.
 Facilidades para la realización de agrupamientos.
 Mayor contacto con los estudiantes.
 Liberan al profesor de trabajos repetitivos.
 Facilitan la evaluación y control.
 Actualización profesional.
 Constituyen un buen medio de investigación didáctica en el aula.
 Contactos con otros profesores y centros.
DESVENTAJAS DE LAS TIC EN LAS EMPRESAS
Desventajas que se pueden observar en la utilización de las tecnologías de
información y comunicación son:
 Falta de privacidad
 Aislamiento
 Fraude
 Condiciona los puestos de trabajo
 Abrir archivos adjuntos de remitentes desconocidos
 Instalar aplicaciones no autorizadas por la empresa.
 Deshabilitar o desinstalar las herramientas de seguridad del equipo.
 Abrir mensajes en HTML o texto plano de usuarios desconocidos.
 Navegar en sitios dedicados al juego, pornografía o cualquier otro sitio
de riesgo
 Proporcionar a terceros contraseñas, generadores de claves aleatorias o
tarjetas inteligentes.
 Visitar de forma aleatoria sitios poco confiables o desconocidos.
 Usar cualquier red Wi Fi desactualizada.
 Llenar formularios de sitios web o páginas de registro desconocidos.
 Participar en sitios de Chat o redes sociales
DESVENTAJAS DE LAS TIC EN LA SOCIEDAD
Dado que el aprendizaje cooperativo está sustentado en las actitudes sociales,
una sociedad perezosa puede influir en el aprendizaje efectivo.
• Dado el vertiginoso avance de las tecnologías, éstas tienden a quedarse
descontinuadas muy pronto lo que obliga a actualizar frecuentemente el equipo
y adquirir y aprender nuevos software.
• El costo de la tecnología no es nada despreciable por lo que hay que disponer
de un presupuesto generoso y frecuente que permita actualizar los equipos
periódicamente. Además hay que disponer de lugares seguros para su
almacenaje para prevenir el robo de los equipos
DESVENTAJAS DE LAS TIC EN LA SALUD
 Sensación de desbordamiento.
 Estrés.
 Cansancio visual y otros problemas físicos.
 Ansiedad.
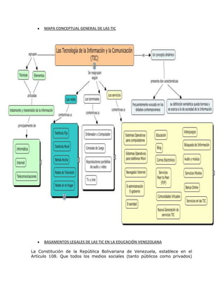
MAPA MENTAL GENERAL DE LAS TIC
MAPA CONCEPTUAL GENERAL DE LAS TIC
BASAMENTOS LEGALES DE LAS TIC EN LA EDUCACIÓN VENEZOLANA
La Constitución de la República Bolivariana de Venezuela, establece en el
Artículo 108. Que todos los medios sociales (tanto públicos como privados)
deberán acudir a las demandas de la educación formativa ciudadana, donde el
estado certificará y pondrá a la orden todos los servicios públicos de televisión,
radio y web`s bibliotecarias y de informática, con el objetivo de dar acceso a
todos los ciudadanos a la información educativa. Todos los entes educativos
deberán acceder a todas actualizaciones o innovaciones tecnológicas, según lo
establezca la ley.
En el Artículo 110. Debe haber interés público de parte del Estado, en la
ciencia, la tecnología, el conocimiento, la evolución y sus aplicaciones
innovadoras y servicios de información necesarias que contribuyan al
desarrollo social, político y económico del país, para obtener mayor seguridad
y autoridad nacional. Para poder llevar a cabo dichas actividades, el Estado
consignará recursos necesarios y fundará el sistema nacional de ciencia y
tecnología según lo establezca la ley, por otra parte, los sectores privados
deberán respaldar sus propios recursos para la misma. El Estado garantizará la
obediencia de los fundamentos éticos y legales que deben mandar las acciones
de investigación científica, humanística y tecnológica. La ley establecerá los
caracteres y medios para dar obediencia a esta caución.
El Decreto con Fuerza de Ley Orgánica de Ciencia, Tecnología e Innovación
Decreto N° 1.290. Que acuerda la distribución del Sistema Nacional de Ciencia,
Tecnología e Innovación y la ilustración de las órdenes que situarán las
políticas y tácticas para la acción científica, tecnológica y de innovación.
(Gaceta N° 37.291, de fecha 26/09/2001).
La Ley Orgánica de Telecomunicaciones, Constituye el marco legal de
regulación general de las telecomunicaciones, a fin de certificar el derecho
humano de las personas a la comunicación y a la realización de las actividades
económicas de telecomunicaciones (Gaceta N° 36.920, de fecha 28/03/2000).
La Ley Orgánica para la Protección del Niño y del Adolescente en el Artículo 68.
Derecho a la Información. Todos los niños y adolescentes tienen derecho a
recibir, buscar y utilizar todo tipo de información que sea conforme con su
desarrollo y a elegir independientemente el medio y la información a recibir,
sin ningún tipo de límites, que los postulados en la Ley y los procedidos de las
soberanías legales que incumben a sus padres, representantes o responsables.
El Estado, la sociedad y los padres, representantes o responsables deben y
tienen el compromiso de certificar que los niños y adolescentes obtengan
información clara, múltiple y ajustada a su desarrollo, al igual que deberá
avalar el acceso de todos los niños y adolescentes a entes públicos de
información, documentación, bibliotecas y demás servicios relacionados que
compensen las desiguales necesidades informativas de los niños y
adolescentes, como son las científicas, culturales, recreacionales, artísticas y
deportivas. Todas las bibliotecas públicas deberán ser gratuitas.
Introducción
En los últimos quince años, el mundo ha experimentado un cambio importante
en los medios de comunicación y distribución de la información. El fenómeno
de la globalización ha generado que muchos de nosotros conozcamos la
realidad de otras sociedades, en poco tiempo y con escaso esfuerzo.
Cabe preguntarnos, cuáles fueron los detonantes para que una sociedad
apenas “unida” tecnológicamente por la televisión y la radio hoy en día esté
más vinculada internamente y con otras sociedades. Asimismo, cómo se
desarrolló esta masificación de la información y cuáles fueron los medios
utilizados.
No es la intención de este blog hacer una reseña histórica sobre la evolución de
los medios de comunicación, pero sí acercar al lector a tener una noción sobre
cómo llegamos a ser una sociedad rodeada de medios de información y acceso
casi ilimitado a ella, cuando hasta hace unos años apenas gozábamos de pocos
medios de comunicación.
Actualmente vivimos en lo que muchos especialistas llaman la “Sociedad de la
información”. la idea principal de este investigación es dar a conocer las
implicancias de las Tecnologías de la Información y la Comunicación en la
sociedad, sus ventajas e inconvenientes. Además, trataremos el tema de las
tecnologías en otros ámbitos, como ser la educación, el ámbito laboral y la
economía, sus aplicaciones, ventajas y desventajas.
Conclusión
Las TIC influyen mucho en nuestro entorno puede ser desde con lo que nos
divertimos, hasta en la forma que los maestros imparten sus clases. Con estas
tecnologías se debe hacer al ser humano que tiene los medios para que haga
mejor todo lo que necesite.
Con ellas se deben introducir más tecnologías en nuestra vida cotidiana,
tenemos que enseñarnos a manejar bien todas esas facilidades, y más el
Internet que es la herramienta más poderosa y revolucionaria que hay por el
momento. Las TIC tienen dos partes: su conocimiento y su uso. Debemos
aprender a vivir con ellas porque son parte de nuestra cultura y nos dan
oportunidades de tener un buen desarrollo social.
REPÚBLICA BOLIVARIANA DE VENEZUELA
MINISTERIO DEL PODER POPULAR PARA LA EDUCACIÓN
UNIVERSIDAD NACIONAL EXPERIMENTAL “FRANCISCO DE
MIRANDA”
TIC
INTEGRANTES:
ANNALID, MARÍN. C.I.:18448403
GAMBOA, ENRIQUE. C.I.:16198692
GARCIA, ACAP. C.I.:19879726
JAIMES, ABRAHAM. C.I.:21340979
MARTINEZ, JOSE. C.I.: 15386101
Anexos

Trabajo tic

  • 1.
    SIGNIFICADO DE LASSIGLAS TIC Tecnologías de la Información y Comunicaciones DEFINICIÓN DE LAS TIC Son aquellas herramientas computacionales e informáticas que procesan, sintetizan, recuperan y presentan información representada de la más variada forma. Es un conjunto de herramienta, soportes y canales para el tratamiento y acceso a la información, para dar forma, registrar, almacenar y difundir contenidos digitalizados. Agrupan los elementos y las técnicas usadas en el tratamiento y la transmisión de la información, principalmente la informática, Internet y las telecomunicaciones. RAZONES PARA UTILIZAR LAS TIC EN EDUCACIÓN Para todo tipo de aplicaciones educativas, las TIC’s son medios y no fines. Por lo tanto, son instrumentos y materiales de construcción que facilitan el aprendizaje, el desarrollo de habilidades y distintas formas de aprender, estilos y ritmos de los aprendices FUNCIONES DE LAS TIC EN EDUCACIÓN  Medio de expresión y creación multimedia. A través de la utilización de procesadores de texto, editores de imágenes, programas de presentaciones, editores de páginas Web, lenguajes de autor para crear materiales didácticos interactivos, cámara fotográfica, video,..., pueden realizarse escritos diversos, dibujos, presentaciones multimedia, elaborar páginas web, etc., que diversificarán enormemente la tipología de actividades que se desarrollen en las unidades didácticas de todas las áreas o materias, al tiempo que cobran un cariz más lúdico y motivador para el alumnado.  Canal de comunicación. El uso de las TICs facilita la comunicación interpersonal, el intercambio de ideas y materiales y el trabajo colaborativo. Los instrumentos a utilizar son sobre todo el correo electrónico, Chat, videoconferencias, listas de discusión y foros.  Fuente abierta de información y recursos. Los instrumentos utilizados para cumplir esta función son: prensa, radio, televisión, CD-ROM, videos DVD, páginas Web de interés educativo. Aquí cobra vital importancia la labor del profesorado como mediador e instructor en la búsqueda y selección de la misma.
  • 2.
     Medio didácticoy para la evaluación. Los instrumentos utilizados son muy variados, pero caben destacar en este punto a modo de introducción las pizarras digitales, las agendas PDA, webquest, cazas del tesoro, actividades J-Clic. LAS TIC Y SUS APORTES A LA SOCIEDAD  Fácil acceso a todo tipo de información, sobre cualquier tema y en cualquier formato (textual, icónico, sonoro), especialmente a través de la televisión e Internet pero también mediante el acceso a las numerosas colecciones de discos en soporte CD-ROM y DVD: sobre turismo, temas legales, datos económicos, enciclopedias generales y temáticas de todo tipo, películas y vídeos digitales  Instrumentos para todo tipo de proceso de datos. Los sistemas informáticos, integrados por ordenadores, periféricos y programas, nos permiten realizar cualquier tipo de proceso de datos de manera rápida y fiable: escritura y copia de textos, cálculos, creación de bases de datos, tratamiento de imágenes.  Canales de comunicación inmediata, sincrónica y asíncrona, para difundir información y contactar con cualquier persona o institución del mundo mediante la edición y difusión de información en formato web, el correo electrónico, los servicios de mensajería inmediata, los fórums telemáticos, las videoconferencias, los blogs y las wiki.  Almacenamiento de grandes cantidades de información en pequeños soportes de fácil transporte (pendrives, discos duros portátiles, tarjetas de memoria.)  Automatización de tareas, mediante la programación de las actividades que queremos que realicen los ordenadores, que constituyen el cerebro y el corazón de todas las TIC  Interactividad. Los ordenadores nos permiten “dialogar” con programas de gestión, videojuegos, materiales formativos multimedia, sistemas expertos específicos.  Homogeneización de los códigos empleados para el registro de la información mediante la digitalización de todo tipo de información: textual, sonora, icónica y audiovisual.
  • 3.
    VENTAJAS DE LASTIC EN EL ÁMBITO EDUCATIVO  Interés. Motivación  Interacción. Continúa actividad intelectual.  Desarrollo de la iniciativa.  Aprendizaje a partir de los errores  Mayor comunicación entre profesores y alumnos  Aprendizaje cooperativo.  Alto grado de interdisciplinariedad.  Alfabetización digital y audiovisual.  Desarrollo de habilidades de búsqueda y selección de información.  Mejora de las competencias de expresión y creatividad.  Fácil acceso a mucha información de todo tipo.  Visualización de simulaciones.  A menudo aprenden con menos tiempo  Atractivo.  Acceso a múltiples recursos educativos y entornos de aprendizaje.  Personalización de los procesos de enseñanza y aprendizaje.  Autoevaluación.  Mayor proximidad del profesor.  Flexibilidad en los estudios.  Instrumentos para el proceso de la información.  Ayudas para la Educación Especial.  Ampliación del entorno vital. Más contactos.  Más compañerismo y colaboración.  Fuente de recursos educativos para la docencia, la orientación y la rehabilitación.  Individualización. Tratamiento de la diversidad.  Facilidades para la realización de agrupamientos.  Mayor contacto con los estudiantes.  Liberan al profesor de trabajos repetitivos.  Facilitan la evaluación y control.  Actualización profesional.  Constituyen un buen medio de investigación didáctica en el aula.  Contactos con otros profesores y centros.
  • 4.
    DESVENTAJAS DE LASTIC EN LAS EMPRESAS Desventajas que se pueden observar en la utilización de las tecnologías de información y comunicación son:  Falta de privacidad  Aislamiento  Fraude  Condiciona los puestos de trabajo  Abrir archivos adjuntos de remitentes desconocidos  Instalar aplicaciones no autorizadas por la empresa.  Deshabilitar o desinstalar las herramientas de seguridad del equipo.  Abrir mensajes en HTML o texto plano de usuarios desconocidos.  Navegar en sitios dedicados al juego, pornografía o cualquier otro sitio de riesgo  Proporcionar a terceros contraseñas, generadores de claves aleatorias o tarjetas inteligentes.  Visitar de forma aleatoria sitios poco confiables o desconocidos.  Usar cualquier red Wi Fi desactualizada.  Llenar formularios de sitios web o páginas de registro desconocidos.  Participar en sitios de Chat o redes sociales DESVENTAJAS DE LAS TIC EN LA SOCIEDAD Dado que el aprendizaje cooperativo está sustentado en las actitudes sociales, una sociedad perezosa puede influir en el aprendizaje efectivo. • Dado el vertiginoso avance de las tecnologías, éstas tienden a quedarse descontinuadas muy pronto lo que obliga a actualizar frecuentemente el equipo y adquirir y aprender nuevos software. • El costo de la tecnología no es nada despreciable por lo que hay que disponer de un presupuesto generoso y frecuente que permita actualizar los equipos periódicamente. Además hay que disponer de lugares seguros para su almacenaje para prevenir el robo de los equipos DESVENTAJAS DE LAS TIC EN LA SALUD  Sensación de desbordamiento.  Estrés.  Cansancio visual y otros problemas físicos.  Ansiedad.
  • 5.
  • 6.
    MAPA CONCEPTUAL GENERALDE LAS TIC BASAMENTOS LEGALES DE LAS TIC EN LA EDUCACIÓN VENEZOLANA La Constitución de la República Bolivariana de Venezuela, establece en el Artículo 108. Que todos los medios sociales (tanto públicos como privados)
  • 7.
    deberán acudir alas demandas de la educación formativa ciudadana, donde el estado certificará y pondrá a la orden todos los servicios públicos de televisión, radio y web`s bibliotecarias y de informática, con el objetivo de dar acceso a todos los ciudadanos a la información educativa. Todos los entes educativos deberán acceder a todas actualizaciones o innovaciones tecnológicas, según lo establezca la ley. En el Artículo 110. Debe haber interés público de parte del Estado, en la ciencia, la tecnología, el conocimiento, la evolución y sus aplicaciones innovadoras y servicios de información necesarias que contribuyan al desarrollo social, político y económico del país, para obtener mayor seguridad y autoridad nacional. Para poder llevar a cabo dichas actividades, el Estado consignará recursos necesarios y fundará el sistema nacional de ciencia y tecnología según lo establezca la ley, por otra parte, los sectores privados deberán respaldar sus propios recursos para la misma. El Estado garantizará la obediencia de los fundamentos éticos y legales que deben mandar las acciones de investigación científica, humanística y tecnológica. La ley establecerá los caracteres y medios para dar obediencia a esta caución. El Decreto con Fuerza de Ley Orgánica de Ciencia, Tecnología e Innovación Decreto N° 1.290. Que acuerda la distribución del Sistema Nacional de Ciencia, Tecnología e Innovación y la ilustración de las órdenes que situarán las políticas y tácticas para la acción científica, tecnológica y de innovación. (Gaceta N° 37.291, de fecha 26/09/2001). La Ley Orgánica de Telecomunicaciones, Constituye el marco legal de regulación general de las telecomunicaciones, a fin de certificar el derecho humano de las personas a la comunicación y a la realización de las actividades económicas de telecomunicaciones (Gaceta N° 36.920, de fecha 28/03/2000). La Ley Orgánica para la Protección del Niño y del Adolescente en el Artículo 68. Derecho a la Información. Todos los niños y adolescentes tienen derecho a recibir, buscar y utilizar todo tipo de información que sea conforme con su desarrollo y a elegir independientemente el medio y la información a recibir, sin ningún tipo de límites, que los postulados en la Ley y los procedidos de las soberanías legales que incumben a sus padres, representantes o responsables. El Estado, la sociedad y los padres, representantes o responsables deben y tienen el compromiso de certificar que los niños y adolescentes obtengan información clara, múltiple y ajustada a su desarrollo, al igual que deberá avalar el acceso de todos los niños y adolescentes a entes públicos de información, documentación, bibliotecas y demás servicios relacionados que compensen las desiguales necesidades informativas de los niños y adolescentes, como son las científicas, culturales, recreacionales, artísticas y deportivas. Todas las bibliotecas públicas deberán ser gratuitas.
  • 8.
    Introducción En los últimosquince años, el mundo ha experimentado un cambio importante en los medios de comunicación y distribución de la información. El fenómeno de la globalización ha generado que muchos de nosotros conozcamos la realidad de otras sociedades, en poco tiempo y con escaso esfuerzo. Cabe preguntarnos, cuáles fueron los detonantes para que una sociedad apenas “unida” tecnológicamente por la televisión y la radio hoy en día esté más vinculada internamente y con otras sociedades. Asimismo, cómo se desarrolló esta masificación de la información y cuáles fueron los medios utilizados. No es la intención de este blog hacer una reseña histórica sobre la evolución de los medios de comunicación, pero sí acercar al lector a tener una noción sobre cómo llegamos a ser una sociedad rodeada de medios de información y acceso casi ilimitado a ella, cuando hasta hace unos años apenas gozábamos de pocos medios de comunicación. Actualmente vivimos en lo que muchos especialistas llaman la “Sociedad de la información”. la idea principal de este investigación es dar a conocer las implicancias de las Tecnologías de la Información y la Comunicación en la sociedad, sus ventajas e inconvenientes. Además, trataremos el tema de las tecnologías en otros ámbitos, como ser la educación, el ámbito laboral y la economía, sus aplicaciones, ventajas y desventajas.
  • 9.
    Conclusión Las TIC influyenmucho en nuestro entorno puede ser desde con lo que nos divertimos, hasta en la forma que los maestros imparten sus clases. Con estas tecnologías se debe hacer al ser humano que tiene los medios para que haga mejor todo lo que necesite. Con ellas se deben introducir más tecnologías en nuestra vida cotidiana, tenemos que enseñarnos a manejar bien todas esas facilidades, y más el Internet que es la herramienta más poderosa y revolucionaria que hay por el momento. Las TIC tienen dos partes: su conocimiento y su uso. Debemos aprender a vivir con ellas porque son parte de nuestra cultura y nos dan oportunidades de tener un buen desarrollo social.
  • 10.
    REPÚBLICA BOLIVARIANA DEVENEZUELA MINISTERIO DEL PODER POPULAR PARA LA EDUCACIÓN UNIVERSIDAD NACIONAL EXPERIMENTAL “FRANCISCO DE MIRANDA” TIC INTEGRANTES: ANNALID, MARÍN. C.I.:18448403 GAMBOA, ENRIQUE. C.I.:16198692 GARCIA, ACAP. C.I.:19879726 JAIMES, ABRAHAM. C.I.:21340979 MARTINEZ, JOSE. C.I.: 15386101
  • 11.