SISTEMA DE INFORMACIÓN CONTABLE - CUARTO AÑO

UNIDAD 1: LA CONTABILIDAD COMO SISTEMA DE INFORMACIÓN
     1. INTRODUCCIÓN
Todas las personas buscan información en forma continua
La información permite tomar decisiones
                                                                                      Para ver una película consultamos en que cine la dan.
INFORMACIÓN               Base de         DECISIONES           PERSONAS               Para saber el tiempo consultamos el pronóstico
                          las
                                                                                      Cumplen objetivos
                                            PERSONAS Y ORGANIZACIONES                 No fabricarán radiograbadores pq ya no se usan

                                PERSONAS, ORGANIZACIONES Y SOCIEDAD                   Mundo globalizado, estamos conectados con el mundo.
                                                                                      La Tv nos muestra en vivo una tragedia

    2. ORGANIZACIONES


Concepto: Es una agrupación de personas que tienen intereses en común y se interrelacionan en actividades para
alcanzar objetivos.

                           1. Objetivos: fines
                           2. Elementos personales: esfuerzo físico y/o intelectual
 Elementos                 3. Elementos materiales: bienes tangibles
                           4. Información: facilitan decisiones permiten alcanzar
                             metas propuestas.


                           Sin fines de lucro
Clasificación
                           Con fines de lucro

    3. CONTEXTO
                                                                  FUERZAS DIRECTAS
                                                                   1. Consumidores
   CONTEXTO EXTERNO:                                               2. Competidores
                                                                   3. Proveedores
   Las organizaciones no son autosuficientes,                      4. Organismos gubernamentales
   interactúan con el contexto, lo necesitan                       5. Mercados financieros
   para sobrevivir.                                                6. Control Tributario y Previsional
                                                                   7. La comunidad en general


                               Contexto Desfavorable:                FUERZAS INDIRECTAS
 Contexto Favorable:
                               permite un escaso margen               1. Tecnológicas
 buenas condiciones
                                                                      2. Económicas
 para el crecimiento           de crecimiento
                                                                      3. Políticas
                                                                      4. Legales
                                                                      5. Culturales
       CONTEXTO INTERNO:                                              6. Sociales
                                                                      7. Internacionales
       Involucra a los participantes de la
       organización. Se relacionan recursos
       materiales y humanos en forma coordinada.



        1       Unidad 1 Sistema de Información Contable I                              MARICEL VAIROLETTI
4.     ADMINISTRACIÓN DE LAS ORGANIZACIONES


                                           Funciones de la Administración
                                          1. Planeamiento: metas y recursos
                                          2. Organización: Establece jerarquías y responsabilidades
                                          3. Dirección: Guía para desarrollar actividades y cumplir metas
                                          4. Control: verifica tareas y utilización de recursos

           División del trabajo
               1. División Horizontal: Divide el trabajo en tareas (compras, ventas etc.)
               2. División Vertical: Genera una estructura jerárquica. Esta estructura se
                   denomina PIRAMIDE ORGANIZACIONAL


                            NIVEL SUPERIOR O ESTRATÉGICO
       Elabora políticas y estrategias
       Determina objetivos
       Las decisiones afectan a toda la organización.
       En este nivel: presidente, el directorio, el gerente general
       Necesitan INFORMACIÓN para la elaboración de políticas y estrategias.                     NIVEL
                                                                                               SUPERIOR O
                                                                                              ESTRATÉGICO


                        NIVEL MEDIO O TÁCTICO
  Coordina actividades del Nivel Operativo, decide sobre bienes y
  servicios que se producen.
  Las decisiones afectan a un área específica.                                              NIVEL MEDIO O
                                                                                               TÁCTICO
  En este nivel: gerentes de producción. De administración, de ventas
  La INFORMACIÓN está destinada al control de la gestión operativa



                           NIVEL OPERARIO
Realiza en forma eficaz bienes o/y servicios
Realiza tareas programadas por el Nivel Medio
El margen de decisiones es escaso
                                                                                            NIVEL OPERARIO
En este Nivel: operarios, empleados, administrativos, vendedores.
La INFORMACIÓN se necesita para saber cómo debe realizar la
actividad que desarrolla o el servicio que presta




         2    Unidad 1 Sistema de Información Contable I                             MARICEL VAIROLETTI
5.   LA EMPRESA COMO ORGANIZACIÓN Y COMO FACTOR DE PRODUCCIÓN

     La actividad económica siempre tuvo como finalidad la producción de bienes y servicios para la satisfacción de las
     necesidades. La actividad productiva está a cargo de las empresas

                  EMPRESA                                                    FACTORES DE PRODUCCIÓN
 Son organizaciones económicas que                                1.   Naturaleza
 coordinan los Factores de Producción para                        2.   Capital
 elaborar bienes y servicios, venderlos y                         3.   Trabajo
 obtener ganancias.                                               4.   Actitud empresarial


                   AGENTES ECONÓMICOS                                           SECTORES DE LA ECONOMÍA
         1. Familias                                              1. Actividad primaria: agricultura, pesca y minería)
         2. Empresas                                              2. Actividad Secundaria: Industria
         3. Sector Público                                        3. Actividad Terciaria: Servicios y Comercio


                                               CLASES DE EMPRESAS
                                  1. Empresas Productivas:
                                           – Extractivas, por ej. Petroleras
                                           – Rurales: agrícola ganadera
                                           – Industriales: metalúrgica
                                  2. Empresas Comerciales: Supermercados,
                                      librerías
                                  3. Empresas de Servicios: Turismo,
                                      publicidad, telefónica, transporte

6. LA INFORMACIÓN EN LAS ORGANIZACIONES

     Las organizaciones cuentan con su administración ejercida por Propietarios, socios y Gerentes que necesitan
     INFORMACIÓN para tomar continuamente DECISIONES que les permita alcanzar sus objetivos.

                                              LA INFORMACIÓN
          Son datos que facilitan la toma de decisiones y permiten el seguimiento de las metas


                     DEBE SER OPORTUNA: disponible en el momento que deba ser utilizada


                      DEBE TENER CERTEZA: ser cierta


                      DEBE SER ÚTIL: para cada nivel de la Organización


                      DEBE SER COMPLETA: para cubrir necesidades


                     DEBE SER CONFIABLE: desde la captación de datos, procesamiento y salida de informes




     3    Unidad 1 Sistema de Información Contable I                                    MARICEL VAIROLETTI
INFORMACIÓN REQUIERE:
     Captación
     Proceso
     Transmisión
     Interpretación




                         DECISIONES                                         PROCESO PARA LA
 Son medios para conseguir resultados o solucionar problemas               TOMA DE DECISIONES



                                                                          1. Identificar el problema
                    TIPO DE DECISIONES                                    2. Resolver el problema
             1. Programables: son tomadas por el                          3. Decisión final
                Nivel Operativo
             2. No Programables: Son tomadas por
                niveles superiores y tácticos



 BÚSQUEDA Y OBTENCIÓN DE LA INFORMACIÓN

 Para obtener información la organización deberá crear un SISTEMA DE INFORMACIÓN


                                                                SISTEMA
                                        Conjunto de reglas y procedimientos
                                        Conjunto organizado de cosas para cumplir un objetivo


    CONCEPTO DE SISTEMA REFERIDO A LAS ORGANIZACIONES

    Conjunto organizado de partes diferentes entre sí, que cumpliendo una función
    determinada e interactuando con los demás permiten alcanzar el objetivo fijado



                                   FUNCIONAMIENTO DEL SISTEMA

Por medio de la captación de datos elementos (bienes materiales, inmateriales, recursos humanos,
tecnología) se dan las ENTRADAS. Por medio de PROCESOS se dan las actividades de transformación que
permiten obtener un producto y/o servicio. Los resultados obtenidos (Bienes y/o Servicios, Ganancias o
Pérdidas, objetivos cumplidos) se denominan SALIDAS.
RETROALIMENTACIÓN: en la salida del sistema vuelve a ingresar al sistema como recursos o información
donde es captada por la ADMINISTRACIÓN la transforma en nueva INFORMACIÓN. En este paso se realiza
un CONTROL para verificar que se estén cumpliendo los OBJETIVOS fijados y los RESULTADOS obtenidos.




4   Unidad 1 Sistema de Información Contable I                         MARICEL VAIROLETTI
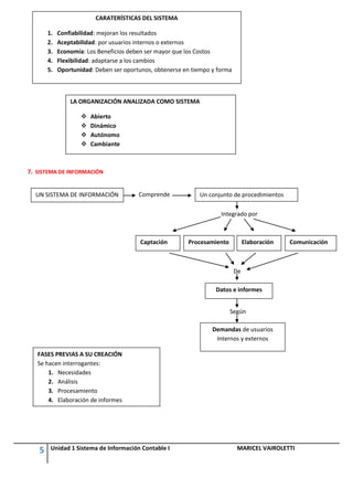
CARATERÍSTICAS DEL SISTEMA

       1.   Confiabilidad: mejoran los resultados
       2.   Aceptabilidad: por usuarios internos o externos
       3.   Economía: Los Beneficios deben ser mayor que los Costos
       4.   Flexibilidad: adaptarse a los cambios
       5.   Oportunidad: Deben ser oportunos, obtenerse en tiempo y forma



                LA ORGANIZACIÓN ANALIZADA COMO SISTEMA

                       Abierto
                       Dinámico
                       Autónomo
                       Cambiante



7. SISTEMA DE INFORMACIÓN


  UN SISTEMA DE INFORMACIÓN             Comprende            Un conjunto de procedimientos

                                                                     Integrado por



                                         Captación       Procesamiento           Elaboración   Comunicación



                                                                            De

                                                                   Datos e informes


                                                                         Según

                                                                  Demandas de usuarios
                                                                   Internos y externos

   FASES PREVIAS A SU CREACIÓN
   Se hacen interrogantes:
       1. Necesidades
       2. Análisis
       3. Procesamiento
       4. Elaboración de informes




   5    Unidad 1 Sistema de Información Contable I                           MARICEL VAIROLETTI
LOS COMPONENTES DEL SISTEMA DE INFORMACIÓN SON:
            1. Captación: Obtención de datos en el ambiente interno y externo de la organización.
            2. Almacenamiento: Guardar Información
            3. Procesamiento: Se transforma el dato en información
            4. Producción de Informes: con las datos procesados se elaboran los informes para usuarios
                 internos y externos
        Se obtienen los datos necesarios para la organización, se almacenan y se procesan para poder
        realizar los informes. Con estos informes se controlan resultados y se verifica si los objetivos
        propuestos son alcanzados, todo esto vuelve a convertirse en datos (retroalimentación)



                   ELEMENTOS DEL SISTEMA DE INFORMACIÓN
                   1. Personal responsable (recopilación, procesamiento y almacenamiento)
                   2. Equipos (recopilación, procesamiento y almacenamiento)
                   3. Formularios, registros, discos que guarden la información
                   4. Canales de comunicación entre el emisor y los usuarios



8. DIFUNDIR LA INFORMACIÓN

                   La comunicación tiene como objetivo difundir la información.
                   El proceso de comunicación
                       1. EMISOR: busca transmitir la información
                       2. MENSAJE: información que se transmite
                       3. RECEPTOR: recibe el mensaje


                     FORMAS DE REGISTRAR UN MENSAJE
                        1. ESCRITO: medio de prueba indiscutible, disminuye la
                           posibilidad de ruidos
                        2. VERBAL: favorece la comunicación, es más directo y permite
                           aclarar dudas. Existe la posibilidad de ruidos
                        3. GESTUAL: gestos, posiciones y movimientos del cuerpo que
                           benefician o perturban la comunicación


   RETROALIMENTACIÓN Se produce cuando la información SALE del RECEPTOR para VOLVER al EMISOR
   comunicándole como se ejecutó el mensaje (le cuenta que hizo)




    6    Unidad 1 Sistema de Información Contable I                           MARICEL VAIROLETTI
9. UTILIZACIÓN DE LA INFORMACIÓN Y LOS MEDIOS DE COMUNICACIÓN SOCIAL COMO INSTRUMENTO




                  RETROALIMENTACIÓN                                      DECISIÓN


                                     VENTAJAS
                                        1. Tareas con rapidez
                                        2. Información en forma inmediata
                                        3. Al contar con toda la información facilita la toma de decisiones
                                        4. Reduce la posibilidad de errores


   USO DE COMPUTADORA
                                     DESVENTAJAS
                                        1. Marginación de quienes no tienen los conocimientos
                                        2. El personal tiene que actualizarse en forma constante
                                        3. Por los cambios acelerados de la tecnología las máquinas se
                                           vuelven anticuadas (obsoletas) en un corto tiempo
                                        4. Reduce la posibilidad de errores




   7   Unidad 1 Sistema de Información Contable I                          MARICEL VAIROLETTI
10. LA CONTABILIDAD COMO SISTEMA DE INFORMACIÓN

                                La Contabilidad es una parte del Sistema de
                                        Información de la empresa



 ENTRADAS: datos de operaciones de la empresa que se obtienen de los documentos comerciales (facturas de
 venta y de compra, recibos de alquiler o de sueldos, boleta de depósito)


 PROCESAMIENTO DE DATOS:
   Reconocimiento: de las operaciones en cada documento
   Clasificación: de los documentos según la operación
   Identificación: de las cuentas que intervienen en el registro
   Registración: en los libros contables
   Comprobación: del cumplimiento del método de la partida doble
   Almacenamiento: en fichas o recursos que permita acceder a esa información


 SALIDAS: Emisión de informes destinados a usuarios internos y externos



                              FUNCIONES BÁSICAS DE LA CONTABILIDAD

                                           1. Ordenar datos

                                      2. Análisis e interpretación

                            3. Informes para usuarios internos y externos




       INFORMES DE USO INTERNO                                       INFORMES PARA USO EXTERNO

    El sistema contable brinda a los                            Informes contables denominados Estados
administradores información histórica e                                        Contables
 información con proyección a futuro



                                          CONCEPTO DE CONTABILIDAD

                 La Contabilidad es una disciplina técnica que se ocupa del procesamiento de
                 datos sobre el Patrimonio y su evolución, generando información para la toma
                 de decisiones de administradores y para usuarios externos




   8    Unidad 1 Sistema de Información Contable I                            MARICEL VAIROLETTI
NUEVO MARCO CONCEPTUAL DE LA CONTABILIDAD
                    Como sistema incluye
                        Metodología para la captación de datos
                        Teneduría de libros
                        Análisis e interpretación de la información




    COMPONENTES BÁSICOS DE UN SISTEMA CONTABLE
      1. Normas Legales y Profesionales Vigentes
      2. Recursos: elementos que se usan para la captación y procesamiento de datos
              Documentos Comerciales
              Los libros de Contabilidad
              Nuevas Tecnologías
              Información proveniente del contexto
      3. Método: El de la “Partida Doble”
      4. Medios: instrumentos elegidos para hacer la registración (manuales o en la
         computadora)




    CICLO OPERATIVO DE LA EMPRESA Conjunto de actividades para alcanzar sus objetivos



       EMPRESA COMERCIAL                                   EMPRESA INDUSTRIAL




                                                           1. COMPRAS
              1. COMPRAS
                                                           2. PAGOS
              2. PAGOS
                                                           3. FABRICACIÓN DEL PRODUCTO
              3. VENTAS
                                                           4. VENTAS
              4. COBROS
                                                           5. COBROS



                         Una buena Organización de las actividades operativas
                         aumenta las posibilidades de la empresa a cumplir con
                              sus objetivos y permanecer en el mercado




9    Unidad 1 Sistema de Información Contable I                         MARICEL VAIROLETTI
REGISTRO DE LAS OPERCAIONES BÁSICAS DE UN CICLO OPERATIVO

                                        PROCESO MANUAL

                                   1. DOCUMENTOS COMERCIALES

                                   2. ASIENTOS EN EL LIBRO DIARIO

                                         3. MAYORIZACIÓN




10   Unidad 1 Sistema de Información Contable I                     MARICEL VAIROLETTI

UNIDAD 1

  • 1.
    SISTEMA DE INFORMACIÓNCONTABLE - CUARTO AÑO UNIDAD 1: LA CONTABILIDAD COMO SISTEMA DE INFORMACIÓN 1. INTRODUCCIÓN Todas las personas buscan información en forma continua La información permite tomar decisiones Para ver una película consultamos en que cine la dan. INFORMACIÓN Base de DECISIONES PERSONAS Para saber el tiempo consultamos el pronóstico las Cumplen objetivos PERSONAS Y ORGANIZACIONES No fabricarán radiograbadores pq ya no se usan PERSONAS, ORGANIZACIONES Y SOCIEDAD Mundo globalizado, estamos conectados con el mundo. La Tv nos muestra en vivo una tragedia 2. ORGANIZACIONES Concepto: Es una agrupación de personas que tienen intereses en común y se interrelacionan en actividades para alcanzar objetivos. 1. Objetivos: fines 2. Elementos personales: esfuerzo físico y/o intelectual Elementos 3. Elementos materiales: bienes tangibles 4. Información: facilitan decisiones permiten alcanzar metas propuestas. Sin fines de lucro Clasificación Con fines de lucro 3. CONTEXTO FUERZAS DIRECTAS 1. Consumidores CONTEXTO EXTERNO: 2. Competidores 3. Proveedores Las organizaciones no son autosuficientes, 4. Organismos gubernamentales interactúan con el contexto, lo necesitan 5. Mercados financieros para sobrevivir. 6. Control Tributario y Previsional 7. La comunidad en general Contexto Desfavorable: FUERZAS INDIRECTAS Contexto Favorable: permite un escaso margen 1. Tecnológicas buenas condiciones 2. Económicas para el crecimiento de crecimiento 3. Políticas 4. Legales 5. Culturales CONTEXTO INTERNO: 6. Sociales 7. Internacionales Involucra a los participantes de la organización. Se relacionan recursos materiales y humanos en forma coordinada. 1 Unidad 1 Sistema de Información Contable I MARICEL VAIROLETTI
  • 2.
    4. ADMINISTRACIÓN DE LAS ORGANIZACIONES Funciones de la Administración 1. Planeamiento: metas y recursos 2. Organización: Establece jerarquías y responsabilidades 3. Dirección: Guía para desarrollar actividades y cumplir metas 4. Control: verifica tareas y utilización de recursos División del trabajo 1. División Horizontal: Divide el trabajo en tareas (compras, ventas etc.) 2. División Vertical: Genera una estructura jerárquica. Esta estructura se denomina PIRAMIDE ORGANIZACIONAL NIVEL SUPERIOR O ESTRATÉGICO Elabora políticas y estrategias Determina objetivos Las decisiones afectan a toda la organización. En este nivel: presidente, el directorio, el gerente general Necesitan INFORMACIÓN para la elaboración de políticas y estrategias. NIVEL SUPERIOR O ESTRATÉGICO NIVEL MEDIO O TÁCTICO Coordina actividades del Nivel Operativo, decide sobre bienes y servicios que se producen. Las decisiones afectan a un área específica. NIVEL MEDIO O TÁCTICO En este nivel: gerentes de producción. De administración, de ventas La INFORMACIÓN está destinada al control de la gestión operativa NIVEL OPERARIO Realiza en forma eficaz bienes o/y servicios Realiza tareas programadas por el Nivel Medio El margen de decisiones es escaso NIVEL OPERARIO En este Nivel: operarios, empleados, administrativos, vendedores. La INFORMACIÓN se necesita para saber cómo debe realizar la actividad que desarrolla o el servicio que presta 2 Unidad 1 Sistema de Información Contable I MARICEL VAIROLETTI
  • 3.
    5. LA EMPRESA COMO ORGANIZACIÓN Y COMO FACTOR DE PRODUCCIÓN La actividad económica siempre tuvo como finalidad la producción de bienes y servicios para la satisfacción de las necesidades. La actividad productiva está a cargo de las empresas EMPRESA FACTORES DE PRODUCCIÓN Son organizaciones económicas que 1. Naturaleza coordinan los Factores de Producción para 2. Capital elaborar bienes y servicios, venderlos y 3. Trabajo obtener ganancias. 4. Actitud empresarial AGENTES ECONÓMICOS SECTORES DE LA ECONOMÍA 1. Familias 1. Actividad primaria: agricultura, pesca y minería) 2. Empresas 2. Actividad Secundaria: Industria 3. Sector Público 3. Actividad Terciaria: Servicios y Comercio CLASES DE EMPRESAS 1. Empresas Productivas: – Extractivas, por ej. Petroleras – Rurales: agrícola ganadera – Industriales: metalúrgica 2. Empresas Comerciales: Supermercados, librerías 3. Empresas de Servicios: Turismo, publicidad, telefónica, transporte 6. LA INFORMACIÓN EN LAS ORGANIZACIONES Las organizaciones cuentan con su administración ejercida por Propietarios, socios y Gerentes que necesitan INFORMACIÓN para tomar continuamente DECISIONES que les permita alcanzar sus objetivos. LA INFORMACIÓN Son datos que facilitan la toma de decisiones y permiten el seguimiento de las metas DEBE SER OPORTUNA: disponible en el momento que deba ser utilizada DEBE TENER CERTEZA: ser cierta DEBE SER ÚTIL: para cada nivel de la Organización DEBE SER COMPLETA: para cubrir necesidades DEBE SER CONFIABLE: desde la captación de datos, procesamiento y salida de informes 3 Unidad 1 Sistema de Información Contable I MARICEL VAIROLETTI
  • 4.
    INFORMACIÓN REQUIERE:  Captación  Proceso  Transmisión  Interpretación DECISIONES PROCESO PARA LA Son medios para conseguir resultados o solucionar problemas TOMA DE DECISIONES 1. Identificar el problema TIPO DE DECISIONES 2. Resolver el problema 1. Programables: son tomadas por el 3. Decisión final Nivel Operativo 2. No Programables: Son tomadas por niveles superiores y tácticos BÚSQUEDA Y OBTENCIÓN DE LA INFORMACIÓN Para obtener información la organización deberá crear un SISTEMA DE INFORMACIÓN SISTEMA Conjunto de reglas y procedimientos Conjunto organizado de cosas para cumplir un objetivo CONCEPTO DE SISTEMA REFERIDO A LAS ORGANIZACIONES Conjunto organizado de partes diferentes entre sí, que cumpliendo una función determinada e interactuando con los demás permiten alcanzar el objetivo fijado FUNCIONAMIENTO DEL SISTEMA Por medio de la captación de datos elementos (bienes materiales, inmateriales, recursos humanos, tecnología) se dan las ENTRADAS. Por medio de PROCESOS se dan las actividades de transformación que permiten obtener un producto y/o servicio. Los resultados obtenidos (Bienes y/o Servicios, Ganancias o Pérdidas, objetivos cumplidos) se denominan SALIDAS. RETROALIMENTACIÓN: en la salida del sistema vuelve a ingresar al sistema como recursos o información donde es captada por la ADMINISTRACIÓN la transforma en nueva INFORMACIÓN. En este paso se realiza un CONTROL para verificar que se estén cumpliendo los OBJETIVOS fijados y los RESULTADOS obtenidos. 4 Unidad 1 Sistema de Información Contable I MARICEL VAIROLETTI
  • 5.
    CARATERÍSTICAS DEL SISTEMA 1. Confiabilidad: mejoran los resultados 2. Aceptabilidad: por usuarios internos o externos 3. Economía: Los Beneficios deben ser mayor que los Costos 4. Flexibilidad: adaptarse a los cambios 5. Oportunidad: Deben ser oportunos, obtenerse en tiempo y forma LA ORGANIZACIÓN ANALIZADA COMO SISTEMA  Abierto  Dinámico  Autónomo  Cambiante 7. SISTEMA DE INFORMACIÓN UN SISTEMA DE INFORMACIÓN Comprende Un conjunto de procedimientos Integrado por Captación Procesamiento Elaboración Comunicación De Datos e informes Según Demandas de usuarios Internos y externos FASES PREVIAS A SU CREACIÓN Se hacen interrogantes: 1. Necesidades 2. Análisis 3. Procesamiento 4. Elaboración de informes 5 Unidad 1 Sistema de Información Contable I MARICEL VAIROLETTI
  • 6.
    LOS COMPONENTES DELSISTEMA DE INFORMACIÓN SON: 1. Captación: Obtención de datos en el ambiente interno y externo de la organización. 2. Almacenamiento: Guardar Información 3. Procesamiento: Se transforma el dato en información 4. Producción de Informes: con las datos procesados se elaboran los informes para usuarios internos y externos Se obtienen los datos necesarios para la organización, se almacenan y se procesan para poder realizar los informes. Con estos informes se controlan resultados y se verifica si los objetivos propuestos son alcanzados, todo esto vuelve a convertirse en datos (retroalimentación) ELEMENTOS DEL SISTEMA DE INFORMACIÓN 1. Personal responsable (recopilación, procesamiento y almacenamiento) 2. Equipos (recopilación, procesamiento y almacenamiento) 3. Formularios, registros, discos que guarden la información 4. Canales de comunicación entre el emisor y los usuarios 8. DIFUNDIR LA INFORMACIÓN La comunicación tiene como objetivo difundir la información. El proceso de comunicación 1. EMISOR: busca transmitir la información 2. MENSAJE: información que se transmite 3. RECEPTOR: recibe el mensaje FORMAS DE REGISTRAR UN MENSAJE 1. ESCRITO: medio de prueba indiscutible, disminuye la posibilidad de ruidos 2. VERBAL: favorece la comunicación, es más directo y permite aclarar dudas. Existe la posibilidad de ruidos 3. GESTUAL: gestos, posiciones y movimientos del cuerpo que benefician o perturban la comunicación RETROALIMENTACIÓN Se produce cuando la información SALE del RECEPTOR para VOLVER al EMISOR comunicándole como se ejecutó el mensaje (le cuenta que hizo) 6 Unidad 1 Sistema de Información Contable I MARICEL VAIROLETTI
  • 7.
    9. UTILIZACIÓN DELA INFORMACIÓN Y LOS MEDIOS DE COMUNICACIÓN SOCIAL COMO INSTRUMENTO RETROALIMENTACIÓN DECISIÓN VENTAJAS 1. Tareas con rapidez 2. Información en forma inmediata 3. Al contar con toda la información facilita la toma de decisiones 4. Reduce la posibilidad de errores USO DE COMPUTADORA DESVENTAJAS 1. Marginación de quienes no tienen los conocimientos 2. El personal tiene que actualizarse en forma constante 3. Por los cambios acelerados de la tecnología las máquinas se vuelven anticuadas (obsoletas) en un corto tiempo 4. Reduce la posibilidad de errores 7 Unidad 1 Sistema de Información Contable I MARICEL VAIROLETTI
  • 8.
    10. LA CONTABILIDADCOMO SISTEMA DE INFORMACIÓN La Contabilidad es una parte del Sistema de Información de la empresa ENTRADAS: datos de operaciones de la empresa que se obtienen de los documentos comerciales (facturas de venta y de compra, recibos de alquiler o de sueldos, boleta de depósito) PROCESAMIENTO DE DATOS:  Reconocimiento: de las operaciones en cada documento  Clasificación: de los documentos según la operación  Identificación: de las cuentas que intervienen en el registro  Registración: en los libros contables  Comprobación: del cumplimiento del método de la partida doble  Almacenamiento: en fichas o recursos que permita acceder a esa información SALIDAS: Emisión de informes destinados a usuarios internos y externos FUNCIONES BÁSICAS DE LA CONTABILIDAD 1. Ordenar datos 2. Análisis e interpretación 3. Informes para usuarios internos y externos INFORMES DE USO INTERNO INFORMES PARA USO EXTERNO El sistema contable brinda a los Informes contables denominados Estados administradores información histórica e Contables información con proyección a futuro CONCEPTO DE CONTABILIDAD La Contabilidad es una disciplina técnica que se ocupa del procesamiento de datos sobre el Patrimonio y su evolución, generando información para la toma de decisiones de administradores y para usuarios externos 8 Unidad 1 Sistema de Información Contable I MARICEL VAIROLETTI
  • 9.
    NUEVO MARCO CONCEPTUALDE LA CONTABILIDAD Como sistema incluye  Metodología para la captación de datos  Teneduría de libros  Análisis e interpretación de la información COMPONENTES BÁSICOS DE UN SISTEMA CONTABLE 1. Normas Legales y Profesionales Vigentes 2. Recursos: elementos que se usan para la captación y procesamiento de datos  Documentos Comerciales  Los libros de Contabilidad  Nuevas Tecnologías  Información proveniente del contexto 3. Método: El de la “Partida Doble” 4. Medios: instrumentos elegidos para hacer la registración (manuales o en la computadora) CICLO OPERATIVO DE LA EMPRESA Conjunto de actividades para alcanzar sus objetivos EMPRESA COMERCIAL EMPRESA INDUSTRIAL 1. COMPRAS 1. COMPRAS 2. PAGOS 2. PAGOS 3. FABRICACIÓN DEL PRODUCTO 3. VENTAS 4. VENTAS 4. COBROS 5. COBROS Una buena Organización de las actividades operativas aumenta las posibilidades de la empresa a cumplir con sus objetivos y permanecer en el mercado 9 Unidad 1 Sistema de Información Contable I MARICEL VAIROLETTI
  • 10.
    REGISTRO DE LASOPERCAIONES BÁSICAS DE UN CICLO OPERATIVO PROCESO MANUAL 1. DOCUMENTOS COMERCIALES 2. ASIENTOS EN EL LIBRO DIARIO 3. MAYORIZACIÓN 10 Unidad 1 Sistema de Información Contable I MARICEL VAIROLETTI