UNIVERSIDAD NACIONAL DE CHIMBORAZO
FACULTAD DE CIENCIAS DE LA EDUCACIÓN HUMANAS Y
TECNOLOGÍAS
LICENCIATURA EN CIENCIAS SOCIALES
TRABAJO GRUPAL
TEMA:
Diseño Curricular
NOMBRES:
Israel Paucar
Jonatán Taday
Katy Saula
Vanessa Vallejo
Mayra Melena
FECHA
15/01/2018
SEMESTRE
QUINTO “A”
ASIGNATURA
DISEÑO CURRICULAR APLICADO
PERIODO ACADEMICO
OCTUBRE (2017)-FEBRERO (2018)
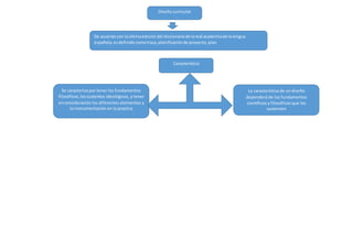
Diseño curricular
De acuerdocon laúltimaedicióndel diccionariode lareal academiade lalengua
española,esdefinidocomotraza,planificaciónde proyecto, plan.
Se caracteriza por tener los fundamentos
filosóficos,lossustentos ideológicos, y tener
enconsideración los diferentes elementos y
la instrumentación en la practica
Característica
La característica de un diseño
dependerá de los fundamentos
científicos y filosóficos que los
sustenten
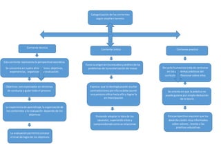
Categorización de las corrientes
según stephen kemmis
Corriente técnica
Esta corriente representa la perspectiva teocrática.
Se concentra en cuatro dimensiones: objetivos,
experiencias, organización y evaluación.
Corriente practica
Tiene suorigenenlosestudiosyanálisisde los
problemas de la escolarización de masas
Corriente critica
La evaluaciónpermitirá contatar
el nivel de logro de los objetivos
La experienciade aprendizaje,laorganizaciónde
los contenidos y la evaluación depende de los
objetivos
Objetivos:sonexpresados en términos
de conducta y guían todo el proceso Se orienta en que la práctica no
puede guiarse porsimple deducción
de la teoría
Expresa que la ideologíapuede ocultar
contradiccionesporellose debe asumir
una postura crítica hacia ella y lograr la
en mancipación
Pretende adoptar la idea de los
opuestos, superando estos y
comprendiendocomose relacionan
De corte humanista trata de centrarse
en los problemas prácticos del
currículo y reflexionar sobre ellos
Esta perspectiva requiere que los
docentes estén muy informados
sobre valores , teorías y las
practicas educativas
El modelo del profesor Tyler establece que los especialistas, la sociedad y el alumno son
las fuentes para la determinación de objetivos sugeridos que la filosofía y la psicología
actuaban como filtros, luego de pasar por dichos filtros, se establecerían objetivos
definidos, los objetivos debían cumplir con tres criterios:
 Formulados desde el punto de vista del alumno
 Debían ser bidimensionales (tener dos dimensiones conducta y contenido)
 Deben tener especificidad (ser específicos para la planificación.
Planteado los objetivos se lleva a cabo la selección y organización de las actividades de
aprendizaje, la organización de actividades y la evaluación de experiencias, siendo estas
las que retroalimentan el sistema.
Leyton soto denomina esquema lineal al desarrollado por Tyler y presenta un modelo
integrado, clasificando en tres grupos:
 Los elementos esenciales:
 Filosofía, psicología, sociedad, educando y contenidos.
 Conceptos fundamentales:
 Objetivos, actividades y experiencias.
 Procesos básicos: principios de selección, organización y evaluación.
Cada uno de estos procesos interrelacionan entre si de modo tal que constituyen un red
que permite generar un ciclo dentro del planeamiento del currículo.
La importancia dada a los objetivos se puede ver plasmada en estudios posteriores sobre
el tema de la taxonomía de los objetivos educacionales de Bloom y sus colaboradores.
Enfoque de Joseph Schwab
El profesor presento “un enfoque práctico para la planificación del currículo” este parte
de tres afirmaciones:
 la primera dice que el campo del currículo esta moribundo que requiere nuevos
principios que permitan una nueva visión del carácter y variedad de sus
problemas.
 La segunda afirmación se remonta al campo que alcanzo el currículo por la
carencia de cuestionamiento y errónea confianza en la teoría. Expresa que se
adoptan teorías de campos exteriores a la educación y que no se realizó un examen
crítico de las mismas.
 La tercera afirmación dice que habrá un renacimiento del currículo, que
contribuirá a la calidad de la educación.
El currículo práctico es la creación anticipada de alternativas, la metodología es
deliberada, la deliberación es compleja y ardua, trata tanto los fines como los medios y
debe encararlos como si se determinara mutuamente. Dice Schwab, “la educación de los
educadores para que participen en este proceso deliberativo no será fácil ni se lograra con
prontitud. La educación de la presente generación de investigadores especializados que
hablen en las escuelas y entre si será sin duda la más ardua de todas.”
El enfoque de stenhouse.
Este concibe al currículo como un proceso de investigación donde teorías, propuestas
curriculares, profesores y práctica se imbrican estrechamente. Lo deseable en innovación
educativa no consiste en que perfeccionemos tácticas para hacer progresar nuestra causa,
sino en que mejoremos nuestra capacidad de someter a crítica nuestra practica a la luz de
nuestras creencias a la luz de nuestra práctica.
Expone na critica al modelo de objetivos conductistas, luego realiza una serie de
argumentos en contra de este modelo hace un alegato a partir de dos objeciones que los
modelos de objetivos confundes la naturaleza del conocimiento y que ello afecta a la
naturaleza del proceso de mejorar la práctica. Presenta un modelo alternativo que es el
modelo de proceso para el desarrollo del currículo mostrando como el conocimiento y la
comprensión se desarrollan a través de procedimientos que no predeterminan los
resultados del aprendizaje.
MODELO INTEGRADOR
El establecimiento de la relación teoría – práctica, en la
descripción del MPI, se realiza a través del ejercicio de
nombrar conceptos que permitan unidad en el lenguaje y
claridad en la aplicación del ejercicio pedagógico, en su
planeación, desarrollo y evaluación. Cada una de las
siguientes concepciones, junto con el hecho de ser
elementos construidos en comunidad educativa, es el puente
para las EXPECTATIVAS. Estudiante Ser humano, hombre o mujer, que está en
capacidad de ser, de saber y de hacer; con espíritu de trascendencia y que tiene la
posibilidad de aprender a su ritmo, para enfrentarse como profesional, al mundo laboral
y social, desde una perspectiva que fomenta los valores. Maestro Ser humano, hombre o
mujer, que ha tenido y tiene un recorrido por la vida académica, social, familiar e
investigativa, que le generan posibilidades de seguir aprendiendo, de enseñar y saber
guiar el proceso de aprendizaje de los estudiantes.
Es, además, un profesional consciente
del rol de la institución en el contexto,
ya que es lugar de encuentro entre
personas de diversas generaciones que
dan naturalmente vida al intercambio y
al diálogo; en lo que cada uno puede y
debe hacer encuentro, en cuanto que,
aparte de las finalidades institucionales
de la investigación científica y de la actividad didáctica, debe contribuir al crecimiento o
maduración del joven, orientando su futuro y su inserción en la sociedad. Conocimiento
por conocimiento entendemos el real
aprendizaje de las relaciones en la
interacción social, cultural y de los
procesos cognitivos del ser humano,
lo cual le permite ir formando
esquemas de información y
conectividad entre conceptos,
realizando principios de asociación y
asimilación de las realidades y de las formas de pensar, interactuar, sentir y tomar
decisiones; realizando juicios de realidad centrados en los contextos y ámbitos en los
cuales se encuentra el ser humano, lo cual posibilita su posicionamiento en el medio,
desde tres perspectivas: ser persona, saber que sabe y el hacer como profesional y
empresario del hoy, realizando así una transformación a nivel social, cultural y familiar.
El enfoque de Hilda Taba se enfoca a la interculturalidad tener la integración de nuestra
cultura para así poder ser partícipes de ella y sentirnos parte de ella.
El modelo de Johnson
Define el currículo como:
1. Una serie estructurada de resultados previstos del aprendizaje,
2. El aprendizaje se da como producto de un sistema de desarrollo en el que se utilizan
criterios de selección y ordenamiento para elegir los conocimientos existentes en la
cultura.
3. implica y utiliza los resultados de este desarrollo para la elaboración del diseño de
instrucción.
4. Utiliza conceptos relacionados con el área de currículo como: desarrollo curricular,
sistemas de instrucción, fuentes del currículo, criterios de selección curricular entre otros.
5. Debe trabajarse un modelo de planeación, instrumentación y evaluación.
Considera que:
El aprendizaje se produce a medida que los alumnos se ven implicados en el programa
de enseñanza, de esta manera se pueden evaluar los resultados reales de aprendizaje, y
que la información obtenida se pueda utilizar para rediseñar el currículo.
El modelo curricular de Johnson:
a) Concibe el currículo como una serie de resultados del aprendizaje.
b) Los resultados del proceso de selección son determinantes para formular el currículo.
c) Las fuentes por seleccionar se encuentran en la cultura disponible, la cual puede ser
disciplinaria o no disciplinaria.
d) Debe haber un orden en la enseñanza que refleje las relaciones taxonómicas de los
elementos.
e) La función del currículo es guiar la enseñanza y debe haber interacción entre el agente
de enseñanza y los estudiantes.
f) En todo currículo debe haber una fase de evaluación que incluya los aspectos anteriores
y permita encontrar los errores estructurales y las omisiones de la selección de los
contenidos.
g) La enseñanza se deriva del currículum, su efectividad está presentada en las metas en
que en él se proponen.
Resultados que se pretenden alcanzar con el modelo de Johnson:
Conocimientos, hechos, conceptos y generalizaciones.
Técnicas cognitivas y psicomotrices.
Valores, normas y actitudes.
Métodos que se pueden emplear en el Modelo de Johnson:
Clases magistrales.
Discusiones y trabajos en grupos.
Trabajos de laboratorio.
Instrucción tutorial o instrucción individualizada.
Todo esto con la finalidad de ir reconociendo como se estructura una disciplina y
Transferirla a la estructura cognitiva de los educandos.
Johnson considera que el aprendizaje se produce a medida que los alumnos se ven
implicados en el programa de enseñanza, de esta manera se pueden evaluar los
resultados reales de aprendizaje, y que la información obtenida se puede
utilizar para rediseñar el currículo.
Niveles de Planeamiento del currículo
El planeamiento del currículo es un proceso que se inserta en otro mayor que es el
planeamiento educacional.
Cada país trata de formular su política educativa, de acuerdo con sus necesidades y
posibilidades.
Asegura coherencia, perspectiva, integración, articulación.
El planeamiento del currículo se realiza a distintos niveles; difieren en cada caso y
dependerá del planeamiento educativo y de las políticas educativas.
La tarea de planificación es multidisciplinaria y constituye la organización de un sistema
de relaciones políticas, sociales, económicas y pedagógicas.
Los niveles en los cuales puede realizarse el planeamiento son:
Nacional tiene que ver con todo el país este puede ser centralizado o único para todo el
país o descentralizado (cada provincia puede tener el suyo)
Provincial incluye toda una provincia
De nivel
De ciclo
Institucional compete a cada institución de curso.
BIBLIOGRAFIA
(España),I.N.(s.f.).Documentobase del diseñocurricular paralaelaboraciónde programasde
desarrolloindividual.Ministeriode Educación,1988.
Casanova,M. A. (s.f.).Diseñocurriculare innovacióneducativa.Editorial LaMuralla,2006.
Moreno,J. M. (s.f.).El Diseñocurriculardel centroeducativo.AlhambraLongman,1992.

Universidad nacional-de-chimborazo

  • 1.
    UNIVERSIDAD NACIONAL DECHIMBORAZO FACULTAD DE CIENCIAS DE LA EDUCACIÓN HUMANAS Y TECNOLOGÍAS LICENCIATURA EN CIENCIAS SOCIALES TRABAJO GRUPAL TEMA: Diseño Curricular NOMBRES: Israel Paucar Jonatán Taday Katy Saula Vanessa Vallejo Mayra Melena FECHA 15/01/2018 SEMESTRE QUINTO “A” ASIGNATURA DISEÑO CURRICULAR APLICADO PERIODO ACADEMICO OCTUBRE (2017)-FEBRERO (2018)
  • 2.
    Diseño curricular De acuerdoconlaúltimaedicióndel diccionariode lareal academiade lalengua española,esdefinidocomotraza,planificaciónde proyecto, plan. Se caracteriza por tener los fundamentos filosóficos,lossustentos ideológicos, y tener enconsideración los diferentes elementos y la instrumentación en la practica Característica La característica de un diseño dependerá de los fundamentos científicos y filosóficos que los sustenten
  • 3.
    Categorización de lascorrientes según stephen kemmis Corriente técnica Esta corriente representa la perspectiva teocrática. Se concentra en cuatro dimensiones: objetivos, experiencias, organización y evaluación. Corriente practica Tiene suorigenenlosestudiosyanálisisde los problemas de la escolarización de masas Corriente critica La evaluaciónpermitirá contatar el nivel de logro de los objetivos La experienciade aprendizaje,laorganizaciónde los contenidos y la evaluación depende de los objetivos Objetivos:sonexpresados en términos de conducta y guían todo el proceso Se orienta en que la práctica no puede guiarse porsimple deducción de la teoría Expresa que la ideologíapuede ocultar contradiccionesporellose debe asumir una postura crítica hacia ella y lograr la en mancipación Pretende adoptar la idea de los opuestos, superando estos y comprendiendocomose relacionan De corte humanista trata de centrarse en los problemas prácticos del currículo y reflexionar sobre ellos Esta perspectiva requiere que los docentes estén muy informados sobre valores , teorías y las practicas educativas
  • 4.
    El modelo delprofesor Tyler establece que los especialistas, la sociedad y el alumno son las fuentes para la determinación de objetivos sugeridos que la filosofía y la psicología actuaban como filtros, luego de pasar por dichos filtros, se establecerían objetivos definidos, los objetivos debían cumplir con tres criterios:  Formulados desde el punto de vista del alumno  Debían ser bidimensionales (tener dos dimensiones conducta y contenido)  Deben tener especificidad (ser específicos para la planificación. Planteado los objetivos se lleva a cabo la selección y organización de las actividades de aprendizaje, la organización de actividades y la evaluación de experiencias, siendo estas las que retroalimentan el sistema. Leyton soto denomina esquema lineal al desarrollado por Tyler y presenta un modelo integrado, clasificando en tres grupos:  Los elementos esenciales:  Filosofía, psicología, sociedad, educando y contenidos.  Conceptos fundamentales:  Objetivos, actividades y experiencias.  Procesos básicos: principios de selección, organización y evaluación. Cada uno de estos procesos interrelacionan entre si de modo tal que constituyen un red que permite generar un ciclo dentro del planeamiento del currículo. La importancia dada a los objetivos se puede ver plasmada en estudios posteriores sobre el tema de la taxonomía de los objetivos educacionales de Bloom y sus colaboradores. Enfoque de Joseph Schwab El profesor presento “un enfoque práctico para la planificación del currículo” este parte de tres afirmaciones:  la primera dice que el campo del currículo esta moribundo que requiere nuevos principios que permitan una nueva visión del carácter y variedad de sus problemas.  La segunda afirmación se remonta al campo que alcanzo el currículo por la carencia de cuestionamiento y errónea confianza en la teoría. Expresa que se
  • 5.
    adoptan teorías decampos exteriores a la educación y que no se realizó un examen crítico de las mismas.  La tercera afirmación dice que habrá un renacimiento del currículo, que contribuirá a la calidad de la educación. El currículo práctico es la creación anticipada de alternativas, la metodología es deliberada, la deliberación es compleja y ardua, trata tanto los fines como los medios y debe encararlos como si se determinara mutuamente. Dice Schwab, “la educación de los educadores para que participen en este proceso deliberativo no será fácil ni se lograra con prontitud. La educación de la presente generación de investigadores especializados que hablen en las escuelas y entre si será sin duda la más ardua de todas.” El enfoque de stenhouse. Este concibe al currículo como un proceso de investigación donde teorías, propuestas curriculares, profesores y práctica se imbrican estrechamente. Lo deseable en innovación educativa no consiste en que perfeccionemos tácticas para hacer progresar nuestra causa, sino en que mejoremos nuestra capacidad de someter a crítica nuestra practica a la luz de nuestras creencias a la luz de nuestra práctica. Expone na critica al modelo de objetivos conductistas, luego realiza una serie de argumentos en contra de este modelo hace un alegato a partir de dos objeciones que los modelos de objetivos confundes la naturaleza del conocimiento y que ello afecta a la naturaleza del proceso de mejorar la práctica. Presenta un modelo alternativo que es el modelo de proceso para el desarrollo del currículo mostrando como el conocimiento y la comprensión se desarrollan a través de procedimientos que no predeterminan los resultados del aprendizaje. MODELO INTEGRADOR El establecimiento de la relación teoría – práctica, en la descripción del MPI, se realiza a través del ejercicio de nombrar conceptos que permitan unidad en el lenguaje y claridad en la aplicación del ejercicio pedagógico, en su planeación, desarrollo y evaluación. Cada una de las siguientes concepciones, junto con el hecho de ser elementos construidos en comunidad educativa, es el puente
  • 6.
    para las EXPECTATIVAS.Estudiante Ser humano, hombre o mujer, que está en capacidad de ser, de saber y de hacer; con espíritu de trascendencia y que tiene la posibilidad de aprender a su ritmo, para enfrentarse como profesional, al mundo laboral y social, desde una perspectiva que fomenta los valores. Maestro Ser humano, hombre o mujer, que ha tenido y tiene un recorrido por la vida académica, social, familiar e investigativa, que le generan posibilidades de seguir aprendiendo, de enseñar y saber guiar el proceso de aprendizaje de los estudiantes. Es, además, un profesional consciente del rol de la institución en el contexto, ya que es lugar de encuentro entre personas de diversas generaciones que dan naturalmente vida al intercambio y al diálogo; en lo que cada uno puede y debe hacer encuentro, en cuanto que, aparte de las finalidades institucionales de la investigación científica y de la actividad didáctica, debe contribuir al crecimiento o maduración del joven, orientando su futuro y su inserción en la sociedad. Conocimiento por conocimiento entendemos el real aprendizaje de las relaciones en la interacción social, cultural y de los procesos cognitivos del ser humano, lo cual le permite ir formando esquemas de información y conectividad entre conceptos, realizando principios de asociación y asimilación de las realidades y de las formas de pensar, interactuar, sentir y tomar decisiones; realizando juicios de realidad centrados en los contextos y ámbitos en los cuales se encuentra el ser humano, lo cual posibilita su posicionamiento en el medio, desde tres perspectivas: ser persona, saber que sabe y el hacer como profesional y empresario del hoy, realizando así una transformación a nivel social, cultural y familiar. El enfoque de Hilda Taba se enfoca a la interculturalidad tener la integración de nuestra cultura para así poder ser partícipes de ella y sentirnos parte de ella.
  • 7.
    El modelo deJohnson Define el currículo como: 1. Una serie estructurada de resultados previstos del aprendizaje, 2. El aprendizaje se da como producto de un sistema de desarrollo en el que se utilizan criterios de selección y ordenamiento para elegir los conocimientos existentes en la cultura. 3. implica y utiliza los resultados de este desarrollo para la elaboración del diseño de instrucción. 4. Utiliza conceptos relacionados con el área de currículo como: desarrollo curricular, sistemas de instrucción, fuentes del currículo, criterios de selección curricular entre otros. 5. Debe trabajarse un modelo de planeación, instrumentación y evaluación. Considera que: El aprendizaje se produce a medida que los alumnos se ven implicados en el programa de enseñanza, de esta manera se pueden evaluar los resultados reales de aprendizaje, y que la información obtenida se pueda utilizar para rediseñar el currículo. El modelo curricular de Johnson: a) Concibe el currículo como una serie de resultados del aprendizaje. b) Los resultados del proceso de selección son determinantes para formular el currículo. c) Las fuentes por seleccionar se encuentran en la cultura disponible, la cual puede ser disciplinaria o no disciplinaria.
  • 8.
    d) Debe haberun orden en la enseñanza que refleje las relaciones taxonómicas de los elementos. e) La función del currículo es guiar la enseñanza y debe haber interacción entre el agente de enseñanza y los estudiantes. f) En todo currículo debe haber una fase de evaluación que incluya los aspectos anteriores y permita encontrar los errores estructurales y las omisiones de la selección de los contenidos. g) La enseñanza se deriva del currículum, su efectividad está presentada en las metas en que en él se proponen. Resultados que se pretenden alcanzar con el modelo de Johnson: Conocimientos, hechos, conceptos y generalizaciones. Técnicas cognitivas y psicomotrices. Valores, normas y actitudes. Métodos que se pueden emplear en el Modelo de Johnson: Clases magistrales. Discusiones y trabajos en grupos. Trabajos de laboratorio. Instrucción tutorial o instrucción individualizada. Todo esto con la finalidad de ir reconociendo como se estructura una disciplina y Transferirla a la estructura cognitiva de los educandos. Johnson considera que el aprendizaje se produce a medida que los alumnos se ven implicados en el programa de enseñanza, de esta manera se pueden evaluar los resultados reales de aprendizaje, y que la información obtenida se puede utilizar para rediseñar el currículo.
  • 9.
    Niveles de Planeamientodel currículo El planeamiento del currículo es un proceso que se inserta en otro mayor que es el planeamiento educacional. Cada país trata de formular su política educativa, de acuerdo con sus necesidades y posibilidades. Asegura coherencia, perspectiva, integración, articulación. El planeamiento del currículo se realiza a distintos niveles; difieren en cada caso y dependerá del planeamiento educativo y de las políticas educativas. La tarea de planificación es multidisciplinaria y constituye la organización de un sistema de relaciones políticas, sociales, económicas y pedagógicas. Los niveles en los cuales puede realizarse el planeamiento son: Nacional tiene que ver con todo el país este puede ser centralizado o único para todo el país o descentralizado (cada provincia puede tener el suyo) Provincial incluye toda una provincia De nivel De ciclo Institucional compete a cada institución de curso. BIBLIOGRAFIA (España),I.N.(s.f.).Documentobase del diseñocurricular paralaelaboraciónde programasde desarrolloindividual.Ministeriode Educación,1988. Casanova,M. A. (s.f.).Diseñocurriculare innovacióneducativa.Editorial LaMuralla,2006. Moreno,J. M. (s.f.).El Diseñocurriculardel centroeducativo.AlhambraLongman,1992.