llego basada en
Plasmado en
Utilitarismo de Bentham
Todo acto humano
debe ser juzgado
según su utilidad
“Introduccion
a los
principios de
moral y
legislación”
Formulación
doctrina
utilitarista
Ataco sistema
legal y judicial
Proponía
formalizar
el análisis
de:
Fundamenta
una nueva
etica
Cuestiones
políticas,
sociales y
económicas
Goce de la
vida y no el
sufrimiento
Objetivo:
“Mayor
felicidad para
el mayor
numero”
Acerco corrientes
políticas y
democraticas
Placeres son
medibles, pero hay
que considerar:
Intensidad,
duración,
certeza,
proximidad,
fecundidad,
pureza,
extensión.
Lo bueno es lo útilLo que aumenta el
placer disminuye el dolor
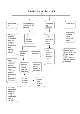
Utilitarismo John Stuart mill.
Pensamien
to.
Libertad social y
la tiranía de la
mayoría.
Concepto
de
libertad.
Utilitarismo.
Dice que la
naturaleza y
los límites del
poder que
puede ser
ejercido
legítimamente
por la
sociedad
sobre el
individuo.
Cada
individuo tiene
el derecho a
actuar de
acuerdo a su
propia
voluntad en
tanto que
tales acciones
no
perjudiquen o
dañen a otros.
Solo afecta
directamente
al individuo
ejecutor; la
sociedad no
tiene derecho
alguno a
intervenir.
Lucha
entre
libertad y
autoridad.
Libertad
social.
Autoridad.
Consistía
en poner
límites al
poder del
gobernante
.
Para que
no se auto
beneficie.
El pueblo
puede
decretar
leyes
Ve su bien
común y
después la
del pueblo.
La persona a
ser libre
mientras no
dañe al
prójimo.
...projimo
Cada
persona es
racional
como para
tomar sus
propias
decisiones.
Principio
de la
mayor feli
cidad.
Uno debe actuar
siempre con el fin de
producir la mayor
felicidad para el
mayor número de
personas, dentro de
lo razonable.

Utilitarismo

  • 1.
    llego basada en Plasmadoen Utilitarismo de Bentham Todo acto humano debe ser juzgado según su utilidad “Introduccion a los principios de moral y legislación” Formulación doctrina utilitarista Ataco sistema legal y judicial Proponía formalizar el análisis de: Fundamenta una nueva etica Cuestiones políticas, sociales y económicas Goce de la vida y no el sufrimiento Objetivo: “Mayor felicidad para el mayor numero” Acerco corrientes políticas y democraticas Placeres son medibles, pero hay que considerar: Intensidad, duración, certeza, proximidad, fecundidad, pureza, extensión. Lo bueno es lo útilLo que aumenta el placer disminuye el dolor
  • 2.
    Utilitarismo John Stuartmill. Pensamien to. Libertad social y la tiranía de la mayoría. Concepto de libertad. Utilitarismo. Dice que la naturaleza y los límites del poder que puede ser ejercido legítimamente por la sociedad sobre el individuo. Cada individuo tiene el derecho a actuar de acuerdo a su propia voluntad en tanto que tales acciones no perjudiquen o dañen a otros. Solo afecta directamente al individuo ejecutor; la sociedad no tiene derecho alguno a intervenir. Lucha entre libertad y autoridad. Libertad social. Autoridad. Consistía en poner límites al poder del gobernante . Para que no se auto beneficie. El pueblo puede decretar leyes Ve su bien común y después la del pueblo. La persona a ser libre mientras no dañe al prójimo. ...projimo Cada persona es racional como para tomar sus propias decisiones. Principio de la mayor feli cidad. Uno debe actuar siempre con el fin de producir la mayor felicidad para el mayor número de personas, dentro de lo razonable.