WAMBU Ltda.

ANDREA CACERES
RICHARD CASTAÑEDA
JONNATAN DELGADO

INSTITUCIÓN EDUCATIVA MUNICIPAL CUNDINAMARCA
ÁREA DE GESTIÓN EMPRESARIAL, TECNOLOGÍA
E INFORMÁTICA

ZIPAQUIRÁ

2013

1
WAMBÚ

ANDREA CÁCERES
RICHARD CASTAÑEDA
JONNATAN DELGADO

ASÉSOR DE TEORÍA EMPRESARIAL
LIC. CARLOS ARMANDO DURÁN APONTE
ASESOR DE DISEÑO PUBLICITARIO EMPRESARIAL
LIC. WILDER BANOY
ASESORA DE PRÁCTICA EMPRESARIAL
LIC. CARLOS ARMANDO DURÁN APONTE

INSTITUCIÓN EDUCATIVA MUNICIPAL CUNDINAMARCA
ÁREA DE GESTIÓN EMPRESARIAL, TECNOLOGÍA
E INFORMÁTICA

ZIPAQUIRÁ
2013

2
Nota de aceptación
_____________________________________
_____________________________________
_____________________________________
_____________________________________
_____________________________________

_____________________________________
Firma presidente del jurado

_____________________________________
Firma jurado

_____________________________________
Firma jurado

Zipaquirá 17 Oct. 2013

3
DEDICATORIA

El presente proyecto se lo queremos dedicar a Dios y a nuestros padres, ya
que gracias a ellos y su incondicional apoyo podemos realizar este trabajo;
gracias a su confianza y paciencia en todo lo necesario para que nos pudiéramos formar como personas y buenos estudiantes.

4
AGRADECIMIENTOS

Queremos agradecerles a las personas que nos ayudaron y nos apoyaron a la
realización de nuestro proyecto
Al colegio por brindarnos la oportunidad de saber cómo enfocarnos en futuro
como empresarios exitosos, gracias a una buena educación con bases en el
desarrollo empresarial.
A los profesores por su entrega y dedicación, su apoyo y colaboración para
ampliar nuestro conocimiento empresarial; enseñándonos sus conocimientos
que permitieron un mejor entendimiento y desarrollo de nuestro proyecto.
A nuestros padres les agradecemos por el apoyo moral y económico que nos
brindaron para la fundación y desarrollo de nuestra empresa, por la colaboración, la confianza, y las sabias sugerencias que nos regalaron para mejorar y
superar las dificultades que se presentaron en este proceso.

5
CONTENIDO

1. GENERACIÓN DE LA IDEA DE NEGOCIO

12

2. MARCO DE REFERENCIA

16

2.2.2 Marco Conceptual.
2.2.1 Marco Histórico.

17
17

3. PLAN DE NEGOCIO

21

3.1.1 Misión
3.1.2 Visión.
3.1.3 Objetivos

23
23
23

3.1.3.1 Objetivo General.

24

3.1.3.2 Objetivos Específicos.
3.1.4 Justificación.
3.2.1 Análisis del entorno

24
24
25

3.2.1.1 Análisis de Macro-entorno

25

3.2.1.2

26

Análisis del Micro-entorno.

3.2.1.2.2 Análisis del Sector.

26

3.2.1.2.3 Análisis de la competencia.

26

3.2.2 Análisis de la Empresa.

27

3.2.2.1 Ventajas competitivas y propuestas de valor.

27

3.2.2.2 Potencial del mercado en cifras.
3.2.3 Análisis FODA
3.2.4 Concepto del Producto o Servicio
3.2.5 Elaboración y aplicación de la segunda encuesta.

27
28
29
30

3.2.5.2 Tabulación de datos.

30

3.2.5.3 Análisis y conclusiones
3.2.6 Estrategias de Distribución.
3.2.7 Estrategia de Precio.
3.2.8 Estrategia de Promoción.
3.2.9 Estrategia de Comunicación
3.2.10 Estrategia de Servicio.
3.2.11 Estrategia de aprovisionamiento

30
31
31
31
31
32
32

6
3.2.12 Presupuesto de la mezcla de Mercadeo
3.3.1 Estructura organizacional.
3.3.2 Costos Administrativos.

32
33
33

3.3.2.1 Gastos de personal.
3.3.2 Cronograma de Actividades
3.3.3 Clúster o cadena productiva
3.3.4 Diagrama de flujo productivo.
3.3.5 Diagrama de procesos.
3.3.6 Necesidades y requerimientos.
3.3.7 Descripción del proceso de producción.
3.3.8 buenas prácticas de manufactura.
3.3.9 El impacto ambiental generado por el proyecto.
3.3.10 Plan de producción
3.3.11 planes de compras.

33
34
35
36
38
40
41
45
45
46
47

3.3.11.1 Costos de producción.

47

3.3.11.2 Infraestructura

47

3.3.11.4 Organismos de Apoyo.
3.4.1 Análisis del mercado
3.4.2 Estrategia de mercado.
3.4.3 ficha técnica del producto
3.4.4 proyecciones de ventas
3.5.1 Presupuesto para la puesta en marcha.
3.5.2 Estados financieros

50
50
50
51
51
52
52

3.5.2.1 balance general

¡Error! Marcador no definido.

3.5.2.2 Estado de Pérdidas y Ganancias.

¡Error! Marcador no definido.

3.5.2.3 Estado de Flujo de Caja.

¡Error! Marcador no definido.

3.5.2.4 Notas a los Estados Financieros.

¡Error! Marcador no definido.

3.5.3.2 Capital de trabajo

56

3.5.3.3 Margen de contribución
3.5.4 fuentes de financiación
3.5.5 conclusiones financieras
3.5.3 Análisis financiero.

56
56
57
¡Error! Marcador no definido.

3.5.3.1 Índices o Razones financieras.

57

4. CONCLUSIONES

59

5. RECOMENDACIONES

60

6. ANEXOS

62

7
Lista de Tablas

Tabla 1. Lluvia de ideas
Tabla 2. Valoración de las ideas
Tabla 3. Descripción de las ideas de negocio
Tabla 4. Depuración de la idea de negocio final
Tabla 5. Análisis DOFA
Tabla 6. Tabulación de datos
Tabla 7. Diagrama de Gantt
Tabla 8. Apertura

8
Lista de figuras

Figura 1. La demanda en el entorno
Figura 2. La competencia en el entorno
Figura 3. Potencial del mercado
Figura 4. Opción de empresa por encuesta
Figura 5. Clúster
Figura 6. Estructura organizacional
Figura 7. Diagrama de flujo
Figura 8. Diagrama de procesos

9
LISTA DE ANEXOS
Anexo A. Ley 1014
Anexo B. Ley Pymes
Anexo C. Decreto 3075 de 1997
Anexo D. Normas y principios ambientales

10
INTRODUCCIÓN

En este documento se podrá ver como se desarrolló este proyecto empresarial
cuales eran las debilidades y las fortalezas que presentaban las ideas de negocio, y cuales se adaptaban mejor a las cualidades de los socios, se verán en
tablas para una mejor comprensión. Se observara los marcos del proyecto como; el marco histórico donde se analiza cómo fueron los inicios de la empresa,
teórico de toda la información relacionada con la empresa, contextual donde
nos da a conocer el entorno donde se está desarrollando las actividades las
dificultades que presenta y las cualidades del mismo, Conceptual en donde se
exploran los conceptos básicos de la producción y desarrollo de la empresa, de
igual manera se verá la visión y la misión de la empresa con claridad.
La artesanía es un arte tradicional que mejora la calidad de vida de la Empresa
de las familias buscando mejorar el servicio prestado de ella misma. Siendo
capaz de evitar su desaparición del arte artesanal poniendo los medios humanos y materiales que ayuden a su permanencia.
La lista de productos artesanos, elaborados a partir de diferentes materiales, es
muy extensa pero en el presente proyecto se presentara en trabajo de la empresa con el Bambú.

Se representa una excelente alternativa para el desarrollo del mercado artesanal; y busca fomentar el desarrollo económico, ambiental, turístico y social de
nuestro país planteamos la creación de WAMBÚ empresa que se dedica a la
elaboración y comercialización de accesorios elaborados con Bambú o Guadua, así como el servicio de asesoría en decoración de ambientes. La empresa
trata ofrecer los mejores estilos, diseños y acabados; elaborando productos
con Bambú, ya que es un material que brinda óptima calidad, durabilidad, flexibilidad y un entorno armónico que conjuga con la naturaleza y todo tipo de ambientes.

11
1. GENERACIÓN DE LA IDEA DE NEGOCIO

A continuación se describirá el proceso que se desarrolló y la forma en que se
llevó a cabo la elección de la idea de negocio que es la actual empresa.
Este proyecto representa una excelente alternativa para el desarrollo del mercado artesanal; y busca fomentar el desarrollo económico, ambiental, turístico y
social de nuestro país planteamos la creación de WAMBU empresa que se dedica a la elaboración y comercialización de accesorios elaborados con Bambú
o Guadua, así como el servicio de asesoría en decoración de ambientes. La
empresa trata ofrecer los mejores estilos, diseños y acabados; elaborando
productos con Bambú, ya que es un material que brinda óptima calidad, durabilidad, flexibilidad y un entorno armónico que conjuga con la naturaleza y todo
tipo de ambientes.

1.1

LLUVIA DE IDEAS DE NEGOCIO.

12
Aquí se muestra el ejercicio que se realizó para encontrar y seleccionar ideas
posibles e innovadoras, en donde se pudieran hallar ideas viables.

Tabla 1. Lluvia de ideas

1
2
3
4
5
6
7
8
9
10
11
12
13
14
15
16
17
18
19
20

trabajos de bambú
Papelería
Frutería
Farmacia
Vitrales
Viveros
Comidas rápidas
Café internet
Guardería
Cafetería
Lácteos
Postraría
Pañalera
Foamy
Artesanías
Zapatería
Mini mercado
Panadería
Fama
estampados

13
1.2 VALORACIÓN DE LAS IDEAS.

tengo tiempo

razón de conocimientos

satisface la necesidades

es rentable

disponibilidad financiera

fácil de ubicar

es fácil conseguir la materia
prima
es fácil encontrar personal

tengo apoyo familiar

conozco los canales de distribución
producto innovador

tengo conocimientos

1 trabajo de
bambú
2 Papelería
3 Frutería
4 Farmacia
5 Vitrales
6 Viveros
7 Comidas
rápidas
8 Café
Internet
9 Guardería
10 Cafetería
11 Lácteos
12 Postraría
13 Pañalera
14 Foami
15 Artesanías
16 Zapatería
17 Mini
mercado
18 Panadería
19 Carnicería
20 Estampados

5

3

5

4

3

4

5

2

3

4

3

5

5

5

4

2

5
2
1
5
5
1

3
1
2
2
2
4

5
2
3
1
1
4

4
1
4
3
1
2

4
2
5
3
5
2

3
3
1
1
4
5

3
3
5
4
3
3

5
3
4
2
3
2

3
2
3
1
2
3

3
1
1
3
3
5

5
3
2
5
4
3

5
5
3
3
5
2

4
4
2
3
2
3

5
3
1
2
3
4

4
2
4
3
4
1

5
1
3
3
2
2

1

2

1

3

1

2

1

3

1

2

2

3

4

3

5

2

2

5

4

3

2

2

5

4

1

3

5

2

4

5

4

2

5

2

3

1

2

3

4

2

1

3

5

2

2

3

1

4

5

2

4

4

3

3

2

3

3

3

3

3

5

4

4

4

2

4

3

4

4

3

2

4

3

5

1

4

5

3

4

1

2

2

4

3

1

3

2

4

1

3

2

5

5

4

2

3

5
4

2
5

4
2

5
3

1
2

1
3

3
1

2
4

3
2

2
3

4
1

5
4

2
2

3
3

2
5

5
5

1

5

2

1

3

5

4

5

5

2

3

5

2

4

2

5

2

4

5

3

1

2

3

3

3

4

3

5

4

1

2

5

2

1

1

4

4

3

3

3

1

2

2

2

5

5

3

3

5

1

2

5

3

4

2

1

4

5

3

2

5

3

4

2

3

1

2

4

5

5

4

4

5

2

3

1

4

2

5

2

14

conozco la competencia

Me gusta la idea

corresponde con mis fortalezas
hay potencial

En esta parte se describirán las ideas y la valoración que se le dio a cada una
de ellas tomándolas como posibles ideas viables.
1.3 SELECCIÓN Y CONCLUSIÓN DE LA IDEA.
En este punto se verá el proceso q se llevó a cabo para la selección de mejores
ideas y la conclusión final que es la idea de negocio que se desarrolla actualmente.

Tabla 3. Conclusión de idea
PREGUNTAS GENERADORAS

1-¿Se puede hacer?
2-¿lo puede hacer usted
mismo o requiere ayuda?
3-¿lo compara un número
suficientes de personas?
4-¿es mejor que de la competencia?
5-¿sabe quién es la competencia?
6-¿sabe cuánto va a cobrar?
7-¿puede vender a un precio abundante para usted?
8-¿sabe que cosas va a
necesitar?
9-¿ha necesitado su idea
en el mercado?
10-¿es un negocio seguro
11-¿es legal?
12-¿necesita encontrar a
alguien con conocimientos
o habilidades especiales?
13-¿sabe cuánta plata necesita?
14-¿puede iniciar el negocio dedicándole el tiempo
parcial?

SI

NO

NO SE

X
X
X
X
X
X
X
X
X
X
X
X

X
X

Se demuestra en que partes se es beneficiada y catalogada la empresa y proponiéndola como selección de empresa

15
2. MARCO DE REFERENCIA

A continuación se darán a conocer los siguientes ítems, los cuales permiten dar
un mayor conocimiento, de lo que se realiza en la empresa WAMBÚ, también
se da a conocer su historia y los insumos que obtiene para ser sacados al mercado.
Lija
Bambú.
Guadua.
Laca.
Piro grabador.
Segueta.

2.1 MARCO CONTEXTUAL
En esta parte del proyecto se explicará cada uno de los aspectos que se relacionan directa o indirectamente con el entorno donde se sitúa y se pone en
marcha la empresa.
La empresa “wambú” se encuentra localizada en el barrio San Juanito del
municipio de Zipaquirá, en este barrio se encuentran personas con estratos uno
(1) y dos (2).
Por otro lado la empresa o el proyecto como tal se generó por la iniciativa de la
sociedad conformada para la consolidación de la empresa, quien da la motivación para comenzar con el proyecto, es un establecimiento educativo con énfasis en la gestión empresarial, el proceso se inicia en los grados decimos (10)
para dar una mejor orientación para tener oportunidades en el mundo fuera de
la institución y éxito en la empresa.
Se ofrece el producto a la población ya que adquieren productos para decorar o
artículos como los recordatorios para cualquier evento especial etc.

16
2.2 MARCO TEÓRICO – CONCEPTUAL
En este punto se describirá cada una de las bases y soportes de la empresa
exponiéndolos como teorías y conceptos.

2.2.2 Marco Conceptual. Bambú -planta tropical de 1 a 50 m de altura, con el
tallo en forma de caña que se ramifica cuando es muy alto y hojas alargadas de
color verde claro.

Guadua. gramínea nativa, de Amplia Distribución en América, dónde son los
cantantes ha Cumplido sin Papel Importante ambiental, cultural y económico. En Colombia sí le encuentra ampliamente dispersa, conformando rodales
puros CASI Que cumplen indiscutible Efecto protector Sobre el Suelo y las
Aguas, contribuyendo un su Recuperación y Conservación.

2.2.1 Marco Histórico. El bambú es una planta arboriforme con tronco leñoso
y forma de caña, que se encuentra clasificada dentro de las gramíneas, y estas
a su vez dentro de las monocotiledóneas.
Es muy importante tener conocimiento sobre este tema ya que esta planta
aumenta los beneficios económicos, sociales y medioambientales en América
17
Latina. También en algunos países se puede observar algún tipo de desarrollo
industrial sobre todo en la construcción.
En el siguiente informe se describirá el origen, las características, la
clasificación, la distribución geográfica y los tipos de cañas de bambú.
Origen de la caña de Bambú.
- Nombre científico o latino: Phyllostachys bambusoides
- Nombre común o vulgar: Bambú gigante.
- Familia: Poaceae.
- Origen: China, India.
- Altura: 15-20 m.
-Cañas verde oscuro brillante.
- Posee un rizoma rastrero.
- Los brotes aparecen en verano.
- A parte de su interés ornamental, este bambú suministra una madera dotada
de excelentes cualidades de resistencia y de elasticidad, muy utilizada por el
artesanado en Japón.
- Los brotes tiernos son comestibles y muy apreciados.
- Lugares soleados y húmedos.

Guadua. En el año de 1806 fue descrita por Alexander von Humboldt y Amadeo
Bonpland quienes vieron esta planta en Colombia y la llamaron Bambusa guadua, luego en 1822 fue clasificada por Carl Sigismund Kunth como Guadua
angustifolia. Se considera como una de las plantas nativas más representativas
de los bosques andinos.
Este recurso se utilizaba ya desde épocas remotas por parte de los primitivos
pobladores de los Andes, y actualmente sigue siendo usada, especialmente en
la región centro-occidental de Colombia.
No se sabe a ciencia cierta el origen de la palabra guadua, aunque ciertos especialistas creen que podría ser venezolano. Estas versiones emergen de las
variantes “guaduas”, “guaja” con las cuales se conoce esta planta en este país.
Y también se suele emplar el término "guadua" como nos recuerda la ciudad
de Guasdualito, en Venezuela.

El primer caso registrado de lija estuvo en la China del siglo 13, cuando
conchas trituradas, las semillas, y la arena se unieron al pergamino con goma
natural.
LIJA.

La piel de tiburón también fue utilizado como un papel de lija. Las escamas ásperas del celacanto fósil viviente son utilizados por los nativos de las Comoras
como papel de lija.
Hervido y secado, la cola de caballo áspero se utiliza en Japón como un material de pulido tradicional, más fino que el papel de lija.

18
Papel de lija fue originalmente conocido como papel de vidrio, ya que utiliza
partículas de vidrio. Frita de vidrio con partículas de bordes afilados y cortes
bien, los granos de arena se suavizan hacia abajo y no funcionan bien como
papel de lija hecha de cristal. Lija falsificación barata ha sido pasar como papel
de cristal verdadero, acosador y Parker advirtió en contra de ella en el siglo 17.
Papel de vidrio ha sido fabricado por la compañía de John Oakey en Londres
por 1.833, que había desarrollado nuevas técnicas y procesos adhesivos, lo
que permite la producción en masa. Un proceso para la fabricación de papel de
lija fue patentado en los Estados Unidos el 14 de junio 1834 por Isaac Fischer,
Jr., de Springfield, Vermont.
En 1921, 3M inventó un papel de lija con un forro impermeable, conocida como
húmeda y seca. Está permitido el uso de agua, que serviría como un lubricante
para arrastrar las partículas que de otro modo obstruir la arena. Su primera
aplicación fue de renovación del acabado de pintura del automóvil.

Pintura. Ha tenido un desarrollo cronológico y estilístico paralelo en gran medida al. Resto de las artes plásticas, si bien con diversas particularidades en
el tiempo y el espacio debidas a numerosos factores, desde los derivados de
las diversas técnicas y materiales empleados en su confección hasta factores
socio culturales y estéticos, ya que cada pueblo y cada cultura ha desarrollado
a lo largo del tiempo distintos conceptos de plasmar la imagen que recibe del
mundo circundante.
La pintura es el arte y técnica de crear imágenes a través de la aplicación
de pigmentos de color sobre una superficie, sea papel, tela, madera, pared, etc.
Se suele dividir en pintura mural (fresco, temple) o
de caballete (temple, óleo, pastel), e igualmente puede clasificarse según su
género (retrato, paisaje, bodegón, etc.). La pintura ha sido durante siglos el
principal medio para documentar la realidad, reflejando en sus imágenes el
Devenir histórico de las distintas culturas que se han sucedido a lo largo del
Tiempo, así como sus costumbres y condiciones materiales.
La clasificación de la pintura como arte ha variado a lo largo del tiempo: en
la antigüedad era considerada un mero oficio artesanal, mientras que se consideraban actividades artísticas las relacionadas con el intelecto. Galeno dividió
en el siglo II el arte en artes liberales y artes vulgares, según si tenían un origen
intelectual o manual: entre las liberales se encontraban la gramática,
la retórica y la dialéctica que formaban el trívium, y la aritmética, la geometría,
la astronomía y la música que formaban el quadrivium; las vulgares incluían
la arquitectura, la escultura y la pintura, pero también otras actividades que hoy
se consideran artesanía. No fue hasta el siglo XVI que empezó a considerarse
que la arquitectura, la pintura y la escultura eran actividades que requerían no
sólo oficio y destreza, sino también un tipo de concepción intelectual que las

19
hacían superiores a otros tipos de manualidades. Se gestaba así el concepto
moderno de arte, que durante el Renacimiento adquirió el nombre de arte del
diseño (artes del diseño), por cuanto comprendían que esta actividad era Diseñar era la principal en la génesis de las obras de arte. Por último,
en 1746, Charles Batteux estableció en Las bellas artes reducidas a un único
principio la concepción actual de bellas artes, concepto que hizo fortuna y ha
llegado hasta la actualidad.
En la historia de la pintura es primordial el estudio de los estilos artísticos:
Cada periodo histórico ha tenido unas características concretas y definibles,
Comunes a otras regiones y culturas, o bien únicas y diferenciadas, que han
ido evolucionando con el devenir de los tiempos. De ahí surgen los diversos
Estilos, que pueden tener un origen geográfico otemporal, o incluso reducirse a
la obra de un artista en concreto, siempre y cuando se produzcan unas formas
artísticas claramente definitorias. Actualmente se entiende como estilo aquella
cualidad que identifica la forma de trabajar, de expresarse o de concebir una
obra de arte por parte del artista, o bien, en sentido más genérico, de un Conjunto de artistas u obras que tienen diversos puntos en común
También cabe tener en consideración para el estudio histórico de la pintura su
clasificación en diversos géneros: un género artístico es una especialización
temática en que se suelen dividir las diversas artes. En la actualidad se consideran como principales géneros pictóricos: retrato y autorretrato, desnudo, bodegón y vanidades, paisaje y marina,
pintura de mitología, pintura de historia, pintura religiosa y pintura de género.

2.3 marco legal
A continuación le daremos a conocer algunas de las leyes que rigen la empresa “wambú”
Ley 1014 de emprendimiento (ver Anexo A)
Ley 590 del 2000 “ley pymes” (ver Anexo B)
Decreto 3075 de 1997 (ver Anexo C)
Normas y principios ambientales contenidos en la Constitución Política de C olombia Artículos 7; 80 y 95 (ver Anexo D)

20
3. PLAN DE NEGOCIO
A continuación se verán los procesos que se emplearon para la consolidación
de la empresa dándola a conocer ya conformada e informaciones sobre el mercado en el cual se constituye la empresa

3.1 RESUMEN EJECUTIVO.

Se presenta la empresa de forma tangible. Dando como énfasis el conocimiento en la zona clave del plan de negocio.
En el resumen ejecutivo se encontrará información como el estado actual de la
empresa, productos servicios y clientes, fuentes de ventaja competitiva sostenible, objetivos de los accionistas y estrategia de negocio, resumen del presupuesto financiero, decisiones o financiamiento requerido.
La empresa consiste en la producción, producción y comercialización de productos hechos en bambú estos artículos decorativos utilizados por los consumidores han tenido una gran aceptación; se puede ver que a través del tiempo
las artesanías han ocupado un lugar importante dentro del consumo en los hogares; Wambu tiene como propósito ofrecer al mercado artesanías decorativas
contemporáneas dirigidas a; ejecutivos, amas de casa y hogares, con el objeto
de satisfacer las necesidades de calidez, elegancia, romanticismo, tranquilidad, armonía, aprecio, autenticidad y originalidad en diferentes espacios por
medio del diseño e innovación dentro y fuera de los hogares.
Los productos que el negocio ofrece la mayoría son hechos en bambú , pero
también hay artículos elaborados en guadua.
Los veleros son de diferentes formas y tamaños, estas pueden ser de colores
llamativos o colores muy neutros como el negro o el blanco, estos veleros si rven de decoración para el hogar, obsequios e iluminación.

21
También se ofrecen joyeros que al igual que en el punto anterior, tienen diferentes tamaños, colores y además llevan diseños como lo son; Flores, Olas,
Hojas y vasijas chinas y formas abstractas dando un toque de elegancia.

Es importante ofrecer productos pequeños , para que sean fáciles de adquirir ,
en este caso los recordatorios o los detalles pequeños son de gran importancia a la hora de vender estos productos , los recordatorios , pueden ser de
colores con diseños , de diferentes formas y por lo general van adornados por
cintas o mensajes .

Los floreros vienen la gran mayoría largos y con flores artifíciales, tienen diferentes y variados diseños, de colores no llamativos y más neutros para que no
corten el efecto. Visual de las flores decorativas.

22
La empresa busca crear productos de decoración para los hogares dando
tranquilidad y elegancia al entorno.

El objetivo del plan de negocio es lograr una competitividad sostenible que
arroje un buen nivel de utilidades. Para que se mantenga una reputación y poder ser factible y ser reconocida fácilmente.
3.1.1 Misión. Consolidarnos como una empresa artesanal que busque satisfacer las necesidades de los clientes y sus expectativas, dando como resultado
decoraciones 100% naturales. Buscando alcanzar los objetivos, así como contribuir al desarrollo de nuestros recursos humanos y bienestar del entorno social de nuestras artesanías.
3.1.2 Visión. La empresa en el año 2014 Será una empresa reconocida en el
mundo artesanal, enfocada a la elegancia y presentación gracias a la buena
reputación y distinción, adquirida por nuestros productos de gran calidad siempre en contacto con la tendencia e innovación , logrando así enfrentar mercados nacionales.
3.1.3 Objetivos. Los objetivos para el éxito de la empresa, establecen una
motivación, a los miembros de la misma, logrando un buen reconocimiento por
su elegancia y calidad.

23
3.1.3.1 Objetivo General. Catalogarnos como la principal empresa a nivel municipal en artesanías 100% naturales en bambú y guadua.

3.1.3.2

Objetivos Específicos.

1. Mayor viabilidad en ventas.
2. Ser reconocida por la calidad en sus productos y presentación.
3. Mejores productos de detalles en decoración.
4. Obtener un lugar más amplio donde ubicar el proyecto para mejor elaboración del mismo.
5. Comercialización de los productos.
6. Rentabilidad y estabilidad.
7. Reconocimiento de la calidad de los productos.
8. obtener mejor maquinaria de utilidad para agilizar el proceso.

3.1.4 Justificación. Se decidió sembrar el bambú ya que es muy escaso y
crear este negocio teniendo grandes ventajas frente a los pocos competidores
que se encuentran en el mercado.
Los productos que se desarrollan son innovadores y llamativos además de esto
son muy escasos en el mercado, dando como beneficio la satisfacción del
cliente y el buen nombre de la empresa, se dio a realizar este trabajo, ya que
causa un gran impacto en la sociedad, buscan dar algo de diferencia a su hogar en la parte decorativa personales y hogareñas.
3.2

PLANIFICACIÓN ESTRATÉGICA.

El objetivo de la planificación estratégica es lograr una ventaja de competitividad sostenible que arroje un buen nivel de utilidades. El plan estratégico estudia la óptima combinación entre los recursos y las oportunidades del negocio;
Para que se mantenga una reputación y poder ser factible y ser reconocida fácilmente.
La competencia en nuestro sector es muy bajo, ya que en la minoría de empresas que están empleando dicho producto son pocos, por lo tanto es sostenible dando la oportunidad de mantener utilidades, para continuar con el negocio, debemos recurrir a una de nuestras competencias para adquirir la materia
prima; pero al observar en detalles los productos que se producen en dicho
lugar se tiene en cuenta una mejor elaboración y creatividad mejor a la de
nuestra competencia y de igual manera tomando referencias de los mismos

24
para copiarlos y mejorarlos con, mejor calidad para así lograr más ventas. Gracias al medio de comunicación como la publicidad se obtendrá más reconocimiento del negocio, para tener mejor calidad recurriremos en otros lugares o
ciudades como (la palma) la materia prima, dando así más beneficios, para
los precios siendo más bajos, y encontrando más cantidad de productos de los
cuales se pueden conseguir más referencias para el desarrollo de esos productos en nuestra empresa.
3.2.1 Análisis del entorno. En este punto se observa cuáles fueron las fuentes a la que se recurrieron para obtener parte de la información que se requería
para el desarrollo del actual proyecto.
Para este análisis se tuvo en cuenta la investigación en fuentes de internet y
pedir ayuda a personas que tenían conocimiento del producto. También se
asistió a capacitaciones para la manipulación del mismo. Se realizaron pequeños estudios de las personas que posiblemente obtendrían el producto y se
llegó a la conclusión que las amas de casa de los barrios Altamira, Samaria,
San Juanito etc. les gusta mantener sus hogares decorados con detalles naturales es ahí donde se plantea que algunos accesorios que produce el negocio
podrían servir para cumplir esta necesidad.

3.2.1.1 Análisis de Macro-entorno
El tamaño de los rizomas tiene relación directa con la capacidad fotosintética
de la planta que los generó, con la edad del rodal, con las condiciones climáticas y con la capacidad del rizoma como órgano almacenador de reservas alimenticias.
Un rizoma genera uno, dos o tres rizomas más, estos a su vez originan los
culmos proporcionales en diámetro y altura al tamaño del rizoma que los generó. Luego los anteriores rizomas generarán uno, dos o tres rizomas individualmente, pero de mayor tamaño, que a su vez originarán cilmos con diámetros y
alturas mayores que la planta inicial.

La guadua es el elemento más importante de la cultura cafetera colombiana, es
el paisaje, el acueducto, el material de construcción, el puente sobre la quebrada, la cerca, el trincho, el gallinero, la escalera, el juego, la silla, la cama, el
mueble, el florero, el artefacto que a través de sus múltiples usos ha acompañado el entorno y la vida cotidiana del viejo caldas.
Cuenta con cultivos industrializados ubicados en la Hacienda Nápoles, en Montenegro, Quindío, con una extensión de alrededor de 200 hectáreas de guadua
en constante regeneración. Contamos con plantas de tratamiento con tecnolo-

25
gía de punta (polimerización de la guadua por inmersión). Las emisiones de
gases de invernadero generadas por nuestro proceso productivo son mínimas.
Las artes Colombianas representan la cultura, el folclor y el comercio estas vi enen de diferentes raíces Indígenas, Españolas y Africanas, a nivel general se
observan la prestación de cursos de aprendizaje para el manejo adecuado de
los productos que se pueden desarrollar, estos cursos se ofrecen principalmente vía Internet ofreciendo diferentes promociones y precios para que los
colombianos accedan fácilmente a este conocimiento. Pero trae como afecto a
las políticas agricultoras en la parte de desgastarían de Las tierras en el lugar
donde se cultivan.

3.2.1.2 Análisis del Micro-entorno. En este punto se analizara el plan de
desarrollo municipal este tiene que ver con toda la información del municipio en
el ámbito del mercado, las características, estadísticas, productos iguales o
parecidos y en donde se pueden encontrar.
En parte trae consigo un gran beneficio en el cual es el mercado de este producto al ser muy mínimo así generando mejor atracción de clientes
Son más abundantes las ventas de los productos ya elaborados y listos para
comercializar que los cursos que brindan a los habitantes de este municipio,
claro está que si existen lugares donde brinda este tipo servicios pero no tienen
una publicidad o promociones para que los clientes lleguen con actitud de
aprender. Aquí se observan mejor las personas a las cuales queremos vender
el producto, básicamente estas personas son amas de casa y jóvenes que se
encuentran en los estratos uno dos y tres.

3.2.1.2.2 Análisis del Sector. Consigne para éste análisis el estudio realizado
acerca del desarrollo tecnológico e industrial del sector; y la evolución del mismo.

3.2.1.2.3 Análisis de la competencia. Aquí se observa a fondo los principales
participantes y competidores potenciales; el análisis de empresas rivales ya
sea dentro o fuera de la institución las características de cada una de ellas y la
posición se tienen frente a ellos. Logrando analizar los costos de nuestra competencia y la calidad del producto para que nuestro trabajo sea más factible a
la hora de fabricarlos y colocarles un nuevo precio justo y necesario.
Basándonos así en lo llamado competencia directa e indirecta en el cual como
indirecta nos afectan los productos artesanales de Zipaquirá como lo es principalmente los productos tallados en sal y competencia directa no cumplimos
como ella por la cual este producto muy poco se ha visto en el mercado de
Zipaquirá

26
3.2.2 Análisis de la Empresa.

En este capítulo se encontrara información general y clara de lo que se está
produciendo, las cantidades que se producen, las formas de distribución, y los
parámetros que rigen la empresa que se siguen para el funcionamiento.
En el proceso de producción del proyecto se fabrican recordatorios para navidad, quince años etc., de igual manera se hacen bases de velas , la decoración
de las botellas de champaña y objetos por el estilo, los socios de la empresa
tienen un conocimiento amplio para la elaboración satisfactoria del proceso ,
una de las ventajas que se tiene es que está ubicada frente de una tienda lo
que hace que las personas cuando lleguen observen y detallen el producto con
claridad y debido a que la tienda permanece abierta puedan acceder al producto a la hora que lo necesiten , el área de producción está en la parte interior de
la casa , cuenta con un espacio lo suficientemente amplio para realizar el trabajo, se cuentan con los materiales suficientes para hacer la producción.
Por el momento se fabrica poca mercancía ya que como hasta ahora se está
iniciando con el negocio suele haber estancamiento y la comercialización es
poca; se ha llevado muestras del trabajo pero obteniendo su respectiva ganancia. Hasta el momento dando publicidad e insistiendo lo suficiente los clientes
de estos establecimientos sientan más confianza al comprar el producto.

3.2.2.1 Ventajas competitivas y propuestas de valor. Ventajas más destacadas (comerciales, técnicas, financieras, etc.) del producto o servicio, que según
su criterio le permitirá asegurar los valores agregados respecto a la competencia.
El proyecto tiene ventajas ,para su proceso de producción y comercialización,
la mercancía es fácil transportarla y manejarla, una de las ventaja es que el
producto que se está vendiendo son totalmente diferentes a los que maneja la
competencia aunque son del mismo material; como diferencia a los demás en
cuanto a la calidad del producto esto es que las personas al conocer las diferentes mercancías que se manejan, Así se sienten mas atraídos al comprar el
producto ya sea para regalar o para adornar el hogar.
3.2.2.2 Potencial del mercado en cifras. En la siguiente figura se analiza el
público objetivo y sus características, con un número correspondiente en la gráfica.

Figura 1. Potencial del mercado

27
niños
muje res
hom bres

estrato 1

estrato 2

estrato 3

En el anterior gráfico se puede observar el público objetivo como está clasificado, En el cual vemos que un alto porcentaje de mujeres de estrato No.2 será
nuestro principal público objetivo vemos que las mujeres ocupan el mayor porcentaje de la población a la que se quiere vender el producto, le siguen los niños y por ultimo a población que menos compra el detalle serían los hombres o
adolescentes.
3.2.3 Análisis FODA. Aquí se ven las oportunidades, Fortalezas y Amenazas
que se identifican en el producto explicadas claramente en una tabla.

Tabla 8. Análisis DOFA
28
Fortalezas

Oportunidades

Debilidades

Amenazas


























Precios justos
Calidad del producto
Calidad del servicio
Conocimiento
Apoyo familiar
Apoyo económico
Producto no perecedero
Mercado activo
Producto a la vista
Venta puerta a puerta
Conocimiento en tecnología
Información del cliente
Publicidad
Producto de calidad
Bajas ventas estancamiento
Pocas promociones
Falta de tiempo
Poco personal
Escasez de materia prima
Mala salud del personal
Aumento de competencia
Estancamiento continuo
Bajas ventas
Aumento de los precios de la materia prima

3.2.4 Concepto del Producto o Servicio. Descripción básica, especificaciones
o características, aplicación/ uso del producto o servicio.
El producto que se está ofreciendo al público, es para que tengan una opción
confiable, donde puedan obtenerlo con la intención de obsequiarlos a sus seres
queridos; Productos de buena calidad y de confianza ya sea un detalle para la
persona o para su casa como un objeto de decoración, este producto puede
que si se deja en lugares húmedos puesto que estos podrían perder su color o
29
deformarse con el paso del tiempo. O si se dejan el lugares altos podrían caerse la pintura y deteriorarse fácilmente.
3.2.5 Elaboración y aplicación de la segunda encuesta.
Al realizar esta encuesta se pudo definir la idea de negocio, de esta también
se pudo obtener parte de la información de las ideas y cuáles de ellas eran
más factibles.
3.2.5.2 Tabulación de datos. En este punto se darán a conocer los resultados
arrojados por la encuesta. Al realizar esta encuesta se encontraban opciones
de empresa como la de Internet, una panadería, figuras en foamy, bambú etc...
La finalidad es cual producto era más factible para su comercialización como lo
muestra la siguiente figura.

Figura 2. Opción de empresa por encuesta

Columna3

Bambu
Internet

F. foami

3.2.5.3 Análisis y conclusiones. En este punto se darán a conocer las formas
claves de cómo se eligió la idea de negocio que se está desarrollando.
Después de haber analizado las tres ideas más viables para el desarrollo del
proyecto y haber estudiado las condiciones económicas de los socios, y el lugar donde se podría poner en marcha el negocio se decidió que por mayoría
se pondría en plan de desarrollo la decoración para el hogar en bambú ya que
30
la mayoría de las personas voto por la realización de este negocio y al ver que
era una idea viable é innovadora de fácil comercialización y producción.

3.2.6 Estrategias de Distribución. En este capítulo se ven como son las
estrategias y el proceso de comercialización del producto.
Para que el producto llegue al cliente se utilizan formas de distribución como
puerta a puerta, punto de venta, o por domicilio.
El puerta a puerta es cuando el personal de la empresa sale a vender su
producto en las casas del sector o fuera de él ofreciendo estos a un precio
justo, al mismo cliente que se le está ofreciendo el producto se le entrega un
volante como una estrategia de ventas futuras.
Punto de venta es cuando los clientes llegan a lugar donde está ubicado el
negocio, para adquirir su producto sin que los socios tengan que salir a buscar
los clientes a sus casas.

3.2.7 Estrategia de Precio. Se presenta la explicación del porqué de los
precios que se están poniendo al mercado.
Cuando se elabora un producto s e tienen en cuenta varios factores importantes
para la fijación del precio del producto; Como los precios a los que se está
comprando la materia prima, los detalles que se le ponen al producto, la mano
de obra y el tiempo de elaboración del mismo. De ahí se define el precio justo
para el cliente.
3.2.8 Estrategia de Promoción. Se explican las estrategias de promoción que
se hace a menudo para atraer los clientes.
Para los clientes que deseen comprar el producto se les ara una oferta por el
momento, ofreciéndoles un detalle más pequeño por cierto nivel de compra. Se
espera para un futuro dar paquetes de recordatorios como para los días especiales como amor y amistad, día de los niños, cumpleaños, y navidad; estos
paquetes tendrían dulces como una especie de regalo para los compradores,
haciendo que se sienta consentidos por la buena atención y promoción.
3.2.9 Estrategia de Comunicación. Se da a conocer la estrategia de difusión
de su producto o servicio; y se explica las razones para la utilización de medios
y tácticas relacionadas con comunicaciones.
Para que las personas reconozcan más la empresa se está utilizando la publicidad que consiste en los volantes, tarjetas de presentación, afiches etc. adi-

31
cional a esto el vos a vos que consiste en comentarle a las persona sobre el
proyecto y el producto que se está ofreciendo y a su vez estos comentan a
otros posibles compradores; de la misma manera se le da información a familiares cercanos que pueden ayudar a contactar clientes.
Estas formas de comunicaron sirven para que el cliente se acerque a comprar
pero también sirve para que la empresa misma pueda desarrollar contratos con
algunos establecimientos que estén interesados en la adquisición del producto.

3.2.10 Estrategia de Servicio. Se relaciona con las garantías, el buen servicio
y regalos adicionales que se le ofrece al comprador.

Cuando hablamos de la buena calidad del servicio es porque la atención al
cliente debe ser la mejor, ofreciéndole garantías de un tiempo corto ya que no
es necesario ofrecerlas. Esto es para que el cliente sienta más confianza
cuando adquiere el producto, y respecto a los regalos adicionales que se les
hace es de unos dulces recordatorios gratis si la compra ha sido buena.
3.2.11 Estrategia de aprovisionamiento. En este párrafo se dará a conocer
como es la adquisición de los productos, que productos se compran a menudo
y a política de crédito de los proveedores
Los materiales que se deben comprar para la producción de la empresa son
adquiridos en el municipio de la Palma. En este lugar compramos materiales
como las hojas la madera, y demás materiales para la decoración de los productos que están siendo fabricados, el productos que allí se elabora están a
precios de fábrica, se deduce que es justo el precio.

3.2.12 Presupuesto de la mezcla de Mercadeo. Los costos de producción se
dan según los gastos invertidos más un 20% de lo gastado en la elaboración
del producto tanto en la publicidad, distribución inversiones entre otros

3.3 PLAN OPERATIVO.
El plan operativo se observa cuáles son los niveles de organización que se
manejan en la empresa para su correcto funcionamiento.
Se encuentra el gerente general que el encargado de controlar todas las áreas
que se manejan, el gerente de ventas quien controla más a fondo las ventas y
la comercialización, el gerente de finanzas que es el que estudia las cuentas y
está pendiente de lo que pasa en el mercado, el gerente de producción quien
está produciendo y regulando la cantidad de productos que se fabrican y la

32
cantidad de materia prima que se debe utilizar. Todas estas áreas están
supervisadas por el gerente general que estudia detalladamente los inconvenientes que se está presentando y acude a corregirlos dando orientación a los
demás gerentes para que la empresa elabore correctamente.

3.3.1 Estructura organizacional. Se describen como están organizados los
gerentes y sus respectivas áreas.

Figura 3. Estructura organizacional

3.3.2 Costos Administrativos. Se observa cuáles son los costos
administrativos son los recursos necesarios para las operaciones y manejos
dentro de la empresa, son los gastos o costos que la empresa aplica para la
realización de movimientos

3.3.2.1 Gastos de personal. Se explica cuáles son los pagos estimados por
concepto de salarios al personal.
Ya que la empresa solo consta de tres socios a cada persona se le da un salario de 5000 pesos quincenales para compensar el trabajo que se ha realizado
durante ese tiempo. El motivo de tan poco es decir porque 5000 y no 10000. Es
33
que el otro dinero ahorrado es para los gastos necesarios como la compra de
la materia prima, los gastos de administración u otros gastos.

3.3.2 Cronograma de Actividades
Es la herramienta que permite registrar las actividades, recursos y tiempos en
el cual se desarrollará el plan de negocio, a través de esta herramienta se podrá hacer seguimiento a los avances, utilización de los recursos y gestión, con
el fin de observar en forma clara la realización del proyecto.
El cronograma que maneja la empresa wambu no está bien establecido ya que
no se tiene organizado el tiempo de producción, el de ventas y el de los registros. En los días en que se realiza practica que son los martes de una a tres de
la tarde es el único tiempo claro para trabajar en la producción, aparte de estos
días se utilizan otros como los fines de semana para vender los productos, para
la compra de la materia prima y para hacer los registros correspondientes.
Cuando se fabrican los productos es decir cuando se hace la producción se
hacen de cada producto cierta cantidad de cada uno de una vez que después
no sea el productos escaso, es decir se fabrican reservas de producido; cuando
los productos se disponen para la venta también se coloca cierta cantidad de
productos en la vitrina o se ofrecen por cantidad; de la misma manera a la hora
de hacer los registros se cuentan los productos restantes y se colocan los que
se vendieron … es decir si hay 10 floreros y sobraron 6 quiere decir que se
vendieron 4 floreros y así es mal fácil de hacer la contabilidad de la ventas.

Tabla 8. Diagrama de Gantt.

DIAGRAMA DE GANTT (ACTIVIDADES MESES DE 2011 Y 2012)

ACTIVIDADES
VISIÓN
EMPRESARIAL
1.Tipos de
X
Empresa
2. Tamaños de EmpreX
sas
3. Microeconomía
4.Macroeconomia

x
x
x
x

5.Trabajo en

34

DIC

NOV

OCT

SEP

AGO

JUL

JUN

MAY

ABR

MAR

FEB

ENE

DIC

NOV

OCT

SEP

AGO

JUL

JUN

MAY

ABR

Meses (20122013)

AÑO:
MAR

EMPRESA:
Equipo
TEORÍA
EMPRESARIAL
1. Estudio de
Mercado
2.Proceso de
filtro de ideas

x
x

3.Registros

X

4.Diagrama
de Flujo
5.Diagrama
de Proceso
PRÁCTICA
EMPRESARIAL
1.Registro de
Carpetas
2.Lluvia de ideas
3.Estudio de
Mercado
4.Encuestas
en Actividades
5.Visitas

x
x

X
x
x
x
X

DISEÑO
PUBLICIT.
EMPRES.
1.Diseño
Publicidad
2. Diseño
Sitio Web.
3.Trabajos
Corel (todos)
4. Creación
M.I.V.C
5.Presentación
planos.
6. Diseño
Portafolio
TEC. E
INFORMÁTICA
1. Proyecto de
Grado
2. Creación
Sitios Web

X

x

x

X

X

X

X
x

X

X

x

x

X

X

x

x

X

X

x

x

X

X

x

3.Presentación Final
4.Aplicación
mientas.
2.0

Herra-

3.3.3 Clúster o cadena productiva. Una cadena productiva es el conjunto
interrelacionado de componentes que integra todas el ciclo productivo, desde
el abastecimiento de insumos y servicios, pasando por el procesamiento o
manufactura, y llegando hasta la comercialización al por mayor y al por menor,
es decir hasta el cliente final.

35
Cuando hablamos del bambú o guadua nos referimos de lo mismo y ambos
son principales. Cuando se comienza el proceso de producción se hace un
breve análisis de que hay y de lo que hace falta para la próxima compra de
materia prima, luego cuando ya están los productos fabricados se ponen en
una vitrina a la vista del cliente o posible comprador, cuando son las ventas de
puerta a puerta se envuelven debidamente en papel periódico para que los
productos no corran con el riesgo de romperse y luego de esto se empacan en
cajas para una mayor protección y comodidad para el vendedor , y por supuesto las entregas son con cordialidad y con buena presentación.

3.3.4 Diagrama de flujo productivo. El Diagrama de Flujo es una
representación gráfica de la secuencia de pasos que se realizan para
obtener un cierto resultado en este caso es el de la adquisición de la materia
prima.

Figura 5 Diagrama de flujo

36
Cortada de la
madera

Lijada de
la madera

Selección de
la madera a
trabajar

Pintada a
base de
envejecido

Presentación
del producto

Aplicación de
laca brillante

Decoración
final

37
Tra s lado del personal hacia
el l ugar de
a provisionamiento

Compra de los materiales
requeridos para la
fa bri cación de los bienes

Se vende y fi nalmente esta
en l as manos del cl iente

Tra s lado del l ugar de
a provisionamiento a lugar
donde s e realiza la
producción

El producto ya hecho es
l l eva do a un l ugar vi sible

Ll egada del material, s e
ha ce un i nventario y s e
orga niza

Tra s lado del material en una
bus eta

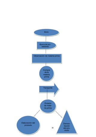
3.3.5 Diagrama de procesos. Se describe cada una de las etapas que
deberán realizarse para que el producto o servicio esté listo para ser entregado
al cliente.

38
Inicio

Busca de proveedores

Observación de materia prima

Compra
de la
materia
prima

Transporte

División
de materia prima

Elaboración del
producto
39

Demostración
del producto
Venta

Final

3.3.6 Necesidades y requerimientos. Aquí se muestran cuáles son los insumos requeridos para el proceso de fabricación de los productos.
Los materiales o materias primas que se requieren para el proceso de producción son los siguientes:











bambú
guadua
lija
envejecido
laca brillante
segueta
piro grabador
bisturí
puntillas

40
 martillo
Estos son los materiales más importantes que se deben tener a la hora de la
fabricación de cualquier producto hecho de este material.

3.3.7 Descripción del proceso de producción. Cada una de las actividades
y procedimientos que forman parte del flujo del proceso de producción de su
producto.
Para iniciar el proceso de producción de cualquiera de los productos que se
fabrican se debe asear primero que todo, el lugar donde se va a realizar el trabajar para que el producto sea de buena calidad ;después de haber aseado
todo se comienza a cortar el bambú o guadua hasta que quede el molde en
seguida se le adiciona la alijada para poder pintarla con envejecido cuando ya
se tiene el molde pintado se decora creativamente dándole un buen aspecto a
lo que se quiere hacer, después de hecho el producto se procede a lacarlo con
brillante y a dejarlo secar para finalmente ofrecerlo al cliente.

41
42
43
44
3.3.8 Buenas prácticas de manufactura. Principios básicos y prácticas
generales de higiene en la Manipulación, preparación, elaboración, envasado,
almacenamiento, Transporte y distribución de alimentos para consumo
humano, con el objeto de Garantizar que los productos se fabriquen en
condiciones sanitarias Adecuadas y se disminuyan los riesgos inherentes a la
producción.
Por lo tanto debe estar almacenada en un sitio donde no le pueda dar el sol ni
la humedad para que no pierda su textura ni su color natural, dada su flexibilidad, dureza, resistencia y forma cilíndrica, los tallos de guadua se han convertido en una materia prima importante en la fabricación de artesanías, muebles y
multitudes de enseres. Teniendo en cuenta a la hora de cortarlo estar completamente las manos limpias para no surgir un daño en el tallo, asimismo cortarlo
sin mínimo detalle de imperfección.
3.3.9 El impacto ambiental generado por el proyecto.
Los factores que afectan el medio ambiente generados por la empresa son directos, ya que la empresa extrae el bambú de una finca ubicada en la palma
Cundinamarca, utilizándolo como materia prima es los productos elaborados.
Otro factor, son los residuos que quedan de las producciones después de elaborar los productos ya que estos residuos no se pueden reciclar. La empresa
genera un gasto de energía en el proceso de elaboración de los productos ya
que en el proceso se utiliza la energía eléctrica con el fin de tallar algunos de
los productos la empresa Wambú además de general un impacto ambiental se
encarga de sembrar bambú para contrarrestar los efectos causados.

45
Factores
La tala del bambú y la guadua.
Residuos de la producción.
Gasto de energía eléctrica.

Valoración
Siembra de las mismas.
Implementación en la decoración de
los productos.
Limitación en el tiempo de la utilización del piro grabador, usándolo solamente el tiempo necesario.

Las estrategias son:
1. utilizar la materia prima tratando de no desperdiciarla así no se tendrá la
necesidad de talar más bambú del necesario.
2. Reutilización de los residuos en otros productos implementándolos como
decoración.
3. Reducción del tiempo del piro grabador así se evitara el consumo de energía eléctrica, no se deja demasiado tiempo conectado la herramienta.

3.3.10 Plan de producción. A continuación se mostrará el tiempo en el cual
se hace la producción y el tiempo que se tiene destinado para realizar más
producción.

Semanal
Cantitotal
dad

Mensual
cantidad

Total

Anual
cantidad

total
$
324.000

Producto final

Costo

Bases
para
velas

$
3.000

3 bases

$
9.000

9 bases

$
27.000

108 bases

relajantes

$
5.000

4 relajantes

$
20.000

12 relajantes

$
60.000

144 rela- $720.00
jantes
0

collares

$1.00
0

15 collares

$15.00
0

45 collares

$45.00
0

540 collares

$540.00
0

cofres

$4.00
0

3 cofres

$12.00
0

9 cofres

$36.00
0

108 cofres

$432.00
0

46
3.3.11 planes de compras. Los tipos de recursos que adquiere la empresa
Wambu son las cañas de bambú, grandes, pequeños, gruesos, delgados, las
cantidades adquiridas de las mismas van de acuerdo a lo que se necesite, es
decir, si se necesitan fabricar bases para velas, se comprara el material
necesario para la misma sustentándolo con lo que anteriormente se halla
fabricado y haya quedado del material, de igual forma, se hace para los días en
los cuales se va a comprar, si hay encargos los materiales se compran para
llevar a cabo la fabricación de los distintos artículos por el cual se demuestra la
gran variación de productos

3.3.11.1 Costos de producción.
Materia prima e insumos
Un bulto de bambú
Caja de puntillas
Piro grabador
Laca
Lija
Total

Costo por unidad
$20.000
$3.000
$22.000
$9.000
$2.000
$56.000

3.3.11.2 Infraestructura. La empresa cuenta con distintas herramientas para
conseguir su buen emplea miento de producción con el cual se emplean varias
herramientas para elaboración de ellos.
Piro grabador o cautín eléctrico. Cautín es una herramienta eléctrica muy sencilla que posee un conjunto de elementos que al estar correctamente conectados
van a generar en una barra de metal el calor suficiente para poder derretir los
distintos metales (estaño, oro, etc.)
Utilizados para las soldaduras de los circuitos eléctricos y electrónicos. El mismo está compuesto por cinco elementos básicos y fundamentales para su funcionamiento correcto.
1. Barra de metal
2. Alambre cobre
3. Cable de conexión
4. Enchufe
5. Estructura de plástico o madera 1

1

http://cautingelectricougma.blogspot.com/

47
Puntillas. Clavos y puntillas fabricados de alambres brillantes con las propiedades mecánicas.
- Fabricadas con acero de bajo carbono
- Cabeza estriada
- Punta de diamante con y sin cabeza.
- Mayor dureza y resistencia.
- Excelente capacidad de fijación.
- Acabados perfectos que garantizan un buen desempeño y mínimo desperdicio.
- Empaque resistente.
- Disponible en diversos tipos y tamaños para gran variedad de usos
En la industria de la construcción, en la fabricación de estibas, huacales, cajas
para frutas, cultivos, clavos para tejas, carpintería, ebanistería, marquetería,
zapatería, fijaciones en productos de madera 2
Segueta. Una segueta es una sierra de marquetería
Cuya función es la de cortar o separar, principalmente madera o contrachapados, aunque también se emplea para cortar láminas de metal o molduras de
yeso. La segueta eléctrica, por otro lado, permite realizar unos cortes con más
precisión que la manual.
Las sierras de arco manuales, es decir, las seguetas, se utilizan realizando un
corte perpendicular al plano de la pieza de trabajo, la cual se monta en un tornillo de banco. Denominamos sierra manual a la que está formada por dos elementos. Uno de ellos es el arco o soporte donde se fija mediante tornillos tensores la hoja de sierra y la el otro es la hoja de la sierra que proporciona el corte. La sierra manual se suele emplear para realizar pequeños cortes con piezas
que están sujetas en el tornillo de banco.3

Laca. Laca formulada a base de nitrocelulosa, resinas sintéticas y plastificantes, de alto brillo y muy rápido secado. Brinda protección y acabado lustroso a
muebles y cualquier otro objeto de madera en interiores. Su rendimiento es
aumentado por el uso previo del SELLADOR ULBRIKA. La superficie a pintar
debe estar seca, limpia, libre de polvo, hongos. No puede aplicase sobre made2

http://lacasita.com.co/aceros/index.php?option=com_zoo&task=item&item_
id=21&Itemid=62
http://hogar.pisos.com/bricolaje/tus-reformas/utensilios-de-bricolaje/lasegueta-y-la-segueta-electrica/
3

48
ras barnizadas o pintadas con sintéticos debido a que los solventes de la laca
remueven o ablandan la capa de base. En estos casos es necesario remover
completamente las películas existentes hasta llegar a la madera. Eliminar completamente el polvo antes de aplicar. Puede aplicarse a pincel o soplete. Se
recomienda dar 2 a 3 manos. No debe aplicarse a temperaturas por debajo de
5ºC, ni con humedad relativa mayor al 85%. Para diluir y limpiar las herramientas use solamente tinner de primera calidad.4
Pegante. De Schwerin Williams es un pegamento vinílico emulsionado diseñado para pegar todo tipo de madera, papel, cartón, fotografías, tela, cerámica y
migajón. PEGAMENTO BLANCO de Schwerin Williams puede ser usado directamente en ensamblados de muebles fabricados con diferentes tipos de maderas presentando una gran resistencia al desprendimiento.
1. Excelente adherencia
2. Listo para usar
3. Fácil de aplicar
4. Secado rápido
5. Libre de plomo y metales pesados
6. Olor Característico
7. Color Blanco lechoso
Estabilidad. 1 año en envase perfectamente cerrado almacenado en un lugar
bajo techo fresco y seco. Peso Específico 1,09 ±0,03 (blanco puro) Presentación Cuarto de galón, 1 galón y 5 galones Punto de inflamación 94 °C Sólidos
en peso 51 ± 3 % (blanco puro) Sólidos en volumen 46 ± 3 % (blanco puro) Toda superficie debe estar limpia, seca, libre de polvo, grasa o partículas sueltas.
Evitar que la madera a pegar sea tratada con silicones, aceites, grasas, pinturas, barnices ni laminados plásticos. Se recomienda usar madera virgen cuyo
contenido de humedad no sea elevado. Pulir perfectamente las piezas de madera a pegar para que al juntarlas se acoplen correctamente. Después de pulir
las piezas es necesario limpiarlas ya sea con aire, cepillo o brocha para retirar
totalmente el polvo que se haya depositado durante el proceso de pulido de las
piezas.

4

http://www.ulbrika.com.uy/?page_id=153

49
3.3.11.4 Organismos de Apoyo. Las entidades que nos han apoyado en el
proceso son: el SENA que gracias a las capacitaciones, entre otros, otra entidad es el colegio que gracias a los profesores del área empresarial nos enseñan todo el proceso que tiene llevar a cabo una idea de negocio.

Entidades oficiales. La institución educativa municipal de Cundinamarca, es la
entidad que más apoyo ha prestado en este proyecto, brindando
asesoría y capacitación en los temas administrativos.
Entidades privadas. El sena
Es el servicio nacional de aprendizaje el cual brinda mayores conocimientos
que permiten que la empresa siga creciendo a un nivel cada vez más superi or

3.4 PLAN DE COMERCIALIZACIÓN.
wambu es una empresa especializada que ofrece una variación de productos,
modernos y artesanales. Estos productos se diferencian de los que ofrece el
mercado por la calidad de los materiales, el trabajo artesanal y el diseño.
Una de las necesidades básicas que intenta cubrir wambu es la de la diversión.
Los productos son objetos maravillosamente expresivos que aportan.
3.4.1 Análisis del mercado. Nuestros clientes son mujeres de 20 a 45 años,
los clientes adquieren los productos cada vez que lo requieran y las cantidades
van según la necesidad del cliente, los clientes buscan la calidad, economía y
creatividad, por eso se está ofreciendo un buen servicio y atención hacia ellos.

3.4.2 Estrategia de mercado.
Estrategias que ayudan a la empresa a mejorar día a día sus ventas y producción. Para que una empresa logre obtener más de lo que está a presupuesto se
debe tener un mayor número de clientes y una breve expansión de territorio,
para que el producto se dé a conocer en toda la comunidad. En caso de que
no le llame la atención del producto al cliente es necesario que se realizar una
investigación más a fondo del porque el cliente no quiere el producto. Para
obtener más clientes se realizaría métodos de comunicación por medio de volantes y perifoneo en el que puedan leer y escuchar las ofertas y variedad de
productos que tiene la empresa.
50
3.4.3 ficha técnica del producto.

Material
Bambú
Pinturas
Puntillas
Laca
Piedras

Descripción
Color verde y amarillo.
Negro blanco y azul.
Pequeñas
Transparente
Pequeñas

relajantes
90%
2%
2%
3%
3%

Material
Bambú
Pita
Laca

Descripción
Color verde.
60 cm Negra.
Transparente

collares
90%
6%
4%

3.4.4 proyecciones de ventas.

producto
Collares
Cofres
Relajantes
Base para
velas

mensual
30
10
12
20

trimensual
90
30
36
60

semestral
180
60
72
120

Material
Bambú

Descripción
amarillo, verde y negro

Pinturas
Pegante
Laca
Servilletero
lapiceros

Negro.
Para madera
Transparente
45
90
54
108

15
18

51

anual
300
100
120
200
Bases para velas
90%
2%
3%
5%
150
180
3.5 FINANZAS.
En los siguientes puntos se demostrará si la idea es rentable o no. con la cual
Su importancia también radica en que es en esta parte del proyecto donde fijan
más atención los posibles inversionistas o las entidades financieras a las que
se van a solicitar financiamiento.

3.5.1 Presupuesto para la puesta en marcha. El presupuesto para iniciar la
empresa fue según los recursos para ella y quedando en caja un 30% de lo
invertido después de cotizaciones se llegó a la conclusión de dar un aporte de
socios de $20.000 pesos cada socio lo cual fue un monto total de $60.000
3.5.2 Estados financieros. Continuación se dará a conocer previamente cada estado financiero de la empresa
Tabla. Tabla de Apertura

Nombre del socio

Tipo de aporte
Dinero
Muebles y
enseres
Capital intelectual
Dinero

Andrea Cáceres

monto

local

$20.000

decoración
$20.000

Richard Castañeda

Capital intelectual
Dinero

diseños

Capital intelectual
Aporte total

Mano de
obra
$60.000

$20.000

Jonnatan delgado

Cantidad de socios

3

52
3.5.2.1 Balance General.

WAMBÚ LTDA.
BALANCE GENERAL
A SEPTIEMBRE 30 DEL 2013

ACTIVO
ACTIVOS CORRIENTES
Caja
Inventarios
TOTAL ACTIVOS CORRIENTES
ACTIVOS FIJOS
Muebles y enseres
Maquinaria y Equipo
TOTAL ACTIVOS FIJOS
TOTAL DE ACTIVOS
PASIVO
PASIVOS CORRIENTES
TOTAL PASIVOS CORRIENTES
TOTAL DE PASIVOS
PATRIMONIO
Aporte de Socios
Resultado del Ejercicio
TOTAL PATRIMONIO
TOTAL PASIVO + PATRIMONIO

53

$82.000
$32.000
$114.000
$20.000
$22.000
$42.000
$156.000
$0
$0
$0
$60.000
$96.000
$156.000
$156.000
3.5.2.2 Estado de Pérdidas y Ganancias.

WAMBÙ LTDA.
ESTADO DE RESULTADO
DEL 01 DE ENERO A SEPTIEMBRE 30 DEL 2013
INGRESOS
INGRESOS OPERACIONALES
Ventas
- Devoluciones
- Costo de ventas
Utilidad bruta en ventas
- GASTOS
Operacionales de Administración
Publicidad
Diversos (Feria empresarial)
Operacionales de Ventas
Utilidad operacional
Ingresos no operacionales
Utilidad en venta de inversiones
Resultado del Ejercicio

$53.000
$0
($33.000)
$20.000

($10.000)

$0
$96.000

3.5.2.3 Estado de Flujo de Caja.

WAMBÙ LTDA.
FLUJO DE CAJA
DEL 01 DE ENERO A SEPTIEMBRE 30 DEL 2013
ACTIVIDADES DE OPERACIÓN
Pagos por gastos
$10.000
Pagos por costos
Otros pagos
Flujo de efectivo neto en activi$10.000
dades de operación
ACTIVIDADES DE INVERSIÓN
Compra de propiedades, planta y
equipo
Flujo de efectivo neto en activi$10.000
dades de inversión
ACTIVIDADES DE FINANCIACIÓN
Pago de obligaciones financieras
54
Pago de utilidades
Incremento de aportes
Flujo de efectivo neto en actividades de financiación
Aumento neto en efectivo

$0

3.5.2.4 Notas a los Estados Financieros.
WAMBU LTDA.
NOTAS A LOS ESTADOS FINANCIEROS
BALANCE GENERAL
A SEPTIEMBRE 30 DEL 2013
1. DISPONIBLE
2. CUENTAS POR COBRAR
3. INVENTARIOS
Materia prima
$20.000
4. MUEBLES Y ENSERES
Mueble
$20.000
5. MAQUINARIA Y EQUIPO
Maquina
$22.000
6. PROVEEDORES
7. CUENTAS POR PAGAR
8. APORTE DE SOCIOS
Socio
$20.000
Socio
$20.000
Socio
$20.000

TOTALES
$0
$32.000
$20.000 No.1

No.

No.

1

1

No.

1

No.

2

No.

3

55
Wambú LTDA.
NOTAS A LOS ESTADOS FINANCIEROS
BALANCE GENERAL
A SEPTIEMBRE 30 DEL 2013
1. DISPONIBLE
Banco No. 1
2. CUENTAS POR COBRAR
Cliente No. 1
3. INVENTARIOS
Materia prima No.1
4. MUEBLES Y ENSERES
Mueble No. 1
5. MAQUINARIA Y EQUIPO
Equipo No. 1
Maquina No.2
6. PROVEEDORES
Proveedor No. 1
7. CUENTAS POR PAGAR
Acreedor No. 1
8. APORTE DE SOCIOS
Socio No. 1
Socio No. 2
Socio No. 3

TOTALES
$0
$0
$32.000
$20.000
$22.000
$0
$0
$0
$20.000
$20.000
$20.000

3.5.3.2 Capital de trabajo. El capital del trabajo se puede dar a entender a los
recursos empleados en este caso el bambú, guadua, laca, mano de obra, pintura, pirograbado etc.
3.5.3.3 Margen de contribución. El margen de contribución varía según sus
recursos e inversiones en aquella elaboración ya por el cual la empresa varía
en parte de producción.

3.5.4 fuentes de financiación. Las fuentes de financiación fueron con un
aporte de socios por un monto de $60.000 recaudados por los tres socios que
cuenta la empresa y un aporte del recurso fundamental en este caso el bambú
con un valor de $20.000 con tal de llevar acabo la iniciación de la empresa

56
3.5.5 conclusiones financieras. Según lo visto las ventas son viables dando
buenas ganancias de un 20% por venta y a la vez es muy buena ya sea por
las ganancias o los bajos aportes de socios para la empresa en el cual se
demuestra que el valor empleado al momento de elaborar los productos es
demasiado bajos a el valor de los precios de ventas con el motivo que se
pueden generar grandes ganancias

3.5.3.1 Índices o Razones financieras.

Índice de Solvencia =

Prueba

Ácida

=

114.000
0

114.000

-

=0

32.000 = 0

0
Razón

Capital

de

Endeudamiento

Neto de Trabajo = 0- 114.000 = 114.000

3.5.3.4 Punto de Equilibrio.
Base para velas grandes, Relajantes
P. E. =

32.000 = 10.66
3.000

Joyeros
P. E. =

32.000 = 32 unid.
1.000
Floreros, base para velas pequeñas
P. E. =

=

32.000 = 16 unid.
2.000

3.5.4 Fuentes de financiación.

57

0
= 0
156.000
Siendo la forma más sencilla de obtener financiamiento, sobre todo cuando el
dinero que necesitamos es poco, al solicitarlo a familiares o amigos, los cuales
fue muy probable que nos prestaron el dinero si son conscientes de nuestra
capacidad y responsabilidad. El cual se espera reponer aquel dinero terminado
una vez el año

3.5.5 Conclusiones financieras y evaluación de viabilidad.
Toda la empresa es capaz de generar utilidades para todos los que en ella i nvirtieron, fundamentalmente para los propietarios; como bien lo han conseguido
la empresa Wambú Ltda. ¸que ha logrado obtener un buen rendimiento respectivamente para el último año; lo que demuestra que se está dando un correcto
uso a los recursos propios e inversiones totales

Reducción de los niveles de actividad, como podemos comprobar con la evolución de las partidas.
Emparejamiento de las fuentes de financiación.
Gran estabilidad en el corto plazo, aunque presentando algunos problemas en
el ejercicio 2013.
Positiva evolución de la rentabilidad financiera gracias a los buenos resultados
financieros que obtiene la empresa.
Mejora del Estado de Origen y Aplicación de Fondos

58
4. CONCLUSIONES.
Se a demostrado en un lapso de 2 años que la empresa cumplio con su objetivo del elevamiento de compras.

Según lo visto anteriormente se dio a conocer la empresa en cuanto su viabilidad en ventas dando como resultado ganancias para los inversionistas.
La prestación de productos de la empresa “Wambú” Ltda.
Consistió en sus servicios decorativos, estando
bajo los atributos de presentación, innovación y calidad de su mercado.

59
5. RECOMENDACIONES

CIBERGRAFIA

http://www.colombia.com/turismo/sitio/zipaquira/
http://palabrasparapensar.wordpress.com/2008/10/30/la-historia-del-bambu/
http://www.cap.org.pe/cap/index.php/leyes/decretos-supremos/nd-011-2012vivienda.html
https://docs.google.com/viewer?a=v&q=cache:ttRLl4n45awJ:cadenasderestaur
antes.com/pdf/SeguridadAlimentaria2AntonioSchez.pdf+buenas+pr%C3%A1cticas+de+manufactura&hl=es&gl=co&pid=bl
&srcid=ADGEESjs9lJNrQ7bV9XN0R6BsYmIH7Yewep1dnMTUeN_EGSRrvAGhYIDjL8yMsFI0cJ16eVXVvk-vZtieWPCPbTy_hxKhWLV_sfhPhzQjfnc0tFUrORiH70rHBF2VGlWm6QbAjtmP&sig=AHIEtbTiDi
UJBUZgsSmyBBAvuOqs_45SHg

http://cautingelectricougma.blogspot.com/
http://lacasita.com.co/aceros/index.php?option=com_zoo&task=item&item_id=2
1&Itemid=62
http://hogar.pisos.com/bricolaje/tus-reformas/utensilios-de-bricolaje/la-seguetay-la-segueta-electrica/

http://www.ulbrika.com.uy/?page_id=153
http://sherwinmedia.com/sw09/boletines/adhesivos/pegamento_blanco.pdf

60
http://www.upme.gov.co/guia_ambiental/carbon/gestion/politica/normativ/norma
tiv.htm#BM2_1_Normas_y_principios_ambientales_co

61
6. ANEXOS.
Anexo A. ley 1014 de Emprendimiento
LEY DE CULTURA Y EMPRENDIMIENTO.
Desde Enero de 2006 el presidente de la republica Doctor Álvaro Uribe Vélez y
un grupo de sus colaboradores, se dieron a la tarea de formalizar uno de los
más importantes proyectos de proyección, visualización y funcionamiento de
las micro, pequeñas y medianas empresas para el sostenimiento rentable de la
economía menos favorecida del país y la explotación en buen sentido de la palabra de las ideas que cada Colombiano día a día refleja para su sostenimiento
real.
De una manera organizada y muy bien fundamentada, se dictó la ley 1014 de
2006 conocida con el nombre de “Fomento a la cultura del emprendimiento”, la
cual se estructura dentro de unas bases sólidas gubernamentales y de los entes de control a nivel central, departamental, regional y en última instancia local.
Su marco de creación comprende una serie de ideas creativas y competentes
que incentivan de manera directa y segura la creación de microempresas con
igualdad y oportunidad.
Fundamental resulta que desde los entes educativos se inculque la idea base
que germinará en la explosión organizada y bien fundamentada de todo un
proyecto ambicioso en beneficio de cada Colombiano que reciba la suficiente
capacitación, tenga el empeño sólido de su idea empresarial y amparado en la
protección estatal de esta ley saque a flote su mejor capacidad en beneficio del
país, de sí mismo y de la economía rentable de la nación.
Todo se vale, se apoya y se sostiene; el origen de estas nuevas instituciones
emprendedoras debe venir apoyado principalmente en aspectos y valores del
desarrollo humano con autoestima, autonomía, trabajo en equipo, solidaridad,
asociación, etc., que darán en un final resultado en empresas exitosas firmes y
sostenibles a mediano y largo plazo.
62
No se tiene muy claro es la forma como se va a conseguir la financiación por
parte del estado y menos la forma como se van a direccional dichos recursos,
el estado en su ley aporta algunas ideas, pero estas se quedan en el tintero, o
mejor, en la misma idea ya trillada, de solicitar el de siempre crédito de libre
inversión conocido en el diario tráfico bancario nacional. Incluso, los llamados
“inversionistas ángeles” o el “fondo de capital semilla” tendrán en su más ligera
impresión que esos dineros a invertir no tendrán una solidez de respaldo seria
por parte del estado.

La red que se crea para regular y controlar la ejecución de esta ley está conformada por ministerios, departamentos ya conocidos, entidades de renombre
nacional, personalidades, asociaciones, federaciones representantes, gobernaciones, alcaldías, etc, que, siendo realistas, no tendrán el mínimo empeño porque la misma cumpla con su real y necesario propósito.
Lo peligroso del caso es que de tanto colaborador y de tanto politiquero de
turno, la ley se convierta en un colchón de crecimiento desmedido y lucrativo
en empresas fachada de corta vida o desangre de los recursos destinados para
este noble fin.
Finalmente es importante explicar y apreciar que la creación de una de estas
empresas bajo los parámetros exigidos por la misma ley será efímera para la
gran mayoría de los colombianos, triste pero real.

63
Anexo B. ley pymes
Artículo 1o. objeto de la ley. La presente ley tiene por objeto:
Promover el desarrollo integral de las micro, pequeñas y medianas empresas
en consideración a sus aptitudes para la generación de empleo, el desarrollo
regional, la integración entre sectores económicos, el aprovechamiento productivo de pequeños capitales y teniendo en cuenta la capacidad empresarial de
los colombianos
c) Inducir el establecimiento de mejores condiciones de entorno institucional
para la creación y operación de micro, pequeñas y medianas empresas;
d) Promover una más favorable dotación de factores para las micro, pequeñas
y medianas empresas, facilitando el acceso a mercados de bienes y servicios,
tanto para la adquisición de materias primas, insumos, bienes de capital y
equipos, como para la realización de sus productos y servicios a nivel nacional
e internacional, la formación de capital humano, la asistencia para el desarrollo
tecnológico y el acceso a los mercados financieros institucionales
g) Coadyuvar en el desarrollo de las organizaciones empresariales, en la generación de esquemas de asociatividad empresarial y en alianzas estratégicas
entre las entidades públicas y privadas de apoyo a las micro, pequeñas y medianas empresas;
h) Apoyar a los micro, pequeños y medianos productores asentados en áreas
de economía campesina, estimulando la creación y fortalecimiento de Mipymes
rurales,
i) Asegurar la eficacia del derecho a la libre y leal competencia para las Mipymes
Anexo C. Decreto 3075 de 1997
Artículo 2º
Diseño sanitario Es el conjunto de características que deben reunir las edificaciones, equipos, utensilios e instalaciones de los establecimientos dedicados a
la fabricación, procesamiento, preparación, almacenamiento, transporte, y expendio con el fin de evitar riesgos en la calidad e inocuidad de los alimentos.
Anexo D. Normas y principios ambientales
Artículo 7. Diversidad étnica y cultural de la Nación
Hace reconocimiento expreso de la pluralidad étnica y cultural de la Nación y
del deber del Estado para con su protección.
Artículo 80. Planificación del manejo y aprovechamiento de los recursos naturales
Establece como deber del Estado la planificación del manejo y aprovechamiento de los recursos naturales, para garantizar su desarrollo sostenible, su conservación, restauración o sustitución.

64
Artículo 95. Protección de los recursos culturales y naturales del país
Establece como deber de las personas, la protección de los recursos culturales
y naturales del país, y de velar por la conservación de un ambiente sano.

65

Nube_Proyecto _De_Grado_Wambu

  • 1.
    WAMBU Ltda. ANDREA CACERES RICHARDCASTAÑEDA JONNATAN DELGADO INSTITUCIÓN EDUCATIVA MUNICIPAL CUNDINAMARCA ÁREA DE GESTIÓN EMPRESARIAL, TECNOLOGÍA E INFORMÁTICA ZIPAQUIRÁ 2013 1
  • 2.
    WAMBÚ ANDREA CÁCERES RICHARD CASTAÑEDA JONNATANDELGADO ASÉSOR DE TEORÍA EMPRESARIAL LIC. CARLOS ARMANDO DURÁN APONTE ASESOR DE DISEÑO PUBLICITARIO EMPRESARIAL LIC. WILDER BANOY ASESORA DE PRÁCTICA EMPRESARIAL LIC. CARLOS ARMANDO DURÁN APONTE INSTITUCIÓN EDUCATIVA MUNICIPAL CUNDINAMARCA ÁREA DE GESTIÓN EMPRESARIAL, TECNOLOGÍA E INFORMÁTICA ZIPAQUIRÁ 2013 2
  • 3.
  • 4.
    DEDICATORIA El presente proyectose lo queremos dedicar a Dios y a nuestros padres, ya que gracias a ellos y su incondicional apoyo podemos realizar este trabajo; gracias a su confianza y paciencia en todo lo necesario para que nos pudiéramos formar como personas y buenos estudiantes. 4
  • 5.
    AGRADECIMIENTOS Queremos agradecerles alas personas que nos ayudaron y nos apoyaron a la realización de nuestro proyecto Al colegio por brindarnos la oportunidad de saber cómo enfocarnos en futuro como empresarios exitosos, gracias a una buena educación con bases en el desarrollo empresarial. A los profesores por su entrega y dedicación, su apoyo y colaboración para ampliar nuestro conocimiento empresarial; enseñándonos sus conocimientos que permitieron un mejor entendimiento y desarrollo de nuestro proyecto. A nuestros padres les agradecemos por el apoyo moral y económico que nos brindaron para la fundación y desarrollo de nuestra empresa, por la colaboración, la confianza, y las sabias sugerencias que nos regalaron para mejorar y superar las dificultades que se presentaron en este proceso. 5
  • 6.
    CONTENIDO 1. GENERACIÓN DELA IDEA DE NEGOCIO 12 2. MARCO DE REFERENCIA 16 2.2.2 Marco Conceptual. 2.2.1 Marco Histórico. 17 17 3. PLAN DE NEGOCIO 21 3.1.1 Misión 3.1.2 Visión. 3.1.3 Objetivos 23 23 23 3.1.3.1 Objetivo General. 24 3.1.3.2 Objetivos Específicos. 3.1.4 Justificación. 3.2.1 Análisis del entorno 24 24 25 3.2.1.1 Análisis de Macro-entorno 25 3.2.1.2 26 Análisis del Micro-entorno. 3.2.1.2.2 Análisis del Sector. 26 3.2.1.2.3 Análisis de la competencia. 26 3.2.2 Análisis de la Empresa. 27 3.2.2.1 Ventajas competitivas y propuestas de valor. 27 3.2.2.2 Potencial del mercado en cifras. 3.2.3 Análisis FODA 3.2.4 Concepto del Producto o Servicio 3.2.5 Elaboración y aplicación de la segunda encuesta. 27 28 29 30 3.2.5.2 Tabulación de datos. 30 3.2.5.3 Análisis y conclusiones 3.2.6 Estrategias de Distribución. 3.2.7 Estrategia de Precio. 3.2.8 Estrategia de Promoción. 3.2.9 Estrategia de Comunicación 3.2.10 Estrategia de Servicio. 3.2.11 Estrategia de aprovisionamiento 30 31 31 31 31 32 32 6
  • 7.
    3.2.12 Presupuesto dela mezcla de Mercadeo 3.3.1 Estructura organizacional. 3.3.2 Costos Administrativos. 32 33 33 3.3.2.1 Gastos de personal. 3.3.2 Cronograma de Actividades 3.3.3 Clúster o cadena productiva 3.3.4 Diagrama de flujo productivo. 3.3.5 Diagrama de procesos. 3.3.6 Necesidades y requerimientos. 3.3.7 Descripción del proceso de producción. 3.3.8 buenas prácticas de manufactura. 3.3.9 El impacto ambiental generado por el proyecto. 3.3.10 Plan de producción 3.3.11 planes de compras. 33 34 35 36 38 40 41 45 45 46 47 3.3.11.1 Costos de producción. 47 3.3.11.2 Infraestructura 47 3.3.11.4 Organismos de Apoyo. 3.4.1 Análisis del mercado 3.4.2 Estrategia de mercado. 3.4.3 ficha técnica del producto 3.4.4 proyecciones de ventas 3.5.1 Presupuesto para la puesta en marcha. 3.5.2 Estados financieros 50 50 50 51 51 52 52 3.5.2.1 balance general ¡Error! Marcador no definido. 3.5.2.2 Estado de Pérdidas y Ganancias. ¡Error! Marcador no definido. 3.5.2.3 Estado de Flujo de Caja. ¡Error! Marcador no definido. 3.5.2.4 Notas a los Estados Financieros. ¡Error! Marcador no definido. 3.5.3.2 Capital de trabajo 56 3.5.3.3 Margen de contribución 3.5.4 fuentes de financiación 3.5.5 conclusiones financieras 3.5.3 Análisis financiero. 56 56 57 ¡Error! Marcador no definido. 3.5.3.1 Índices o Razones financieras. 57 4. CONCLUSIONES 59 5. RECOMENDACIONES 60 6. ANEXOS 62 7
  • 8.
    Lista de Tablas Tabla1. Lluvia de ideas Tabla 2. Valoración de las ideas Tabla 3. Descripción de las ideas de negocio Tabla 4. Depuración de la idea de negocio final Tabla 5. Análisis DOFA Tabla 6. Tabulación de datos Tabla 7. Diagrama de Gantt Tabla 8. Apertura 8
  • 9.
    Lista de figuras Figura1. La demanda en el entorno Figura 2. La competencia en el entorno Figura 3. Potencial del mercado Figura 4. Opción de empresa por encuesta Figura 5. Clúster Figura 6. Estructura organizacional Figura 7. Diagrama de flujo Figura 8. Diagrama de procesos 9
  • 10.
    LISTA DE ANEXOS AnexoA. Ley 1014 Anexo B. Ley Pymes Anexo C. Decreto 3075 de 1997 Anexo D. Normas y principios ambientales 10
  • 11.
    INTRODUCCIÓN En este documentose podrá ver como se desarrolló este proyecto empresarial cuales eran las debilidades y las fortalezas que presentaban las ideas de negocio, y cuales se adaptaban mejor a las cualidades de los socios, se verán en tablas para una mejor comprensión. Se observara los marcos del proyecto como; el marco histórico donde se analiza cómo fueron los inicios de la empresa, teórico de toda la información relacionada con la empresa, contextual donde nos da a conocer el entorno donde se está desarrollando las actividades las dificultades que presenta y las cualidades del mismo, Conceptual en donde se exploran los conceptos básicos de la producción y desarrollo de la empresa, de igual manera se verá la visión y la misión de la empresa con claridad. La artesanía es un arte tradicional que mejora la calidad de vida de la Empresa de las familias buscando mejorar el servicio prestado de ella misma. Siendo capaz de evitar su desaparición del arte artesanal poniendo los medios humanos y materiales que ayuden a su permanencia. La lista de productos artesanos, elaborados a partir de diferentes materiales, es muy extensa pero en el presente proyecto se presentara en trabajo de la empresa con el Bambú. Se representa una excelente alternativa para el desarrollo del mercado artesanal; y busca fomentar el desarrollo económico, ambiental, turístico y social de nuestro país planteamos la creación de WAMBÚ empresa que se dedica a la elaboración y comercialización de accesorios elaborados con Bambú o Guadua, así como el servicio de asesoría en decoración de ambientes. La empresa trata ofrecer los mejores estilos, diseños y acabados; elaborando productos con Bambú, ya que es un material que brinda óptima calidad, durabilidad, flexibilidad y un entorno armónico que conjuga con la naturaleza y todo tipo de ambientes. 11
  • 12.
    1. GENERACIÓN DELA IDEA DE NEGOCIO A continuación se describirá el proceso que se desarrolló y la forma en que se llevó a cabo la elección de la idea de negocio que es la actual empresa. Este proyecto representa una excelente alternativa para el desarrollo del mercado artesanal; y busca fomentar el desarrollo económico, ambiental, turístico y social de nuestro país planteamos la creación de WAMBU empresa que se dedica a la elaboración y comercialización de accesorios elaborados con Bambú o Guadua, así como el servicio de asesoría en decoración de ambientes. La empresa trata ofrecer los mejores estilos, diseños y acabados; elaborando productos con Bambú, ya que es un material que brinda óptima calidad, durabilidad, flexibilidad y un entorno armónico que conjuga con la naturaleza y todo tipo de ambientes. 1.1 LLUVIA DE IDEAS DE NEGOCIO. 12
  • 13.
    Aquí se muestrael ejercicio que se realizó para encontrar y seleccionar ideas posibles e innovadoras, en donde se pudieran hallar ideas viables. Tabla 1. Lluvia de ideas 1 2 3 4 5 6 7 8 9 10 11 12 13 14 15 16 17 18 19 20 trabajos de bambú Papelería Frutería Farmacia Vitrales Viveros Comidas rápidas Café internet Guardería Cafetería Lácteos Postraría Pañalera Foamy Artesanías Zapatería Mini mercado Panadería Fama estampados 13
  • 14.
    1.2 VALORACIÓN DELAS IDEAS. tengo tiempo razón de conocimientos satisface la necesidades es rentable disponibilidad financiera fácil de ubicar es fácil conseguir la materia prima es fácil encontrar personal tengo apoyo familiar conozco los canales de distribución producto innovador tengo conocimientos 1 trabajo de bambú 2 Papelería 3 Frutería 4 Farmacia 5 Vitrales 6 Viveros 7 Comidas rápidas 8 Café Internet 9 Guardería 10 Cafetería 11 Lácteos 12 Postraría 13 Pañalera 14 Foami 15 Artesanías 16 Zapatería 17 Mini mercado 18 Panadería 19 Carnicería 20 Estampados 5 3 5 4 3 4 5 2 3 4 3 5 5 5 4 2 5 2 1 5 5 1 3 1 2 2 2 4 5 2 3 1 1 4 4 1 4 3 1 2 4 2 5 3 5 2 3 3 1 1 4 5 3 3 5 4 3 3 5 3 4 2 3 2 3 2 3 1 2 3 3 1 1 3 3 5 5 3 2 5 4 3 5 5 3 3 5 2 4 4 2 3 2 3 5 3 1 2 3 4 4 2 4 3 4 1 5 1 3 3 2 2 1 2 1 3 1 2 1 3 1 2 2 3 4 3 5 2 2 5 4 3 2 2 5 4 1 3 5 2 4 5 4 2 5 2 3 1 2 3 4 2 1 3 5 2 2 3 1 4 5 2 4 4 3 3 2 3 3 3 3 3 5 4 4 4 2 4 3 4 4 3 2 4 3 5 1 4 5 3 4 1 2 2 4 3 1 3 2 4 1 3 2 5 5 4 2 3 5 4 2 5 4 2 5 3 1 2 1 3 3 1 2 4 3 2 2 3 4 1 5 4 2 2 3 3 2 5 5 5 1 5 2 1 3 5 4 5 5 2 3 5 2 4 2 5 2 4 5 3 1 2 3 3 3 4 3 5 4 1 2 5 2 1 1 4 4 3 3 3 1 2 2 2 5 5 3 3 5 1 2 5 3 4 2 1 4 5 3 2 5 3 4 2 3 1 2 4 5 5 4 4 5 2 3 1 4 2 5 2 14 conozco la competencia Me gusta la idea corresponde con mis fortalezas hay potencial En esta parte se describirán las ideas y la valoración que se le dio a cada una de ellas tomándolas como posibles ideas viables.
  • 15.
    1.3 SELECCIÓN YCONCLUSIÓN DE LA IDEA. En este punto se verá el proceso q se llevó a cabo para la selección de mejores ideas y la conclusión final que es la idea de negocio que se desarrolla actualmente. Tabla 3. Conclusión de idea PREGUNTAS GENERADORAS 1-¿Se puede hacer? 2-¿lo puede hacer usted mismo o requiere ayuda? 3-¿lo compara un número suficientes de personas? 4-¿es mejor que de la competencia? 5-¿sabe quién es la competencia? 6-¿sabe cuánto va a cobrar? 7-¿puede vender a un precio abundante para usted? 8-¿sabe que cosas va a necesitar? 9-¿ha necesitado su idea en el mercado? 10-¿es un negocio seguro 11-¿es legal? 12-¿necesita encontrar a alguien con conocimientos o habilidades especiales? 13-¿sabe cuánta plata necesita? 14-¿puede iniciar el negocio dedicándole el tiempo parcial? SI NO NO SE X X X X X X X X X X X X X X Se demuestra en que partes se es beneficiada y catalogada la empresa y proponiéndola como selección de empresa 15
  • 16.
    2. MARCO DEREFERENCIA A continuación se darán a conocer los siguientes ítems, los cuales permiten dar un mayor conocimiento, de lo que se realiza en la empresa WAMBÚ, también se da a conocer su historia y los insumos que obtiene para ser sacados al mercado. Lija Bambú. Guadua. Laca. Piro grabador. Segueta. 2.1 MARCO CONTEXTUAL En esta parte del proyecto se explicará cada uno de los aspectos que se relacionan directa o indirectamente con el entorno donde se sitúa y se pone en marcha la empresa. La empresa “wambú” se encuentra localizada en el barrio San Juanito del municipio de Zipaquirá, en este barrio se encuentran personas con estratos uno (1) y dos (2). Por otro lado la empresa o el proyecto como tal se generó por la iniciativa de la sociedad conformada para la consolidación de la empresa, quien da la motivación para comenzar con el proyecto, es un establecimiento educativo con énfasis en la gestión empresarial, el proceso se inicia en los grados decimos (10) para dar una mejor orientación para tener oportunidades en el mundo fuera de la institución y éxito en la empresa. Se ofrece el producto a la población ya que adquieren productos para decorar o artículos como los recordatorios para cualquier evento especial etc. 16
  • 17.
    2.2 MARCO TEÓRICO– CONCEPTUAL En este punto se describirá cada una de las bases y soportes de la empresa exponiéndolos como teorías y conceptos. 2.2.2 Marco Conceptual. Bambú -planta tropical de 1 a 50 m de altura, con el tallo en forma de caña que se ramifica cuando es muy alto y hojas alargadas de color verde claro. Guadua. gramínea nativa, de Amplia Distribución en América, dónde son los cantantes ha Cumplido sin Papel Importante ambiental, cultural y económico. En Colombia sí le encuentra ampliamente dispersa, conformando rodales puros CASI Que cumplen indiscutible Efecto protector Sobre el Suelo y las Aguas, contribuyendo un su Recuperación y Conservación. 2.2.1 Marco Histórico. El bambú es una planta arboriforme con tronco leñoso y forma de caña, que se encuentra clasificada dentro de las gramíneas, y estas a su vez dentro de las monocotiledóneas. Es muy importante tener conocimiento sobre este tema ya que esta planta aumenta los beneficios económicos, sociales y medioambientales en América 17
  • 18.
    Latina. También enalgunos países se puede observar algún tipo de desarrollo industrial sobre todo en la construcción. En el siguiente informe se describirá el origen, las características, la clasificación, la distribución geográfica y los tipos de cañas de bambú. Origen de la caña de Bambú. - Nombre científico o latino: Phyllostachys bambusoides - Nombre común o vulgar: Bambú gigante. - Familia: Poaceae. - Origen: China, India. - Altura: 15-20 m. -Cañas verde oscuro brillante. - Posee un rizoma rastrero. - Los brotes aparecen en verano. - A parte de su interés ornamental, este bambú suministra una madera dotada de excelentes cualidades de resistencia y de elasticidad, muy utilizada por el artesanado en Japón. - Los brotes tiernos son comestibles y muy apreciados. - Lugares soleados y húmedos. Guadua. En el año de 1806 fue descrita por Alexander von Humboldt y Amadeo Bonpland quienes vieron esta planta en Colombia y la llamaron Bambusa guadua, luego en 1822 fue clasificada por Carl Sigismund Kunth como Guadua angustifolia. Se considera como una de las plantas nativas más representativas de los bosques andinos. Este recurso se utilizaba ya desde épocas remotas por parte de los primitivos pobladores de los Andes, y actualmente sigue siendo usada, especialmente en la región centro-occidental de Colombia. No se sabe a ciencia cierta el origen de la palabra guadua, aunque ciertos especialistas creen que podría ser venezolano. Estas versiones emergen de las variantes “guaduas”, “guaja” con las cuales se conoce esta planta en este país. Y también se suele emplar el término "guadua" como nos recuerda la ciudad de Guasdualito, en Venezuela. El primer caso registrado de lija estuvo en la China del siglo 13, cuando conchas trituradas, las semillas, y la arena se unieron al pergamino con goma natural. LIJA. La piel de tiburón también fue utilizado como un papel de lija. Las escamas ásperas del celacanto fósil viviente son utilizados por los nativos de las Comoras como papel de lija. Hervido y secado, la cola de caballo áspero se utiliza en Japón como un material de pulido tradicional, más fino que el papel de lija. 18
  • 19.
    Papel de lijafue originalmente conocido como papel de vidrio, ya que utiliza partículas de vidrio. Frita de vidrio con partículas de bordes afilados y cortes bien, los granos de arena se suavizan hacia abajo y no funcionan bien como papel de lija hecha de cristal. Lija falsificación barata ha sido pasar como papel de cristal verdadero, acosador y Parker advirtió en contra de ella en el siglo 17. Papel de vidrio ha sido fabricado por la compañía de John Oakey en Londres por 1.833, que había desarrollado nuevas técnicas y procesos adhesivos, lo que permite la producción en masa. Un proceso para la fabricación de papel de lija fue patentado en los Estados Unidos el 14 de junio 1834 por Isaac Fischer, Jr., de Springfield, Vermont. En 1921, 3M inventó un papel de lija con un forro impermeable, conocida como húmeda y seca. Está permitido el uso de agua, que serviría como un lubricante para arrastrar las partículas que de otro modo obstruir la arena. Su primera aplicación fue de renovación del acabado de pintura del automóvil. Pintura. Ha tenido un desarrollo cronológico y estilístico paralelo en gran medida al. Resto de las artes plásticas, si bien con diversas particularidades en el tiempo y el espacio debidas a numerosos factores, desde los derivados de las diversas técnicas y materiales empleados en su confección hasta factores socio culturales y estéticos, ya que cada pueblo y cada cultura ha desarrollado a lo largo del tiempo distintos conceptos de plasmar la imagen que recibe del mundo circundante. La pintura es el arte y técnica de crear imágenes a través de la aplicación de pigmentos de color sobre una superficie, sea papel, tela, madera, pared, etc. Se suele dividir en pintura mural (fresco, temple) o de caballete (temple, óleo, pastel), e igualmente puede clasificarse según su género (retrato, paisaje, bodegón, etc.). La pintura ha sido durante siglos el principal medio para documentar la realidad, reflejando en sus imágenes el Devenir histórico de las distintas culturas que se han sucedido a lo largo del Tiempo, así como sus costumbres y condiciones materiales. La clasificación de la pintura como arte ha variado a lo largo del tiempo: en la antigüedad era considerada un mero oficio artesanal, mientras que se consideraban actividades artísticas las relacionadas con el intelecto. Galeno dividió en el siglo II el arte en artes liberales y artes vulgares, según si tenían un origen intelectual o manual: entre las liberales se encontraban la gramática, la retórica y la dialéctica que formaban el trívium, y la aritmética, la geometría, la astronomía y la música que formaban el quadrivium; las vulgares incluían la arquitectura, la escultura y la pintura, pero también otras actividades que hoy se consideran artesanía. No fue hasta el siglo XVI que empezó a considerarse que la arquitectura, la pintura y la escultura eran actividades que requerían no sólo oficio y destreza, sino también un tipo de concepción intelectual que las 19
  • 20.
    hacían superiores aotros tipos de manualidades. Se gestaba así el concepto moderno de arte, que durante el Renacimiento adquirió el nombre de arte del diseño (artes del diseño), por cuanto comprendían que esta actividad era Diseñar era la principal en la génesis de las obras de arte. Por último, en 1746, Charles Batteux estableció en Las bellas artes reducidas a un único principio la concepción actual de bellas artes, concepto que hizo fortuna y ha llegado hasta la actualidad. En la historia de la pintura es primordial el estudio de los estilos artísticos: Cada periodo histórico ha tenido unas características concretas y definibles, Comunes a otras regiones y culturas, o bien únicas y diferenciadas, que han ido evolucionando con el devenir de los tiempos. De ahí surgen los diversos Estilos, que pueden tener un origen geográfico otemporal, o incluso reducirse a la obra de un artista en concreto, siempre y cuando se produzcan unas formas artísticas claramente definitorias. Actualmente se entiende como estilo aquella cualidad que identifica la forma de trabajar, de expresarse o de concebir una obra de arte por parte del artista, o bien, en sentido más genérico, de un Conjunto de artistas u obras que tienen diversos puntos en común También cabe tener en consideración para el estudio histórico de la pintura su clasificación en diversos géneros: un género artístico es una especialización temática en que se suelen dividir las diversas artes. En la actualidad se consideran como principales géneros pictóricos: retrato y autorretrato, desnudo, bodegón y vanidades, paisaje y marina, pintura de mitología, pintura de historia, pintura religiosa y pintura de género. 2.3 marco legal A continuación le daremos a conocer algunas de las leyes que rigen la empresa “wambú” Ley 1014 de emprendimiento (ver Anexo A) Ley 590 del 2000 “ley pymes” (ver Anexo B) Decreto 3075 de 1997 (ver Anexo C) Normas y principios ambientales contenidos en la Constitución Política de C olombia Artículos 7; 80 y 95 (ver Anexo D) 20
  • 21.
    3. PLAN DENEGOCIO A continuación se verán los procesos que se emplearon para la consolidación de la empresa dándola a conocer ya conformada e informaciones sobre el mercado en el cual se constituye la empresa 3.1 RESUMEN EJECUTIVO. Se presenta la empresa de forma tangible. Dando como énfasis el conocimiento en la zona clave del plan de negocio. En el resumen ejecutivo se encontrará información como el estado actual de la empresa, productos servicios y clientes, fuentes de ventaja competitiva sostenible, objetivos de los accionistas y estrategia de negocio, resumen del presupuesto financiero, decisiones o financiamiento requerido. La empresa consiste en la producción, producción y comercialización de productos hechos en bambú estos artículos decorativos utilizados por los consumidores han tenido una gran aceptación; se puede ver que a través del tiempo las artesanías han ocupado un lugar importante dentro del consumo en los hogares; Wambu tiene como propósito ofrecer al mercado artesanías decorativas contemporáneas dirigidas a; ejecutivos, amas de casa y hogares, con el objeto de satisfacer las necesidades de calidez, elegancia, romanticismo, tranquilidad, armonía, aprecio, autenticidad y originalidad en diferentes espacios por medio del diseño e innovación dentro y fuera de los hogares. Los productos que el negocio ofrece la mayoría son hechos en bambú , pero también hay artículos elaborados en guadua. Los veleros son de diferentes formas y tamaños, estas pueden ser de colores llamativos o colores muy neutros como el negro o el blanco, estos veleros si rven de decoración para el hogar, obsequios e iluminación. 21
  • 22.
    También se ofrecenjoyeros que al igual que en el punto anterior, tienen diferentes tamaños, colores y además llevan diseños como lo son; Flores, Olas, Hojas y vasijas chinas y formas abstractas dando un toque de elegancia. Es importante ofrecer productos pequeños , para que sean fáciles de adquirir , en este caso los recordatorios o los detalles pequeños son de gran importancia a la hora de vender estos productos , los recordatorios , pueden ser de colores con diseños , de diferentes formas y por lo general van adornados por cintas o mensajes . Los floreros vienen la gran mayoría largos y con flores artifíciales, tienen diferentes y variados diseños, de colores no llamativos y más neutros para que no corten el efecto. Visual de las flores decorativas. 22
  • 23.
    La empresa buscacrear productos de decoración para los hogares dando tranquilidad y elegancia al entorno. El objetivo del plan de negocio es lograr una competitividad sostenible que arroje un buen nivel de utilidades. Para que se mantenga una reputación y poder ser factible y ser reconocida fácilmente. 3.1.1 Misión. Consolidarnos como una empresa artesanal que busque satisfacer las necesidades de los clientes y sus expectativas, dando como resultado decoraciones 100% naturales. Buscando alcanzar los objetivos, así como contribuir al desarrollo de nuestros recursos humanos y bienestar del entorno social de nuestras artesanías. 3.1.2 Visión. La empresa en el año 2014 Será una empresa reconocida en el mundo artesanal, enfocada a la elegancia y presentación gracias a la buena reputación y distinción, adquirida por nuestros productos de gran calidad siempre en contacto con la tendencia e innovación , logrando así enfrentar mercados nacionales. 3.1.3 Objetivos. Los objetivos para el éxito de la empresa, establecen una motivación, a los miembros de la misma, logrando un buen reconocimiento por su elegancia y calidad. 23
  • 24.
    3.1.3.1 Objetivo General.Catalogarnos como la principal empresa a nivel municipal en artesanías 100% naturales en bambú y guadua. 3.1.3.2 Objetivos Específicos. 1. Mayor viabilidad en ventas. 2. Ser reconocida por la calidad en sus productos y presentación. 3. Mejores productos de detalles en decoración. 4. Obtener un lugar más amplio donde ubicar el proyecto para mejor elaboración del mismo. 5. Comercialización de los productos. 6. Rentabilidad y estabilidad. 7. Reconocimiento de la calidad de los productos. 8. obtener mejor maquinaria de utilidad para agilizar el proceso. 3.1.4 Justificación. Se decidió sembrar el bambú ya que es muy escaso y crear este negocio teniendo grandes ventajas frente a los pocos competidores que se encuentran en el mercado. Los productos que se desarrollan son innovadores y llamativos además de esto son muy escasos en el mercado, dando como beneficio la satisfacción del cliente y el buen nombre de la empresa, se dio a realizar este trabajo, ya que causa un gran impacto en la sociedad, buscan dar algo de diferencia a su hogar en la parte decorativa personales y hogareñas. 3.2 PLANIFICACIÓN ESTRATÉGICA. El objetivo de la planificación estratégica es lograr una ventaja de competitividad sostenible que arroje un buen nivel de utilidades. El plan estratégico estudia la óptima combinación entre los recursos y las oportunidades del negocio; Para que se mantenga una reputación y poder ser factible y ser reconocida fácilmente. La competencia en nuestro sector es muy bajo, ya que en la minoría de empresas que están empleando dicho producto son pocos, por lo tanto es sostenible dando la oportunidad de mantener utilidades, para continuar con el negocio, debemos recurrir a una de nuestras competencias para adquirir la materia prima; pero al observar en detalles los productos que se producen en dicho lugar se tiene en cuenta una mejor elaboración y creatividad mejor a la de nuestra competencia y de igual manera tomando referencias de los mismos 24
  • 25.
    para copiarlos ymejorarlos con, mejor calidad para así lograr más ventas. Gracias al medio de comunicación como la publicidad se obtendrá más reconocimiento del negocio, para tener mejor calidad recurriremos en otros lugares o ciudades como (la palma) la materia prima, dando así más beneficios, para los precios siendo más bajos, y encontrando más cantidad de productos de los cuales se pueden conseguir más referencias para el desarrollo de esos productos en nuestra empresa. 3.2.1 Análisis del entorno. En este punto se observa cuáles fueron las fuentes a la que se recurrieron para obtener parte de la información que se requería para el desarrollo del actual proyecto. Para este análisis se tuvo en cuenta la investigación en fuentes de internet y pedir ayuda a personas que tenían conocimiento del producto. También se asistió a capacitaciones para la manipulación del mismo. Se realizaron pequeños estudios de las personas que posiblemente obtendrían el producto y se llegó a la conclusión que las amas de casa de los barrios Altamira, Samaria, San Juanito etc. les gusta mantener sus hogares decorados con detalles naturales es ahí donde se plantea que algunos accesorios que produce el negocio podrían servir para cumplir esta necesidad. 3.2.1.1 Análisis de Macro-entorno El tamaño de los rizomas tiene relación directa con la capacidad fotosintética de la planta que los generó, con la edad del rodal, con las condiciones climáticas y con la capacidad del rizoma como órgano almacenador de reservas alimenticias. Un rizoma genera uno, dos o tres rizomas más, estos a su vez originan los culmos proporcionales en diámetro y altura al tamaño del rizoma que los generó. Luego los anteriores rizomas generarán uno, dos o tres rizomas individualmente, pero de mayor tamaño, que a su vez originarán cilmos con diámetros y alturas mayores que la planta inicial. La guadua es el elemento más importante de la cultura cafetera colombiana, es el paisaje, el acueducto, el material de construcción, el puente sobre la quebrada, la cerca, el trincho, el gallinero, la escalera, el juego, la silla, la cama, el mueble, el florero, el artefacto que a través de sus múltiples usos ha acompañado el entorno y la vida cotidiana del viejo caldas. Cuenta con cultivos industrializados ubicados en la Hacienda Nápoles, en Montenegro, Quindío, con una extensión de alrededor de 200 hectáreas de guadua en constante regeneración. Contamos con plantas de tratamiento con tecnolo- 25
  • 26.
    gía de punta(polimerización de la guadua por inmersión). Las emisiones de gases de invernadero generadas por nuestro proceso productivo son mínimas. Las artes Colombianas representan la cultura, el folclor y el comercio estas vi enen de diferentes raíces Indígenas, Españolas y Africanas, a nivel general se observan la prestación de cursos de aprendizaje para el manejo adecuado de los productos que se pueden desarrollar, estos cursos se ofrecen principalmente vía Internet ofreciendo diferentes promociones y precios para que los colombianos accedan fácilmente a este conocimiento. Pero trae como afecto a las políticas agricultoras en la parte de desgastarían de Las tierras en el lugar donde se cultivan. 3.2.1.2 Análisis del Micro-entorno. En este punto se analizara el plan de desarrollo municipal este tiene que ver con toda la información del municipio en el ámbito del mercado, las características, estadísticas, productos iguales o parecidos y en donde se pueden encontrar. En parte trae consigo un gran beneficio en el cual es el mercado de este producto al ser muy mínimo así generando mejor atracción de clientes Son más abundantes las ventas de los productos ya elaborados y listos para comercializar que los cursos que brindan a los habitantes de este municipio, claro está que si existen lugares donde brinda este tipo servicios pero no tienen una publicidad o promociones para que los clientes lleguen con actitud de aprender. Aquí se observan mejor las personas a las cuales queremos vender el producto, básicamente estas personas son amas de casa y jóvenes que se encuentran en los estratos uno dos y tres. 3.2.1.2.2 Análisis del Sector. Consigne para éste análisis el estudio realizado acerca del desarrollo tecnológico e industrial del sector; y la evolución del mismo. 3.2.1.2.3 Análisis de la competencia. Aquí se observa a fondo los principales participantes y competidores potenciales; el análisis de empresas rivales ya sea dentro o fuera de la institución las características de cada una de ellas y la posición se tienen frente a ellos. Logrando analizar los costos de nuestra competencia y la calidad del producto para que nuestro trabajo sea más factible a la hora de fabricarlos y colocarles un nuevo precio justo y necesario. Basándonos así en lo llamado competencia directa e indirecta en el cual como indirecta nos afectan los productos artesanales de Zipaquirá como lo es principalmente los productos tallados en sal y competencia directa no cumplimos como ella por la cual este producto muy poco se ha visto en el mercado de Zipaquirá 26
  • 27.
    3.2.2 Análisis dela Empresa. En este capítulo se encontrara información general y clara de lo que se está produciendo, las cantidades que se producen, las formas de distribución, y los parámetros que rigen la empresa que se siguen para el funcionamiento. En el proceso de producción del proyecto se fabrican recordatorios para navidad, quince años etc., de igual manera se hacen bases de velas , la decoración de las botellas de champaña y objetos por el estilo, los socios de la empresa tienen un conocimiento amplio para la elaboración satisfactoria del proceso , una de las ventajas que se tiene es que está ubicada frente de una tienda lo que hace que las personas cuando lleguen observen y detallen el producto con claridad y debido a que la tienda permanece abierta puedan acceder al producto a la hora que lo necesiten , el área de producción está en la parte interior de la casa , cuenta con un espacio lo suficientemente amplio para realizar el trabajo, se cuentan con los materiales suficientes para hacer la producción. Por el momento se fabrica poca mercancía ya que como hasta ahora se está iniciando con el negocio suele haber estancamiento y la comercialización es poca; se ha llevado muestras del trabajo pero obteniendo su respectiva ganancia. Hasta el momento dando publicidad e insistiendo lo suficiente los clientes de estos establecimientos sientan más confianza al comprar el producto. 3.2.2.1 Ventajas competitivas y propuestas de valor. Ventajas más destacadas (comerciales, técnicas, financieras, etc.) del producto o servicio, que según su criterio le permitirá asegurar los valores agregados respecto a la competencia. El proyecto tiene ventajas ,para su proceso de producción y comercialización, la mercancía es fácil transportarla y manejarla, una de las ventaja es que el producto que se está vendiendo son totalmente diferentes a los que maneja la competencia aunque son del mismo material; como diferencia a los demás en cuanto a la calidad del producto esto es que las personas al conocer las diferentes mercancías que se manejan, Así se sienten mas atraídos al comprar el producto ya sea para regalar o para adornar el hogar. 3.2.2.2 Potencial del mercado en cifras. En la siguiente figura se analiza el público objetivo y sus características, con un número correspondiente en la gráfica. Figura 1. Potencial del mercado 27
  • 28.
    niños muje res hom bres estrato1 estrato 2 estrato 3 En el anterior gráfico se puede observar el público objetivo como está clasificado, En el cual vemos que un alto porcentaje de mujeres de estrato No.2 será nuestro principal público objetivo vemos que las mujeres ocupan el mayor porcentaje de la población a la que se quiere vender el producto, le siguen los niños y por ultimo a población que menos compra el detalle serían los hombres o adolescentes. 3.2.3 Análisis FODA. Aquí se ven las oportunidades, Fortalezas y Amenazas que se identifican en el producto explicadas claramente en una tabla. Tabla 8. Análisis DOFA 28
  • 29.
    Fortalezas Oportunidades Debilidades Amenazas                         Precios justos Calidad delproducto Calidad del servicio Conocimiento Apoyo familiar Apoyo económico Producto no perecedero Mercado activo Producto a la vista Venta puerta a puerta Conocimiento en tecnología Información del cliente Publicidad Producto de calidad Bajas ventas estancamiento Pocas promociones Falta de tiempo Poco personal Escasez de materia prima Mala salud del personal Aumento de competencia Estancamiento continuo Bajas ventas Aumento de los precios de la materia prima 3.2.4 Concepto del Producto o Servicio. Descripción básica, especificaciones o características, aplicación/ uso del producto o servicio. El producto que se está ofreciendo al público, es para que tengan una opción confiable, donde puedan obtenerlo con la intención de obsequiarlos a sus seres queridos; Productos de buena calidad y de confianza ya sea un detalle para la persona o para su casa como un objeto de decoración, este producto puede que si se deja en lugares húmedos puesto que estos podrían perder su color o 29
  • 30.
    deformarse con elpaso del tiempo. O si se dejan el lugares altos podrían caerse la pintura y deteriorarse fácilmente. 3.2.5 Elaboración y aplicación de la segunda encuesta. Al realizar esta encuesta se pudo definir la idea de negocio, de esta también se pudo obtener parte de la información de las ideas y cuáles de ellas eran más factibles. 3.2.5.2 Tabulación de datos. En este punto se darán a conocer los resultados arrojados por la encuesta. Al realizar esta encuesta se encontraban opciones de empresa como la de Internet, una panadería, figuras en foamy, bambú etc... La finalidad es cual producto era más factible para su comercialización como lo muestra la siguiente figura. Figura 2. Opción de empresa por encuesta Columna3 Bambu Internet F. foami 3.2.5.3 Análisis y conclusiones. En este punto se darán a conocer las formas claves de cómo se eligió la idea de negocio que se está desarrollando. Después de haber analizado las tres ideas más viables para el desarrollo del proyecto y haber estudiado las condiciones económicas de los socios, y el lugar donde se podría poner en marcha el negocio se decidió que por mayoría se pondría en plan de desarrollo la decoración para el hogar en bambú ya que 30
  • 31.
    la mayoría delas personas voto por la realización de este negocio y al ver que era una idea viable é innovadora de fácil comercialización y producción. 3.2.6 Estrategias de Distribución. En este capítulo se ven como son las estrategias y el proceso de comercialización del producto. Para que el producto llegue al cliente se utilizan formas de distribución como puerta a puerta, punto de venta, o por domicilio. El puerta a puerta es cuando el personal de la empresa sale a vender su producto en las casas del sector o fuera de él ofreciendo estos a un precio justo, al mismo cliente que se le está ofreciendo el producto se le entrega un volante como una estrategia de ventas futuras. Punto de venta es cuando los clientes llegan a lugar donde está ubicado el negocio, para adquirir su producto sin que los socios tengan que salir a buscar los clientes a sus casas. 3.2.7 Estrategia de Precio. Se presenta la explicación del porqué de los precios que se están poniendo al mercado. Cuando se elabora un producto s e tienen en cuenta varios factores importantes para la fijación del precio del producto; Como los precios a los que se está comprando la materia prima, los detalles que se le ponen al producto, la mano de obra y el tiempo de elaboración del mismo. De ahí se define el precio justo para el cliente. 3.2.8 Estrategia de Promoción. Se explican las estrategias de promoción que se hace a menudo para atraer los clientes. Para los clientes que deseen comprar el producto se les ara una oferta por el momento, ofreciéndoles un detalle más pequeño por cierto nivel de compra. Se espera para un futuro dar paquetes de recordatorios como para los días especiales como amor y amistad, día de los niños, cumpleaños, y navidad; estos paquetes tendrían dulces como una especie de regalo para los compradores, haciendo que se sienta consentidos por la buena atención y promoción. 3.2.9 Estrategia de Comunicación. Se da a conocer la estrategia de difusión de su producto o servicio; y se explica las razones para la utilización de medios y tácticas relacionadas con comunicaciones. Para que las personas reconozcan más la empresa se está utilizando la publicidad que consiste en los volantes, tarjetas de presentación, afiches etc. adi- 31
  • 32.
    cional a estoel vos a vos que consiste en comentarle a las persona sobre el proyecto y el producto que se está ofreciendo y a su vez estos comentan a otros posibles compradores; de la misma manera se le da información a familiares cercanos que pueden ayudar a contactar clientes. Estas formas de comunicaron sirven para que el cliente se acerque a comprar pero también sirve para que la empresa misma pueda desarrollar contratos con algunos establecimientos que estén interesados en la adquisición del producto. 3.2.10 Estrategia de Servicio. Se relaciona con las garantías, el buen servicio y regalos adicionales que se le ofrece al comprador. Cuando hablamos de la buena calidad del servicio es porque la atención al cliente debe ser la mejor, ofreciéndole garantías de un tiempo corto ya que no es necesario ofrecerlas. Esto es para que el cliente sienta más confianza cuando adquiere el producto, y respecto a los regalos adicionales que se les hace es de unos dulces recordatorios gratis si la compra ha sido buena. 3.2.11 Estrategia de aprovisionamiento. En este párrafo se dará a conocer como es la adquisición de los productos, que productos se compran a menudo y a política de crédito de los proveedores Los materiales que se deben comprar para la producción de la empresa son adquiridos en el municipio de la Palma. En este lugar compramos materiales como las hojas la madera, y demás materiales para la decoración de los productos que están siendo fabricados, el productos que allí se elabora están a precios de fábrica, se deduce que es justo el precio. 3.2.12 Presupuesto de la mezcla de Mercadeo. Los costos de producción se dan según los gastos invertidos más un 20% de lo gastado en la elaboración del producto tanto en la publicidad, distribución inversiones entre otros 3.3 PLAN OPERATIVO. El plan operativo se observa cuáles son los niveles de organización que se manejan en la empresa para su correcto funcionamiento. Se encuentra el gerente general que el encargado de controlar todas las áreas que se manejan, el gerente de ventas quien controla más a fondo las ventas y la comercialización, el gerente de finanzas que es el que estudia las cuentas y está pendiente de lo que pasa en el mercado, el gerente de producción quien está produciendo y regulando la cantidad de productos que se fabrican y la 32
  • 33.
    cantidad de materiaprima que se debe utilizar. Todas estas áreas están supervisadas por el gerente general que estudia detalladamente los inconvenientes que se está presentando y acude a corregirlos dando orientación a los demás gerentes para que la empresa elabore correctamente. 3.3.1 Estructura organizacional. Se describen como están organizados los gerentes y sus respectivas áreas. Figura 3. Estructura organizacional 3.3.2 Costos Administrativos. Se observa cuáles son los costos administrativos son los recursos necesarios para las operaciones y manejos dentro de la empresa, son los gastos o costos que la empresa aplica para la realización de movimientos 3.3.2.1 Gastos de personal. Se explica cuáles son los pagos estimados por concepto de salarios al personal. Ya que la empresa solo consta de tres socios a cada persona se le da un salario de 5000 pesos quincenales para compensar el trabajo que se ha realizado durante ese tiempo. El motivo de tan poco es decir porque 5000 y no 10000. Es 33
  • 34.
    que el otrodinero ahorrado es para los gastos necesarios como la compra de la materia prima, los gastos de administración u otros gastos. 3.3.2 Cronograma de Actividades Es la herramienta que permite registrar las actividades, recursos y tiempos en el cual se desarrollará el plan de negocio, a través de esta herramienta se podrá hacer seguimiento a los avances, utilización de los recursos y gestión, con el fin de observar en forma clara la realización del proyecto. El cronograma que maneja la empresa wambu no está bien establecido ya que no se tiene organizado el tiempo de producción, el de ventas y el de los registros. En los días en que se realiza practica que son los martes de una a tres de la tarde es el único tiempo claro para trabajar en la producción, aparte de estos días se utilizan otros como los fines de semana para vender los productos, para la compra de la materia prima y para hacer los registros correspondientes. Cuando se fabrican los productos es decir cuando se hace la producción se hacen de cada producto cierta cantidad de cada uno de una vez que después no sea el productos escaso, es decir se fabrican reservas de producido; cuando los productos se disponen para la venta también se coloca cierta cantidad de productos en la vitrina o se ofrecen por cantidad; de la misma manera a la hora de hacer los registros se cuentan los productos restantes y se colocan los que se vendieron … es decir si hay 10 floreros y sobraron 6 quiere decir que se vendieron 4 floreros y así es mal fácil de hacer la contabilidad de la ventas. Tabla 8. Diagrama de Gantt. DIAGRAMA DE GANTT (ACTIVIDADES MESES DE 2011 Y 2012) ACTIVIDADES VISIÓN EMPRESARIAL 1.Tipos de X Empresa 2. Tamaños de EmpreX sas 3. Microeconomía 4.Macroeconomia x x x x 5.Trabajo en 34 DIC NOV OCT SEP AGO JUL JUN MAY ABR MAR FEB ENE DIC NOV OCT SEP AGO JUL JUN MAY ABR Meses (20122013) AÑO: MAR EMPRESA:
  • 35.
    Equipo TEORÍA EMPRESARIAL 1. Estudio de Mercado 2.Procesode filtro de ideas x x 3.Registros X 4.Diagrama de Flujo 5.Diagrama de Proceso PRÁCTICA EMPRESARIAL 1.Registro de Carpetas 2.Lluvia de ideas 3.Estudio de Mercado 4.Encuestas en Actividades 5.Visitas x x X x x x X DISEÑO PUBLICIT. EMPRES. 1.Diseño Publicidad 2. Diseño Sitio Web. 3.Trabajos Corel (todos) 4. Creación M.I.V.C 5.Presentación planos. 6. Diseño Portafolio TEC. E INFORMÁTICA 1. Proyecto de Grado 2. Creación Sitios Web X x x X X X X x X X x x X X x x X X x x X X x 3.Presentación Final 4.Aplicación mientas. 2.0 Herra- 3.3.3 Clúster o cadena productiva. Una cadena productiva es el conjunto interrelacionado de componentes que integra todas el ciclo productivo, desde el abastecimiento de insumos y servicios, pasando por el procesamiento o manufactura, y llegando hasta la comercialización al por mayor y al por menor, es decir hasta el cliente final. 35
  • 36.
    Cuando hablamos delbambú o guadua nos referimos de lo mismo y ambos son principales. Cuando se comienza el proceso de producción se hace un breve análisis de que hay y de lo que hace falta para la próxima compra de materia prima, luego cuando ya están los productos fabricados se ponen en una vitrina a la vista del cliente o posible comprador, cuando son las ventas de puerta a puerta se envuelven debidamente en papel periódico para que los productos no corran con el riesgo de romperse y luego de esto se empacan en cajas para una mayor protección y comodidad para el vendedor , y por supuesto las entregas son con cordialidad y con buena presentación. 3.3.4 Diagrama de flujo productivo. El Diagrama de Flujo es una representación gráfica de la secuencia de pasos que se realizan para obtener un cierto resultado en este caso es el de la adquisición de la materia prima. Figura 5 Diagrama de flujo 36
  • 37.
    Cortada de la madera Lijadade la madera Selección de la madera a trabajar Pintada a base de envejecido Presentación del producto Aplicación de laca brillante Decoración final 37
  • 38.
    Tra s ladodel personal hacia el l ugar de a provisionamiento Compra de los materiales requeridos para la fa bri cación de los bienes Se vende y fi nalmente esta en l as manos del cl iente Tra s lado del l ugar de a provisionamiento a lugar donde s e realiza la producción El producto ya hecho es l l eva do a un l ugar vi sible Ll egada del material, s e ha ce un i nventario y s e orga niza Tra s lado del material en una bus eta 3.3.5 Diagrama de procesos. Se describe cada una de las etapas que deberán realizarse para que el producto o servicio esté listo para ser entregado al cliente. 38
  • 39.
    Inicio Busca de proveedores Observaciónde materia prima Compra de la materia prima Transporte División de materia prima Elaboración del producto 39 Demostración del producto
  • 40.
    Venta Final 3.3.6 Necesidades yrequerimientos. Aquí se muestran cuáles son los insumos requeridos para el proceso de fabricación de los productos. Los materiales o materias primas que se requieren para el proceso de producción son los siguientes:          bambú guadua lija envejecido laca brillante segueta piro grabador bisturí puntillas 40
  • 41.
     martillo Estos sonlos materiales más importantes que se deben tener a la hora de la fabricación de cualquier producto hecho de este material. 3.3.7 Descripción del proceso de producción. Cada una de las actividades y procedimientos que forman parte del flujo del proceso de producción de su producto. Para iniciar el proceso de producción de cualquiera de los productos que se fabrican se debe asear primero que todo, el lugar donde se va a realizar el trabajar para que el producto sea de buena calidad ;después de haber aseado todo se comienza a cortar el bambú o guadua hasta que quede el molde en seguida se le adiciona la alijada para poder pintarla con envejecido cuando ya se tiene el molde pintado se decora creativamente dándole un buen aspecto a lo que se quiere hacer, después de hecho el producto se procede a lacarlo con brillante y a dejarlo secar para finalmente ofrecerlo al cliente. 41
  • 42.
  • 43.
  • 44.
  • 45.
    3.3.8 Buenas prácticasde manufactura. Principios básicos y prácticas generales de higiene en la Manipulación, preparación, elaboración, envasado, almacenamiento, Transporte y distribución de alimentos para consumo humano, con el objeto de Garantizar que los productos se fabriquen en condiciones sanitarias Adecuadas y se disminuyan los riesgos inherentes a la producción. Por lo tanto debe estar almacenada en un sitio donde no le pueda dar el sol ni la humedad para que no pierda su textura ni su color natural, dada su flexibilidad, dureza, resistencia y forma cilíndrica, los tallos de guadua se han convertido en una materia prima importante en la fabricación de artesanías, muebles y multitudes de enseres. Teniendo en cuenta a la hora de cortarlo estar completamente las manos limpias para no surgir un daño en el tallo, asimismo cortarlo sin mínimo detalle de imperfección. 3.3.9 El impacto ambiental generado por el proyecto. Los factores que afectan el medio ambiente generados por la empresa son directos, ya que la empresa extrae el bambú de una finca ubicada en la palma Cundinamarca, utilizándolo como materia prima es los productos elaborados. Otro factor, son los residuos que quedan de las producciones después de elaborar los productos ya que estos residuos no se pueden reciclar. La empresa genera un gasto de energía en el proceso de elaboración de los productos ya que en el proceso se utiliza la energía eléctrica con el fin de tallar algunos de los productos la empresa Wambú además de general un impacto ambiental se encarga de sembrar bambú para contrarrestar los efectos causados. 45
  • 46.
    Factores La tala delbambú y la guadua. Residuos de la producción. Gasto de energía eléctrica. Valoración Siembra de las mismas. Implementación en la decoración de los productos. Limitación en el tiempo de la utilización del piro grabador, usándolo solamente el tiempo necesario. Las estrategias son: 1. utilizar la materia prima tratando de no desperdiciarla así no se tendrá la necesidad de talar más bambú del necesario. 2. Reutilización de los residuos en otros productos implementándolos como decoración. 3. Reducción del tiempo del piro grabador así se evitara el consumo de energía eléctrica, no se deja demasiado tiempo conectado la herramienta. 3.3.10 Plan de producción. A continuación se mostrará el tiempo en el cual se hace la producción y el tiempo que se tiene destinado para realizar más producción. Semanal Cantitotal dad Mensual cantidad Total Anual cantidad total $ 324.000 Producto final Costo Bases para velas $ 3.000 3 bases $ 9.000 9 bases $ 27.000 108 bases relajantes $ 5.000 4 relajantes $ 20.000 12 relajantes $ 60.000 144 rela- $720.00 jantes 0 collares $1.00 0 15 collares $15.00 0 45 collares $45.00 0 540 collares $540.00 0 cofres $4.00 0 3 cofres $12.00 0 9 cofres $36.00 0 108 cofres $432.00 0 46
  • 47.
    3.3.11 planes decompras. Los tipos de recursos que adquiere la empresa Wambu son las cañas de bambú, grandes, pequeños, gruesos, delgados, las cantidades adquiridas de las mismas van de acuerdo a lo que se necesite, es decir, si se necesitan fabricar bases para velas, se comprara el material necesario para la misma sustentándolo con lo que anteriormente se halla fabricado y haya quedado del material, de igual forma, se hace para los días en los cuales se va a comprar, si hay encargos los materiales se compran para llevar a cabo la fabricación de los distintos artículos por el cual se demuestra la gran variación de productos 3.3.11.1 Costos de producción. Materia prima e insumos Un bulto de bambú Caja de puntillas Piro grabador Laca Lija Total Costo por unidad $20.000 $3.000 $22.000 $9.000 $2.000 $56.000 3.3.11.2 Infraestructura. La empresa cuenta con distintas herramientas para conseguir su buen emplea miento de producción con el cual se emplean varias herramientas para elaboración de ellos. Piro grabador o cautín eléctrico. Cautín es una herramienta eléctrica muy sencilla que posee un conjunto de elementos que al estar correctamente conectados van a generar en una barra de metal el calor suficiente para poder derretir los distintos metales (estaño, oro, etc.) Utilizados para las soldaduras de los circuitos eléctricos y electrónicos. El mismo está compuesto por cinco elementos básicos y fundamentales para su funcionamiento correcto. 1. Barra de metal 2. Alambre cobre 3. Cable de conexión 4. Enchufe 5. Estructura de plástico o madera 1 1 http://cautingelectricougma.blogspot.com/ 47
  • 48.
    Puntillas. Clavos ypuntillas fabricados de alambres brillantes con las propiedades mecánicas. - Fabricadas con acero de bajo carbono - Cabeza estriada - Punta de diamante con y sin cabeza. - Mayor dureza y resistencia. - Excelente capacidad de fijación. - Acabados perfectos que garantizan un buen desempeño y mínimo desperdicio. - Empaque resistente. - Disponible en diversos tipos y tamaños para gran variedad de usos En la industria de la construcción, en la fabricación de estibas, huacales, cajas para frutas, cultivos, clavos para tejas, carpintería, ebanistería, marquetería, zapatería, fijaciones en productos de madera 2 Segueta. Una segueta es una sierra de marquetería Cuya función es la de cortar o separar, principalmente madera o contrachapados, aunque también se emplea para cortar láminas de metal o molduras de yeso. La segueta eléctrica, por otro lado, permite realizar unos cortes con más precisión que la manual. Las sierras de arco manuales, es decir, las seguetas, se utilizan realizando un corte perpendicular al plano de la pieza de trabajo, la cual se monta en un tornillo de banco. Denominamos sierra manual a la que está formada por dos elementos. Uno de ellos es el arco o soporte donde se fija mediante tornillos tensores la hoja de sierra y la el otro es la hoja de la sierra que proporciona el corte. La sierra manual se suele emplear para realizar pequeños cortes con piezas que están sujetas en el tornillo de banco.3 Laca. Laca formulada a base de nitrocelulosa, resinas sintéticas y plastificantes, de alto brillo y muy rápido secado. Brinda protección y acabado lustroso a muebles y cualquier otro objeto de madera en interiores. Su rendimiento es aumentado por el uso previo del SELLADOR ULBRIKA. La superficie a pintar debe estar seca, limpia, libre de polvo, hongos. No puede aplicase sobre made2 http://lacasita.com.co/aceros/index.php?option=com_zoo&task=item&item_ id=21&Itemid=62 http://hogar.pisos.com/bricolaje/tus-reformas/utensilios-de-bricolaje/lasegueta-y-la-segueta-electrica/ 3 48
  • 49.
    ras barnizadas opintadas con sintéticos debido a que los solventes de la laca remueven o ablandan la capa de base. En estos casos es necesario remover completamente las películas existentes hasta llegar a la madera. Eliminar completamente el polvo antes de aplicar. Puede aplicarse a pincel o soplete. Se recomienda dar 2 a 3 manos. No debe aplicarse a temperaturas por debajo de 5ºC, ni con humedad relativa mayor al 85%. Para diluir y limpiar las herramientas use solamente tinner de primera calidad.4 Pegante. De Schwerin Williams es un pegamento vinílico emulsionado diseñado para pegar todo tipo de madera, papel, cartón, fotografías, tela, cerámica y migajón. PEGAMENTO BLANCO de Schwerin Williams puede ser usado directamente en ensamblados de muebles fabricados con diferentes tipos de maderas presentando una gran resistencia al desprendimiento. 1. Excelente adherencia 2. Listo para usar 3. Fácil de aplicar 4. Secado rápido 5. Libre de plomo y metales pesados 6. Olor Característico 7. Color Blanco lechoso Estabilidad. 1 año en envase perfectamente cerrado almacenado en un lugar bajo techo fresco y seco. Peso Específico 1,09 ±0,03 (blanco puro) Presentación Cuarto de galón, 1 galón y 5 galones Punto de inflamación 94 °C Sólidos en peso 51 ± 3 % (blanco puro) Sólidos en volumen 46 ± 3 % (blanco puro) Toda superficie debe estar limpia, seca, libre de polvo, grasa o partículas sueltas. Evitar que la madera a pegar sea tratada con silicones, aceites, grasas, pinturas, barnices ni laminados plásticos. Se recomienda usar madera virgen cuyo contenido de humedad no sea elevado. Pulir perfectamente las piezas de madera a pegar para que al juntarlas se acoplen correctamente. Después de pulir las piezas es necesario limpiarlas ya sea con aire, cepillo o brocha para retirar totalmente el polvo que se haya depositado durante el proceso de pulido de las piezas. 4 http://www.ulbrika.com.uy/?page_id=153 49
  • 50.
    3.3.11.4 Organismos deApoyo. Las entidades que nos han apoyado en el proceso son: el SENA que gracias a las capacitaciones, entre otros, otra entidad es el colegio que gracias a los profesores del área empresarial nos enseñan todo el proceso que tiene llevar a cabo una idea de negocio. Entidades oficiales. La institución educativa municipal de Cundinamarca, es la entidad que más apoyo ha prestado en este proyecto, brindando asesoría y capacitación en los temas administrativos. Entidades privadas. El sena Es el servicio nacional de aprendizaje el cual brinda mayores conocimientos que permiten que la empresa siga creciendo a un nivel cada vez más superi or 3.4 PLAN DE COMERCIALIZACIÓN. wambu es una empresa especializada que ofrece una variación de productos, modernos y artesanales. Estos productos se diferencian de los que ofrece el mercado por la calidad de los materiales, el trabajo artesanal y el diseño. Una de las necesidades básicas que intenta cubrir wambu es la de la diversión. Los productos son objetos maravillosamente expresivos que aportan. 3.4.1 Análisis del mercado. Nuestros clientes son mujeres de 20 a 45 años, los clientes adquieren los productos cada vez que lo requieran y las cantidades van según la necesidad del cliente, los clientes buscan la calidad, economía y creatividad, por eso se está ofreciendo un buen servicio y atención hacia ellos. 3.4.2 Estrategia de mercado. Estrategias que ayudan a la empresa a mejorar día a día sus ventas y producción. Para que una empresa logre obtener más de lo que está a presupuesto se debe tener un mayor número de clientes y una breve expansión de territorio, para que el producto se dé a conocer en toda la comunidad. En caso de que no le llame la atención del producto al cliente es necesario que se realizar una investigación más a fondo del porque el cliente no quiere el producto. Para obtener más clientes se realizaría métodos de comunicación por medio de volantes y perifoneo en el que puedan leer y escuchar las ofertas y variedad de productos que tiene la empresa. 50
  • 51.
    3.4.3 ficha técnicadel producto. Material Bambú Pinturas Puntillas Laca Piedras Descripción Color verde y amarillo. Negro blanco y azul. Pequeñas Transparente Pequeñas relajantes 90% 2% 2% 3% 3% Material Bambú Pita Laca Descripción Color verde. 60 cm Negra. Transparente collares 90% 6% 4% 3.4.4 proyecciones de ventas. producto Collares Cofres Relajantes Base para velas mensual 30 10 12 20 trimensual 90 30 36 60 semestral 180 60 72 120 Material Bambú Descripción amarillo, verde y negro Pinturas Pegante Laca Servilletero lapiceros Negro. Para madera Transparente 45 90 54 108 15 18 51 anual 300 100 120 200 Bases para velas 90% 2% 3% 5% 150 180
  • 52.
    3.5 FINANZAS. En lossiguientes puntos se demostrará si la idea es rentable o no. con la cual Su importancia también radica en que es en esta parte del proyecto donde fijan más atención los posibles inversionistas o las entidades financieras a las que se van a solicitar financiamiento. 3.5.1 Presupuesto para la puesta en marcha. El presupuesto para iniciar la empresa fue según los recursos para ella y quedando en caja un 30% de lo invertido después de cotizaciones se llegó a la conclusión de dar un aporte de socios de $20.000 pesos cada socio lo cual fue un monto total de $60.000 3.5.2 Estados financieros. Continuación se dará a conocer previamente cada estado financiero de la empresa Tabla. Tabla de Apertura Nombre del socio Tipo de aporte Dinero Muebles y enseres Capital intelectual Dinero Andrea Cáceres monto local $20.000 decoración $20.000 Richard Castañeda Capital intelectual Dinero diseños Capital intelectual Aporte total Mano de obra $60.000 $20.000 Jonnatan delgado Cantidad de socios 3 52
  • 53.
    3.5.2.1 Balance General. WAMBÚLTDA. BALANCE GENERAL A SEPTIEMBRE 30 DEL 2013 ACTIVO ACTIVOS CORRIENTES Caja Inventarios TOTAL ACTIVOS CORRIENTES ACTIVOS FIJOS Muebles y enseres Maquinaria y Equipo TOTAL ACTIVOS FIJOS TOTAL DE ACTIVOS PASIVO PASIVOS CORRIENTES TOTAL PASIVOS CORRIENTES TOTAL DE PASIVOS PATRIMONIO Aporte de Socios Resultado del Ejercicio TOTAL PATRIMONIO TOTAL PASIVO + PATRIMONIO 53 $82.000 $32.000 $114.000 $20.000 $22.000 $42.000 $156.000 $0 $0 $0 $60.000 $96.000 $156.000 $156.000
  • 54.
    3.5.2.2 Estado dePérdidas y Ganancias. WAMBÙ LTDA. ESTADO DE RESULTADO DEL 01 DE ENERO A SEPTIEMBRE 30 DEL 2013 INGRESOS INGRESOS OPERACIONALES Ventas - Devoluciones - Costo de ventas Utilidad bruta en ventas - GASTOS Operacionales de Administración Publicidad Diversos (Feria empresarial) Operacionales de Ventas Utilidad operacional Ingresos no operacionales Utilidad en venta de inversiones Resultado del Ejercicio $53.000 $0 ($33.000) $20.000 ($10.000) $0 $96.000 3.5.2.3 Estado de Flujo de Caja. WAMBÙ LTDA. FLUJO DE CAJA DEL 01 DE ENERO A SEPTIEMBRE 30 DEL 2013 ACTIVIDADES DE OPERACIÓN Pagos por gastos $10.000 Pagos por costos Otros pagos Flujo de efectivo neto en activi$10.000 dades de operación ACTIVIDADES DE INVERSIÓN Compra de propiedades, planta y equipo Flujo de efectivo neto en activi$10.000 dades de inversión ACTIVIDADES DE FINANCIACIÓN Pago de obligaciones financieras 54
  • 55.
    Pago de utilidades Incrementode aportes Flujo de efectivo neto en actividades de financiación Aumento neto en efectivo $0 3.5.2.4 Notas a los Estados Financieros. WAMBU LTDA. NOTAS A LOS ESTADOS FINANCIEROS BALANCE GENERAL A SEPTIEMBRE 30 DEL 2013 1. DISPONIBLE 2. CUENTAS POR COBRAR 3. INVENTARIOS Materia prima $20.000 4. MUEBLES Y ENSERES Mueble $20.000 5. MAQUINARIA Y EQUIPO Maquina $22.000 6. PROVEEDORES 7. CUENTAS POR PAGAR 8. APORTE DE SOCIOS Socio $20.000 Socio $20.000 Socio $20.000 TOTALES $0 $32.000 $20.000 No.1 No. No. 1 1 No. 1 No. 2 No. 3 55
  • 56.
    Wambú LTDA. NOTAS ALOS ESTADOS FINANCIEROS BALANCE GENERAL A SEPTIEMBRE 30 DEL 2013 1. DISPONIBLE Banco No. 1 2. CUENTAS POR COBRAR Cliente No. 1 3. INVENTARIOS Materia prima No.1 4. MUEBLES Y ENSERES Mueble No. 1 5. MAQUINARIA Y EQUIPO Equipo No. 1 Maquina No.2 6. PROVEEDORES Proveedor No. 1 7. CUENTAS POR PAGAR Acreedor No. 1 8. APORTE DE SOCIOS Socio No. 1 Socio No. 2 Socio No. 3 TOTALES $0 $0 $32.000 $20.000 $22.000 $0 $0 $0 $20.000 $20.000 $20.000 3.5.3.2 Capital de trabajo. El capital del trabajo se puede dar a entender a los recursos empleados en este caso el bambú, guadua, laca, mano de obra, pintura, pirograbado etc. 3.5.3.3 Margen de contribución. El margen de contribución varía según sus recursos e inversiones en aquella elaboración ya por el cual la empresa varía en parte de producción. 3.5.4 fuentes de financiación. Las fuentes de financiación fueron con un aporte de socios por un monto de $60.000 recaudados por los tres socios que cuenta la empresa y un aporte del recurso fundamental en este caso el bambú con un valor de $20.000 con tal de llevar acabo la iniciación de la empresa 56
  • 57.
    3.5.5 conclusiones financieras.Según lo visto las ventas son viables dando buenas ganancias de un 20% por venta y a la vez es muy buena ya sea por las ganancias o los bajos aportes de socios para la empresa en el cual se demuestra que el valor empleado al momento de elaborar los productos es demasiado bajos a el valor de los precios de ventas con el motivo que se pueden generar grandes ganancias 3.5.3.1 Índices o Razones financieras. Índice de Solvencia = Prueba Ácida = 114.000 0 114.000 - =0 32.000 = 0 0 Razón Capital de Endeudamiento Neto de Trabajo = 0- 114.000 = 114.000 3.5.3.4 Punto de Equilibrio. Base para velas grandes, Relajantes P. E. = 32.000 = 10.66 3.000 Joyeros P. E. = 32.000 = 32 unid. 1.000 Floreros, base para velas pequeñas P. E. = = 32.000 = 16 unid. 2.000 3.5.4 Fuentes de financiación. 57 0 = 0 156.000
  • 58.
    Siendo la formamás sencilla de obtener financiamiento, sobre todo cuando el dinero que necesitamos es poco, al solicitarlo a familiares o amigos, los cuales fue muy probable que nos prestaron el dinero si son conscientes de nuestra capacidad y responsabilidad. El cual se espera reponer aquel dinero terminado una vez el año 3.5.5 Conclusiones financieras y evaluación de viabilidad. Toda la empresa es capaz de generar utilidades para todos los que en ella i nvirtieron, fundamentalmente para los propietarios; como bien lo han conseguido la empresa Wambú Ltda. ¸que ha logrado obtener un buen rendimiento respectivamente para el último año; lo que demuestra que se está dando un correcto uso a los recursos propios e inversiones totales Reducción de los niveles de actividad, como podemos comprobar con la evolución de las partidas. Emparejamiento de las fuentes de financiación. Gran estabilidad en el corto plazo, aunque presentando algunos problemas en el ejercicio 2013. Positiva evolución de la rentabilidad financiera gracias a los buenos resultados financieros que obtiene la empresa. Mejora del Estado de Origen y Aplicación de Fondos 58
  • 59.
    4. CONCLUSIONES. Se ademostrado en un lapso de 2 años que la empresa cumplio con su objetivo del elevamiento de compras. Según lo visto anteriormente se dio a conocer la empresa en cuanto su viabilidad en ventas dando como resultado ganancias para los inversionistas. La prestación de productos de la empresa “Wambú” Ltda. Consistió en sus servicios decorativos, estando bajo los atributos de presentación, innovación y calidad de su mercado. 59
  • 60.
    5. RECOMENDACIONES CIBERGRAFIA http://www.colombia.com/turismo/sitio/zipaquira/ http://palabrasparapensar.wordpress.com/2008/10/30/la-historia-del-bambu/ http://www.cap.org.pe/cap/index.php/leyes/decretos-supremos/nd-011-2012vivienda.html https://docs.google.com/viewer?a=v&q=cache:ttRLl4n45awJ:cadenasderestaur antes.com/pdf/SeguridadAlimentaria2AntonioSchez.pdf+buenas+pr%C3%A1cticas+de+manufactura&hl=es&gl=co&pid=bl &srcid=ADGEESjs9lJNrQ7bV9XN0R6BsYmIH7Yewep1dnMTUeN_EGSRrvAGhYIDjL8yMsFI0cJ16eVXVvk-vZtieWPCPbTy_hxKhWLV_sfhPhzQjfnc0tFUrORiH70rHBF2VGlWm6QbAjtmP&sig=AHIEtbTiDi UJBUZgsSmyBBAvuOqs_45SHg http://cautingelectricougma.blogspot.com/ http://lacasita.com.co/aceros/index.php?option=com_zoo&task=item&item_id=2 1&Itemid=62 http://hogar.pisos.com/bricolaje/tus-reformas/utensilios-de-bricolaje/la-seguetay-la-segueta-electrica/ http://www.ulbrika.com.uy/?page_id=153 http://sherwinmedia.com/sw09/boletines/adhesivos/pegamento_blanco.pdf 60
  • 61.
  • 62.
    6. ANEXOS. Anexo A.ley 1014 de Emprendimiento LEY DE CULTURA Y EMPRENDIMIENTO. Desde Enero de 2006 el presidente de la republica Doctor Álvaro Uribe Vélez y un grupo de sus colaboradores, se dieron a la tarea de formalizar uno de los más importantes proyectos de proyección, visualización y funcionamiento de las micro, pequeñas y medianas empresas para el sostenimiento rentable de la economía menos favorecida del país y la explotación en buen sentido de la palabra de las ideas que cada Colombiano día a día refleja para su sostenimiento real. De una manera organizada y muy bien fundamentada, se dictó la ley 1014 de 2006 conocida con el nombre de “Fomento a la cultura del emprendimiento”, la cual se estructura dentro de unas bases sólidas gubernamentales y de los entes de control a nivel central, departamental, regional y en última instancia local. Su marco de creación comprende una serie de ideas creativas y competentes que incentivan de manera directa y segura la creación de microempresas con igualdad y oportunidad. Fundamental resulta que desde los entes educativos se inculque la idea base que germinará en la explosión organizada y bien fundamentada de todo un proyecto ambicioso en beneficio de cada Colombiano que reciba la suficiente capacitación, tenga el empeño sólido de su idea empresarial y amparado en la protección estatal de esta ley saque a flote su mejor capacidad en beneficio del país, de sí mismo y de la economía rentable de la nación. Todo se vale, se apoya y se sostiene; el origen de estas nuevas instituciones emprendedoras debe venir apoyado principalmente en aspectos y valores del desarrollo humano con autoestima, autonomía, trabajo en equipo, solidaridad, asociación, etc., que darán en un final resultado en empresas exitosas firmes y sostenibles a mediano y largo plazo. 62
  • 63.
    No se tienemuy claro es la forma como se va a conseguir la financiación por parte del estado y menos la forma como se van a direccional dichos recursos, el estado en su ley aporta algunas ideas, pero estas se quedan en el tintero, o mejor, en la misma idea ya trillada, de solicitar el de siempre crédito de libre inversión conocido en el diario tráfico bancario nacional. Incluso, los llamados “inversionistas ángeles” o el “fondo de capital semilla” tendrán en su más ligera impresión que esos dineros a invertir no tendrán una solidez de respaldo seria por parte del estado. La red que se crea para regular y controlar la ejecución de esta ley está conformada por ministerios, departamentos ya conocidos, entidades de renombre nacional, personalidades, asociaciones, federaciones representantes, gobernaciones, alcaldías, etc, que, siendo realistas, no tendrán el mínimo empeño porque la misma cumpla con su real y necesario propósito. Lo peligroso del caso es que de tanto colaborador y de tanto politiquero de turno, la ley se convierta en un colchón de crecimiento desmedido y lucrativo en empresas fachada de corta vida o desangre de los recursos destinados para este noble fin. Finalmente es importante explicar y apreciar que la creación de una de estas empresas bajo los parámetros exigidos por la misma ley será efímera para la gran mayoría de los colombianos, triste pero real. 63
  • 64.
    Anexo B. leypymes Artículo 1o. objeto de la ley. La presente ley tiene por objeto: Promover el desarrollo integral de las micro, pequeñas y medianas empresas en consideración a sus aptitudes para la generación de empleo, el desarrollo regional, la integración entre sectores económicos, el aprovechamiento productivo de pequeños capitales y teniendo en cuenta la capacidad empresarial de los colombianos c) Inducir el establecimiento de mejores condiciones de entorno institucional para la creación y operación de micro, pequeñas y medianas empresas; d) Promover una más favorable dotación de factores para las micro, pequeñas y medianas empresas, facilitando el acceso a mercados de bienes y servicios, tanto para la adquisición de materias primas, insumos, bienes de capital y equipos, como para la realización de sus productos y servicios a nivel nacional e internacional, la formación de capital humano, la asistencia para el desarrollo tecnológico y el acceso a los mercados financieros institucionales g) Coadyuvar en el desarrollo de las organizaciones empresariales, en la generación de esquemas de asociatividad empresarial y en alianzas estratégicas entre las entidades públicas y privadas de apoyo a las micro, pequeñas y medianas empresas; h) Apoyar a los micro, pequeños y medianos productores asentados en áreas de economía campesina, estimulando la creación y fortalecimiento de Mipymes rurales, i) Asegurar la eficacia del derecho a la libre y leal competencia para las Mipymes Anexo C. Decreto 3075 de 1997 Artículo 2º Diseño sanitario Es el conjunto de características que deben reunir las edificaciones, equipos, utensilios e instalaciones de los establecimientos dedicados a la fabricación, procesamiento, preparación, almacenamiento, transporte, y expendio con el fin de evitar riesgos en la calidad e inocuidad de los alimentos. Anexo D. Normas y principios ambientales Artículo 7. Diversidad étnica y cultural de la Nación Hace reconocimiento expreso de la pluralidad étnica y cultural de la Nación y del deber del Estado para con su protección. Artículo 80. Planificación del manejo y aprovechamiento de los recursos naturales Establece como deber del Estado la planificación del manejo y aprovechamiento de los recursos naturales, para garantizar su desarrollo sostenible, su conservación, restauración o sustitución. 64
  • 65.
    Artículo 95. Protecciónde los recursos culturales y naturales del país Establece como deber de las personas, la protección de los recursos culturales y naturales del país, y de velar por la conservación de un ambiente sano. 65