GERENCIA DE PROYECTOS
Se propone la realización de
un proyecto cuando se
identifica una necesidad
especifica y se quiere
mejorar resultados dentro
de una organización.
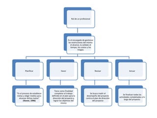
Rol de un profesional Elementos
Responsables del ciclo de
vida de un proyecto
Rol de un profesional
Es el encargado de gestionar
las restricciones del mismo:
el alcance, la calidad, el
tiempo, los costos y los
riesgos.
Planificar
“Es el proceso de establecer
metas y elegir medios para
alcanzar dichas metas”
(Stoner, 1996)
Hacer
Tiene como finalidad
completar el trabajo
definido en el plan para la
dirección del proyecto y
lograr los objetivos del
mismo
Revisar
Se busca medir el
desempeño del proyecto
contra el plan de dirección
del proyecto
Actuar
Se finalizan todas las
actividades completadas a lo
largo del proyecto.
Elementos que garantizan
un ciclo de vida de un
proyecto.
Integración
Conforma todos los procesos y
actividades necesarias para
identificar, definir y coordinar el
proceso de dirección de
proyectos.
Requiere de:
Acta de constitución del
proyecto, enunciado del alcance
del proyecto, supervisar y
controlar, cierre del proyecto.
Alcances
Su función es:
Definir adecuadamente el alcance
del proyecto.
Por medio de:
El análisis de la información
contenida en el acta.
Tiempos
Hace referencia a aquellos
elementos que hacen parte de un
proyecto y que son indispensables
para la correcta finalización.
Pasos:
1.Definir actividades.
2.Secuanciar las actividades
3. Estimar recursos.
4.Estimar la duración.
5.Desarrollar el cronograma.
6.Controlar.
Costos
Permite que las empresas
conozcan por adelantado los
gastos y así reduzcan las
posibilidades de superar el
presupuesto inicial.
1.Estimación de costos.
2.Determinación del
presupuesto.
3.Control de costos.
Responsablesdelciclodevida
deunproyecto.
Director del
proyecto
Equipo del
proyecto
Clientes o usuarios
Patrocinador
PMO
Otros

Yuli baron mapagerencia_actividad1

  • 1.
    GERENCIA DE PROYECTOS Sepropone la realización de un proyecto cuando se identifica una necesidad especifica y se quiere mejorar resultados dentro de una organización. Rol de un profesional Elementos Responsables del ciclo de vida de un proyecto
  • 2.
    Rol de unprofesional Es el encargado de gestionar las restricciones del mismo: el alcance, la calidad, el tiempo, los costos y los riesgos. Planificar “Es el proceso de establecer metas y elegir medios para alcanzar dichas metas” (Stoner, 1996) Hacer Tiene como finalidad completar el trabajo definido en el plan para la dirección del proyecto y lograr los objetivos del mismo Revisar Se busca medir el desempeño del proyecto contra el plan de dirección del proyecto Actuar Se finalizan todas las actividades completadas a lo largo del proyecto.
  • 3.
    Elementos que garantizan unciclo de vida de un proyecto. Integración Conforma todos los procesos y actividades necesarias para identificar, definir y coordinar el proceso de dirección de proyectos. Requiere de: Acta de constitución del proyecto, enunciado del alcance del proyecto, supervisar y controlar, cierre del proyecto. Alcances Su función es: Definir adecuadamente el alcance del proyecto. Por medio de: El análisis de la información contenida en el acta. Tiempos Hace referencia a aquellos elementos que hacen parte de un proyecto y que son indispensables para la correcta finalización. Pasos: 1.Definir actividades. 2.Secuanciar las actividades 3. Estimar recursos. 4.Estimar la duración. 5.Desarrollar el cronograma. 6.Controlar. Costos Permite que las empresas conozcan por adelantado los gastos y así reduzcan las posibilidades de superar el presupuesto inicial. 1.Estimación de costos. 2.Determinación del presupuesto. 3.Control de costos.
  • 4.