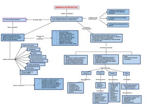
¿Qué es un Proyecto?
GERENCIA DE PROYECTOS
Es un esfuerzo temporal que se lleva acabo para
crear un producto, servicio o resultado único.De una necesidad especifica. De dónde surge?
1. Duración: se determina en el
cumplimiento de los objetivos
propuestos.
2. Identificación de los resultados
requeridos.
3. Proyectar las acciones de forma
gradual.
Una gerencia de proyectos que
organice y administre los recursos
del proyecto dentro de un alcance,
tiempo y costes planteados.
 Tomar decisiones.
 Gestionar y administrar
correctamente los recursos.
 Tiempo, dinero, recurso
humano, materiales, energía,
comunicación, entre otro.
 Hacer una planificación
estratégicas en fases.
 Determinar responsables.
 Planificar, hacer, revisar, actuar.
Son las fases del proyecto entre su inicio y fin.
Cada fase debe estar bien diferenciada, con objetivos
y metas claras, tiempos, responsables e
involucrados; y dar cumplimiento a estos para pasar
a la siguiente fase.
Que es necesario?
¿Cuáles son las
características?
¿Cuál es el rol
del
profesional?
¿Cuál es su
CICLO DE VIDA?
Director del proyecto
Trabajadores
Clientes
Personal de Ejecución
Equipo de Proyección.
Equipo de dirección.
Patrocinador.
Oficina de gestión de
proyectos (PMO).
Quiénes intervienen?
Cuál es su función?
 Centralizar y coordinar todos los
aspectos de la dirección de
proyectos que estén a su cargo.
 Garantizar la planificación general y
la priorización de las actividades
vinculadas con los objetivos de
negocio de la organización.
Se divide en tres fases
INICIAL
Se inicia con un acta de constitución
que autoriza al director para que
pueda disponer de los recursos y
provee una gestión efectiva para
garantizar la finalización exitosa.
INTERMEDIA
Es la fase de planeación cuyo fin es
recoger las posibles áreas donde el
proyecto tiene una influencia y en las
cuales debe hace énfasis para obtener
excelentes resultados.
FINAL
Es la fase de evaluación
del proyecto.
Estas áreas son
Integración Alcance
Tiempos Costo
s
Hace referencia a
Se procede a
Hace referencia a Es necesario
Definir el
alcance del
proyecto
Desarrollar una
estructura de
desglose del trabajo e
identificar la forma
como se verifica y
controla le alcance del
proyecto.
Analizar todos
los elementos
que hacen
parte del
proyecto,
indispensables
para su
finalización a
tiempo y
formular sus
actividades
dentro de un
cronograma.
Calcular adecuadamente
los costos que van a
afectar el proyecto.
Unificación,
Consolidación y
articulación de las
actividades que son
necesarias para la
correcta finalización del
proyecto.
Tres aspectos fundamentales:
-Estimación de costos.
-Determinación del
presupuesto.
-Control de costos.
Su función pal es
Hace referencia a

Nelsy garzon actividad1_mapac

  • 1.
    ¿Qué es unProyecto? GERENCIA DE PROYECTOS Es un esfuerzo temporal que se lleva acabo para crear un producto, servicio o resultado único.De una necesidad especifica. De dónde surge? 1. Duración: se determina en el cumplimiento de los objetivos propuestos. 2. Identificación de los resultados requeridos. 3. Proyectar las acciones de forma gradual. Una gerencia de proyectos que organice y administre los recursos del proyecto dentro de un alcance, tiempo y costes planteados.  Tomar decisiones.  Gestionar y administrar correctamente los recursos.  Tiempo, dinero, recurso humano, materiales, energía, comunicación, entre otro.  Hacer una planificación estratégicas en fases.  Determinar responsables.  Planificar, hacer, revisar, actuar. Son las fases del proyecto entre su inicio y fin. Cada fase debe estar bien diferenciada, con objetivos y metas claras, tiempos, responsables e involucrados; y dar cumplimiento a estos para pasar a la siguiente fase. Que es necesario? ¿Cuáles son las características? ¿Cuál es el rol del profesional? ¿Cuál es su CICLO DE VIDA? Director del proyecto Trabajadores Clientes Personal de Ejecución Equipo de Proyección. Equipo de dirección. Patrocinador. Oficina de gestión de proyectos (PMO). Quiénes intervienen? Cuál es su función?  Centralizar y coordinar todos los aspectos de la dirección de proyectos que estén a su cargo.  Garantizar la planificación general y la priorización de las actividades vinculadas con los objetivos de negocio de la organización. Se divide en tres fases INICIAL Se inicia con un acta de constitución que autoriza al director para que pueda disponer de los recursos y provee una gestión efectiva para garantizar la finalización exitosa. INTERMEDIA Es la fase de planeación cuyo fin es recoger las posibles áreas donde el proyecto tiene una influencia y en las cuales debe hace énfasis para obtener excelentes resultados. FINAL Es la fase de evaluación del proyecto. Estas áreas son Integración Alcance Tiempos Costo s Hace referencia a Se procede a Hace referencia a Es necesario Definir el alcance del proyecto Desarrollar una estructura de desglose del trabajo e identificar la forma como se verifica y controla le alcance del proyecto. Analizar todos los elementos que hacen parte del proyecto, indispensables para su finalización a tiempo y formular sus actividades dentro de un cronograma. Calcular adecuadamente los costos que van a afectar el proyecto. Unificación, Consolidación y articulación de las actividades que son necesarias para la correcta finalización del proyecto. Tres aspectos fundamentales: -Estimación de costos. -Determinación del presupuesto. -Control de costos. Su función pal es Hace referencia a