-~
3 ESTUDIO TÉCNICO

3.1 TAMAÑO DEL PROYECTO
3.1.1 CAPACIDAD REAL DE PRODUCCiÓN
La empresa puede ensamblar veinte computadoras al mes, pero se estima que el
primer año de funcionamiento de esta la venta de las mismas estará en diez
computadoras y se incrementará gradualmente.
Para capacitaciones se tendrá una capacidad máxima de cinco capacitaciones
mensuales: cuatro los fines de semana y una de lunes a viernes.
El equipo audiovisual a arrendar constará de dos cañones al inicio de las
operaciones de la empresa y se irá incrementando su cantidad según se requiera (de
acuerdo a la proyección de ventas).
3.1.2 POSIBILIDADES DE EXPANSiÓN
Con el fin de abarcar una mayor cantidad de mercado se planea implementar a partir
del segundo año un portal en Internet desde el cual los usuarios podrán hacer el
pedido del equipo a nivel de la zona Metropolitana de San Salvador. Además de la
venta de computadoras el portal también ofrecerá los servicios de arrendamiento e
inscripción a las capacitaciones que se brindaran.
3.2 LOCALIZACiÓN DE PROYECTO.
3.2.1 DESCRIPCiÓN GEOGRAFICA
..¡' Dirección del Negocio.
Final calle la Mascota edificio Sunset Plaza local # 21 Y22 Col Escalón .S.S.
..¡' Porque se eligió esa Dirección.
Se consideró una zona estratégica debido a que esta en un punto accesible a las
diversas universidades de la zona metropolitana de el país ( UCA, UFG, ALBERT
EINSTEN, DR. JaSE MATIAS DELGADO y OTRAS ) que consideramos nuestros
cliente potenciales en cuanto al arrendamiento de equipo audiovisual.
Además esta accesible a los Hoteles de mayor prestigio en el Salvador que es
donde las empresas eligen realizar sus presentaciones de negocios, esto siempre
considerando la demanda del arrendamiento del equipo audiovisual ,debido a que el
equipo se podría trasladar con mayor facilidad hacia el lugar de su utilización.
Con respecto al Equipo Computacional, la zona es bastante competitiva, sin
embargo, la empresa estará promoviendo el software de libre distribución, lo cual
hace que los precios del equipo estén bastante y muy competitivos.
También hemos tomado en cuenta la seguridad de la zona, lo que proporciona mayor
comodidad y confianza para los clientes como para la empresa misma.
67ServiciosComputacionales y Audiovisuales S.A. de C.V.
./ Cuáles son los términos bajo los cuales esta ubicado el negocio en esa
dirección .¿Es un edificio alquilado o propio? ¿Cuánto es el costo y Cuáles
son los términos?
La mayor parte del edificio es propiedad de COMPRAMERICA I empresa dedicada a

promover ventas y compras por internet , Las Oficinas de COMPRAMERICA se

encuentran ubicadas en dos locales de la primera planta y los demás locales del

edificio esta a la disposición de otros negocios , de los cuales se encontraban

solamente dos en disponibilidad ubicados en la segunda planta cuyo precio por

alquiler nos pareció razonable debido a lo amplio de cada local.

El precio a cancelar mensualmente por el alquiler de cada uno es de $ 342.86

Los locales son bastante amplios y están debidamente alfombrados, cada uno de

ellos cuenta con dos servicios disponibles para comodidad del cliente y de los

empleados.

./ Cuál es la Zonificación Existente.

La zonificación esta especificada en el mapa de la zona metropolitana de San

Salvador ,señalado los puntos clave para lo cual hemos enfocado el proyecto.

./ Qué requisitos o permisos se requieren.

La empresa no necesita ninguna especie de permiso para lo cual Jos propietarios del

edificio ya están al día con todos los permisos necesarios.

./ Estacionamiento para Clientes.

EL Edificio cuenta con parqueo subterráneo bastante amplio a disponibilidad de [os

clientes y empleados que laboran en el edificio.
PLANO DE UBICACiÓN DEL PROYECTO
PLANO DE DISTRIBUCiÓN DEL LOCAL
Salón de
Capacitaciones
I Gerencia I
~ =&
~ ~
=
I Sala de Espera
Bodegay Ensamble
3.2.2 DESCRIPCiÓN DE CONDICIONES
INFRAESTRUCTURA EXISTENTE Y FACILIDADES
La empresa estará distribuida en dos locales, los cuales separan las áreas
administrativa y de bodega, del área de capacitaciones dándole independencia a las
actividades que se realicen en ellas. Esto es de ayuda a la hora de impartir las
capacitaciones, pues al no depender un área de la otra estas pueden tener horarios
diferenciados, dando así una mayor flexibilidad a la hora de escoger los horarios
más idóneos para los clientes.
El edificio donde se encontrarán dichas instalaciones cuentas con parqueo
adecuado para los clientes además de diversas vías de acceso al mismo.
En cuanto a las facilidades existentes se cuentas con las básicas (agua, luz,
teléfono) además de transporte público a la zona y seguridad.
DISPONIBILIDAD DE MANO DE OBRA
La mano de obra se obtendrá del mercado local, pues en este se encuentra una
gran cantidad de personal capacitado en las áreas en las que operará la empresa,
las cuales son: Servicios al cliente, ensamble de equipo computacional, capacitación
técnica y asesoría técnica.
Asimismo estos profesionales llenan fácilmente los requisitos necesarios para
ocupar los puestos en que se requieran.
Servicios Computacionales y Audiovisuales S.A. de C.V.
DISPONIBILIDAD DE MATERIALES
Los materiales a utilizar en el ensamble de computadoras serán adquiridos en el
mercado extranjero, esto se debe a que los precios son más bajos y el inventario de
piezas disponibles es mayor, dando una mayor flexibilidad al momento de escoger el
proveedor que mejor se adecue a las necesidades de la empresa, ya sea en costo o
en calidad.
Al ser de un menor costo los materiales adquiridos en el extranjero, también se
reducirá el precio de los equipos a ofrecer y por tanto el precio de venta de los
mismos, haciéndolos atractivos al sector de consumidores cuyo presupuesto no le
permite adquirir un equipo computacional a los precios actuales.
El equipo restante (sillas, mesas, estantes, escritorios, etc.) se adquirirán en el
mercado local, pues no hay una diferencia apreciable entre los precios y la calidad
en buena en todas las opciones disponibles.
Las instalaciones eléctricas y de cableado para Internet también se harán por medio
de una empresa local que preste dicho servicio.
MERCADO DE CONSUMO
De acuerdo al estudio de mercado existe un segmento del mismo en el que se
puede penetrar: Todas aquellas personas y organizaciones que requieren de una
computadora de velocidad y capacidad por encima del promedio pero que tienen un
presupuesto limitado.
Para las capacitaciones, estas se darán a personas que necesitan aprender o
mejorar sus habilidades en el manejo de software de oficina (76%), los horarios para
impartir una capacitación serán los fines de semana (64%) en la mañana (55%) y
por la tarde (36%).
El Equipo audiovisual se arrendará principalmente a estudiantes universitarios; Lo
utiliza el 73% de la población estudiantil para exposiciones y presentaciones.
3.3 PROCESOS TÉCNICOS NECESARIOS
Los bienes y servicios que se ofrecerán son de tres tipos: Venta, reparación y
mantenimiento de Equipo computacional, Capacitaciones, arrendamiento de equipo
audiovisual.
Venta Equipo Computacional
N° Proceso
1 Cotización de las piezas requeridas
2 Análisis de Cotizaciones
Descripción
Se buscan los distintos prov.eedores de partes
(cd-rom, tarjetas madre, discos duros, etc
existentes en el mercado local e internacional).
Se busca cuales son los proveedores que nos
ofrecen la mejor calidad y el menor costo.
Servicios Computacionales y Audiovisuales S.A. de C.V.
~
3
4
Proc~o
Selección de la mejor alternativa
Realizar la orden de compra
Descripción
Para cada una de las- piezas se busca el
proveedor que mejor se ajuste a nuestras
necesidades.
Se solicita a los proveedores seleccionados las
piezas necesarias de acuerdo a la proyección de
ventas.
5
6
Adquisición del producto
Almacenamiento del producto
Una vez aprobada la orden de compra por los
proveedores se procede a pagar por el lote
solicitado.
Se guarda el productos en bodega para
posteriormente ensamblarlo o utilizarto en
reparación.
-
N°
1
Proceso
Montaje de las partes
2 Configuración del Hardware
3 Instalación del Software
Descripción
Armar el equipo en base a las
caracteristicas solicitadas por el cliente.
Esta configuración está en sintonía con los
componentes y su finalidad es que el
equipo no de ningún tipo de conñicto al
instalársele más componentes o software
especialízado..
De acuerdo a las necesidades del clientes y
lo que este ha so1icitado.
Este lo hace la secretaria y le pide al cliente
los datos pertinentes, posteriormente este
1 Recibir pedidos del cliente
procese se podrá hacer por medio de
Internet.
Se almacena la información en la base de
2 Facturar el pedido
datos de la empresa.
Este proceso lo realiza el técnico
encargado de la entrega e instalación del
equipo.
Entrega del pedido3
La secretaría realiza este proceso, en caso
de ser al contado el pago se recibe antes
de la entrega del equipo.
4 Recibir el pago
Capacitaciones
o Proceso Descripción
1 Establecer los cursos a impartir
Esto se realizará de acuerdo a la demanda
existente de un curso en particular.
Se abre el periodo de inscripción, aquí
mismo se realiza el cobro respectivo (sin
costo adicional para aquello que han
comprado una computadora en nuestro
establecimiento),
Este proceso lo realiza el técnico
encargado de las capacitaciones.
2 Inscripción de los alumnos
3 Impartir Capacitación
Arrendamiento de Equipo Audiovisual
N° Proceso Descripción
1 Solicitud del equipo por parte del cliente
._.
Esta se puede realizar en las oficinas de la
empresa, o por vía telefónica
Acá se verifica si existe o no equipo
disponible para las fechas que el cliente lo
solicita.
Este se realiza en las oficinas de la
empresa
El equipo siempre será entregado por uno
de los técnicos a domicilio y si el cliente lo
requiere se le asesorará en el uso del
mismo.
El técnico deberá recoger el equipo a la
hora de finalización del evento para el cual
fue arrendado.
2
Verificar la disponibilidad de equipo para las
horas solicitadas
3 Pago del servicio
4 Entrega del equipo al lugar del evento
5 Recoger el equipo
3.4 INSTALACIONES, MAQUINARIA Y EQUIPO REQUERIDO
-
La maquinaria y equipo necesario para realizar las distintas actividades de la
empresa son:
Venta, Reparación y Mantenimiento de Equipo Computacional.
1 Vehículo
1 Mostrador
2 Mesas de Trabajo
1 Kit de herramientas
1 Aire Acondicionado
Servicios Computacionales y Audiovisuales S.A. de C.V.
Capacitaciones
11 Computadoras - para cada alumno y el técnico

11 Mesas de Trabajo

11 Sillas

1 Pizarra Acrílica

1 Cañón
1 Aire Acondicionado
Arrendamiento de equipo audiovisual
1 Vehículo
2 Cañones (al inicio de la empresa)

2 Reguladores de voltaje

3.5 MATERIAS PRIMAS, INSUMOS y MATERIALES
Todas las materias serán importadas, escogiendo el proveedor de acuerdo al precio
de venta más bajo.
La cantidad anual que se utilizará por cada uno de estos productos es 120.
CASE
DESCRIPCiÓN:
Es donde se colocan todas las partes de la computadora y se
conectan entre si.
TECLADO.
DESCRIPCiÓN:
Es un dispositivo que permite la entrada de datos
alfanuméricos por parte del usuario.
RATÓN.

DESCRIPCiÓN:

Es un dispositivo de entrada que sirve para interactuar de

manera visual con la computadora.

MONITOR.

DESCRIPCiÓN:

Se utiliza para desplegar la información que contienen las

computadoras.

DISCO DURO.

DESCRPCIÓN:

Es un dispositivo de almacenamiento de información permanente,

contiene los datos y los programas necesarios para el

funcionamiento de la computadora.
/CD-ROM.
DESCRIPCiÓN:
Se utiliza como medio de almacenamiento masivo de solo
lectura.
DISQUETERA.
DESCRIPCIÓN :
Se utiliza para almacenar información en pequeña escala.
TARJETA MADRE.
DESCRIPCiÓN :
Es el manejador principal de los componentes de la
computadora.
MEMORIA RAM.
DESCRPCIÓN :
Dispositivo de almacenamiento temporal, en el se cargan todos los
programas.
PROCESADOR.
DESCRIPCiÓN:
Se utiliza para gestionar los recursos de las
computadoras.
-­
-­
3.6 ORGANIZACiÓN ADMINISTRATIVA
3.6.1 REQUERIMIENTO HUMANO
Para el buen funcionamiento de la empresa se necesita del siguiente personal:
Pues o Sueldo ensua TotalCantidad
$ 700.00Gerente General $ 700.00
1
1
$ 225.00Secretaria $ 225.00
3 Técnicos $ 400.00 $ 1,200.00
$ 2,125.00
No se ha contemplado un contador, porque al ser la empresa pequeña resulta
costoso tener uno en planta, por lo que se ha escogido utilizar una empresa que
preste servicios contables (outsourcing) para reducir los costos.
Servicios Computac ionales y Audiovisuales S.A. de C.V.
3.6.2 ORGANIZACiÓN
NORMAS PARA ESTRUCTURAR LA EMPRESA
Para abrir la empresa en el país es necesario seguir los siguientes pasos:
1. Selección del nombre
Investigar en el registro de comercio si el nombre está disponible
El nombre de la empresa será: SERVICIOS COMPUTACIONALES Y
AUDIOVISUALES, S..A. DE C.V.
2. Certificación de cheque
Ir a un banco local a certificar un cheque a nombre de la sociedad con mínimo del
25% del capital social.
Según la ley el monto mínimo para formar nuestra empresa es de $11,428.57, por lo
que el monto del cheque debe ser de $2,857 .14
3. Tramites en alcaldía
Ir a la alcaldía municipal del domicilio de cada socio a obtener la solvencia municipal
de cada uno de ellos para constituir la sociedad
Con esto se comprueba si cada uno de los socios ha pagado los impuestos
municipales correspondientes.
4. Escrituración Pública
Presentarse ante un notario previo acuerdo de honorarios y haber explicado el giro y
tipo de la sociedad, para hacer la escritura pública de constitución de la sociedad.
En nuestro caso el giro de la empresa será servicios .
5. Presentación de escritura pública
Presentar el testimonio de la escritura pública pagando los derechos de registro
6. Retiro de escritura
Retirar la escritura inscrita del registro de comercio.
7. Tramites en el Ministerio de Hacienda
Ir al ministerio de hacienda a retirar formularios para inscripción de NI!, llenar los
datos del formulario y esperar el número de inscripción, una vez se obtiene se
procede a sacar el número de registro de Contribuyente.
Estos tramites son necesarios, pues del registro obtenido con ellos es que la
empresa deberá llenar todos aquellos documentos que esten relacionados con el
pago de impuestos.
8. Formalización Contable
Necesitará pactar honorarios con contador y auditor para que legalice y autorice los
libros contables.
Anteriormente este trámite se llevaba a cabo en la superintendencia, pero ahora solo
es necesario que un contador publico autorizado po la superintendencia lo realice.
9. Solicitud de matricula de empresa
Solicitar matrícula de empresa y establecimiento, debiendo pagar impuestos
dependiendo del activo de la empresa, anexar los recibos de pago de los derechos
de matrículas correspondientes, luego esperar que aparezca publicado para mandar
a publicar en el diario oficial, luego se deben llevar dichas publicaciones al registro y
esperar uno o dos meses para que entreguen la autorización de la matricula de
comercio.
Servicios Computacionales y Audiovisuales S.A. de C.V.
Este es el permiso que se otorga a una empresa para poder realizar cualquier
actividad comercial amparada bajo las leyes del país.
10. Legislación Contable
La sociedad debe presentar solicitud autenticada por un notario (a excepción que el
tramite lo realice el representante legal de la empresa), el sistema contable, el
catálogo de cuentas, el manual de aplicación, balance inicial, original y copia de la
escritura de constitución, NIT de la sociedad, recibos de pagos de la matricula de
empresa y personal de comerciante social y número de cedula del representante
legal.
Necesaria par llevar un control de todas las actividades (económicas) que realizará [a
empresa durante su tiempo de vida.
11. Obtención de solvencia
De la Dirección General de Estadísticas y Censos.
Esto se hace con el solo propósito de tener una base confiable de datos en la que se
pueda buscar que empresas y establecimientos son similares al nuestro y cuales son
sus características.
12. Apertura de cuenta en la alcaldía
En la alcaldía del domicilio de la sociedad presentar declaración jurada, anexar
fotocopia de escritura, balance inicial, NIT, cedula de identidad personal del
Representante Legal.
La empresa también se debe registrar en la Alcaldía para efectos de poderle cobrar
los impuestos respectivos .
13.Inscripción en el Ministerio de Trabajo
Se deberán hacer los respectivos contratos de trabajo, inscribir a la empresa en el
Ministerio de Trabajo y enviar la nomina de los empleados con copia de sus
contratos a esta cartera de estado.
La inscripción se realiza para que este sirva como mediador en caso de existir una
incongruencia, inconformidad o desacuerdo de las relaciones entre patrono y
trabajadores.
14. Elaboración de facturas
Comprar los libros de IVA y mandar a elaborar las facturas y comprobantes de
crédito fiscal.
Estos documentos son los que muestran las distintas operaciones que realizará la
empresa y son la base de los registros contables.
15.Obtención del NIP
Una vez la empresa comience operaciones (posea trabajadores) se debe sacar el
Número de Identificación Patronal en el ISSS, para obtener dicho número se debe
presentar la escritura de constitución, NIT, Cédula del Representante Legal.
Una vez la empresa se pone en marcha (y ha contratado a los empleados) se solicita
este número al ISSS, para que se comiencen a enviar las cuotas patronales al
mismo.
--
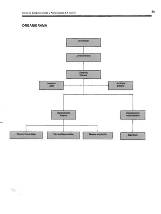
ORGANIGRAMA

Actionlstas
Junta Directiva
Gerencia
General
AsesOOB Audiloria
I legal -----------------~ Elclemaf------------­ I

Departamento~to
Técnico AdminiStr.iNo
¡I

Técrico Ensamblaje TécnicoCapacit&cioo TécnicoI ·taláciéo SecrEtarIa
I I I I
 I
 I
3.7 ASPECTOS LEGALES
El proyecto tiene como finalidad la creación de una Sociedad (Art. 17 del Código de
Comercio), cuyo nombre será: Servicios Computacionales y Audiovisuales, S.A.
de C.V.
Tal y como está indicado en el Nombre la Sociedad será anónima y de capital
variable (Arts. 191,306 Y308 del código de comercio)
Los empleados se contrataran bajo la forma de Contrato individual de trabajo
(Artículos 17, 23 del código de trabajo).
La semana laboral en la empresa será de ocho horas diarias y cuarenta y cuatro
semanales (Articulo 161 del código de trabajo), con un día de descanso semanal
(Articulo 171 del código de trabajo). A excepción de las capacitaciones que se
impartan domingo en que la remuneración seguirá lo estipulado en el artículo 165 del
código de trabajo.
Las prestaciones ofrecidas durante las vacaciones, días festivos así como el pago del
aguinaldo serán los establecidos por la ley (Artículos 177, 190, 198 del código de
trabajo).
3.8 ESTUDIO DE IMPACTO AMBIENTAL
Debido al tipo de negocio que se pretende establecer (venta y ensamble de equipo
computacional, arrendamiento de equipo audiovisual y capacitaciones), los efectos
que las actividades realizadas en el mismo no perjudican de ninguna forma al medio
ambiente.
El desecho producido por la adquisición de las partes de computadora (cartón)
tampoco es nocivo.
"'".....
j' .1
CRONOGRAMA DE ACTIVIDADES PRIMER AÑO DE OPERACIONES
Periodo comprendido entre el 1° de Junio de 2002 y 31 de Mayo de 2003
Meses-­
.
Descripción de Actividades Junio Julio Agosto Septiembre Octubre Noviembre Diciembre Enero Febrer
1 - Instalación yOperación de la empresa
I I I1 I I I I I I I
- Adquisición de EquipoAudiovisual
I i I I I I
- Acondicionamiento de local paracapacitaciones
- Compra de Equipodeoficina
2 - Adquisición de Partes de Computadora
3 - Ensamble yConfiguración
I I
1"
I I
111
I
I
11
I I !. !
i I1 I
111 1
111 I
111 I I i
I
II
I 1I
I I 1
I I
I
I ¡
I 1
I 1
I I
11,
1
,
1I 1
1 I 1
I
I I
I I
4 - Preparación de Material paraCapacitaciones
I
1 ' •
I III I I I I I 1 I I 1 l I I I I
5 - Arrendamiento Local
I II I r I 1 I I I I I I I I 111
6 - Mantenimiento de EquipoAudiovisual
7 - Ventas de EquipoComputacional
8 - Reparación de EquipoComputacional
9 - Mantenimiento deEquipoComputacional
-.
10- Arrendamiento EquipoAudiovisual
11
11
11
1II
I
II I
11I I I I
11 1 I I 1
111 I II
I I ¡¡ I
I I I
I I ¡. I
1 !
I I I
I
I I I
I
I
i
I I i. I :
i 1
I I
I I
I 1
I
I
I I I
I I I
I I I
l! ,
¡I I
I I
I I I
1 , 1
I I
I I
I i
j 1
."I
I 1
,¡,
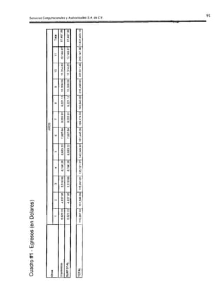
Cuadro #1 - Egresos (en Dolares)

Air:s
Materiales y Suministros
1 2 3 4 5 6 7 8 9
Corrp.iOOoras (paellaveta) 49,112.00 53,577.48 63,318.84 73,CID20 82,001.56 92,542.92 107,fOO.85 121,767.00 141,249.72 16
UitesooOidra 1,253.00 1,253.60 1,253.60 1,253.60 1,253.60 1,253.60 1,253.60 1,253.60 1,253.60
Gasolira 512.00 512.00 512.00 512.00 512.03 512.ro 512.00 512.00 512.00
Uile> ooAsaJ 311.77 311.77 311.77 311.77 311.77 311.77 311.77 311.77 311.77
Ga-rafas 00a;;¡ua 27.43 0.00 0.00 0.00 0.00 0.00 0.00 0.00 0.00
Agua PLJifica:la 402.29 438.00 438.00 438.00 438.00 438.00 438.00 438.00 438.00
Fotocopas 164.52 164.52 219.48 219.48 219.48 274.29 274.29 329.14 384.00
SUBTOTAL 51,784.33 56,25826 00,054.58 75,7S6.94 85,537~ 95,333.47 110,351.40 124,612.41 144,149.98 16
Afia>
Maquinaria y equipo
1 2 3 4 5 6 7 8 9
Vetictio 4,00).00 0.00 0.00 0.00 0.00 0.00 0.00 0.00 0.00
Mesas paa corrp.ilrllra 59100 0.00 0.00 0.00 0.00 0.00 0.00 0.00 0.00
Escritorios 217.14 0.00 0.00 0.00 0.00 0.00 0.00 0.00 0.00
S1l1as Ergoronicas 428.57 0.00 0.00 0.00 0.00 0.00 0.00 0.00 0.00
EqLiPJ ALidoviSlBi 7,128.00 0.00 2,376.00 0.00 0.00 2,376.00 0.00 2,376.00 2,376.00
Corrp.iUlras (Activo Fijo) 5;JJ6.57 0.00 0.00 0.00 0.00 5;JJ6.57 0.00 0.00 0.00
Tela'oro 14.00 0.00 0.00 0.00 0.00 0.00 0.00 0.00 0.00
Teláom/Fax 107.31 0.00 0.00 0.00 0.00 0.00 0.00 0.00 0.00
Esta'"ies 411.43 0.00 0.00 0.00 0.00 0.00 0.00 0.00 0.00
MesasooT~o 205.71 0.00 0.00 0.00 0.00 0.00 0.00 0.00 0.00
Inslaaci6n Red 628.57 0.00 0.00 0.00 0.00 0.00 0.00 0.00 0.00
S1l1as tsos rnitipe> (plasticas) 30.00 0.00 0.00 0.00 0.00 0.00 0.00 0.00 0.00
inlJesores 137.14 0.00 0.00 0.00 0.00 0.00 0.00 0.00 0.00
LPS 1,057.49 0.00 0.00 0.00 0.00 0.00 0.00 0.00 0.00
Pilara Bla-ca 70.00 0.00 0.00 0.00 0.00 0.00 0.00 0.00 0.00
i<it 00H€mfriertas 62.00 0.00 0.00 0.00 0.00 0.00 0.00 0.00 0.00
Q..errador 51.00 0.00 0.00 0.00 0.00 0.00 0.00 0.00 0.00
SUBTOTAL 20,375.00 0.00 2,376.00 0.00 0.00 7,6S2.57 0.00 2,376.00 2,376.00
At'JOS
Otros
1 2 3 4 5 6 7 8
Imprevistos 5,523.22 4,837.95 5,518 .66 6,196.26 6,683.32 7,687.64 8,055.91 9,221 .12 1
SUBTOTAL 5,523 .22 4,837.95 5,518.66 6,196.26 6,683.32 7,687.64 8,055.91 9,221 .12 1
Cuadro #1 - Egresos (en Dolares)

TOTAL
J J
Cuadro #1 - Egresos (en Porcentajes)

Servicios personales
AlIJOS
1 2 3 4 5 6 7 8
Gerente GEnraI 6.64% 8.27"k 7.61% 6.78% 6.28% 5.74% 5,47"k 4.78%
Secretaia 2.13% 2.66% 2.45% 2.18% 2.02% 1.84% 1.76% 1.54%
Tecnicos 7.59% 9.45% 8.70% 11.62% 10.n% 9.83% 9.38% 10.93%
/iFP+ rssss 2.29",(, 2.85% 2.63% 2.88% 2.67% 2.44% 2.33% 2,42%
Prestaciones (Vacaciones, ~li~ldos) 1.56% 1.78% 1.64% 1.80% 1.67% 1.52% 1.45% 1.51%
SUBTOTAl 20.21% 25.01% 23.02% 25.26"k 23.42% 21.38% 20.40% 21.18%
AlIJOS
servicios nop9ll1OOales
1 2 3 4 5 6 7 8
AlqLiIer 7.09% 8.10% 7.10% 6.32% 5.00% 5.61% 5.35% 4.67%
~ua 0.09% 0.12% 0.10% 0.09% 0.09% 0.07% 0.07",(, 0.06%
Electricidoo 2.17% 2.70% 2.37% 2.11% 1.95% 1.70% 1.62% 1.42%
Telefa10 0.57% 0.71% 0.62% 0.55% 0.51% 0,45% 0.43% 0.37%
P~eria y utiles (Facluras.....) 0.05% O.OO"k 0.05% 0.04% 0.04% 0.04% 0.03% 0.03%
CcntéiJilidOO 0.59% 0.67% 0.59% 0.53% 0.49% 0.42% 0.41% 0.35%
Instalación Inlemel 0.00",(, 0.00% 0.00% 0.00% 0.00% 0.00% 0.00% 0.00%
Internet 0.71% 0.81% 0.71% 0.63% 0.59% 0.51% 0.49% 0.42%
P~arda 0.59% 0.67",(, 0.59% 0.53% 0.49% 0.42% 0.41% 0.35%
Mcr1terirriento (Equipo yvetlIaJo) 0.89% 1.01% 1.04% 0.92% 0.00% 0.85% 0.81% 0.80%
SUBTOTAl 12.81% 14.85% 13.17% 11.73% 10.87% 10.07% 9.61% 8.48%
Cuadro #1 - Egresos (en Porcentajes)
Materlalea y Suminl8tros
AÑos
1 2 3 4 5 6 7 8
Computadoras (Parala venta) 42.34% 52.74% 54.64% 56.15% 59.00% 57.32% 63.58% 62.8
Utilesde Oficina 1.08% 1.23% 1.08% 0.96% 0.89% 0.78% 0.74% 0.
Gasolina 0.44% 0.50% 0.44% 0.39% 0.36% 0.32% 0.30% 0.
UtilesdeAseo 0.27"'<' 0.31% 0.27% 0.24% 0.22% 0.19% 0.18% 0.
Garrafasde agua 0.02% O.OOO,{, 0.00% 0.00% 0.00% 0.00% 0.00% 0.
Agua PuJillcada 0.35% 0.43% 0.38% 0.34% 0.31% 0.27% 0.26% 0.
Fotocopias 0.14% 0.16% 0.19% 0.17% 0.16% 0.17% 0.16% 0.
SUBTOTAL 44.65% 55.37% 57.00% 58.25% 60.95% 59.05% 65.23% 64.
Maquinaria y equipo
AÑOS
1 2 3 4 5 6 7 8
Vehiculo 3.45% 0.00% 0.00% 0.00% 0.00% 0.00% 0.00% 0.
Mesas para ccmputadora 0.47% 0.00% 0.00% 0.00% 0.00% 0.00% 0.00% 0.
Escritorios 0.19% 0.00% 0.00% 0.00% 0.00% 0.00% 0.00% 0.
Sillas Ergonomicas 0.37% 0.00% 0.00% 0.00% 0.00% 0.00% 0.00% 0.
EquipoAuldlovisual 6.15% 0.00% 2.05% 0.00% 0.00% 1.47% 0.00% 1.
Computadoras (Activo Fijo) 4.55% 0.00% 0.00% 0.00% 0.00% 3.27% 0.00% 0.
Telefono 0.01% 0.00% 0.00% 0.00% 0.00% 0.00% 0.00% 0.
Telefono'Fax 0.09% 0.00% 0.00% 0.00% 0.00% 0.00% 0.00% 0.
Estantes 0.35% 0.00% 0.00% 0.00% 0.00% 0.00% 0.00% 0.
Mesas de Trabajo 0.18% 0.00% 0.00% 0.00% 0.00% 0.00% 0.00% 0.
Instalación Red 0.54% 0.00% 0.00% 0.00% 0.00% 0.00% 0.00% 0.
Sillas Usosmultiples(Plasticas) 0.03% 0.00% 0.00% 0.00% 0.00% 0.00% 0.00% 0.
Impresores 0.12% 0.00% 0.00% 0.00% 0.00% 0.00% 0.00% 0.
UPS 0.91% 0.00% 0.00% 0.00% 0.00% 0.00% 0.00% 0.
PizarraBlanca 0.06% 0.00% 0.00% 0.00% 0.00% 0.00% 0.00% 0.
Kit de Herramientas 0.05% 0.00% 0.00% 0.00% 0.00% 0.00% 0.00% 0.
Quemador 0.04% 0.00% 0.00% 0.00% 0.00% 0.00% 0.00% 0.
SUBTOTAl 17.57% 0.00% 2.05% 0.00% 0.00% 4.74% 0.00% 1.
¡
Cuadro #1 - Egresos (en Porcentajes)

TOTAL
AÑOS
Otros
1 2 3 4 5 6 7
Imprevistos 4.76% 4.76% 4.76% 4.76% 4.76% 4.76"~ 4.76%
SUBTOTAl 4.76% 4.76% 4.76% 4.76% 4.76% 4.76% 4.76%
u
Cuadro #2 - Ingresos (En dolares)

Fuentes de Ingreso
AÑOS
1 2 3 4 5 6 7 B
Prestamo 26,094.91
Ventas 109,435.08 136,097.45 155,151.09 176,872.24 201,634.36 229,863.17 262,044.01 298,73
Aporte 11,428.57
Otros 14,792.20 38,186.76 77,446.04 124,196.92 185,481.48 253,904.26 346,77
INGRESOS BRUTOS 146,958.56 150,889.65 193,337.85 254,318.29 325,831.28 415,344.65 515,948.27 645,50
(-) Egresos 115,987.52 101,596.89 115,891.81 130,121.37 140,349.80 161,440.39 169,174.02 193,64
(-) Pago Prestamo 16,178.84 11,105.99
TOTAL INGRESOS 14,792.20 38,186.76 77,446.04 124,196.92 185,481.48 253,904.26 346,774.25 451,86
(
./

Cuadro #3 - Presupuesto de Ingresos y Egresos (en dólares)

AÑos
1 2 3 4 5 6 7 8
Ingresos Totales 109,435.08 136,097.45 155,151.09 176,672.24 201,634.36 229,663.17 262,044.01 296,730.17
EgresosTotales 115,987.52 101,596.69 115,691.81 130,121.37 140,349.80 161,440.39 169,174.02 193,643.60
Presupuesto de Ingresos y
Egresos
-6,552.44 34,500.56 39,259.28 46,750.68 61,284.56 68,422.76 92,869.99 105,086.57
Cuadro #4 - Estados pro forma
Balance Inicial (en dólares)
Servicios Computacionales y Audiovisuales, S.A. de C.V.
BALANCE INICIAL AL 10
DE JUNIO DE 2002
CIRCULANTE 11,428.57 CAPITAL 11,428.57
Bancos 11,428,57 Aporte de los Socios 11,428.57 ___'--'-'-'=:..:....­
TOTAL ACTIVO 11,428.57 TOTAL CAPITAL 11,428.57
Representante Legal Auditor Externo Contador
Servicios Computacionales y Audiovisuales, S.A. de C.V.

Estado de Resultados del 1° de junio de 2002 al 31 de mayo de 2003

(En Dólares)

VENTAS 109,435.08
Ventade EquipoComputacional 56,856.93
Arrendamiento EquipoAudiovisual 35,981.87
Reparación Computadoras 976.25
MantenimientoComputadoras 976.25
Capacitaciones 14,643.78
MENOS
GASTOS 115,987.52
Gastosde Administración 39,869.55
GastosdeVenta 70,594.76
Imprevistos 5,523.22
PERDIDA DEL EJERCICIO -6,552.44
Representante Legal Auditor Externo Contador
¡¡ j
Cuadro #5 - Flujo de Efectivo (en dólares)
AÑOS
1 I 2 I 3 I 4 I 5 I 6 I 7 I 8 I 9
I
Saldo Inicial
INGRESOS
Ventas 109,435.08 136,097.45 155,151.09 176,872.24 201 ,634.36 229,863.17 262,044.01 298,730.17 340,552.4
Prestamo 26,094.91
Ingresos Totales 146,958.56 167,068.49 220,622.69 281,603.12 353,116.11 442,629.49 543,233.11 672,789.26 819,698.05
Egresos
SALDO DISPONIBLE
¡ !
Cuadro #6 - Flujo de Fondos (en dólares)

ArlJOS
INGRESOS 1 2 3 4 5 6 7 8
Ventas 109,435.08 136,097.45 155,151.09 176,872.24 201,634.36 229,863.17 262,044.01 298,730.17 34
Valorde Salvamento 16,300.64 12,225.48 10,051.12 5,500.76 950.40 6,597.26 4,591.54 4,961.83
Ingresos Totales 125,735.72 148,322.93 165,202.21 182,373.00 202,584.76 236,460.42 266,635.55 303,692.00 34
Egresos 115,987.52 101,596.89 115,891.81 13:),121 .37 140,349.80 161 ,440.39 169,174.02 193,643.60 21
Utilidades 9,748.20 46,726.04 49,310.40 52,251.63 62,234.96 75,020.03 97,461.53 110,048.40 12
~--..
Cuadro #7 Métodos de Evaluación
Datos Iniciales
37,523.48Iniersi6n
12.00%Irasa de Mercado
Año Ingresos Egresos
1 109,435.oe 115,987.52
2 136,097.4: 101,596.89
3 155,151.OS 115,891.81
4 176,872.2~ 130,121.37
5 201,634.3€ 140,349.8C
6 229,863.17 161,440.39
7 262,044.01 169,174.02
8 298,730.17 193,643.60
340,552.4C 216,490.859
10 388,229.73 237,611.49
442,581.89 255,147 .3611
VALOR ACTUAL NETO
El Valor Actual Neto es Actualizar de un futuro hacia un presente.

Relaciona beneficio sobre costo y trata de establecer la diferencia entre ambos,

diferencia que se convierte al final.

Permite actualizar esa diferencia de beneficio menos costo trayéndola de un futuro

a un presente.

Parte de una tasa de mercado para actualizar el proyecto.

El VAN no solamente toma en cuenta la diferencia de beneficio menos costo sino

también la inversión inicial que demanda el proyecto.

El VAN es un indicador muy confiable para tomar decisiones dentro de un

proyecto.
Criterios de Evaluación del VAN
Si VAN> O se acepta el proyecto
Si VAN < Ose rechaza el proyecto
Si Van =Oes indiferente
Ecuación General del VAN
-
VAN
1=n
=1
t=1
(B 1- e t)
(1 + i ) t
- I o
V~ 109,435.08- 115,987.52
1.12'
+ 136,097.45 - 101,596.89
1.1:t
+ 155,151.09­ 115,891.81
1.12
3
+
176,872.24­ 130,121.37
1.12'
+ 201,634.36- 140,349.80
1.12
5
+ 229,863.17 · 161,440.39
1.1i'
+
262,044.01­ 169,174.02
1.12
1
+ 298,730.17­ 193,643.60
1.12
8
+ 340,552.40 - 216,490.85
1.12
9
+
388,229.73· 237,611.49 + 442,581.89- 255,147.36 _ 37,523.48
1.12" 1.12'2
V~= -5,850.39+ 27,503.63+ 27,943.98+ 29,711 .03+ 34,774.51 + 34,665.11 + 42,009.67+ 42,442 .70+
44,737.84 + 48,495 .04 + 53,882.95 - 37,523.48
VAN= 342,792.58
El proyecto se acepta pues su VAN es mayor que cero, lo cual significa que el
proyecto es capaz de recuperar su inversión inicial, cubrir los costos en los que se
incurrirán durante su vida útil y generará utilidades por un valor de $342,792.58
para los accionistas.
'--'
TASA INTERNA DE RETORNO.
Demuestra cual es el Retorno que genera una inversión una vez actualizado sus
Valores Actuales Netos
Criterios de evaluación
Si Tir > i se acepta el proyecto
Si Tir < i se rechaza el proyecto
Si Tir = i es indiferente
Ecuación General de TIR
TIR = i 2- (b- i1) r VAN 2 JLAN 2 - VAN
109,435.08- 115,987.52 + 136,097.45- 101 ,596.89 + 155,151.09- 115,891 .81 +
1.125' 1.1252
1.1253
VAN2:=
176,872.24- 130,121.37
1.125
4
+ 201,634.36- 140,349.80
1.1255
+ 229,863.17- 161,440.39
1.125
6
+
262,044.01- 169,174.02
1.125
7
+ 298,730.17- 193,643.60
1.1256
+ 340,552.40- 216,490.85
1.1259
+
388,229.73- 237,611.49 + 442,581 .89- 255,147.36 _ 37,523.48

1.125" 1.125
12

VAN2= -5,824.39+ 27,259.70+ 27,573.05+ 29,186.34+ 34,008.58+ 33,750.92+ 40,720.00+ 40,956.90+
42,979.81+ 46,382.31+ 51,306.44- 37,523.48
VAN2= 330,n6.16
330,776.16

r= 0.125-(0.125-0.12) x - - - - - - - x100

330,776.16 - 342,792.58

r= 26.26%
LA TIR está 14.26 puntos por encima de la tasa de mercado, lo cual significa que
invertir en el proyectos es mucho más rentable que invertir en el mercado
financiero.
RELACiÓN COSTO BENEFICIO
Consiste en tratar de evaluar el proyecto desde el punto de vista de los beneficios
y de los costos que el proyecto genera los beneficios son los ingresos que el
proyecto genera y los costos son los egresos que el proyecto genera.
Criterios de evaluación
Si SIC >1 se acepta el proyecto
Si B/C < 1 se rechaza el proyecto
Si SIC = 1 es indiferente
Ecuación General de BIC
SIC =(S tI (i+1)"t) I (C tI (1+ i)"t)
BENEFICIO I COSTO
115,987.52 101,596.89
+
1.12' 1.17
130,121.37 140,349.80 161,440.39

1.12'
 1.125
1.1ZS
+ +169,174.02 193,643.60 216,490.85 +
1.1t
237,611.49 255,147 .36
1.12
11
1.1i2
LC = 893,822.88
109,435.08 136,097.45 155,151.09+ +
1.1i 1.1~ 1.123
176,872.24 201,634.36 229,863.17 +
1.17 1.125
1.1:t
262,044.01 298,730.17 340,552.40 +
1.12
7
1.1:t 1.1t
388,229 .73 442,581 .89
1
1.12'
1.1i2
LB =1,274,138.94
SIC: 1,274,138.94
37,523.48 + 893,822.88
B/C =1.37
La Relación Beneficio/Costo es mayor que uno, loque significa que por cada dolar
invertido en el proyecto obtendremos treinta y siete centavos adicionales, de lo
que deducimos que el proyecto es factible.
INDICE DE VALOR ACTUAL NETO

Es útil para evaluar proyectos desde el punto de vista de la relación costo

beneficio más si embargo el índice de valor actual neto lo único que hace es

netear el 100 % de la inversión que hace el proyecto y para ello recure a la

siguiente formula matemática.

IVAN =B/C-1

Criterios de evaluación.

Si IVAN > Ose acepta el proyecto

Si IVAN < Ose rechaza el proyecto

Si IVAN =Oes indiferente.

(VAN::: B/C-1
IVAN::: 1.37 -1
rVAN = 0.37
LA IVAN es mayor que cero, lo cual significa que el proyecto es capaz de
recuperar su inversión inicial, además generará utilidades del 37%, por lo que se
puede concluir que el proyecto es viable.
CUADRO - RESUMEN DEL PROYECTO
El proyecto es viable porque:
•	 El VAN es positivo y con valor de 342,792.58 que es el valor de las

utilidades obtenidas a la fecha de finalización del proyecto.

•	 La TIR es superior a la tasa de mercado por un 14.26 puntos, lo que indica
que invertir en el proyecto es mejor que invertir en la banca nacional.
•	 El Coeficiente Beneficio/Costo al final del proyecto es de 1.37, lo que indica
que los ingresos son mayores que los egresos en un 37%.
•	 La IVAN es positiva, por lo que los ingresos brutos del proyecto alcanzan a
cubrir la inversión inicial y los gastos en los que se incurrirán a lo largo de la
vida de este.
Cuadro #8 - Capacidad de pago
Meses Capital Prestamos Ingresos Egresos Total
1 11,428.57 26,094.91 26,094.91 11,428.57
2 9,948.64 7,411.78 13,965.43
3 9,948.64 7,411.78 16,502.30
4 9,948.64 7,754.64 18,696.31
5 9,948.64 7,411.78 21,233.17
6 9,948.64 7,411.78 23,770.03
7 9,948.64 9,223.03 24,495.65
8 9,948.64 7,754.64 26,689.66
9 9,948.64 7,411.78 29,226.52
10 9,948.64 7,411.78 31,763.38
11 9,948.64 7,411.78 34,300.25
12 9,948.64 13,277.85 30,971.04
¡ I
MARCO LÓGICO
Resumen Narrativo Indicadores Objetivamente verificables
FIN DEL PROYECTO
Crear una empresa que brinde servicios de apoyo informático
y audiovisual para suplir la demanda insatisfecha de los
coosumidores de este servicio del área Metr~olitana de San
Salvador.
PROPOSITO
• Prestar servicios de venta, reparación y mantenimiento de
equipocomputacional, conaltacalidad yde bajocosto.
• Ofre::er capa~itaciones íntormat cas a empresas y
consumidores, ba,¡o el esquema del software de libre
distribución.
• Vender servicios de arrendamiento de equipo audiovisual a 1" Mantenimientos y reparaciones l' Facturas y fichas de repar
empresas capacitadoras, estudiantes universitarios, y demás realizados. mantenimiento.

organismosque los requieran.

COMPONENTES
• Computadoras vendidas.
• Capacitaciones impartidas.
• Equipoaudiovisual arrendado.
• Computadoras reparadas
• Mantenimientos realizadosobrecomputadoras
ACTIVIDADES
• Establecimientode la Empresa.
• Compra de materialesequipos ysuministros.
• Pr~aganda.
• Ventade servicios.
• Preparación de equiposy material paracapacitaciones.
• Clientes satisfechos
• Tipo de capacitaciones impartidas
• Tasade crecimientoAnual
• Rubrosmás rentables de laempresa
• Alcancegeográficoactual
• Computadoras ArmadasyVendidas.
• Número de personas inscritas en
capacitaciones y capacitaciones
realizadas.
• Comprobantes de pago
" EquipoArrendado. equipoarrendado.
• Ventade 120 computadoras • Facturas de venta de
Computacional.
• Dos capacitacionesmensuales.
• Matriculas
• Dos equipos reparados (computadoras)

mensualmente. " Facturasy ficha de reparación.
• Dos mantenimientos a equipoI•Facturas yficha de mantenimie
computacional mensualmente.
• Dos Equipos audiovisuales arrendados
diariamente.
Cantidad Duración Costo
100% Un mes $ 21,370.08
100% Anual $51 ,784.33
100% Anual $ 685.71
100% Anual $ 1,028.57
100% Anual $ 164.52
Medios de Verificación
• Ficha del cliente.
• Reportehistóricode capacitacio
• Reporte histórico de Ventas
• Reporte comparativo agrupa
rubros (Anual)
• Reporte de zonificaciónde clie
I • Facturas de venta.
• Facturas de pago de inscrip
materiales impresos.

• Comprobante de arrendamie
equipo, comprobante de ent
devoluciónde equipo.
• Cronograma de actividades.
• Estados Financieros.
• Monitoreo de las ventas
CONCLUSIONES.

• El proyecto es viable, pues a través de la creación del mismo se ha
determinado que cumple con las característica técnicas y de mercado
necesarias para ser competitivo.
• El proyecto es factible pues se puede demostrar (Por medio de la VAN, TIR,
SIC e IVAN) que el proyecto genera utilidades durante el periodo de vida
para el cual ha sido concebido.
• El factor crítico de la empresa a formarse es vencer la falta de interés que
se pueda mostrar hacia el producto ofrecido, por no ser el más común en
nuestro medio, para vencer este desinterés se debe hacer una campaña
publicitaria enfocada a las necesidades que con el software a distribuir
puede satisfacer el consumidor y la empresa.
7RECOMENDACIONES.
•	 Se recomienda que el proyecto debe realizarse dándole seguimiento e la
forma descrita en el presente documento.
•
•	 El proyecto debe comenzar actividades a partir del mes de junio del
presente año.
•	 De lo contrario no tendría validez debido a que los precios en el mercado
continuamente están cambiando.
•	 La Empresa debe de actualizarse continuamente en los campos tecnológico
y pedagógico, para poder ofrecer servicios de calidad a sus clientes.
•	 Es necesario publicitar la empresa para que los clientes potenciales se
sientan motivados a adquírir herramientas alternativas y de bajo costo para
satisfacer sus necesidades.

004.22 p969-capitulo iii estudio tecnico

  • 1.
    -~ 3 ESTUDIO TÉCNICO 3.1TAMAÑO DEL PROYECTO 3.1.1 CAPACIDAD REAL DE PRODUCCiÓN La empresa puede ensamblar veinte computadoras al mes, pero se estima que el primer año de funcionamiento de esta la venta de las mismas estará en diez computadoras y se incrementará gradualmente. Para capacitaciones se tendrá una capacidad máxima de cinco capacitaciones mensuales: cuatro los fines de semana y una de lunes a viernes. El equipo audiovisual a arrendar constará de dos cañones al inicio de las operaciones de la empresa y se irá incrementando su cantidad según se requiera (de acuerdo a la proyección de ventas). 3.1.2 POSIBILIDADES DE EXPANSiÓN Con el fin de abarcar una mayor cantidad de mercado se planea implementar a partir del segundo año un portal en Internet desde el cual los usuarios podrán hacer el pedido del equipo a nivel de la zona Metropolitana de San Salvador. Además de la venta de computadoras el portal también ofrecerá los servicios de arrendamiento e inscripción a las capacitaciones que se brindaran.
  • 2.
    3.2 LOCALIZACiÓN DEPROYECTO. 3.2.1 DESCRIPCiÓN GEOGRAFICA ..¡' Dirección del Negocio. Final calle la Mascota edificio Sunset Plaza local # 21 Y22 Col Escalón .S.S. ..¡' Porque se eligió esa Dirección. Se consideró una zona estratégica debido a que esta en un punto accesible a las diversas universidades de la zona metropolitana de el país ( UCA, UFG, ALBERT EINSTEN, DR. JaSE MATIAS DELGADO y OTRAS ) que consideramos nuestros cliente potenciales en cuanto al arrendamiento de equipo audiovisual. Además esta accesible a los Hoteles de mayor prestigio en el Salvador que es donde las empresas eligen realizar sus presentaciones de negocios, esto siempre considerando la demanda del arrendamiento del equipo audiovisual ,debido a que el equipo se podría trasladar con mayor facilidad hacia el lugar de su utilización. Con respecto al Equipo Computacional, la zona es bastante competitiva, sin embargo, la empresa estará promoviendo el software de libre distribución, lo cual hace que los precios del equipo estén bastante y muy competitivos. También hemos tomado en cuenta la seguridad de la zona, lo que proporciona mayor comodidad y confianza para los clientes como para la empresa misma.
  • 3.
    67ServiciosComputacionales y AudiovisualesS.A. de C.V. ./ Cuáles son los términos bajo los cuales esta ubicado el negocio en esa dirección .¿Es un edificio alquilado o propio? ¿Cuánto es el costo y Cuáles son los términos? La mayor parte del edificio es propiedad de COMPRAMERICA I empresa dedicada a promover ventas y compras por internet , Las Oficinas de COMPRAMERICA se encuentran ubicadas en dos locales de la primera planta y los demás locales del edificio esta a la disposición de otros negocios , de los cuales se encontraban solamente dos en disponibilidad ubicados en la segunda planta cuyo precio por alquiler nos pareció razonable debido a lo amplio de cada local. El precio a cancelar mensualmente por el alquiler de cada uno es de $ 342.86 Los locales son bastante amplios y están debidamente alfombrados, cada uno de ellos cuenta con dos servicios disponibles para comodidad del cliente y de los empleados. ./ Cuál es la Zonificación Existente. La zonificación esta especificada en el mapa de la zona metropolitana de San Salvador ,señalado los puntos clave para lo cual hemos enfocado el proyecto. ./ Qué requisitos o permisos se requieren. La empresa no necesita ninguna especie de permiso para lo cual Jos propietarios del edificio ya están al día con todos los permisos necesarios. ./ Estacionamiento para Clientes. EL Edificio cuenta con parqueo subterráneo bastante amplio a disponibilidad de [os clientes y empleados que laboran en el edificio.
  • 4.
    PLANO DE UBICACiÓNDEL PROYECTO
  • 5.
    PLANO DE DISTRIBUCiÓNDEL LOCAL Salón de Capacitaciones I Gerencia I ~ =& ~ ~ = I Sala de Espera Bodegay Ensamble
  • 6.
    3.2.2 DESCRIPCiÓN DECONDICIONES INFRAESTRUCTURA EXISTENTE Y FACILIDADES La empresa estará distribuida en dos locales, los cuales separan las áreas administrativa y de bodega, del área de capacitaciones dándole independencia a las actividades que se realicen en ellas. Esto es de ayuda a la hora de impartir las capacitaciones, pues al no depender un área de la otra estas pueden tener horarios diferenciados, dando así una mayor flexibilidad a la hora de escoger los horarios más idóneos para los clientes. El edificio donde se encontrarán dichas instalaciones cuentas con parqueo adecuado para los clientes además de diversas vías de acceso al mismo. En cuanto a las facilidades existentes se cuentas con las básicas (agua, luz, teléfono) además de transporte público a la zona y seguridad. DISPONIBILIDAD DE MANO DE OBRA La mano de obra se obtendrá del mercado local, pues en este se encuentra una gran cantidad de personal capacitado en las áreas en las que operará la empresa, las cuales son: Servicios al cliente, ensamble de equipo computacional, capacitación técnica y asesoría técnica. Asimismo estos profesionales llenan fácilmente los requisitos necesarios para ocupar los puestos en que se requieran.
  • 7.
    Servicios Computacionales yAudiovisuales S.A. de C.V. DISPONIBILIDAD DE MATERIALES Los materiales a utilizar en el ensamble de computadoras serán adquiridos en el mercado extranjero, esto se debe a que los precios son más bajos y el inventario de piezas disponibles es mayor, dando una mayor flexibilidad al momento de escoger el proveedor que mejor se adecue a las necesidades de la empresa, ya sea en costo o en calidad. Al ser de un menor costo los materiales adquiridos en el extranjero, también se reducirá el precio de los equipos a ofrecer y por tanto el precio de venta de los mismos, haciéndolos atractivos al sector de consumidores cuyo presupuesto no le permite adquirir un equipo computacional a los precios actuales. El equipo restante (sillas, mesas, estantes, escritorios, etc.) se adquirirán en el mercado local, pues no hay una diferencia apreciable entre los precios y la calidad en buena en todas las opciones disponibles. Las instalaciones eléctricas y de cableado para Internet también se harán por medio de una empresa local que preste dicho servicio.
  • 8.
    MERCADO DE CONSUMO Deacuerdo al estudio de mercado existe un segmento del mismo en el que se puede penetrar: Todas aquellas personas y organizaciones que requieren de una computadora de velocidad y capacidad por encima del promedio pero que tienen un presupuesto limitado. Para las capacitaciones, estas se darán a personas que necesitan aprender o mejorar sus habilidades en el manejo de software de oficina (76%), los horarios para impartir una capacitación serán los fines de semana (64%) en la mañana (55%) y por la tarde (36%). El Equipo audiovisual se arrendará principalmente a estudiantes universitarios; Lo utiliza el 73% de la población estudiantil para exposiciones y presentaciones. 3.3 PROCESOS TÉCNICOS NECESARIOS Los bienes y servicios que se ofrecerán son de tres tipos: Venta, reparación y mantenimiento de Equipo computacional, Capacitaciones, arrendamiento de equipo audiovisual. Venta Equipo Computacional N° Proceso 1 Cotización de las piezas requeridas 2 Análisis de Cotizaciones Descripción Se buscan los distintos prov.eedores de partes (cd-rom, tarjetas madre, discos duros, etc existentes en el mercado local e internacional). Se busca cuales son los proveedores que nos ofrecen la mejor calidad y el menor costo.
  • 9.
    Servicios Computacionales yAudiovisuales S.A. de C.V. ~ 3 4 Proc~o Selección de la mejor alternativa Realizar la orden de compra Descripción Para cada una de las- piezas se busca el proveedor que mejor se ajuste a nuestras necesidades. Se solicita a los proveedores seleccionados las piezas necesarias de acuerdo a la proyección de ventas. 5 6 Adquisición del producto Almacenamiento del producto Una vez aprobada la orden de compra por los proveedores se procede a pagar por el lote solicitado. Se guarda el productos en bodega para posteriormente ensamblarlo o utilizarto en reparación. - N° 1 Proceso Montaje de las partes 2 Configuración del Hardware 3 Instalación del Software Descripción Armar el equipo en base a las caracteristicas solicitadas por el cliente. Esta configuración está en sintonía con los componentes y su finalidad es que el equipo no de ningún tipo de conñicto al instalársele más componentes o software especialízado.. De acuerdo a las necesidades del clientes y lo que este ha so1icitado.
  • 10.
    Este lo hacela secretaria y le pide al cliente los datos pertinentes, posteriormente este 1 Recibir pedidos del cliente procese se podrá hacer por medio de Internet. Se almacena la información en la base de 2 Facturar el pedido datos de la empresa. Este proceso lo realiza el técnico encargado de la entrega e instalación del equipo. Entrega del pedido3 La secretaría realiza este proceso, en caso de ser al contado el pago se recibe antes de la entrega del equipo. 4 Recibir el pago Capacitaciones o Proceso Descripción 1 Establecer los cursos a impartir Esto se realizará de acuerdo a la demanda existente de un curso en particular. Se abre el periodo de inscripción, aquí mismo se realiza el cobro respectivo (sin costo adicional para aquello que han comprado una computadora en nuestro establecimiento), Este proceso lo realiza el técnico encargado de las capacitaciones. 2 Inscripción de los alumnos 3 Impartir Capacitación
  • 11.
    Arrendamiento de EquipoAudiovisual N° Proceso Descripción 1 Solicitud del equipo por parte del cliente ._. Esta se puede realizar en las oficinas de la empresa, o por vía telefónica Acá se verifica si existe o no equipo disponible para las fechas que el cliente lo solicita. Este se realiza en las oficinas de la empresa El equipo siempre será entregado por uno de los técnicos a domicilio y si el cliente lo requiere se le asesorará en el uso del mismo. El técnico deberá recoger el equipo a la hora de finalización del evento para el cual fue arrendado. 2 Verificar la disponibilidad de equipo para las horas solicitadas 3 Pago del servicio 4 Entrega del equipo al lugar del evento 5 Recoger el equipo 3.4 INSTALACIONES, MAQUINARIA Y EQUIPO REQUERIDO - La maquinaria y equipo necesario para realizar las distintas actividades de la empresa son: Venta, Reparación y Mantenimiento de Equipo Computacional. 1 Vehículo 1 Mostrador 2 Mesas de Trabajo 1 Kit de herramientas 1 Aire Acondicionado
  • 12.
    Servicios Computacionales yAudiovisuales S.A. de C.V. Capacitaciones 11 Computadoras - para cada alumno y el técnico 11 Mesas de Trabajo 11 Sillas 1 Pizarra Acrílica 1 Cañón 1 Aire Acondicionado Arrendamiento de equipo audiovisual 1 Vehículo 2 Cañones (al inicio de la empresa) 2 Reguladores de voltaje 3.5 MATERIAS PRIMAS, INSUMOS y MATERIALES Todas las materias serán importadas, escogiendo el proveedor de acuerdo al precio de venta más bajo. La cantidad anual que se utilizará por cada uno de estos productos es 120. CASE DESCRIPCiÓN: Es donde se colocan todas las partes de la computadora y se conectan entre si.
  • 13.
    TECLADO. DESCRIPCiÓN: Es un dispositivoque permite la entrada de datos alfanuméricos por parte del usuario. RATÓN. DESCRIPCiÓN: Es un dispositivo de entrada que sirve para interactuar de manera visual con la computadora. MONITOR. DESCRIPCiÓN: Se utiliza para desplegar la información que contienen las computadoras. DISCO DURO. DESCRPCIÓN: Es un dispositivo de almacenamiento de información permanente, contiene los datos y los programas necesarios para el funcionamiento de la computadora.
  • 14.
    /CD-ROM. DESCRIPCiÓN: Se utiliza comomedio de almacenamiento masivo de solo lectura. DISQUETERA. DESCRIPCIÓN : Se utiliza para almacenar información en pequeña escala. TARJETA MADRE. DESCRIPCiÓN : Es el manejador principal de los componentes de la computadora. MEMORIA RAM. DESCRPCIÓN : Dispositivo de almacenamiento temporal, en el se cargan todos los programas.
  • 15.
    PROCESADOR. DESCRIPCiÓN: Se utiliza paragestionar los recursos de las computadoras. -­ -­ 3.6 ORGANIZACiÓN ADMINISTRATIVA 3.6.1 REQUERIMIENTO HUMANO Para el buen funcionamiento de la empresa se necesita del siguiente personal: Pues o Sueldo ensua TotalCantidad $ 700.00Gerente General $ 700.00 1 1 $ 225.00Secretaria $ 225.00 3 Técnicos $ 400.00 $ 1,200.00 $ 2,125.00 No se ha contemplado un contador, porque al ser la empresa pequeña resulta costoso tener uno en planta, por lo que se ha escogido utilizar una empresa que preste servicios contables (outsourcing) para reducir los costos.
  • 16.
    Servicios Computac ionalesy Audiovisuales S.A. de C.V. 3.6.2 ORGANIZACiÓN NORMAS PARA ESTRUCTURAR LA EMPRESA Para abrir la empresa en el país es necesario seguir los siguientes pasos: 1. Selección del nombre Investigar en el registro de comercio si el nombre está disponible El nombre de la empresa será: SERVICIOS COMPUTACIONALES Y AUDIOVISUALES, S..A. DE C.V. 2. Certificación de cheque Ir a un banco local a certificar un cheque a nombre de la sociedad con mínimo del 25% del capital social. Según la ley el monto mínimo para formar nuestra empresa es de $11,428.57, por lo que el monto del cheque debe ser de $2,857 .14 3. Tramites en alcaldía Ir a la alcaldía municipal del domicilio de cada socio a obtener la solvencia municipal de cada uno de ellos para constituir la sociedad Con esto se comprueba si cada uno de los socios ha pagado los impuestos municipales correspondientes. 4. Escrituración Pública Presentarse ante un notario previo acuerdo de honorarios y haber explicado el giro y tipo de la sociedad, para hacer la escritura pública de constitución de la sociedad. En nuestro caso el giro de la empresa será servicios .
  • 17.
    5. Presentación deescritura pública Presentar el testimonio de la escritura pública pagando los derechos de registro 6. Retiro de escritura Retirar la escritura inscrita del registro de comercio. 7. Tramites en el Ministerio de Hacienda Ir al ministerio de hacienda a retirar formularios para inscripción de NI!, llenar los datos del formulario y esperar el número de inscripción, una vez se obtiene se procede a sacar el número de registro de Contribuyente. Estos tramites son necesarios, pues del registro obtenido con ellos es que la empresa deberá llenar todos aquellos documentos que esten relacionados con el pago de impuestos. 8. Formalización Contable Necesitará pactar honorarios con contador y auditor para que legalice y autorice los libros contables. Anteriormente este trámite se llevaba a cabo en la superintendencia, pero ahora solo es necesario que un contador publico autorizado po la superintendencia lo realice. 9. Solicitud de matricula de empresa Solicitar matrícula de empresa y establecimiento, debiendo pagar impuestos dependiendo del activo de la empresa, anexar los recibos de pago de los derechos de matrículas correspondientes, luego esperar que aparezca publicado para mandar a publicar en el diario oficial, luego se deben llevar dichas publicaciones al registro y esperar uno o dos meses para que entreguen la autorización de la matricula de comercio.
  • 18.
    Servicios Computacionales yAudiovisuales S.A. de C.V. Este es el permiso que se otorga a una empresa para poder realizar cualquier actividad comercial amparada bajo las leyes del país. 10. Legislación Contable La sociedad debe presentar solicitud autenticada por un notario (a excepción que el tramite lo realice el representante legal de la empresa), el sistema contable, el catálogo de cuentas, el manual de aplicación, balance inicial, original y copia de la escritura de constitución, NIT de la sociedad, recibos de pagos de la matricula de empresa y personal de comerciante social y número de cedula del representante legal. Necesaria par llevar un control de todas las actividades (económicas) que realizará [a empresa durante su tiempo de vida. 11. Obtención de solvencia De la Dirección General de Estadísticas y Censos. Esto se hace con el solo propósito de tener una base confiable de datos en la que se pueda buscar que empresas y establecimientos son similares al nuestro y cuales son sus características. 12. Apertura de cuenta en la alcaldía En la alcaldía del domicilio de la sociedad presentar declaración jurada, anexar fotocopia de escritura, balance inicial, NIT, cedula de identidad personal del Representante Legal. La empresa también se debe registrar en la Alcaldía para efectos de poderle cobrar los impuestos respectivos .
  • 19.
    13.Inscripción en elMinisterio de Trabajo Se deberán hacer los respectivos contratos de trabajo, inscribir a la empresa en el Ministerio de Trabajo y enviar la nomina de los empleados con copia de sus contratos a esta cartera de estado. La inscripción se realiza para que este sirva como mediador en caso de existir una incongruencia, inconformidad o desacuerdo de las relaciones entre patrono y trabajadores. 14. Elaboración de facturas Comprar los libros de IVA y mandar a elaborar las facturas y comprobantes de crédito fiscal. Estos documentos son los que muestran las distintas operaciones que realizará la empresa y son la base de los registros contables. 15.Obtención del NIP Una vez la empresa comience operaciones (posea trabajadores) se debe sacar el Número de Identificación Patronal en el ISSS, para obtener dicho número se debe presentar la escritura de constitución, NIT, Cédula del Representante Legal. Una vez la empresa se pone en marcha (y ha contratado a los empleados) se solicita este número al ISSS, para que se comiencen a enviar las cuotas patronales al mismo.
  • 20.
    -- ORGANIGRAMA Actionlstas Junta Directiva Gerencia General AsesOOB Audiloria Ilegal -----------------~ Elclemaf------------­ I Departamento~to Técnico AdminiStr.iNo ¡I Técrico Ensamblaje TécnicoCapacit&cioo TécnicoI ·taláciéo SecrEtarIa I I I I I I
  • 21.
    3.7 ASPECTOS LEGALES Elproyecto tiene como finalidad la creación de una Sociedad (Art. 17 del Código de Comercio), cuyo nombre será: Servicios Computacionales y Audiovisuales, S.A. de C.V. Tal y como está indicado en el Nombre la Sociedad será anónima y de capital variable (Arts. 191,306 Y308 del código de comercio) Los empleados se contrataran bajo la forma de Contrato individual de trabajo (Artículos 17, 23 del código de trabajo). La semana laboral en la empresa será de ocho horas diarias y cuarenta y cuatro semanales (Articulo 161 del código de trabajo), con un día de descanso semanal (Articulo 171 del código de trabajo). A excepción de las capacitaciones que se impartan domingo en que la remuneración seguirá lo estipulado en el artículo 165 del código de trabajo. Las prestaciones ofrecidas durante las vacaciones, días festivos así como el pago del aguinaldo serán los establecidos por la ley (Artículos 177, 190, 198 del código de trabajo).
  • 22.
    3.8 ESTUDIO DEIMPACTO AMBIENTAL Debido al tipo de negocio que se pretende establecer (venta y ensamble de equipo computacional, arrendamiento de equipo audiovisual y capacitaciones), los efectos que las actividades realizadas en el mismo no perjudican de ninguna forma al medio ambiente. El desecho producido por la adquisición de las partes de computadora (cartón) tampoco es nocivo. "'".....
  • 23.
    j' .1 CRONOGRAMA DEACTIVIDADES PRIMER AÑO DE OPERACIONES Periodo comprendido entre el 1° de Junio de 2002 y 31 de Mayo de 2003 Meses-­ . Descripción de Actividades Junio Julio Agosto Septiembre Octubre Noviembre Diciembre Enero Febrer 1 - Instalación yOperación de la empresa I I I1 I I I I I I I - Adquisición de EquipoAudiovisual I i I I I I - Acondicionamiento de local paracapacitaciones - Compra de Equipodeoficina 2 - Adquisición de Partes de Computadora 3 - Ensamble yConfiguración I I 1" I I 111 I I 11 I I !. ! i I1 I 111 1 111 I 111 I I i I II I 1I I I 1 I I I I ¡ I 1 I 1 I I 11, 1 , 1I 1 1 I 1 I I I I I 4 - Preparación de Material paraCapacitaciones I 1 ' • I III I I I I I 1 I I 1 l I I I I 5 - Arrendamiento Local I II I r I 1 I I I I I I I I 111 6 - Mantenimiento de EquipoAudiovisual 7 - Ventas de EquipoComputacional 8 - Reparación de EquipoComputacional 9 - Mantenimiento deEquipoComputacional -. 10- Arrendamiento EquipoAudiovisual 11 11 11 1II I II I 11I I I I 11 1 I I 1 111 I II I I ¡¡ I I I I I I ¡. I 1 ! I I I I I I I I I i I I i. I : i 1 I I I I I 1 I I I I I I I I I I I l! , ¡I I I I I I I 1 , 1 I I I I I i j 1 ."I I 1
  • 24.
    ,¡, Cuadro #1 -Egresos (en Dolares) Air:s Materiales y Suministros 1 2 3 4 5 6 7 8 9 Corrp.iOOoras (paellaveta) 49,112.00 53,577.48 63,318.84 73,CID20 82,001.56 92,542.92 107,fOO.85 121,767.00 141,249.72 16 UitesooOidra 1,253.00 1,253.60 1,253.60 1,253.60 1,253.60 1,253.60 1,253.60 1,253.60 1,253.60 Gasolira 512.00 512.00 512.00 512.00 512.03 512.ro 512.00 512.00 512.00 Uile> ooAsaJ 311.77 311.77 311.77 311.77 311.77 311.77 311.77 311.77 311.77 Ga-rafas 00a;;¡ua 27.43 0.00 0.00 0.00 0.00 0.00 0.00 0.00 0.00 Agua PLJifica:la 402.29 438.00 438.00 438.00 438.00 438.00 438.00 438.00 438.00 Fotocopas 164.52 164.52 219.48 219.48 219.48 274.29 274.29 329.14 384.00 SUBTOTAL 51,784.33 56,25826 00,054.58 75,7S6.94 85,537~ 95,333.47 110,351.40 124,612.41 144,149.98 16 Afia> Maquinaria y equipo 1 2 3 4 5 6 7 8 9 Vetictio 4,00).00 0.00 0.00 0.00 0.00 0.00 0.00 0.00 0.00 Mesas paa corrp.ilrllra 59100 0.00 0.00 0.00 0.00 0.00 0.00 0.00 0.00 Escritorios 217.14 0.00 0.00 0.00 0.00 0.00 0.00 0.00 0.00 S1l1as Ergoronicas 428.57 0.00 0.00 0.00 0.00 0.00 0.00 0.00 0.00 EqLiPJ ALidoviSlBi 7,128.00 0.00 2,376.00 0.00 0.00 2,376.00 0.00 2,376.00 2,376.00 Corrp.iUlras (Activo Fijo) 5;JJ6.57 0.00 0.00 0.00 0.00 5;JJ6.57 0.00 0.00 0.00 Tela'oro 14.00 0.00 0.00 0.00 0.00 0.00 0.00 0.00 0.00 Teláom/Fax 107.31 0.00 0.00 0.00 0.00 0.00 0.00 0.00 0.00 Esta'"ies 411.43 0.00 0.00 0.00 0.00 0.00 0.00 0.00 0.00 MesasooT~o 205.71 0.00 0.00 0.00 0.00 0.00 0.00 0.00 0.00 Inslaaci6n Red 628.57 0.00 0.00 0.00 0.00 0.00 0.00 0.00 0.00 S1l1as tsos rnitipe> (plasticas) 30.00 0.00 0.00 0.00 0.00 0.00 0.00 0.00 0.00 inlJesores 137.14 0.00 0.00 0.00 0.00 0.00 0.00 0.00 0.00 LPS 1,057.49 0.00 0.00 0.00 0.00 0.00 0.00 0.00 0.00 Pilara Bla-ca 70.00 0.00 0.00 0.00 0.00 0.00 0.00 0.00 0.00 i<it 00H€mfriertas 62.00 0.00 0.00 0.00 0.00 0.00 0.00 0.00 0.00 Q..errador 51.00 0.00 0.00 0.00 0.00 0.00 0.00 0.00 0.00 SUBTOTAL 20,375.00 0.00 2,376.00 0.00 0.00 7,6S2.57 0.00 2,376.00 2,376.00
  • 25.
    At'JOS Otros 1 2 34 5 6 7 8 Imprevistos 5,523.22 4,837.95 5,518 .66 6,196.26 6,683.32 7,687.64 8,055.91 9,221 .12 1 SUBTOTAL 5,523 .22 4,837.95 5,518.66 6,196.26 6,683.32 7,687.64 8,055.91 9,221 .12 1 Cuadro #1 - Egresos (en Dolares) TOTAL
  • 26.
    J J Cuadro #1- Egresos (en Porcentajes) Servicios personales AlIJOS 1 2 3 4 5 6 7 8 Gerente GEnraI 6.64% 8.27"k 7.61% 6.78% 6.28% 5.74% 5,47"k 4.78% Secretaia 2.13% 2.66% 2.45% 2.18% 2.02% 1.84% 1.76% 1.54% Tecnicos 7.59% 9.45% 8.70% 11.62% 10.n% 9.83% 9.38% 10.93% /iFP+ rssss 2.29",(, 2.85% 2.63% 2.88% 2.67% 2.44% 2.33% 2,42% Prestaciones (Vacaciones, ~li~ldos) 1.56% 1.78% 1.64% 1.80% 1.67% 1.52% 1.45% 1.51% SUBTOTAl 20.21% 25.01% 23.02% 25.26"k 23.42% 21.38% 20.40% 21.18% AlIJOS servicios nop9ll1OOales 1 2 3 4 5 6 7 8 AlqLiIer 7.09% 8.10% 7.10% 6.32% 5.00% 5.61% 5.35% 4.67% ~ua 0.09% 0.12% 0.10% 0.09% 0.09% 0.07% 0.07",(, 0.06% Electricidoo 2.17% 2.70% 2.37% 2.11% 1.95% 1.70% 1.62% 1.42% Telefa10 0.57% 0.71% 0.62% 0.55% 0.51% 0,45% 0.43% 0.37% P~eria y utiles (Facluras.....) 0.05% O.OO"k 0.05% 0.04% 0.04% 0.04% 0.03% 0.03% CcntéiJilidOO 0.59% 0.67% 0.59% 0.53% 0.49% 0.42% 0.41% 0.35% Instalación Inlemel 0.00",(, 0.00% 0.00% 0.00% 0.00% 0.00% 0.00% 0.00% Internet 0.71% 0.81% 0.71% 0.63% 0.59% 0.51% 0.49% 0.42% P~arda 0.59% 0.67",(, 0.59% 0.53% 0.49% 0.42% 0.41% 0.35% Mcr1terirriento (Equipo yvetlIaJo) 0.89% 1.01% 1.04% 0.92% 0.00% 0.85% 0.81% 0.80% SUBTOTAl 12.81% 14.85% 13.17% 11.73% 10.87% 10.07% 9.61% 8.48%
  • 27.
    Cuadro #1 -Egresos (en Porcentajes) Materlalea y Suminl8tros AÑos 1 2 3 4 5 6 7 8 Computadoras (Parala venta) 42.34% 52.74% 54.64% 56.15% 59.00% 57.32% 63.58% 62.8 Utilesde Oficina 1.08% 1.23% 1.08% 0.96% 0.89% 0.78% 0.74% 0. Gasolina 0.44% 0.50% 0.44% 0.39% 0.36% 0.32% 0.30% 0. UtilesdeAseo 0.27"'<' 0.31% 0.27% 0.24% 0.22% 0.19% 0.18% 0. Garrafasde agua 0.02% O.OOO,{, 0.00% 0.00% 0.00% 0.00% 0.00% 0. Agua PuJillcada 0.35% 0.43% 0.38% 0.34% 0.31% 0.27% 0.26% 0. Fotocopias 0.14% 0.16% 0.19% 0.17% 0.16% 0.17% 0.16% 0. SUBTOTAL 44.65% 55.37% 57.00% 58.25% 60.95% 59.05% 65.23% 64. Maquinaria y equipo AÑOS 1 2 3 4 5 6 7 8 Vehiculo 3.45% 0.00% 0.00% 0.00% 0.00% 0.00% 0.00% 0. Mesas para ccmputadora 0.47% 0.00% 0.00% 0.00% 0.00% 0.00% 0.00% 0. Escritorios 0.19% 0.00% 0.00% 0.00% 0.00% 0.00% 0.00% 0. Sillas Ergonomicas 0.37% 0.00% 0.00% 0.00% 0.00% 0.00% 0.00% 0. EquipoAuldlovisual 6.15% 0.00% 2.05% 0.00% 0.00% 1.47% 0.00% 1. Computadoras (Activo Fijo) 4.55% 0.00% 0.00% 0.00% 0.00% 3.27% 0.00% 0. Telefono 0.01% 0.00% 0.00% 0.00% 0.00% 0.00% 0.00% 0. Telefono'Fax 0.09% 0.00% 0.00% 0.00% 0.00% 0.00% 0.00% 0. Estantes 0.35% 0.00% 0.00% 0.00% 0.00% 0.00% 0.00% 0. Mesas de Trabajo 0.18% 0.00% 0.00% 0.00% 0.00% 0.00% 0.00% 0. Instalación Red 0.54% 0.00% 0.00% 0.00% 0.00% 0.00% 0.00% 0. Sillas Usosmultiples(Plasticas) 0.03% 0.00% 0.00% 0.00% 0.00% 0.00% 0.00% 0. Impresores 0.12% 0.00% 0.00% 0.00% 0.00% 0.00% 0.00% 0. UPS 0.91% 0.00% 0.00% 0.00% 0.00% 0.00% 0.00% 0. PizarraBlanca 0.06% 0.00% 0.00% 0.00% 0.00% 0.00% 0.00% 0. Kit de Herramientas 0.05% 0.00% 0.00% 0.00% 0.00% 0.00% 0.00% 0. Quemador 0.04% 0.00% 0.00% 0.00% 0.00% 0.00% 0.00% 0. SUBTOTAl 17.57% 0.00% 2.05% 0.00% 0.00% 4.74% 0.00% 1.
  • 28.
    ¡ Cuadro #1 -Egresos (en Porcentajes) TOTAL AÑOS Otros 1 2 3 4 5 6 7 Imprevistos 4.76% 4.76% 4.76% 4.76% 4.76% 4.76"~ 4.76% SUBTOTAl 4.76% 4.76% 4.76% 4.76% 4.76% 4.76% 4.76%
  • 29.
    u Cuadro #2 -Ingresos (En dolares) Fuentes de Ingreso AÑOS 1 2 3 4 5 6 7 B Prestamo 26,094.91 Ventas 109,435.08 136,097.45 155,151.09 176,872.24 201,634.36 229,863.17 262,044.01 298,73 Aporte 11,428.57 Otros 14,792.20 38,186.76 77,446.04 124,196.92 185,481.48 253,904.26 346,77 INGRESOS BRUTOS 146,958.56 150,889.65 193,337.85 254,318.29 325,831.28 415,344.65 515,948.27 645,50 (-) Egresos 115,987.52 101,596.89 115,891.81 130,121.37 140,349.80 161,440.39 169,174.02 193,64 (-) Pago Prestamo 16,178.84 11,105.99 TOTAL INGRESOS 14,792.20 38,186.76 77,446.04 124,196.92 185,481.48 253,904.26 346,774.25 451,86
  • 30.
    ( ./ Cuadro #3 -Presupuesto de Ingresos y Egresos (en dólares) AÑos 1 2 3 4 5 6 7 8 Ingresos Totales 109,435.08 136,097.45 155,151.09 176,672.24 201,634.36 229,663.17 262,044.01 296,730.17 EgresosTotales 115,987.52 101,596.69 115,691.81 130,121.37 140,349.80 161,440.39 169,174.02 193,643.60 Presupuesto de Ingresos y Egresos -6,552.44 34,500.56 39,259.28 46,750.68 61,284.56 68,422.76 92,869.99 105,086.57
  • 31.
    Cuadro #4 -Estados pro forma Balance Inicial (en dólares) Servicios Computacionales y Audiovisuales, S.A. de C.V. BALANCE INICIAL AL 10 DE JUNIO DE 2002 CIRCULANTE 11,428.57 CAPITAL 11,428.57 Bancos 11,428,57 Aporte de los Socios 11,428.57 ___'--'-'-'=:..:....­ TOTAL ACTIVO 11,428.57 TOTAL CAPITAL 11,428.57 Representante Legal Auditor Externo Contador
  • 32.
    Servicios Computacionales yAudiovisuales, S.A. de C.V. Estado de Resultados del 1° de junio de 2002 al 31 de mayo de 2003 (En Dólares) VENTAS 109,435.08 Ventade EquipoComputacional 56,856.93 Arrendamiento EquipoAudiovisual 35,981.87 Reparación Computadoras 976.25 MantenimientoComputadoras 976.25 Capacitaciones 14,643.78 MENOS GASTOS 115,987.52 Gastosde Administración 39,869.55 GastosdeVenta 70,594.76 Imprevistos 5,523.22 PERDIDA DEL EJERCICIO -6,552.44 Representante Legal Auditor Externo Contador
  • 33.
    ¡¡ j Cuadro #5- Flujo de Efectivo (en dólares) AÑOS 1 I 2 I 3 I 4 I 5 I 6 I 7 I 8 I 9 I Saldo Inicial INGRESOS Ventas 109,435.08 136,097.45 155,151.09 176,872.24 201 ,634.36 229,863.17 262,044.01 298,730.17 340,552.4 Prestamo 26,094.91 Ingresos Totales 146,958.56 167,068.49 220,622.69 281,603.12 353,116.11 442,629.49 543,233.11 672,789.26 819,698.05 Egresos SALDO DISPONIBLE
  • 34.
    ¡ ! Cuadro #6- Flujo de Fondos (en dólares) ArlJOS INGRESOS 1 2 3 4 5 6 7 8 Ventas 109,435.08 136,097.45 155,151.09 176,872.24 201,634.36 229,863.17 262,044.01 298,730.17 34 Valorde Salvamento 16,300.64 12,225.48 10,051.12 5,500.76 950.40 6,597.26 4,591.54 4,961.83 Ingresos Totales 125,735.72 148,322.93 165,202.21 182,373.00 202,584.76 236,460.42 266,635.55 303,692.00 34 Egresos 115,987.52 101,596.89 115,891.81 13:),121 .37 140,349.80 161 ,440.39 169,174.02 193,643.60 21 Utilidades 9,748.20 46,726.04 49,310.40 52,251.63 62,234.96 75,020.03 97,461.53 110,048.40 12
  • 35.
    ~--.. Cuadro #7 Métodosde Evaluación Datos Iniciales 37,523.48Iniersi6n 12.00%Irasa de Mercado Año Ingresos Egresos 1 109,435.oe 115,987.52 2 136,097.4: 101,596.89 3 155,151.OS 115,891.81 4 176,872.2~ 130,121.37 5 201,634.3€ 140,349.8C 6 229,863.17 161,440.39 7 262,044.01 169,174.02 8 298,730.17 193,643.60 340,552.4C 216,490.859 10 388,229.73 237,611.49 442,581.89 255,147 .3611 VALOR ACTUAL NETO El Valor Actual Neto es Actualizar de un futuro hacia un presente. Relaciona beneficio sobre costo y trata de establecer la diferencia entre ambos, diferencia que se convierte al final. Permite actualizar esa diferencia de beneficio menos costo trayéndola de un futuro a un presente. Parte de una tasa de mercado para actualizar el proyecto. El VAN no solamente toma en cuenta la diferencia de beneficio menos costo sino también la inversión inicial que demanda el proyecto. El VAN es un indicador muy confiable para tomar decisiones dentro de un proyecto.
  • 36.
    Criterios de Evaluacióndel VAN Si VAN> O se acepta el proyecto Si VAN < Ose rechaza el proyecto Si Van =Oes indiferente Ecuación General del VAN - VAN 1=n =1 t=1 (B 1- e t) (1 + i ) t - I o V~ 109,435.08- 115,987.52 1.12' + 136,097.45 - 101,596.89 1.1:t + 155,151.09­ 115,891.81 1.12 3 + 176,872.24­ 130,121.37 1.12' + 201,634.36- 140,349.80 1.12 5 + 229,863.17 · 161,440.39 1.1i' + 262,044.01­ 169,174.02 1.12 1 + 298,730.17­ 193,643.60 1.12 8 + 340,552.40 - 216,490.85 1.12 9 + 388,229.73· 237,611.49 + 442,581.89- 255,147.36 _ 37,523.48 1.12" 1.12'2 V~= -5,850.39+ 27,503.63+ 27,943.98+ 29,711 .03+ 34,774.51 + 34,665.11 + 42,009.67+ 42,442 .70+ 44,737.84 + 48,495 .04 + 53,882.95 - 37,523.48 VAN= 342,792.58 El proyecto se acepta pues su VAN es mayor que cero, lo cual significa que el proyecto es capaz de recuperar su inversión inicial, cubrir los costos en los que se incurrirán durante su vida útil y generará utilidades por un valor de $342,792.58 para los accionistas. '--'
  • 37.
    TASA INTERNA DERETORNO. Demuestra cual es el Retorno que genera una inversión una vez actualizado sus Valores Actuales Netos Criterios de evaluación Si Tir > i se acepta el proyecto Si Tir < i se rechaza el proyecto Si Tir = i es indiferente Ecuación General de TIR TIR = i 2- (b- i1) r VAN 2 JLAN 2 - VAN 109,435.08- 115,987.52 + 136,097.45- 101 ,596.89 + 155,151.09- 115,891 .81 + 1.125' 1.1252 1.1253 VAN2:= 176,872.24- 130,121.37 1.125 4 + 201,634.36- 140,349.80 1.1255 + 229,863.17- 161,440.39 1.125 6 + 262,044.01- 169,174.02 1.125 7 + 298,730.17- 193,643.60 1.1256 + 340,552.40- 216,490.85 1.1259 + 388,229.73- 237,611.49 + 442,581 .89- 255,147.36 _ 37,523.48 1.125" 1.125 12 VAN2= -5,824.39+ 27,259.70+ 27,573.05+ 29,186.34+ 34,008.58+ 33,750.92+ 40,720.00+ 40,956.90+ 42,979.81+ 46,382.31+ 51,306.44- 37,523.48 VAN2= 330,n6.16
  • 38.
    330,776.16 r= 0.125-(0.125-0.12) x- - - - - - - x100 330,776.16 - 342,792.58 r= 26.26% LA TIR está 14.26 puntos por encima de la tasa de mercado, lo cual significa que invertir en el proyectos es mucho más rentable que invertir en el mercado financiero. RELACiÓN COSTO BENEFICIO Consiste en tratar de evaluar el proyecto desde el punto de vista de los beneficios y de los costos que el proyecto genera los beneficios son los ingresos que el proyecto genera y los costos son los egresos que el proyecto genera. Criterios de evaluación Si SIC >1 se acepta el proyecto Si B/C < 1 se rechaza el proyecto Si SIC = 1 es indiferente Ecuación General de BIC SIC =(S tI (i+1)"t) I (C tI (1+ i)"t) BENEFICIO I COSTO 115,987.52 101,596.89 + 1.12' 1.17 130,121.37 140,349.80 161,440.39 1.12' 1.125 1.1ZS + +169,174.02 193,643.60 216,490.85 +
  • 39.
    1.1t 237,611.49 255,147 .36 1.12 11 1.1i2 LC= 893,822.88 109,435.08 136,097.45 155,151.09+ + 1.1i 1.1~ 1.123 176,872.24 201,634.36 229,863.17 + 1.17 1.125 1.1:t 262,044.01 298,730.17 340,552.40 + 1.12 7 1.1:t 1.1t 388,229 .73 442,581 .89 1 1.12' 1.1i2 LB =1,274,138.94 SIC: 1,274,138.94 37,523.48 + 893,822.88 B/C =1.37 La Relación Beneficio/Costo es mayor que uno, loque significa que por cada dolar invertido en el proyecto obtendremos treinta y siete centavos adicionales, de lo que deducimos que el proyecto es factible.
  • 40.
    INDICE DE VALORACTUAL NETO Es útil para evaluar proyectos desde el punto de vista de la relación costo beneficio más si embargo el índice de valor actual neto lo único que hace es netear el 100 % de la inversión que hace el proyecto y para ello recure a la siguiente formula matemática. IVAN =B/C-1 Criterios de evaluación. Si IVAN > Ose acepta el proyecto Si IVAN < Ose rechaza el proyecto Si IVAN =Oes indiferente. (VAN::: B/C-1 IVAN::: 1.37 -1 rVAN = 0.37 LA IVAN es mayor que cero, lo cual significa que el proyecto es capaz de recuperar su inversión inicial, además generará utilidades del 37%, por lo que se puede concluir que el proyecto es viable.
  • 41.
    CUADRO - RESUMENDEL PROYECTO El proyecto es viable porque: • El VAN es positivo y con valor de 342,792.58 que es el valor de las utilidades obtenidas a la fecha de finalización del proyecto. • La TIR es superior a la tasa de mercado por un 14.26 puntos, lo que indica que invertir en el proyecto es mejor que invertir en la banca nacional. • El Coeficiente Beneficio/Costo al final del proyecto es de 1.37, lo que indica que los ingresos son mayores que los egresos en un 37%. • La IVAN es positiva, por lo que los ingresos brutos del proyecto alcanzan a cubrir la inversión inicial y los gastos en los que se incurrirán a lo largo de la vida de este.
  • 42.
    Cuadro #8 -Capacidad de pago Meses Capital Prestamos Ingresos Egresos Total 1 11,428.57 26,094.91 26,094.91 11,428.57 2 9,948.64 7,411.78 13,965.43 3 9,948.64 7,411.78 16,502.30 4 9,948.64 7,754.64 18,696.31 5 9,948.64 7,411.78 21,233.17 6 9,948.64 7,411.78 23,770.03 7 9,948.64 9,223.03 24,495.65 8 9,948.64 7,754.64 26,689.66 9 9,948.64 7,411.78 29,226.52 10 9,948.64 7,411.78 31,763.38 11 9,948.64 7,411.78 34,300.25 12 9,948.64 13,277.85 30,971.04
  • 43.
    ¡ I MARCO LÓGICO ResumenNarrativo Indicadores Objetivamente verificables FIN DEL PROYECTO Crear una empresa que brinde servicios de apoyo informático y audiovisual para suplir la demanda insatisfecha de los coosumidores de este servicio del área Metr~olitana de San Salvador. PROPOSITO • Prestar servicios de venta, reparación y mantenimiento de equipocomputacional, conaltacalidad yde bajocosto. • Ofre::er capa~itaciones íntormat cas a empresas y consumidores, ba,¡o el esquema del software de libre distribución. • Vender servicios de arrendamiento de equipo audiovisual a 1" Mantenimientos y reparaciones l' Facturas y fichas de repar empresas capacitadoras, estudiantes universitarios, y demás realizados. mantenimiento. organismosque los requieran. COMPONENTES • Computadoras vendidas. • Capacitaciones impartidas. • Equipoaudiovisual arrendado. • Computadoras reparadas • Mantenimientos realizadosobrecomputadoras ACTIVIDADES • Establecimientode la Empresa. • Compra de materialesequipos ysuministros. • Pr~aganda. • Ventade servicios. • Preparación de equiposy material paracapacitaciones. • Clientes satisfechos • Tipo de capacitaciones impartidas • Tasade crecimientoAnual • Rubrosmás rentables de laempresa • Alcancegeográficoactual • Computadoras ArmadasyVendidas. • Número de personas inscritas en capacitaciones y capacitaciones realizadas. • Comprobantes de pago " EquipoArrendado. equipoarrendado. • Ventade 120 computadoras • Facturas de venta de Computacional. • Dos capacitacionesmensuales. • Matriculas • Dos equipos reparados (computadoras) mensualmente. " Facturasy ficha de reparación. • Dos mantenimientos a equipoI•Facturas yficha de mantenimie computacional mensualmente. • Dos Equipos audiovisuales arrendados diariamente. Cantidad Duración Costo 100% Un mes $ 21,370.08 100% Anual $51 ,784.33 100% Anual $ 685.71 100% Anual $ 1,028.57 100% Anual $ 164.52 Medios de Verificación • Ficha del cliente. • Reportehistóricode capacitacio • Reporte histórico de Ventas • Reporte comparativo agrupa rubros (Anual) • Reporte de zonificaciónde clie I • Facturas de venta. • Facturas de pago de inscrip materiales impresos. • Comprobante de arrendamie equipo, comprobante de ent devoluciónde equipo. • Cronograma de actividades. • Estados Financieros. • Monitoreo de las ventas
  • 44.
    CONCLUSIONES. • El proyectoes viable, pues a través de la creación del mismo se ha determinado que cumple con las característica técnicas y de mercado necesarias para ser competitivo. • El proyecto es factible pues se puede demostrar (Por medio de la VAN, TIR, SIC e IVAN) que el proyecto genera utilidades durante el periodo de vida para el cual ha sido concebido. • El factor crítico de la empresa a formarse es vencer la falta de interés que se pueda mostrar hacia el producto ofrecido, por no ser el más común en nuestro medio, para vencer este desinterés se debe hacer una campaña publicitaria enfocada a las necesidades que con el software a distribuir puede satisfacer el consumidor y la empresa.
  • 45.
    7RECOMENDACIONES. • Se recomiendaque el proyecto debe realizarse dándole seguimiento e la forma descrita en el presente documento. • • El proyecto debe comenzar actividades a partir del mes de junio del presente año. • De lo contrario no tendría validez debido a que los precios en el mercado continuamente están cambiando. • La Empresa debe de actualizarse continuamente en los campos tecnológico y pedagógico, para poder ofrecer servicios de calidad a sus clientes. • Es necesario publicitar la empresa para que los clientes potenciales se sientan motivados a adquírir herramientas alternativas y de bajo costo para satisfacer sus necesidades.