1
.
2
NUESTRA VISON ES BRINDAR UN BUEN SERVICIO A NUESTROS
CLIENTES A LA HORA DE DAR SOPORTE Y MANTENIMIENTO A LOS
EQUIPOS DE COMPUTO QUE SE NOS HAN CONFIADO Y SOBRE
TODO QUE SU EQUIPO QUEDE EN EL MEJOR ESTADO POSIBLE,
DEPENDERA DE NOSOTROS DARLE A CONOCER SUS OPCIONES
PARA QUE SU EQUIPO QUEDE EN OPTIMAS CONDICIONES PARA SU
MAYOR RENDIMIENTO YA QUE SOMOS LA MEJOR OPCION EN
SISTEMAS DE COMPUTO.
>HONESTIDAD
>RESPETO
>TRANSPARENCIA
>IGUALDAD
>CALIDAD
>RESPONSABILIDAD
>EFICACIA
>CALIDAD
3
NUESTRA META ES EN ALGUNOS AÑOS SER RECONOCIDOS A NIVEL
INTERNACIONAL POR NUESTROS EXELENTES SERVICIO Y METODOS
.
EXPANDIRNOS POR LA REPUBLICA EN DIFERENTES LUGARES O
LOCALES.
AL IGUAL EN ALGUN MOMENTO COLABORAR CON ALGUNA
COMPAÑIA CONOCIDA MUNDIALMENTE DE SERVICIOS DE
COMPUTACION O DISTRIBUIDORES.
4
AMERICA PAOLA MARTINEZ CHANEZ
4D
CBTIS 122
5
PORTADA…
MISION,VISION,VALORES…
PORTADA MANUAL DE PROCEDIMIENTOS…
INDICE…
OBJETIVOS…
ORGANIGRAMA…
POLITICAS…
MANTENIMIENTO CORRECTIVO Y
PREVENTIVO…
FORMATO DE REPORTE…
FORMATO DE BITACORA…
PLAN DE MANTENIMIENTO…
SOFTWARE REMOTO…
SOFTWARE PARA HELPDESK…
NIVELES DE SOPORTE…
PAGINA Y BLOGG DE LA PAGINA…
DATOS DE CONTACTO…
6
CONCLUSIONES…
*El objetivo de este manual es proporcionarle ayuda
a nuestros usuarios, en este aparecen documentos
con los que podrás apoyarte para resolver problemas
de soporte técnico preventivo y correctivo, también
tenemos diagramas con problemas básicos de
hardware y software también vienen incluidos cada
uno de nuestros formatos con los que vamos a
manejar tus problemas, reportes para guardar tu
problema y bitácora con lo que tú nos vas a ayudar
sin alguna vez volvemos a tener el problema que
tuvimos con usted, tenemos a tu vista nuestro plan
de mantenimiento con el que te darás cuenta de con
que contamos y como nos manejamos a la hora de
atenderte, también veras como damos importancia a
tu visita con un help desk en el que nosotros le
damos la prioridad que tú necesitas, después te
mostraremos los niveles de soporte con el que
cuentan nuestros técnicos y te darás cuenta que
estamos especializados en mantenimiento a distancia
con nuestras aplicaciones de acceso remoto, aquí
tenemos nuestro organigrama en el que viene cada
puesto que tiene nuestra empresa y quien ocupa el
7
puesto, se ve cuáles son los valores, la misión y visión
de esta empresa, dando a saber la dedicación de
BlackNeighbors a con sus clientes y recordar siempre
que “hasta tu más oscuroproblematiene solución” .
Director ejecutivo
Moronee Ochoa
Ejecutiva en jefe
América Martínez
Gerente 1
Manuel Sosa
Gerente 2
Rosa Méndez
Gerente 3
José Lozano
TECNICO 1
María Luna
TECNICO 2
Lesly Muñoz
TECNICO 3
Katia Olivas
TECNICO 4
Lían Sona
TECNICO 5
Manuel Pérez
TECNICO 6
Luis Luna
ASIS.TELEFONICO
NORMA CHANEZ
ASIS.TELEFONICO
VICTOR GARZA
8
En el grupo BlackNaighbors ofrecemos nuestras capacidades y saberes de
soluciones y reparaciones de problemas en todo el entorno referente a
sistemas de cómputo.
Nuestra política de calidad, medio ambiente, seguridad de la información,
privacidad, se manifiestan mediante nuestro firme compromiso con los
CLIENTES de satisfacer plenamente sus requerimientos y expectativas,
para ello garantizamos impulsar una cultura de calidad basada en los
principios de honestidad, liderazgo y desarrollo de las personas,
solidaridad, compromiso de mejora y seguridad de nuestros clientes que en
nuestras manos dejan su equipo.
Esto exige una orientación clara de la organización hacia cuatro factores
claves:
01. ORIENTACION HACIA EL CLIENTE: CONSEGUIR LA
SATISFACCION Y FIDELIDAD DE NUESTROS CLIENTES.
02. ORIENTACION HACIA LOS PROCESOS: A TRAVES DE UN
INFORME DETALLADO SOBR NUESTRASOLUCION POR MEDIO
DE LA BITACORA.
9
03. ORIENTACION SOBRE LOS RESULTADOS: DE IGUAL
MANERA CON EL APOYO DE LA BITACORA Y EL RESULTADO
FINAL.
04. ORIENTACION HACIA LA PROTECIION DEL MEDIO
AMBIENTE: PARA CONCIENTIZAR SOBRE EL DAÑO QUE PUEDE
LLEGAR OCASIONAR EL DESECHO ELECTRONICOS.
Con base a lo anterior y como garantía la empresa BlackNeighbors
establecemos los siguientes principios y valores estratégicos:
01. LIDERAZGO.
02. ALINZAS.
03. MEJORA CONTINUA.
04. SEGURIDAD DE LA INFORMACION.
05. ORIENTACION GENERAL.
Por ello BlackNeighbors nos comprometemos a:
01. incrementar y consolidar la innovación tecnológica para mayor mejora
continua.
02. Conocer y evaluar el impacto social de nuestro trabajo.
03. fomentar la minimización de consumos energético.
04. Garantizar la información, asegurar la confidencialidad que se nos
brinda al tener su equipo y problema.
10
05. contar con garantías en su solución duradera y verdadera.
06. mantenernos actualizados en los programas que se brindan como
servicio y en el equipo para reparar daños, contando con la mayor
tecnología de punta.
11
WIFI (COMPOSICION)
12
REEMPLAZAR MONITOR
13
INSTALACION DE OFFICE
14
CONFIGURAR IMPRESORA
15
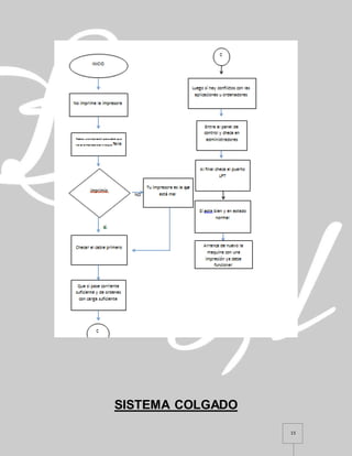
SISTEMA COLGADO
16
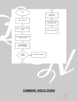
CAMBIAR DISCO DURO
17
PONER CONTRASEÑA AL BIOS
18
19
CAMBIAR CARCASA
20
MANTENIMIENTO PREVENTIVO
SOFTWARE
21
QUITAR CONTRASEÑA BIOS
22
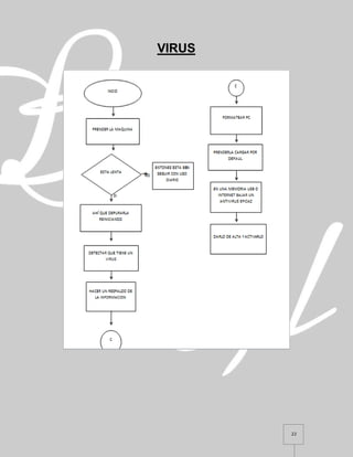
VIRUS
23
BLACKNEIGHBORS A.C.
SOPORTE Y MANTENIMIENTO DE EQUIPO DE CÓMPUTO
CHIHUAHUA, CHIHUAHUA
FECHA DE RECIBIDO: FECHA DE ENTREGA: No.REPORTE:
DATOS DEL TECNICO ENCARGADO
NOMBRE:
TELEFONO:
NUMERO DE EMPLEADO:
FIRMA
DATOS DEL CLIENTE
NOMBRE:
TELEFONO:
DIRECCION:
FIRMA
DESCRIPCION DEL EQUIPO
EQUIPO:
MARCA O MODELO:
SISTEMA OPERATIVO:
PROCESADOR:
MAMORIA RAM:
TARJETA MADRE:
DIAGNOSTICO DEL EQUIPO
FALLA…
CAUSA…
SOLUCION…
OBSERVACIONES
24
BITACORA DE SOPORTE
BLACKNEIGHBORS A.C.
SOPORTE Y MANTENIMIENTO DE EQUIPO DE CÓMPUTO
CHIHUAHUA, CHIHUAHUA
DESCRIPCION DEL EQUIPO
EQUIPO MARCA -
MODELO
SISTEMA
OPERATIVO
PROCESADOR MEMORIA
RAM
TARJETA
MADRE
DIAGNOSTICO DEL EQUIPO
FALLA CAUSA SOLUCION
OBSERVACIONES
25
PLAN DE MANTENIMENTO DE EQUIPO DE CÓMPUTO
1.- DIAGNOSTICO SITUACIONAL
Se hace un análisis a todos los equipos de la empresa BlackNeighbors, la
empresa cuenta con:
°HARDWARE.
 25 laptop
 10 impresoras
 4 scanner
 50 pc
 10 ups
°SOFTWARE.
 79 servidores
 20 Reuter
Tenemos un total de empleados de…. 68 personas hombres/mujeres
Puestos……
Técnicos especializados en soporte técnico en software- 16 personas
hombres/mujeres
Técnicos especializados en soporte técnico en hardware- 22 personas
hombres/mujeres
Técnicos expertos especializados en más de una materia- 19 personas
hombres/mujeres
26
Personal en oficinas- 11 personas mujeres
2.- LEVANTAMIENTO DE INVENTARIO.
Cada determinado tiempo es necesario levantar un acta donde diga con
cuantos equipos contamos tipo y ubicación de este…
ID ACTIVIDAD EMPIEZA TERMINA DURACION JUNIO
1 Realización de
inventario
10-jun-
2019
15-jun-
2019
5 días 10,11,12,13,14,15
De junio
2 Entrega del
informe de
inventario
12-jun-
2019
12 a 13-
jun-2019
De 1 a 2
días
12,13 de junio
3.- Mantenimiento preventivo de equipo de cómputo…
Aquí en la empresa de BLACKNEIGHBORS hacemos una revisión preventiva a
cada uno de nuestros equipos con ayuda de nuestros 57 técnicos… estas
tareas son repartidas según la especialidad de nuestros técnicos….
Cada computadora pasa por nuestro técnico de soporte en software quien
realiza las actualizaciones necesarias y da una revisión de programas.
Después pasa por nuestros técnicos en soporte de hardware quienes dan
limpieza a cada equipo.
Finalmente pasa por nuestros técnicos expertos para que den una revisión
final general.
Mantenimiento correctivo de equipo de cómputo
Se le brinda mantenimiento correctivo a los equipos que ya les hace falta
alguna pieza nueva o que necesita el remplazo de alguna aplicación, este lo
aplicamos rara vez ya que gracias al mantenimiento preventivo que
realizamos muy seguido no es necesario corregir o remplazar nada.
27
en el dado caso de que algún equipo este fallando alguno de nuestros
técnicos en hardware revisa el equipo y busca que es lo que puede tener esta
y si este checa que hay alguna pieza o piezas dañadas las manda a pedir y es
remplazada lo más rápido posible .
En el caso de que el problema no sea físico uno de nuestros técnicos en
software lo revisa y corrige el error.
28
6) NUMERO DE RECURSOS HUMANOS.
La empresa de BlackNeighbors cuenta con 57 técnicos formando 5 equipos ,
3 equipos de 10 técnicos y 2 de 11 técnicos y una persona extra al mando
como gerente.
7) MATERIALES NECESARIOS PARA REALIZAR EL MANTENIMIENTO.
MATERIALES CON LOS QUE CUENTA LA EMPRESA:
La empresa cuenta con una cantidad ilimitada de:
*Aire comprimido.
*Kits de desarmadores.
*Pulseras antiestáticas.
*Spray limpia contactos.
*Guantes y mascarillas.
*Camisa de la empresa.
8) SEGUIMIENTO Y MONITOREO.
El desarrollo de mantenimiento se efectuara según el cronograma
establecido el cual contiene las fechas para realizarlo el personal que está
haciendo uso del equipo debe estar enterado anticipadamente para realizar
el mantenimiento de este modo no hay contra tiempos.
9) SUGERENCIAS:
*NO REALIZA OTROS TRABAJOS A MENOS DE QUE SEA EMERGENCIA.
*COMUNICAR PREVIAMENTE AL USURIO EL MOVIMIENTO DE SU EQUIPO.
29
*HACER BUEN USO DE LOS RECURSOS DE CÓMPUTO.
*CONTAR CON EL EQUIPO NECESARIO.
DAS LAS INDICACIONES RESPECTIVAS AL USUARIO:
*DAR MANTENIMIENTO OREVENTIVO CADA DETERMINADO TIEMPO.
*NO COMER ENCIMA DEL TECLADO.
*NO OBTRUIR LA VENTILACION DEL GABINETE.
*APAGAR CORRECTAMENTE EL EQUIPO POR MEDIO DEL SISTEMA.
*CONSULTARCON PERSONAL DE CÓMPUTO CUALQUIERDUDA O SITUACION
QUE ESTE MANIFIESTE.
AMERICA MARTINEZ MORONEEOCHOA
30
Conéctese con su cliente en 2 segundos
Inicie una sesión remota con un sólo click y ofrezca soporte a sus clientes de forma rápida.
Con ISL Light 4 puede conectarse en menos de 2 segundos permitiéndole hacer más en menos
tiempo.
Iniciando una sesión de soporte remoto
31
Unirse a una sesión
Unirse a una sesión remota nunca fue tan fácil - el cliente sólo necesita ejecutar un link
enviado por usted o bien a través de email o live chat. En algunos casos, el cliente también
puede introducir en código de sesión en la página web.
www.islonline.com/join
Acceso remoto
Acceda a equipos remotos desatendidos desde cualquier lugar. Conéctese a uno o varios
equipos al mismo tiempo.
Descargar ISL AlwaysOn
32
33
Información del equipo remoto
Información sobre hardware y software del equipo remoto, disponible en un diseño elegante
que le permitirá conocer más detalles sobre la CPU, la memoria, unidades de almacenamiento
y más información relevante.
Agrupe y comparta sus equipos remotos
Aumente la productividad, organizando todos sus equipos y servidores en grupos. Estos
grupos podrán ser compartidos fácilmente con otros usuarios, quienes podrán disponer de
acceso remoto inmediato.
34
35
1. Descargar desde la página http://sourceforge.net/projects/phd/files/ el archivo .zip (para esta
publicación, el archivo con la última versión "estable" es phd_2_12.zip).
2. Mover el archivo descargado al "directorio home" del servidor web, por ejemplo:
sudo mv phd_2_12.zip /var/www/
3. Descomprimir archivo:
sudo unzip /var/www/phd_2_12.zip
4. Dar permisos a la carpeta:
sudo chmod 777 -R /var/www/phd_2_12
5. Para efectuar la configuración inicial de PHD, acceder con el navegador a http://(su
servidor)/phd_2_12/setup/esp/:
6. Seleccionar el lenguaje de las pantallas de PHD Help Desk y pulsar el botón "Configurar":
7. Pulsar "Configurar" para configurar los parámetros de acceso a la base de datos como ser,
nombre del host, base de datos, usuario y contraseña de acceso:
36
Nota: Se debe crear previamente la base de datos en mysql con el nombre de su preferencia
(nombre que deberá ser colocado en la configuración de BD para PHD Help Desk.
8. Pulsar el botón "Crear tablas". Aparecerá una nueva pantalla, pulsar acá (luego de leer las
instrucciones) en botón "Crear tablas":
9. Pulsar "Configurar" para configurar los parámetros de correo electrónico. Colocar los valores de
servidor SMTP, usuario, contraseña y puerto, luego, presionar el botón "Guardar Valores":
10. Pulsar el botón "Crear administrador". Llenar los datos solicitados y pulsar el botón "Crear
operador":
11. Pulsar el botón "Crear atributos". Seleccionar los atributos que queremos utilizar y pulsamos el
botón "Inicializar atributos":
37
12. Pulsar el botón "Configurar" para configurar los Parámetros generales. Para finalizar, pulsamos
el botón "Guardar":
13. Si deseamos registrarnos, pulsamos el enlace "Tómese unos minutos para registrarse en PHD
Help Desk"; de lo contrario ingresamos en el navegador la siguiente url para iniciar el programa
instalado:
http://localhost/phd_2_12/index.php
14. Ingresamos a la aplicación con las credenciales de usuario / password creadas en el paso #10:
38
El soporte técnico es un personal calificado y capacitado para resolver
problemas de equipamiento médico en un Hospital, Centro de Salud y Clínica
Especializada.
En general, el servicio de soporte técnico, Resuelve los problemas que se
presentan, en cuanto equipamiento pueda existir, utilizando herramientas e
instrumentos de medición, realiza trabajos específicos en cada una de las
especialidades que puedan existir.
Soporte de Nivel 1
Este es el nivel de soporte inicial, responsable de las incidencias básicas del
cliente. Es sinónimo de soporte de primera línea, soporte de nivel uno, soporte de
front-end, línea 1 de soporte y otras múltiples denominaciones referentes a las
funciones de soporte de nivel técnico básico. El principal trabajo de un especialista
de Tier 1 es reunir toda la información del cliente y determinar la incidencia
mediante el análisis de los síntomas y la determinación del problema subyacente.1
Cuando se analizan los síntomas, es importante para el técnico de soporte
identificar qué es lo que el cliente está intentando llevar a cabo de forma que no se
pierda tiempo “intentando resolver un síntoma en lugar de un problema.”1 Una vez
que se ha logrado identificar el problema subyacente, el especialista puede
comenzar a prestar la verdadera asistencia iterando de forma ordenada sobre el
catálogo de posibles soluciones disponibles. Los especialistas de soporte técnico
en este grupo habitualmente manejan problemas simples de resolución sencilla,
“posiblemente haciendo uso de algún tipo de herramienta de gestión del
conocimiento. Esto incluye métodos de resolución de problemas como la
verificación de incidencias en las líneas físicas, resolución de problemas de
usuario y contraseña, instalación/reinstalación básica de de aplicaciones software,
verificación de configuración apropiada de hardware y software, y asistencia
mediante la navegación de menús de aplicación. El personal a este nivel tiene un
39
conocimiento entre básico y general del producto o servicio y no siempre ha de
tener la competencia necesaria para resolver problemas complejos.3 No en vano,
el objetivo de este grupo es manejar entre el 70-80 % del de los problemas del
usuario antes de concluir en la necesidad de escalar la incidencia a un nivel
superior.3
En otros sectores (como la banca, tarjetas de crédito, telefonía móvil, etc.) el
soporte de 1.er nivel es gestionado por centros de llamadas que operan en
horarios extensos (o 24x7) y actúan como punto de entrada inicial de todas las
peticiones de los usuarios y, en el caso de que sea necesario, se encargan de la
creación de la incidencia para notificar a otras unidades/equipos de negocio que
se encarguen de atender las peticiones del usuario (proporcionar un nuevo PIN,
bloquear tarjetas de crédito robadas, móviles, etc.).
En algunos sectores, el soporte de 1.er nivel en realidad requiere muy buen
conocimiento de los productos y de los términos y condiciones ofrecidas por el
negocio más allá de los conocimientos técnicos propiamente dichos.
Este es el nivel básico de soporte técnico. Los conocimientos con los que cuenta
son: Formateo de computadoras, instalación de paquetería y cambios de piezas
de computadoras.
Soporte de Nivel 2
Está basado especialmente en el grupo help desk, donde sus integrantes hacen
soporte técnico teniendo en cuenta áreas del conocimiento más especializadas en
el área computacional. De esta manera se deduce que el soporte de segundo nivel
lo realizan personas especializadas en redes de comunicación, sistemas de
información, sistemas operativos, bases de datos, entre otras. Este nivel tiene por
lo menos 1 año en el área de soporte y cuenta con los conocimientos de nivel 1 y
con conocimientos de recuperación de información nivel software, manejo de
paquetería de oficina a nivel básico y configuración de redes inalámbricas y
cableados en grupos de trabajo. Actualmente se usan manuales o guías donde se
muestran los pasos que el usuario debe seguir para resolver, dicho problema, en
caso de no llegar a la solución.
Soporte de Nivel 3
Soporte de back_end denota los métodos de solución a nivel de experto y análisis
avanzado. Los técnicos asignados a este nivel son expertos y son responsables,
no solo para ayudar al personal de los otros niveles 1 y 2 sino también para
investigación y desarrollo de soluciones a los problemas nuevos o desconocidos.
Tenga en cuenta que los técnicos de nivel 3 tienen la misma responsabilidad que
los de nivel 2 en la revisión del trabajo y evaluar el tiempo establecido con el
cliente para asignar prioridades.
En este nivel se debe determinar:
40
 si se puede o no resolver el problema.
 si para resolver el problema requiere información adicional.
 disponer de tiempo suficiente.
 encontrar la mejor solución a los problemas.
Soporte de Nivel 4
Cuenta con los conocimientos de nivel 1, 2 y 3, y aparte maneja la operación de
Servidores Microsoft y Linux, la instalación, configuración, interconexión,
administración y operación de los servidores. Es responsable normalmente del
área de Sistemas de una corporación y tiene por lo menos dos certificaciones en
el área.
Un nuevo nivel de especialización que ha nacido hace unos 3 o 4 años, es el nivel
más avanzado: Nivel 5, que tiene las siguientes características: Cuenta con todos
los conocimientos anteriores y aparte maneja la operación de enrutadores CISCO
o similares y maneja programación en varios lenguajes.
En este grupo se diseña y desarrolla usos de acción para una mejor programación
de soporte técnico y tiene por lo menos tres años laborando en el área de soporte;
conoce la reparación del equipo, cuenta con conocimientos de electrónica y
proporciona solución rápida a nivel de redes.
41
42
BLOGGER
43
BlackNaighbors4
Blackneighbors4@gmail.com
BlackNeighbors
44
@BlackNeighbors4
(614)-244-45-78
EN ESTA UNIDAD APRENDI DEMASIADO Y ATRAVES DE ESTE MANUAL
ESQUE DEJO TODO LO APRENDIDO DURANTE EL CURSO DE ESTE
SEMESTRE. EL CREAR UNA PAGINA ME DIO CONOCIMIENTOS Y
PRACTICAS QUE JAMAS HABIA ECHO QUE PODRIAN AYUDAR A FUTURO
PARA CUALQUIER IDEA O EN CASO DE QUE TENGA UNA EMPRESA DE
ESTE TIPO SERA TOTALMENTE BUENO Y UTIL.
EL MANEJO DE TANTOS RECUERSOS, PAGINAS,CONTROLADORES Y
DEMAS. FUE UN SEMESTRE CON DEMASIADAS ENSEÑANZAS GENERALES
QUE FUERON EXELENTEMENTE BUENAS Y DIDACTICAS.
NOS AYUDO DE IGUAL MANERA A LA PERFECCION DE ALGUNAS
TECNICAS O CONOCIMIENTOS PREVIOS QUE TENIAMOS SOBRE ESTAS
TECNOLOGIAS QUE HEMOS MANEJADO.
SALIMOS PREPARADOS EN MUCHOS ASPECTOS Y DE IGUALMANERA
PERSONALMENTE YO APRENDI Y ESCUCHE NOMBRE DE COMPONENTES
Y COSAS QUE JAMAS HABIA ESCUCHADO, YA QUE NO TENGO BUEN
MANEJO NI HISTORIA CON LA TECNOLOGIA NI COMPUTADORAS YA QUE
YO NO PLANEABA ENTRAR A ESTA MATERIA.
EN CONLCUSION ME VOY CON GRANDES SATISFACCIONES Y
APRENDIZAJES.
45
FUE UN EXELENTE SEMESTRE Y BUENOS QUE TEMAS QUE NO DUERON
TEDIOSOS NI ABURRIDOS.

Manual de procedimientos america

  • 1.
  • 2.
    2 NUESTRA VISON ESBRINDAR UN BUEN SERVICIO A NUESTROS CLIENTES A LA HORA DE DAR SOPORTE Y MANTENIMIENTO A LOS EQUIPOS DE COMPUTO QUE SE NOS HAN CONFIADO Y SOBRE TODO QUE SU EQUIPO QUEDE EN EL MEJOR ESTADO POSIBLE, DEPENDERA DE NOSOTROS DARLE A CONOCER SUS OPCIONES PARA QUE SU EQUIPO QUEDE EN OPTIMAS CONDICIONES PARA SU MAYOR RENDIMIENTO YA QUE SOMOS LA MEJOR OPCION EN SISTEMAS DE COMPUTO. >HONESTIDAD >RESPETO >TRANSPARENCIA >IGUALDAD >CALIDAD >RESPONSABILIDAD >EFICACIA >CALIDAD
  • 3.
    3 NUESTRA META ESEN ALGUNOS AÑOS SER RECONOCIDOS A NIVEL INTERNACIONAL POR NUESTROS EXELENTES SERVICIO Y METODOS . EXPANDIRNOS POR LA REPUBLICA EN DIFERENTES LUGARES O LOCALES. AL IGUAL EN ALGUN MOMENTO COLABORAR CON ALGUNA COMPAÑIA CONOCIDA MUNDIALMENTE DE SERVICIOS DE COMPUTACION O DISTRIBUIDORES.
  • 4.
    4 AMERICA PAOLA MARTINEZCHANEZ 4D CBTIS 122
  • 5.
    5 PORTADA… MISION,VISION,VALORES… PORTADA MANUAL DEPROCEDIMIENTOS… INDICE… OBJETIVOS… ORGANIGRAMA… POLITICAS… MANTENIMIENTO CORRECTIVO Y PREVENTIVO… FORMATO DE REPORTE… FORMATO DE BITACORA… PLAN DE MANTENIMIENTO… SOFTWARE REMOTO… SOFTWARE PARA HELPDESK… NIVELES DE SOPORTE… PAGINA Y BLOGG DE LA PAGINA… DATOS DE CONTACTO…
  • 6.
    6 CONCLUSIONES… *El objetivo deeste manual es proporcionarle ayuda a nuestros usuarios, en este aparecen documentos con los que podrás apoyarte para resolver problemas de soporte técnico preventivo y correctivo, también tenemos diagramas con problemas básicos de hardware y software también vienen incluidos cada uno de nuestros formatos con los que vamos a manejar tus problemas, reportes para guardar tu problema y bitácora con lo que tú nos vas a ayudar sin alguna vez volvemos a tener el problema que tuvimos con usted, tenemos a tu vista nuestro plan de mantenimiento con el que te darás cuenta de con que contamos y como nos manejamos a la hora de atenderte, también veras como damos importancia a tu visita con un help desk en el que nosotros le damos la prioridad que tú necesitas, después te mostraremos los niveles de soporte con el que cuentan nuestros técnicos y te darás cuenta que estamos especializados en mantenimiento a distancia con nuestras aplicaciones de acceso remoto, aquí tenemos nuestro organigrama en el que viene cada puesto que tiene nuestra empresa y quien ocupa el
  • 7.
    7 puesto, se vecuáles son los valores, la misión y visión de esta empresa, dando a saber la dedicación de BlackNeighbors a con sus clientes y recordar siempre que “hasta tu más oscuroproblematiene solución” . Director ejecutivo Moronee Ochoa Ejecutiva en jefe América Martínez Gerente 1 Manuel Sosa Gerente 2 Rosa Méndez Gerente 3 José Lozano TECNICO 1 María Luna TECNICO 2 Lesly Muñoz TECNICO 3 Katia Olivas TECNICO 4 Lían Sona TECNICO 5 Manuel Pérez TECNICO 6 Luis Luna ASIS.TELEFONICO NORMA CHANEZ ASIS.TELEFONICO VICTOR GARZA
  • 8.
    8 En el grupoBlackNaighbors ofrecemos nuestras capacidades y saberes de soluciones y reparaciones de problemas en todo el entorno referente a sistemas de cómputo. Nuestra política de calidad, medio ambiente, seguridad de la información, privacidad, se manifiestan mediante nuestro firme compromiso con los CLIENTES de satisfacer plenamente sus requerimientos y expectativas, para ello garantizamos impulsar una cultura de calidad basada en los principios de honestidad, liderazgo y desarrollo de las personas, solidaridad, compromiso de mejora y seguridad de nuestros clientes que en nuestras manos dejan su equipo. Esto exige una orientación clara de la organización hacia cuatro factores claves: 01. ORIENTACION HACIA EL CLIENTE: CONSEGUIR LA SATISFACCION Y FIDELIDAD DE NUESTROS CLIENTES. 02. ORIENTACION HACIA LOS PROCESOS: A TRAVES DE UN INFORME DETALLADO SOBR NUESTRASOLUCION POR MEDIO DE LA BITACORA.
  • 9.
    9 03. ORIENTACION SOBRELOS RESULTADOS: DE IGUAL MANERA CON EL APOYO DE LA BITACORA Y EL RESULTADO FINAL. 04. ORIENTACION HACIA LA PROTECIION DEL MEDIO AMBIENTE: PARA CONCIENTIZAR SOBRE EL DAÑO QUE PUEDE LLEGAR OCASIONAR EL DESECHO ELECTRONICOS. Con base a lo anterior y como garantía la empresa BlackNeighbors establecemos los siguientes principios y valores estratégicos: 01. LIDERAZGO. 02. ALINZAS. 03. MEJORA CONTINUA. 04. SEGURIDAD DE LA INFORMACION. 05. ORIENTACION GENERAL. Por ello BlackNeighbors nos comprometemos a: 01. incrementar y consolidar la innovación tecnológica para mayor mejora continua. 02. Conocer y evaluar el impacto social de nuestro trabajo. 03. fomentar la minimización de consumos energético. 04. Garantizar la información, asegurar la confidencialidad que se nos brinda al tener su equipo y problema.
  • 10.
    10 05. contar congarantías en su solución duradera y verdadera. 06. mantenernos actualizados en los programas que se brindan como servicio y en el equipo para reparar daños, contando con la mayor tecnología de punta.
  • 11.
  • 12.
  • 13.
  • 14.
  • 15.
  • 16.
  • 17.
  • 18.
  • 19.
  • 20.
  • 21.
  • 22.
  • 23.
    23 BLACKNEIGHBORS A.C. SOPORTE YMANTENIMIENTO DE EQUIPO DE CÓMPUTO CHIHUAHUA, CHIHUAHUA FECHA DE RECIBIDO: FECHA DE ENTREGA: No.REPORTE: DATOS DEL TECNICO ENCARGADO NOMBRE: TELEFONO: NUMERO DE EMPLEADO: FIRMA DATOS DEL CLIENTE NOMBRE: TELEFONO: DIRECCION: FIRMA DESCRIPCION DEL EQUIPO EQUIPO: MARCA O MODELO: SISTEMA OPERATIVO: PROCESADOR: MAMORIA RAM: TARJETA MADRE: DIAGNOSTICO DEL EQUIPO FALLA… CAUSA… SOLUCION… OBSERVACIONES
  • 24.
    24 BITACORA DE SOPORTE BLACKNEIGHBORSA.C. SOPORTE Y MANTENIMIENTO DE EQUIPO DE CÓMPUTO CHIHUAHUA, CHIHUAHUA DESCRIPCION DEL EQUIPO EQUIPO MARCA - MODELO SISTEMA OPERATIVO PROCESADOR MEMORIA RAM TARJETA MADRE DIAGNOSTICO DEL EQUIPO FALLA CAUSA SOLUCION OBSERVACIONES
  • 25.
    25 PLAN DE MANTENIMENTODE EQUIPO DE CÓMPUTO 1.- DIAGNOSTICO SITUACIONAL Se hace un análisis a todos los equipos de la empresa BlackNeighbors, la empresa cuenta con: °HARDWARE.  25 laptop  10 impresoras  4 scanner  50 pc  10 ups °SOFTWARE.  79 servidores  20 Reuter Tenemos un total de empleados de…. 68 personas hombres/mujeres Puestos…… Técnicos especializados en soporte técnico en software- 16 personas hombres/mujeres Técnicos especializados en soporte técnico en hardware- 22 personas hombres/mujeres Técnicos expertos especializados en más de una materia- 19 personas hombres/mujeres
  • 26.
    26 Personal en oficinas-11 personas mujeres 2.- LEVANTAMIENTO DE INVENTARIO. Cada determinado tiempo es necesario levantar un acta donde diga con cuantos equipos contamos tipo y ubicación de este… ID ACTIVIDAD EMPIEZA TERMINA DURACION JUNIO 1 Realización de inventario 10-jun- 2019 15-jun- 2019 5 días 10,11,12,13,14,15 De junio 2 Entrega del informe de inventario 12-jun- 2019 12 a 13- jun-2019 De 1 a 2 días 12,13 de junio 3.- Mantenimiento preventivo de equipo de cómputo… Aquí en la empresa de BLACKNEIGHBORS hacemos una revisión preventiva a cada uno de nuestros equipos con ayuda de nuestros 57 técnicos… estas tareas son repartidas según la especialidad de nuestros técnicos…. Cada computadora pasa por nuestro técnico de soporte en software quien realiza las actualizaciones necesarias y da una revisión de programas. Después pasa por nuestros técnicos en soporte de hardware quienes dan limpieza a cada equipo. Finalmente pasa por nuestros técnicos expertos para que den una revisión final general. Mantenimiento correctivo de equipo de cómputo Se le brinda mantenimiento correctivo a los equipos que ya les hace falta alguna pieza nueva o que necesita el remplazo de alguna aplicación, este lo aplicamos rara vez ya que gracias al mantenimiento preventivo que realizamos muy seguido no es necesario corregir o remplazar nada.
  • 27.
    27 en el dadocaso de que algún equipo este fallando alguno de nuestros técnicos en hardware revisa el equipo y busca que es lo que puede tener esta y si este checa que hay alguna pieza o piezas dañadas las manda a pedir y es remplazada lo más rápido posible . En el caso de que el problema no sea físico uno de nuestros técnicos en software lo revisa y corrige el error.
  • 28.
    28 6) NUMERO DERECURSOS HUMANOS. La empresa de BlackNeighbors cuenta con 57 técnicos formando 5 equipos , 3 equipos de 10 técnicos y 2 de 11 técnicos y una persona extra al mando como gerente. 7) MATERIALES NECESARIOS PARA REALIZAR EL MANTENIMIENTO. MATERIALES CON LOS QUE CUENTA LA EMPRESA: La empresa cuenta con una cantidad ilimitada de: *Aire comprimido. *Kits de desarmadores. *Pulseras antiestáticas. *Spray limpia contactos. *Guantes y mascarillas. *Camisa de la empresa. 8) SEGUIMIENTO Y MONITOREO. El desarrollo de mantenimiento se efectuara según el cronograma establecido el cual contiene las fechas para realizarlo el personal que está haciendo uso del equipo debe estar enterado anticipadamente para realizar el mantenimiento de este modo no hay contra tiempos. 9) SUGERENCIAS: *NO REALIZA OTROS TRABAJOS A MENOS DE QUE SEA EMERGENCIA. *COMUNICAR PREVIAMENTE AL USURIO EL MOVIMIENTO DE SU EQUIPO.
  • 29.
    29 *HACER BUEN USODE LOS RECURSOS DE CÓMPUTO. *CONTAR CON EL EQUIPO NECESARIO. DAS LAS INDICACIONES RESPECTIVAS AL USUARIO: *DAR MANTENIMIENTO OREVENTIVO CADA DETERMINADO TIEMPO. *NO COMER ENCIMA DEL TECLADO. *NO OBTRUIR LA VENTILACION DEL GABINETE. *APAGAR CORRECTAMENTE EL EQUIPO POR MEDIO DEL SISTEMA. *CONSULTARCON PERSONAL DE CÓMPUTO CUALQUIERDUDA O SITUACION QUE ESTE MANIFIESTE. AMERICA MARTINEZ MORONEEOCHOA
  • 30.
    30 Conéctese con sucliente en 2 segundos Inicie una sesión remota con un sólo click y ofrezca soporte a sus clientes de forma rápida. Con ISL Light 4 puede conectarse en menos de 2 segundos permitiéndole hacer más en menos tiempo. Iniciando una sesión de soporte remoto
  • 31.
    31 Unirse a unasesión Unirse a una sesión remota nunca fue tan fácil - el cliente sólo necesita ejecutar un link enviado por usted o bien a través de email o live chat. En algunos casos, el cliente también puede introducir en código de sesión en la página web. www.islonline.com/join Acceso remoto Acceda a equipos remotos desatendidos desde cualquier lugar. Conéctese a uno o varios equipos al mismo tiempo. Descargar ISL AlwaysOn
  • 32.
  • 33.
    33 Información del equiporemoto Información sobre hardware y software del equipo remoto, disponible en un diseño elegante que le permitirá conocer más detalles sobre la CPU, la memoria, unidades de almacenamiento y más información relevante. Agrupe y comparta sus equipos remotos Aumente la productividad, organizando todos sus equipos y servidores en grupos. Estos grupos podrán ser compartidos fácilmente con otros usuarios, quienes podrán disponer de acceso remoto inmediato.
  • 34.
  • 35.
    35 1. Descargar desdela página http://sourceforge.net/projects/phd/files/ el archivo .zip (para esta publicación, el archivo con la última versión "estable" es phd_2_12.zip). 2. Mover el archivo descargado al "directorio home" del servidor web, por ejemplo: sudo mv phd_2_12.zip /var/www/ 3. Descomprimir archivo: sudo unzip /var/www/phd_2_12.zip 4. Dar permisos a la carpeta: sudo chmod 777 -R /var/www/phd_2_12 5. Para efectuar la configuración inicial de PHD, acceder con el navegador a http://(su servidor)/phd_2_12/setup/esp/: 6. Seleccionar el lenguaje de las pantallas de PHD Help Desk y pulsar el botón "Configurar": 7. Pulsar "Configurar" para configurar los parámetros de acceso a la base de datos como ser, nombre del host, base de datos, usuario y contraseña de acceso:
  • 36.
    36 Nota: Se debecrear previamente la base de datos en mysql con el nombre de su preferencia (nombre que deberá ser colocado en la configuración de BD para PHD Help Desk. 8. Pulsar el botón "Crear tablas". Aparecerá una nueva pantalla, pulsar acá (luego de leer las instrucciones) en botón "Crear tablas": 9. Pulsar "Configurar" para configurar los parámetros de correo electrónico. Colocar los valores de servidor SMTP, usuario, contraseña y puerto, luego, presionar el botón "Guardar Valores": 10. Pulsar el botón "Crear administrador". Llenar los datos solicitados y pulsar el botón "Crear operador": 11. Pulsar el botón "Crear atributos". Seleccionar los atributos que queremos utilizar y pulsamos el botón "Inicializar atributos":
  • 37.
    37 12. Pulsar elbotón "Configurar" para configurar los Parámetros generales. Para finalizar, pulsamos el botón "Guardar": 13. Si deseamos registrarnos, pulsamos el enlace "Tómese unos minutos para registrarse en PHD Help Desk"; de lo contrario ingresamos en el navegador la siguiente url para iniciar el programa instalado: http://localhost/phd_2_12/index.php 14. Ingresamos a la aplicación con las credenciales de usuario / password creadas en el paso #10:
  • 38.
    38 El soporte técnicoes un personal calificado y capacitado para resolver problemas de equipamiento médico en un Hospital, Centro de Salud y Clínica Especializada. En general, el servicio de soporte técnico, Resuelve los problemas que se presentan, en cuanto equipamiento pueda existir, utilizando herramientas e instrumentos de medición, realiza trabajos específicos en cada una de las especialidades que puedan existir. Soporte de Nivel 1 Este es el nivel de soporte inicial, responsable de las incidencias básicas del cliente. Es sinónimo de soporte de primera línea, soporte de nivel uno, soporte de front-end, línea 1 de soporte y otras múltiples denominaciones referentes a las funciones de soporte de nivel técnico básico. El principal trabajo de un especialista de Tier 1 es reunir toda la información del cliente y determinar la incidencia mediante el análisis de los síntomas y la determinación del problema subyacente.1 Cuando se analizan los síntomas, es importante para el técnico de soporte identificar qué es lo que el cliente está intentando llevar a cabo de forma que no se pierda tiempo “intentando resolver un síntoma en lugar de un problema.”1 Una vez que se ha logrado identificar el problema subyacente, el especialista puede comenzar a prestar la verdadera asistencia iterando de forma ordenada sobre el catálogo de posibles soluciones disponibles. Los especialistas de soporte técnico en este grupo habitualmente manejan problemas simples de resolución sencilla, “posiblemente haciendo uso de algún tipo de herramienta de gestión del conocimiento. Esto incluye métodos de resolución de problemas como la verificación de incidencias en las líneas físicas, resolución de problemas de usuario y contraseña, instalación/reinstalación básica de de aplicaciones software, verificación de configuración apropiada de hardware y software, y asistencia mediante la navegación de menús de aplicación. El personal a este nivel tiene un
  • 39.
    39 conocimiento entre básicoy general del producto o servicio y no siempre ha de tener la competencia necesaria para resolver problemas complejos.3 No en vano, el objetivo de este grupo es manejar entre el 70-80 % del de los problemas del usuario antes de concluir en la necesidad de escalar la incidencia a un nivel superior.3 En otros sectores (como la banca, tarjetas de crédito, telefonía móvil, etc.) el soporte de 1.er nivel es gestionado por centros de llamadas que operan en horarios extensos (o 24x7) y actúan como punto de entrada inicial de todas las peticiones de los usuarios y, en el caso de que sea necesario, se encargan de la creación de la incidencia para notificar a otras unidades/equipos de negocio que se encarguen de atender las peticiones del usuario (proporcionar un nuevo PIN, bloquear tarjetas de crédito robadas, móviles, etc.). En algunos sectores, el soporte de 1.er nivel en realidad requiere muy buen conocimiento de los productos y de los términos y condiciones ofrecidas por el negocio más allá de los conocimientos técnicos propiamente dichos. Este es el nivel básico de soporte técnico. Los conocimientos con los que cuenta son: Formateo de computadoras, instalación de paquetería y cambios de piezas de computadoras. Soporte de Nivel 2 Está basado especialmente en el grupo help desk, donde sus integrantes hacen soporte técnico teniendo en cuenta áreas del conocimiento más especializadas en el área computacional. De esta manera se deduce que el soporte de segundo nivel lo realizan personas especializadas en redes de comunicación, sistemas de información, sistemas operativos, bases de datos, entre otras. Este nivel tiene por lo menos 1 año en el área de soporte y cuenta con los conocimientos de nivel 1 y con conocimientos de recuperación de información nivel software, manejo de paquetería de oficina a nivel básico y configuración de redes inalámbricas y cableados en grupos de trabajo. Actualmente se usan manuales o guías donde se muestran los pasos que el usuario debe seguir para resolver, dicho problema, en caso de no llegar a la solución. Soporte de Nivel 3 Soporte de back_end denota los métodos de solución a nivel de experto y análisis avanzado. Los técnicos asignados a este nivel son expertos y son responsables, no solo para ayudar al personal de los otros niveles 1 y 2 sino también para investigación y desarrollo de soluciones a los problemas nuevos o desconocidos. Tenga en cuenta que los técnicos de nivel 3 tienen la misma responsabilidad que los de nivel 2 en la revisión del trabajo y evaluar el tiempo establecido con el cliente para asignar prioridades. En este nivel se debe determinar:
  • 40.
    40  si sepuede o no resolver el problema.  si para resolver el problema requiere información adicional.  disponer de tiempo suficiente.  encontrar la mejor solución a los problemas. Soporte de Nivel 4 Cuenta con los conocimientos de nivel 1, 2 y 3, y aparte maneja la operación de Servidores Microsoft y Linux, la instalación, configuración, interconexión, administración y operación de los servidores. Es responsable normalmente del área de Sistemas de una corporación y tiene por lo menos dos certificaciones en el área. Un nuevo nivel de especialización que ha nacido hace unos 3 o 4 años, es el nivel más avanzado: Nivel 5, que tiene las siguientes características: Cuenta con todos los conocimientos anteriores y aparte maneja la operación de enrutadores CISCO o similares y maneja programación en varios lenguajes. En este grupo se diseña y desarrolla usos de acción para una mejor programación de soporte técnico y tiene por lo menos tres años laborando en el área de soporte; conoce la reparación del equipo, cuenta con conocimientos de electrónica y proporciona solución rápida a nivel de redes.
  • 41.
  • 42.
  • 43.
  • 44.
    44 @BlackNeighbors4 (614)-244-45-78 EN ESTA UNIDADAPRENDI DEMASIADO Y ATRAVES DE ESTE MANUAL ESQUE DEJO TODO LO APRENDIDO DURANTE EL CURSO DE ESTE SEMESTRE. EL CREAR UNA PAGINA ME DIO CONOCIMIENTOS Y PRACTICAS QUE JAMAS HABIA ECHO QUE PODRIAN AYUDAR A FUTURO PARA CUALQUIER IDEA O EN CASO DE QUE TENGA UNA EMPRESA DE ESTE TIPO SERA TOTALMENTE BUENO Y UTIL. EL MANEJO DE TANTOS RECUERSOS, PAGINAS,CONTROLADORES Y DEMAS. FUE UN SEMESTRE CON DEMASIADAS ENSEÑANZAS GENERALES QUE FUERON EXELENTEMENTE BUENAS Y DIDACTICAS. NOS AYUDO DE IGUAL MANERA A LA PERFECCION DE ALGUNAS TECNICAS O CONOCIMIENTOS PREVIOS QUE TENIAMOS SOBRE ESTAS TECNOLOGIAS QUE HEMOS MANEJADO. SALIMOS PREPARADOS EN MUCHOS ASPECTOS Y DE IGUALMANERA PERSONALMENTE YO APRENDI Y ESCUCHE NOMBRE DE COMPONENTES Y COSAS QUE JAMAS HABIA ESCUCHADO, YA QUE NO TENGO BUEN MANEJO NI HISTORIA CON LA TECNOLOGIA NI COMPUTADORAS YA QUE YO NO PLANEABA ENTRAR A ESTA MATERIA. EN CONLCUSION ME VOY CON GRANDES SATISFACCIONES Y APRENDIZAJES.
  • 45.
    45 FUE UN EXELENTESEMESTRE Y BUENOS QUE TEMAS QUE NO DUERON TEDIOSOS NI ABURRIDOS.