RESUMEN DE SINTAXIS
Enunciado es una palabra o una secuencia de palabras que cumple las siguientes
condiciones:
- Está delimitado por pausas.
- Transmite por sí mismo una información completa.
- Forma una unidad sintáctica.
El enunciado es la unidad mínima de comunicación, mientras que el texto es la
unidad máxima.
Hay dos clases de enunciados: los no oracionales o frases y los oracionales.
 Los enunciados no oracionales están formados por una palabra o grupo de
palabras sin estructura de oración.
 Los enunciados oracionales constan de sujeto y predicado
Según la actitud del hablante ante lo enunciado, pueden clasificarse en:
1.- Enunciativa: cuando afirma o niega algo.
Todos los hombres llevaban corbata.
2.- Exclamativa: cuando expresa admiración, sorpresa, dolor, miedo, etc.
¡Cómo me duele!
3.- Dubitativa: cuando indica duda, posibilidad.
Serán las cinco. Quizá vayamos de viaje.
4.- Interrogativa: cuando pregunta directa o indirectamente.
Dime cómo te llamas.
¿Quién es?
5.- Desiderativa: cuando expresa un deseo de que algo suceda o se cumpla.
Que Dios te ayude.
6.- Imperativa: cuando expresa mandato o prohibición tajante.
Vete ahora mismo.
7.- Exhortativa: cuando expresa ruego, consejo o mandato atenuado.
Déjame ese libro.
- Sintagma es la palabra o conjunto de palabras, con sentido, que desempeñan una
determinada función sintáctica.
Todo sintagma posee un núcleo, es decir, la palabra más importante del mismo.
Clases de sintagmas: nominal, verbal, adjetival, adverbial y preposicional.
Estructura del Sintagma nominal
Ese gato negro (S. Adj)
El gato de mi hermana (S. Prep)
El gato Gismo (S.N.)
Estructura del Sintagma Preposicional
Desde La vieja casa (S.N.)
Por Allí (S.Adv.)
SINTAGMA
PREPOSICIONAL
ENLACE
Preposición
TÉRMINO
Sintagma Nominal
Sintagma Adverbial
SINTAGMA
NOMINAL
DETERMINANTE
Artículo
Adjetivos Determinativos
NÚCLEO
Sustantivo
Pronombre
Palabra sustantivada
COMPLEMENTO DEL
NOMBRE
Sintagma Adjetival
Sintagma Preposicional
Sintagma Nominal
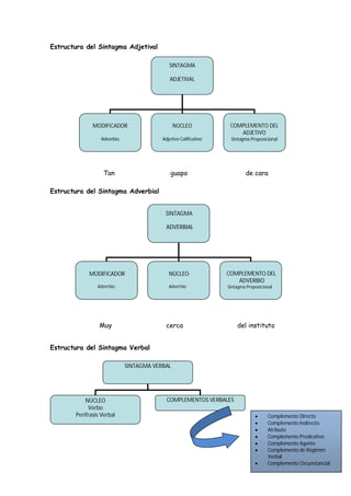
Estructura del Sintagma Adjetival
Tan guapo de cara
Estructura del Sintagma Adverbial
Muy cerca del instituto
Estructura del Sintagma Verbal
SINTAGMA
ADVERBIAL
MODIFICADOR
Adverbio
NÚCLEO
Adverbio
COMPLEMENTO DEL
ADVERBIO
Sintagma Preposicional
NÚCLEO
Verbo
Perífrasis Verbal
COMPLEMENTOS VERBALES
SINTAGMA VERBAL
SINTAGMA
ADJETIVAL
MODIFICADOR
Adverbio
NÚCLEO
Adjetivo Calificativo
COMPLEMENTO DEL
ADJETIVO
Sintagma Preposicional
 Complemento Directo
 Complemento Indirecto
 Atributo
 Complemento Predicativo
 Complemento Agente
 Complemento de Régimen
Verbal
 Complemento Circunstancial
CONSTITUYENTES INMEDIATOS DE LA ORACIÓN
En una oración hay dos componentes fundamentales: sujeto (sintagma nominal) y
predicado (sintagma verbal).
- Sujeto: es el sintagma nominal de quien se dice algo. Concuerda en número y persona
con el verbo. Cuando el verbo indica acción, el sujeto realiza la acción del verbo. Ejemplo:
Juan canta. Tú escribes poemas. Me gusta ir al cine.
Clases de sujetos:
- Agente (realiza la acción del verbo).
Ejemplo: El niño canta.
- Paciente (recibe la acción del verbo).
Ejemplo: El árbol fue arrancado.
- elíptico u omitido (no va escrito, pero se sobreentiende).
Ejemplo: (Nosotros) Vamos de viaje.
- Predicado: es el sintagma verbal de la oración y aquello que se dice del sujeto.
Clases:
- Nominal (su núcleo es el atributo. Lleva verbo copulativo).
Ejemplo: El niño es bueno.
- Verbal (su núcleo es un verbo no copulativo).
Ejemplo: El cuaderno tiene muchas hojas.

3º espad resumen de sintaxis

  • 1.
    RESUMEN DE SINTAXIS Enunciadoes una palabra o una secuencia de palabras que cumple las siguientes condiciones: - Está delimitado por pausas. - Transmite por sí mismo una información completa. - Forma una unidad sintáctica. El enunciado es la unidad mínima de comunicación, mientras que el texto es la unidad máxima. Hay dos clases de enunciados: los no oracionales o frases y los oracionales.  Los enunciados no oracionales están formados por una palabra o grupo de palabras sin estructura de oración.  Los enunciados oracionales constan de sujeto y predicado Según la actitud del hablante ante lo enunciado, pueden clasificarse en: 1.- Enunciativa: cuando afirma o niega algo. Todos los hombres llevaban corbata. 2.- Exclamativa: cuando expresa admiración, sorpresa, dolor, miedo, etc. ¡Cómo me duele! 3.- Dubitativa: cuando indica duda, posibilidad. Serán las cinco. Quizá vayamos de viaje. 4.- Interrogativa: cuando pregunta directa o indirectamente. Dime cómo te llamas. ¿Quién es? 5.- Desiderativa: cuando expresa un deseo de que algo suceda o se cumpla. Que Dios te ayude. 6.- Imperativa: cuando expresa mandato o prohibición tajante. Vete ahora mismo. 7.- Exhortativa: cuando expresa ruego, consejo o mandato atenuado. Déjame ese libro.
  • 2.
    - Sintagma esla palabra o conjunto de palabras, con sentido, que desempeñan una determinada función sintáctica. Todo sintagma posee un núcleo, es decir, la palabra más importante del mismo. Clases de sintagmas: nominal, verbal, adjetival, adverbial y preposicional. Estructura del Sintagma nominal Ese gato negro (S. Adj) El gato de mi hermana (S. Prep) El gato Gismo (S.N.) Estructura del Sintagma Preposicional Desde La vieja casa (S.N.) Por Allí (S.Adv.) SINTAGMA PREPOSICIONAL ENLACE Preposición TÉRMINO Sintagma Nominal Sintagma Adverbial SINTAGMA NOMINAL DETERMINANTE Artículo Adjetivos Determinativos NÚCLEO Sustantivo Pronombre Palabra sustantivada COMPLEMENTO DEL NOMBRE Sintagma Adjetival Sintagma Preposicional Sintagma Nominal
  • 3.
    Estructura del SintagmaAdjetival Tan guapo de cara Estructura del Sintagma Adverbial Muy cerca del instituto Estructura del Sintagma Verbal SINTAGMA ADVERBIAL MODIFICADOR Adverbio NÚCLEO Adverbio COMPLEMENTO DEL ADVERBIO Sintagma Preposicional NÚCLEO Verbo Perífrasis Verbal COMPLEMENTOS VERBALES SINTAGMA VERBAL SINTAGMA ADJETIVAL MODIFICADOR Adverbio NÚCLEO Adjetivo Calificativo COMPLEMENTO DEL ADJETIVO Sintagma Preposicional  Complemento Directo  Complemento Indirecto  Atributo  Complemento Predicativo  Complemento Agente  Complemento de Régimen Verbal  Complemento Circunstancial
  • 4.
    CONSTITUYENTES INMEDIATOS DELA ORACIÓN En una oración hay dos componentes fundamentales: sujeto (sintagma nominal) y predicado (sintagma verbal). - Sujeto: es el sintagma nominal de quien se dice algo. Concuerda en número y persona con el verbo. Cuando el verbo indica acción, el sujeto realiza la acción del verbo. Ejemplo: Juan canta. Tú escribes poemas. Me gusta ir al cine. Clases de sujetos: - Agente (realiza la acción del verbo). Ejemplo: El niño canta. - Paciente (recibe la acción del verbo). Ejemplo: El árbol fue arrancado. - elíptico u omitido (no va escrito, pero se sobreentiende). Ejemplo: (Nosotros) Vamos de viaje. - Predicado: es el sintagma verbal de la oración y aquello que se dice del sujeto. Clases: - Nominal (su núcleo es el atributo. Lleva verbo copulativo). Ejemplo: El niño es bueno. - Verbal (su núcleo es un verbo no copulativo). Ejemplo: El cuaderno tiene muchas hojas.