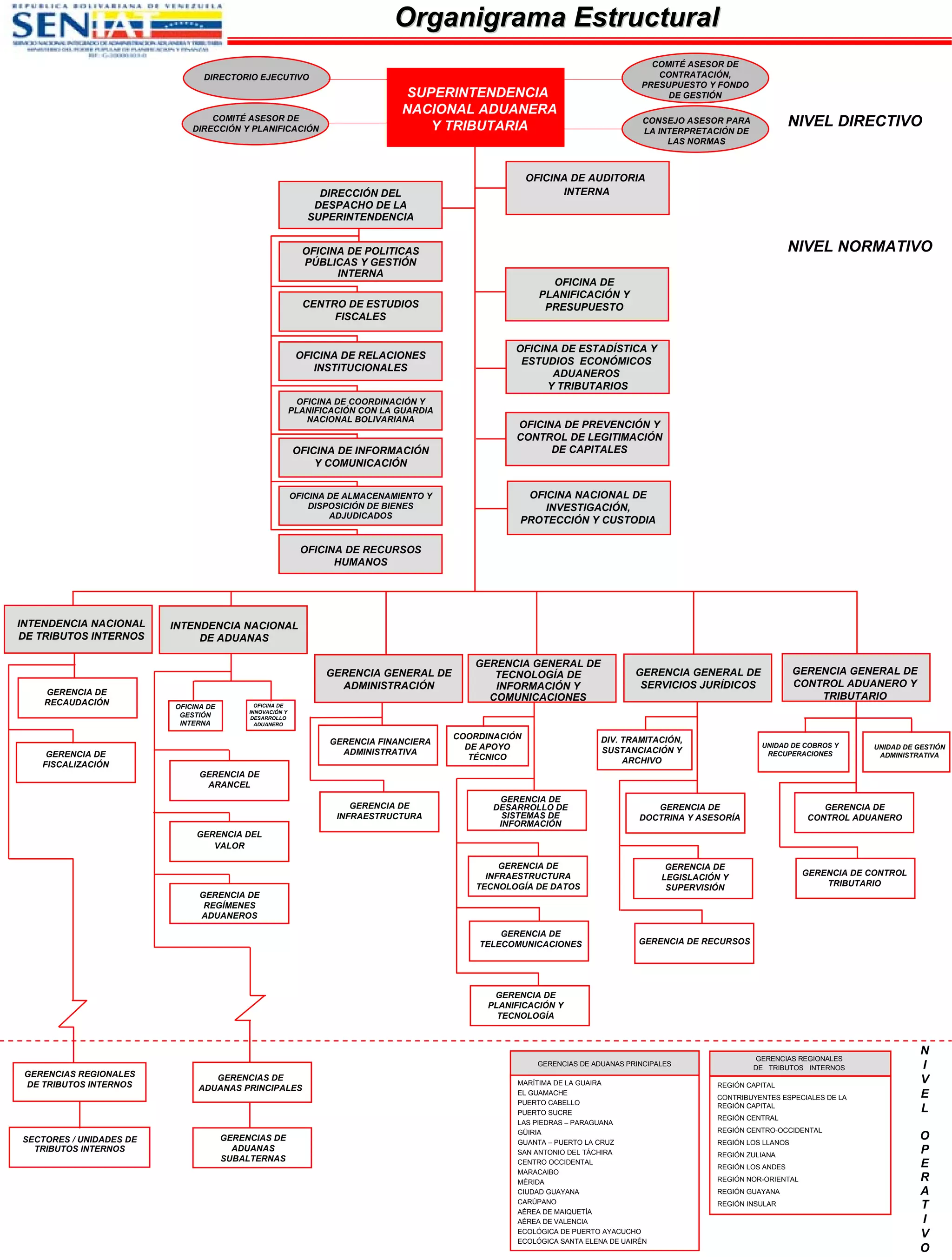
Organigrama Estructural
                                                                                                                                    COMITÉ ASESOR DE
                                DIRECTORIO EJECUTIVO                                                                                 CONTRATACIÓN,
                                                                                                                                  PRESUPUESTO Y FONDO
                                                                               SUPERINTENDENCIA                                        DE GESTIÓN
                                                                               NACIONAL ADUANERA
                                 COMITÉ ASESOR DE
                             DIRECCIÓN Y PLANIFICACIÓN                            Y TRIBUTARIA                                     CONSEJO ASESOR PARA              NIVEL DIRECTIVO
                                                                                                                                   LA INTERPRETACIÓN DE
                                                                                                                                        LAS NORMAS



                                                                                                        OFICINA DE AUDITORIA
                                                               DIRECCIÓN DEL                                  INTERNA
                                                              DESPACHO DE LA
                                                             SUPERINTENDENCIA


                                                            OFICINA DE POLITICAS                                                                                    NIVEL NORMATIVO
                                                            PÚBLICAS Y GESTIÓN
                                                                  INTERNA
                                                                                                            OFICINA DE
                                                                                                          PLANIFICACIÓN Y
                                                            CENTRO DE ESTUDIOS                             PRESUPUESTO
                                                                 FISCALES


                                                                                                    OFICINA DE ESTADÍSTICA Y
                                                           OFICINA DE RELACIONES
                                                                                                     ESTUDIOS ECONÓMICOS
                                                              INSTITUCIONALES
                                                                                                           ADUANEROS
                                                                                                          Y TRIBUTARIOS
                                                           OFICINA DE COORDINACIÓN Y
                                                          PLANIFICACIÓN CON LA GUARDIA
                                                             NACIONAL BOLIVARIANA
                                                                                                    OFICINA DE PREVENCIÓN Y
                                                                                                    CONTROL DE LEGITIMACIÓN
                                                          OFICINA DE INFORMACIÓN                          DE CAPITALES
                                                              Y COMUNICACIÓN


                                                          OFICINA DE ALMACENAMIENTO Y                 OFICINA NACIONAL DE
                                                              DISPOSICIÓN DE BIENES                      INVESTIGACIÓN,
                                                                  ADJUDICADOS
                                                                                                     PROTECCIÓN Y CUSTODIA

                                                            OFICINA DE RECURSOS
                                                                  HUMANOS




INTENDENCIA NACIONAL     INTENDENCIA NACIONAL
DE TRIBUTOS INTERNOS          DE ADUANAS

                                                                                            GERENCIA GENERAL DE
                                                                 GERENCIA GENERAL DE           TECNOLOGÍA DE                     GERENCIA GENERAL DE                 GERENCIA GENERAL DE
                                                                   ADMINISTRACIÓN              INFORMACIÓN Y                      SERVICIOS JURÍDICOS                CONTROL ADUANERO Y
    GERENCIA DE
                                                                                              COMUNICACIONES                                                             TRIBUTARIO
    RECAUDACIÓN          OFICINA DE          OFICINA DE
                                           INNOVACIÓN Y
                          GESTIÓN           DESARROLLO
                          INTERNA            ADUANERO

                                                                                         COORDINACIÓN                    DIV. TRAMITACIÓN,
                                                                  GERENCIA FINANCIERA                                                                      UNIDAD DE COBROS Y
                                                                                           DE APOYO                      SUSTANCIACIÓN Y                                            UNIDAD DE GESTIÓN
     GERENCIA DE                                                    ADMINISTRATIVA                                                                          RECUPERACIONES           ADMINISTRATIVA
                                                                                            TÉCNICO                           ARCHIVO
    FISCALIZACIÓN
                               GERENCIA DE
                                ARANCEL
                                                                                                 GERENCIA DE
                                                                      GERENCIA DE               DESARROLLO DE                        GERENCIA DE                          GERENCIA DE
                                                                   INFRAESTRUCTURA                SISTEMAS DE                     DOCTRINA Y ASESORÍA                  CONTROL ADUANERO
                                                                                                 INFORMACIÓN
                              GERENCIA DEL
                                 VALOR

                                                                                                  GERENCIA DE                           GERENCIA DE
                                                                                               INFRAESTRUCTURA                                                         GERENCIA DE CONTROL
                                                                                                                                       LEGISLACIÓN Y
                                                                                             TECNOLOGÍA DE DATOS                                                           TRIBUTARIO
                                                                                                                                        SUPERVISIÓN
                               GERENCIA DE
                                REGÍMENES
                               ADUANEROS

                                                                                                 GERENCIA DE
                                                                                             TELECOMUNICACIONES                   GERENCIA DE RECURSOS




                                                                                                GERENCIA DE
                                                                                               PLANIFICACIÓN Y
                                                                                                 TECNOLOGÍA



                                                                                                                                                                                               N
                                                                                                                                                          GERENCIAS REGIONALES
                                                                                                          GERENCIAS DE ADUANAS PRINCIPALES
                                                                                                                                                          DE TRIBUTOS INTERNOS                 I
 GERENCIAS REGIONALES            GERENCIAS DE
 DE TRIBUTOS INTERNOS                                                                               MARÍTIMA DE LA GUAIRA                        REGIÓN CAPITAL
                                                                                                                                                                                               V
                              ADUANAS PRINCIPALES
                                                                                                    EL GUAMACHE
                                                                                                                                                 CONTRIBUYENTES ESPECIALES DE LA               E
                                                                                                    PUERTO CABELLO                               REGIÓN CAPITAL
                                                                                                    PUERTO SUCRE                                                                               L
                                                                                                                                                 REGIÓN CENTRAL
                                                                                                    LAS PIEDRAS – PARAGUANA
                                                                                                    GÜIRIA                                       REGIÓN CENTRO-OCCIDENTAL
SECTORES / UNIDADES DE                GERENCIAS DE                                                  GUANTA – PUERTO LA CRUZ                      REGIÓN LOS LLANOS
                                                                                                                                                                                              O
  TRIBUTOS INTERNOS                     ADUANAS                                                     SAN ANTONIO DEL TÁCHIRA                      REGIÓN ZULIANA
                                                                                                                                                                                              P
                                      SUBALTERNAS                                                   CENTRO OCCIDENTAL
                                                                                                                                                 REGIÓN LOS ANDES                             E
                                                                                                    MARACAIBO
                                                                                                    MÉRIDA                                       REGIÓN NOR-ORIENTAL                          R
                                                                                                    CIUDAD GUAYANA                               REGIÓN GUAYANA                               A
                                                                                                    CARÚPANO
                                                                                                    AÉREA DE MAIQUETÍA
                                                                                                                                                 REGIÓN INSULAR                               T
                                                                                                    AÉREA DE VALENCIA                                                                         I
                                                                                                    ECOLÓGICA DE PUERTO AYACUCHO
                                                                                                                                                                                              V
                                                                                                    ECOLÓGICA SANTA ELENA DE UAIRÉN
                                                                                                                                                                                              O

6.4 organigrama seniat

  • 1.
    Organigrama Estructural COMITÉ ASESOR DE DIRECTORIO EJECUTIVO CONTRATACIÓN, PRESUPUESTO Y FONDO SUPERINTENDENCIA DE GESTIÓN NACIONAL ADUANERA COMITÉ ASESOR DE DIRECCIÓN Y PLANIFICACIÓN Y TRIBUTARIA CONSEJO ASESOR PARA NIVEL DIRECTIVO LA INTERPRETACIÓN DE LAS NORMAS OFICINA DE AUDITORIA DIRECCIÓN DEL INTERNA DESPACHO DE LA SUPERINTENDENCIA OFICINA DE POLITICAS NIVEL NORMATIVO PÚBLICAS Y GESTIÓN INTERNA OFICINA DE PLANIFICACIÓN Y CENTRO DE ESTUDIOS PRESUPUESTO FISCALES OFICINA DE ESTADÍSTICA Y OFICINA DE RELACIONES ESTUDIOS ECONÓMICOS INSTITUCIONALES ADUANEROS Y TRIBUTARIOS OFICINA DE COORDINACIÓN Y PLANIFICACIÓN CON LA GUARDIA NACIONAL BOLIVARIANA OFICINA DE PREVENCIÓN Y CONTROL DE LEGITIMACIÓN OFICINA DE INFORMACIÓN DE CAPITALES Y COMUNICACIÓN OFICINA DE ALMACENAMIENTO Y OFICINA NACIONAL DE DISPOSICIÓN DE BIENES INVESTIGACIÓN, ADJUDICADOS PROTECCIÓN Y CUSTODIA OFICINA DE RECURSOS HUMANOS INTENDENCIA NACIONAL INTENDENCIA NACIONAL DE TRIBUTOS INTERNOS DE ADUANAS GERENCIA GENERAL DE GERENCIA GENERAL DE TECNOLOGÍA DE GERENCIA GENERAL DE GERENCIA GENERAL DE ADMINISTRACIÓN INFORMACIÓN Y SERVICIOS JURÍDICOS CONTROL ADUANERO Y GERENCIA DE COMUNICACIONES TRIBUTARIO RECAUDACIÓN OFICINA DE OFICINA DE INNOVACIÓN Y GESTIÓN DESARROLLO INTERNA ADUANERO COORDINACIÓN DIV. TRAMITACIÓN, GERENCIA FINANCIERA UNIDAD DE COBROS Y DE APOYO SUSTANCIACIÓN Y UNIDAD DE GESTIÓN GERENCIA DE ADMINISTRATIVA RECUPERACIONES ADMINISTRATIVA TÉCNICO ARCHIVO FISCALIZACIÓN GERENCIA DE ARANCEL GERENCIA DE GERENCIA DE DESARROLLO DE GERENCIA DE GERENCIA DE INFRAESTRUCTURA SISTEMAS DE DOCTRINA Y ASESORÍA CONTROL ADUANERO INFORMACIÓN GERENCIA DEL VALOR GERENCIA DE GERENCIA DE INFRAESTRUCTURA GERENCIA DE CONTROL LEGISLACIÓN Y TECNOLOGÍA DE DATOS TRIBUTARIO SUPERVISIÓN GERENCIA DE REGÍMENES ADUANEROS GERENCIA DE TELECOMUNICACIONES GERENCIA DE RECURSOS GERENCIA DE PLANIFICACIÓN Y TECNOLOGÍA N GERENCIAS REGIONALES GERENCIAS DE ADUANAS PRINCIPALES DE TRIBUTOS INTERNOS I GERENCIAS REGIONALES GERENCIAS DE DE TRIBUTOS INTERNOS MARÍTIMA DE LA GUAIRA REGIÓN CAPITAL V ADUANAS PRINCIPALES EL GUAMACHE CONTRIBUYENTES ESPECIALES DE LA E PUERTO CABELLO REGIÓN CAPITAL PUERTO SUCRE L REGIÓN CENTRAL LAS PIEDRAS – PARAGUANA GÜIRIA REGIÓN CENTRO-OCCIDENTAL SECTORES / UNIDADES DE GERENCIAS DE GUANTA – PUERTO LA CRUZ REGIÓN LOS LLANOS O TRIBUTOS INTERNOS ADUANAS SAN ANTONIO DEL TÁCHIRA REGIÓN ZULIANA P SUBALTERNAS CENTRO OCCIDENTAL REGIÓN LOS ANDES E MARACAIBO MÉRIDA REGIÓN NOR-ORIENTAL R CIUDAD GUAYANA REGIÓN GUAYANA A CARÚPANO AÉREA DE MAIQUETÍA REGIÓN INSULAR T AÉREA DE VALENCIA I ECOLÓGICA DE PUERTO AYACUCHO V ECOLÓGICA SANTA ELENA DE UAIRÉN O