Juanma Gómez
@JuanmaGomeR0
foto
ponente
2
Eduardo Ferro
@eferro
in progress
Agile, ¿en qué te hemos
convertido?
Software Crafters
Estamos volviendo
a joder el sector
¿Qué está pasando en las
empresas?
IT en la actualidad
Antes
● IT como área de soporte
● Centro de coste
● Proyectos
● No es área estratégica
○ Outsourcing
Ahora
● IT como núcleo de negocio
● Centro de beneficio
● Productos
● Es área estratégica
○ Insourcing
¿Cómo lo hacen los
mejores?
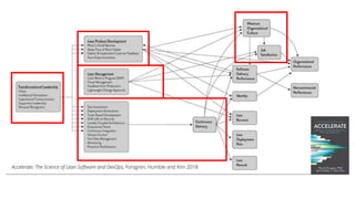
Accelerate: The Science of Lean Software and Devops (link) / DORA Report 2019 (link)
“Firms with high-performing IT
organizations were twice as likely
to exceed their profitability,
market share and productivity
goals”
DORA Report 2014 (link)
Entrega Continua
Agile / Devops
Excelencia técnica
Edu
Business Agility
Lean, Lean Startup,
Design Sprints,
Customer research,
Discovery track...
“According to Gartner, 70% of the IT market is
focusing on DevOps and another study found
that 88% of organizations have adopted agile,
but only 26% of organizations have broadly
adopted test automations.”
Chris Richardson
------------------------------------
¿Qué pasa con Agile en
este esquema?
¿Cómo estamos
contribuyendo a esto
nosotros?
Las empresas de
consultoría
Existen importantes diferencias entre las
consultoras generalistas y las de nicho
¿Qué le vendes a tus clientes?
¿Vendes tus soluciones o solucionas sus problemas?
¿Cuánto entiendes lo que vendes?
Ejemplos
“¿Quieres automatizar? Toma, un ingeniero Dev/Ops”.
“¿Agile? ¿Cuántos Scrum Masters quieres? ¿3? Te dejo 5 al
precio de 3”.
“¿Programadores? ¿30? Toma. Están bien educados, sólo
hacen lo que les digas que hagan”.
Los profesionales
(tú y yo)
“No me gusta desarrollar”
¿Para qué estudias informática y curras en un área de
desarrollo?
“Si programo toda la vida me quedo en
la base. Quiero ganar más”
Lucha contra el establishment actual
“A mí lo que me gusta es la gestión”
¿De algo que no comprendes?
“A mí sólo me importan las personas”
Pues monta una empresa y verás que bien te va
Las consecuencias
“Hago un curso de 2 días
para ser Scrum Master
certificado”
¡¡¡Salario +10K!!!
“Después, me hago Agile
Coach, que es el siguiente
paso en la escala”
¡¡¡Salario +15K!!!
“Agile es una metodología”
“Soy Agile Coach. Acompaño
ya a 2 ó 3 equipos”
“Cuando el equipo no quiere
Scrum, hacemos Kanban”
“¿Extrim Programin? Na, yo
paso de programar, y menos
en plan talibán”
“Las empresas no quieren
transformarse”
Primer aviso
Por si aún no ha quedado
claro...
Estamos volviendo a joder
el sector
Primeras claves
● Agile no es únicamente Scrum.
● Agile no es únicamente foco en las personas.
● No existe Agile sin Agile software delivery
● Tu cliente no se resiste al cambio, se resiste a tu propuesta. Tú sabrás por
qué.
● Las cosas no son mejores o peores porque sí. Indaga, comprende y haz
buena pedagogía.
Segundo aviso
Un Scrum Master no se
hace en un curso de 16
horas
Un Agile Coach no se hace
en un curso de 24 horas
¡Ser Agile Coach no es el
siguiente peldaño del Scrum
Master!
¿Necesitaremos un tercer
aviso?
1. Establecer el POR QUÉ
2. Establecer el OBJETIVO
3. Diseñar el CAMINO
4. Identificar STAKEHOLDERS
5. Elegir INDICADORES
6. Definir EQUIPO MOTOR
7. Establecer PRIMEROS PASOS
Cómo lo enfocamos nosotros
Motivación y expectativas.
¿A dónde nos queremos dirigir?
¿Qué planteamos hacer?
¿Quiénes son los protas de la historia?
¿Cómos vamos a medir el resultado de nuestras decisiones?
Generación de un equipo que traccione el cambio.
¿Cómo vamos a arrancar este camino?
La receta de arranque de Enciende la Luz
1. Establecer el POR QUÉ
2. Establecer el OBJETIVO
3. Diseñar el CAMINO
4. Identificar STAKEHOLDERS
5. Elegir INDICADORES
6. Definir EQUIPO MOTOR
7. Establecer PRIMEROS PASOS
Motivación y expectativas.
¿A dónde nos queremos dirigir?
¿Qué planteamos hacer?
¿Quiénes son los protas de la historia?
¿Cómos vamos a medir el resultado de nuestras decisiones?
Generación de un equipo que traccione el cambio.
¿Cómo vamos a arrancar este camino?
La receta de arranque de Enciende la Luz
Cómo lo enfocamos nosotros
3. Diseñar el CAMINO ¿Qué planteamos hacer?
La receta de arranque de Enciende la Luz
Cómo lo enfocamos nosotros
EFICACIA EFICIENCIA
Visualizar y meter orden.
Usamos principalmente
Scrum
Ingeniería Ágil para
mejorar el producto bien
enfocado
4. Identificar STAKEHOLDERS ¿Quiénes son los protas de la historia?
La receta de arranque de Enciende la Luz
Cómo lo enfocamos nosotros
También hay Stakeholders de tecnología, no son
únicamente de negocio.
Si entre tus Stakeholders no hay personas de tecnología,
es probable que no estés prestando la atención adecuada a
esta dimensión.
Si quieres dejar de ser parte
de este engaño...
¡Sé
RESPONSABLE
Y
COHERENTE!
Primera clave
Actitud
Sé el ejemplo de lo que enseñas
● Trabaja junto a tu cliente.
● Preocúpate por conocer su problema y no aceptes tan rápido
su solución. Igual no comprende lo que te está pidiendo.
● Monta un equipo multidisciplinar de intervención.
● Utiliza las prácticas que esperas de los demás.
● PERSIGUE SIEMPRE LA EXCELENCIA en lo que hagas.
Segunda clave
Estrategia
Flujo continuo y sostenible de entrega
● Entrega continua como hilo conductor (exige prácticas agile
ingeniería)
● Eliminación silos (Prod, DS, Dev, Ops)
● Propiedad producto compartida (equipo)
● Mide
------------------------------------
¿Es que no hay otra
manera de hacer las cosas?
Alea Soluciones
● Despliegue 5-10/semana
● XP & DevOps practices (Consolidadas)
● Equipo multidisciplinar (Producto, Ops, Dev)
● Nueva producto (Gpon 3 meses)
● 3 Nuevas verticales (Hoteles, Eléctricas,
Hospitales)
2012-2016
Telecomunicaciones
Depto. Producto
9 personas (1 Equipo)
The Motion
● Despliegue 5-10/dia
● XP & DevOps practices (Consolidadas)
● Equipo multidisciplinar (Ops, Dev) + Prod
● Nueva producto / Nuevo mercado
● 4 Pivots
● No product market fit
● Fondos europeos H2020
2015-2018
Startup Videos / Publicidad
Depto. Producto
12 personas (2-3 Equipos)
Nextail
● Despliegue 1-3/dia
● XP & DevOps practices (mejorando)
● Equipo multidisciplinar (Squads)
● Nuevo producto / Nuevo mercado
● Market fit consolidado
● Escalando
2018-Actualidad
Startup SaaS Retail
IA y Analitica prescriptiva
Depto. Producto
34 personas (6 Equipos)
Payvision
● 14 Scrum teams.
● XP & DevOps practices (mejorando)
● 60 builds in a day and 11 deployments in a
day (2 in production)
● 2392 test passed. 99.99% green on last 14
days
2018-Actualidad
Fintech, parte de ING
Toyota España
● Plan de transformación global de la
compañía.
● Indicadores:
○ Tasa de entrega de producto terminado.
○ Cantidad de trabajo aceptado y no planificado.
○ Calidad del Software: Código/ Tasa de Bugs x
entorno.
○ Experiencia del peticionario.
○ Satisfacción del empleado de IT.
● Herramientas:
○ Propiedad compartida del código.
○ Automatización de pruebas.
○ Afianzamiento estándares de calidad.
2019-Actualidad
Sector automoción
Cómo he usado la consultoría externa
● Agile technical coaches
● Ayuda desarrollo (agile / XP)
● Facilitación puntual
● Activación circuitos de mejora continua
Alea Soluciones
● Aprender haciendo
● Sobre nuestro producto / No cursos
● Expertos XPs
○ Carlos Ble
○ Nestor salceda
Cultura / Facilitación puntual
● Ariel Ber
● JM Beas
● Thinking with you
The Motion
● Aprender haciendo
● Sobre nuestro producto / No cursos
● Expertos XPs
○ Codesai (Alfredo Casado, Modesto San
Juan)
● Pairing presencial
● Sobre nuestro producto
● Foco en testing
The Motion
● Aprender haciendo
● Sesiones específicas Arquitectura Frontend
○ Ricardo Borillo + CodingStones
● Mob programming (presencial)
● Architecture clinic (Asinc/Remoto + presencial)
Nextail
● Acciones formativas agile@work
○ Ricardo Borillo, Xavi Gost
○ Testing / Arquitectura Front
○ Prácticas para Data Scientists
○ Refactoring Backend
Activación circuito Kaizen Makoto Squad
● Retrospectivas
● Técnicas facilitación retrospectivas
¿Qué le pido a un Agile Coach (no tech)?
● Reconocer la importancia de las prácticas de ingeniería
● Identificar los problemas (falta prácticas, deuda, calidad, etc.)
● Defender la necesidad o al equipo haciendo XP y Devops
● Facilitar iniciativas internas (si las hay)
● Introducir Coaching tecnico / XP / Devops (es necesario)
Cómo lo enfoco
● Mindset (Facilitación / Paciencia / Visión Largo Plazo)
● Entrega continua (requiere prácticas agile/devops ingeniería)
Como pilares
● Personas y Colaboración
● Enfoque a cliente final
Conclusiones
El éxito radica en
hacer lo adecuado y
hacerlo bien
Pero sólo con decirlo
¡NO VALE!
¿Cómo podemos mejorar el sector?
Persigamos lo que nos dice la ciencia (DORA/Accelerate):
● Lean Product Management
● Lean Management
● Entrega Continua
Métricas contrastadas (Software delivery and operational performance)
● Frecuencia Despliegue
● Lead time
● Tiempo medio de recuperación
● Porcentaje fallos / despliegues
DORA Report 2019 (link)
En España
¡HAY ESPERANZA!
Referencias:
A letter to agile coaches Blog post
Accelerate
The Science of Lean Software and DevOps
Building and Scaling High Performing Technology Organizations
¡Gracias!
Preguntas

Agile, en que te hemos convertido v2

  • 1.
    Juanma Gómez @JuanmaGomeR0 foto ponente 2 Eduardo Ferro @eferro inprogress Agile, ¿en qué te hemos convertido? Software Crafters
  • 2.
  • 6.
    ¿Qué está pasandoen las empresas?
  • 7.
    IT en laactualidad Antes ● IT como área de soporte ● Centro de coste ● Proyectos ● No es área estratégica ○ Outsourcing Ahora ● IT como núcleo de negocio ● Centro de beneficio ● Productos ● Es área estratégica ○ Insourcing
  • 8.
    ¿Cómo lo hacenlos mejores?
  • 9.
    Accelerate: The Scienceof Lean Software and Devops (link) / DORA Report 2019 (link)
  • 10.
    “Firms with high-performingIT organizations were twice as likely to exceed their profitability, market share and productivity goals” DORA Report 2014 (link)
  • 11.
    Entrega Continua Agile /Devops Excelencia técnica Edu
  • 12.
  • 13.
    Lean, Lean Startup, DesignSprints, Customer research, Discovery track...
  • 15.
    “According to Gartner,70% of the IT market is focusing on DevOps and another study found that 88% of organizations have adopted agile, but only 26% of organizations have broadly adopted test automations.” Chris Richardson
  • 18.
  • 19.
    ¿Qué pasa conAgile en este esquema?
  • 20.
  • 21.
  • 22.
    Existen importantes diferenciasentre las consultoras generalistas y las de nicho ¿Qué le vendes a tus clientes? ¿Vendes tus soluciones o solucionas sus problemas? ¿Cuánto entiendes lo que vendes?
  • 23.
  • 24.
    “¿Quieres automatizar? Toma,un ingeniero Dev/Ops”. “¿Agile? ¿Cuántos Scrum Masters quieres? ¿3? Te dejo 5 al precio de 3”. “¿Programadores? ¿30? Toma. Están bien educados, sólo hacen lo que les digas que hagan”.
  • 25.
  • 26.
    “No me gustadesarrollar” ¿Para qué estudias informática y curras en un área de desarrollo?
  • 27.
    “Si programo todala vida me quedo en la base. Quiero ganar más” Lucha contra el establishment actual
  • 28.
    “A mí loque me gusta es la gestión” ¿De algo que no comprendes?
  • 29.
    “A mí sólome importan las personas” Pues monta una empresa y verás que bien te va
  • 30.
  • 31.
    “Hago un cursode 2 días para ser Scrum Master certificado” ¡¡¡Salario +10K!!!
  • 32.
    “Después, me hagoAgile Coach, que es el siguiente paso en la escala” ¡¡¡Salario +15K!!!
  • 33.
    “Agile es unametodología”
  • 35.
    “Soy Agile Coach.Acompaño ya a 2 ó 3 equipos”
  • 37.
    “Cuando el equipono quiere Scrum, hacemos Kanban”
  • 39.
    “¿Extrim Programin? Na,yo paso de programar, y menos en plan talibán”
  • 41.
    “Las empresas noquieren transformarse”
  • 43.
  • 44.
    Por si aúnno ha quedado claro...
  • 45.
    Estamos volviendo ajoder el sector
  • 46.
    Primeras claves ● Agileno es únicamente Scrum. ● Agile no es únicamente foco en las personas. ● No existe Agile sin Agile software delivery ● Tu cliente no se resiste al cambio, se resiste a tu propuesta. Tú sabrás por qué. ● Las cosas no son mejores o peores porque sí. Indaga, comprende y haz buena pedagogía.
  • 47.
  • 48.
    Un Scrum Masterno se hace en un curso de 16 horas
  • 49.
    Un Agile Coachno se hace en un curso de 24 horas
  • 50.
    ¡Ser Agile Coachno es el siguiente peldaño del Scrum Master!
  • 53.
  • 54.
    1. Establecer elPOR QUÉ 2. Establecer el OBJETIVO 3. Diseñar el CAMINO 4. Identificar STAKEHOLDERS 5. Elegir INDICADORES 6. Definir EQUIPO MOTOR 7. Establecer PRIMEROS PASOS Cómo lo enfocamos nosotros Motivación y expectativas. ¿A dónde nos queremos dirigir? ¿Qué planteamos hacer? ¿Quiénes son los protas de la historia? ¿Cómos vamos a medir el resultado de nuestras decisiones? Generación de un equipo que traccione el cambio. ¿Cómo vamos a arrancar este camino? La receta de arranque de Enciende la Luz
  • 55.
    1. Establecer elPOR QUÉ 2. Establecer el OBJETIVO 3. Diseñar el CAMINO 4. Identificar STAKEHOLDERS 5. Elegir INDICADORES 6. Definir EQUIPO MOTOR 7. Establecer PRIMEROS PASOS Motivación y expectativas. ¿A dónde nos queremos dirigir? ¿Qué planteamos hacer? ¿Quiénes son los protas de la historia? ¿Cómos vamos a medir el resultado de nuestras decisiones? Generación de un equipo que traccione el cambio. ¿Cómo vamos a arrancar este camino? La receta de arranque de Enciende la Luz Cómo lo enfocamos nosotros
  • 56.
    3. Diseñar elCAMINO ¿Qué planteamos hacer? La receta de arranque de Enciende la Luz Cómo lo enfocamos nosotros EFICACIA EFICIENCIA Visualizar y meter orden. Usamos principalmente Scrum Ingeniería Ágil para mejorar el producto bien enfocado
  • 57.
    4. Identificar STAKEHOLDERS¿Quiénes son los protas de la historia? La receta de arranque de Enciende la Luz Cómo lo enfocamos nosotros También hay Stakeholders de tecnología, no son únicamente de negocio. Si entre tus Stakeholders no hay personas de tecnología, es probable que no estés prestando la atención adecuada a esta dimensión.
  • 58.
    Si quieres dejarde ser parte de este engaño...
  • 59.
  • 60.
  • 61.
    Sé el ejemplode lo que enseñas ● Trabaja junto a tu cliente. ● Preocúpate por conocer su problema y no aceptes tan rápido su solución. Igual no comprende lo que te está pidiendo. ● Monta un equipo multidisciplinar de intervención. ● Utiliza las prácticas que esperas de los demás. ● PERSIGUE SIEMPRE LA EXCELENCIA en lo que hagas.
  • 62.
  • 63.
    Flujo continuo ysostenible de entrega ● Entrega continua como hilo conductor (exige prácticas agile ingeniería) ● Eliminación silos (Prod, DS, Dev, Ops) ● Propiedad producto compartida (equipo) ● Mide
  • 64.
  • 65.
    ¿Es que nohay otra manera de hacer las cosas?
  • 67.
    Alea Soluciones ● Despliegue5-10/semana ● XP & DevOps practices (Consolidadas) ● Equipo multidisciplinar (Producto, Ops, Dev) ● Nueva producto (Gpon 3 meses) ● 3 Nuevas verticales (Hoteles, Eléctricas, Hospitales) 2012-2016 Telecomunicaciones Depto. Producto 9 personas (1 Equipo)
  • 68.
    The Motion ● Despliegue5-10/dia ● XP & DevOps practices (Consolidadas) ● Equipo multidisciplinar (Ops, Dev) + Prod ● Nueva producto / Nuevo mercado ● 4 Pivots ● No product market fit ● Fondos europeos H2020 2015-2018 Startup Videos / Publicidad Depto. Producto 12 personas (2-3 Equipos)
  • 69.
    Nextail ● Despliegue 1-3/dia ●XP & DevOps practices (mejorando) ● Equipo multidisciplinar (Squads) ● Nuevo producto / Nuevo mercado ● Market fit consolidado ● Escalando 2018-Actualidad Startup SaaS Retail IA y Analitica prescriptiva Depto. Producto 34 personas (6 Equipos)
  • 70.
    Payvision ● 14 Scrumteams. ● XP & DevOps practices (mejorando) ● 60 builds in a day and 11 deployments in a day (2 in production) ● 2392 test passed. 99.99% green on last 14 days 2018-Actualidad Fintech, parte de ING
  • 71.
    Toyota España ● Plande transformación global de la compañía. ● Indicadores: ○ Tasa de entrega de producto terminado. ○ Cantidad de trabajo aceptado y no planificado. ○ Calidad del Software: Código/ Tasa de Bugs x entorno. ○ Experiencia del peticionario. ○ Satisfacción del empleado de IT. ● Herramientas: ○ Propiedad compartida del código. ○ Automatización de pruebas. ○ Afianzamiento estándares de calidad. 2019-Actualidad Sector automoción
  • 72.
    Cómo he usadola consultoría externa ● Agile technical coaches ● Ayuda desarrollo (agile / XP) ● Facilitación puntual ● Activación circuitos de mejora continua
  • 73.
    Alea Soluciones ● Aprenderhaciendo ● Sobre nuestro producto / No cursos ● Expertos XPs ○ Carlos Ble ○ Nestor salceda Cultura / Facilitación puntual ● Ariel Ber ● JM Beas ● Thinking with you
  • 74.
    The Motion ● Aprenderhaciendo ● Sobre nuestro producto / No cursos ● Expertos XPs ○ Codesai (Alfredo Casado, Modesto San Juan) ● Pairing presencial ● Sobre nuestro producto ● Foco en testing
  • 75.
    The Motion ● Aprenderhaciendo ● Sesiones específicas Arquitectura Frontend ○ Ricardo Borillo + CodingStones ● Mob programming (presencial) ● Architecture clinic (Asinc/Remoto + presencial)
  • 76.
    Nextail ● Acciones formativasagile@work ○ Ricardo Borillo, Xavi Gost ○ Testing / Arquitectura Front ○ Prácticas para Data Scientists ○ Refactoring Backend Activación circuito Kaizen Makoto Squad ● Retrospectivas ● Técnicas facilitación retrospectivas
  • 77.
    ¿Qué le pidoa un Agile Coach (no tech)? ● Reconocer la importancia de las prácticas de ingeniería ● Identificar los problemas (falta prácticas, deuda, calidad, etc.) ● Defender la necesidad o al equipo haciendo XP y Devops ● Facilitar iniciativas internas (si las hay) ● Introducir Coaching tecnico / XP / Devops (es necesario)
  • 78.
    Cómo lo enfoco ●Mindset (Facilitación / Paciencia / Visión Largo Plazo) ● Entrega continua (requiere prácticas agile/devops ingeniería) Como pilares ● Personas y Colaboración ● Enfoque a cliente final
  • 79.
  • 81.
    El éxito radicaen hacer lo adecuado y hacerlo bien
  • 82.
    Pero sólo condecirlo ¡NO VALE!
  • 83.
    ¿Cómo podemos mejorarel sector? Persigamos lo que nos dice la ciencia (DORA/Accelerate): ● Lean Product Management ● Lean Management ● Entrega Continua Métricas contrastadas (Software delivery and operational performance) ● Frecuencia Despliegue ● Lead time ● Tiempo medio de recuperación ● Porcentaje fallos / despliegues
  • 84.
  • 85.
  • 86.
    Referencias: A letter toagile coaches Blog post Accelerate The Science of Lean Software and DevOps Building and Scaling High Performing Technology Organizations
  • 87.

Notas del editor

  • #8 Todos intentando contratar más desarrolladores, pero con mirada al “antes”. Escasez de desarrolladores ágiles.
  • #14 Si desplegamos una vez cada 6 meses, el ciclo de experimentación es demasiado lento… asi que si todavia no eres capaz de construir y poner a producción con una buena frecuencia y de forma sostenible, decir que mejoras la agilidad si no estás mejorando eso es un engaño. En el caso de una enterprise, que despliega 2 o 4 veces a producción por año. ¿De verdad decimos que estamos mejorando la agilidad cuando no ponemos peso en mejorar esa frecuencia de despliegue?
  • #36 ¿A dónde les acompañas? ¿Al barranco?
  • #37 ¿A dónde les acompañas? ¿Al barranco?
  • #39 Tablero sin orden ni concierto = ¿Kanbanismo?
  • #41 Claro que sí, guapi.
  • #43  Igual no has entendido aún la necesidad y situación de tu cliente.
  • #68  TDD, Pairing/Mob (>70%), Collective ownership (Product/Code), Trunk base development, Hexagonal architecture, Service-oriented architecture, CI, CD, Infraestructura como código Stakeholders CEO, Operaciones de Red
  • #69  TDD, Pairing/Mob (>70%), Collective ownership (Product/Code), Trunk base development, arquitectura Hexagonal, Microservices, arquitectura dirigida por eventos, CI, CD, Infraestructura como código, etc.
  • #70  TDD (no siempre), Pairing/Mob (>30%), Collective ownership (Product/Code), Trunk base development (not always), Hexagonal architecture (for new services), Splitting the monolith, CI, CD, Infrastructura como codigo. Market fit consolidado, fase de escalado, último año (users x1.5, clientes x2, data x2, escalabilidad horizontal (parcial), excepciones -x50, consumo mem/tiempo -2x, fault tolerance, 3 a 6 países)
  • #74  Prácticas Learning by doing Expertos XP Carlos Ble (1.5 días/sem 1Mes) (Arranque TDD) Nestor Salceda (3 días/sem 2/3años) (Miembro equipo) Pairing remoto Sobre nuestro producto / No cursos Ariel Ber Preparación terreno 10 sesiones JM Beas agile inception y retro momento muy complicado 1 sesión Thinking with you facilitación retros, expansión a otros equipos
  • #75  Prácticas Learning by doing Expertos XP Codesai (Alfredo Casado, Modesto San Juan) 2 días/sem 4Mes (Arranque TDD, Pairing) Pairing (presencial) Sobre nuestro producto / Foco en testing
  • #76  Aprender haciendo Sesiones específicas Arquitectura Frontend Ricardo Borillo + CodingStones 3 días (Arquitectura testable frontend) Mob programming (presencial) Architecture clinic (Asinc/Remoto + presencial)
  • #78  O por lo menos, no dinamites las iniciativas por la calidad. No hay nada más destructivo que un supuesto experto en agilidad pasando de la calidad técnica. Si un equipo no necesita coaching técnico, lo más seguro es que su nivel de agilidad y flow haga que ya estén a un nivel de madurez excelente.
  • #79  El enfoque al cliente final se trabaja consiguiendo centrarnos en Outcomes y cambiando el mindset de los desarrolladores para que entiendan para quién hacemos las cosas y por qué hacemos las cosas. Tengo muy en cuenta que sólo con un equipo motivado se consiguen grandes cosas, por lo que dedico mucho tiempo a las personas y a ayudarlas a crecer. Un efecto curioso de la entrega continua, es que aunque sea dificil, impacta mucho en la calidad de vida de los equipos (menos estrés, menos miedos, más sentimiento de impacto, etc).
  • #84  Usemos las métricas (contrastadas) para la agilidad. Frecuencia de despliegue, Lead time, Mean time to recover y Change failure rate
  • #85  Todo esto no se hace con postits y abrazando arboles… aunque los postits sean útiles y abrazar árboles relaje. Se hace tomandonos las prácticas de ingeniería agile en serio.
  • #87  Usemos las métricas (contrastadas) para la agilidad. Frecuencia de despliegue, Lead time, Mean time to recover y Change failure rate
  • #88 Juanma/Edu