Incrustar presentación
Descargado 52 veces










![Fundamentos de la programación
Robótica Brazo Robótico Multifuncional
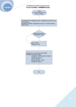
19. Transmitir la orden por puerto serial: //Interacción PC-usuario
20. Comparación con constantes
21. Leer posición
22. Guardar en variable rta posición (x,y)
23. Si (posicion) Hacer
Enviar orden a motores
De otro modo
No moverse
24. Fin si
25. FinProceso
Modulo de recolección de objetos
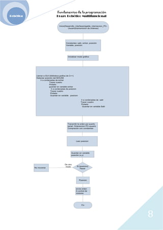
1. Proceso recolección_deobjetos
2. Variables para los servos m1, m2,m3,m4
3. Repetir
4. Ingresar posición xy
5. Leer y almacenar en posición
6. Si (m1=encendido y m2=encendido y m3=encendido y m4=encendido)
7. Según (posición ) sea
8. Caso1: “derecha”
m1=mover derecha
9. Caso2: “arriba”
m2= mover arriba
10. Caso3:”abajo”
m3=mover abajo
11. Caso4: “izquierda”
m1=mover izquierda
12. Caso 5: m4=encendido
m4=apagado
13. Caso contrario
14. Apagar motores y no moverse
15. Fin según
16. Si no
17. Presentar <<”alerta”
18. Fin si
19. Fin mientras
20. Mientras (continuar==si)
21. Fin proceso
Referencias:
[1]www.conocimientoenlinea.com/index.php?option=content&task=view&id=771http
://articulo.mercadolibre.com.mx/MLM-29976788-proyectos-electronicos-
microcontrolador-pic-asesoria-diseno-_JM
[2]Nell Dale universidad de Texas /Programación y resolución de problemas con
C++/página 4/Impreso en México
11](https://image.slidesharecdn.com/avance4-100114090950-phpapp01/85/Avance-4-11-320.jpg)
![Fundamentos de la programación
Robótica Brazo Robótico Multifuncional
[3]Nell Dale /Fundamentos de la programación/página 42/Impreso en México
[4]Imagen “Diagrama de circuitos”, disponible en:
http://www.xbot.es/microplans/servos4.htm
[5]http://es.wikipedia.org/wiki/Puerto_serie
[6] “C++”, disponible en:
[7] http://es.wikipedia.org/wiki/C%2B%2B
12](https://image.slidesharecdn.com/avance4-100114090950-phpapp01/85/Avance-4-12-320.jpg)
Este documento describe un proyecto de brazo robótico multifuncional realizado por tres estudiantes. El brazo robótico tendrá movimiento en los ejes X e Y para recolectar objetos y colocarlos en una posición aleatoria o específica elegida por el usuario. El documento explica los componentes de hardware y software, los algoritmos de comunicación entre la PC y el PIC a través de un puerto serial, y el desarrollo de una interfaz gráfica para el usuario.










![Fundamentos de la programación
Robótica Brazo Robótico Multifuncional
19. Transmitir la orden por puerto serial: //Interacción PC-usuario
20. Comparación con constantes
21. Leer posición
22. Guardar en variable rta posición (x,y)
23. Si (posicion) Hacer
Enviar orden a motores
De otro modo
No moverse
24. Fin si
25. FinProceso
Modulo de recolección de objetos
1. Proceso recolección_deobjetos
2. Variables para los servos m1, m2,m3,m4
3. Repetir
4. Ingresar posición xy
5. Leer y almacenar en posición
6. Si (m1=encendido y m2=encendido y m3=encendido y m4=encendido)
7. Según (posición ) sea
8. Caso1: “derecha”
m1=mover derecha
9. Caso2: “arriba”
m2= mover arriba
10. Caso3:”abajo”
m3=mover abajo
11. Caso4: “izquierda”
m1=mover izquierda
12. Caso 5: m4=encendido
m4=apagado
13. Caso contrario
14. Apagar motores y no moverse
15. Fin según
16. Si no
17. Presentar <<”alerta”
18. Fin si
19. Fin mientras
20. Mientras (continuar==si)
21. Fin proceso
Referencias:
[1]www.conocimientoenlinea.com/index.php?option=content&task=view&id=771http
://articulo.mercadolibre.com.mx/MLM-29976788-proyectos-electronicos-
microcontrolador-pic-asesoria-diseno-_JM
[2]Nell Dale universidad de Texas /Programación y resolución de problemas con
C++/página 4/Impreso en México
11](https://image.slidesharecdn.com/avance4-100114090950-phpapp01/85/Avance-4-11-320.jpg)
![Fundamentos de la programación
Robótica Brazo Robótico Multifuncional
[3]Nell Dale /Fundamentos de la programación/página 42/Impreso en México
[4]Imagen “Diagrama de circuitos”, disponible en:
http://www.xbot.es/microplans/servos4.htm
[5]http://es.wikipedia.org/wiki/Puerto_serie
[6] “C++”, disponible en:
[7] http://es.wikipedia.org/wiki/C%2B%2B
12](https://image.slidesharecdn.com/avance4-100114090950-phpapp01/85/Avance-4-12-320.jpg)