Business Process
 Management
      BPM
         Sesión 01, 02 y 03


           James Huiza Pereyra
           Jameshuizap@hotmail.com
Los cambios en las organizaciones

Orientación al cliente/ciudadano
Orientación a procesos
La empresa integrada
Innovación
Anticipación
Integrarse a redes empresariales




                                    “Cuando la tasa de cambio externa
                                    excede a la de cambio interna.....el fin
                                    está cercano”
                                              Jack Welch - General Electric
El PROCESO Y SUS CARACTERÍSTICAS
Un proceso comprende un conjunto de actividades lógicamente relacionadas
que producen un resultado final específico para un cliente interno o externo.
Ejemplo: Compras, Atención de pedidos, Créditos Tiene un inicio y un fin que
pueden trascender las área funcionales .

El Proceso tiene clientes internos y externos
Los clientes del proceso son las áreas de la empresa, almacén, otros El
proceso de compras tiene métricas de Costo, Tiempo, Calidad y Servicio




                                          Generación de la    Seguimiento de la
 Adquisiciones         Cotizaciones
                                          orden de compra     orden de compra




                    Proceso de Compras
El flujo del proceso
                                    Proceso de Abastecimiento

   Usuario               Gerencia           Compras                 Proveedor            Almacén            Contabilidad




    Planificar el
  requerimiento



                                                                            1

                                            Consolidar SOLPEDs y
Solicitar el Producto   Aprobar solicitud    elaborar el pedido




           1

                                             Enviar Orden de       Fabricar el pedido   Recibir el pedido
                        Aprobar el pedido        Compra




                                                                                                                  Verificar
                                                                                        Aceptar el pedido      documentación




                                                                                                             Entregar Cheque
Reingeniería de procesos

           Recibe            Chequeo      Definición de   Determinación   aprueba
  Hoy      Solicitud         documentos   Condiciones      programación   crédito




Cliente                                                                             Regla: Alcanzar
                                                                                       objetivos
                                                                                      funcionales




           Nuevos créditos          Trabajador de                                   Regla: satisfacer
 Mañana    abrir rápido             caso específico       Resolver inmediatamente      al cliente
           nuevas cuentas                                 quejas de clientes




 Cliente
Reingeniería de procesos


Rediseño radical de :
 Procesos de negocios
 políticas, procedimientos, sistemas,
 estructuras organizacionales


Para obtener beneficios significativos para la
empresa

Se alcanzan mejoras espectaculares en las
métricas de calidad, costo, tiempo y servicio
Reingeniería de procesos

                                   ¿Porqué hacemos lo que estamos
                                   haciendo?
                                   ¿Porqué lo hacemos de esa forma?




No son cambios superficiales
Reinventar el negocio



                                          No son mejoras marginales
                                          Son saltos espectaculares en
                                          rendimiento.
MÉTRICAS

Son elementos cuantificables que permiten medir la calidad del
proceso en cuanto al nivel de logro del objetivo.
 Ejemplo:

    N/P recibidas
    N/P atendidas
     Tiempo de ciclo de atención.
    Cotizaciones recibidas
    O/C generadas
INNOVACION DE PROCESOS


Introducción de algo nuevo
Niveles de cambio radicales
Uso de tecnologías innovadoras
La reingeniería es una parte del cambio
radical
Comprende nuevas estrategias, el rediseño
del proceso y la implantación del cambio
Habilitadores

Paralelismo de Actividades                Tecnología




 Capacitación al Personal    Establecimiento de Políticas y Normas
                                                    Logística

                                                    Ventas

                                                    Asesoría Legal

                                                    Contabilidad y

                                                       Finanzas
Rediseño de procesos




Analizar el proceso actual               Qué se hace?
Realizar un benchmarking                 Tomar mediciones:
Innovar el proceso                       Costos, tiempo, calidad,
Definir habilitadores                    servicio
Definir nuevas métricas.
Organización del equipo

                              Patrocinador


                                     Lider


                  Facilitador
            Asesor en Reingeniería
                 de Sistemas


Funcion 1            Funcion 2               Funcion 3   O&M
Los procesos en la empresa



P                                C
R                                L
                A                I
O
V                                E
E                                N
E           B           G        T
D                                E
O
                C                S
R
E
S
        D           E       F
Selección de Procesos
Cómo se decide en qué procesos hacer Reingeniería?
Priorizar procesos

 De acuerdo a los siguientes criterios:

Susceptibilidad al cambio
Desempeño
Impacto en la empresa
Impacto en el cliente
 Calificar de 1 a 5
  1: Tiene poco impacto
  5: Gran impacto
Ameba Organizacional
                                                                                                    COMITÉ
                                                                                                  EJECUTIVO



                                                                                                  GERENCIA
                                                                                                  GENERAL




                                                                                                   GERENCIA DE
                                                                                                                                   GERENCIA      GERENCIA     GERENCIA    GERENCIA   GERENCIA
          GERENCIA DE                             GERENCIA                                          LOGÍSTICA,                                                                                  GERENCIA
                                                                                                                                  PRODUCTOS      MARKETING   MARKETING    COMERCIO   RECURSOS
            VENTAS                                FINANZAS                                        DISTRIBUCIÓN Y                                                                                SISTEMAS
                               10                                                                                                 INDUSTRIALES    LICORES    PERFUMERÍA   EXTERIOR   HUMANOS
                                                                                                  SUCURSALES




          JEFATURAS                    CRÉDITOS   TESORERÍA        CONTAB.    COM-    CTRL.
                                                                                                  DISTRIBUCIÓN         SUC.
          DE VENTAS            11                                             PRAS     INV.

                                                                        FIN
                           3                                  15

                                            14
                                                                    9
SALA DE   RECEPCIÓN        FUERZA DE                                             ALMACÉN            ALMACÉN             ALMACÉN
VENTAS    DE PEDIDOS        VENTAS                                               NODRIZA            ATENCIÓN            RECLAMOS


                                                               4

                       2
                                                                                RECEPCIÓN
                                                                                                    REVISIÓN Y                             8
                                                                               ALMACENAJE Y                            DESPACHO
                                                                                                    EMBALAJE
                                                                                EXTRACCIÓN
                                                          13

                                                                                              5                    6

                                                  12

                                           1
                                                                                                                        7




                                                                                                  CLIENTE


                                                                                      INICIO
Diagrama de Bloques

                      Gestión                  Macroproceso



              Captación               Entrega
              Del cliente            Del servicio        Proceso



Prospección   Desarrollo                 Validación   Distribución   Entrega del
              De bases      Cierre          O/C        Del trabajo    servicio


                            Subprocesos
Identificación de Clientes
                                                                        Compra
                                                                                                     Deseo
                                                                           Paga
                              Apertura de Orden                           Devuelve
                                                                           Reintegro   CONSUMIDOR              CONSUMIDOR
                                   Reordenar                                                                     INFANTIL
                            Información de stock                                                    Juguete
                               Cambio de Orden
                                  Notificar
           COMPAÑIA                                           CLIENTE
                                 Despachar
               DE                 Facturar
            JUGUETES                Pago
              ABC                 Notificar                                        Reintegro
                                  Recibo
                                                                                   Devuelve
                                Reclamos
                                                                                   Pago
                            Estados de Cuentas
                                                                                   Compra
                                    Recibo                                                     COLECCIONISTA



  Cliente Distribuidor
•Empaque atractivo
                                              Consumidor adulto Consumidor
•Pocos defectos                                                   Infantil                                    Coleccionista
•Apertura puntual de pedidos y                                                                          •Variedad
                                                 •Costos razonablemente
complemente entregados a tiempo                                                                         •Diferencias perceptibles
                                                  bajos                         •Personajes populares
para la venta estacional                                                                                 de año a año, pero no
                                                 •Disponibilidad en lugares •Buena semejanza
•50% margen de utilidad                                                                                  dentro del año
                                                  convenientes              •Resistente
•Completar re-ordenes dentro de diez días                                                               •Detalles finos
                                                 •Seguridad
•Acceder a publicidad cooperativa                                                                       •Durable
CAMBIOS organizacionales con el nuevo
             enfoque
La organización horizontal

                                                                                                      Gerencia Superior



                                                                        Procesos Básicos                    Objetivos claves
                                                     Lider del                                              de desempeño
                                                       Procerso

                                                                  Equipo
                                                                                                             Reducir
                                                                                                             tiempo del
                                                                  Generación y cumplimiento de orden         ciclo




                                                                                Equipo
                                                                                                             Reducir
                                                                                                             costos
                                                                           Logística integrada



Investigación Manufacturación Marketing   Finanzas                                               Equipo
                                                                                                             Reducir
                                                                                                              tiempo      de
                                                                   Comercializacióna                          venta
Metodologías de Rediseño de Procesos
                                                                   PASO No.0
                                                                   Revisar la estrategia empresarial

                        PASO No.1
                        Identificar los objetivos impulsados
                        por el cliente del proceso


PASO No.2
Hacer el mapa del proceso
 actual y medirlo


                                                      PASO No.4
 PASO No.3                                            Benchmarking para innovar
 Analizar y modificar                                  y proveer alternativas
 el proceso actual




                              PASO No.5
                                                                 PASO No.6
                              Diseño Social
                                                                 Implantar el nuevo
                              Diseño Técnico
Comprender las características del proceso


      Definición de los Macro Procesos




                                         Diagrama
       Procedimiento
          Crítico
                                             de
                                         Bloques




                       Proceso
                        Crítico
Diagrama de bloques
Ayuda a identificar las operaciones claves del proceso
Requiere investigación previa
Comprender la totalidad del proceso
Identificar los departamentos claves del proceso
Permite identificar los límites del proceso


                             Gestión
                            Comercial



                   Captación           Entrega
                   Del cliente        Del servicio
Diagrama de Bloques


                      Gestión                  Macroproceso



              Captación               Entrega
              Del cliente            Del servicio        Proceso



Prospección   Desarrollo                 Validación   Distribución   Entrega del
              De bases      Cierre          O/C        Del trabajo    servicio


                            Subprocesos
Diagrama de bloques
                      Proceso a actual de abastecimiento

                                                                                                                                 0.5 HORAS


                                      EL PEDIDO ES
                    AREA OPERATIVA
                                      ENVIADO A LA                                        GERENCIA DE AREA                   PEDIDO ES ENVIADO
                      ELABORA SU                                     ESPERA
 INICIO                               GERENCIA DEL                                        REVISA EL PEDIDO                      A COMPRAS
                        PEDIDO
                                          AREA




                      2 HORAS           1 HORA                         1 HORA              0.5 HORAS

  O.25 HORAS


ESPERA              ORDEN DE SALIDA   SE REGISTRA LA                                       PEDIDO ES ENVIADO
                    ENVIADA AL JEFE    REQUISICION A
                                                        si existe
                                                                       ALMACEN                 A ALMCEN          Si existe     COMPRAS
                     DE LOGISTICA        ATENDER                    VERIFICA STOCK                                           VERIFICA STOCK




                      0.25 HORAS        8 HORAS            0.5 horas          No existe          8 horas          0.5 HORAS             No existe
                                                                                                                                   X
                                                                          A



JEFE DE LOGISTICA    EL PEDIDO ES       EL PEDIDO SE                  EL PEDIDO SE              ARCHIVO DEL
   APRUEBA EL        ATENDIDO EN      PREPARA PARA LA               ENTREGA AL AREA          PEDIDO Y LA ORDEN                    FIN
     PEDIDO            ALMACEN            ENTREGA                     SOLICITANTE                 SALIDA




 0.5 HORAS               1 HORA        O.25 HORAS                       2 HORAS                0.25 HORAS                     0.25 HORAS
Simbología para el análisis de procesos

      PASO            SIMBOLO DESCRIPCION
                              Cualquier paso que agrega valor al proceso hace avanzar en
Operación                     forma directa al proceso
Transporte                    Cualquier acción que desplaza información u objetos,
                              incluyendo personas
Demora                        Retraso no programado de materiales, partes o productos.
                              Cualquier tiempo de espera de las personas
(no programada)
                              Incluye inspecciones de calidad y cantidad, revisiones y
Inspección                    autorizaciones
Almacenaje                    Retraso programado de materiales, partes o productos
(demora programada)
Retrabajo               R     Cualquier paso innecesario y repetido de operación
Análisis del proceso

                     SITUACION : CUANDO EXISTE STOCK EN ALMACEN
                           ACTIVIDADES/PASOS                           TIPO DE ACTIVIDAD
                                                                                                     TIEMPO
                                                                                                    EFECTIVO
                                                                                       OTROS           (**)
                                                                     VA CONTROL
                                                                                         (*)
PASO   ACTIVIDADES                                                   VA     CONTROL OTROS (*) TIEMPO EFECTIVA (**)
  1    ELABORACION DEL PEDIDO                                         X
  2    ENVIO DE PEDIDO A GERENCIA DE AREA                                                X                    1.00
       ESPERA                                                                            X                    1.00
  3    REVISION DEL PEDIDO                                                      X                             0.50
  4    ENVIO DEL PEDIDO A COMPRAS                                                        X                    0.50
  5    VERIFICACION DE STOCK                                                    X                             0.50
  6    ENVIO DEL PEDIDO A ALMACEN                                                        X                    8.00
  7    VERIFICACION DE STOCK                                                    X                             0.50
  8    CODIFICA Y REGISTRA LA REQUISICION                                                X                    8.00
  9    ENVIO DE ORDEN DE SALIDA A JEFE LOGIS .                                           X                    0.25
       ESPERA                                                                            X                    0.25
  10   APROBACION DEL PEDIDO                                                    X                             0.50
  11   REGISTRO DE LA ORDEN DE SALIDA                                                    X                    1.00
  12   PREPARACION DEL PEDIDO                                          X                                      0.25
  13   ENTREGA DEL PEDIDO AL AREA SOLICITANTE                          X                                      2.00
  14   ARCHIVO DEL PEDIDO Y LA ORDEN DE SALIDA                         X                                      2.00
                          TOTAL                  5   4   4   2   1   4.25       2.00    20.25                26.50
Estadística de requerimientos atendidos por almacén, O/C
   efectuadas y compras realizadas por vías informales


                                      DISTRIBUCION REQUERIMIENTOS

     300

     250
   C
   A
   N
     200
   T
   I
   D 150
   A
   D
     100


     50


      0



           Enero   Febrero   Marzo   Abril   Mayo   Junio   Julio      Agosto   Sep   Oct.   Nov.   Dic.

                                                               MESES
Proceso propuesto
                           CUANDO EXISTE STOCK EN ALMACEN
                                                            TIPO DE ACTIVIDAD            TIEMPO
PASO               ACTIVIDADES                               VA     CONTROL OTROS(*)   EFECTIVO(**)
  1    ELABORACION DEL PEDIDO                                0.25                          0.25
  2    JEFE INMEDIATO AUTORIZA PEDIDO                                0.25                  0.25
  3    ATENCION DEL PEDIDO POR ALMACEN                       0.25                          0.25
  4    PREPARACION DEL PEDIDO                                0.30                          0.30
  5    ENTREGA DEL PEDIDO AL AREA SOLICITANTE                0.25                          0.25
  6    CONFORMIDAD DEL AREA SOLICITANTE                              0.25       0.00       0.25
                                        TOTAL   4   2        1.05    0.5                   1.55




        Proceso actual                                  Proceso mejorado
        Costo           $ 150                           Costo          $ 30
        Calidad         10%                             Calidad        95 %
        Tiempo          26 Hrs.                         Tiempo         1.55 Hrs
        Servicio        20 %                            Servicio       100 %
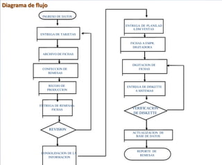
Diagrama de flujo
               INGRESO DE DATOS

                                     ENTREGA DE PLANILAD
                                         A DM.VENTAS
              ENTREGA DE TARJETAS

                                       FICHAS A EMPR.
                                         DIGITADORA

               ARCHIVO DE FICHAS


                                        DIGITACION DE
               CONFECCION DE                FICHAS
                  REMESAS



                   RECOJO DE         ENTREGA DE DISKETTE
                  PRODUCCION             A SISTEMAS



              ENTREGA DE REMESAS-
                    FICHAS              VERIFICACION
                                        DE DISKETTE



                    REVISION
                                        ACTUALIZACION DE
                                          BASE DE DATOS



                                          REPORTE DE
               CONSOLIDACION DE LA
                                           REMESAS
                  INFORMACION
Diagrama del proceso

                                               Hasta 21 dias


                       Gerente de Zona
                                                               Recepción Validación
                       Conferencia de Ventas                                          Distribución

                 O/C



    Consultora

                                                                                                 Pedido
                          Call Center                                 Digitación
                         Hasta 4 dias




Consumidor                  Web

                                                                  Base de Datos
                                                                   Facturación
                                                                                      Picking, Packing
Trabajo
Seleccionar una empresa
 Elabore una breve descripción de la
  empresa Identifique 3             procesos
  candidatos para rediseño.
 Seleccionar un proceso justificando dicha
  selección.
 Elaborar el Diagrama de bloques del
  proceso       Identificar   los    clientes
  internos/externos y sus expectativas.
 Identificar los problemas principales del
  proceso.
 Elaborar diagramas del proceso y de
  procedimientos de la situación actual
  Identificar indicadores del proceso actual
  Realizar un primer análisis de datos
  relacionados a los indicadores actuales.
¿PREGUNTAS?

Business ProcessManagement BPM: 01, 02, 03

  • 1.
    Business Process Management BPM Sesión 01, 02 y 03 James Huiza Pereyra Jameshuizap@hotmail.com
  • 2.
    Los cambios enlas organizaciones Orientación al cliente/ciudadano Orientación a procesos La empresa integrada Innovación Anticipación Integrarse a redes empresariales “Cuando la tasa de cambio externa excede a la de cambio interna.....el fin está cercano” Jack Welch - General Electric
  • 3.
    El PROCESO YSUS CARACTERÍSTICAS Un proceso comprende un conjunto de actividades lógicamente relacionadas que producen un resultado final específico para un cliente interno o externo. Ejemplo: Compras, Atención de pedidos, Créditos Tiene un inicio y un fin que pueden trascender las área funcionales . El Proceso tiene clientes internos y externos Los clientes del proceso son las áreas de la empresa, almacén, otros El proceso de compras tiene métricas de Costo, Tiempo, Calidad y Servicio Generación de la Seguimiento de la Adquisiciones Cotizaciones orden de compra orden de compra Proceso de Compras
  • 4.
    El flujo delproceso Proceso de Abastecimiento Usuario Gerencia Compras Proveedor Almacén Contabilidad Planificar el requerimiento 1 Consolidar SOLPEDs y Solicitar el Producto Aprobar solicitud elaborar el pedido 1 Enviar Orden de Fabricar el pedido Recibir el pedido Aprobar el pedido Compra Verificar Aceptar el pedido documentación Entregar Cheque
  • 5.
    Reingeniería de procesos Recibe Chequeo Definición de Determinación aprueba Hoy Solicitud documentos Condiciones programación crédito Cliente Regla: Alcanzar objetivos funcionales Nuevos créditos Trabajador de Regla: satisfacer Mañana abrir rápido caso específico Resolver inmediatamente al cliente nuevas cuentas quejas de clientes Cliente
  • 6.
    Reingeniería de procesos Rediseñoradical de : Procesos de negocios políticas, procedimientos, sistemas, estructuras organizacionales Para obtener beneficios significativos para la empresa Se alcanzan mejoras espectaculares en las métricas de calidad, costo, tiempo y servicio
  • 7.
    Reingeniería de procesos ¿Porqué hacemos lo que estamos haciendo? ¿Porqué lo hacemos de esa forma? No son cambios superficiales Reinventar el negocio No son mejoras marginales Son saltos espectaculares en rendimiento.
  • 8.
    MÉTRICAS Son elementos cuantificablesque permiten medir la calidad del proceso en cuanto al nivel de logro del objetivo. Ejemplo: N/P recibidas N/P atendidas  Tiempo de ciclo de atención. Cotizaciones recibidas O/C generadas
  • 9.
    INNOVACION DE PROCESOS Introducciónde algo nuevo Niveles de cambio radicales Uso de tecnologías innovadoras La reingeniería es una parte del cambio radical Comprende nuevas estrategias, el rediseño del proceso y la implantación del cambio
  • 10.
    Habilitadores Paralelismo de Actividades Tecnología Capacitación al Personal Establecimiento de Políticas y Normas Logística Ventas Asesoría Legal Contabilidad y Finanzas
  • 11.
    Rediseño de procesos Analizarel proceso actual Qué se hace? Realizar un benchmarking Tomar mediciones: Innovar el proceso Costos, tiempo, calidad, Definir habilitadores servicio Definir nuevas métricas.
  • 12.
    Organización del equipo Patrocinador Lider Facilitador Asesor en Reingeniería de Sistemas Funcion 1 Funcion 2 Funcion 3 O&M
  • 13.
    Los procesos enla empresa P C R L A I O V E E N E B G T D E O C S R E S D E F
  • 14.
    Selección de Procesos Cómose decide en qué procesos hacer Reingeniería?
  • 15.
    Priorizar procesos Deacuerdo a los siguientes criterios: Susceptibilidad al cambio Desempeño Impacto en la empresa Impacto en el cliente  Calificar de 1 a 5 1: Tiene poco impacto 5: Gran impacto
  • 16.
    Ameba Organizacional COMITÉ EJECUTIVO GERENCIA GENERAL GERENCIA DE GERENCIA GERENCIA GERENCIA GERENCIA GERENCIA GERENCIA DE GERENCIA LOGÍSTICA, GERENCIA PRODUCTOS MARKETING MARKETING COMERCIO RECURSOS VENTAS FINANZAS DISTRIBUCIÓN Y SISTEMAS 10 INDUSTRIALES LICORES PERFUMERÍA EXTERIOR HUMANOS SUCURSALES JEFATURAS CRÉDITOS TESORERÍA CONTAB. COM- CTRL. DISTRIBUCIÓN SUC. DE VENTAS 11 PRAS INV. FIN 3 15 14 9 SALA DE RECEPCIÓN FUERZA DE ALMACÉN ALMACÉN ALMACÉN VENTAS DE PEDIDOS VENTAS NODRIZA ATENCIÓN RECLAMOS 4 2 RECEPCIÓN REVISIÓN Y 8 ALMACENAJE Y DESPACHO EMBALAJE EXTRACCIÓN 13 5 6 12 1 7 CLIENTE INICIO
  • 17.
    Diagrama de Bloques Gestión Macroproceso Captación Entrega Del cliente Del servicio Proceso Prospección Desarrollo Validación Distribución Entrega del De bases Cierre O/C Del trabajo servicio Subprocesos
  • 18.
    Identificación de Clientes Compra Deseo Paga Apertura de Orden Devuelve Reintegro CONSUMIDOR CONSUMIDOR Reordenar INFANTIL Información de stock Juguete Cambio de Orden Notificar COMPAÑIA CLIENTE Despachar DE Facturar JUGUETES Pago ABC Notificar Reintegro Recibo Devuelve Reclamos Pago Estados de Cuentas Compra Recibo COLECCIONISTA Cliente Distribuidor •Empaque atractivo Consumidor adulto Consumidor •Pocos defectos Infantil Coleccionista •Apertura puntual de pedidos y •Variedad •Costos razonablemente complemente entregados a tiempo •Diferencias perceptibles bajos •Personajes populares para la venta estacional de año a año, pero no •Disponibilidad en lugares •Buena semejanza •50% margen de utilidad dentro del año convenientes •Resistente •Completar re-ordenes dentro de diez días •Detalles finos •Seguridad •Acceder a publicidad cooperativa •Durable
  • 19.
  • 20.
    La organización horizontal Gerencia Superior Procesos Básicos Objetivos claves Lider del de desempeño Procerso Equipo Reducir tiempo del Generación y cumplimiento de orden ciclo Equipo Reducir costos Logística integrada Investigación Manufacturación Marketing Finanzas Equipo Reducir tiempo de Comercializacióna venta
  • 21.
    Metodologías de Rediseñode Procesos PASO No.0 Revisar la estrategia empresarial PASO No.1 Identificar los objetivos impulsados por el cliente del proceso PASO No.2 Hacer el mapa del proceso actual y medirlo PASO No.4 PASO No.3 Benchmarking para innovar Analizar y modificar y proveer alternativas el proceso actual PASO No.5 PASO No.6 Diseño Social Implantar el nuevo Diseño Técnico
  • 22.
    Comprender las característicasdel proceso Definición de los Macro Procesos Diagrama Procedimiento Crítico de Bloques Proceso Crítico
  • 23.
    Diagrama de bloques Ayudaa identificar las operaciones claves del proceso Requiere investigación previa Comprender la totalidad del proceso Identificar los departamentos claves del proceso Permite identificar los límites del proceso Gestión Comercial Captación Entrega Del cliente Del servicio
  • 24.
    Diagrama de Bloques Gestión Macroproceso Captación Entrega Del cliente Del servicio Proceso Prospección Desarrollo Validación Distribución Entrega del De bases Cierre O/C Del trabajo servicio Subprocesos
  • 25.
    Diagrama de bloques Proceso a actual de abastecimiento 0.5 HORAS EL PEDIDO ES AREA OPERATIVA ENVIADO A LA GERENCIA DE AREA PEDIDO ES ENVIADO ELABORA SU ESPERA INICIO GERENCIA DEL REVISA EL PEDIDO A COMPRAS PEDIDO AREA 2 HORAS 1 HORA 1 HORA 0.5 HORAS O.25 HORAS ESPERA ORDEN DE SALIDA SE REGISTRA LA PEDIDO ES ENVIADO ENVIADA AL JEFE REQUISICION A si existe ALMACEN A ALMCEN Si existe COMPRAS DE LOGISTICA ATENDER VERIFICA STOCK VERIFICA STOCK 0.25 HORAS 8 HORAS 0.5 horas No existe 8 horas 0.5 HORAS No existe X A JEFE DE LOGISTICA EL PEDIDO ES EL PEDIDO SE EL PEDIDO SE ARCHIVO DEL APRUEBA EL ATENDIDO EN PREPARA PARA LA ENTREGA AL AREA PEDIDO Y LA ORDEN FIN PEDIDO ALMACEN ENTREGA SOLICITANTE SALIDA 0.5 HORAS 1 HORA O.25 HORAS 2 HORAS 0.25 HORAS 0.25 HORAS
  • 26.
    Simbología para elanálisis de procesos PASO SIMBOLO DESCRIPCION Cualquier paso que agrega valor al proceso hace avanzar en Operación forma directa al proceso Transporte Cualquier acción que desplaza información u objetos, incluyendo personas Demora Retraso no programado de materiales, partes o productos. Cualquier tiempo de espera de las personas (no programada) Incluye inspecciones de calidad y cantidad, revisiones y Inspección autorizaciones Almacenaje Retraso programado de materiales, partes o productos (demora programada) Retrabajo R Cualquier paso innecesario y repetido de operación
  • 27.
    Análisis del proceso SITUACION : CUANDO EXISTE STOCK EN ALMACEN ACTIVIDADES/PASOS TIPO DE ACTIVIDAD TIEMPO EFECTIVO OTROS (**) VA CONTROL (*) PASO ACTIVIDADES VA CONTROL OTROS (*) TIEMPO EFECTIVA (**) 1 ELABORACION DEL PEDIDO X 2 ENVIO DE PEDIDO A GERENCIA DE AREA X 1.00 ESPERA X 1.00 3 REVISION DEL PEDIDO X 0.50 4 ENVIO DEL PEDIDO A COMPRAS X 0.50 5 VERIFICACION DE STOCK X 0.50 6 ENVIO DEL PEDIDO A ALMACEN X 8.00 7 VERIFICACION DE STOCK X 0.50 8 CODIFICA Y REGISTRA LA REQUISICION X 8.00 9 ENVIO DE ORDEN DE SALIDA A JEFE LOGIS . X 0.25 ESPERA X 0.25 10 APROBACION DEL PEDIDO X 0.50 11 REGISTRO DE LA ORDEN DE SALIDA X 1.00 12 PREPARACION DEL PEDIDO X 0.25 13 ENTREGA DEL PEDIDO AL AREA SOLICITANTE X 2.00 14 ARCHIVO DEL PEDIDO Y LA ORDEN DE SALIDA X 2.00 TOTAL 5 4 4 2 1 4.25 2.00 20.25 26.50
  • 28.
    Estadística de requerimientosatendidos por almacén, O/C efectuadas y compras realizadas por vías informales DISTRIBUCION REQUERIMIENTOS 300 250 C A N 200 T I D 150 A D 100 50 0 Enero Febrero Marzo Abril Mayo Junio Julio Agosto Sep Oct. Nov. Dic. MESES
  • 29.
    Proceso propuesto CUANDO EXISTE STOCK EN ALMACEN TIPO DE ACTIVIDAD TIEMPO PASO ACTIVIDADES VA CONTROL OTROS(*) EFECTIVO(**) 1 ELABORACION DEL PEDIDO 0.25 0.25 2 JEFE INMEDIATO AUTORIZA PEDIDO 0.25 0.25 3 ATENCION DEL PEDIDO POR ALMACEN 0.25 0.25 4 PREPARACION DEL PEDIDO 0.30 0.30 5 ENTREGA DEL PEDIDO AL AREA SOLICITANTE 0.25 0.25 6 CONFORMIDAD DEL AREA SOLICITANTE 0.25 0.00 0.25 TOTAL 4 2 1.05 0.5 1.55 Proceso actual Proceso mejorado Costo $ 150 Costo $ 30 Calidad 10% Calidad 95 % Tiempo 26 Hrs. Tiempo 1.55 Hrs Servicio 20 % Servicio 100 %
  • 30.
    Diagrama de flujo INGRESO DE DATOS ENTREGA DE PLANILAD A DM.VENTAS ENTREGA DE TARJETAS FICHAS A EMPR. DIGITADORA ARCHIVO DE FICHAS DIGITACION DE CONFECCION DE FICHAS REMESAS RECOJO DE ENTREGA DE DISKETTE PRODUCCION A SISTEMAS ENTREGA DE REMESAS- FICHAS VERIFICACION DE DISKETTE REVISION ACTUALIZACION DE BASE DE DATOS REPORTE DE CONSOLIDACION DE LA REMESAS INFORMACION
  • 31.
    Diagrama del proceso Hasta 21 dias Gerente de Zona Recepción Validación Conferencia de Ventas Distribución O/C Consultora Pedido Call Center Digitación Hasta 4 dias Consumidor Web Base de Datos Facturación Picking, Packing
  • 32.
    Trabajo Seleccionar una empresa Elabore una breve descripción de la empresa Identifique 3 procesos candidatos para rediseño.  Seleccionar un proceso justificando dicha selección.  Elaborar el Diagrama de bloques del proceso Identificar los clientes internos/externos y sus expectativas.  Identificar los problemas principales del proceso.  Elaborar diagramas del proceso y de procedimientos de la situación actual Identificar indicadores del proceso actual Realizar un primer análisis de datos relacionados a los indicadores actuales.
  • 33.