Los impactos de la
sostenibilidad en la Cadena
de Valor de la organización
ALBERTO GUAJARDO MENESES
2
© CapacitaRSE
www.cursosderse.com
2013
Derechos Reservados.
Se permite su reproducción,
atribuyendo la fuente
Autor:
Alberto Guajardo Meneses,
Jefe de Consultoría de CapacitaRSE
a.guajardo@cursosderse.cl
Diseño:
Helena Maso
3
Alberto Guajardo Meneses es Jefe de Consultoría y Procesos de Gestión
de CapacitaRSE.
Alberto se recibió de Ingeniero comercial, con Master Executive en Gestión
de Calidad de EOI de España.
Actualmente participa en el Comité Espejo de Chile para las nuevas normas
ISO de compras sustentables y gestión de riesgos.
Como consultor en RSE asesora a empresas de América Latina, principal-
mente de Chile y Colombia. En este campo, es consultor acreditado por
GRI para la implementación de Reportes de Sustentabilidad e implementa-
dor senior de la Norma SGE 21.
Participa activamente en consultas del nuevo Marco GRI G4, en Reportes
integrados (nuevo marco IIRC) y en procesos de materialidad de la Corpora-
ción de Contabilidad de Sostenibilidad de los Estados Unidos (SASB).
Además, forma parte del grupo de expertos del Punto Focal en Chile de las
Directrices de la OCDE. Es examinador internacional del Premio Iberoameri-
cano de la Calidad y del Premio Nacional a la Calidad de Chile.
Es Docente de las Universidades de Chile, Católica de Valparaíso y Andrés
Bello en Diplomados de Responsabilidad Social; y del Curso online de la
Elaboración de Reportes de Sostenibilidad en CapacitaRSE, para toda Amé-
rica Latina. También se desempeña en CapacitaRSE, como Jefe del área de
Consultoría en el desarrollo de Reportes de Sostenibilidad y Proyectos para
la región.
Sobre el autor...
4
Introducción
Se entiende por impacto un cambio positivo o negativo que se genera en la socie-
dad, la economía o en el medio ambiente, producido, en su totalidad o parcialmen-
te, como consecuencias de las decisiones o actividades pasadas o presente de la
organización (Norma Internacional ISO260001
).
Las decisiones que toman los directores, ejecutivos y empleados –respecto de la
producción de mercancías y servicios, la selección de proveedores, la contratación
de trabajadores, las condiciones de trabajo, el transporte de todo tipo, la gestión de
los residuos y sobre cientos de actividades rutinarias– tienen consecuencias econó-
micas, medioambientales y sociales.
Si una organización desea ganarse el respeto de la sociedad y aumentar su credi-
bilidad, es esencial que pueda demostrar que comprende la relación existente entre
sus actividades y las consecuencias de éstas y la tenga en cuenta en sus decisio-
nes cotidianas. Dichos impactos son económicos, sociales y ambientales (GRI2
).
·	 Por Impactos Económicos se entiende todo lo que genere o distribuya
recursos económicos: por ejemplo, generación de ingresos para la comu-
nidad local, pagos a pequeñas y grandes empresas en calidad de provee-
dores, ayudas económicas recibidas de las autoridades, inversiones en
infraestructuras, etc.
·	 Por Impactos Medioambientales se entiende todo lo que fortalezca o
destruya las estructuras sociales: por ejemplo, la generación de empleo,
la oferta de igualdad de oportunidades para grupos sociales diversos, los
programas de enseñanza y formación profesional, etc.
·	 Por Impactos Sociales se entiende todo lo que mejore o degrade los
recursos naturales: por ejemplo, las emisiones de CO2 generadas por la
energía utilizada para transportar las materias primas, los empleados y la
logística, la eliminación de residuos y del agua, la utilización de material de
embalaje, etc.
Ese mapeo de impactos (PNUMA3
) ttoma en cuenta las tres perspectivas desde un
enfoque sistémico:
·	 El ciclo de vida de productos y servicios: ¿qué costos y beneficios sur-
gen dentro de los pasos fundamentales del ciclo de vida de los productos
y los servicios claves en los que participa una organización?
1 Norma Internacional ISO26000.
2 La elaboración de memorias de
sostenibilidad de GRI: Un lenguaje
común para un futuro común.
3 PNUMA, hacia Un Impacto Triple:
Caja de herramientas para el análisis
de Emprendimientos Sostenibles en
los países en desarrollo.
5
·	 Grupos de partes interesadas: ¿quiénes son las principales partes inte-
resadas que se ven afectadas por las actividades en esos pasos del ciclo
de vida y de qué manera se ven afectadas?
·	 Impactos de triple resultados finales: ¿cuáles son los costos y los be-
neficios económicos, sociales y ambientales que recaen sobre los distintos
grupos de partes interesadas, en el ciclo de vida?
Ejemplo de un caso de mapeo de impactos: evaluación de costo/beneficio de la
compañía Manila Water
TABLA 1: EVALUACIÓN DE COSTO/BENEFICIO DE LA COMPAÑÍA MANILA WATER
ETAPA
DEL CICLO
DE VIDA
PARTE
INTERESADA
COSTOS Y BENEFICIOS
CONCLUSIONES CLAVESECONÓMICOS SOCIALES AMBIENTALES
INDEPENDIENTE EMPRESA GASTOSDECAPITALINVERTI-
DOS EN INFRAESTRUCTURA
- PhP 28.000 millones desde
1997
Las mejoras en el servicio requieren invertir
una gran cantidad de capital.
EMPLEADOS MEDIO DE VIDA:
- 1.561 empleados de Manila
Water (2007)
SALUD Y SEGURIDAD:
- Promedio del 95% de rendimiento
de seguridad en los sitios (2007)
- No hubo pérdida de tiempo por ac-
cidentes relacionados con el trabajo
- Capacitación de 541 días/persona
en salud y seguridad (2007)
- Potencial para la construcción de
habilidades y el desarrollo profesio-
nal: capacitación de 7.980
días/persona (2007)
- 275 empleados, o el 17% del
personal de Manila Water, ascendi-
do en 2007
Los empleados actuales perciben como
beneficios: buen registro de seguridad,
capacitación adecuada y oportunidades
de crecimiento profesional. Sin embargo,
la compañía comenzó sus actividades con
2.200 empleados heredados de la empresa
pública de suministro de agua, de los cuales
una parte quedó cesante antes.
PROVEEDORES
(POBRES)
OPORTUNIDADES DE
EMPLEO DE LA CADENA
DE SUMINISTRO
- 10.000 puestos de trabajo
indirectos dentro del área de
concesión
- PhP 22 millones generados
como ingreso en trabajos a
través del Programa de Me-
dios de Vida Sostenibles
SALUD Y SEGURIDAD
- Capacitación de 175 días/persona
en salud y seguridad ocupacional
Manila Water trabaja en estrecha colabora-
ción con los proveedores para de crear rela-
ciones sólidas y generar puestos de trabajo
a través de su cadena de abastecimiento.
La empresa ofrece ayuda con acceso a fi-
nanciación para contratos de la compañía y
capacitación sobre salud y seguridad para
sus proveedores.
COMUNIDAD
LOCAL
DERECHOS DE LOS PUEBLOS
INDÍGENAS
- Algún tipo de oposición a las nue-
vas fuentes de agua propuestas
(Laiban Dam)
Las comunidades locales alrededor de la
nueva fuente de agua propuesta se opo-
nen a este desarrollo (no cuantificable por
el momento)
GOBIERNO CARGA DE LA DEUDA
- Aliviada de US$880 millones
en 1997
Aliviada de su carga de la deuda masiva, el
gobierno se volvió mucho más eficaz en su
nueva función regulatoria.
GOBIERNO INGRESOS FISCALES
-Manila Water pagó PhP 892
millones en 2007
Desde 2007, los concesionarios pagan im-
puestos sobre la actividad comercial, lo que
representa un ingreso importante para las
arcas del estado.
EXTRACCIÓN
DE AGUA
SOCIEDAD VOLUMEN DE AGUA
UTILIZADA
-1.386 millones de litros
de agua retirados por día
El agua es un recurso renovable y, en el
largo plazo, toda el agua extraída por Ma-
nila Water se devuelve al ciclo del agua. No
obstante, la extracción de millones de litros
por día produce un impacto negativo en el
ecosistema.
DISTRIBUCIÓN EMPRESA AGUA PERDIDA
- 63% en 1997; 24% en 2007
PÉRDIDA DE AGUA
-24% de 1.386 millones
de litros por día = 333 mld
Aunque Manila Water redujo notablemente
la cantidad de agua perdida desde 1997,
todavía pierde el 24% del agua tratada por
día, a través de averías en las cañerías.
6
ETAPA
DEL CICLO
DE VIDA
PARTE
INTERESADA
COSTOS Y BENEFICIOS
CONCLUSIONES CLAVESECONÓMICOS SOCIALES AMBIENTALES
CONSUMO CLIENTES TARIFAS
- PhP 395 por 30 metros
cúbicos de agua (en base a
las tarifas para clientes resi-
denciales del 1 de enero de
2008. La mayoría de los
clientes se ubica en la franja
de los 30 m.cu. por mes)
Las tarifas de Manila Water en el año
2003 aún eran más bajas que los ín-
dices en 1997. Los índices son tam-
bién más económicos que los de los
proveedores alternativos de agua en la
zona metropolitana de Manila.
CLIENTES SALUD Y SEGURIDAD
- La incidencia de enfermedades
que se transmiten a través del
agua era de 1,1 casos cada
1.000 habitantes (1999) y bajó
a 0,05 casos cada 1.000 habi-
tantes (2007)
- La calidad del agua cumple en un
100% con la prueba de calidad
bacteriológica (2007)
Estudios del gobierno indican mejoras en la
salud pública desde 1997, especialmente en
la incidencia de enfermedades que se trans-
miten a través del agua. Manila Water tiene
un excelente registro de calidad del agua.
CLIENTES Calidad del servicio
- 986.000 conexiones de hogares
(2007); 5,6 millones de clientes
- 99% de los hogares con servicio
las 24 horas
- 1.040 millones de litros de agua
suministrados a los clientes por
día
Agua: los clientes de la Zona Este perciben
una mejora considerable en la cobertura y la
calidad del servicio.
Aguas residuales: la cobertura de las cloacas
es todavía un desafío para Manila Water. No
obstante, la empresa aumentó las conexiones
cloacales de hogares del 6 al 12% desde
1997. Al mismo tiempo, la compañía ofrece
el vaciado de tanques sépticos a sus clientes,
como parte de los servicios pagados a través
de las tarifas mensuales, con el objetivo de
vaciar el tanque de cada cliente una vez cada
siete años.
CLIENTES
POBRES
Tarifas
- Los primeros 10 metros
cúbicos de agua son los
más baratos. La escala se
incrementa a medida que el
consumo aumenta
- Manila Water ofrece tarifas
más económicas en com-
paración con proveedores
alternativos de agua
Las tarifas de Manila Water son más econó-
micas que las de proveedores alternativos de
agua que operan en áreas de bajos ingresos.
En algunos casos, los proveedores alterna-
tivos compran el agua de Manila Water y
la revenden (con recargo) en áreas que no
cuentan con servicio de agua por cañerías.
CLIENTES
POBRES
Calidad del servicio
- 214.000 conexiones en hogares
de bajos ingresos (2007); 1,3
millones de clientes
Manila Water realizó mejoras importantes en
el suministro de agua por cañerías durante
las 24 horas, a los hogares de barrios hu-
mildes.
TRATAMIENTO
DE AGUAS
RESIDUALES (FIN
DE LA VIDA ÚTIL)
LOCAL
COMMUNITY
Contaminación
- 20.810.000 m3
de aguas
cloacales tratadas (2007)
- 74.855 m3
de aguas sépti-
cas tratadas (2007)
Mejoras significativas a los servicios de aguas
residuales en la zona Este, como resultado
de la menor contaminación del suelo a raíz
de la introducción de nuevos cursos de
agua y suelos realizados por Metro Manila.
Beneficio
Costo
Combinado
7
El mapeo puede efectuarse mediante una tabla que incorpore las tres perspectivas,
como puede observarse a continuación:
PASO DEL
CICLO DE VIDA
PARTE INTERESADA
AFECTADA
IMPACTO ECONÓMICO IMPACTO SOCIAL IMPACTO AMBIENTAL
COSTOS BENEFICIOS COSTOS BENEFICIOS COSTOS BENEFICIOS
Extracción de
materia prima
Producción
Embalaje y
distribución
Uso del producto
Fin de la vida útil
Resultado final
DEFINICIONES DE CADENA DE VALOR
Cadena de Valor, según ISO26000, es la secuencia completa o partes de ésta,
que proporcionan y o reciben valor. Las partes que proporcionan valor son los pro-
veedores, trabajadores y contratistas; las partes que reciben valor son los clientes,
consumidores y otros usuarios.
La cadena de valor, según GRI, consiste en las partes que están vinculadas por
las actividades de la organización, como productos, servicios, y relaciones. Por lo
tanto puede afectar y ser afectado por la organización.
La cadena de valor empresarial, o cadena de valor, es un modelo teórico que
permite describir el desarrollo de las actividades de una organización empresarial que
generan valor al cliente final, descripto y popularizado por Michael Porter en su obra
“Competitive Advantage: Creating and Sustaining Superior Performance” (1985).
GRÁFICO 1: ESQUEMA DE LA CADENA DE VALOR
ABASTECIMIENTO
DESARROLLO TECNOLÓGICO
RECURSOS HUMANOS
INFRAESTRUCTURA DE LA EMPRESA
LOGÍSTICA
INTERNA
LOGÍSTICA
EXTERNA
MARKETING
Y VENTAS
OPERACIONES SERVICIOS
8
ACTIVIDADES PRIMARIAS (O SECUENCIALES)
Las actividades primarias se refieren a la creación física del producto, su diseño,
fabricación, venta y servicio post-venta. Pueden también a su vez, diferenciarse en
sub-actividades, directas, indirectas y de control de calidad.
El modelo de la cadena de valor distingue cinco actividades primarias:
·	 Logística interna bilateral: comprende operaciones de recepción de
OS4
, gestión de pedidos, seguimiento a las OS y distribución de los com-
ponentes. Es decir: recepción, almacenamiento, control de existencias y
distribución interna de materias primas y materiales auxiliares hasta que se
incorporan al proceso productivo.
·	 Operaciones (producción): procesamiento de las materias primas para
transformarlas en el producto final. Es en esta etapa donde se procura mi-
nimizar los costos.
·	 Logística externa lateral: almacenamiento y recepción de los productos
y distribución del producto al consumidor.
·	 Marketing y Ventas: actividades con las cuales se da a conocer el pro-
ducto.
·	 Servicio: de post-venta o mantenimiento, agrupa las actividades destina-
das a mantener y realzar el valor del producto, mediante la aplicación de
garantías, servicios técnicos y soporte de fábrica.
ACTIVIDADES SECUNDARIAS (O TRANSVERSALES)
Las actividades primarias están apoyadas o auxiliadas por las también denominadas
actividades secundarias:
·	 Abastecimiento: almacenaje y acumulación de artículos de mercadería,
insumos, materiales, etc.
·	 Infraestructura de la organización: actividades que prestan apoyo a
toda la empresa, como las de planificación, contabilidad y finanzas.
·	 Dirección de recursos humanos: búsqueda, contratación y motivación
del personal.
·	 Desarrollo de tecnología, investigación y desarrollo: generadores de
costes y valor.
CADENA DE VALOR E IMPACTO SOCIAL: PORTER Y KRAMER
(ESTRATEGIA Y SOCIEDAD: PORTER Y KRAMER5
)
La cadena de valor representa todas las actividades que una empresa realiza al ha-
cer negocios. Puede servir como marco para identificar el impacto social positivo y
negativo de esas actividades.
4 OS: orden de suministro
5 Estrategia y Sociedad: Michael
Porter y Mark Kramer
9
Estos vínculos “de adentro hacia afuera” pueden ir desde políticas de contratación
y despido hasta emisiones de gases invernadero, como demuestra la siguiente lista
parcial de ejemplos.
INFRAESTRUCTURA DE LA EMPRESA
(financiamiento, planificación, relaciones con inversionistas)
GESTIÓN DE RECURSOS HUMANOS
(contratación, capacitación, sistema de compensación)
DESARROLLO TECNOLÓGICO
(diseño de productos, pruebas, diseño de procesos, investigación de materiales, investigación de mercado)
ABASTECIMIENTO
(componentes, maquinaria, publicidad, servicios)
LOGÍSTICA
DE ENTRADA
(almacenamien-
to de materiales,
información,
recolección,
servicio de
acceso al
cliente)
LOGÍSTICA
DE SALIDA
(procesamiento
de pedidos,
almacenamiento,
preparación de
informes)
MARKETING Y
VENTAS
(fuerza de ventas,
promoción,
publicidad de
redacción
de propuestas,
sitio web)
OPERACIONES
(montaje,
fabricación de
componentes,
sucursales)
SERVICIOS
POSVENTA
(instalación, soporte
a clientes,
solución de
reclamos,
reparaciones)
GRÁFICO 2
- Prácticas de reporte financiero
- Prácticas de gobierno
- Transparecia
- Uso de lobby
- Eduación y capacitación laboral
- Condiciones laborales seguras
- Diversidad y discriminación
- Salud y otros beneficios
- Políticas de compensanción
- Políticas de despido
- Prácticas de abastecimiento y cadena de
suministro (soborno, trabajo infantil, diamantes
de conflicto, precio a agricultores)
- Uso de insumos específicos (pieles de
animales)
- Utilización de recursos naturales
- Relaciones con las universidades
- Prácticas éticas de investigación (pruebas en
animales, modificación genética)
- Seguridad de productos
-Conservación de materias primas
- Reciclamiento
- Impactos de transporte (emisiones,
congestión, rutas, madereras)
- Emisiones y basura
- Biodiversidad e impacto ecológico
- Uso de agua y energía
- Seguridad y relaciones laborales
- Materiales peligrosos
- Uso y eliminación de envases
(cajitas de McDonald´s)
- Impactos de transporte
- Marketing y publicidad veraz
(publicidad a niños)
- Prácticas de fijación de precios
(discriminación de precios entre
clientes, prácticas de precos
anticompetitivas, políticas de
precios para los pobres)
- Información al consumidor
- Privacidad
- Eliminación de productos
obsoletos
- Manejo de consumibles
(aceite de motor, tinta de
impresión)
- Privacidad del cliente
Fuente: M. Porter “Ventaja competitiva: creación y sostenimiento de un desempeño superior”, 1985
Cuando una empresa usa la cadena de valor para trazar todas las consecuencias
sociales de sus actividades, en la práctica ha creado un inventario de problemas y
oportunidades –principalmente operacionales– que deben ser investigados, prio-
rizados y enfrentados. En general, las empresas deberían tratar de eliminar tantos
efectos sociales negativos de la cadena de valor como sea posible.
Transformar las actividades de la cadena de valor para beneficio de la so­ciedad, re-
forzando la estrategia, representarán oportunidades para la diferenciación social.
10
EJEMPLO DE APLICACIÓN PARA MINERA CHILENA
DOÑA INÉS DE COLLAHUASI
El análisis de la cadena de valor, tal como fue propuesto por el académico Michael
Porter6
, nos permite desagregar todas las actividades en que una compañía se in-
volucra mientras hace negocios e identificar todos los impactos sociales causados
por sus actividades.
Dicho análisis permite obtener un tipo de inventario de problemas y oportunidades
sociales que necesitan ser investigados, priorizados y abordados.
Al hacer un análisis entre la Cadena de Valor de Porter y los 7 temas fundamentales
de la norma ISO26000, vemos como algunos de los procesos se encuentran rela-
cionados con diversos temas, lo que permite tener una mirada transversal, especial-
mente de las expectativas de la sociedad, y en especial de los focos de atención
sobre todo aquello que realiza la compañía.
La gobernanza corporativa, derechos humanos y temas de comunidad:
son transversales a toda la organización, en una situación de alineamiento a la
política de desarrollo sustentable.
Medio ambiente: está presente tanto en las prácticas de abastecimiento y
logística de entrada y salida, como también en el proceso de desarrollo de q
tecnologías, especialmente en la búsqueda de tecnologías renovables y uso de
agua de mar.
La eficiencia energética, cambio climático y la gestión hídrica son relevantes.
Prácticas laborales: contempla la gestión de recursos humanos propios y de
los contratistas.
Responsabilidad del productos y consumidores: tiene alcance en las ventas
y servicios de postventa, especialmente se debe remarcar en las ventas y los
beneficios de la utilización del cobre en diferentes usos sostenible de éste.
6 Porter, Michael y Kramer, Mark:
The Link Between Competitive
Advantage and Corporate Social
Responsibility, 2006.
11
INFRAESTRUCTURA DE LA EMPRESA
GESTIÓN DE RECURSOS HUMANOS
DESARROLLO TECNOLÓGICO
ABASTECIMIENTO
LOGÍSTICA LOGÍSTICA
Y PROVEEDORES
VENTASOPERACIONES SERVICIOS
POST VENTAS
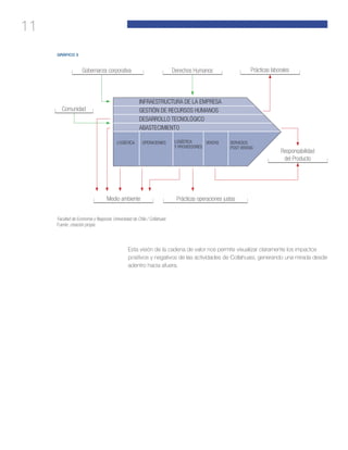
GRÁFICO 3
Prácticas laborales
Responsabilidad
del Producto
Prácticas operaciones justasMedio ambiente
Gobernanza corporativa
Comunidad
Derechos Humanos
Facultad de Economía y Negocios. Universidad de Chile / Collahuasi
Fuente: creación propia
Esta visión de la cadena de valor nos permite visualizar claramente los impactos
positivos y negativos de las actividades de Collahuasi, generando una mirada desde
adentro hacia afuera.
12
IMPACTO SOCIAL DE LA CADENA DE VALOR DE COLLAHUASI
INFRAESTRUCTURA DE LA EMPRESA
GESTIÓN DE RECURSOS HUMANOS
DESARROLLO TECNOLÓGICO
ABASTECIMIENTO
LOGÍSTICA
DE ENTRADA
LOGÍSTICA
DE SALIDA
VENTASOPERACIONES SERVICIOS
POST
VENTAS
GRÁFICO 4
- Educación y capacitación laboral
- Condiciones laborales seguras
- Diversidad y discriminación
- Salud y otros beneficios
- Políticas de compnesación
- Políticas de desvinculación
- Prácticas de reporte integral
- Prácticas de Gobierno Corporativo
- Transparencia
- Uso de lobbying
- Inversión social
- Impactos de transporte (emisiones,
rutas, accidentes y vuelco de
transporte con residuos peligrosos)
- Relaciones con las comunidades
- Emisiones y basura
- Biodiversidad e impacto ecológico
- Uso de agua y energía
- Seguridad y relaciones laborales
- Materiales peligrosos
- Contratistas
- Proveedores locales
- Impactos de transporte
- Gestión de puerto
- Acuaducto
- Caletas aledañas
- Cuidado de la biodiversidad
del mar
- Uso de agua y energía
- Resposabilidad del producto
- Marketing responsable
- Fijación de precios
- Información y garantías
- Privacidad
- Prácticas de abastecimiento y Cadena de
suministro (sobornos, trabajo infantil, diálogos)
- Uso de insumos específicos
- Utilización de recursos naturales
- Desarrollo de proveedores
- Relaciones con las universidades
- Seguridad de los productos
- Conservación de materias primas
- Reciclaje
- Energías renovables
- Cluster minero
- Manejos de consumibles
(aceites, tintas, papel
y cartón)
- Relación con las comunidades
Fuente: Adaptación de Cadena de Valor, M. Porter (1985)
MAPEO CADENA DE VALOR GRI G47
Se recomienda un mapeo de la cadena de valor de una organización. Teniendo
como resultado un listado de los aspectos materiales y determinando dónde se
produce el impacto en la cadena de valor.
Las perspectivas de las partes interesadas deben tenerse en cuenta cuando la or-
ganización determina su cadena de valor.
La Cadena de Valor de la organización consiste en muchos elementos, que inclu-
yen pero no se limitan, a sus proveedores, fabricantes de equipos, empleados,
clientes, proveedores de transporte, instalaciones de almacenamiento y reciclaje, y
comunidades locales.
Los elementos de la cadena de valor pueden ser clasificados como aguas arriba,
aguas abajo, y aquellas con relaciones más fluidas, como los empleados, que tam-
bién pueden ser clientes y miembros de las comunidades locales. Se debe estable-
cer una cadena de valor donde la organización tenga o experimente impactos signi-
ficativos relacionados con sus actividades, productos, servicios, y sus relaciones.
7 Global Reporting Initiative (GRI):
G4-Exposure-Draft-Proposed-
Changes-Only
13
Con el fin de identificar los impactos más significativos, la organización debe asignar
apropiadamente su cadena de valor más allá de su estructura legal, y con una visión
integral de sus relaciones.
Con el fin de asignar la cadena de valor, la organización debería tener en cuenta las
siguientes consideraciones:
·	 Sus actividades, productos, servicios y relaciones, considerando los im-
pactos asociados en lo referente al ámbito social, económico y ambiental.
·	 Las relaciones aguas arriba y aguas abajo (ver gráfico 5) más allá de su
propiedad, tanto directas como indirectas.
·	 Otras relaciones y actividades, tales como aquellas relacionadas con otras
partes interesadas, los actores no estatales y los particulares.
Aguas arriba Aguas abajo
GRÁFICO 5
Comunidades
locales
TransporteOrganizaciónProveedor
Instalaciones de
reciclado
Transporte Cliente
Fuentes existentes de orientación para la asignación de las cadenas de valor pue-
den ser utilizados por las organizaciones para completar este proceso. A las organi-
zaciones se les recomienda seleccionar aquellos métodos que sean más eficaces
para sus circunstancias y objetivos.
Las organizaciones pueden optar por presentar cadenas separadas de valor para
dar cuenta de diversas actividades, productos y servicios. Si bien es la elección de
cada organización, ya sea para documentar una o varias cadenas de valor, un alto
nivel de detalle debe ser presentado para este paso. Los elementos pertenecientes
a la cadena de valor deben combinarse en grupos significativos (como los que se
presentan en la figura anterior), que proporcionan suficientes detalles para compren-
der el entorno en el que opera la organización.
El ejercicio de mapeo de la cadena de valor debe ser documentado, y llevado a
cabo con regularidad para asegurar la inclusión de los elementos necesarios para las
organizaciones y las actividades que éstas desarrollan. La extensión de la asignación
es un ejercicio que depende del tamaño y la complejidad de cada organización.
El resultado de este paso es una visión integral de la cadena de valor, a través de la
cual se identifican todos los impactos.
14
Enlaces de interés:
Curso de Elaboración de
Reportes de Sostenibilidad
Posgrado Online de RSE
Diplomado del Pacto Global
Portafolio de Servicios
Diálogo 2.0 con Stakeholders
/CapacitaRSE
http://linkd.in/CapacitaRSE
http://cursosderse.com

RSE - Impactos de Sostenibilidad en la Cadena de Valor

  • 1.
    Los impactos dela sostenibilidad en la Cadena de Valor de la organización ALBERTO GUAJARDO MENESES
  • 2.
    2 © CapacitaRSE www.cursosderse.com 2013 Derechos Reservados. Sepermite su reproducción, atribuyendo la fuente Autor: Alberto Guajardo Meneses, Jefe de Consultoría de CapacitaRSE a.guajardo@cursosderse.cl Diseño: Helena Maso
  • 3.
    3 Alberto Guajardo Meneseses Jefe de Consultoría y Procesos de Gestión de CapacitaRSE. Alberto se recibió de Ingeniero comercial, con Master Executive en Gestión de Calidad de EOI de España. Actualmente participa en el Comité Espejo de Chile para las nuevas normas ISO de compras sustentables y gestión de riesgos. Como consultor en RSE asesora a empresas de América Latina, principal- mente de Chile y Colombia. En este campo, es consultor acreditado por GRI para la implementación de Reportes de Sustentabilidad e implementa- dor senior de la Norma SGE 21. Participa activamente en consultas del nuevo Marco GRI G4, en Reportes integrados (nuevo marco IIRC) y en procesos de materialidad de la Corpora- ción de Contabilidad de Sostenibilidad de los Estados Unidos (SASB). Además, forma parte del grupo de expertos del Punto Focal en Chile de las Directrices de la OCDE. Es examinador internacional del Premio Iberoameri- cano de la Calidad y del Premio Nacional a la Calidad de Chile. Es Docente de las Universidades de Chile, Católica de Valparaíso y Andrés Bello en Diplomados de Responsabilidad Social; y del Curso online de la Elaboración de Reportes de Sostenibilidad en CapacitaRSE, para toda Amé- rica Latina. También se desempeña en CapacitaRSE, como Jefe del área de Consultoría en el desarrollo de Reportes de Sostenibilidad y Proyectos para la región. Sobre el autor...
  • 4.
    4 Introducción Se entiende porimpacto un cambio positivo o negativo que se genera en la socie- dad, la economía o en el medio ambiente, producido, en su totalidad o parcialmen- te, como consecuencias de las decisiones o actividades pasadas o presente de la organización (Norma Internacional ISO260001 ). Las decisiones que toman los directores, ejecutivos y empleados –respecto de la producción de mercancías y servicios, la selección de proveedores, la contratación de trabajadores, las condiciones de trabajo, el transporte de todo tipo, la gestión de los residuos y sobre cientos de actividades rutinarias– tienen consecuencias econó- micas, medioambientales y sociales. Si una organización desea ganarse el respeto de la sociedad y aumentar su credi- bilidad, es esencial que pueda demostrar que comprende la relación existente entre sus actividades y las consecuencias de éstas y la tenga en cuenta en sus decisio- nes cotidianas. Dichos impactos son económicos, sociales y ambientales (GRI2 ). · Por Impactos Económicos se entiende todo lo que genere o distribuya recursos económicos: por ejemplo, generación de ingresos para la comu- nidad local, pagos a pequeñas y grandes empresas en calidad de provee- dores, ayudas económicas recibidas de las autoridades, inversiones en infraestructuras, etc. · Por Impactos Medioambientales se entiende todo lo que fortalezca o destruya las estructuras sociales: por ejemplo, la generación de empleo, la oferta de igualdad de oportunidades para grupos sociales diversos, los programas de enseñanza y formación profesional, etc. · Por Impactos Sociales se entiende todo lo que mejore o degrade los recursos naturales: por ejemplo, las emisiones de CO2 generadas por la energía utilizada para transportar las materias primas, los empleados y la logística, la eliminación de residuos y del agua, la utilización de material de embalaje, etc. Ese mapeo de impactos (PNUMA3 ) ttoma en cuenta las tres perspectivas desde un enfoque sistémico: · El ciclo de vida de productos y servicios: ¿qué costos y beneficios sur- gen dentro de los pasos fundamentales del ciclo de vida de los productos y los servicios claves en los que participa una organización? 1 Norma Internacional ISO26000. 2 La elaboración de memorias de sostenibilidad de GRI: Un lenguaje común para un futuro común. 3 PNUMA, hacia Un Impacto Triple: Caja de herramientas para el análisis de Emprendimientos Sostenibles en los países en desarrollo.
  • 5.
    5 · Grupos departes interesadas: ¿quiénes son las principales partes inte- resadas que se ven afectadas por las actividades en esos pasos del ciclo de vida y de qué manera se ven afectadas? · Impactos de triple resultados finales: ¿cuáles son los costos y los be- neficios económicos, sociales y ambientales que recaen sobre los distintos grupos de partes interesadas, en el ciclo de vida? Ejemplo de un caso de mapeo de impactos: evaluación de costo/beneficio de la compañía Manila Water TABLA 1: EVALUACIÓN DE COSTO/BENEFICIO DE LA COMPAÑÍA MANILA WATER ETAPA DEL CICLO DE VIDA PARTE INTERESADA COSTOS Y BENEFICIOS CONCLUSIONES CLAVESECONÓMICOS SOCIALES AMBIENTALES INDEPENDIENTE EMPRESA GASTOSDECAPITALINVERTI- DOS EN INFRAESTRUCTURA - PhP 28.000 millones desde 1997 Las mejoras en el servicio requieren invertir una gran cantidad de capital. EMPLEADOS MEDIO DE VIDA: - 1.561 empleados de Manila Water (2007) SALUD Y SEGURIDAD: - Promedio del 95% de rendimiento de seguridad en los sitios (2007) - No hubo pérdida de tiempo por ac- cidentes relacionados con el trabajo - Capacitación de 541 días/persona en salud y seguridad (2007) - Potencial para la construcción de habilidades y el desarrollo profesio- nal: capacitación de 7.980 días/persona (2007) - 275 empleados, o el 17% del personal de Manila Water, ascendi- do en 2007 Los empleados actuales perciben como beneficios: buen registro de seguridad, capacitación adecuada y oportunidades de crecimiento profesional. Sin embargo, la compañía comenzó sus actividades con 2.200 empleados heredados de la empresa pública de suministro de agua, de los cuales una parte quedó cesante antes. PROVEEDORES (POBRES) OPORTUNIDADES DE EMPLEO DE LA CADENA DE SUMINISTRO - 10.000 puestos de trabajo indirectos dentro del área de concesión - PhP 22 millones generados como ingreso en trabajos a través del Programa de Me- dios de Vida Sostenibles SALUD Y SEGURIDAD - Capacitación de 175 días/persona en salud y seguridad ocupacional Manila Water trabaja en estrecha colabora- ción con los proveedores para de crear rela- ciones sólidas y generar puestos de trabajo a través de su cadena de abastecimiento. La empresa ofrece ayuda con acceso a fi- nanciación para contratos de la compañía y capacitación sobre salud y seguridad para sus proveedores. COMUNIDAD LOCAL DERECHOS DE LOS PUEBLOS INDÍGENAS - Algún tipo de oposición a las nue- vas fuentes de agua propuestas (Laiban Dam) Las comunidades locales alrededor de la nueva fuente de agua propuesta se opo- nen a este desarrollo (no cuantificable por el momento) GOBIERNO CARGA DE LA DEUDA - Aliviada de US$880 millones en 1997 Aliviada de su carga de la deuda masiva, el gobierno se volvió mucho más eficaz en su nueva función regulatoria. GOBIERNO INGRESOS FISCALES -Manila Water pagó PhP 892 millones en 2007 Desde 2007, los concesionarios pagan im- puestos sobre la actividad comercial, lo que representa un ingreso importante para las arcas del estado. EXTRACCIÓN DE AGUA SOCIEDAD VOLUMEN DE AGUA UTILIZADA -1.386 millones de litros de agua retirados por día El agua es un recurso renovable y, en el largo plazo, toda el agua extraída por Ma- nila Water se devuelve al ciclo del agua. No obstante, la extracción de millones de litros por día produce un impacto negativo en el ecosistema. DISTRIBUCIÓN EMPRESA AGUA PERDIDA - 63% en 1997; 24% en 2007 PÉRDIDA DE AGUA -24% de 1.386 millones de litros por día = 333 mld Aunque Manila Water redujo notablemente la cantidad de agua perdida desde 1997, todavía pierde el 24% del agua tratada por día, a través de averías en las cañerías.
  • 6.
    6 ETAPA DEL CICLO DE VIDA PARTE INTERESADA COSTOSY BENEFICIOS CONCLUSIONES CLAVESECONÓMICOS SOCIALES AMBIENTALES CONSUMO CLIENTES TARIFAS - PhP 395 por 30 metros cúbicos de agua (en base a las tarifas para clientes resi- denciales del 1 de enero de 2008. La mayoría de los clientes se ubica en la franja de los 30 m.cu. por mes) Las tarifas de Manila Water en el año 2003 aún eran más bajas que los ín- dices en 1997. Los índices son tam- bién más económicos que los de los proveedores alternativos de agua en la zona metropolitana de Manila. CLIENTES SALUD Y SEGURIDAD - La incidencia de enfermedades que se transmiten a través del agua era de 1,1 casos cada 1.000 habitantes (1999) y bajó a 0,05 casos cada 1.000 habi- tantes (2007) - La calidad del agua cumple en un 100% con la prueba de calidad bacteriológica (2007) Estudios del gobierno indican mejoras en la salud pública desde 1997, especialmente en la incidencia de enfermedades que se trans- miten a través del agua. Manila Water tiene un excelente registro de calidad del agua. CLIENTES Calidad del servicio - 986.000 conexiones de hogares (2007); 5,6 millones de clientes - 99% de los hogares con servicio las 24 horas - 1.040 millones de litros de agua suministrados a los clientes por día Agua: los clientes de la Zona Este perciben una mejora considerable en la cobertura y la calidad del servicio. Aguas residuales: la cobertura de las cloacas es todavía un desafío para Manila Water. No obstante, la empresa aumentó las conexiones cloacales de hogares del 6 al 12% desde 1997. Al mismo tiempo, la compañía ofrece el vaciado de tanques sépticos a sus clientes, como parte de los servicios pagados a través de las tarifas mensuales, con el objetivo de vaciar el tanque de cada cliente una vez cada siete años. CLIENTES POBRES Tarifas - Los primeros 10 metros cúbicos de agua son los más baratos. La escala se incrementa a medida que el consumo aumenta - Manila Water ofrece tarifas más económicas en com- paración con proveedores alternativos de agua Las tarifas de Manila Water son más econó- micas que las de proveedores alternativos de agua que operan en áreas de bajos ingresos. En algunos casos, los proveedores alterna- tivos compran el agua de Manila Water y la revenden (con recargo) en áreas que no cuentan con servicio de agua por cañerías. CLIENTES POBRES Calidad del servicio - 214.000 conexiones en hogares de bajos ingresos (2007); 1,3 millones de clientes Manila Water realizó mejoras importantes en el suministro de agua por cañerías durante las 24 horas, a los hogares de barrios hu- mildes. TRATAMIENTO DE AGUAS RESIDUALES (FIN DE LA VIDA ÚTIL) LOCAL COMMUNITY Contaminación - 20.810.000 m3 de aguas cloacales tratadas (2007) - 74.855 m3 de aguas sépti- cas tratadas (2007) Mejoras significativas a los servicios de aguas residuales en la zona Este, como resultado de la menor contaminación del suelo a raíz de la introducción de nuevos cursos de agua y suelos realizados por Metro Manila. Beneficio Costo Combinado
  • 7.
    7 El mapeo puedeefectuarse mediante una tabla que incorpore las tres perspectivas, como puede observarse a continuación: PASO DEL CICLO DE VIDA PARTE INTERESADA AFECTADA IMPACTO ECONÓMICO IMPACTO SOCIAL IMPACTO AMBIENTAL COSTOS BENEFICIOS COSTOS BENEFICIOS COSTOS BENEFICIOS Extracción de materia prima Producción Embalaje y distribución Uso del producto Fin de la vida útil Resultado final DEFINICIONES DE CADENA DE VALOR Cadena de Valor, según ISO26000, es la secuencia completa o partes de ésta, que proporcionan y o reciben valor. Las partes que proporcionan valor son los pro- veedores, trabajadores y contratistas; las partes que reciben valor son los clientes, consumidores y otros usuarios. La cadena de valor, según GRI, consiste en las partes que están vinculadas por las actividades de la organización, como productos, servicios, y relaciones. Por lo tanto puede afectar y ser afectado por la organización. La cadena de valor empresarial, o cadena de valor, es un modelo teórico que permite describir el desarrollo de las actividades de una organización empresarial que generan valor al cliente final, descripto y popularizado por Michael Porter en su obra “Competitive Advantage: Creating and Sustaining Superior Performance” (1985). GRÁFICO 1: ESQUEMA DE LA CADENA DE VALOR ABASTECIMIENTO DESARROLLO TECNOLÓGICO RECURSOS HUMANOS INFRAESTRUCTURA DE LA EMPRESA LOGÍSTICA INTERNA LOGÍSTICA EXTERNA MARKETING Y VENTAS OPERACIONES SERVICIOS
  • 8.
    8 ACTIVIDADES PRIMARIAS (OSECUENCIALES) Las actividades primarias se refieren a la creación física del producto, su diseño, fabricación, venta y servicio post-venta. Pueden también a su vez, diferenciarse en sub-actividades, directas, indirectas y de control de calidad. El modelo de la cadena de valor distingue cinco actividades primarias: · Logística interna bilateral: comprende operaciones de recepción de OS4 , gestión de pedidos, seguimiento a las OS y distribución de los com- ponentes. Es decir: recepción, almacenamiento, control de existencias y distribución interna de materias primas y materiales auxiliares hasta que se incorporan al proceso productivo. · Operaciones (producción): procesamiento de las materias primas para transformarlas en el producto final. Es en esta etapa donde se procura mi- nimizar los costos. · Logística externa lateral: almacenamiento y recepción de los productos y distribución del producto al consumidor. · Marketing y Ventas: actividades con las cuales se da a conocer el pro- ducto. · Servicio: de post-venta o mantenimiento, agrupa las actividades destina- das a mantener y realzar el valor del producto, mediante la aplicación de garantías, servicios técnicos y soporte de fábrica. ACTIVIDADES SECUNDARIAS (O TRANSVERSALES) Las actividades primarias están apoyadas o auxiliadas por las también denominadas actividades secundarias: · Abastecimiento: almacenaje y acumulación de artículos de mercadería, insumos, materiales, etc. · Infraestructura de la organización: actividades que prestan apoyo a toda la empresa, como las de planificación, contabilidad y finanzas. · Dirección de recursos humanos: búsqueda, contratación y motivación del personal. · Desarrollo de tecnología, investigación y desarrollo: generadores de costes y valor. CADENA DE VALOR E IMPACTO SOCIAL: PORTER Y KRAMER (ESTRATEGIA Y SOCIEDAD: PORTER Y KRAMER5 ) La cadena de valor representa todas las actividades que una empresa realiza al ha- cer negocios. Puede servir como marco para identificar el impacto social positivo y negativo de esas actividades. 4 OS: orden de suministro 5 Estrategia y Sociedad: Michael Porter y Mark Kramer
  • 9.
    9 Estos vínculos “deadentro hacia afuera” pueden ir desde políticas de contratación y despido hasta emisiones de gases invernadero, como demuestra la siguiente lista parcial de ejemplos. INFRAESTRUCTURA DE LA EMPRESA (financiamiento, planificación, relaciones con inversionistas) GESTIÓN DE RECURSOS HUMANOS (contratación, capacitación, sistema de compensación) DESARROLLO TECNOLÓGICO (diseño de productos, pruebas, diseño de procesos, investigación de materiales, investigación de mercado) ABASTECIMIENTO (componentes, maquinaria, publicidad, servicios) LOGÍSTICA DE ENTRADA (almacenamien- to de materiales, información, recolección, servicio de acceso al cliente) LOGÍSTICA DE SALIDA (procesamiento de pedidos, almacenamiento, preparación de informes) MARKETING Y VENTAS (fuerza de ventas, promoción, publicidad de redacción de propuestas, sitio web) OPERACIONES (montaje, fabricación de componentes, sucursales) SERVICIOS POSVENTA (instalación, soporte a clientes, solución de reclamos, reparaciones) GRÁFICO 2 - Prácticas de reporte financiero - Prácticas de gobierno - Transparecia - Uso de lobby - Eduación y capacitación laboral - Condiciones laborales seguras - Diversidad y discriminación - Salud y otros beneficios - Políticas de compensanción - Políticas de despido - Prácticas de abastecimiento y cadena de suministro (soborno, trabajo infantil, diamantes de conflicto, precio a agricultores) - Uso de insumos específicos (pieles de animales) - Utilización de recursos naturales - Relaciones con las universidades - Prácticas éticas de investigación (pruebas en animales, modificación genética) - Seguridad de productos -Conservación de materias primas - Reciclamiento - Impactos de transporte (emisiones, congestión, rutas, madereras) - Emisiones y basura - Biodiversidad e impacto ecológico - Uso de agua y energía - Seguridad y relaciones laborales - Materiales peligrosos - Uso y eliminación de envases (cajitas de McDonald´s) - Impactos de transporte - Marketing y publicidad veraz (publicidad a niños) - Prácticas de fijación de precios (discriminación de precios entre clientes, prácticas de precos anticompetitivas, políticas de precios para los pobres) - Información al consumidor - Privacidad - Eliminación de productos obsoletos - Manejo de consumibles (aceite de motor, tinta de impresión) - Privacidad del cliente Fuente: M. Porter “Ventaja competitiva: creación y sostenimiento de un desempeño superior”, 1985 Cuando una empresa usa la cadena de valor para trazar todas las consecuencias sociales de sus actividades, en la práctica ha creado un inventario de problemas y oportunidades –principalmente operacionales– que deben ser investigados, prio- rizados y enfrentados. En general, las empresas deberían tratar de eliminar tantos efectos sociales negativos de la cadena de valor como sea posible. Transformar las actividades de la cadena de valor para beneficio de la so­ciedad, re- forzando la estrategia, representarán oportunidades para la diferenciación social.
  • 10.
    10 EJEMPLO DE APLICACIÓNPARA MINERA CHILENA DOÑA INÉS DE COLLAHUASI El análisis de la cadena de valor, tal como fue propuesto por el académico Michael Porter6 , nos permite desagregar todas las actividades en que una compañía se in- volucra mientras hace negocios e identificar todos los impactos sociales causados por sus actividades. Dicho análisis permite obtener un tipo de inventario de problemas y oportunidades sociales que necesitan ser investigados, priorizados y abordados. Al hacer un análisis entre la Cadena de Valor de Porter y los 7 temas fundamentales de la norma ISO26000, vemos como algunos de los procesos se encuentran rela- cionados con diversos temas, lo que permite tener una mirada transversal, especial- mente de las expectativas de la sociedad, y en especial de los focos de atención sobre todo aquello que realiza la compañía. La gobernanza corporativa, derechos humanos y temas de comunidad: son transversales a toda la organización, en una situación de alineamiento a la política de desarrollo sustentable. Medio ambiente: está presente tanto en las prácticas de abastecimiento y logística de entrada y salida, como también en el proceso de desarrollo de q tecnologías, especialmente en la búsqueda de tecnologías renovables y uso de agua de mar. La eficiencia energética, cambio climático y la gestión hídrica son relevantes. Prácticas laborales: contempla la gestión de recursos humanos propios y de los contratistas. Responsabilidad del productos y consumidores: tiene alcance en las ventas y servicios de postventa, especialmente se debe remarcar en las ventas y los beneficios de la utilización del cobre en diferentes usos sostenible de éste. 6 Porter, Michael y Kramer, Mark: The Link Between Competitive Advantage and Corporate Social Responsibility, 2006.
  • 11.
    11 INFRAESTRUCTURA DE LAEMPRESA GESTIÓN DE RECURSOS HUMANOS DESARROLLO TECNOLÓGICO ABASTECIMIENTO LOGÍSTICA LOGÍSTICA Y PROVEEDORES VENTASOPERACIONES SERVICIOS POST VENTAS GRÁFICO 3 Prácticas laborales Responsabilidad del Producto Prácticas operaciones justasMedio ambiente Gobernanza corporativa Comunidad Derechos Humanos Facultad de Economía y Negocios. Universidad de Chile / Collahuasi Fuente: creación propia Esta visión de la cadena de valor nos permite visualizar claramente los impactos positivos y negativos de las actividades de Collahuasi, generando una mirada desde adentro hacia afuera.
  • 12.
    12 IMPACTO SOCIAL DELA CADENA DE VALOR DE COLLAHUASI INFRAESTRUCTURA DE LA EMPRESA GESTIÓN DE RECURSOS HUMANOS DESARROLLO TECNOLÓGICO ABASTECIMIENTO LOGÍSTICA DE ENTRADA LOGÍSTICA DE SALIDA VENTASOPERACIONES SERVICIOS POST VENTAS GRÁFICO 4 - Educación y capacitación laboral - Condiciones laborales seguras - Diversidad y discriminación - Salud y otros beneficios - Políticas de compnesación - Políticas de desvinculación - Prácticas de reporte integral - Prácticas de Gobierno Corporativo - Transparencia - Uso de lobbying - Inversión social - Impactos de transporte (emisiones, rutas, accidentes y vuelco de transporte con residuos peligrosos) - Relaciones con las comunidades - Emisiones y basura - Biodiversidad e impacto ecológico - Uso de agua y energía - Seguridad y relaciones laborales - Materiales peligrosos - Contratistas - Proveedores locales - Impactos de transporte - Gestión de puerto - Acuaducto - Caletas aledañas - Cuidado de la biodiversidad del mar - Uso de agua y energía - Resposabilidad del producto - Marketing responsable - Fijación de precios - Información y garantías - Privacidad - Prácticas de abastecimiento y Cadena de suministro (sobornos, trabajo infantil, diálogos) - Uso de insumos específicos - Utilización de recursos naturales - Desarrollo de proveedores - Relaciones con las universidades - Seguridad de los productos - Conservación de materias primas - Reciclaje - Energías renovables - Cluster minero - Manejos de consumibles (aceites, tintas, papel y cartón) - Relación con las comunidades Fuente: Adaptación de Cadena de Valor, M. Porter (1985) MAPEO CADENA DE VALOR GRI G47 Se recomienda un mapeo de la cadena de valor de una organización. Teniendo como resultado un listado de los aspectos materiales y determinando dónde se produce el impacto en la cadena de valor. Las perspectivas de las partes interesadas deben tenerse en cuenta cuando la or- ganización determina su cadena de valor. La Cadena de Valor de la organización consiste en muchos elementos, que inclu- yen pero no se limitan, a sus proveedores, fabricantes de equipos, empleados, clientes, proveedores de transporte, instalaciones de almacenamiento y reciclaje, y comunidades locales. Los elementos de la cadena de valor pueden ser clasificados como aguas arriba, aguas abajo, y aquellas con relaciones más fluidas, como los empleados, que tam- bién pueden ser clientes y miembros de las comunidades locales. Se debe estable- cer una cadena de valor donde la organización tenga o experimente impactos signi- ficativos relacionados con sus actividades, productos, servicios, y sus relaciones. 7 Global Reporting Initiative (GRI): G4-Exposure-Draft-Proposed- Changes-Only
  • 13.
    13 Con el finde identificar los impactos más significativos, la organización debe asignar apropiadamente su cadena de valor más allá de su estructura legal, y con una visión integral de sus relaciones. Con el fin de asignar la cadena de valor, la organización debería tener en cuenta las siguientes consideraciones: · Sus actividades, productos, servicios y relaciones, considerando los im- pactos asociados en lo referente al ámbito social, económico y ambiental. · Las relaciones aguas arriba y aguas abajo (ver gráfico 5) más allá de su propiedad, tanto directas como indirectas. · Otras relaciones y actividades, tales como aquellas relacionadas con otras partes interesadas, los actores no estatales y los particulares. Aguas arriba Aguas abajo GRÁFICO 5 Comunidades locales TransporteOrganizaciónProveedor Instalaciones de reciclado Transporte Cliente Fuentes existentes de orientación para la asignación de las cadenas de valor pue- den ser utilizados por las organizaciones para completar este proceso. A las organi- zaciones se les recomienda seleccionar aquellos métodos que sean más eficaces para sus circunstancias y objetivos. Las organizaciones pueden optar por presentar cadenas separadas de valor para dar cuenta de diversas actividades, productos y servicios. Si bien es la elección de cada organización, ya sea para documentar una o varias cadenas de valor, un alto nivel de detalle debe ser presentado para este paso. Los elementos pertenecientes a la cadena de valor deben combinarse en grupos significativos (como los que se presentan en la figura anterior), que proporcionan suficientes detalles para compren- der el entorno en el que opera la organización. El ejercicio de mapeo de la cadena de valor debe ser documentado, y llevado a cabo con regularidad para asegurar la inclusión de los elementos necesarios para las organizaciones y las actividades que éstas desarrollan. La extensión de la asignación es un ejercicio que depende del tamaño y la complejidad de cada organización. El resultado de este paso es una visión integral de la cadena de valor, a través de la cual se identifican todos los impactos.
  • 14.
    14 Enlaces de interés: Cursode Elaboración de Reportes de Sostenibilidad Posgrado Online de RSE Diplomado del Pacto Global Portafolio de Servicios Diálogo 2.0 con Stakeholders /CapacitaRSE http://linkd.in/CapacitaRSE http://cursosderse.com