CLASE 2
1. EL PERFIL DEL GERENTE DE RIESGOS
Computación y de
aplicaciones propias del
negocio.
Básicos de los procesos
del negocio del sistema
financiero.
Alto nivel de análisis y
criterio para plantear
soluciones.
Programación lineal.
Programa winQSB
El PERT (PROGRAM
EVALUATION AND
REVIEW), Y CPM (CRITICA
PARTH METHOD).
Honestidad
Responsabilidad
Proactividad
Maestría, post - grado
Ofimática
Liderazgo
2. FUNCIONES DE UN GERENTE DE RIESGOS
1. Desarrollar un esquema uniforme e integral
de gestión de riesgos operacionales.
2. Desarrollar o adaptar metodologías
cualitativas y cuantitativas de evaluación de
riesgos operacionales.
3. Monitorear los avances en conceptos y
metodologías de la gestión de riesgos
operacionales.
4. Actuar como facilitador en las sesiones de
auto-evaluación de riesgos y controles.
5. Establecer mecanismos para monitorear los
riesgos operacionales.
6. Evaluar e informar sobre posibles
fluctuaciones del tipo de cambio y el oro.
7. Efectuar las mediciones de los riesgos a los
que está expuesto la institución.
8. Evaluar permanentemente la gestión de
tesorería de Caja General.
9. Desarrollar análisis sobre los costos y
beneficios de controles existentes y
controles propuestos.
10. Asistir a las Áreas de Negocio y Áreas de
Soporte de la Entidad en el control de los
riesgos operacionales.
11. Desarrollar y administrar la base de
datos de incidentes y eventos de
perdida.
12. Establecer el formato, contenido y
frecuencia de los informes de las distintas
áreas.
13. Promover la conciencia de control entre el
personal de la Entidad.
14. Proporcionar una descripción resumida de
las posiciones de riesgos operacionales en
las Áreas de Negocio y Soporte.
15. Asistir a las Áreas de Negocios y Áreas de
Soporte de la Entidad en la identificación y
evaluación periódica de los riesgos
operacionales.
1. Efectuar la verificación del
cumplimiento de las políticas.
2. Efectuar los procedimientos
establecidos por el Directorio y el
Comité de Riesgos.
3. Identificar y administrar los
diversos riesgos a los que está
expuesta la CMAC según los
manuales, políticas y
procedimientosaprobados.
4. Elaborar los reportes
5. remitir a la S.B.S. sobre la
identificación y administración de
los riesgos.
3. GERENTE DE RIESGOS, COMITÉ DE RIESGOS Y DIRECTORIO
Adoptar de medidas
concretas y aptas para el
adecuado cumplimiento
del objeto empresa que
dirigen, dentro de las que
se incluye, sin limitarse a
ello, el sistema para la
gestión y el control
integral de riesgos.
a) Desarrollar un
esquema uniforme e
integral de gestión de
riesgos operacionales.
b) Desarrollar o adaptar
metodologías cualitativas
y cuantitativas de
evaluación de riesgos
operacionales.
c) Monitorear los
avances en conceptos y
metodologías de la
gestión de riesgos
operacionales.
a) Formular, proponer y supervisar la
aplicación de los lineamientos de políticas y
procedimientos para la identificación de los
riesgos del negocio.
b) Conocer periódicamente los avances y
resultados obtenidos en la implementación
en la gestión del riesgo.
c) Verificar la existencia de los recursos
necesarios para que la gestión del riesgo sea
eficiente.
d) Promover una cultura organizacional de
gestión de riesgos dentro de la empresa.
e) Verificar el cumplimiento de los límites
internos por exposición a riesgos de mercado
de posiciones en toda clase de inversiones
financieras temporales.
f) Verificar la implementación de los
mecanismos y controles necesarios referidos
al seguimiento del adecuado proceso de
evaluación y clasificación de la cartera de
créditos; a efecto del adecuado cumplimiento
de las políticas emitidas por el directorio.
4. INVESTIGACION SOBRE LA GERENCIA DE RIESGOS
RESUMAN GRUPALMENTE EN 02 HOJAS EN WORD LOS PRINCIPALES ASPECTOS DE LA INVESTIGACIÓN
ASIMISMO ELABOREN NO MÁS 10 DIAPOSITIVAS PARA SU EXPOSICIÓN.
LA GERENCIA DE RIESGOS – FACTOR CRÍTICO DE ÉXITO
Riesgo, según la guía del Project Management Body of Knowledge (PMBOK), es el conjunto de procesos
que se relacionan con la identificación, el análisis y la respuesta a la incertidumbre, incluyendo la
maximización de los resultados de eventos positivos y la minimización de las consecuencias de eventos
adversos. Los elementos principales de la gerencia de riesgos, según Project Management Institute
(PMI) son: identificación, evaluación (análisis cualitativo y cuantitativo de los riesgos), planeación de la
respuesta a los riesgos, seguimiento y control de los riesgos.
El evento de riesgo – declaración de riesgo a futuro, impacto del riesgo – lo que puede suceder a favor
o en contra de los objetivos del proyecto y la probabilidad de que el riesgo pueda ocurrir; son
características del riesgo.
El alcance de la gerencia de riesgos cubre desde una incertidumbre casi total hasta cuando casi se tiene
toda la información necesaria para la toma de decisiones. Y la incertidumbre se puede definir como la
carencia de conocimiento de eventos futuros.
La gerencia de proyectos se maneja comúnmente mediante una metodología que se basa en unos
insumos, un proceso, unos resultados y una retroalimentación. El riesgo tiene que ver con impacto,
probabilidad, incertidumbre y plan de contingencia.
Al manejar un modelo de gerencia de riesgos se debe tener en cuento que sólo se usará aquel que
presente una relación de beneficios –costos satisfactoria, permitiendo medir, controlar y manejar las
consecuencias.
Se debe tener en cuenta que para el logro de la gerencia de riesgos sea positiva la cultura y la gerencia
deben ser favorables al proceso, caso contrario el fracaso es casi seguro.
Factores que contribuyen al riesgo: aspectos humanos, la normatividad y entregabilidad de cada
resultado, lo intrínseco del propio proyecto, lo concerniente al manejo de la información, las relaciones
con terceros, el manejo del cronograma, las suposiciones generales y las particularidades del proyecto,
el presupuesto y su manejo así como el entorno.
Etapas del modelo de gerencia de riesgos sugerido por el PMI en su libro PMBOK:
1. Identificación de riesgos
Se identifica sistemáticamente los eventos posibles que puedan dar un impacto positivo o negativo
en el proyecto. Los riesgos pueden ser dependientes o independientes.
Tipos de riesgo en una empresa o institución:
Los de negocios que tienen en cuenta las situaciones que se pueden presentar de pérdida o
ganancia en el manejo de un programa de la empresa y
Los asegurables que sólo atienden las situaciones potenciales que, de presentarse,
generarían pérdida. Pueden ser clasificados así:
Daño directo a la propiedad
Pérdidas indirectas a un tercero por acciones del contratista
Responsabilidad legal
Responsabilidad personal
Para aprovechar al máximo esta etapa del modelo de gerencia de riesgos, es conveniente tener una
clasificación de los riesgos en proyectos. Una posible clasificación que mide más el impacto en el
proyecto puede ser así:
Riesgos en el alcance
Riesgos en la calidad
Riesgos de programación
Riesgos de costos
2. Evaluación de riesgos
Las metas son: mejorar el entendimiento del proyecto, identificar las alternativas que puedan
existir y asegurar que se valoren los riesgos de manera sistemática y estructurada, en cada uno de
los riegos identificados.
El proceso se inicia con la priorización de los riesgos que deben recibir mayor atención (i, p),
dejando por fuero los de menor valor (i, p).
Dentro del proceso se determina la probabilidad de ocurrencia (alta, media o baja) mediante un
análisis cualitativo o cuantitativo, y el impacto (alto, medio o bajo). Los riesgos que se elijan para
ser tratados dentro del modelo, serán expuestos al desarrollo de un plan que generará respuestas
adecuadas.
3. Respuesta a los riesgos
La respuesta parte del establecimiento adecuado de una estrategia de sistema, que persiga sacar
del escenario los riesgos asegurables.
Esta etapa del modelo permite desarrollar procedimientos y técnicas para mejorar las
oportunidades y reducir o mitigar las amenazas para con los objetivos del proyecto.
4. Seguimiento y control
Es el proceso de llevar el registro de los riesgos identificados, darle seguimiento a los riesgos
desechados e identificar nuevos riesgos, asegurando la ejecución del plan de respuesta a los
riesgos así como evaluando la efectividad del mismo plan para manejar los riesgos. Este proceso
registra los indicadores correspondientes asociados con la implantación del plan de respuesta. Este
es un proceso continuo, también, que se aplica durante todo el ciclo de vida del proyecto ya que
los riesgos cambian a medida que avanza el proyecto, se generan nuevos riesgos y otros
desaparecen anticipadamente.
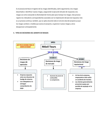
5. TIPOS DE DECISIONES DEL GERENTE DE RIESGOS
Móvil Tours
Decisiones de
riesgos de
operaciòn
Decisiones de riesgo
de mercado
Decisiones de riesgo
reputacional
Empresa expuesta
ante una situacion de
huelga de mineros.
Los trabajadores no
entregan
comprobantes de
pago.
Robo de dinero de
caja.
Aumento de precio de
combustible.
La competencia.
Un bus de la empresa,
empezando el año sufrio
un accidente de transito.
Los clientes generalmente
presentan quejas por
perdida de equipaje en la
empresa
EL PERFIL DEL GERENTE DE RIESGOS

EL PERFIL DEL GERENTE DE RIESGOS

  • 1.
    CLASE 2 1. ELPERFIL DEL GERENTE DE RIESGOS Computación y de aplicaciones propias del negocio. Básicos de los procesos del negocio del sistema financiero. Alto nivel de análisis y criterio para plantear soluciones. Programación lineal. Programa winQSB El PERT (PROGRAM EVALUATION AND REVIEW), Y CPM (CRITICA PARTH METHOD). Honestidad Responsabilidad Proactividad Maestría, post - grado Ofimática Liderazgo
  • 2.
    2. FUNCIONES DEUN GERENTE DE RIESGOS 1. Desarrollar un esquema uniforme e integral de gestión de riesgos operacionales. 2. Desarrollar o adaptar metodologías cualitativas y cuantitativas de evaluación de riesgos operacionales. 3. Monitorear los avances en conceptos y metodologías de la gestión de riesgos operacionales. 4. Actuar como facilitador en las sesiones de auto-evaluación de riesgos y controles. 5. Establecer mecanismos para monitorear los riesgos operacionales. 6. Evaluar e informar sobre posibles fluctuaciones del tipo de cambio y el oro. 7. Efectuar las mediciones de los riesgos a los que está expuesto la institución. 8. Evaluar permanentemente la gestión de tesorería de Caja General. 9. Desarrollar análisis sobre los costos y beneficios de controles existentes y controles propuestos. 10. Asistir a las Áreas de Negocio y Áreas de Soporte de la Entidad en el control de los riesgos operacionales. 11. Desarrollar y administrar la base de datos de incidentes y eventos de perdida. 12. Establecer el formato, contenido y frecuencia de los informes de las distintas áreas. 13. Promover la conciencia de control entre el personal de la Entidad. 14. Proporcionar una descripción resumida de las posiciones de riesgos operacionales en las Áreas de Negocio y Soporte. 15. Asistir a las Áreas de Negocios y Áreas de Soporte de la Entidad en la identificación y evaluación periódica de los riesgos operacionales. 1. Efectuar la verificación del cumplimiento de las políticas. 2. Efectuar los procedimientos establecidos por el Directorio y el Comité de Riesgos. 3. Identificar y administrar los diversos riesgos a los que está expuesta la CMAC según los manuales, políticas y procedimientosaprobados. 4. Elaborar los reportes 5. remitir a la S.B.S. sobre la identificación y administración de los riesgos.
  • 3.
    3. GERENTE DERIESGOS, COMITÉ DE RIESGOS Y DIRECTORIO Adoptar de medidas concretas y aptas para el adecuado cumplimiento del objeto empresa que dirigen, dentro de las que se incluye, sin limitarse a ello, el sistema para la gestión y el control integral de riesgos. a) Desarrollar un esquema uniforme e integral de gestión de riesgos operacionales. b) Desarrollar o adaptar metodologías cualitativas y cuantitativas de evaluación de riesgos operacionales. c) Monitorear los avances en conceptos y metodologías de la gestión de riesgos operacionales. a) Formular, proponer y supervisar la aplicación de los lineamientos de políticas y procedimientos para la identificación de los riesgos del negocio. b) Conocer periódicamente los avances y resultados obtenidos en la implementación en la gestión del riesgo. c) Verificar la existencia de los recursos necesarios para que la gestión del riesgo sea eficiente. d) Promover una cultura organizacional de gestión de riesgos dentro de la empresa. e) Verificar el cumplimiento de los límites internos por exposición a riesgos de mercado de posiciones en toda clase de inversiones financieras temporales. f) Verificar la implementación de los mecanismos y controles necesarios referidos al seguimiento del adecuado proceso de evaluación y clasificación de la cartera de créditos; a efecto del adecuado cumplimiento de las políticas emitidas por el directorio.
  • 4.
    4. INVESTIGACION SOBRELA GERENCIA DE RIESGOS RESUMAN GRUPALMENTE EN 02 HOJAS EN WORD LOS PRINCIPALES ASPECTOS DE LA INVESTIGACIÓN ASIMISMO ELABOREN NO MÁS 10 DIAPOSITIVAS PARA SU EXPOSICIÓN. LA GERENCIA DE RIESGOS – FACTOR CRÍTICO DE ÉXITO Riesgo, según la guía del Project Management Body of Knowledge (PMBOK), es el conjunto de procesos que se relacionan con la identificación, el análisis y la respuesta a la incertidumbre, incluyendo la maximización de los resultados de eventos positivos y la minimización de las consecuencias de eventos adversos. Los elementos principales de la gerencia de riesgos, según Project Management Institute (PMI) son: identificación, evaluación (análisis cualitativo y cuantitativo de los riesgos), planeación de la respuesta a los riesgos, seguimiento y control de los riesgos. El evento de riesgo – declaración de riesgo a futuro, impacto del riesgo – lo que puede suceder a favor o en contra de los objetivos del proyecto y la probabilidad de que el riesgo pueda ocurrir; son características del riesgo. El alcance de la gerencia de riesgos cubre desde una incertidumbre casi total hasta cuando casi se tiene toda la información necesaria para la toma de decisiones. Y la incertidumbre se puede definir como la carencia de conocimiento de eventos futuros. La gerencia de proyectos se maneja comúnmente mediante una metodología que se basa en unos insumos, un proceso, unos resultados y una retroalimentación. El riesgo tiene que ver con impacto, probabilidad, incertidumbre y plan de contingencia. Al manejar un modelo de gerencia de riesgos se debe tener en cuento que sólo se usará aquel que presente una relación de beneficios –costos satisfactoria, permitiendo medir, controlar y manejar las consecuencias. Se debe tener en cuenta que para el logro de la gerencia de riesgos sea positiva la cultura y la gerencia deben ser favorables al proceso, caso contrario el fracaso es casi seguro. Factores que contribuyen al riesgo: aspectos humanos, la normatividad y entregabilidad de cada resultado, lo intrínseco del propio proyecto, lo concerniente al manejo de la información, las relaciones con terceros, el manejo del cronograma, las suposiciones generales y las particularidades del proyecto, el presupuesto y su manejo así como el entorno. Etapas del modelo de gerencia de riesgos sugerido por el PMI en su libro PMBOK: 1. Identificación de riesgos
  • 5.
    Se identifica sistemáticamentelos eventos posibles que puedan dar un impacto positivo o negativo en el proyecto. Los riesgos pueden ser dependientes o independientes. Tipos de riesgo en una empresa o institución: Los de negocios que tienen en cuenta las situaciones que se pueden presentar de pérdida o ganancia en el manejo de un programa de la empresa y Los asegurables que sólo atienden las situaciones potenciales que, de presentarse, generarían pérdida. Pueden ser clasificados así: Daño directo a la propiedad Pérdidas indirectas a un tercero por acciones del contratista Responsabilidad legal Responsabilidad personal Para aprovechar al máximo esta etapa del modelo de gerencia de riesgos, es conveniente tener una clasificación de los riesgos en proyectos. Una posible clasificación que mide más el impacto en el proyecto puede ser así: Riesgos en el alcance Riesgos en la calidad Riesgos de programación Riesgos de costos 2. Evaluación de riesgos Las metas son: mejorar el entendimiento del proyecto, identificar las alternativas que puedan existir y asegurar que se valoren los riesgos de manera sistemática y estructurada, en cada uno de los riegos identificados. El proceso se inicia con la priorización de los riesgos que deben recibir mayor atención (i, p), dejando por fuero los de menor valor (i, p). Dentro del proceso se determina la probabilidad de ocurrencia (alta, media o baja) mediante un análisis cualitativo o cuantitativo, y el impacto (alto, medio o bajo). Los riesgos que se elijan para ser tratados dentro del modelo, serán expuestos al desarrollo de un plan que generará respuestas adecuadas. 3. Respuesta a los riesgos La respuesta parte del establecimiento adecuado de una estrategia de sistema, que persiga sacar del escenario los riesgos asegurables. Esta etapa del modelo permite desarrollar procedimientos y técnicas para mejorar las oportunidades y reducir o mitigar las amenazas para con los objetivos del proyecto. 4. Seguimiento y control
  • 6.
    Es el procesode llevar el registro de los riesgos identificados, darle seguimiento a los riesgos desechados e identificar nuevos riesgos, asegurando la ejecución del plan de respuesta a los riesgos así como evaluando la efectividad del mismo plan para manejar los riesgos. Este proceso registra los indicadores correspondientes asociados con la implantación del plan de respuesta. Este es un proceso continuo, también, que se aplica durante todo el ciclo de vida del proyecto ya que los riesgos cambian a medida que avanza el proyecto, se generan nuevos riesgos y otros desaparecen anticipadamente. 5. TIPOS DE DECISIONES DEL GERENTE DE RIESGOS Móvil Tours Decisiones de riesgos de operaciòn Decisiones de riesgo de mercado Decisiones de riesgo reputacional Empresa expuesta ante una situacion de huelga de mineros. Los trabajadores no entregan comprobantes de pago. Robo de dinero de caja. Aumento de precio de combustible. La competencia. Un bus de la empresa, empezando el año sufrio un accidente de transito. Los clientes generalmente presentan quejas por perdida de equipaje en la empresa