Incrustar presentación
Descargado 11 veces


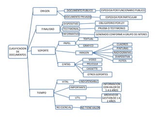
Este documento clasifica los documentos en tres categorías: origen (público o privado), finalidad (obligatorio, testimonial o informativo), y soporte (papel, texto, gráfico, imagen, video, etc.). También clasifica los documentos según su tiempo de retención: vital e indispensable, importante de 5-6 años, útil de gestión de 1-2 años, y no esencial sin valor.
