Cálculo de subredes 2016
1 SUBREDES Juan Zambrano
Teleccna.cl
Contenidos
1. División de redes IP en subredes......................................................................................................3
2. Ejercitando el cálculo de subredes y requerimientos .......................................................................9
3. Subredes en IPv6........................................................................................................................... 10
4. Ejercicios de cálculo de subredes y VLSM...................................................................................... 11
4.1 Identificación de las clases..................................................................................................... 11
4.2 Identificación de direcciones privadas y públicas ................................................................... 12
4.3 Identificación de direcciones de Host, Red y Broadcast ......................................................... 13
4.4 Cálculo de prefijos de subred a decimal punteado ................................................................. 14
4.5 Ejercicios de cálculo de subredes ........................................................................................... 15
4.6 Identificación de la red, dada una dirección de Host ...............................................................17
4.7 Calculo de VLSM para una topología ..................................................................................... 18
Cálculo de subredes 2016
2 SUBREDES Juan Zambrano
Teleccna.cl
Cálculo de subredes
Introducción
El presente documento tiene por objetivo ayudar a entender el calculo de subredes aplicadas a
ejercicios prácticos. Este documento presenta dos formas de realizar VLSM a partir de requerimientos dados,
los cuales nos permiten entender como se realiza el calculo a nivel de bits, para luego entrenarnos para
realizarlos de forma mental cada uno de los requerimientos.
Como introducción al calculo de subredes, se revisa en un inicio la identificación de las clases de las
direcciones IP, para luego trabajar bajo cada una de las clases, permitiendo entender como afecta la clase para
la identificación del numero de redes y host por subred.
Cálculo de subredes 2016
3 SUBREDES Juan Zambrano
Teleccna.cl
1. División de redes IP en subredes
Antes de comenzar debemos comprender como se componen las direcciones privadas, cuáles
son sus rangos y sus respectivas mascaras.
CLASE A: 10.0.0.0/8 su máscara por defecto es 255.0.0.0. Por lo tanto tenemos 3 octetos para crear
hosts, y solo poseemos 1 dirección de red.
CLASE B: 172.16.0.0/12 su máscara por defecto es 255.255.0.0. Por lo tanto tenemos desde el /12 al /16
para crear redes y a partir del /16 para crear host. Es decir tenemos dos octetos para hosts.
CLASE C: 192.168.0.0/16 su máscara por defecto es 255.255.255.0. Por lo tanto tenemos desde el /16 al
/24 para crear redes y a partir del /24 para crear hosts. En consecuencia existe 1 octeto para crear redes
y otro octeto completo para crear host.
10 00000000 00000000 00000000
/8 = 255.0.0.0
Hosts
172 0001|0000 00000000 00000000
/16 = 255.255.0.0
HostRedes
192 168 00000000 00000000
/24 = 255.255.255.0
Host
s
Redes
/12
/16
N de redes: (2^0) = 1
N de hosts: (2^24)-2= 16.777.214
N de redes: (2^4) = 16
N de hosts: (2^16)-2= 65.534
N de redes: (2^8) = 256
N de hosts: (2^8)-2= 254
Red
Cálculo de subredes 2016
4 SUBREDES Juan Zambrano
Teleccna.cl
Se entiende que por cada clase se encuentra cierto número de redes y de hosts. Pero esto no es
muy efectivo en la práctica. Por ejemplo si seleccionáramos una red Clase C (la que nos permite menos
hosts) y nuestra red tuviese solo 30 hosts, estaríamos desperdiciando 224 IPs.
También existen casos en que desearíamos “segmentar nuestra red”, para así por ejemplo
disminuir el trafico broadcast dentro de nuestra red.
Es por eso que nace la “División en subredes”, donde a partir de una red, la dividimos en varias
redes pequeñas.
Entendamos primero como se compone una dirección IP clase C:
Como podemos ver, típicamente una dirección IP se divide en “La porción de red” y “La porción
de host”. La máscara nos servirá para identificar cual es la porción de red y cuál es la porción de host. En
este ejemplo la dirección clase C posee una máscara por defecto de 255.255.255.0, lo que nos indica que
a hasta el /24 es “RED” y después del /24 es “host”.
Si ya sabemos que la máscara nos permite identificar cual es cada porción, si quisiéramos crear
más 256 redes en una IP privada CLASE C, podríamos mover la máscara a la derecha más allá del /24.
Por ejemplo si corremos la máscara hasta /26:
Su máscara por defecto es /24, por lo tanto al correr la
máscara al /26 nos deja 2 bits para crear “subredes”. Con 2 bits creamos
2^2 = 4 subredes. Cada subred nos permitirá (2^6)-2= 62 host. Como las
4 redes tienen el mismo tamaño /26 a este método se le llamó FLSM.
192 168 00000000 00000000
/24 =255.255.255.0/16
Porción de HostsPorción de redMáscara 255.255.255.0
192 168 00000000 00|000000
/26 = 255.255.255.192/16
Hosts
s
Sub Redes
Red privada Clase C 192.168.0.0/24
Posee las siguientes 4 subredes:
Subred 0 = 192.168.0.0/26
Subred 1 = 192.168.0.64/26
Subred 2 = 192.168.0.128/26
Subred 3 = 192.168.0.192/26
Cálculo de subredes 2016
5 SUBREDES Juan Zambrano
Teleccna.cl
FLSM nos permite crear subredes, manteniendo siempre la misma mascara para las distintas
subredes que creemos. A pesar de que este método nos permite crear subredes más pequeñas, no es lo
más óptimo. Por ejemplo si deseáramos 2 subredes, una para 6 hosts y otra para 62hosts, podríamos
decidir usar /26. Si utilizamos /26 nos permite 62 hosts por subred, por lo tanto la subred de solo 6 hosts
estaría perdiendo 56 direcciones IP.
Lo óptimo sería asignar una máscara distinta para cada subred, esto nos permitiría no desperdiciar
direcciones IP que no ocupemos. Por lo tanto para la subred con 62 hosts utilizamos la máscara /26 y
para la subred con 6 hosts la máscara /29. Por lo tanto la subred 1 la volvemos a sub dividir.
192 168 00000000 00|000000
Hosts
s
Sub Redes
192 168 00000000 01|000000
Sub 0
Subred 0 = 192.168.0.0/26
Primer host = 192.168.0.1/26
Ultimo host = 192.168.0.62/26
Broadcast = 192.168.0.63/26
Sub 1
Necesitamos 62 hosts,
Esta subred nos permite 62 hosts.
Subred 1 = 192.168.0.64/26
Primer host = 192.168.0.65/26
Ultimo host = 192.168.0.126/26
Broadcast = 192.168.0.127/26
Necesitamos 6 hosts,
Esta subred nos permite 62 hosts.
Perdemos 56 direcciones.
192 168 00000000 00|000000
192 168 00000000 01000|000
Subred 0 = 192.168.0.0/26
Primer host = 192.168.0.1/26
Ultimo host = 192.168.0.62/26
Broadcast = 192.168.0.63/26
Necesitamos 62 hosts.
Esta subred nos permite 62 hosts.
Subdivision de Subred 1 = 192.168.0.64/26
Subred = 192.168.0.64/29
Primer host = 192.168.0.65/29
Ultimo host = 192.168.0.70/29
Broadcast = 192.168.0.71/29
Necesitamos 6 hosts.
Esta subred nos permite 6 hosts.
No perdemos direcciones IP.
Cálculo de subredes 2016
6 SUBREDES Juan Zambrano
Teleccna.cl
Ahora que entendemos por qué se debe realizar VLSM, a continuación veremos unas técnicas
para calcular el VLSM con distintos requerimientos:
La red 192.168.0.0/24 posee el siguiente requerimiento: 115 hosts - 30 hosts - 5 hosts- 60 hosts
- 2 hosts - 2 hosts - 14 hosts.
1) Primero se deben ordenar los requerimientos de mayor a menor:
115 hosts - 60 hosts - 30 hosts - 14 hosts - 5hosts - 2hosts - 2hosts.
2) Debemos identificar la máscara que se ajusta a cada requerimiento:
Como se muestra en recuadro de abajo, luego de ordenar los requerimientos, fue marcada con
una línea roja las máscaras de cada requerimiento.
3) Finalmente escribimos la primera dirección de red (192.168.0.0) y desde la línea roja hacia la
derecha rellenamos primero en 0 (para calcular red) y luego en 1 (para calcular broadcast.).
4) Luego continuamos con el siguiente requerimiento, agregamos un 1 a la izquierda a partir de la
línea roja del requerimiento anterior. Finalmente igual en el punto 3) rellenamos con 0 a partir
de la línea roja del requerimiento actual hacia la derecha para calcular subred, y rellenamos con
1 para calcular su broadcast.
Requerimientos Red 128 64 32 16 8 4 2 1 Subred / Broadcast
115 hosts 192 168 0 0 0 0 0 0 0 0 0 SR: 192.168.0.0
192 168 0 0 1 1 1 1 1 1 1 BD: 192.168.127
60hosts 192 168 0 1 0 0 0 0 0 0 0 SR: 192.168.0.128
192 168 0 1 0 1 1 1 1 1 1 BD: 192.168.0.191
30 hosts 192 168 0 1 1 0 0 0 0 0 0 SR: 192.168.0.192
192 168 0 1 1 0 1 1 1 1 1 BD: 192.168.0.223
14 hosts 192 168 0 1 1 1 0 0 0 0 0 SR: 192.168.0.224
192 168 0 1 1 1 0 1 1 1 1 BD: 192.168.0.239
5 hosts 192 168 0 1 1 1 1 0 0 0 0 SR: 192.168.0.240
192 168 0 1 1 1 1 0 1 1 1 BD: 192.168.0.247
2 hosts 192 168 0 1 1 1 1 1 0 0 0 SR: 192.168.0.248
192 168 0 1 1 1 1 1 0 1 1 BD: 192.168.0.251
2 hosts 192 168 0 1 1 1 1 1 1 0 0 SR: 192.168.0.252
192 168 0 1 1 1 1 1 1 1 1 BD: 192.168.0.255
Lo complicado podría ser ¿Cómo saber dónde agregar la línea roja o mascara?, si el requerimiento es
“50”, buscamos entre que números se encuentra el “50”, respecto de los valores superiores a los binarios
(128,64,32,16….). Por ejemplo el “50” se encuentra entre el 64 y 32, por lo tanto su máscara es /26.
Esta técnica es útil, pero tiene limitaciones, si por ejemplo el requerimiento es 63, debiese estar entre “el 64 y
32”, pero esto no es cierto, ya que esa mascara permitirá 62 hosts y el .63 sería broadcast. Por lo tanto el 63 se
encuentra entre el “128 y 64”. Lo mismo sucede con los requerimientos 127 - 63 - 31 - 15 - 7 - 3. Entonces a
esos valores debemos mover la máscara uno más a la izquierda.
Cálculo de subredes 2016
7 SUBREDES Juan Zambrano
Teleccna.cl
Ya que entendemos cómo se realiza básicamente un VLSM, podemos aplicar otra técnica para
realizarlo un poco más rápido:
Trabajaremos en la 172.16.0.0/16
Entendiendo cuanto suma cada mascara podemos realizar rápidamente el VLSM solicitado.
1) Iniciamos en la primera red 172.16.0.0. Le sumamos los 255 (/24), entonces queda
172.16.0.255. Con esto ya sabemos que la red es 172.16.0.0 y el broadcast es 172.16.0.255.
2) Al broadcast anterior le sumamos 1 para calcular la siguiente red, nos queda 172.16.1.0
(red). A la red le sumamos 127(/25), entonces nos queda 172.16.1.127 (broadcast).
3) Al broadcast anterior le sumamos 1 para calcular la siguiente red, nos queda
172.16.1.128(red). A la red le sumamos 127(/25), nos queda 172.16.1.255(broadcast).
4) Al broadcast anterior le sumamos 1 para calcular la siguiente red, nos queda 172.16.2.0
(red). A la red le sumamos 63(/26), nos queda 172.16.2.63 (broadcast).
5) Al broadcast anterior le sumamos 1 para calcular la siguiente red, nos queda 172.16.2.64
(red). A la red le sumamos 31(/27), nos queda 172.16.2.95 (broadcast).
6) Al broadcast anterior le sumamos 1 para calcular la siguiente red, nos queda 172.16.2.96
(red). A la red le sumamos 3(/30), nos queda 172.16.2.99 (broadcast).
Requerimiento
30
50
100
200
70
2
Requerimiento
200
100
70
50
30
2
Máscara Suma
/24 255
/25 127
/25 127
/26 63
/27 31
/30 3
Requerimiento Máscara Suma Red Broadcast
1) 200 /24 255 0.0 0.0 + 255 = 0.255
2) 100 /25 127 1.0 1.0 + 127 = 1.127
3) 70 /25 127 1.128 1.128 + 127 = 1.255
4) 50 /26 63 2.0 2.0 + 63 = 2.63
5) 30 /27 31 2.64 2.64 + 31 = 2.95
6) 2 /30 3 2.96 2.96 + 3 = 2.99
Ordenamos Cuanto suma
Cálculo de subredes 2016
8 SUBREDES Juan Zambrano
Teleccna.cl
Existen situaciones en las que necesitamos calcular el número de una subred, y en esa subred
aplicar el VLSM. A continuación veremos un ejemplo de cómo realizarlo:
La red es la 172.16.0.0/21 y se pide trabajar en la subred numero 10:
1) Escribimos en binario la dirección IP de la red.
2) Marcamos la máscara /21.
3) A partir del /21 realizamos un nuevo conteo. (1, 2, 4, 8…).
4) Calculamos la subred 10 con estos nuevos números (En azul en la imagen, 8+2=10).
5) Calculamos la dirección IP utilizando los números en negro (64+16=80) que anteriormente sumaban
10.
16 8 4 2 1
Red 128 64 32 16 8 4 2 1 128 64 32 16 8 4 2 1 Subredes
172 16 0 0 0 0 0 0 0 0 0 0 0 0 0 0 0 0 Subred 0 : 172.16.0.0
172 16 0 1 0 1 0 0 0 0 0 0 0 0 0 0 0 0 Subred 10: 172.16.80.0
Por lo tanto en este ejemplo la subred número 10 de la red 172.16.0.0/21 es la 172.16.80.0/21.
Cálculo de subredes 2016
9 SUBREDES Juan Zambrano
Teleccna.cl
2. Ejercitando el cálculo de subredes y requerimientos
Se necesita realizar un direccionamiento en la subred 10.0.0.0/22. La subred a trabajar será la
número 20, y el requerimiento es 29 hosts, 150 hosts, 10 hosts, 90 hosts, 50 hosts, 2 hosts.
1) Calcular la subred número 20 de la red 10.0.0.0/22
2) Ordenar de mayor a menor
3) Identificar las máscaras de cada requerimiento
4) Aplicar VLSM en la subred 20
16 8 4 2 1
RED 128 64 32 16 8 4 2 1 128 64 32 16 8 4 2 1 Subred
10 0 0 0 0 0 0 0 0 0 0 0 0 0 0 0 0 0 Subred 0 = 10.0.0.0/22
10 0 0 1 0 1 1 0 0 0 0 0 0 0 0 0 0 0 Subred 20 = 10.0.80.0/22
10 0 0 1 0 1 1 0 0 0 0 0 0 0 0 0 0 0 Red 10.0.80.0/24
10 0 0 1 0 1 1 0 0 0 1 1 1 1 1 1 1 1 Broadcast 10.0.80.255/24
10 0 0 1 0 1 1 0 0 1 0 0 0 0 0 0 0 0 Red 10.0.81.0/25
10 0 0 1 0 1 1 0 0 1 0 1 1 1 1 1 1 1 Broadcast 10.0.81.127/25
10 0 0 1 0 1 1 0 0 1 1 0 0 0 0 0 0 0 Red 10.0.81.128/26
10 0 0 1 0 1 1 0 0 1 1 0 1 1 1 1 1 1 Broadcast 10.0.81.191/26
10 0 0 1 0 1 1 0 0 1 1 1 0 0 0 0 0 0 Red 10.0.81.192/27
10 0 0 1 0 1 1 0 0 1 1 1 0 1 1 1 1 1 Broadcast 10.0.81.223/27
10 0 0 1 0 1 1 0 0 1 1 1 1 0 0 0 0 0 Red 10.0.81.224/28
10 0 0 1 0 1 1 0 0 1 1 1 1 0 1 1 1 1 Broadcast 10.0.81.239/28
10 0 0 1 0 1 1 0 0 1 1 1 1 1 0 0 0 0 Red 10.0.81.240/30
10 0 0 1 0 1 1 0 0 1 1 1 1 1 0 0 1 1 Broadcast 10.0.81.243/30
Cálculo de subredes 2016
10 SUBREDES Juan Zambrano
Teleccna.cl
3. Subredes en IPv6
IPv6 define un rango para crear típicamente “subredes”. Esta porción para crear subredes se
encuentra desde el /48 al /64. Esto nos permite 16 bits para crear subredes, por lo tanto podemos crear
(2^16)= 65536 subredes.
Por ejemplo la subred la subredes 0,1…15.
Al igual que en IPv4 podríamos crear más subredes pidiendo prestados bits al ID de Interfaz.
2001 0DD0 ACAD 0000 0000 00000000 0000
/64/48
ID de InterfazID de subredPrefijo de enrutamiento global
16 bits para subredes
2001 0DD0 ACAD 0000 0000 00000000 0000
2001 0DD0 ACAD 0001 0000 00000000 0000
2001 0DD0 ACAD 000F 0000 00000000 0000
Subred 0
Subred 1
Subred 15
2001 0DD0 ACAD 0000 0|000 00000000 0000
/68/48
ID de InterfazID de subredPrefijo de enrutamiento global
El Hexadecimal “0”, está compuesto
por 4 bits -> |0000|= 0. Por lo tanto con
/68 tenemos 4 bits para crear
subredes. (2^4)= 16 nuevas subredes
por cada red.
Cálculo de subredes 2016
11 SUBREDES Juan Zambrano
Teleccna.cl
4. Ejercicios de cálculo de subredes y VLSM
4.1 Identificación de las clases
Ejercicio N°1.
Indique a que clase pertenece cada una de las siguientes direcciones IP. (Clase A, B, C, D o E)
1) 192.168.12.30 CLASE:_______
2) 125.0.24.12 CLASE:_______
3) 180.29.43.1 CLASE:_______
4) 222.0.1.20 CLASE:_______
5) 33.23.89.3 CLASE:_______
6) 226.0.2.4 CLASE:_______
7) 248.0.12.4 CLASE:_______
8) 99.0.2.41 CLASE:_______
9) 98.23.87.2 CLASE:_______
10) 127.97.27.3 CLASE:_______
11) 223.89.23.1 CLASE:_______
12) 224.0.0.10 CLASE:_______
13) 169.0.23.4 CLASE:_______
14) 1.23.4.9 CLASE:_______
15) 190.28.4.89 CLASE:_______
16) 191.34.12.6 CLASE:_______
17) 128.0.43.12 CLASE:_______
18) 246.0.23.5 CLASE:_______
19) 98.23.19.2 CLASE:_______
20) 42.9.3.19 CLASE:_______
Cálculo de subredes 2016
12 SUBREDES Juan Zambrano
Teleccna.cl
4.2 Identificación de direcciones privadas y públicas
Ejercicio N°2
Indique la clasificación de las siguientes direcciones IP, indicando si son privadas o públicas.
1) 23.93.12.99 Privada Pública
2) 192.200.34.1 Privada Pública
3) 172.16.23.13 Privada Pública
4) 10.34.99.1 Privada Pública
5) 192.167.23.12 Privada Pública
6) 172.32.48.12 Privada Pública
7) 10.87.200.200 Privada Pública
8) 192.168.22.98 Privada Pública
9) 172.20.56.98 Privada Pública
10) 192.168.88.12 Privada Pública
11) 172.31.222.18 Privada Pública
12) 172.17.89.23 Privada Pública
13) 126.9.23.1 Privada Pública
14) 10.192.167.17 Privada Pública
15) 172.18.87.34 Privada Pública
16) 172.10.98.23 Privada Pública
17) 223.98.23.78 Privada Pública
18) 172.16.89.1 Privada Pública
19) 87.23.82.3 Privada Pública
20) 8.8.8.8 Privada Pública
Cálculo de subredes 2016
13 SUBREDES Juan Zambrano
Teleccna.cl
4.3 Identificación de direcciones de Host, Red y Broadcast
Ejercicio N°3
Indique si las siguientes IP se clasifican como “Host”, “Red” o “Broadcast”
1) 192.168.32.12/30 Host Red Broadcast
2) 172.16.32.0/16 Host Red Broadcast
3) 187.23.89.15/28 Host Red Broadcast
4) 192.168.224.0/19 Host Red Broadcast
5) 200.98.28.87/27 Host Red Broadcast
6) 192.168.15.63/26 Host Red Broadcast
7) 10.23.34.31/27 Host Red Broadcast
8) 172.16.64.64/26 Host Red Broadcast
9) 182.87.89.15/27 Host Red Broadcast
10) 98.23.87.76/25 Host Red Broadcast
11) 10.98.23.200/25 Host Red Broadcast
12) 192.168.0.32/27 Host Red Broadcast
13) 10.89.29.48/30 Host Red Broadcast
14) 192.168.29.29/25 Host Red Broadcast
15) 192.168.30.8/30 Host Red Broadcast
16) 172.16.30.11/30 Host Red Broadcast
17) 172.89.30.28/26 Host Red Broadcast
18) 10.23.224.0/18 Host Red Broadcast
19) 10.26.192.0/17 Host Red Broadcast
20) 172.31.96.89/18 Host Red Broadcast
21) 172.31.191.255/17 Host Red Broadcast
Cálculo de subredes 2016
14 SUBREDES Juan Zambrano
Teleccna.cl
4.4 Cálculo de prefijos de subred a decimal punteado
Ejercicio N°4
Escriba las siguientes Máscaras de subred en formato decimal punteado.
1) /25 _____ . _____ . _____ . _____
2) /12 _____ . _____ . _____ . _____
3) /7 _____ . _____ . _____ . _____
4) /27 _____ . _____ . _____ . _____
5) /23 _____ . _____ . _____ . _____
6) /22 _____ . _____ . _____ . _____
7) /29 _____ . _____ . _____ . _____
8) /28 _____ . _____ . _____ . _____
9) /17 _____ . _____ . _____ . _____
10) /9 _____ . _____ . _____ . _____
11) /20 _____ . _____ . _____ . _____
12) /30 _____ . _____ . _____ . _____
13) /26 _____ . _____ . _____ . _____
14) /24 _____ . _____ . _____ . _____
15) /21 _____ . _____ . _____ . _____
16) /19 _____ . _____ . _____ . _____
17) /14 _____ . _____ . _____ . _____
18) /5 _____ . _____ . _____ . _____
19) /13 _____ . _____ . _____ . _____
20) /11 _____ . _____ . _____ . _____
Cálculo de subredes 2016
15 SUBREDES Juan Zambrano
Teleccna.cl
4.5 Ejercicios de cálculo de subredes
Ejercicio N°5
Realice un cálculo de direccionamiento IP donde se generen 4 subredes en la red 192.168.19.0/24. Procure
utilizar todas las direcciones IP disponibles en el segmento de red. (Desde la .0 a la .255)
1) Subred0: _____ . _____ . _____ . _____ Máscara: _____ . _____ . _____ . _____
2) Subred1: _____ . _____ . _____ . _____ Máscara: _____ . _____ . _____ . _____
3) Subred2: _____ . _____ . _____ . _____ Máscara: _____ . _____ . _____ . _____
4) Subred3: _____ . _____ . _____ . _____ Máscara: _____ . _____ . _____ . _____
Ejercicio N°6
Realice un cálculo de direccionamiento IP donde se generen 2 subredes en la red 192.168.20.0/24. Procure
utilizar todas las direcciones IP disponibles en el segmento de red. (Desde la .0 a la .255)
1) Subred0: _____ . _____ . _____ . _____ Máscara: _____ . _____ . _____ . _____
2) Subred1: _____ . _____ . _____ . _____ Máscara: _____ . _____ . _____ . _____
Ejercicio N°7
Realice un cálculo de direccionamiento IP donde se generen 8 subredes en la red 192.168.28.0/24. Procure
utilizar todas las direcciones IP disponibles en el segmento de red. (Desde la .0 a la .255)
1) Subred0: _____ . _____ . _____ . _____ Máscara: _____ . _____ . _____ . _____
2) Subred1: _____ . _____ . _____ . _____ Máscara: _____ . _____ . _____ . _____
3) Subred2: _____ . _____ . _____ . _____ Máscara: _____ . _____ . _____ . _____
4) Subred3: _____ . _____ . _____ . _____ Máscara: _____ . _____ . _____ . _____
5) Subred4: _____ . _____ . _____ . _____ Máscara: _____ . _____ . _____ . _____
6) Subred5: _____ . _____ . _____ . _____ Máscara: _____ . _____ . _____ . _____
7) Subred6: _____ . _____ . _____ . _____ Máscara: _____ . _____ . _____ . _____
8) Subred7: _____ . _____ . _____ . _____ Máscara: _____ . _____ . _____ . _____
Ejercicio N°8
Realice un cálculo de direccionamiento IP donde se generen 16 subredes en la red 192.168.28.0/24. Procure
utilizar todas las direcciones IP disponibles en el segmento de red. (Desde la .0 a la .255)
1) Subred0: _____ . _____ . _____ . _____ Máscara: _____ . _____ . _____ . _____
2) Subred1: _____ . _____ . _____ . _____ Máscara: _____ . _____ . _____ . _____
3) Subred2: _____ . _____ . _____ . _____ Máscara: _____ . _____ . _____ . _____
4) Subred3: _____ . _____ . _____ . _____ Máscara: _____ . _____ . _____ . _____
5) Subred4: _____ . _____ . _____ . _____ Máscara: _____ . _____ . _____ . _____
6) Subred5: _____ . _____ . _____ . _____ Máscara: _____ . _____ . _____ . _____
7) Subred6: _____ . _____ . _____ . _____ Máscara: _____ . _____ . _____ . _____
8) Subred7: _____ . _____ . _____ . _____ Máscara: _____ . _____ . _____ . _____
9) Subred8: _____ . _____ . _____ . _____ Máscara: _____ . _____ . _____ . _____
10) Subred9: _____ . _____ . _____ . _____ Máscara: _____ . _____ . _____ . _____
Cálculo de subredes 2016
16 SUBREDES Juan Zambrano
Teleccna.cl
11) Subred10: _____ . _____ . _____ . _____ Máscara: _____ . _____ . _____ . _____
12) Subred11: _____ . _____ . _____ . _____ Máscara: _____ . _____ . _____ . _____
13) Subred12: _____ . _____ . _____ . _____ Máscara: _____ . _____ . _____ . _____
14) Subred13: _____ . _____ . _____ . _____ Máscara: _____ . _____ . _____ . _____
15) Subred14: _____ . _____ . _____ . _____ Máscara: _____ . _____ . _____ . _____
16) Subred15: _____ . _____ . _____ . _____ Máscara: _____ . _____ . _____ . _____
Ejercicio N°9
Realice un cálculo de direccionamiento IP donde se generen 4 subredes. Cada una debe soportar como
máximo 30 computadores. Trabaje en la red 192.168.30.0/24.
1) Subred0: _____ . _____ . _____ . _____ Máscara: _____ . _____ . _____ . _____
2) Subred1: _____ . _____ . _____ . _____ Máscara: _____ . _____ . _____ . _____
3) Subred2: _____ . _____ . _____ . _____ Máscara: _____ . _____ . _____ . _____
4) Subred3: _____ . _____ . _____ . _____ Máscara: _____ . _____ . _____ . _____
Ejercicio N°10
Realice un cálculo de direccionamiento IP donde se generen 8 subredes. Cada una debe soportar como
máximo 126 computadores. Trabaje en la red 172.30.0.0/16.
1) Subred0: _____ . _____ . _____ . _____ Máscara: _____ . _____ . _____ . _____
2) Subred1: _____ . _____ . _____ . _____ Máscara: _____ . _____ . _____ . _____
3) Subred2: _____ . _____ . _____ . _____ Máscara: _____ . _____ . _____ . _____
4) Subred3: _____ . _____ . _____ . _____ Máscara: _____ . _____ . _____ . _____
5) Subred4: _____ . _____ . _____ . _____ Máscara: _____ . _____ . _____ . _____
6) Subred5: _____ . _____ . _____ . _____ Máscara: _____ . _____ . _____ . _____
7) Subred6: _____ . _____ . _____ . _____ Máscara: _____ . _____ . _____ . _____
8) Subred7: _____ . _____ . _____ . _____ Máscara: _____ . _____ . _____ . _____
Ejercicio N°11
Realice un cálculo de direccionamiento IP donde se generen 4 subredes, cada una debe soportar como
máximo 510 computadores. Trabaje en la red 172.16.0.0/16.
1) Subred0: _____ . _____ . _____ . _____ Máscara: _____ . _____ . _____ . _____
2) Subred1: _____ . _____ . _____ . _____ Máscara: _____ . _____ . _____ . _____
3) Subred2: _____ . _____ . _____ . _____ Máscara: _____ . _____ . _____ . _____
4) Subred3: _____ . _____ . _____ . _____ Máscara: _____ . _____ . _____ . _____
Cálculo de subredes 2016
17 SUBREDES Juan Zambrano
Teleccna.cl
Ejercicio N°12
Realice un cálculo de direccionamiento IP donde se generen 4 subredes, cada una debe soportar como
máximo 1022 computadores. Trabaje en la red 10.0.0.0/8.
1) Subred0: _____ . _____ . _____ . _____ Máscara: _____ . _____ . _____ . _____
2) Subred1: _____ . _____ . _____ . _____ Máscara: _____ . _____ . _____ . _____
3) Subred2: _____ . _____ . _____ . _____ Máscara: _____ . _____ . _____ . _____
4) Subred3: _____ . _____ . _____ . _____ Máscara: _____ . _____ . _____ . _____
4.6 Identificación de la red, dada una dirección de Host
Ejercicio N°13
Indique a que red pertenece cada uno de los siguientes Host.
1) 192.168.32.29/30 Red:____ . ____ . ____ . ____ /____
2) 10.29.87.20/28 Red:____ . ____ . ____ . ____ /____
3) 172.31.87.160/25 Red:____ . ____ . ____ . ____ /____
4) 192.168.64.200/26 Red:____ . ____ . ____ . ____ /____
5) 172.16.85.29/28 Red:____ . ____ . ____ . ____ /____
6) 10.27.89.129/29 Red:____ . ____ . ____ . ____ /____
7) 10.89.23.49/28 Red:____ . ____ . ____ . ____ /____
8) 172.16.30.78/26 Red:____ . ____ . ____ . ____ /____
9) 192.168.32.38/27 Red:____ . ____ . ____ . ____ /____
10) 172.16.48.225/30 Red:____ . ____ . ____ . ____ /____
11) 192.168.33.87/27 Red:____ . ____ . ____ . ____ /____
12) 172.16.88.216/28 Red:____ . ____ . ____ . ____ /____
13) 10.0.66.32/18 Red:____ . ____ . ____ . ____ /____
14) 10.89.87.78/20 Red:____ . ____ . ____ . ____ /____
15) 172.16.33.28/19 Red:____ . ____ . ____ . ____ /____
16) 172.16.126.34/21 Red:____ . ____ . ____ . ____ /____
17) 10.77.27.99/14 Red:____ . ____ . ____ . ____ /____
18) 172.30.212.89/22 Red:____ . ____ . ____ . ____ /____
19) 10.89.254.56/20 Red:____ . ____ . ____ . ____ /____
20) 10.89.251.99/19 Red:____ . ____ . ____ . ____ /____
Cálculo de subredes 2016
18 SUBREDES Juan Zambrano
Teleccna.cl
4.7 Calculo de VLSM para una topología
 Ejercicio numero 1
Aplicar VLSM utilizando la dirección de subred 172.16.0.0/23, y trabajando en la subred
número 9. Ingresar en cada uno de los recuadros la dirección IP solicitada.
Cálculo de subredes 2016
19 SUBREDES Juan Zambrano
Teleccna.cl
 Ejercicio numero 2
Aplicar VLSM utilizando la dirección de subred 10.0.0.0/20, y trabajando en la subred número 30.
Ingresar en cada uno de los recuadros la dirección IP solicitada.
 Ejercicio numero 3
Aplicar VLSM utilizando la dirección de subred 172.31.0.0/22, y trabajando en la subred
número 12. Ingresar en cada uno de los recuadros la dirección IP solicitada.
Cálculo de subredes 2016
20 SUBREDES Juan Zambrano
Teleccna.cl
 Ejercicio numero 4
Aplicar VLSM utilizando la dirección de subred 10.0.0.0/21, y trabajando en la subred
número 14. Ingresar en cada uno de los recuadros la dirección IP solicitada.
Cálculo de subredes 2016
21 SUBREDES Juan Zambrano
Teleccna.cl
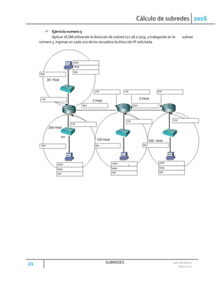
 Ejercicio numero 5
Aplicar VLSM utilizando la dirección de subred 172.18.0.0/19, y trabajando en la subred
número 3. Ingresar en cada uno de los recuadros la dirección IP solicitada.
Cálculo de subredes 2016
22 SUBREDES Juan Zambrano
Teleccna.cl
 Ejercicio numero 6
Aplicar VLSM utilizando la dirección de subred 10.0.0.0/20, y trabajando en la subred
número 15. Ingresar en cada uno de los recuadros la dirección IP solicitada
Cálculo de subredes 2016
23 SUBREDES Juan Zambrano
Teleccna.cl
 Ejercicio numero 7
Aplicar VLSMutilizando la direccióndesubred 172.18.0.0/21, ytrabajandoenlaúltimasubred.
Ingresar en cada uno de los recuadros la dirección IP solicitada.

Cálculo de subredes

  • 2.
    Cálculo de subredes2016 1 SUBREDES Juan Zambrano Teleccna.cl Contenidos 1. División de redes IP en subredes......................................................................................................3 2. Ejercitando el cálculo de subredes y requerimientos .......................................................................9 3. Subredes en IPv6........................................................................................................................... 10 4. Ejercicios de cálculo de subredes y VLSM...................................................................................... 11 4.1 Identificación de las clases..................................................................................................... 11 4.2 Identificación de direcciones privadas y públicas ................................................................... 12 4.3 Identificación de direcciones de Host, Red y Broadcast ......................................................... 13 4.4 Cálculo de prefijos de subred a decimal punteado ................................................................. 14 4.5 Ejercicios de cálculo de subredes ........................................................................................... 15 4.6 Identificación de la red, dada una dirección de Host ...............................................................17 4.7 Calculo de VLSM para una topología ..................................................................................... 18
  • 3.
    Cálculo de subredes2016 2 SUBREDES Juan Zambrano Teleccna.cl Cálculo de subredes Introducción El presente documento tiene por objetivo ayudar a entender el calculo de subredes aplicadas a ejercicios prácticos. Este documento presenta dos formas de realizar VLSM a partir de requerimientos dados, los cuales nos permiten entender como se realiza el calculo a nivel de bits, para luego entrenarnos para realizarlos de forma mental cada uno de los requerimientos. Como introducción al calculo de subredes, se revisa en un inicio la identificación de las clases de las direcciones IP, para luego trabajar bajo cada una de las clases, permitiendo entender como afecta la clase para la identificación del numero de redes y host por subred.
  • 4.
    Cálculo de subredes2016 3 SUBREDES Juan Zambrano Teleccna.cl 1. División de redes IP en subredes Antes de comenzar debemos comprender como se componen las direcciones privadas, cuáles son sus rangos y sus respectivas mascaras. CLASE A: 10.0.0.0/8 su máscara por defecto es 255.0.0.0. Por lo tanto tenemos 3 octetos para crear hosts, y solo poseemos 1 dirección de red. CLASE B: 172.16.0.0/12 su máscara por defecto es 255.255.0.0. Por lo tanto tenemos desde el /12 al /16 para crear redes y a partir del /16 para crear host. Es decir tenemos dos octetos para hosts. CLASE C: 192.168.0.0/16 su máscara por defecto es 255.255.255.0. Por lo tanto tenemos desde el /16 al /24 para crear redes y a partir del /24 para crear hosts. En consecuencia existe 1 octeto para crear redes y otro octeto completo para crear host. 10 00000000 00000000 00000000 /8 = 255.0.0.0 Hosts 172 0001|0000 00000000 00000000 /16 = 255.255.0.0 HostRedes 192 168 00000000 00000000 /24 = 255.255.255.0 Host s Redes /12 /16 N de redes: (2^0) = 1 N de hosts: (2^24)-2= 16.777.214 N de redes: (2^4) = 16 N de hosts: (2^16)-2= 65.534 N de redes: (2^8) = 256 N de hosts: (2^8)-2= 254 Red
  • 5.
    Cálculo de subredes2016 4 SUBREDES Juan Zambrano Teleccna.cl Se entiende que por cada clase se encuentra cierto número de redes y de hosts. Pero esto no es muy efectivo en la práctica. Por ejemplo si seleccionáramos una red Clase C (la que nos permite menos hosts) y nuestra red tuviese solo 30 hosts, estaríamos desperdiciando 224 IPs. También existen casos en que desearíamos “segmentar nuestra red”, para así por ejemplo disminuir el trafico broadcast dentro de nuestra red. Es por eso que nace la “División en subredes”, donde a partir de una red, la dividimos en varias redes pequeñas. Entendamos primero como se compone una dirección IP clase C: Como podemos ver, típicamente una dirección IP se divide en “La porción de red” y “La porción de host”. La máscara nos servirá para identificar cual es la porción de red y cuál es la porción de host. En este ejemplo la dirección clase C posee una máscara por defecto de 255.255.255.0, lo que nos indica que a hasta el /24 es “RED” y después del /24 es “host”. Si ya sabemos que la máscara nos permite identificar cual es cada porción, si quisiéramos crear más 256 redes en una IP privada CLASE C, podríamos mover la máscara a la derecha más allá del /24. Por ejemplo si corremos la máscara hasta /26: Su máscara por defecto es /24, por lo tanto al correr la máscara al /26 nos deja 2 bits para crear “subredes”. Con 2 bits creamos 2^2 = 4 subredes. Cada subred nos permitirá (2^6)-2= 62 host. Como las 4 redes tienen el mismo tamaño /26 a este método se le llamó FLSM. 192 168 00000000 00000000 /24 =255.255.255.0/16 Porción de HostsPorción de redMáscara 255.255.255.0 192 168 00000000 00|000000 /26 = 255.255.255.192/16 Hosts s Sub Redes Red privada Clase C 192.168.0.0/24 Posee las siguientes 4 subredes: Subred 0 = 192.168.0.0/26 Subred 1 = 192.168.0.64/26 Subred 2 = 192.168.0.128/26 Subred 3 = 192.168.0.192/26
  • 6.
    Cálculo de subredes2016 5 SUBREDES Juan Zambrano Teleccna.cl FLSM nos permite crear subredes, manteniendo siempre la misma mascara para las distintas subredes que creemos. A pesar de que este método nos permite crear subredes más pequeñas, no es lo más óptimo. Por ejemplo si deseáramos 2 subredes, una para 6 hosts y otra para 62hosts, podríamos decidir usar /26. Si utilizamos /26 nos permite 62 hosts por subred, por lo tanto la subred de solo 6 hosts estaría perdiendo 56 direcciones IP. Lo óptimo sería asignar una máscara distinta para cada subred, esto nos permitiría no desperdiciar direcciones IP que no ocupemos. Por lo tanto para la subred con 62 hosts utilizamos la máscara /26 y para la subred con 6 hosts la máscara /29. Por lo tanto la subred 1 la volvemos a sub dividir. 192 168 00000000 00|000000 Hosts s Sub Redes 192 168 00000000 01|000000 Sub 0 Subred 0 = 192.168.0.0/26 Primer host = 192.168.0.1/26 Ultimo host = 192.168.0.62/26 Broadcast = 192.168.0.63/26 Sub 1 Necesitamos 62 hosts, Esta subred nos permite 62 hosts. Subred 1 = 192.168.0.64/26 Primer host = 192.168.0.65/26 Ultimo host = 192.168.0.126/26 Broadcast = 192.168.0.127/26 Necesitamos 6 hosts, Esta subred nos permite 62 hosts. Perdemos 56 direcciones. 192 168 00000000 00|000000 192 168 00000000 01000|000 Subred 0 = 192.168.0.0/26 Primer host = 192.168.0.1/26 Ultimo host = 192.168.0.62/26 Broadcast = 192.168.0.63/26 Necesitamos 62 hosts. Esta subred nos permite 62 hosts. Subdivision de Subred 1 = 192.168.0.64/26 Subred = 192.168.0.64/29 Primer host = 192.168.0.65/29 Ultimo host = 192.168.0.70/29 Broadcast = 192.168.0.71/29 Necesitamos 6 hosts. Esta subred nos permite 6 hosts. No perdemos direcciones IP.
  • 7.
    Cálculo de subredes2016 6 SUBREDES Juan Zambrano Teleccna.cl Ahora que entendemos por qué se debe realizar VLSM, a continuación veremos unas técnicas para calcular el VLSM con distintos requerimientos: La red 192.168.0.0/24 posee el siguiente requerimiento: 115 hosts - 30 hosts - 5 hosts- 60 hosts - 2 hosts - 2 hosts - 14 hosts. 1) Primero se deben ordenar los requerimientos de mayor a menor: 115 hosts - 60 hosts - 30 hosts - 14 hosts - 5hosts - 2hosts - 2hosts. 2) Debemos identificar la máscara que se ajusta a cada requerimiento: Como se muestra en recuadro de abajo, luego de ordenar los requerimientos, fue marcada con una línea roja las máscaras de cada requerimiento. 3) Finalmente escribimos la primera dirección de red (192.168.0.0) y desde la línea roja hacia la derecha rellenamos primero en 0 (para calcular red) y luego en 1 (para calcular broadcast.). 4) Luego continuamos con el siguiente requerimiento, agregamos un 1 a la izquierda a partir de la línea roja del requerimiento anterior. Finalmente igual en el punto 3) rellenamos con 0 a partir de la línea roja del requerimiento actual hacia la derecha para calcular subred, y rellenamos con 1 para calcular su broadcast. Requerimientos Red 128 64 32 16 8 4 2 1 Subred / Broadcast 115 hosts 192 168 0 0 0 0 0 0 0 0 0 SR: 192.168.0.0 192 168 0 0 1 1 1 1 1 1 1 BD: 192.168.127 60hosts 192 168 0 1 0 0 0 0 0 0 0 SR: 192.168.0.128 192 168 0 1 0 1 1 1 1 1 1 BD: 192.168.0.191 30 hosts 192 168 0 1 1 0 0 0 0 0 0 SR: 192.168.0.192 192 168 0 1 1 0 1 1 1 1 1 BD: 192.168.0.223 14 hosts 192 168 0 1 1 1 0 0 0 0 0 SR: 192.168.0.224 192 168 0 1 1 1 0 1 1 1 1 BD: 192.168.0.239 5 hosts 192 168 0 1 1 1 1 0 0 0 0 SR: 192.168.0.240 192 168 0 1 1 1 1 0 1 1 1 BD: 192.168.0.247 2 hosts 192 168 0 1 1 1 1 1 0 0 0 SR: 192.168.0.248 192 168 0 1 1 1 1 1 0 1 1 BD: 192.168.0.251 2 hosts 192 168 0 1 1 1 1 1 1 0 0 SR: 192.168.0.252 192 168 0 1 1 1 1 1 1 1 1 BD: 192.168.0.255 Lo complicado podría ser ¿Cómo saber dónde agregar la línea roja o mascara?, si el requerimiento es “50”, buscamos entre que números se encuentra el “50”, respecto de los valores superiores a los binarios (128,64,32,16….). Por ejemplo el “50” se encuentra entre el 64 y 32, por lo tanto su máscara es /26. Esta técnica es útil, pero tiene limitaciones, si por ejemplo el requerimiento es 63, debiese estar entre “el 64 y 32”, pero esto no es cierto, ya que esa mascara permitirá 62 hosts y el .63 sería broadcast. Por lo tanto el 63 se encuentra entre el “128 y 64”. Lo mismo sucede con los requerimientos 127 - 63 - 31 - 15 - 7 - 3. Entonces a esos valores debemos mover la máscara uno más a la izquierda.
  • 8.
    Cálculo de subredes2016 7 SUBREDES Juan Zambrano Teleccna.cl Ya que entendemos cómo se realiza básicamente un VLSM, podemos aplicar otra técnica para realizarlo un poco más rápido: Trabajaremos en la 172.16.0.0/16 Entendiendo cuanto suma cada mascara podemos realizar rápidamente el VLSM solicitado. 1) Iniciamos en la primera red 172.16.0.0. Le sumamos los 255 (/24), entonces queda 172.16.0.255. Con esto ya sabemos que la red es 172.16.0.0 y el broadcast es 172.16.0.255. 2) Al broadcast anterior le sumamos 1 para calcular la siguiente red, nos queda 172.16.1.0 (red). A la red le sumamos 127(/25), entonces nos queda 172.16.1.127 (broadcast). 3) Al broadcast anterior le sumamos 1 para calcular la siguiente red, nos queda 172.16.1.128(red). A la red le sumamos 127(/25), nos queda 172.16.1.255(broadcast). 4) Al broadcast anterior le sumamos 1 para calcular la siguiente red, nos queda 172.16.2.0 (red). A la red le sumamos 63(/26), nos queda 172.16.2.63 (broadcast). 5) Al broadcast anterior le sumamos 1 para calcular la siguiente red, nos queda 172.16.2.64 (red). A la red le sumamos 31(/27), nos queda 172.16.2.95 (broadcast). 6) Al broadcast anterior le sumamos 1 para calcular la siguiente red, nos queda 172.16.2.96 (red). A la red le sumamos 3(/30), nos queda 172.16.2.99 (broadcast). Requerimiento 30 50 100 200 70 2 Requerimiento 200 100 70 50 30 2 Máscara Suma /24 255 /25 127 /25 127 /26 63 /27 31 /30 3 Requerimiento Máscara Suma Red Broadcast 1) 200 /24 255 0.0 0.0 + 255 = 0.255 2) 100 /25 127 1.0 1.0 + 127 = 1.127 3) 70 /25 127 1.128 1.128 + 127 = 1.255 4) 50 /26 63 2.0 2.0 + 63 = 2.63 5) 30 /27 31 2.64 2.64 + 31 = 2.95 6) 2 /30 3 2.96 2.96 + 3 = 2.99 Ordenamos Cuanto suma
  • 9.
    Cálculo de subredes2016 8 SUBREDES Juan Zambrano Teleccna.cl Existen situaciones en las que necesitamos calcular el número de una subred, y en esa subred aplicar el VLSM. A continuación veremos un ejemplo de cómo realizarlo: La red es la 172.16.0.0/21 y se pide trabajar en la subred numero 10: 1) Escribimos en binario la dirección IP de la red. 2) Marcamos la máscara /21. 3) A partir del /21 realizamos un nuevo conteo. (1, 2, 4, 8…). 4) Calculamos la subred 10 con estos nuevos números (En azul en la imagen, 8+2=10). 5) Calculamos la dirección IP utilizando los números en negro (64+16=80) que anteriormente sumaban 10. 16 8 4 2 1 Red 128 64 32 16 8 4 2 1 128 64 32 16 8 4 2 1 Subredes 172 16 0 0 0 0 0 0 0 0 0 0 0 0 0 0 0 0 Subred 0 : 172.16.0.0 172 16 0 1 0 1 0 0 0 0 0 0 0 0 0 0 0 0 Subred 10: 172.16.80.0 Por lo tanto en este ejemplo la subred número 10 de la red 172.16.0.0/21 es la 172.16.80.0/21.
  • 10.
    Cálculo de subredes2016 9 SUBREDES Juan Zambrano Teleccna.cl 2. Ejercitando el cálculo de subredes y requerimientos Se necesita realizar un direccionamiento en la subred 10.0.0.0/22. La subred a trabajar será la número 20, y el requerimiento es 29 hosts, 150 hosts, 10 hosts, 90 hosts, 50 hosts, 2 hosts. 1) Calcular la subred número 20 de la red 10.0.0.0/22 2) Ordenar de mayor a menor 3) Identificar las máscaras de cada requerimiento 4) Aplicar VLSM en la subred 20 16 8 4 2 1 RED 128 64 32 16 8 4 2 1 128 64 32 16 8 4 2 1 Subred 10 0 0 0 0 0 0 0 0 0 0 0 0 0 0 0 0 0 Subred 0 = 10.0.0.0/22 10 0 0 1 0 1 1 0 0 0 0 0 0 0 0 0 0 0 Subred 20 = 10.0.80.0/22 10 0 0 1 0 1 1 0 0 0 0 0 0 0 0 0 0 0 Red 10.0.80.0/24 10 0 0 1 0 1 1 0 0 0 1 1 1 1 1 1 1 1 Broadcast 10.0.80.255/24 10 0 0 1 0 1 1 0 0 1 0 0 0 0 0 0 0 0 Red 10.0.81.0/25 10 0 0 1 0 1 1 0 0 1 0 1 1 1 1 1 1 1 Broadcast 10.0.81.127/25 10 0 0 1 0 1 1 0 0 1 1 0 0 0 0 0 0 0 Red 10.0.81.128/26 10 0 0 1 0 1 1 0 0 1 1 0 1 1 1 1 1 1 Broadcast 10.0.81.191/26 10 0 0 1 0 1 1 0 0 1 1 1 0 0 0 0 0 0 Red 10.0.81.192/27 10 0 0 1 0 1 1 0 0 1 1 1 0 1 1 1 1 1 Broadcast 10.0.81.223/27 10 0 0 1 0 1 1 0 0 1 1 1 1 0 0 0 0 0 Red 10.0.81.224/28 10 0 0 1 0 1 1 0 0 1 1 1 1 0 1 1 1 1 Broadcast 10.0.81.239/28 10 0 0 1 0 1 1 0 0 1 1 1 1 1 0 0 0 0 Red 10.0.81.240/30 10 0 0 1 0 1 1 0 0 1 1 1 1 1 0 0 1 1 Broadcast 10.0.81.243/30
  • 11.
    Cálculo de subredes2016 10 SUBREDES Juan Zambrano Teleccna.cl 3. Subredes en IPv6 IPv6 define un rango para crear típicamente “subredes”. Esta porción para crear subredes se encuentra desde el /48 al /64. Esto nos permite 16 bits para crear subredes, por lo tanto podemos crear (2^16)= 65536 subredes. Por ejemplo la subred la subredes 0,1…15. Al igual que en IPv4 podríamos crear más subredes pidiendo prestados bits al ID de Interfaz. 2001 0DD0 ACAD 0000 0000 00000000 0000 /64/48 ID de InterfazID de subredPrefijo de enrutamiento global 16 bits para subredes 2001 0DD0 ACAD 0000 0000 00000000 0000 2001 0DD0 ACAD 0001 0000 00000000 0000 2001 0DD0 ACAD 000F 0000 00000000 0000 Subred 0 Subred 1 Subred 15 2001 0DD0 ACAD 0000 0|000 00000000 0000 /68/48 ID de InterfazID de subredPrefijo de enrutamiento global El Hexadecimal “0”, está compuesto por 4 bits -> |0000|= 0. Por lo tanto con /68 tenemos 4 bits para crear subredes. (2^4)= 16 nuevas subredes por cada red.
  • 12.
    Cálculo de subredes2016 11 SUBREDES Juan Zambrano Teleccna.cl 4. Ejercicios de cálculo de subredes y VLSM 4.1 Identificación de las clases Ejercicio N°1. Indique a que clase pertenece cada una de las siguientes direcciones IP. (Clase A, B, C, D o E) 1) 192.168.12.30 CLASE:_______ 2) 125.0.24.12 CLASE:_______ 3) 180.29.43.1 CLASE:_______ 4) 222.0.1.20 CLASE:_______ 5) 33.23.89.3 CLASE:_______ 6) 226.0.2.4 CLASE:_______ 7) 248.0.12.4 CLASE:_______ 8) 99.0.2.41 CLASE:_______ 9) 98.23.87.2 CLASE:_______ 10) 127.97.27.3 CLASE:_______ 11) 223.89.23.1 CLASE:_______ 12) 224.0.0.10 CLASE:_______ 13) 169.0.23.4 CLASE:_______ 14) 1.23.4.9 CLASE:_______ 15) 190.28.4.89 CLASE:_______ 16) 191.34.12.6 CLASE:_______ 17) 128.0.43.12 CLASE:_______ 18) 246.0.23.5 CLASE:_______ 19) 98.23.19.2 CLASE:_______ 20) 42.9.3.19 CLASE:_______
  • 13.
    Cálculo de subredes2016 12 SUBREDES Juan Zambrano Teleccna.cl 4.2 Identificación de direcciones privadas y públicas Ejercicio N°2 Indique la clasificación de las siguientes direcciones IP, indicando si son privadas o públicas. 1) 23.93.12.99 Privada Pública 2) 192.200.34.1 Privada Pública 3) 172.16.23.13 Privada Pública 4) 10.34.99.1 Privada Pública 5) 192.167.23.12 Privada Pública 6) 172.32.48.12 Privada Pública 7) 10.87.200.200 Privada Pública 8) 192.168.22.98 Privada Pública 9) 172.20.56.98 Privada Pública 10) 192.168.88.12 Privada Pública 11) 172.31.222.18 Privada Pública 12) 172.17.89.23 Privada Pública 13) 126.9.23.1 Privada Pública 14) 10.192.167.17 Privada Pública 15) 172.18.87.34 Privada Pública 16) 172.10.98.23 Privada Pública 17) 223.98.23.78 Privada Pública 18) 172.16.89.1 Privada Pública 19) 87.23.82.3 Privada Pública 20) 8.8.8.8 Privada Pública
  • 14.
    Cálculo de subredes2016 13 SUBREDES Juan Zambrano Teleccna.cl 4.3 Identificación de direcciones de Host, Red y Broadcast Ejercicio N°3 Indique si las siguientes IP se clasifican como “Host”, “Red” o “Broadcast” 1) 192.168.32.12/30 Host Red Broadcast 2) 172.16.32.0/16 Host Red Broadcast 3) 187.23.89.15/28 Host Red Broadcast 4) 192.168.224.0/19 Host Red Broadcast 5) 200.98.28.87/27 Host Red Broadcast 6) 192.168.15.63/26 Host Red Broadcast 7) 10.23.34.31/27 Host Red Broadcast 8) 172.16.64.64/26 Host Red Broadcast 9) 182.87.89.15/27 Host Red Broadcast 10) 98.23.87.76/25 Host Red Broadcast 11) 10.98.23.200/25 Host Red Broadcast 12) 192.168.0.32/27 Host Red Broadcast 13) 10.89.29.48/30 Host Red Broadcast 14) 192.168.29.29/25 Host Red Broadcast 15) 192.168.30.8/30 Host Red Broadcast 16) 172.16.30.11/30 Host Red Broadcast 17) 172.89.30.28/26 Host Red Broadcast 18) 10.23.224.0/18 Host Red Broadcast 19) 10.26.192.0/17 Host Red Broadcast 20) 172.31.96.89/18 Host Red Broadcast 21) 172.31.191.255/17 Host Red Broadcast
  • 15.
    Cálculo de subredes2016 14 SUBREDES Juan Zambrano Teleccna.cl 4.4 Cálculo de prefijos de subred a decimal punteado Ejercicio N°4 Escriba las siguientes Máscaras de subred en formato decimal punteado. 1) /25 _____ . _____ . _____ . _____ 2) /12 _____ . _____ . _____ . _____ 3) /7 _____ . _____ . _____ . _____ 4) /27 _____ . _____ . _____ . _____ 5) /23 _____ . _____ . _____ . _____ 6) /22 _____ . _____ . _____ . _____ 7) /29 _____ . _____ . _____ . _____ 8) /28 _____ . _____ . _____ . _____ 9) /17 _____ . _____ . _____ . _____ 10) /9 _____ . _____ . _____ . _____ 11) /20 _____ . _____ . _____ . _____ 12) /30 _____ . _____ . _____ . _____ 13) /26 _____ . _____ . _____ . _____ 14) /24 _____ . _____ . _____ . _____ 15) /21 _____ . _____ . _____ . _____ 16) /19 _____ . _____ . _____ . _____ 17) /14 _____ . _____ . _____ . _____ 18) /5 _____ . _____ . _____ . _____ 19) /13 _____ . _____ . _____ . _____ 20) /11 _____ . _____ . _____ . _____
  • 16.
    Cálculo de subredes2016 15 SUBREDES Juan Zambrano Teleccna.cl 4.5 Ejercicios de cálculo de subredes Ejercicio N°5 Realice un cálculo de direccionamiento IP donde se generen 4 subredes en la red 192.168.19.0/24. Procure utilizar todas las direcciones IP disponibles en el segmento de red. (Desde la .0 a la .255) 1) Subred0: _____ . _____ . _____ . _____ Máscara: _____ . _____ . _____ . _____ 2) Subred1: _____ . _____ . _____ . _____ Máscara: _____ . _____ . _____ . _____ 3) Subred2: _____ . _____ . _____ . _____ Máscara: _____ . _____ . _____ . _____ 4) Subred3: _____ . _____ . _____ . _____ Máscara: _____ . _____ . _____ . _____ Ejercicio N°6 Realice un cálculo de direccionamiento IP donde se generen 2 subredes en la red 192.168.20.0/24. Procure utilizar todas las direcciones IP disponibles en el segmento de red. (Desde la .0 a la .255) 1) Subred0: _____ . _____ . _____ . _____ Máscara: _____ . _____ . _____ . _____ 2) Subred1: _____ . _____ . _____ . _____ Máscara: _____ . _____ . _____ . _____ Ejercicio N°7 Realice un cálculo de direccionamiento IP donde se generen 8 subredes en la red 192.168.28.0/24. Procure utilizar todas las direcciones IP disponibles en el segmento de red. (Desde la .0 a la .255) 1) Subred0: _____ . _____ . _____ . _____ Máscara: _____ . _____ . _____ . _____ 2) Subred1: _____ . _____ . _____ . _____ Máscara: _____ . _____ . _____ . _____ 3) Subred2: _____ . _____ . _____ . _____ Máscara: _____ . _____ . _____ . _____ 4) Subred3: _____ . _____ . _____ . _____ Máscara: _____ . _____ . _____ . _____ 5) Subred4: _____ . _____ . _____ . _____ Máscara: _____ . _____ . _____ . _____ 6) Subred5: _____ . _____ . _____ . _____ Máscara: _____ . _____ . _____ . _____ 7) Subred6: _____ . _____ . _____ . _____ Máscara: _____ . _____ . _____ . _____ 8) Subred7: _____ . _____ . _____ . _____ Máscara: _____ . _____ . _____ . _____ Ejercicio N°8 Realice un cálculo de direccionamiento IP donde se generen 16 subredes en la red 192.168.28.0/24. Procure utilizar todas las direcciones IP disponibles en el segmento de red. (Desde la .0 a la .255) 1) Subred0: _____ . _____ . _____ . _____ Máscara: _____ . _____ . _____ . _____ 2) Subred1: _____ . _____ . _____ . _____ Máscara: _____ . _____ . _____ . _____ 3) Subred2: _____ . _____ . _____ . _____ Máscara: _____ . _____ . _____ . _____ 4) Subred3: _____ . _____ . _____ . _____ Máscara: _____ . _____ . _____ . _____ 5) Subred4: _____ . _____ . _____ . _____ Máscara: _____ . _____ . _____ . _____ 6) Subred5: _____ . _____ . _____ . _____ Máscara: _____ . _____ . _____ . _____ 7) Subred6: _____ . _____ . _____ . _____ Máscara: _____ . _____ . _____ . _____ 8) Subred7: _____ . _____ . _____ . _____ Máscara: _____ . _____ . _____ . _____ 9) Subred8: _____ . _____ . _____ . _____ Máscara: _____ . _____ . _____ . _____ 10) Subred9: _____ . _____ . _____ . _____ Máscara: _____ . _____ . _____ . _____
  • 17.
    Cálculo de subredes2016 16 SUBREDES Juan Zambrano Teleccna.cl 11) Subred10: _____ . _____ . _____ . _____ Máscara: _____ . _____ . _____ . _____ 12) Subred11: _____ . _____ . _____ . _____ Máscara: _____ . _____ . _____ . _____ 13) Subred12: _____ . _____ . _____ . _____ Máscara: _____ . _____ . _____ . _____ 14) Subred13: _____ . _____ . _____ . _____ Máscara: _____ . _____ . _____ . _____ 15) Subred14: _____ . _____ . _____ . _____ Máscara: _____ . _____ . _____ . _____ 16) Subred15: _____ . _____ . _____ . _____ Máscara: _____ . _____ . _____ . _____ Ejercicio N°9 Realice un cálculo de direccionamiento IP donde se generen 4 subredes. Cada una debe soportar como máximo 30 computadores. Trabaje en la red 192.168.30.0/24. 1) Subred0: _____ . _____ . _____ . _____ Máscara: _____ . _____ . _____ . _____ 2) Subred1: _____ . _____ . _____ . _____ Máscara: _____ . _____ . _____ . _____ 3) Subred2: _____ . _____ . _____ . _____ Máscara: _____ . _____ . _____ . _____ 4) Subred3: _____ . _____ . _____ . _____ Máscara: _____ . _____ . _____ . _____ Ejercicio N°10 Realice un cálculo de direccionamiento IP donde se generen 8 subredes. Cada una debe soportar como máximo 126 computadores. Trabaje en la red 172.30.0.0/16. 1) Subred0: _____ . _____ . _____ . _____ Máscara: _____ . _____ . _____ . _____ 2) Subred1: _____ . _____ . _____ . _____ Máscara: _____ . _____ . _____ . _____ 3) Subred2: _____ . _____ . _____ . _____ Máscara: _____ . _____ . _____ . _____ 4) Subred3: _____ . _____ . _____ . _____ Máscara: _____ . _____ . _____ . _____ 5) Subred4: _____ . _____ . _____ . _____ Máscara: _____ . _____ . _____ . _____ 6) Subred5: _____ . _____ . _____ . _____ Máscara: _____ . _____ . _____ . _____ 7) Subred6: _____ . _____ . _____ . _____ Máscara: _____ . _____ . _____ . _____ 8) Subred7: _____ . _____ . _____ . _____ Máscara: _____ . _____ . _____ . _____ Ejercicio N°11 Realice un cálculo de direccionamiento IP donde se generen 4 subredes, cada una debe soportar como máximo 510 computadores. Trabaje en la red 172.16.0.0/16. 1) Subred0: _____ . _____ . _____ . _____ Máscara: _____ . _____ . _____ . _____ 2) Subred1: _____ . _____ . _____ . _____ Máscara: _____ . _____ . _____ . _____ 3) Subred2: _____ . _____ . _____ . _____ Máscara: _____ . _____ . _____ . _____ 4) Subred3: _____ . _____ . _____ . _____ Máscara: _____ . _____ . _____ . _____
  • 18.
    Cálculo de subredes2016 17 SUBREDES Juan Zambrano Teleccna.cl Ejercicio N°12 Realice un cálculo de direccionamiento IP donde se generen 4 subredes, cada una debe soportar como máximo 1022 computadores. Trabaje en la red 10.0.0.0/8. 1) Subred0: _____ . _____ . _____ . _____ Máscara: _____ . _____ . _____ . _____ 2) Subred1: _____ . _____ . _____ . _____ Máscara: _____ . _____ . _____ . _____ 3) Subred2: _____ . _____ . _____ . _____ Máscara: _____ . _____ . _____ . _____ 4) Subred3: _____ . _____ . _____ . _____ Máscara: _____ . _____ . _____ . _____ 4.6 Identificación de la red, dada una dirección de Host Ejercicio N°13 Indique a que red pertenece cada uno de los siguientes Host. 1) 192.168.32.29/30 Red:____ . ____ . ____ . ____ /____ 2) 10.29.87.20/28 Red:____ . ____ . ____ . ____ /____ 3) 172.31.87.160/25 Red:____ . ____ . ____ . ____ /____ 4) 192.168.64.200/26 Red:____ . ____ . ____ . ____ /____ 5) 172.16.85.29/28 Red:____ . ____ . ____ . ____ /____ 6) 10.27.89.129/29 Red:____ . ____ . ____ . ____ /____ 7) 10.89.23.49/28 Red:____ . ____ . ____ . ____ /____ 8) 172.16.30.78/26 Red:____ . ____ . ____ . ____ /____ 9) 192.168.32.38/27 Red:____ . ____ . ____ . ____ /____ 10) 172.16.48.225/30 Red:____ . ____ . ____ . ____ /____ 11) 192.168.33.87/27 Red:____ . ____ . ____ . ____ /____ 12) 172.16.88.216/28 Red:____ . ____ . ____ . ____ /____ 13) 10.0.66.32/18 Red:____ . ____ . ____ . ____ /____ 14) 10.89.87.78/20 Red:____ . ____ . ____ . ____ /____ 15) 172.16.33.28/19 Red:____ . ____ . ____ . ____ /____ 16) 172.16.126.34/21 Red:____ . ____ . ____ . ____ /____ 17) 10.77.27.99/14 Red:____ . ____ . ____ . ____ /____ 18) 172.30.212.89/22 Red:____ . ____ . ____ . ____ /____ 19) 10.89.254.56/20 Red:____ . ____ . ____ . ____ /____ 20) 10.89.251.99/19 Red:____ . ____ . ____ . ____ /____
  • 19.
    Cálculo de subredes2016 18 SUBREDES Juan Zambrano Teleccna.cl 4.7 Calculo de VLSM para una topología  Ejercicio numero 1 Aplicar VLSM utilizando la dirección de subred 172.16.0.0/23, y trabajando en la subred número 9. Ingresar en cada uno de los recuadros la dirección IP solicitada.
  • 20.
    Cálculo de subredes2016 19 SUBREDES Juan Zambrano Teleccna.cl  Ejercicio numero 2 Aplicar VLSM utilizando la dirección de subred 10.0.0.0/20, y trabajando en la subred número 30. Ingresar en cada uno de los recuadros la dirección IP solicitada.  Ejercicio numero 3 Aplicar VLSM utilizando la dirección de subred 172.31.0.0/22, y trabajando en la subred número 12. Ingresar en cada uno de los recuadros la dirección IP solicitada.
  • 21.
    Cálculo de subredes2016 20 SUBREDES Juan Zambrano Teleccna.cl  Ejercicio numero 4 Aplicar VLSM utilizando la dirección de subred 10.0.0.0/21, y trabajando en la subred número 14. Ingresar en cada uno de los recuadros la dirección IP solicitada.
  • 22.
    Cálculo de subredes2016 21 SUBREDES Juan Zambrano Teleccna.cl  Ejercicio numero 5 Aplicar VLSM utilizando la dirección de subred 172.18.0.0/19, y trabajando en la subred número 3. Ingresar en cada uno de los recuadros la dirección IP solicitada.
  • 23.
    Cálculo de subredes2016 22 SUBREDES Juan Zambrano Teleccna.cl  Ejercicio numero 6 Aplicar VLSM utilizando la dirección de subred 10.0.0.0/20, y trabajando en la subred número 15. Ingresar en cada uno de los recuadros la dirección IP solicitada
  • 24.
    Cálculo de subredes2016 23 SUBREDES Juan Zambrano Teleccna.cl  Ejercicio numero 7 Aplicar VLSMutilizando la direccióndesubred 172.18.0.0/21, ytrabajandoenlaúltimasubred. Ingresar en cada uno de los recuadros la dirección IP solicitada.