Morfología vegetal
• Las plantas son las formas vivientes más grandes que existen en la
tierra, su período de vida es más largo que el resto de los
habitantes del planeta y son las únicas que elaboran sus propios
alimentos; por eso es que no necesitan trasladarse de un lugar a
otro como los animales.
• Ayudan a hacer el oxigeno que nosotros respiramos hoy.
• Su edad se conoce por el grosor de los anillos de su tronco.
• Sirven de refugio para todos, desde pequeñísimos insectos hasta
grandes mamíferos.
• Sus flores, semillas, y hojas son fuentes de alimentos para los
animales y las personas, a menudo florecen todas al mismo tiempo.
• Nos proporcionan alimentos, vestido, medicina, madera y además
protegen al suelo.
CRIPTOGAMAS
• El nombre latino, Cryptogamae, deriva de las raíces griegas
χρυπτός (kryptos) y γάμος (gamos), que significan
respectivamente, 'escondido' y 'unión sexual'. Este nombre
era usado desde Linneo para referirse a las plantas sin
flores y por extensión aquellas cuyos aparatos de
reproducción no eran visibles a simple vista, cuya mayor
diferencia de las fanerógamas (Spermatophyta) es que
éstas se propagan por semillas, habiéndose observado sólo
la propagación por esporas. En las semillas intervienen
procesos y elementos similares a los de las esporas, pero
las semillas son pluricelulares en tanto que las esporas son
unicelulares, es por esta razón que se les llamó esporafitas.
•No pueden hacer semillas; su reproducción es por medio
de esporas.
•Las esporas son parecidas al polvo; pequeñas y ligeras, y
pueden flotar en el agua o el viento.
•Los helechos y los musgos carecen de estambres y pistilos.
Se reproducen mediante esporas; las cuales se localizan
debajo de las hojas en los helechos.
•Los musgos son plantas que crecen en el suelo, sobre las
rocas y en el agua, se localizan como capsulas diminutas de
aspecto esponjo.
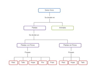
•Las plantas sin flores presentan tres partes: raíz, tallo y
hojas.
Cianobacterias
Algas
(Talofitas)
Musgo
(Briofita)
Helecho
(Pteridofitas)
Hongo
(Talofitas)
Líquenes
(Talofitas)
FANEROGAMAS
• Las plantas Fanerógamas son todas aquellas plantas
vasculares que poseen Flores visibles para la
reproducción sexual, de ahi la denominación de
Fanerógamas ( fanero= visible, gamos=sexo).
• Fanerógamas se dividen en 2 grupos las de tipo
Angiospermas cuyos óvulos o primordios seminales se
encuentran protegidos por el ovario de la flor y las de
tipo Gimnospermas cuyos óvulos están desnudos,
libres o no protegidos por el ovario de la flor.
Ejemplos de Fanerógamas
Angiospermas:
- Maíz
- Cebolla
- Tulipán
- Jacarandá
- Tipa
- Geráneo
- Gladiolo
- Rosa
- Junquillo
Ejemplos de Fanerógamas
Gimnospermas:
- Pinos
- Abetos
- Alerces
- Araucarias
- Abedules
- Ginko biloba
Partes de la Planta con Flores
La Raíz:
Es la parte de la planta que
crece hacia el interior de la
tierra y la fija en el suelo.
Absorbe agua y sales
minerales de la tierra que
son transportadas al resto
de la planta a través del
tallo. Estas sustancias se
mezclan y suben hasta las
hojas.
La raíz tiene geotropismo
negativo, porque crece
hacia el interior de la
tierra.
Tipos de Raíces
El Tallo:
Cumple las funciones de
soporte o sostén de las
plantas, permite la
conducción de la savia,
desde la raíz hasta los
demás órganos de la
planta. Sostiene las hojas,
las flores y frutos.
Los tallos de las plantas
crecen en dirección de la
luz, porque poseen
geotropismo positivo.
Tipos de Tallo
Las Hojas:
Son las que permiten a la
planta respirar y transpirar, en
algunos, casos almacenan
sustancias como el agua y se
cumple la función de la
fotosíntesis; gracias a la
acción de la luz solar, el agua,
el aire y algunas sustancias
nutritivas ellas producen su
propio alimento llamado
glucosa.
Son el lugar donde se fabrica
el alimento de la planta y
pueden tener diferentes
formas y tamaños.
Las hojas de las plantas
contienen una sustancia
llamada clorofila.
Tipos de Hojas
La flor:
Es la parte de la planta que se encarga
de hacer las semillas que van a
convertirse en nuevas plantas. Es el
órgano reproductor de la planta.
Típicamente una flor completa está
formada por los sépalos, pétalos,
estambres y pistilo.
- Los Sépalos: forman el cáliz.
- Los Pétalos: constituyen la corola.
- Los Estambres: contienen los gramos
de polen y constituyen la parte
masculina de la flor.
- El Pistilo: contiene los óvulos,
formando la parte femenina. El pistilo
se convierte en fruto después de que
los gramos de polen la fecundan;
dentro del fruto de la planta se
encuentran las semillas.
Partes de la Flor
El Fruto:
Es el órgano que contiene y protege las
semillas de la planta, y de forma a
partir del ovario fecundado de la flor.
Los frutos se dividen según el número
de semillas:
- Monospermas: contienen una sola
semilla.
- Polispermas: contiene varias semillas.
Criptogamas

Criptogamas

  • 1.
    Morfología vegetal • Lasplantas son las formas vivientes más grandes que existen en la tierra, su período de vida es más largo que el resto de los habitantes del planeta y son las únicas que elaboran sus propios alimentos; por eso es que no necesitan trasladarse de un lugar a otro como los animales. • Ayudan a hacer el oxigeno que nosotros respiramos hoy. • Su edad se conoce por el grosor de los anillos de su tronco. • Sirven de refugio para todos, desde pequeñísimos insectos hasta grandes mamíferos. • Sus flores, semillas, y hojas son fuentes de alimentos para los animales y las personas, a menudo florecen todas al mismo tiempo. • Nos proporcionan alimentos, vestido, medicina, madera y además protegen al suelo.
  • 3.
    CRIPTOGAMAS • El nombrelatino, Cryptogamae, deriva de las raíces griegas χρυπτός (kryptos) y γάμος (gamos), que significan respectivamente, 'escondido' y 'unión sexual'. Este nombre era usado desde Linneo para referirse a las plantas sin flores y por extensión aquellas cuyos aparatos de reproducción no eran visibles a simple vista, cuya mayor diferencia de las fanerógamas (Spermatophyta) es que éstas se propagan por semillas, habiéndose observado sólo la propagación por esporas. En las semillas intervienen procesos y elementos similares a los de las esporas, pero las semillas son pluricelulares en tanto que las esporas son unicelulares, es por esta razón que se les llamó esporafitas.
  • 4.
    •No pueden hacersemillas; su reproducción es por medio de esporas. •Las esporas son parecidas al polvo; pequeñas y ligeras, y pueden flotar en el agua o el viento. •Los helechos y los musgos carecen de estambres y pistilos. Se reproducen mediante esporas; las cuales se localizan debajo de las hojas en los helechos. •Los musgos son plantas que crecen en el suelo, sobre las rocas y en el agua, se localizan como capsulas diminutas de aspecto esponjo. •Las plantas sin flores presentan tres partes: raíz, tallo y hojas.
  • 6.
  • 7.
  • 8.
  • 9.
  • 10.
  • 11.
  • 12.
    FANEROGAMAS • Las plantasFanerógamas son todas aquellas plantas vasculares que poseen Flores visibles para la reproducción sexual, de ahi la denominación de Fanerógamas ( fanero= visible, gamos=sexo). • Fanerógamas se dividen en 2 grupos las de tipo Angiospermas cuyos óvulos o primordios seminales se encuentran protegidos por el ovario de la flor y las de tipo Gimnospermas cuyos óvulos están desnudos, libres o no protegidos por el ovario de la flor.
  • 13.
    Ejemplos de Fanerógamas Angiospermas: -Maíz - Cebolla - Tulipán - Jacarandá - Tipa - Geráneo - Gladiolo - Rosa - Junquillo Ejemplos de Fanerógamas Gimnospermas: - Pinos - Abetos - Alerces - Araucarias - Abedules - Ginko biloba
  • 14.
    Partes de laPlanta con Flores
  • 15.
    La Raíz: Es laparte de la planta que crece hacia el interior de la tierra y la fija en el suelo. Absorbe agua y sales minerales de la tierra que son transportadas al resto de la planta a través del tallo. Estas sustancias se mezclan y suben hasta las hojas. La raíz tiene geotropismo negativo, porque crece hacia el interior de la tierra.
  • 16.
  • 17.
    El Tallo: Cumple lasfunciones de soporte o sostén de las plantas, permite la conducción de la savia, desde la raíz hasta los demás órganos de la planta. Sostiene las hojas, las flores y frutos. Los tallos de las plantas crecen en dirección de la luz, porque poseen geotropismo positivo.
  • 18.
  • 19.
    Las Hojas: Son lasque permiten a la planta respirar y transpirar, en algunos, casos almacenan sustancias como el agua y se cumple la función de la fotosíntesis; gracias a la acción de la luz solar, el agua, el aire y algunas sustancias nutritivas ellas producen su propio alimento llamado glucosa. Son el lugar donde se fabrica el alimento de la planta y pueden tener diferentes formas y tamaños. Las hojas de las plantas contienen una sustancia llamada clorofila.
  • 20.
  • 21.
    La flor: Es laparte de la planta que se encarga de hacer las semillas que van a convertirse en nuevas plantas. Es el órgano reproductor de la planta. Típicamente una flor completa está formada por los sépalos, pétalos, estambres y pistilo. - Los Sépalos: forman el cáliz. - Los Pétalos: constituyen la corola. - Los Estambres: contienen los gramos de polen y constituyen la parte masculina de la flor. - El Pistilo: contiene los óvulos, formando la parte femenina. El pistilo se convierte en fruto después de que los gramos de polen la fecundan; dentro del fruto de la planta se encuentran las semillas.
  • 22.
    Partes de laFlor El Fruto: Es el órgano que contiene y protege las semillas de la planta, y de forma a partir del ovario fecundado de la flor. Los frutos se dividen según el número de semillas: - Monospermas: contienen una sola semilla. - Polispermas: contiene varias semillas.