Incrustar presentación
Descargado 17 veces


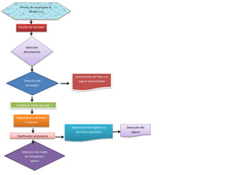
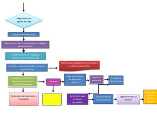
El documento describe el proceso de importación de una empresa, que incluye realizar un estudio de mercado, seleccionar un producto y proveedor, contratar el transporte y seguro, establecer el pago, negociar términos, clasificar el producto, obtener permisos, embarcar la mercancía, pagar impuestos aduaneros, declarar la importación, retirar la mercancía del depósito aduanero y conservar documentación.

