TEORIA DE LAS
ORGANIZACIONES II
MAPA TEMATICO GENERAL
CONTIENE
9 UNIDADES
QUE SON
1. SURGIMIENTO DE LA TEORIA
CONTEMPORANEA
2. TEORIA CONTINGENCIAL
3. ADMINISTRACION POR OBJETIVOS
4. BANCHMARKING
EMPODERAMIENTO
6. CALIDAD TOTAL
7. GESTION DEL CONOCIMIENTO
8. PENSAMIENTO COMPLEJO
9. PROSPECIVIDAD
LA EDUCACION
SE CONJUGA CON
LA INFLUENCIA
SOCIOCULTURAL
EN TODO CONTEXTO HUMANO
BUSCA EL DESARROLLO
INTEGRAL DE LA PERSONA
DE LA MANO
CON LOS
AVANCES
TECNOLOGICOS
BIDIRECCIONAL, INTERVIENE
LA DIVERSIDAD DE 2
SUJETOS
MEJORA DE CALIDAD DE VIDA
DE QUIEN APRENDE
ACADEMICAMENTE SE DESARROLLA
VIRTUAL A DISTANCIA
PROCESO PERSONALMENTE
CONGNITIVAMENTE
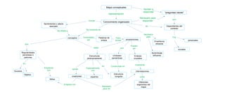
Mapa conceptuales
representación
Conocimiento organizado
Ayudan a
responder “preguntas claves”
Necesario para
responder
son
Dependientes del
contexto
P,ej
personales
sociales
es
Necesario
para
Enseñanza
eficiente
Aprendizaje
eificiente
incluye
Sentimientos o afecto
asociado
Se añade a
conceptos
Se compone de
Conectados
por
Palabras de
enlace
Para
formar proposiciones
Pueden
ser
Enlaces
cruzados
mostrando
interrelaciones
entre
Diferentes
segmentos del
mapa
estan
Estructuras
jerarquicamente
son
Unidades
semanticas
Construidas en
Estructura
congnita
en
Especialmente
con
expertos
ayuda
creatividad
Necesario
para ver
Son
Regularidades
percibidas o
patrones
En
Sucesos
Objetos
Empienza
con
Niños
Empieza con

Diapositivas

  • 1.
    TEORIA DE LAS ORGANIZACIONESII MAPA TEMATICO GENERAL CONTIENE 9 UNIDADES QUE SON 1. SURGIMIENTO DE LA TEORIA CONTEMPORANEA 2. TEORIA CONTINGENCIAL 3. ADMINISTRACION POR OBJETIVOS 4. BANCHMARKING EMPODERAMIENTO 6. CALIDAD TOTAL 7. GESTION DEL CONOCIMIENTO 8. PENSAMIENTO COMPLEJO 9. PROSPECIVIDAD
  • 2.
    LA EDUCACION SE CONJUGACON LA INFLUENCIA SOCIOCULTURAL EN TODO CONTEXTO HUMANO BUSCA EL DESARROLLO INTEGRAL DE LA PERSONA DE LA MANO CON LOS AVANCES TECNOLOGICOS BIDIRECCIONAL, INTERVIENE LA DIVERSIDAD DE 2 SUJETOS MEJORA DE CALIDAD DE VIDA DE QUIEN APRENDE ACADEMICAMENTE SE DESARROLLA VIRTUAL A DISTANCIA PROCESO PERSONALMENTE CONGNITIVAMENTE
  • 3.
    Mapa conceptuales representación Conocimiento organizado Ayudana responder “preguntas claves” Necesario para responder son Dependientes del contexto P,ej personales sociales es Necesario para Enseñanza eficiente Aprendizaje eificiente incluye Sentimientos o afecto asociado Se añade a conceptos Se compone de Conectados por Palabras de enlace Para formar proposiciones Pueden ser Enlaces cruzados mostrando interrelaciones entre Diferentes segmentos del mapa estan Estructuras jerarquicamente son Unidades semanticas Construidas en Estructura congnita en Especialmente con expertos ayuda creatividad Necesario para ver Son Regularidades percibidas o patrones En Sucesos Objetos Empienza con Niños Empieza con