EDAD MEDIA 
INTRODUCCIÓN
MARCO HISTÓRICO 
En el año 395 el emperador Teodosio 
dividió el imperio en dos partes. En el año 
476 los germanos destronaron a Rómulo 
Augusto.
La Edad Media se encuentra entre la etapa de Antigüedad 
Clásica y el Renacimiento. 
-Comienza con la caída del Imperio Romano. 
-Termina con el descubrimiento de América. 
Se distinguen dos etapas: 
·La Alta Edad Media, hasta el siglo XI I . 
·La Baja Edad Media, entre los siglos XI I I y XV.
HECHOS IMPORTANTES EN EUROPA 
 Tres grandes civi l izaciones ocuparon el espacio de Roma: 
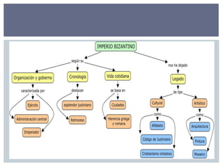
-El Imperio bizantino. 
-Civilización islámica. 
-Civilización cristiana occidental. 
 · Las cruzadas, donde cristianos luchaban contra musulmanes. 
 · La peste negra, que fue el peor desastre natural de la Edad 
Media. 
 · La invención de la imprenta. 
 · Se crearon las primeras universidades. 
 · La arquitectura rel igiosa tiene mayor impor tancia a par tir del 
siglo XI I I . 
 · La influencia de Oriente.
HECHOS IMPORTANTES FUERA DE 
EUROPA. 
 · En el año 556 se introduce el Budismo en Japón. 
 · En el año 622 Mahoma huye de la Meca y se funda la 
rel igión islámica. 
 ·En el año 731, en México, florece el imperio Maya. 
 · En el año 1050 se funda Machu Picchu en Perú. 
 · En el año 1054 tiene lugar el Cisma de Oriente.
HECHOS IMPORTANTES EN ESPAÑA 
 - Invasión del reino visigodo. 
 - Los musulmanes vencen a los visigodos en el año 711 . 
 - Conquistan la Península Ibérica y las Islas Baleares . 
 - Los reinos cristianos.
SOCIEDAD
BAJA EDAD MEDIA
LA CULTURA 
 Los siglos medievales fueron tiempos de movimientos de 
personas e ideas. 
 El uso del Latín como lengua común favoreció el intercambio 
de cultura. Había dos tipos de latín, el culto y el popular. 
 El clero fue un lugar de culto intelectual , los monasterios y 
las escuelas servían como centro de estudio hasta las 
creación de las universidades
 CULTURA BIZANTINA: En los orígenes se hablaba en Latín y 
Griego aunque también había otras lenguas como el Arameo o 
el Siriaco 
 CULTURA ISLÁMICA: Surge el siglo VII en la Península 
Arábiga. 
Tras la muer te de su fundador, Mahoma, se expandió hasta 
l legar a la India y la Península Ibérica .
LA CIENCIA 
La ciencia era l lamada alquimia siendo aquel los que lo 
practicaban alquimistas, el mas impor tante entre los españoles 
fue Arnaldo de Vi l lanueva. 
En cuanto a medicina, todos los textos que dejaron los Griegos 
y Musulmanes se tradujeron al Latín y muchos pasaron a 
conver tirse en el centro de la medicina
ARTE 
 Se distinguen dos periodos en el ar te medieval: 
 ALTA EDAD MEDIA BAJA EDAD MEDIA 
V VI VI I VI I I IX X XI XI I XI I I XIV XV 
-Ar te Paleocristiano -Romántico 
-Ar te Bizantino -Gótico 
-Ar te Islámico 
-Ar te Prerrománico
ARTE PALEOCRISTIANO 
 - Comenzó con la aparición del cristianismo, y final izó con la 
invasión de los bárbaros. 
- Se caracterizó: 
-Representar un pequeño número de figuras. 
-Variedad l imitada de colores. 
-Las figuras se dirigen al espectador. 
-Jerarquización de las figuras. 
-Desproporción.
ARTE BIZANTINO 
 - El ar te paleocristiano dio lugar al ar te bizantino; comenzó a 
par tir del siglo VI . 
- Influyó mucho en el mundo helenístico. 
-Ar te más refinado(calidad material y habi lidad) 
-Se caracteriza: 
-Frescos monumentales y mosaicos. 
- Iglesias abovedadas.
ARTE ISLÁMICO 
 - Desarrollado en la cultura islámica. 
-Se caracteriza por : 
-No representar figuras. 
-Uti l izar la cal igrafía con una final idad decorativa. 
- El gusto por usar el arco de herradura en la arquitectura. 
Uti l izar el yeso para decorar. 
- Variedad de ' 'ar tesanías'' para decorar, por ejemplo la 
cerámica.
ARTE PRERROMÁNICO 
 - Las influencias germánicas dieron lugar a lo que sería el 
ar te románico 
-Se caracteriza por : 
-Escasez de obras arquitectónicas y esculturas de gran tamaño 
-Or febrería e i lustración de manuscritos 
-Evolución hacia la simplicidad, esquematización y simbol ismo 
-Decoración
ARTE ROMÁNICO 
 Esti lo ar tístico predominante en Europa durante los siglos XI , 
XI I y par te del XI I I . 
 Primer gran esti lo claramente cristiano. 
 Características: 
-Arco de medio punto. 
-Macizos muros. 
-Contrafuer tes. 
-Bóvedas de cañón. 
-Estructuras escasas de altura. 
-Pocos vanos. 
-Planta en forma de cruz latina.
ARTE GÓTICO 
 El ar te Gótico se desarrolla en Europa Occidental desde la 
segunda mitad del siglo XI I hasta fines del siglo XV. 
 Sus elementos esenciales son: 
-El arco apuntado. 
-La bóveda de crucería. 
-Amplios ventanales con vidrieras,
 Iglesia bizantina. 
 Islam. 
 cristianismo 
RELIGIÓN

Edad media presentacion

  • 1.
  • 2.
    MARCO HISTÓRICO Enel año 395 el emperador Teodosio dividió el imperio en dos partes. En el año 476 los germanos destronaron a Rómulo Augusto.
  • 3.
    La Edad Mediase encuentra entre la etapa de Antigüedad Clásica y el Renacimiento. -Comienza con la caída del Imperio Romano. -Termina con el descubrimiento de América. Se distinguen dos etapas: ·La Alta Edad Media, hasta el siglo XI I . ·La Baja Edad Media, entre los siglos XI I I y XV.
  • 4.
    HECHOS IMPORTANTES ENEUROPA  Tres grandes civi l izaciones ocuparon el espacio de Roma: -El Imperio bizantino. -Civilización islámica. -Civilización cristiana occidental.  · Las cruzadas, donde cristianos luchaban contra musulmanes.  · La peste negra, que fue el peor desastre natural de la Edad Media.  · La invención de la imprenta.  · Se crearon las primeras universidades.  · La arquitectura rel igiosa tiene mayor impor tancia a par tir del siglo XI I I .  · La influencia de Oriente.
  • 5.
    HECHOS IMPORTANTES FUERADE EUROPA.  · En el año 556 se introduce el Budismo en Japón.  · En el año 622 Mahoma huye de la Meca y se funda la rel igión islámica.  ·En el año 731, en México, florece el imperio Maya.  · En el año 1050 se funda Machu Picchu en Perú.  · En el año 1054 tiene lugar el Cisma de Oriente.
  • 6.
    HECHOS IMPORTANTES ENESPAÑA  - Invasión del reino visigodo.  - Los musulmanes vencen a los visigodos en el año 711 .  - Conquistan la Península Ibérica y las Islas Baleares .  - Los reinos cristianos.
  • 7.
  • 10.
  • 11.
    LA CULTURA Los siglos medievales fueron tiempos de movimientos de personas e ideas.  El uso del Latín como lengua común favoreció el intercambio de cultura. Había dos tipos de latín, el culto y el popular.  El clero fue un lugar de culto intelectual , los monasterios y las escuelas servían como centro de estudio hasta las creación de las universidades
  • 12.
     CULTURA BIZANTINA:En los orígenes se hablaba en Latín y Griego aunque también había otras lenguas como el Arameo o el Siriaco  CULTURA ISLÁMICA: Surge el siglo VII en la Península Arábiga. Tras la muer te de su fundador, Mahoma, se expandió hasta l legar a la India y la Península Ibérica .
  • 13.
    LA CIENCIA Laciencia era l lamada alquimia siendo aquel los que lo practicaban alquimistas, el mas impor tante entre los españoles fue Arnaldo de Vi l lanueva. En cuanto a medicina, todos los textos que dejaron los Griegos y Musulmanes se tradujeron al Latín y muchos pasaron a conver tirse en el centro de la medicina
  • 14.
    ARTE  Sedistinguen dos periodos en el ar te medieval:  ALTA EDAD MEDIA BAJA EDAD MEDIA V VI VI I VI I I IX X XI XI I XI I I XIV XV -Ar te Paleocristiano -Romántico -Ar te Bizantino -Gótico -Ar te Islámico -Ar te Prerrománico
  • 15.
    ARTE PALEOCRISTIANO - Comenzó con la aparición del cristianismo, y final izó con la invasión de los bárbaros. - Se caracterizó: -Representar un pequeño número de figuras. -Variedad l imitada de colores. -Las figuras se dirigen al espectador. -Jerarquización de las figuras. -Desproporción.
  • 16.
    ARTE BIZANTINO - El ar te paleocristiano dio lugar al ar te bizantino; comenzó a par tir del siglo VI . - Influyó mucho en el mundo helenístico. -Ar te más refinado(calidad material y habi lidad) -Se caracteriza: -Frescos monumentales y mosaicos. - Iglesias abovedadas.
  • 17.
    ARTE ISLÁMICO - Desarrollado en la cultura islámica. -Se caracteriza por : -No representar figuras. -Uti l izar la cal igrafía con una final idad decorativa. - El gusto por usar el arco de herradura en la arquitectura. Uti l izar el yeso para decorar. - Variedad de ' 'ar tesanías'' para decorar, por ejemplo la cerámica.
  • 18.
    ARTE PRERROMÁNICO - Las influencias germánicas dieron lugar a lo que sería el ar te románico -Se caracteriza por : -Escasez de obras arquitectónicas y esculturas de gran tamaño -Or febrería e i lustración de manuscritos -Evolución hacia la simplicidad, esquematización y simbol ismo -Decoración
  • 19.
    ARTE ROMÁNICO Esti lo ar tístico predominante en Europa durante los siglos XI , XI I y par te del XI I I .  Primer gran esti lo claramente cristiano.  Características: -Arco de medio punto. -Macizos muros. -Contrafuer tes. -Bóvedas de cañón. -Estructuras escasas de altura. -Pocos vanos. -Planta en forma de cruz latina.
  • 20.
    ARTE GÓTICO El ar te Gótico se desarrolla en Europa Occidental desde la segunda mitad del siglo XI I hasta fines del siglo XV.  Sus elementos esenciales son: -El arco apuntado. -La bóveda de crucería. -Amplios ventanales con vidrieras,
  • 21.
     Iglesia bizantina.  Islam.  cristianismo RELIGIÓN