Incrustar presentación
Descargar para leer sin conexión


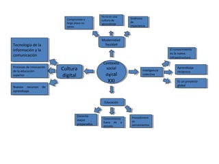
El documento habla sobre los cambios en la educación superior en el contexto social y cultural del siglo XXI. La modernidad líquida y la cultura digital han llevado a la innovación en la educación, incluyendo nuevos recursos de aprendizaje, conocimiento más allá de la escuela, y un enfoque en la inteligencia colectiva. Ya no hay un compromiso a largo plazo con el aprendizaje, sino más bien una cultura de impaciencia donde el conocimiento es la nueva infraestructura y el aprendizaje es reciproco y global.
