La energía se define como la capacidad
de realizar trabajo.
 El trabajo se define como una fuerza
que actúa sobre un objeto haciendo
que éste se mueva.
La energía se origina en las moléculas
almacenadas en el cuerpo: azúcares
como el glucógeno y grasas.
la energía química impulsa toda la vida
en la Tierra; los “objetos que mueve” la
energía química son los electrones.
La energía determina la posición de los
electrones en los átomos y sus
interacciones con otros átomos
permitiendo la generación y/o
transformación de las moléculas.
Conforme estas posiciones e interacciones entre electrones cambian, se forman
las moléculas o bien se desintegran, y se almacena o se libera la energía.
Hay dos tipos de energía: energía cinética y energía potencial. Ambos, a su vez,
existen en muchas formas distintas.
 La energía cinética es la energía de movimiento
 La energía potencial, o energía almacenada, incluye la energía química
almacenada en los enlaces que mantienen a los átomos unidos en las
moléculas
Una reacción química es un proceso que forma o rompe enlaces químicos que
mantienen unidos a los átomos.
 Todas las reacciones químicas requieren un suministro (neto) general de
energía, o bien, producen una liberación neta de ella.
Reacción endergónica Reacción exergónica
¿Qué es una enzima?
Las enzimas son moléculas proteicas estructural que catalizan reacciones químicas,
siempre que sean termodinámicamente posibles, logrando que está ahora sea
cinéticamente favorable. Las enzimas actúan sobre los sustratos convirtiéndolos en
productos. Casi todos los procesos celulares requieren la participación de enzimas.
FOTOSÍNTESIS
Hace al menos 2000 millones de años, debido a mutaciones en su composición
genética, algunas células adquirieron la capacidad de aprovechar la energía de
la luz solar  en el proceso de fotosíntesis, esas células captaban una pequeña
fracción de la energía de la luz solar y la almacenaban como energía química en
moléculas orgánicas complejas.
 Combinación de moléculas inorgánicas simples —dióxido de carbono y
agua— para formar moléculas orgánicas más complejas como la glucosa.
A partir de las moléculas sencillas de dióxido de carbono (CO2) y agua (H2O), la
fotosíntesis convierte la energía de la luz solar en energía química que se
almacena en los enlaces de la glucosa (C6H12O6) y libera oxígeno (O2). La
reacción química general más sencilla para la fotosíntesis es:
6 CO2 + H2O + energía luminosa  C6H12O6 + 6 O2
• Se produce en la mayoría de las células vivas, procariotas y en eucariotas.
• Ruta universal que ocurre en el citoplasma.
• Son diez reacciones secuenciales, cada una catalizada por una enzima determinada.
• Una molécula de glucosa (6C)  dos moléculas de piruvato (3C ).
• Se genera energía para realizar trabajo biológico y/o generar intermediarios
metabólicos.
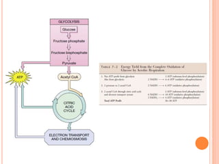
LA GLICÓLISIS
DESTINOS DEL PYR
Ruta Aeróbica:
La Glicólisis se conecta con el ciclo de
Krebs cuando el Piruvato (3C) viaja a la
MITOCONDRIA.
Cuando el piruvato pierde su grupo
carboxilo, se forma CO2 y queda un grupo
acetilo que se une con la coenzima A
formando acetil-CoA.
Acetil-CoA es el punto de partida: es
oxidada completamente para formar CO2
y H2O. Además se obtienen
transportadores de electrones NADH y
FADH.
SÍNTESIS DE ATP: MODELO
QUIMIOSMÓTICO
El flujo de la energia
El flujo de la energia
El flujo de la energia
El flujo de la energia

El flujo de la energia

  • 2.
    La energía sedefine como la capacidad de realizar trabajo.  El trabajo se define como una fuerza que actúa sobre un objeto haciendo que éste se mueva. La energía se origina en las moléculas almacenadas en el cuerpo: azúcares como el glucógeno y grasas. la energía química impulsa toda la vida en la Tierra; los “objetos que mueve” la energía química son los electrones. La energía determina la posición de los electrones en los átomos y sus interacciones con otros átomos permitiendo la generación y/o transformación de las moléculas.
  • 3.
    Conforme estas posicionese interacciones entre electrones cambian, se forman las moléculas o bien se desintegran, y se almacena o se libera la energía.
  • 4.
    Hay dos tiposde energía: energía cinética y energía potencial. Ambos, a su vez, existen en muchas formas distintas.  La energía cinética es la energía de movimiento  La energía potencial, o energía almacenada, incluye la energía química almacenada en los enlaces que mantienen a los átomos unidos en las moléculas
  • 5.
    Una reacción químicaes un proceso que forma o rompe enlaces químicos que mantienen unidos a los átomos.  Todas las reacciones químicas requieren un suministro (neto) general de energía, o bien, producen una liberación neta de ella. Reacción endergónica Reacción exergónica
  • 8.
    ¿Qué es unaenzima? Las enzimas son moléculas proteicas estructural que catalizan reacciones químicas, siempre que sean termodinámicamente posibles, logrando que está ahora sea cinéticamente favorable. Las enzimas actúan sobre los sustratos convirtiéndolos en productos. Casi todos los procesos celulares requieren la participación de enzimas.
  • 12.
    FOTOSÍNTESIS Hace al menos2000 millones de años, debido a mutaciones en su composición genética, algunas células adquirieron la capacidad de aprovechar la energía de la luz solar  en el proceso de fotosíntesis, esas células captaban una pequeña fracción de la energía de la luz solar y la almacenaban como energía química en moléculas orgánicas complejas.  Combinación de moléculas inorgánicas simples —dióxido de carbono y agua— para formar moléculas orgánicas más complejas como la glucosa. A partir de las moléculas sencillas de dióxido de carbono (CO2) y agua (H2O), la fotosíntesis convierte la energía de la luz solar en energía química que se almacena en los enlaces de la glucosa (C6H12O6) y libera oxígeno (O2). La reacción química general más sencilla para la fotosíntesis es: 6 CO2 + H2O + energía luminosa  C6H12O6 + 6 O2
  • 22.
    • Se produceen la mayoría de las células vivas, procariotas y en eucariotas. • Ruta universal que ocurre en el citoplasma. • Son diez reacciones secuenciales, cada una catalizada por una enzima determinada. • Una molécula de glucosa (6C)  dos moléculas de piruvato (3C ). • Se genera energía para realizar trabajo biológico y/o generar intermediarios metabólicos. LA GLICÓLISIS
  • 24.
  • 26.
    Ruta Aeróbica: La Glicólisisse conecta con el ciclo de Krebs cuando el Piruvato (3C) viaja a la MITOCONDRIA. Cuando el piruvato pierde su grupo carboxilo, se forma CO2 y queda un grupo acetilo que se une con la coenzima A formando acetil-CoA. Acetil-CoA es el punto de partida: es oxidada completamente para formar CO2 y H2O. Además se obtienen transportadores de electrones NADH y FADH.
  • 31.
    SÍNTESIS DE ATP:MODELO QUIMIOSMÓTICO