UNIVERSIDAD ESTATAL DE
          BOLIVAR
FACULTAD DE CIENCIAS AGROPECUARIAS Y
         EL MEDIO ANBIEMTE


           TRABAJO DE:
    INGENIERIA AGROINDUSTRIAL

             TEMAS:
  ELABORACION DE QUESO FRESCO
ELABORACION DE QUESO MOZZARELLA
    ELABORACION DEL YOGURT




             CICLO:
           PRIMER CICLO

            ALUMNO:
         CARLOS CULQUI



            GUARANDA
            2009 – 2010
ELABORACION DE QUESO FRESCO
DEFINICION
El queso puede ser definí de como el producto resultante de la concentración de una
parte de la materia seca de la leche por medio de la coagulación.
Es posible elabora!' una gran variedad de quesos con propiedades y composiciones
distintas por medio de diferentes manipulaciones durante el proceso.
PRINCIPIOS FUNDAMENTALES EN LA ELABORACIÓN DE QUESOS
Son tres: concentración, conservación y maduración.
La concentración de la leche ocurre por la formación de la cuajada ya sea por el
desarrollo de bacterias productoras de ácido o por el cuajo.
La conservación del queso se logra mediante una buena higiene pasteurización de la
leche, concentración, acidificación, salado, adición de conservantes, tratamiento de
superficie enfriamiento.
Durante la maduración ocurre una transformación de la materia seca del queso, por lo
cual aparecen las características de sabor, consistencia y apariencia en tos diferentes
tipos de queso.
REQUISITOS DE LA MATERIA PRIMA
Además de los requisitos generales de la leche para todos los productos lácteos, la leche
para producción cíe quesos tiene que cumplir con algunos requisitos especiales:
a.- Contenido de bacterias
Debe tener un contenido de bacterias tan bajo como sea posible para facilitar el
desarrollo de las bacterias lácticas y sus enzimas y así poder formar sustancias do sabor
agradable y por otra parte porque algunas bacterias pueden sobrevivir a la
pasteurización y ocasionar defectos en el queso.
En general, se puede decir que la calidad de la leche tiene que ser mejor para la
producción de queso que para la elaboración de mantequilla.
b.- Capacidad de acidificación de la leche
La capacidad de .la leche para acidificarse es de importancia trascendental para el
desuerado, la durabilidad del queso, la consistencia y su maduración. Si la leche tiene
poca capacidad para acidificarse no es apta para elaborar queso.
c.- Capacidad de coagulación cíe la leche.
La capacidad de la leche para formar un coágulo firme es fundamental para el desuerado
y por ende pata la elaboración del buen queso.
d.- Olor, sabor y apariencia.
Los defectos de olor y sabor de la leche pueden de alguna medida influir en el sabor y
olor del queso terminado.
e.- Análisis de la materia prima
Los requisitos generales son iguales que en los casos de la elaboración de otros
productos lácteos.
ASPECTOS TECNOLÓGICOS BEL PROCESAMIENTO
RECEPCIÓN




Es un conjunto de operaciones mediante las cuales se recepta la leche, comprobando los
requisitos .generales que se especifican en la norma UNEN 9, los mismos que entre
otros son: acidez, densidad, materia grasa, prueba de alcohol., sedimentación, CMT, etc.
FILTRACION
La filtración o depuración se efectúa por las mismas razones que para la producción de
leche fluida, es un método físico mediante el cual se eliminan las impurezas que pueden
haber tenido acceso a la leche enferma involuntaria pudiendo hacerlo a través de filtros
fibrosos, tamiz, mallas, paño, etc.
ESTANDARIZACIÓN
Consiste en ajustar el contenido de materia grasa en la leche para la elaboración de los
diferentes tipos de queso para los cuales existen normas internacionales o nacionales
con respecto al porcentaje de MG/MS. Para dar esta característica al queso y elaborar un
producto uniforme hay que ajustar el contenido de MG en la leche a un cierto nivel la
misma que depende de los siguientes factores:
   -   MG en la materia seca del queso
   -   Contenido de sólidos no grasos en la leche
   -   Cifras de transición de los componentes sólidos en la leche
Hay que ser muy exacto en standardización, un error de 0,1% MG en la leche da un
cambio de 1% en MG/MS en un queso de aproximadamente cíe un 45% MG/MS.
LLEGADA A LA TINA
La leche debe introducirse en la tina con cuidado para evitar una mezcla de aire y
formad6a de espuma. La espuma puede causar una formación de ojos irregulares en el
queso y con ellos es más difícil conocer cual es el momento correcto para cortar el
coágulo. Por eso es mejor vaciar la leche contra la pared de latina o al fondo para que no
absorba aire.
Si hay espuma en la superficie se debe sacar con un paño.
PASTEURIZACION




El Objetivo principal de la pasteurización de la leche es destruir las bacterias patógenas
y también las bacterias que reducen la conservación efe la leche y del queso.
Se recomienda utilizar la pasteurización lenta tipo abierta, esto es 63 – 65º C por 30
minutos. No se aconseja un tratamiento térmico muy fuerte, pues causa una disminución
cíe la aptitud de la leche para coagular con el cuajo, ello significa más tiempo de
coagulación o coágulo más suave, un desuerado más lento y pérdida de materia seca en
el suero por un coágulo débil.
Si no se dispone de los equipos apropiados para realizar una pasteurización, se puede
higienizar la leche con agua oxigenada, aunque no es tan efectiva pero logra eliminar un
% importante de los microorganismos.
(MG/MS = Es el contenido en porcentaje de materia grasa en la materia seca de la
leche)
ENFRIAMIENTO
Luego de la pasteurización la leche deber ser enfriada a 38 – 40º C que es la
temperatura a la que actúa el cuajo.
ADICIÓN DE CLORURO DE CALCIO
El cloruro de calcio es un compuesto químico que se agrega a la leche para mejorar Y
estabilizar la capacidad de la leche para formar un coágulo con el cuajo.
La cantidad a agregar depende de la leche y sus condiciones. La cantidad natural que
existe en la leche varía -.mucho dependiendo de follaje, época del año, periodo de
lactancia, etc.
La cantidad máxima que se debe usar 0.2 gramos por 1/ litro de leche para queso, según
norma internacional.
Demasiado calcio produce un coágulo demasiado firme y un queso muy elástico, dando
un sabor a productos químicos, poca cantidad de calcio, el coágulo sale muy suave y el
queso muy quebradizo, es necesario agregarlo al menos 15 minutos antes de agregar el
cuajo.
CUAJO
Es una sustancia que tiene la propiedad de coagular la caseína de la leche. Existen vatios
tipos de cuajo: cuajo natural, enzimático y microbiano.
El cuajo enzimático es el más utilizado, pudiendo encontrarse en el mercado en las
siguientes formas: líquido, polvo y pastillas. La cantidad a utilizarse por cada 100 litros
o por litro efe leche depende de la forma cíe presentación y de las casas comerciales,
mismo que se debe disolver unas 40 a 50 veces su volumen en agua. La disolución del
cuajo asegura una buena distribución de este en la tina y la sal facilita su disolución.
Una ves añadido a la leche agitar y remover durante unos 2 - 5 minutos.
COAGULACIÓN
A la coagulación o solidificación de la leche, se llama cuajada y tiene una apariencia de
gelatina blanca y se forma una vez adicionada la cantidad exacta de calcio, cuajo y a la
temperatura adecuada.
CORTE
Según los deseos del quesero se puede cortar la cuajada cuando tiene la firmeza
adecuada, que generalmente se obtiene de 30 a 40 minutos luego de haber añadido el
cuajo. Una cuajada normal es elástica, suave, homogénea y puede ser cortada por un
cuchillo fácilmente. Si el corte se realiza en una cuajada demasiada blanda se pierde
grandes cantidades de materia seca en el suero, lo que económicamente es malo. Si la
cuajada es demasiado firme es difícil efe cortar y el tamaño de los granos es muy
desigual, lo cual significa que es difícil controlar su proceso respecto a la separación del
suero, acidificación y textura del queso final. Para el caso de queso fresco se debe
realizar la división o corte de la cuajada en cubos por medio de una Jira que tiene una
distancia de 1.5 a 2cm
PRIMERA AGITACIÓN
Recién después del corte, los granos del queso son blandos y débiles por lo que la
agitación debe ser muy suave y cuidadosa para no romper los granos y perder sustancias
secas en el suero.
Para la elaboración de queso fresco se deja reposar la masa por unos J minutos antes de
empezar la agitación. Este reposo permite a los granos tener una estructura más firme.
Por otro lado es muy importante en esta etapa romper todos los aglomerados de granos
que se formaron después del corte.
Durante la primera agitación ociare la primera separación del suero que es muy rápida y
los granos se vuelven más y más firmes; por lo tanto, se puede intensificar la agitación
La primera agitación dura entre 15 y 25 minutos hasta que los granos estén más firmes y
no tengan la tendencia de aglomerarse.
DESUERADO
El objetivo del desuerado es dejar lugar para el agua del calentamiento y aminorar el
consumo de calor. Además el desuerado posibilita una agitación más fuerte con lo cual
es más fácil evitar la formación de aglomerados durante el calentamiento. Generalmente
se desuera entre el 30 -35% del total de litros.




CALENTAMIENTO Y LAVADO DE LA CUAJADA
El objetivo fiel calentamiento es aumentar la sinéresis y acelerar de esta manera la
salida del suero. El calentamiento afecta directamente la capacidad física de la cuajada
para retener humedad ya que las proteínas absorben menor cantidad de agua a altas
temperaturas. Además de la separación del suero y con este de más lactosa las bacterias
se desarrollan más lentamente, ocasionando también una acidificación más lenta La
temperatura que se usan son diferentes dependiendo del tipo de queso, para el queso
fresco la temperatura del agua debe estar entre 40 y 45º C.
El agua se debe adicionar lenta y constantemente por las paredes de la tina, esta debe ser
de buena calidad y estar libre de películas extrañas, la cantidad que se añade es
aproximadamente equivalente a la cantidad de suero que se retiró en el desuerado
anterior.
SEGUNDA AGITACIÓN
Se realiza con mayor intensidad que la primera con m tiempo que varía de 5 a 10
minutos según el tipo de queso. Algunas investigaciones indican que una variación en el
tiempo de agitación no influye mucho en loa valores de la humectad y pH en el queso
final sino que los resultados organolépticos concluyen que los quesos con mayor tiempo
de agitación tienen mejor cuerpo con respecto a los quesos semi-duros.
ADICIÓN DE SAL AL SUERO
Se usa sal en casi todos los tipos de quesos en una cantidad más o meaos apreciable
(hasta 600 gramos por 100 litros de leche) la misma que entra junio con el agua del
lavado.
La sal influye en: el sabor, el cuerpo, los microorganismos, las enzimas.
SEPARACION DE LA CUAJADA Y EL SUERO
Este desuerado equivale a un 70% del suero total y las manipulaciones mecánicas para
separar la cuajada del suero son muy variables en la práctica.
MOLDEADO
El moldeado del queso tiene como finalidad dar al queso determinado formato y tamaño
de acuerdo a sus características y de cierto modo de acuerdo a la tradición y a las
exigencias del mercado. La forma de los quesos puede ser esféricas, prismática,
cilíndrica, de cono truncado, etc. Al colocarla cuajada en los moldes en general se
revisten estos de telo o paño para facilitar la salida de algo de suero y para formar la
calesa Hoy en día se usan moldes metálicos y plásticos con telas metálicas o fibras
sintéticas que sustituyen los de lienzo.
PRENSADO
Para la mayor parte de los quesos el proceso de moldeado se termina con un prensado y
el objetivo es dar la forma característica del queso correspondiente. Además, es parte
importante en el proceso de formación de cáscala, unión de los granos y eliminación del
suero suelto.
La presión y el tiempo de presión depende de: el tamaño del queso, la firmeza del
queso, el contenido de materia grasa, temperatura de presión.
SALADO
El objetivo del salado consiste en dar al queso un sabor característico, regular el
desarrollo de los microorganismos y regular la función de las enzimas, el saldo de los
quesos terminados se puede efectuar mediante una sal niñera o con sal seca,
dependiendo del tipo de queso. Lo más común es usar" salmuera lo que no requiere de
taita mano de obra como el salado con sal seca
Preparación y mantención de la salmuera.- Se disuelven 270 - 290 kilogramos de sal
por cada 1000 litros de agua, a fin de lograr una concentración de 20 - 22 %
correspondiente a 19 - 21 ° Be (grados Beaumé). Se debe controlar diariamente esta
concentración ya que influye el tiempo del salado y además tiene una función
preservativa contra los ni ero organismos que viven en la salmuera. Una concentración
exagerada de sal en la salmuera presenta el peligro de formar una corteza muy gruesa y
muy dura en el queso. Si la concentración es baja su absorción es muy lenta, la proteína
presentará tendencia a disolverse y la corteza quedará viscosa y gelatinosa.
ENVASADO
Antes que se vendan, los quesos hay que limpiarlos bien y envasarlos para que se
presenten bien a los consumidores.
Objetivos del envasado.- Dar al queso una apariencia limpia y agradable, bajar la
evaporación de agua, proteger el queso contra el ataque de microorganismos y
perturbaciones mecánicas.
El material más utilizado son las fundas plásticas, pudiendo realizarse también en
láminas de aluminio o películas sintéticas. Para el envasado exterior se usan kavetas, o
cajas de madera de acuerdo a las distancias a transportarse.
VENTAS
Las verlas se realizan en supermercados o tiendas para lo cual el queso debe guardarse
en frigoríficos de 8 a 10° C de temperatura


LINEA DE FLUJO DEL QUESO FSESCQ LECHE
LECHE CRUDA
RECEPCIÓN                                     ANALISIS
FILTRADO
PASTEURIZACIÓN                                60 – 65º C/30min
ENFRIAMIENTO                                  36 – 38º C
ADICION CLORURO DE CALCIO                     20 – 25grs /100ltrs
FERMENTO                                      0.5,1%
CUAJO
AGITACIÓN                                  5min
COAGULACIÓN                                30 – 40min
CORTE DE COAJADA                           Tamaño haba
REPOSO                                     10min
BATIDO                                     5 – 10min
DESUERADO                                  30 – 35%
LAVADO DE CUAJADA                          30 – 35% a 50º C
SEGUNDO BATIDO                             5min
Desuerado                                  70%
MOLDEO
PRENSADO
SALADO                                     2 – 3 horas
ENVASADO                                   Fundas
DISTRIBUCIÓN
VENTAS




             ELABORACIÓN DE QUESO MOZZARELLA
                   CON ADICIÓN DE ACIDO CÍTRICO
INTRODUCCIÓN
El queso es un producto resultante de la concentración de una parte de materia seca de
la leche por medio de coagulación de la misma que puede ser producida por bacterias
productoras de ácido o cuajo.
El mozzarella y el scarmosa son quesos frescos blancos de consumo inmediato, de
origen italiano, puede ser semigraso o magros, el producto es obtenido por un
tratamiento especial de la cuajada con agua y suero caliente que la transforma en una
masa blanda, fácil de estilar en largas hebras y moldear a voluntad, este tipo de queso se
elabora con leche de oveja, búfala, cabra y vaca, por ser la materia prima que se dispone
en mayor cantidad.
QUESO MOZZAEELLA
Es un queso fresco de origen italiano, que se puede elaborar con leche de búfala o de
vaca, se obtiene mediante la coagulación enzimática, característica de éste queso, es que
se funde la cuajada en agua caliente y luego la masa se amasa y se estira hasta que se
vuelve elástica y posteriormente se da la figura deseada
En. Italia, el queso mozzarella es muy apreciado y consumido como pizza napolitana,
constituyéndose así en una verdadera publicidad universal del producto.
CARACTERISTICAS
FORMA.- La forma de presentación en el país de origen es redonda, del tamaño de un
puño. Además puede ser esférica u ovoide. Esta forma, ha sufrido cambios de acuerdo a
las exigencias del mercado.
PESO.- Los pesos comunes son 500gr. para uso directo del consumidor 2.5kg para uso
comercial y en bloques de 7 Kg. Podemos tener pesos entre 300 - 400 gr. de 1.22-4 Kg.
ESTRUCTURA.- Tiene la estructura de hojas sobrepuestas y cerosas, color blanco
matul.
TEXTORA- En el caso del queso mozzarella, es de pasta blanda son ojos, uniforme de
homogénea consistencia y blanda
SABOR.- Característico apechuga de pollo con ligera acidificación.
MÉTODO O PROCEDIMIENTO
LA LECHE.- Se recibe en la plataforma o andén de recepción después de haber
realizado los análisis básicos
FILTRACIÓN
La filtración se lo realiza con el propósito de eliminar cualquier sustancia o material
extraño que se encuentre en la leche. La Filtración se lo puede realizar a través -de teles,
patios, filtros metálicos o plásticos, etc.
ADICIÓN DE ACIDO CÍTRICO.- Es el paso más importante en la elaboración del
queso mozzarella, para esto debemos conocer el grado de acidez de la leche, conocido
este resultado procedemos a pasar la cantidad de ácido cítrico este lo diluimos en una
cantidad de agua, luego vertemos esta dilución en la leche fría que se encuentra en el
balde.
La cantidad de ácido cítrico es de 0.5 - 1.5gr/ litro leche
CALENTAMIENTO.- Una vez añadido el ácido se procede a mezclar bien la dilución
con la leche y luego se procede a tomar la acidez de la leche, la misma que es de 20° D.
Luego procedemos a un calentamiento lento hasta llegar a una temperatura de 28-33 °C.
ADICIÓN DE CUAJO.- El cuajo que vamos a utilizar es Hipido u otro, el mismo que
se diluye en una pequeña cantidad de agua tibia, la cantidad utilizada es según las
recomendaciones técnicas, luego de haber alcanzado la temperatura de 28 – 32ºC,
procedemos a poner el cuajo en la leche.
COAGULACIÓN.-El cuajo mezclado en la leche es dejado a la temperatura ya
mencionada durante 20 - 40 minutos, transcurrido este tiempo la coagulación ha llegado
a su estado óptimo y está listo para el siguiente paso.
CORTE.- al verificar que la coagulación ya se ha cumplí cío procedemos al corte esto
debe ser lo más lento posible para evitar la pérdida de sólidos., el tipo de corte utilizado
es el HABA.
La cuajada cortada se somete a un batido, al principio muy suave para luego
incrementar la rapidez de éste, esto lo hacemos con el objeto de eliminar el exceso de
suero contenido en la cuajada. El tiempo de batido -debe ser de 5 minutos.
Terminado el tiempo de batido, la cuajada es dejada en reposo para facilitar la
extracción del suero, luego de la cual se procede a realizar una ACIDEZ DEL SUERO
cuya lectura fue de 20 °D, para el desuerado nos valemos de una malla plástica, la
cantidad de suero que se extrae debe ser del 40% aproximadamente.
APILONADO DE LA CUAJADA- La cuajada se desuera totalmente en una malla
donde es apilonada y a la vez nos sirve como ayuda para sacar el exceso de suero de la
cuajada.
TROCEADO.- La cuajada se retira de la malla y llevada hacia la mesa de moldeo, en
donde es troceado y cortado en pedazos que tiene la forma de un cubo estos deben ser lo
más exacto posible para permitir un buen calentamiento en el siguiente paso.
HILADO DE LA CUAJADA.- la cuajada ya picada y troceada se la lleva a un
industrial en donde debe estar agua a una temperatura de 63 - 70 ºC, luego procedemos
a amasar" los cubitos de la cuajada hasta obtener una sola masa, homogénea y elástica.
MOLDEADO.- Con la masa bien homogénea y estirable pesamos y cortamos tiras de
250 -500gr, estas tiras son envueltas en una bola.
PRENSADO Y ENFRIADO.- Lina vez moldeado el queso se coloca en agua fría hasta
que estos se encuentren totalmente fríos.
SALAZÓN.- Los quesos ya enfriados son sumergidos en salmuera que tiene una
concentración de 22 °Be, aquí los dejamos por el lapso de 2- 4 horas aproximadamente,
dependiendo del peso y tamaño del queso.
VENTA Y DISTRIBUCIÓN.- Los quesos que ya pasaron su tiempo en el saladero
pueden ser vendidos o consumidos enseguida como pueden también ser guardados en
un cuarto frió.
LÍNEA DE FLUJO DEL QUESO MOZZARELLA CON ACIDO CÍTRICO
Leche                                      Análisis
Filtración                                 Tela o filtro metálico
Adición de ácido cítrico                   0.5 – 15gr / litro
Calentamiento                              28 – 33 ºC / 29ºD
Adición de cuajo                           28 – 33ºD
Coagulación                                20 – 40 minutos
Corte y acidez del suero                   20ºD Reposo 5min
Apilonado de la cuajada
Hilado de la cuajada                       Agua 65 – 70 ºC
Prensado
Enfriado
Salado
Distribución
Consumo


               ELABORACIÓN DE YOGURT




DEFINICIÓN.- El yogurt es una bebida láctica fermentación obtenida a través de
fragmentos lácteos seleccionado especialmente estreptococa termopilas y lactobacilos.
REQUISITOS DE LA MATERIA PRIMA DE LOS PRODUCTOS LACTEOS
                                    FERMENTADOS
La leche como materia prima afecta la calidad de cualquier producto lácteos a dado
tanto en el aroma y sabor como en la consistencia y la producción de ácido, por lo cual
la selección de leches para la elaboración debe ser cuidadosa, debiendo ser la leche de
buena calidad bacteriológica y libre de sustancias inhibidoras.
A continuación     se indica algunos defectos que se presentan en los productos
fermentados, atribuibles a la influencia déla leche.
Inminencia sobre el aroma y sabor
Mastitis: sabor salado
Alto contenido bacteriano: sabor impuro
Condición no higiénica de producción sabor y olor a forraje establo
Época de lactancia: calostro – amargo, final de la lactancia – salado
Luz y trazas metálicas: sabor seboso
Celo: rancio
Influencia sobre la consistencia
Época de lactancia: inicio de lactancia- débil., final de lactancia firme
Mastitis: débil
Vacunación contra liebre aftosa: menos firme
Alta contaminación bacteriana coagulación arenosa
Cambios en composición de la leche por alimentación: mayor o menor firmeza
Influencia en la producción de ácido (inhibición)
Forraje del suelo: se turba
Alimentos que contienen inhibidores: glicócidos en coles, nabos y ajos
Formas de mastitis (estafilocósicas)
Drogas y residuos nigienizantes según su concentración
CULTIVOS LÁCTEOS
Los cultivos lácticos son macroorganismos seleccionados que se emplean en la industria
lechera para la elaboración de productos lácteos fermentados.


DIFERENTES ESPECIES DE CULTIVOS LÁCTICOS
Normalmente se clasifican los cultivos lácticos en dos grupos respectos a la temperatura
óptima de las especies del cultivo.
Cultivos lácticos mesófilos
Contienen bacterias con temperaturas óptimas alrededor de 25 – 30 ºC. Se usa para la
fabricación de una gran variedad de usos mantequilla fermentada y varios productos
lácteos fermentados, ejemplo Yrner
Cultivos lácticos termótilos
Son aquellos que contienen bacterias con temperaturas óptimas alrededor de 40 – 45 ºC
Se usa para la fabricación de quesos y productos lácteos fermentados, ejemplos; yogurt.


             ASPECTOS TECNOLÓGICOS DEL PROCESAMIENTO


FILTRACIÓN
Se realiza principalmente para remover partículas extrañas (impurezas microscópicas)


ESTANDARIZACIÓN
En general, la leche usada en la elaboración de productos fermentados debe ser
estandarizada con respecto al contenido de materia grasa de acuerdo al tipo a elaborarse
y 12% de SHG para unificar el producto final.
Adictivos usados en la elaboración
Se puede usar:
Agentes estabilizantes, como los sólidos lácteos, tienen influencia positiva sobre la
consistencia y estabilidad del yogurt, los más usados son: gelatina, almíbares, gomas
vegetales y la pectina se pueden usar del 0,05 al 0,3%
Agentes endulzantes para atenuar el sabor ácido, el más ampliamente utilizado es la
sacarosa por su disponibilidad, buena solubilidad, alto poder endulzante y por la
facilidad con que se puede manipular; generalmente se utilizan cantidades del 5 – 15%.
Frutas saborizantes para ampliar la gama de sabores de un mismo producto y la gama
que actualmente existe es extremadamente amplia.
HOMOGENIZACIÓN


El objetivo principal que se persigue con la homogenización en producción de
productos fermentados es la obtención de un mejoramiento de la viscosidad,
consistencia y estabilidad del producto final, en general con la homogenización se
consigue.


    Evitar la separación de crema y obtener una mezcla mas uniforme.
    Aumentar la viscosidad.
    Disminuir la posibilidad de dar sabor oxidado


PASTEURIZACIÓN
Para todos los productos lácteos, el principal objetivo de la pasteurización consiste en
destruir las bacterias patógenas y bacterias que afectan la conservación de la leche.
Las temperaturas y tiempo de retención varían entre 80 – 95º C por 30 minutos con este
tratamiento térmico, se consigue una mejor consistencia en el producto terminado.


INOCULACIÓN
Es la adición del fermento láctico termófilo que va de 2 al 3% o de acuerdo a las
especificaciones del fabricante en el caso de fomento de adición directa.


INCUBACIÓN
Si la leche está libre de inhibidores, la cantidad de los microorganismos está
determinada principalmente por la temperatura de incubación y la cantidad de inóculo
agregado. Mientras mayor sea la diferencia con la temperatura óptima y menor sea la
cantidad de inóculo agregado mayor será el tiempo de fermentación. Se ha estimado que
el tiempo de incubación de aproximadamente de 3 horas, a 40 ºC. Hasta que el yogurt
almacene 60 – 70 ªC.


ENFRIAMIENTO
Luego de haber transcurrido el tiempo de incubación, el yogurt es enfriado a una
temperatura de 8 – 10ªC para terminar el desarrollo de la acidez.
BATIDO
Consiste en la ruptura del coágulo del yogurt por agitación para conseguir una masa
homogénea.


El batido del coágulo debe ser vigoroso y durante cierto tiempo, hasta que la masa
homogénea presente una consistencia suave (cremosa), pero sin permitir la
incorporación de aire, ya que ésta atenta contra la estabilidad del producto, si el batido
es insuficiente, quedarán pequeños granos que dan al yogurt una estructura harinosa. En
especial se pueden verlas fácilmente en producto con adiciones de frutas o colorantes
fuertes.


ADICIÓN DE SABOR Y COLOR
Una vez batido el yogurt se procede a añadir las frutas, de 15 a 18% o sabores y colores
permitidos para alimentos en proporciones establecidas.


ENVASADO
El envasado es uno de los puntos críticos que se debe tomar en cuenta ya que el yogurt
puede contaminarse con facilidad, por lo que el sitio donde se va a realizar dicha
actividad debe ser desinfectado.


ALMACENAMIENTO
Siempre debe efectuarse bajo refrigeración a una temperatura de 4ºC. La cámara de
almacenamiento debe mantenerse limpia y aseada y no debe emplearse para otros
productos que puedan causar mal sabor y olor.


DISTRIBUCIÓN
La distribución y venta se realiza bajo refrigeración en los diferentes sitios de expendio
como supermercados y tiendas, la temperatura debe ser superior a 4ºC.
LINEA DE FLUJO DE YOGUR BATIDO



                        LECHE

                        RECEPCIÓN            ANALISIS

                       FILTRADO

                    PRECALENTAMIENTO                 45-55 ºC

CREMA                 SEPARACIÓN

                     ESTANDARIZACIÓN       1 5-2 2, 0% MG

                      PRECALENTAMIENTO       65 ºC

                      HOMOGENEIZACIÓN      150 – 200 kg/cm2

                      PASTEURIZACIÓN      80-85ºC 15-20 min´

                      ENFRIAMIENTO        42 ºC

                      INOCULACIÓN         2.5% C. Láctico

                      INCUBACIÓN          42 ºC/2.5 – 3 Hr

MERMELADA             BATIDO              conservante

                      ENVASADO ASÉPTICO

                      ALMACENADO                  4-5 ºC

                      DISTRIBUCIÓN

                      VENTAS
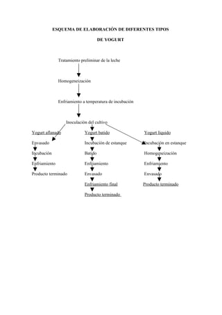
ESQUEMA DE ELABORACIÓN DE DIFERENTES TIPOS

                                      DE YOGURT



               Tratamiento preliminar de la leche



               Homogeneización



               Enfriamiento a temperatura de incubación



                   Inoculación del cultivo

Yogurt aflanado              Yogurt batido                Yogurt líquido

Envasado                     Incubación de estanque       Incubación en estanque

Incubación                   Batido                       Homogeneización

Enfriamiento                 Enfriamiento                 Enfriamiento

Producto terminado           Envasado                     Envasado

                             Enfriamiento final           Producto terminado

                             Producto terminado
Elaboracion De Queso Fresco
Elaboracion De Queso Fresco

Elaboracion De Queso Fresco

  • 1.
    UNIVERSIDAD ESTATAL DE BOLIVAR FACULTAD DE CIENCIAS AGROPECUARIAS Y EL MEDIO ANBIEMTE TRABAJO DE: INGENIERIA AGROINDUSTRIAL TEMAS: ELABORACION DE QUESO FRESCO ELABORACION DE QUESO MOZZARELLA ELABORACION DEL YOGURT CICLO: PRIMER CICLO ALUMNO: CARLOS CULQUI GUARANDA 2009 – 2010
  • 2.
    ELABORACION DE QUESOFRESCO DEFINICION El queso puede ser definí de como el producto resultante de la concentración de una parte de la materia seca de la leche por medio de la coagulación. Es posible elabora!' una gran variedad de quesos con propiedades y composiciones distintas por medio de diferentes manipulaciones durante el proceso. PRINCIPIOS FUNDAMENTALES EN LA ELABORACIÓN DE QUESOS Son tres: concentración, conservación y maduración. La concentración de la leche ocurre por la formación de la cuajada ya sea por el desarrollo de bacterias productoras de ácido o por el cuajo. La conservación del queso se logra mediante una buena higiene pasteurización de la leche, concentración, acidificación, salado, adición de conservantes, tratamiento de superficie enfriamiento. Durante la maduración ocurre una transformación de la materia seca del queso, por lo cual aparecen las características de sabor, consistencia y apariencia en tos diferentes tipos de queso. REQUISITOS DE LA MATERIA PRIMA Además de los requisitos generales de la leche para todos los productos lácteos, la leche para producción cíe quesos tiene que cumplir con algunos requisitos especiales: a.- Contenido de bacterias Debe tener un contenido de bacterias tan bajo como sea posible para facilitar el desarrollo de las bacterias lácticas y sus enzimas y así poder formar sustancias do sabor agradable y por otra parte porque algunas bacterias pueden sobrevivir a la pasteurización y ocasionar defectos en el queso. En general, se puede decir que la calidad de la leche tiene que ser mejor para la producción de queso que para la elaboración de mantequilla. b.- Capacidad de acidificación de la leche La capacidad de .la leche para acidificarse es de importancia trascendental para el desuerado, la durabilidad del queso, la consistencia y su maduración. Si la leche tiene poca capacidad para acidificarse no es apta para elaborar queso. c.- Capacidad de coagulación cíe la leche. La capacidad de la leche para formar un coágulo firme es fundamental para el desuerado y por ende pata la elaboración del buen queso.
  • 3.
    d.- Olor, sabory apariencia. Los defectos de olor y sabor de la leche pueden de alguna medida influir en el sabor y olor del queso terminado. e.- Análisis de la materia prima Los requisitos generales son iguales que en los casos de la elaboración de otros productos lácteos. ASPECTOS TECNOLÓGICOS BEL PROCESAMIENTO RECEPCIÓN Es un conjunto de operaciones mediante las cuales se recepta la leche, comprobando los requisitos .generales que se especifican en la norma UNEN 9, los mismos que entre otros son: acidez, densidad, materia grasa, prueba de alcohol., sedimentación, CMT, etc. FILTRACION
  • 4.
    La filtración odepuración se efectúa por las mismas razones que para la producción de leche fluida, es un método físico mediante el cual se eliminan las impurezas que pueden haber tenido acceso a la leche enferma involuntaria pudiendo hacerlo a través de filtros fibrosos, tamiz, mallas, paño, etc. ESTANDARIZACIÓN Consiste en ajustar el contenido de materia grasa en la leche para la elaboración de los diferentes tipos de queso para los cuales existen normas internacionales o nacionales con respecto al porcentaje de MG/MS. Para dar esta característica al queso y elaborar un producto uniforme hay que ajustar el contenido de MG en la leche a un cierto nivel la misma que depende de los siguientes factores: - MG en la materia seca del queso - Contenido de sólidos no grasos en la leche - Cifras de transición de los componentes sólidos en la leche Hay que ser muy exacto en standardización, un error de 0,1% MG en la leche da un cambio de 1% en MG/MS en un queso de aproximadamente cíe un 45% MG/MS. LLEGADA A LA TINA La leche debe introducirse en la tina con cuidado para evitar una mezcla de aire y formad6a de espuma. La espuma puede causar una formación de ojos irregulares en el queso y con ellos es más difícil conocer cual es el momento correcto para cortar el coágulo. Por eso es mejor vaciar la leche contra la pared de latina o al fondo para que no absorba aire. Si hay espuma en la superficie se debe sacar con un paño.
  • 5.
    PASTEURIZACION El Objetivo principalde la pasteurización de la leche es destruir las bacterias patógenas y también las bacterias que reducen la conservación efe la leche y del queso. Se recomienda utilizar la pasteurización lenta tipo abierta, esto es 63 – 65º C por 30 minutos. No se aconseja un tratamiento térmico muy fuerte, pues causa una disminución cíe la aptitud de la leche para coagular con el cuajo, ello significa más tiempo de coagulación o coágulo más suave, un desuerado más lento y pérdida de materia seca en el suero por un coágulo débil. Si no se dispone de los equipos apropiados para realizar una pasteurización, se puede higienizar la leche con agua oxigenada, aunque no es tan efectiva pero logra eliminar un % importante de los microorganismos.
  • 6.
    (MG/MS = Esel contenido en porcentaje de materia grasa en la materia seca de la leche) ENFRIAMIENTO Luego de la pasteurización la leche deber ser enfriada a 38 – 40º C que es la temperatura a la que actúa el cuajo. ADICIÓN DE CLORURO DE CALCIO El cloruro de calcio es un compuesto químico que se agrega a la leche para mejorar Y estabilizar la capacidad de la leche para formar un coágulo con el cuajo. La cantidad a agregar depende de la leche y sus condiciones. La cantidad natural que existe en la leche varía -.mucho dependiendo de follaje, época del año, periodo de lactancia, etc. La cantidad máxima que se debe usar 0.2 gramos por 1/ litro de leche para queso, según norma internacional. Demasiado calcio produce un coágulo demasiado firme y un queso muy elástico, dando un sabor a productos químicos, poca cantidad de calcio, el coágulo sale muy suave y el queso muy quebradizo, es necesario agregarlo al menos 15 minutos antes de agregar el cuajo. CUAJO Es una sustancia que tiene la propiedad de coagular la caseína de la leche. Existen vatios tipos de cuajo: cuajo natural, enzimático y microbiano. El cuajo enzimático es el más utilizado, pudiendo encontrarse en el mercado en las siguientes formas: líquido, polvo y pastillas. La cantidad a utilizarse por cada 100 litros o por litro efe leche depende de la forma cíe presentación y de las casas comerciales, mismo que se debe disolver unas 40 a 50 veces su volumen en agua. La disolución del cuajo asegura una buena distribución de este en la tina y la sal facilita su disolución. Una ves añadido a la leche agitar y remover durante unos 2 - 5 minutos. COAGULACIÓN A la coagulación o solidificación de la leche, se llama cuajada y tiene una apariencia de gelatina blanca y se forma una vez adicionada la cantidad exacta de calcio, cuajo y a la temperatura adecuada. CORTE Según los deseos del quesero se puede cortar la cuajada cuando tiene la firmeza adecuada, que generalmente se obtiene de 30 a 40 minutos luego de haber añadido el cuajo. Una cuajada normal es elástica, suave, homogénea y puede ser cortada por un
  • 7.
    cuchillo fácilmente. Siel corte se realiza en una cuajada demasiada blanda se pierde grandes cantidades de materia seca en el suero, lo que económicamente es malo. Si la cuajada es demasiado firme es difícil efe cortar y el tamaño de los granos es muy desigual, lo cual significa que es difícil controlar su proceso respecto a la separación del suero, acidificación y textura del queso final. Para el caso de queso fresco se debe realizar la división o corte de la cuajada en cubos por medio de una Jira que tiene una distancia de 1.5 a 2cm PRIMERA AGITACIÓN Recién después del corte, los granos del queso son blandos y débiles por lo que la agitación debe ser muy suave y cuidadosa para no romper los granos y perder sustancias secas en el suero. Para la elaboración de queso fresco se deja reposar la masa por unos J minutos antes de empezar la agitación. Este reposo permite a los granos tener una estructura más firme. Por otro lado es muy importante en esta etapa romper todos los aglomerados de granos que se formaron después del corte. Durante la primera agitación ociare la primera separación del suero que es muy rápida y los granos se vuelven más y más firmes; por lo tanto, se puede intensificar la agitación La primera agitación dura entre 15 y 25 minutos hasta que los granos estén más firmes y no tengan la tendencia de aglomerarse. DESUERADO El objetivo del desuerado es dejar lugar para el agua del calentamiento y aminorar el consumo de calor. Además el desuerado posibilita una agitación más fuerte con lo cual es más fácil evitar la formación de aglomerados durante el calentamiento. Generalmente se desuera entre el 30 -35% del total de litros. CALENTAMIENTO Y LAVADO DE LA CUAJADA El objetivo fiel calentamiento es aumentar la sinéresis y acelerar de esta manera la salida del suero. El calentamiento afecta directamente la capacidad física de la cuajada para retener humedad ya que las proteínas absorben menor cantidad de agua a altas temperaturas. Además de la separación del suero y con este de más lactosa las bacterias se desarrollan más lentamente, ocasionando también una acidificación más lenta La temperatura que se usan son diferentes dependiendo del tipo de queso, para el queso fresco la temperatura del agua debe estar entre 40 y 45º C.
  • 8.
    El agua sedebe adicionar lenta y constantemente por las paredes de la tina, esta debe ser de buena calidad y estar libre de películas extrañas, la cantidad que se añade es aproximadamente equivalente a la cantidad de suero que se retiró en el desuerado anterior. SEGUNDA AGITACIÓN Se realiza con mayor intensidad que la primera con m tiempo que varía de 5 a 10 minutos según el tipo de queso. Algunas investigaciones indican que una variación en el tiempo de agitación no influye mucho en loa valores de la humectad y pH en el queso final sino que los resultados organolépticos concluyen que los quesos con mayor tiempo de agitación tienen mejor cuerpo con respecto a los quesos semi-duros. ADICIÓN DE SAL AL SUERO Se usa sal en casi todos los tipos de quesos en una cantidad más o meaos apreciable (hasta 600 gramos por 100 litros de leche) la misma que entra junio con el agua del lavado. La sal influye en: el sabor, el cuerpo, los microorganismos, las enzimas. SEPARACION DE LA CUAJADA Y EL SUERO Este desuerado equivale a un 70% del suero total y las manipulaciones mecánicas para separar la cuajada del suero son muy variables en la práctica. MOLDEADO El moldeado del queso tiene como finalidad dar al queso determinado formato y tamaño de acuerdo a sus características y de cierto modo de acuerdo a la tradición y a las exigencias del mercado. La forma de los quesos puede ser esféricas, prismática, cilíndrica, de cono truncado, etc. Al colocarla cuajada en los moldes en general se revisten estos de telo o paño para facilitar la salida de algo de suero y para formar la calesa Hoy en día se usan moldes metálicos y plásticos con telas metálicas o fibras sintéticas que sustituyen los de lienzo. PRENSADO Para la mayor parte de los quesos el proceso de moldeado se termina con un prensado y el objetivo es dar la forma característica del queso correspondiente. Además, es parte importante en el proceso de formación de cáscala, unión de los granos y eliminación del suero suelto. La presión y el tiempo de presión depende de: el tamaño del queso, la firmeza del queso, el contenido de materia grasa, temperatura de presión. SALADO
  • 9.
    El objetivo delsalado consiste en dar al queso un sabor característico, regular el desarrollo de los microorganismos y regular la función de las enzimas, el saldo de los quesos terminados se puede efectuar mediante una sal niñera o con sal seca, dependiendo del tipo de queso. Lo más común es usar" salmuera lo que no requiere de taita mano de obra como el salado con sal seca Preparación y mantención de la salmuera.- Se disuelven 270 - 290 kilogramos de sal por cada 1000 litros de agua, a fin de lograr una concentración de 20 - 22 % correspondiente a 19 - 21 ° Be (grados Beaumé). Se debe controlar diariamente esta concentración ya que influye el tiempo del salado y además tiene una función preservativa contra los ni ero organismos que viven en la salmuera. Una concentración exagerada de sal en la salmuera presenta el peligro de formar una corteza muy gruesa y muy dura en el queso. Si la concentración es baja su absorción es muy lenta, la proteína presentará tendencia a disolverse y la corteza quedará viscosa y gelatinosa. ENVASADO Antes que se vendan, los quesos hay que limpiarlos bien y envasarlos para que se presenten bien a los consumidores. Objetivos del envasado.- Dar al queso una apariencia limpia y agradable, bajar la evaporación de agua, proteger el queso contra el ataque de microorganismos y perturbaciones mecánicas. El material más utilizado son las fundas plásticas, pudiendo realizarse también en láminas de aluminio o películas sintéticas. Para el envasado exterior se usan kavetas, o cajas de madera de acuerdo a las distancias a transportarse. VENTAS Las verlas se realizan en supermercados o tiendas para lo cual el queso debe guardarse en frigoríficos de 8 a 10° C de temperatura LINEA DE FLUJO DEL QUESO FSESCQ LECHE LECHE CRUDA RECEPCIÓN ANALISIS FILTRADO PASTEURIZACIÓN 60 – 65º C/30min ENFRIAMIENTO 36 – 38º C ADICION CLORURO DE CALCIO 20 – 25grs /100ltrs FERMENTO 0.5,1%
  • 10.
    CUAJO AGITACIÓN 5min COAGULACIÓN 30 – 40min CORTE DE COAJADA Tamaño haba REPOSO 10min BATIDO 5 – 10min DESUERADO 30 – 35% LAVADO DE CUAJADA 30 – 35% a 50º C SEGUNDO BATIDO 5min Desuerado 70% MOLDEO PRENSADO SALADO 2 – 3 horas ENVASADO Fundas DISTRIBUCIÓN VENTAS ELABORACIÓN DE QUESO MOZZARELLA CON ADICIÓN DE ACIDO CÍTRICO INTRODUCCIÓN El queso es un producto resultante de la concentración de una parte de materia seca de la leche por medio de coagulación de la misma que puede ser producida por bacterias productoras de ácido o cuajo.
  • 11.
    El mozzarella yel scarmosa son quesos frescos blancos de consumo inmediato, de origen italiano, puede ser semigraso o magros, el producto es obtenido por un tratamiento especial de la cuajada con agua y suero caliente que la transforma en una masa blanda, fácil de estilar en largas hebras y moldear a voluntad, este tipo de queso se elabora con leche de oveja, búfala, cabra y vaca, por ser la materia prima que se dispone en mayor cantidad. QUESO MOZZAEELLA Es un queso fresco de origen italiano, que se puede elaborar con leche de búfala o de vaca, se obtiene mediante la coagulación enzimática, característica de éste queso, es que se funde la cuajada en agua caliente y luego la masa se amasa y se estira hasta que se vuelve elástica y posteriormente se da la figura deseada En. Italia, el queso mozzarella es muy apreciado y consumido como pizza napolitana, constituyéndose así en una verdadera publicidad universal del producto. CARACTERISTICAS FORMA.- La forma de presentación en el país de origen es redonda, del tamaño de un puño. Además puede ser esférica u ovoide. Esta forma, ha sufrido cambios de acuerdo a las exigencias del mercado. PESO.- Los pesos comunes son 500gr. para uso directo del consumidor 2.5kg para uso comercial y en bloques de 7 Kg. Podemos tener pesos entre 300 - 400 gr. de 1.22-4 Kg. ESTRUCTURA.- Tiene la estructura de hojas sobrepuestas y cerosas, color blanco matul. TEXTORA- En el caso del queso mozzarella, es de pasta blanda son ojos, uniforme de homogénea consistencia y blanda SABOR.- Característico apechuga de pollo con ligera acidificación. MÉTODO O PROCEDIMIENTO LA LECHE.- Se recibe en la plataforma o andén de recepción después de haber realizado los análisis básicos FILTRACIÓN La filtración se lo realiza con el propósito de eliminar cualquier sustancia o material extraño que se encuentre en la leche. La Filtración se lo puede realizar a través -de teles, patios, filtros metálicos o plásticos, etc. ADICIÓN DE ACIDO CÍTRICO.- Es el paso más importante en la elaboración del queso mozzarella, para esto debemos conocer el grado de acidez de la leche, conocido este resultado procedemos a pasar la cantidad de ácido cítrico este lo diluimos en una
  • 12.
    cantidad de agua,luego vertemos esta dilución en la leche fría que se encuentra en el balde. La cantidad de ácido cítrico es de 0.5 - 1.5gr/ litro leche CALENTAMIENTO.- Una vez añadido el ácido se procede a mezclar bien la dilución con la leche y luego se procede a tomar la acidez de la leche, la misma que es de 20° D. Luego procedemos a un calentamiento lento hasta llegar a una temperatura de 28-33 °C. ADICIÓN DE CUAJO.- El cuajo que vamos a utilizar es Hipido u otro, el mismo que se diluye en una pequeña cantidad de agua tibia, la cantidad utilizada es según las recomendaciones técnicas, luego de haber alcanzado la temperatura de 28 – 32ºC, procedemos a poner el cuajo en la leche. COAGULACIÓN.-El cuajo mezclado en la leche es dejado a la temperatura ya mencionada durante 20 - 40 minutos, transcurrido este tiempo la coagulación ha llegado a su estado óptimo y está listo para el siguiente paso. CORTE.- al verificar que la coagulación ya se ha cumplí cío procedemos al corte esto debe ser lo más lento posible para evitar la pérdida de sólidos., el tipo de corte utilizado es el HABA. La cuajada cortada se somete a un batido, al principio muy suave para luego incrementar la rapidez de éste, esto lo hacemos con el objeto de eliminar el exceso de suero contenido en la cuajada. El tiempo de batido -debe ser de 5 minutos. Terminado el tiempo de batido, la cuajada es dejada en reposo para facilitar la extracción del suero, luego de la cual se procede a realizar una ACIDEZ DEL SUERO cuya lectura fue de 20 °D, para el desuerado nos valemos de una malla plástica, la cantidad de suero que se extrae debe ser del 40% aproximadamente. APILONADO DE LA CUAJADA- La cuajada se desuera totalmente en una malla donde es apilonada y a la vez nos sirve como ayuda para sacar el exceso de suero de la cuajada.
  • 13.
    TROCEADO.- La cuajadase retira de la malla y llevada hacia la mesa de moldeo, en donde es troceado y cortado en pedazos que tiene la forma de un cubo estos deben ser lo más exacto posible para permitir un buen calentamiento en el siguiente paso. HILADO DE LA CUAJADA.- la cuajada ya picada y troceada se la lleva a un industrial en donde debe estar agua a una temperatura de 63 - 70 ºC, luego procedemos a amasar" los cubitos de la cuajada hasta obtener una sola masa, homogénea y elástica. MOLDEADO.- Con la masa bien homogénea y estirable pesamos y cortamos tiras de 250 -500gr, estas tiras son envueltas en una bola. PRENSADO Y ENFRIADO.- Lina vez moldeado el queso se coloca en agua fría hasta que estos se encuentren totalmente fríos. SALAZÓN.- Los quesos ya enfriados son sumergidos en salmuera que tiene una concentración de 22 °Be, aquí los dejamos por el lapso de 2- 4 horas aproximadamente, dependiendo del peso y tamaño del queso. VENTA Y DISTRIBUCIÓN.- Los quesos que ya pasaron su tiempo en el saladero pueden ser vendidos o consumidos enseguida como pueden también ser guardados en un cuarto frió.
  • 14.
    LÍNEA DE FLUJODEL QUESO MOZZARELLA CON ACIDO CÍTRICO Leche Análisis Filtración Tela o filtro metálico Adición de ácido cítrico 0.5 – 15gr / litro Calentamiento 28 – 33 ºC / 29ºD Adición de cuajo 28 – 33ºD Coagulación 20 – 40 minutos Corte y acidez del suero 20ºD Reposo 5min Apilonado de la cuajada Hilado de la cuajada Agua 65 – 70 ºC Prensado Enfriado Salado Distribución Consumo ELABORACIÓN DE YOGURT DEFINICIÓN.- El yogurt es una bebida láctica fermentación obtenida a través de fragmentos lácteos seleccionado especialmente estreptococa termopilas y lactobacilos.
  • 15.
    REQUISITOS DE LAMATERIA PRIMA DE LOS PRODUCTOS LACTEOS FERMENTADOS La leche como materia prima afecta la calidad de cualquier producto lácteos a dado tanto en el aroma y sabor como en la consistencia y la producción de ácido, por lo cual la selección de leches para la elaboración debe ser cuidadosa, debiendo ser la leche de buena calidad bacteriológica y libre de sustancias inhibidoras. A continuación se indica algunos defectos que se presentan en los productos fermentados, atribuibles a la influencia déla leche. Inminencia sobre el aroma y sabor Mastitis: sabor salado Alto contenido bacteriano: sabor impuro Condición no higiénica de producción sabor y olor a forraje establo Época de lactancia: calostro – amargo, final de la lactancia – salado Luz y trazas metálicas: sabor seboso Celo: rancio Influencia sobre la consistencia Época de lactancia: inicio de lactancia- débil., final de lactancia firme Mastitis: débil Vacunación contra liebre aftosa: menos firme Alta contaminación bacteriana coagulación arenosa Cambios en composición de la leche por alimentación: mayor o menor firmeza Influencia en la producción de ácido (inhibición) Forraje del suelo: se turba Alimentos que contienen inhibidores: glicócidos en coles, nabos y ajos Formas de mastitis (estafilocósicas) Drogas y residuos nigienizantes según su concentración
  • 16.
    CULTIVOS LÁCTEOS Los cultivoslácticos son macroorganismos seleccionados que se emplean en la industria lechera para la elaboración de productos lácteos fermentados. DIFERENTES ESPECIES DE CULTIVOS LÁCTICOS Normalmente se clasifican los cultivos lácticos en dos grupos respectos a la temperatura óptima de las especies del cultivo. Cultivos lácticos mesófilos Contienen bacterias con temperaturas óptimas alrededor de 25 – 30 ºC. Se usa para la fabricación de una gran variedad de usos mantequilla fermentada y varios productos lácteos fermentados, ejemplo Yrner Cultivos lácticos termótilos Son aquellos que contienen bacterias con temperaturas óptimas alrededor de 40 – 45 ºC Se usa para la fabricación de quesos y productos lácteos fermentados, ejemplos; yogurt. ASPECTOS TECNOLÓGICOS DEL PROCESAMIENTO FILTRACIÓN Se realiza principalmente para remover partículas extrañas (impurezas microscópicas) ESTANDARIZACIÓN En general, la leche usada en la elaboración de productos fermentados debe ser estandarizada con respecto al contenido de materia grasa de acuerdo al tipo a elaborarse y 12% de SHG para unificar el producto final. Adictivos usados en la elaboración Se puede usar: Agentes estabilizantes, como los sólidos lácteos, tienen influencia positiva sobre la consistencia y estabilidad del yogurt, los más usados son: gelatina, almíbares, gomas vegetales y la pectina se pueden usar del 0,05 al 0,3% Agentes endulzantes para atenuar el sabor ácido, el más ampliamente utilizado es la sacarosa por su disponibilidad, buena solubilidad, alto poder endulzante y por la facilidad con que se puede manipular; generalmente se utilizan cantidades del 5 – 15%. Frutas saborizantes para ampliar la gama de sabores de un mismo producto y la gama que actualmente existe es extremadamente amplia.
  • 17.
    HOMOGENIZACIÓN El objetivo principalque se persigue con la homogenización en producción de productos fermentados es la obtención de un mejoramiento de la viscosidad, consistencia y estabilidad del producto final, en general con la homogenización se consigue.  Evitar la separación de crema y obtener una mezcla mas uniforme.  Aumentar la viscosidad.  Disminuir la posibilidad de dar sabor oxidado PASTEURIZACIÓN Para todos los productos lácteos, el principal objetivo de la pasteurización consiste en destruir las bacterias patógenas y bacterias que afectan la conservación de la leche. Las temperaturas y tiempo de retención varían entre 80 – 95º C por 30 minutos con este tratamiento térmico, se consigue una mejor consistencia en el producto terminado. INOCULACIÓN Es la adición del fermento láctico termófilo que va de 2 al 3% o de acuerdo a las especificaciones del fabricante en el caso de fomento de adición directa. INCUBACIÓN Si la leche está libre de inhibidores, la cantidad de los microorganismos está determinada principalmente por la temperatura de incubación y la cantidad de inóculo agregado. Mientras mayor sea la diferencia con la temperatura óptima y menor sea la cantidad de inóculo agregado mayor será el tiempo de fermentación. Se ha estimado que el tiempo de incubación de aproximadamente de 3 horas, a 40 ºC. Hasta que el yogurt almacene 60 – 70 ªC. ENFRIAMIENTO Luego de haber transcurrido el tiempo de incubación, el yogurt es enfriado a una temperatura de 8 – 10ªC para terminar el desarrollo de la acidez.
  • 18.
    BATIDO Consiste en laruptura del coágulo del yogurt por agitación para conseguir una masa homogénea. El batido del coágulo debe ser vigoroso y durante cierto tiempo, hasta que la masa homogénea presente una consistencia suave (cremosa), pero sin permitir la incorporación de aire, ya que ésta atenta contra la estabilidad del producto, si el batido es insuficiente, quedarán pequeños granos que dan al yogurt una estructura harinosa. En especial se pueden verlas fácilmente en producto con adiciones de frutas o colorantes fuertes. ADICIÓN DE SABOR Y COLOR Una vez batido el yogurt se procede a añadir las frutas, de 15 a 18% o sabores y colores permitidos para alimentos en proporciones establecidas. ENVASADO El envasado es uno de los puntos críticos que se debe tomar en cuenta ya que el yogurt puede contaminarse con facilidad, por lo que el sitio donde se va a realizar dicha actividad debe ser desinfectado. ALMACENAMIENTO Siempre debe efectuarse bajo refrigeración a una temperatura de 4ºC. La cámara de almacenamiento debe mantenerse limpia y aseada y no debe emplearse para otros productos que puedan causar mal sabor y olor. DISTRIBUCIÓN La distribución y venta se realiza bajo refrigeración en los diferentes sitios de expendio como supermercados y tiendas, la temperatura debe ser superior a 4ºC.
  • 19.
    LINEA DE FLUJODE YOGUR BATIDO LECHE RECEPCIÓN ANALISIS FILTRADO PRECALENTAMIENTO 45-55 ºC CREMA SEPARACIÓN ESTANDARIZACIÓN 1 5-2 2, 0% MG PRECALENTAMIENTO 65 ºC HOMOGENEIZACIÓN 150 – 200 kg/cm2 PASTEURIZACIÓN 80-85ºC 15-20 min´ ENFRIAMIENTO 42 ºC INOCULACIÓN 2.5% C. Láctico INCUBACIÓN 42 ºC/2.5 – 3 Hr MERMELADA BATIDO conservante ENVASADO ASÉPTICO ALMACENADO 4-5 ºC DISTRIBUCIÓN VENTAS
  • 20.
    ESQUEMA DE ELABORACIÓNDE DIFERENTES TIPOS DE YOGURT Tratamiento preliminar de la leche Homogeneización Enfriamiento a temperatura de incubación Inoculación del cultivo Yogurt aflanado Yogurt batido Yogurt líquido Envasado Incubación de estanque Incubación en estanque Incubación Batido Homogeneización Enfriamiento Enfriamiento Enfriamiento Producto terminado Envasado Envasado Enfriamiento final Producto terminado Producto terminado