ELABORACION DE MANTEQUILLA (DE CREMA DE VACA)
OBJETIVOS
GENERALES
Conocer el proceso adecuado de elaboración de mantequilla y características que
tiene que tener la materia prima.
ESPECIFICOS
Determinar la acidez de la crema de leche
Determinar el porcentaje de humedad de la mantequilla
Determinar el porcentaje de caseína presente en la mantequilla
INTRODUCCION
La mantequilla es un derivado lácteo, que tiene importancia como alimento por la grasa
que contiene, nutricionalmente esta grasa es importante porque transmite las vitaminas
liposolubles de la leche como son la Vitamina A, D y E principalmente, en cuanto a su
valor energético es equivalente al de otras grasas y aceites.
La producción de mantequilla se remonta a los inicios del proceso de transformación de la
leche. La nata se separaba en forma natural y la mantequilla se elaboraba en forma
manual en mantequeras de madera.
Gradualmente se fueron mejorando los métodos de elaboración de mantequilla, con lo
cual aumentó la calidad del producto y su rendimiento económico.
En las últimas décadas se ha producido un rápido desarrollo tecnológico en todas las
áreas. La producción actual de mantequilla se basa en procesos tecnológicos modernos y
en rigurosos controles de calidad total.
La crema es la materia prima para la obtención de la mantequilla, el nivel de grasa
de la crema debe ser de 45 a 35 %. mientras más alto sea el contenido de la
crema mas se acelera el proceso de formación de la mantequilla
La mantequilla debe tener un máximo de humedad de 16%.
MARCO TEORICO
CREMA O NATA
Crema es la parte especialmente rica en grasa de la leche obtenida por descremado
natural o por centrifugación de la leche entera. El uso de la crema es diverso, pero su
mayor utilidad es como alimento natural del hombre y, tratada en forma especial como
materia prima en la elaboración de mantequilla.
El nivel graso de la crema depende del destino de producción que se le dé: para la
producción de mantequilla debe tener de 35 a 40% de grasa; la crema para café tiene un
contenido graso de 12 a 18%, la crema para batir normalmente tiene 35% de grasa y la
doble nata o crema tiene mínimo 50% de grasa.
El uso de crema en la elaboración de mantequilla tiene las siguientes finalidades:
Reducir el volumen de la masa a batir, aumentando la capacidad de la batidora.
Acortar la duración del batido y aumentar el rendimiento industrial al disminuir el
porcentaje y el volumen total de la materia grasa perdida en el suero de
mantequilla.
PROCEDIMIENTO DE ELABORACION
Separación
La descremadora va concentrar un 40% de grasa en la crema.
Si no se cuenta con una descremadora se puede dejar reposar la leche en un recipiente,
después de un tiempo la crema subirá a la superficie para luego recogerla.
Filtración
La crema separada va a pasar por un paño (osnaburgo), con el fin de separar todos los
sólidos innecesarios.
Pasteurización
Este proceso sirve básicamente para aumentar la duración del producto.
La crema se va a calentar a 90°C por 20 segundos, no se debe pasar este tiempo porque
cambian los sabores.
Luego de los 20 segundos se enfría rápidamente hasta los 8°C a través de baño maría en
agua fría. A medida que baja la temperatura va a ser más factible ponerla luego en la
refrigeradora.
Coloración
Va a depender del ganado y la estación para que varíe el color de la crema.
Para uniformizar se usan colorantes, lo recomendable es 0.8 cc por kilo de crema.
Luego se mezcla y se almacena a 5°C.
Batido
Para un batido óptimo se debe considerar que el llenado del recipiente donde se va a batir
tiene que ser del 25% al 40% yla velocidad debe ser media.
El batido se realizará de 30 a 45 minutos
Lavado
Se realiza con agua potable de 1 a 2°C, y tienen que hacerse de 2 a 3 lavados
Amasado
El amasado logra una masa uniforme, gracias al desvanecimiento de grumos.
Se realiza también con la batidora pero a una velocidad lenta.
Se va a amasar hasta que la mantequilla ya no bote suero.
Envasado
Para el envasado se usan moldes de madera con la forma que va a llevar la mantequilla.
Cuando ya está lleno se presiona con la tapa de molde, se saca del molde y se envuelve
con papel manteca.
Por último se manda a refrigerar a 5°C.
llenar la fuente tomando en
cuenta que el llenado optimo es
40% de la capacidad de la fuente
de la batidora y el llenado
minimo es de 25%.
a velocidad media.
La crema de leche debe estar a
una temperatura de menos de
10 °C, por 30 a 45 minutos.
cuando se empieza a notar la
aparicion del suero es cuando se
debe parar de batir
lavar la masa con agua potable a
1 - 2°C para granos blandos de
mantequilla.
se realiza de 2 a 3 lavados para
eliminar todo el suero presente
se amasa aprisionando la
mantequilla con las
manos, hasta que no elimine
mas suero.
incorporar la sal calculando un 2
o 3% del pesos de mantequilla
obtenida.
PROCEDIMIENTO
PROCESO DE ELABORACION DE LA MANTEQUILLA
MATERIALES
Batidora eléctrica
Paleta de madera
Agua potable
Crema de leche
Hielo
Sal
recipientes
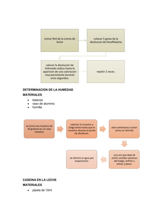
DETERMINACION DE LA ACIDEZ
MATERIALES
vasos de precipitados de 25 ml
bureta
pipetas
pipetas de 10 ml
dilución de NaOH 0.1N
disolución de fenolftaleína al 1% en etanol
DETERMINACION DE LA HUMEDAD
MATERIALES
balanza
vaso de aluminio
hornilla
CASEINA EN LA LECHE
MATERIALES
pipeta de 10ml
tomar 9ml de la crema de
leche
colocar 5 gotas de la
disolucion de fenolftaleina
valorar la disolucion de
hidroxido sódico hasta la
aparicion de una coloracion
rosa persistente durante
unos segundos.
repetir 2 veces.
se toma una muestra de
10 gramos en un vaso
metalico
calentar la muestra a
fuego lento hasta que la
muestra alcanze el punto
de ebullicion.
esta comenzara a sonar
como un chirrido
una vez que deje de
emitir sonidos sacamos
del fuego, enfriar y
volver a pesar.
se elimino el agua por
evaporacion.
pipeta de 5ml
vaso de precipitados
bureta
soporte universal
NaOH 0.1 N
Fenolftaleína
Formol al 40%
CALCULOS Y RESULTADOS
1. Determinar la acidez total de la leche expresada en “D”. suponiendo que la
disolución de NaOH es NaOH N/9
Dornic= 9x V (NaOH)
Se puede establecer que las cremas pueden tener 0.14- 0.20% acidez que
presenta 16°-21° dornic, antes de la maduración
2. % de humedad de la muestra =
% de materia seca = 100 - % de humedad
3. Calcular el % de caseína en la muestra multiplicando el numero de ml de NaOH
0.1N gastados en la segunda titulación por el factor 1.63
medir el volumen gastado de hidroxido de sodio
titular la muestra de la leche nuevamente hasta que aparezca el primer color rosado.
enrazar la bureta a 50 ml.
agregar 2 ml de solucion de formol.
adicionarla a la muestra hasta que aparezca el primer color rosado.
colocar la solucion de hidroxido de sodio 0.1N en una bureta de 50 ml.
Transferir 9 ml de la muestra preparada a un vaso de precipitado, adicionar 1 ml de fenolftaleina.
CONCLUCIONES
La mantequilla es un derivado lácteo, que tiene importancia como alimento por la grasa
que contiene, nutricionalmente esta grasa es importante porque transmite las vitaminas
liposolubles de la leche como son la Vitamina A, D y E principalmente, en cuanto a su
valor energético es equivalente al de otras grasas y aceites claro que en cantidades muy
pequeñas, también tendremos la presencia de la caseína y lactoalbumina que todavía
están presentes pero en cantidades menos significativas que cuando la leche está en
estado natural.
El porcentaje de acido láctico en valores normales es de 0.15-0.20 en nuestros resultados
obtuvimos 0.144 % en el grupo uno y en el grupo dos 0.17 % de acido láctico los que nos
quiere decir que el porcentaje de acido láctico del grupo dos se encuentra entre los
rangos normales en cambio el porcentaje del grupo dos se encuentra en un porcentaje
disminuido los que nos quiere decir que la crema tenia gran cantidad de grasa ya que a
mayor cantidad de grasa menor será la acides de esta y viceversa. En cuanto al
porcentaje de caseína el rango normal está entre 1.7-2.3 y en la práctica obtuvimos 2.11
en el grupo uno y en el grupo dos un promedio de 4.64 que nos da un ha saber que el
porcentaje del grupo dos está muy elevada esto se puede deber a una mala titulación en
la determinación de su acidez o a la cantidad de caseína presente en la crema de leche.
Por último el porcentaje de humedad de la mantequilla en valores normales es de 16-20
%el porcentaje del grupo uno es de 6%en la pasteurizada y en la elaborada en la práctica
fue de 13% y en el grupo dos 13% en la mantequilla elaborada en la práctica y 16% en la
mantequilla pasteurizada los que quiere decir que se puede deber a la mala
determinación de este porcentaje de humedad en la práctica por dejar evaporar más de lo
necesario que también puede significar que esta mantequilla no está muy suave al
contrario muy dura por la pérdida del agua.

Elaboracion de mantequilla

  • 1.
    ELABORACION DE MANTEQUILLA(DE CREMA DE VACA) OBJETIVOS GENERALES Conocer el proceso adecuado de elaboración de mantequilla y características que tiene que tener la materia prima. ESPECIFICOS Determinar la acidez de la crema de leche Determinar el porcentaje de humedad de la mantequilla Determinar el porcentaje de caseína presente en la mantequilla INTRODUCCION La mantequilla es un derivado lácteo, que tiene importancia como alimento por la grasa que contiene, nutricionalmente esta grasa es importante porque transmite las vitaminas liposolubles de la leche como son la Vitamina A, D y E principalmente, en cuanto a su valor energético es equivalente al de otras grasas y aceites. La producción de mantequilla se remonta a los inicios del proceso de transformación de la leche. La nata se separaba en forma natural y la mantequilla se elaboraba en forma manual en mantequeras de madera. Gradualmente se fueron mejorando los métodos de elaboración de mantequilla, con lo cual aumentó la calidad del producto y su rendimiento económico. En las últimas décadas se ha producido un rápido desarrollo tecnológico en todas las áreas. La producción actual de mantequilla se basa en procesos tecnológicos modernos y en rigurosos controles de calidad total. La crema es la materia prima para la obtención de la mantequilla, el nivel de grasa de la crema debe ser de 45 a 35 %. mientras más alto sea el contenido de la crema mas se acelera el proceso de formación de la mantequilla La mantequilla debe tener un máximo de humedad de 16%. MARCO TEORICO CREMA O NATA Crema es la parte especialmente rica en grasa de la leche obtenida por descremado natural o por centrifugación de la leche entera. El uso de la crema es diverso, pero su mayor utilidad es como alimento natural del hombre y, tratada en forma especial como materia prima en la elaboración de mantequilla. El nivel graso de la crema depende del destino de producción que se le dé: para la producción de mantequilla debe tener de 35 a 40% de grasa; la crema para café tiene un contenido graso de 12 a 18%, la crema para batir normalmente tiene 35% de grasa y la doble nata o crema tiene mínimo 50% de grasa. El uso de crema en la elaboración de mantequilla tiene las siguientes finalidades: Reducir el volumen de la masa a batir, aumentando la capacidad de la batidora. Acortar la duración del batido y aumentar el rendimiento industrial al disminuir el porcentaje y el volumen total de la materia grasa perdida en el suero de mantequilla. PROCEDIMIENTO DE ELABORACION Separación La descremadora va concentrar un 40% de grasa en la crema.
  • 2.
    Si no secuenta con una descremadora se puede dejar reposar la leche en un recipiente, después de un tiempo la crema subirá a la superficie para luego recogerla. Filtración La crema separada va a pasar por un paño (osnaburgo), con el fin de separar todos los sólidos innecesarios. Pasteurización Este proceso sirve básicamente para aumentar la duración del producto. La crema se va a calentar a 90°C por 20 segundos, no se debe pasar este tiempo porque cambian los sabores. Luego de los 20 segundos se enfría rápidamente hasta los 8°C a través de baño maría en agua fría. A medida que baja la temperatura va a ser más factible ponerla luego en la refrigeradora. Coloración Va a depender del ganado y la estación para que varíe el color de la crema. Para uniformizar se usan colorantes, lo recomendable es 0.8 cc por kilo de crema. Luego se mezcla y se almacena a 5°C. Batido Para un batido óptimo se debe considerar que el llenado del recipiente donde se va a batir tiene que ser del 25% al 40% yla velocidad debe ser media. El batido se realizará de 30 a 45 minutos Lavado Se realiza con agua potable de 1 a 2°C, y tienen que hacerse de 2 a 3 lavados Amasado El amasado logra una masa uniforme, gracias al desvanecimiento de grumos. Se realiza también con la batidora pero a una velocidad lenta. Se va a amasar hasta que la mantequilla ya no bote suero. Envasado Para el envasado se usan moldes de madera con la forma que va a llevar la mantequilla. Cuando ya está lleno se presiona con la tapa de molde, se saca del molde y se envuelve con papel manteca. Por último se manda a refrigerar a 5°C.
  • 4.
    llenar la fuentetomando en cuenta que el llenado optimo es 40% de la capacidad de la fuente de la batidora y el llenado minimo es de 25%. a velocidad media. La crema de leche debe estar a una temperatura de menos de 10 °C, por 30 a 45 minutos. cuando se empieza a notar la aparicion del suero es cuando se debe parar de batir lavar la masa con agua potable a 1 - 2°C para granos blandos de mantequilla. se realiza de 2 a 3 lavados para eliminar todo el suero presente se amasa aprisionando la mantequilla con las manos, hasta que no elimine mas suero. incorporar la sal calculando un 2 o 3% del pesos de mantequilla obtenida. PROCEDIMIENTO PROCESO DE ELABORACION DE LA MANTEQUILLA MATERIALES Batidora eléctrica Paleta de madera Agua potable Crema de leche Hielo Sal recipientes DETERMINACION DE LA ACIDEZ MATERIALES vasos de precipitados de 25 ml bureta pipetas pipetas de 10 ml dilución de NaOH 0.1N disolución de fenolftaleína al 1% en etanol
  • 5.
    DETERMINACION DE LAHUMEDAD MATERIALES balanza vaso de aluminio hornilla CASEINA EN LA LECHE MATERIALES pipeta de 10ml tomar 9ml de la crema de leche colocar 5 gotas de la disolucion de fenolftaleina valorar la disolucion de hidroxido sódico hasta la aparicion de una coloracion rosa persistente durante unos segundos. repetir 2 veces. se toma una muestra de 10 gramos en un vaso metalico calentar la muestra a fuego lento hasta que la muestra alcanze el punto de ebullicion. esta comenzara a sonar como un chirrido una vez que deje de emitir sonidos sacamos del fuego, enfriar y volver a pesar. se elimino el agua por evaporacion.
  • 6.
    pipeta de 5ml vasode precipitados bureta soporte universal NaOH 0.1 N Fenolftaleína Formol al 40% CALCULOS Y RESULTADOS 1. Determinar la acidez total de la leche expresada en “D”. suponiendo que la disolución de NaOH es NaOH N/9 Dornic= 9x V (NaOH) Se puede establecer que las cremas pueden tener 0.14- 0.20% acidez que presenta 16°-21° dornic, antes de la maduración 2. % de humedad de la muestra = % de materia seca = 100 - % de humedad 3. Calcular el % de caseína en la muestra multiplicando el numero de ml de NaOH 0.1N gastados en la segunda titulación por el factor 1.63 medir el volumen gastado de hidroxido de sodio titular la muestra de la leche nuevamente hasta que aparezca el primer color rosado. enrazar la bureta a 50 ml. agregar 2 ml de solucion de formol. adicionarla a la muestra hasta que aparezca el primer color rosado. colocar la solucion de hidroxido de sodio 0.1N en una bureta de 50 ml. Transferir 9 ml de la muestra preparada a un vaso de precipitado, adicionar 1 ml de fenolftaleina.
  • 7.
    CONCLUCIONES La mantequilla esun derivado lácteo, que tiene importancia como alimento por la grasa que contiene, nutricionalmente esta grasa es importante porque transmite las vitaminas liposolubles de la leche como son la Vitamina A, D y E principalmente, en cuanto a su valor energético es equivalente al de otras grasas y aceites claro que en cantidades muy pequeñas, también tendremos la presencia de la caseína y lactoalbumina que todavía están presentes pero en cantidades menos significativas que cuando la leche está en estado natural. El porcentaje de acido láctico en valores normales es de 0.15-0.20 en nuestros resultados obtuvimos 0.144 % en el grupo uno y en el grupo dos 0.17 % de acido láctico los que nos quiere decir que el porcentaje de acido láctico del grupo dos se encuentra entre los rangos normales en cambio el porcentaje del grupo dos se encuentra en un porcentaje disminuido los que nos quiere decir que la crema tenia gran cantidad de grasa ya que a mayor cantidad de grasa menor será la acides de esta y viceversa. En cuanto al porcentaje de caseína el rango normal está entre 1.7-2.3 y en la práctica obtuvimos 2.11 en el grupo uno y en el grupo dos un promedio de 4.64 que nos da un ha saber que el porcentaje del grupo dos está muy elevada esto se puede deber a una mala titulación en la determinación de su acidez o a la cantidad de caseína presente en la crema de leche. Por último el porcentaje de humedad de la mantequilla en valores normales es de 16-20 %el porcentaje del grupo uno es de 6%en la pasteurizada y en la elaborada en la práctica fue de 13% y en el grupo dos 13% en la mantequilla elaborada en la práctica y 16% en la mantequilla pasteurizada los que quiere decir que se puede deber a la mala determinación de este porcentaje de humedad en la práctica por dejar evaporar más de lo necesario que también puede significar que esta mantequilla no está muy suave al contrario muy dura por la pérdida del agua.