UNIVERSIDAD NACIONAL AUTÓNOMA DE MÉXICO 
FACULTAD DE ESTUDIOS SUPERIORES ACATLÁN 
LICENCIATURA EN PEDAGOGÍA. 
Nuevas tecnologías educativas 
Realidades y desafíos. Hacia la construcción de la 
Sociedad de la información y el conocimiento en México. 
PROFESORA: Morales González Norma Angélica. 
INTEGRANTES: 
Andrés Acevedo Karla Cecilia, 
Ceja Rojas Marisol, 
García Mejía Sandra Itzel, 
Hernández Luz Elizabeth, 
Nieves López Sheyla Esmeralda 
GRUPO: 1504 
Resumen: El proceso de generación y consumo masivo de información, ha dado lugar a 
que algunos países tiendan hacia la construcción de sociedades del conocimiento, sin 
embargo, es erróneo afirmar que ocurre de la misma manera en México, considerando que 
sus condiciones sociales, económicas y educativas son distintas. En nuestro país es 
evidente la desigualdad en las oportunidades para acceder a las TIC, lo que representa un 
desafío para la tan anhelada construcción de la sociedad del conocimiento. Por lo que el 
enfoque de este ensayo está dirigido a revisar algunas de las problemáticas y aspectos que 
enfrenta México y que han repercutido ante el desarrollo y la inclusión de la tecnología en 
todos los sectores públicos, por ejemplo: los proyectos para fomentar y construir una 
sociedad de la información y del conocimiento, considerando la interrogante, de sí 
evolucionaremos junto al actual desarrollo de las TIC o nos quedaremos al margen de esta 
revolución tecnológica. 
Palabras claves: problemáticas, desarrollo, inclusión, acceso, construcción, tecnología, 
sectores, sociedades, información, conocimiento, proyectos, educación crítica, TIC. 
12 de septiembre del 2014
INTRODUCCIÓN 
El objetivo del presente ensayo, es analizar la realidad de México en materia de las TIC y su 
importancia e impacto en la educación de la sociedad mexicana, así como, analizar algunos 
desafíos que actualmente enfrenta México hacia la construcción de la Sociedad de la 
Información y del Conocimiento. 
DESARROLLO 
En relación con el concepto de sociedad de la Información, se entiende como una 
construcción política e ideológica, desarrollada junto a la globalización neoliberal, cuya 
principal meta ha sido acelerar la instauración de un mercado mundial abierto y 
"autorregulado". Asimismo, en la Sociedad de la información las tecnologías facilitan la 
creación, distribución y manipulación de la información, implicadas en las actividades 
sociales, culturales y económicas. El término ha tenido una connotación política, más que 
teórica por su aspiración estratégica que permitirá superar el estancamiento social. 
En cuanto a la sociedad del conocimiento, es entendida como un proceso de cambio 
social, por lo que una de sus principales características es la participación activa de 
miembros que intercambian experiencias y saberes. Se habla de una revolución de la 
información que no sólo se trata de copiar y memorizar, sino, de tener una conciencia crítica 
y reflexiva, está revolución nos debe llevar a la formación de habilidades de pensamiento, 
carácter y valores, desarrollando destrezas para comprender, transformar y practicar en la 
realidad lo aprendido, en donde las personas construyan su propio conocimiento y lo utilicen 
responsablemente. 
Con respecto a la inteligencia colectiva, como una característica esencial de la sociedad, de 
acuerdo con Pierre Lévy “La Inteligencia colectiva es una inteligencia distribuida por todos 
lados, valorizada sin cesar, coordinada en tiempo real que conduce a una movilización 
efectiva de las competencias.” Hoy día las TIC son consideradas herramientas 
indispensables para el desarrollo de un país en sus diferentes sectores (educación, 
investigación, administración pública, cultura, economía), porque permiten acceder a gran 
cantidad de información multimedia y programas digitalizados generados alrededor del 
mundo, los cuales facilitan y agilizan los procesos.
Sin embargo, es importante contar con adecuada infraestructura tecnológica y al mismo 
tiempo, con educación para desarrollar habilidades que correspondan al uso de las TIC 
(dicha educación debe contar con una ética y moral consciente de las personas). En cambio, 
nuestro país en comparación con otros, se ve reflejado el desigual acceso a las TIC, lo que 
atrofia su posibilidad de inserción en la sociedad de la información y más aún en la sociedad 
del conocimiento. 
Según datos de la INEGI, México, al 2013, cuenta con 46 millones de usuarios de Internet, 
de los cuales “el 74.3% tienen menos de 35 años lo que significa que son los más jóvenes 
quienes hacen mayor uso de la tecnología”1. Además podemos percatarnos que “es la 
población de preparatoria quien más hace uso de Internet con un 28.6%, seguido por los de 
secundaria en un 24.5% y los de licenciatura en un 23.0%”2. Lo interesante de esta situación, 
es saber que el acceso a internet en una mínima cantidad está dedicada a los aspectos 
educativos. 
Otro punto que vale la pena mencionar es la Cibercultura, que hace referencia al conjunto de 
sistemas culturales surgidos en relación con las tecnologías digitales, que se desarrolla 
conjuntamente con el crecimiento del ciberespacio, el cual viene dado por las infraestructuras 
materiales de las redes de ordenadores y de los artefactos electrónicos, las TIC, la 
información y comunicaciones digitales contenidas y mediadas por tales dispositivos. 
Además, también se refiere también a la formación de competencias, habilidades y destrezas 
para operar de una forma creativa, sostenible y significativa la información y el conocimiento. 
Así pues, la cultura digital se integra de una gran diversidad de agentes pertenecientes a 
diferentes sistemas culturales que forman las redes culturales digitales. 
Para aumentar los procesos de cibercultura en la colectividad, se propone la formación de 
comunidades emergentes de conocimiento, puesto que, la colaboración de los seres 
humanos en una comunidad emergente de conocimiento genera un vínculo cognoscitivo 
entre las generaciones, lo que permite el incremento de la consciencia de responsabilidad 
común, con la capacidad de reencontrarse con el pasado, redefinir el presente y diseñar el 
futuro con mejores escenarios. 
1 INEGI. (2014) Estadísticas a propósito del día mundial del Internet. México. Disponible en: 
http://www.inegi.org.mx/inegi/contenidos/espanol/prensa/contenidos/estadisticas/2014/internet0.pdf?s=inegi&c= 
2913&ep=160. Recuperado el 9 de septiembre 2014. 
2 ibídem
En México, la política a través de acciones del Estado, que van desde la definición de los 
objetivos del sistema y su organización, hasta la instrumentación de las decisiones, las 
cuales deben ser implementadas para mejorar la calidad de vida de la población, 
actualmente van encaminadas a garantizar el derecho al acceso de las TIC. Con este 
cambio se espera la inclusión digital de México, aun cuando coexisten desafíos entre los que 
resalta la desigualdad de acceso y uso de las TIC, y la alfabetización digital; problemáticas 
con dimensiones muy extensas, que no han sido resueltas. 
Ante las dificultades en materia de tecnología, en México se han implementado diversos 
programas, como el actual México conectado, proyecto del gobierno federal que en alianza 
con Spacenet, “compañía ganadora de la licitación que proveerá de la infraestructura 
terrestre que permitirá dotar de conectividad vía satélite a 4,180 sitios públicos”3, busca que 
toda la sociedad mexicana tenga acceso a la red de internet “en los sitios y espacios 
públicos, tales como escuelas, centros de salud, bibliotecas, centros comunitarios o parques, 
en los tres ámbitos de gobierno: federal, estatal y municipal”4. 
Este proyecto (que realmente no se ha puesto en marcha en todos los Estados de la 
República Mexicana) está relacionado con el desarrollo de una sociedad de la información 
que del conocimiento. Aun, cuando el ideal es la sociedad del conocimiento, en donde se 
sabe buscar, interpretar y dar utilidad a la información a la que tenemos acceso, cuando en 
realidad, la gran mayoría de los mexicanos no contamos con habilidades y competencias 
para la búsqueda y obtención de la información, ya que, básicamente nos centramos en 
buscar información, en muchos de los casos sin constatar su fiabilidad, pues solo la 
acumulamos en dispositivos de almacenamiento sin saber realmente qué hacer con ella. 
En el país es evidente la desigualdad del acceso a las TIC, por la falta de infraestructura, que 
imposibilita su uso para la producción de conocimiento. Ante dicha problemática el gobierno 
no ha sido capaz de proclamar políticas bien definidas para enfrentar esta brecha digital, 
dado que, solo tratan de disfrazar el problema, enfocándose más en la infraestructura, sin un 
especial interés por la educación. 
3 El Economista (2014). Spacenet gana licitación para México Conectado. Disponible en: 
http://eleconomista.com.mx/industrias/2014/06/05/spacenet-gana-licitacion-satelital-mexico-conectado. 
Recuperado el 9 de septiembre del 2014. 
4 México conectado. s/f. ¿qué es México conectado? Disponible en: 
http://www.mexicoconectado.gob.mx/index.php/sobre-mexico-conectado?idArticulo=55. Recuperado el 9 de 
septiembre del 2014.
Una razón del fracaso en las políticas en materia de TIC, es la confusión de los medios con 
los fines, pues no basta con dotar a la población de infraestructura, cuando lo más importante 
es que sepan utilizarla para la creación de nuevo conocimiento. 
CONCLUSIÓN 
Para concluir podemos argumentar que el desarrollo en materia de tecnología en México es 
desigual, y que es difícil conseguir la cobertura y el acceso total en toda la población. En 
relación con la educación, considerada como punto de partida en la universalización del 
acceso y uso de las TIC, es preciso considerar que por sí sola no puede solucionar todos los 
problemas existentes en la actualidad, los cuales solo son el resultado de aquellos que es su 
tiempo no fueron resueltos, pero que ahora se han convertido en obstáculos, que impiden el 
desarrollo del país hacia la construcción de una sociedad de la información y el 
conocimiento. Ante esta situación, se deben dejar de lado los intereses económicos y 
políticos, para dar prioridad a los intereses que demanda la sociedad. 
Hay que tener en cuenta que nosotras pedagogas, nos compete abordar este tema desde 
una visión pedagógica, que se vea reflejada en el campo de acción, en la formación de 
personas críticas, reflexivas, en la adquisición de habilidades digitales y competencias en el 
manejo de información, pero sobre todo conscientes de la gran importancia del uso de las 
TIC y de la participación de los seres humanos en la transformación de la sociedad 
mexicana. 
En la sociedad a la que aspiramos, no sólo basta con tener acceso a la información, sino 
ponerla en práctica en la vida cotidiana, para que a partir del cuestionamiento de la 
información se llegue a la producción de nuevo conocimiento y que éste a su vez contribuya 
al desarrollo sostenible del país. Ante las circunstancias podemos afirmar que México está a 
medias como en otros tantos aspectos, a medias de ser una sociedad de la información y a 
medias de ser una sociedad del conocimiento
REFERENCIAS 
Levy, Pierre (2007) Cibercultura: La cultura de la sociedad digital. UAM Unidad Iztapalapa. 
Pág 5-14. Disponible en: 
http://books.google.com.mx/books?id=bn7Vf5dvbbYC&printsec=frontcover&hl=es&source=gb 
s_ge_summary_r&cad=0#v=onepage&q&f=false 
Recuperado: 8 de septiembre 2014. 
Druetta Covi Delia, Sociedad de la información y del conocimiento. Entre el optimismo y la 
desesperanza, en Revista Mexicana de Ciencias Políticas y Sociales 2002 XLV (185), 
Disponible en: http://www.redalyc.org/articulo.oa?id=42118502 Recuperado el 9 de 
septiembre del 2012. 
INEGI. (2014) Estadísticas a propósito del día mundial del Internet. México. Disponible en: 
http://www.inegi.org.mx/inegi/contenidos/espanol/prensa/contenidos/estadisticas/2014/interne 
t0.pdf?s=inegi&c=2913&ep=160. Recuperado el 9 de septiembre 2014. 
México conectado. s/f. ¿Qué es México conectado? Disponible en: 
http://www.mexicoconectado.gob.mx/index.php/sobre-mexico-conectado?idArticulo=55. 
Recuperado el 9 de septiembre del 2014. 
El Economista (2014). Spacenet gana licitación para México Conectado. Disponible en: 
http://eleconomista.com.mx/industrias/2014/06/05/spacenet-gana-licitacion-satelital-mexico-conectado. 
Recuperado el 9 de septiembre del 2014, 
González, J. (2007). Cibercultura e iniciación en la investigación. México: UNAM. 
Disponible en: 
http://books.google.es/books?id=zMFJAEsXa1MC&printsec=frontcover&dq=cibercultur 
+e+iniciacion+a+la+investigacion&hl=es&sa=X&ei=ryARVNDPA4OsyATF2YGACQ&v 
d=0CCIQ6AEwAA#v=onepage&q=cibercultura%20e%20iniciacion%20a%20la%20inv 
stigacion&f=false. Recuperado el 10 de septiembre 2014
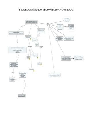
ESQUEMA O MODELO DEL PROBLEMA PLANTEADO

Ensayo. Realidades y desafíos. Hacia la construcción de la sociedad de la información y el conocimiento en México.

  • 1.
    UNIVERSIDAD NACIONAL AUTÓNOMADE MÉXICO FACULTAD DE ESTUDIOS SUPERIORES ACATLÁN LICENCIATURA EN PEDAGOGÍA. Nuevas tecnologías educativas Realidades y desafíos. Hacia la construcción de la Sociedad de la información y el conocimiento en México. PROFESORA: Morales González Norma Angélica. INTEGRANTES: Andrés Acevedo Karla Cecilia, Ceja Rojas Marisol, García Mejía Sandra Itzel, Hernández Luz Elizabeth, Nieves López Sheyla Esmeralda GRUPO: 1504 Resumen: El proceso de generación y consumo masivo de información, ha dado lugar a que algunos países tiendan hacia la construcción de sociedades del conocimiento, sin embargo, es erróneo afirmar que ocurre de la misma manera en México, considerando que sus condiciones sociales, económicas y educativas son distintas. En nuestro país es evidente la desigualdad en las oportunidades para acceder a las TIC, lo que representa un desafío para la tan anhelada construcción de la sociedad del conocimiento. Por lo que el enfoque de este ensayo está dirigido a revisar algunas de las problemáticas y aspectos que enfrenta México y que han repercutido ante el desarrollo y la inclusión de la tecnología en todos los sectores públicos, por ejemplo: los proyectos para fomentar y construir una sociedad de la información y del conocimiento, considerando la interrogante, de sí evolucionaremos junto al actual desarrollo de las TIC o nos quedaremos al margen de esta revolución tecnológica. Palabras claves: problemáticas, desarrollo, inclusión, acceso, construcción, tecnología, sectores, sociedades, información, conocimiento, proyectos, educación crítica, TIC. 12 de septiembre del 2014
  • 2.
    INTRODUCCIÓN El objetivodel presente ensayo, es analizar la realidad de México en materia de las TIC y su importancia e impacto en la educación de la sociedad mexicana, así como, analizar algunos desafíos que actualmente enfrenta México hacia la construcción de la Sociedad de la Información y del Conocimiento. DESARROLLO En relación con el concepto de sociedad de la Información, se entiende como una construcción política e ideológica, desarrollada junto a la globalización neoliberal, cuya principal meta ha sido acelerar la instauración de un mercado mundial abierto y "autorregulado". Asimismo, en la Sociedad de la información las tecnologías facilitan la creación, distribución y manipulación de la información, implicadas en las actividades sociales, culturales y económicas. El término ha tenido una connotación política, más que teórica por su aspiración estratégica que permitirá superar el estancamiento social. En cuanto a la sociedad del conocimiento, es entendida como un proceso de cambio social, por lo que una de sus principales características es la participación activa de miembros que intercambian experiencias y saberes. Se habla de una revolución de la información que no sólo se trata de copiar y memorizar, sino, de tener una conciencia crítica y reflexiva, está revolución nos debe llevar a la formación de habilidades de pensamiento, carácter y valores, desarrollando destrezas para comprender, transformar y practicar en la realidad lo aprendido, en donde las personas construyan su propio conocimiento y lo utilicen responsablemente. Con respecto a la inteligencia colectiva, como una característica esencial de la sociedad, de acuerdo con Pierre Lévy “La Inteligencia colectiva es una inteligencia distribuida por todos lados, valorizada sin cesar, coordinada en tiempo real que conduce a una movilización efectiva de las competencias.” Hoy día las TIC son consideradas herramientas indispensables para el desarrollo de un país en sus diferentes sectores (educación, investigación, administración pública, cultura, economía), porque permiten acceder a gran cantidad de información multimedia y programas digitalizados generados alrededor del mundo, los cuales facilitan y agilizan los procesos.
  • 3.
    Sin embargo, esimportante contar con adecuada infraestructura tecnológica y al mismo tiempo, con educación para desarrollar habilidades que correspondan al uso de las TIC (dicha educación debe contar con una ética y moral consciente de las personas). En cambio, nuestro país en comparación con otros, se ve reflejado el desigual acceso a las TIC, lo que atrofia su posibilidad de inserción en la sociedad de la información y más aún en la sociedad del conocimiento. Según datos de la INEGI, México, al 2013, cuenta con 46 millones de usuarios de Internet, de los cuales “el 74.3% tienen menos de 35 años lo que significa que son los más jóvenes quienes hacen mayor uso de la tecnología”1. Además podemos percatarnos que “es la población de preparatoria quien más hace uso de Internet con un 28.6%, seguido por los de secundaria en un 24.5% y los de licenciatura en un 23.0%”2. Lo interesante de esta situación, es saber que el acceso a internet en una mínima cantidad está dedicada a los aspectos educativos. Otro punto que vale la pena mencionar es la Cibercultura, que hace referencia al conjunto de sistemas culturales surgidos en relación con las tecnologías digitales, que se desarrolla conjuntamente con el crecimiento del ciberespacio, el cual viene dado por las infraestructuras materiales de las redes de ordenadores y de los artefactos electrónicos, las TIC, la información y comunicaciones digitales contenidas y mediadas por tales dispositivos. Además, también se refiere también a la formación de competencias, habilidades y destrezas para operar de una forma creativa, sostenible y significativa la información y el conocimiento. Así pues, la cultura digital se integra de una gran diversidad de agentes pertenecientes a diferentes sistemas culturales que forman las redes culturales digitales. Para aumentar los procesos de cibercultura en la colectividad, se propone la formación de comunidades emergentes de conocimiento, puesto que, la colaboración de los seres humanos en una comunidad emergente de conocimiento genera un vínculo cognoscitivo entre las generaciones, lo que permite el incremento de la consciencia de responsabilidad común, con la capacidad de reencontrarse con el pasado, redefinir el presente y diseñar el futuro con mejores escenarios. 1 INEGI. (2014) Estadísticas a propósito del día mundial del Internet. México. Disponible en: http://www.inegi.org.mx/inegi/contenidos/espanol/prensa/contenidos/estadisticas/2014/internet0.pdf?s=inegi&c= 2913&ep=160. Recuperado el 9 de septiembre 2014. 2 ibídem
  • 4.
    En México, lapolítica a través de acciones del Estado, que van desde la definición de los objetivos del sistema y su organización, hasta la instrumentación de las decisiones, las cuales deben ser implementadas para mejorar la calidad de vida de la población, actualmente van encaminadas a garantizar el derecho al acceso de las TIC. Con este cambio se espera la inclusión digital de México, aun cuando coexisten desafíos entre los que resalta la desigualdad de acceso y uso de las TIC, y la alfabetización digital; problemáticas con dimensiones muy extensas, que no han sido resueltas. Ante las dificultades en materia de tecnología, en México se han implementado diversos programas, como el actual México conectado, proyecto del gobierno federal que en alianza con Spacenet, “compañía ganadora de la licitación que proveerá de la infraestructura terrestre que permitirá dotar de conectividad vía satélite a 4,180 sitios públicos”3, busca que toda la sociedad mexicana tenga acceso a la red de internet “en los sitios y espacios públicos, tales como escuelas, centros de salud, bibliotecas, centros comunitarios o parques, en los tres ámbitos de gobierno: federal, estatal y municipal”4. Este proyecto (que realmente no se ha puesto en marcha en todos los Estados de la República Mexicana) está relacionado con el desarrollo de una sociedad de la información que del conocimiento. Aun, cuando el ideal es la sociedad del conocimiento, en donde se sabe buscar, interpretar y dar utilidad a la información a la que tenemos acceso, cuando en realidad, la gran mayoría de los mexicanos no contamos con habilidades y competencias para la búsqueda y obtención de la información, ya que, básicamente nos centramos en buscar información, en muchos de los casos sin constatar su fiabilidad, pues solo la acumulamos en dispositivos de almacenamiento sin saber realmente qué hacer con ella. En el país es evidente la desigualdad del acceso a las TIC, por la falta de infraestructura, que imposibilita su uso para la producción de conocimiento. Ante dicha problemática el gobierno no ha sido capaz de proclamar políticas bien definidas para enfrentar esta brecha digital, dado que, solo tratan de disfrazar el problema, enfocándose más en la infraestructura, sin un especial interés por la educación. 3 El Economista (2014). Spacenet gana licitación para México Conectado. Disponible en: http://eleconomista.com.mx/industrias/2014/06/05/spacenet-gana-licitacion-satelital-mexico-conectado. Recuperado el 9 de septiembre del 2014. 4 México conectado. s/f. ¿qué es México conectado? Disponible en: http://www.mexicoconectado.gob.mx/index.php/sobre-mexico-conectado?idArticulo=55. Recuperado el 9 de septiembre del 2014.
  • 5.
    Una razón delfracaso en las políticas en materia de TIC, es la confusión de los medios con los fines, pues no basta con dotar a la población de infraestructura, cuando lo más importante es que sepan utilizarla para la creación de nuevo conocimiento. CONCLUSIÓN Para concluir podemos argumentar que el desarrollo en materia de tecnología en México es desigual, y que es difícil conseguir la cobertura y el acceso total en toda la población. En relación con la educación, considerada como punto de partida en la universalización del acceso y uso de las TIC, es preciso considerar que por sí sola no puede solucionar todos los problemas existentes en la actualidad, los cuales solo son el resultado de aquellos que es su tiempo no fueron resueltos, pero que ahora se han convertido en obstáculos, que impiden el desarrollo del país hacia la construcción de una sociedad de la información y el conocimiento. Ante esta situación, se deben dejar de lado los intereses económicos y políticos, para dar prioridad a los intereses que demanda la sociedad. Hay que tener en cuenta que nosotras pedagogas, nos compete abordar este tema desde una visión pedagógica, que se vea reflejada en el campo de acción, en la formación de personas críticas, reflexivas, en la adquisición de habilidades digitales y competencias en el manejo de información, pero sobre todo conscientes de la gran importancia del uso de las TIC y de la participación de los seres humanos en la transformación de la sociedad mexicana. En la sociedad a la que aspiramos, no sólo basta con tener acceso a la información, sino ponerla en práctica en la vida cotidiana, para que a partir del cuestionamiento de la información se llegue a la producción de nuevo conocimiento y que éste a su vez contribuya al desarrollo sostenible del país. Ante las circunstancias podemos afirmar que México está a medias como en otros tantos aspectos, a medias de ser una sociedad de la información y a medias de ser una sociedad del conocimiento
  • 6.
    REFERENCIAS Levy, Pierre(2007) Cibercultura: La cultura de la sociedad digital. UAM Unidad Iztapalapa. Pág 5-14. Disponible en: http://books.google.com.mx/books?id=bn7Vf5dvbbYC&printsec=frontcover&hl=es&source=gb s_ge_summary_r&cad=0#v=onepage&q&f=false Recuperado: 8 de septiembre 2014. Druetta Covi Delia, Sociedad de la información y del conocimiento. Entre el optimismo y la desesperanza, en Revista Mexicana de Ciencias Políticas y Sociales 2002 XLV (185), Disponible en: http://www.redalyc.org/articulo.oa?id=42118502 Recuperado el 9 de septiembre del 2012. INEGI. (2014) Estadísticas a propósito del día mundial del Internet. México. Disponible en: http://www.inegi.org.mx/inegi/contenidos/espanol/prensa/contenidos/estadisticas/2014/interne t0.pdf?s=inegi&c=2913&ep=160. Recuperado el 9 de septiembre 2014. México conectado. s/f. ¿Qué es México conectado? Disponible en: http://www.mexicoconectado.gob.mx/index.php/sobre-mexico-conectado?idArticulo=55. Recuperado el 9 de septiembre del 2014. El Economista (2014). Spacenet gana licitación para México Conectado. Disponible en: http://eleconomista.com.mx/industrias/2014/06/05/spacenet-gana-licitacion-satelital-mexico-conectado. Recuperado el 9 de septiembre del 2014, González, J. (2007). Cibercultura e iniciación en la investigación. México: UNAM. Disponible en: http://books.google.es/books?id=zMFJAEsXa1MC&printsec=frontcover&dq=cibercultur +e+iniciacion+a+la+investigacion&hl=es&sa=X&ei=ryARVNDPA4OsyATF2YGACQ&v d=0CCIQ6AEwAA#v=onepage&q=cibercultura%20e%20iniciacion%20a%20la%20inv stigacion&f=false. Recuperado el 10 de septiembre 2014
  • 7.
    ESQUEMA O MODELODEL PROBLEMA PLANTEADO