““EPIDEMIOLOGIA CLINICA YEPIDEMIOLOGIA CLINICA Y
MEDICINA BASADA ENMEDICINA BASADA EN
EVIDENCIAS”EVIDENCIAS”
DRA. YOLANDA HERNANDEZ AGUIRREDRA. YOLANDA HERNANDEZ AGUIRRE
““Conocer algo, es haber logradoConocer algo, es haber logrado
las respuestas, al que, cuando,las respuestas, al que, cuando,
como y porque, de ese algo”como y porque, de ese algo”
SócratesSócrates
Proviene de los vocablos griegos:
• Epi : encima
• Demos : pueblo
• Logos: estudio
Etimológicamente significa el estudio de lo
que esta sobre las poblaciones.
EPIDEMIOLOGIA
EPIDEMIOLOGÍA
Disciplina que se ocupa del estudio de las
enfermedades y de todos los hechos
relacionados con la salud para llegar al
conocimiento de los factores causales que
determinan su distribución y frecuencia en los
grupos de población.
Es la rama de la salud publica que tiene comoEs la rama de la salud publica que tiene como
propósito:propósito:
Describir y explicar la dinámica de la saludDescribir y explicar la dinámica de la salud
poblacionalpoblacional
Identificar los elementos que componen la saludIdentificar los elementos que componen la salud
publicapublica
Comprender la fuerza que dominan la saludComprender la fuerza que dominan la salud
Intervenir en el curso del desarrollo natural de laIntervenir en el curso del desarrollo natural de la
enfermedadenfermedad
 Determinar la carga de la enfermedad para planificarDeterminar la carga de la enfermedad para planificar
los requerimientos de servicios y la prioridad para lalos requerimientos de servicios y la prioridad para la
asignación de recursos.asignación de recursos.
 Detección de tendencias en la incidencia o prevalenciaDetección de tendencias en la incidencia o prevalencia
de enfermedades.de enfermedades.
 Identificación de cambios y patrones de unaIdentificación de cambios y patrones de una
enfermedad y sus consecuenciasenfermedad y sus consecuencias
 Identificación de los grupos de riesgo en la población.Identificación de los grupos de riesgo en la población.
 Completar el cuadro clínico de una enfermedad eCompletar el cuadro clínico de una enfermedad e
identificar condiciones predisponentes.identificar condiciones predisponentes.
La epidemiologia investiga la distribución,La epidemiologia investiga la distribución,
frecuencia y determinantes de las condicionesfrecuencia y determinantes de las condiciones
de salud de las poblaciones humanas, así como,de salud de las poblaciones humanas, así como,
las modalidades y el impacto de las respuestaslas modalidades y el impacto de las respuestas
sociales necesarias para atender estassociales necesarias para atender estas
necesidades.necesidades.
La epidemiologia estudia:La epidemiologia estudia:
 La distribución, frecuencia y determinantes de unaLa distribución, frecuencia y determinantes de una
enfermedad.enfermedad.
 Las consecuencias biológicas, psicológicas y sociales deLas consecuencias biológicas, psicológicas y sociales de
la enfermedad.la enfermedad.
 La distribución, frecuencias y determinantes de losLa distribución, frecuencias y determinantes de los
riesgos para la salud.riesgos para la salud.
 Las formas de control de las enfermedades, de susLas formas de control de las enfermedades, de sus
consecuencias y riesgos.consecuencias y riesgos.
ENDEMIA:
Es la presencia habitual o prevalencia de una
enfermedad en un área determinada
EPIDEMIA:
Aparición en una región de casos de una
enfermedad en un número claramente superior al
esperado, de acuerdo con la experiencia anterior
en la zona
PANDEMIA
EPIDEMIOLOGÍA DESCRIPTIVA
Estudia los casos en función de:
•Persona
•Tiempo
•Lugar
Métodos:
•Encuesta epidemiológica
•Vigilancia epidemiológica
•Epidemiología hospitalaria
•Epidemiología clínica
EPIDEMIOLOGÍA DE LAS ENFERMEDADES
INFECCIOSAS
•Agente causal: hábitat, modo de transmisión
•Susceptibilidad de los individuos a enfermar
•Características de la enfermedad (en el tiempo y
espacio)
•Determinantes de su presencia en la comunidad
RESERVORIO
FUENTE
MECANISMOS DE
TRANSMISIÓN
POBLACIÓN
SUSCEPTIBLE
CADENA EPIDEMIOLÓGICACADENA EPIDEMIOLÓGICA
CADENA EPIDEMIOLÓGICA
1. Fuente: Hombre
Animal
Suelo
2. Mecanismo de transmisión: Directo
Indirecto
3. Población susceptible
MECANISMOS DE TRANSMISIÓN
• Vía de eliminación
• Capacidad de supervivencia
• Puerta de entrada en huésped susceptible
• Dosis infectiva
CONTAGIO DIRECTO
• Contacto físico (ETS)
• Gotitas respiratorias
• Transmisión vertical: Infecciones congénitas
• Objetos contaminados recientemente
• Inoculación directa
CONTAGIO INDIRECTO
• Manos
• Vía aérea
• Agua o alimentos
• Fómites
• Vectores
POBLACIÓN SUSCEPTIBLEPOBLACIÓN SUSCEPTIBLE
 Factores extrínsecos:Factores extrínsecos:
 Estilos de vidaEstilos de vida
 Nivel socioeconómicoNivel socioeconómico
 Nivel sociosanitarioNivel sociosanitario
 Factores intrínsecos:Factores intrínsecos:
 Enfermedades previas/crónicasEnfermedades previas/crónicas
 Infecciones asociadasInfecciones asociadas
 Estado inmunitario: edadEstado inmunitario: edad
 Factores genéticosFactores genéticos
PROFILAXIS
1. Lucha contra la fuente de infección:
Hombre enfermo: diagnóstico precoz,
declaración, aislamiento, tratamiento,
encuesta epidemiológica.
Portadores: detección, tratamiento
Animales: desratización, control de animales,
detección-tratamiento-eliminación
2. Lucha contra los mecanismos de transmisión
3. Protección de la población susceptible:
Vacunas o inmunización activa
Inmunuglobulinas o inmunización pasiva
PREVENCIÓN DE LAS ENFERMEDADES INFECCIOSASPREVENCIÓN DE LAS ENFERMEDADES INFECCIOSAS
Fuente/ reservorio:Fuente/ reservorio:
HUMANO (enfermo/portador):HUMANO (enfermo/portador):
 Diagnóstico y Tratamiento precozDiagnóstico y Tratamiento precoz
 Encuesta epidemiológicaEncuesta epidemiológica
 Aislamiento-CuarentenaAislamiento-Cuarentena
 Vigilancia epidemiológicaVigilancia epidemiológica
 Búsqueda activa de portadoresBúsqueda activa de portadores
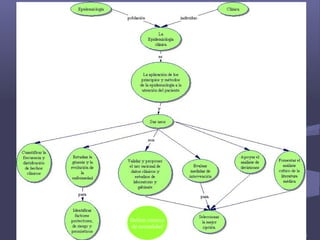
Epidemiología ClínicaEpidemiología Clínica
La Epidemiología Clínica es la aplicación de los principios
y métodos epidemiológicos a los problemas encontrados
en la medicina clínica con el fin de brindar una mejor
atención, realizar investigación y comprende críticamente
la literatura médica. Moreno-Altamirano L
Epidemiología clínicaEpidemiología clínica
PermitePermite
 Darle su justo valor a la clínica y a la tecnología paraDarle su justo valor a la clínica y a la tecnología para
diagnóstico.diagnóstico.
 Optimizar el uso de los recursos clínicos.Optimizar el uso de los recursos clínicos.
 Razonar lógicamente en la atención de los enfermos y aRazonar lógicamente en la atención de los enfermos y a
no dejarse llevar ciegamente por impresiones,no dejarse llevar ciegamente por impresiones,
estimaciones, sensaciones o emociones.estimaciones, sensaciones o emociones.
Epidemiología clínicaEpidemiología clínica
PermitePermite
 Seleccionar mejor las pruebas diagnósticas.Seleccionar mejor las pruebas diagnósticas.
 Interpretarlas más correctamente.Interpretarlas más correctamente.
 Elegir la mejor secuencia en la estrategia diagnóstica.Elegir la mejor secuencia en la estrategia diagnóstica.
 Juzgar más objetivamente los resultados de sus intentosJuzgar más objetivamente los resultados de sus intentos
terapéuticosterapéuticos
Epidemiología clínicaEpidemiología clínica
PermitePermite
 Emitir pronósticos con bases más sólidas.Emitir pronósticos con bases más sólidas.
 Reflexionar más solidamente sobre las expresionesReflexionar más solidamente sobre las expresiones
que tienen la enfermedad.que tienen la enfermedad.
 Identificar patrones entre los distintos enfermos.Identificar patrones entre los distintos enfermos.
Epidemiología clínicaEpidemiología clínica
PermitePermite
 Comprender mejor cuanto se lee en lasComprender mejor cuanto se lee en las
publicaciones médicas periódicas.publicaciones médicas periódicas.
 Discernir los trabajos que vale la pena recordar queDiscernir los trabajos que vale la pena recordar que
aquéllos que sería mejor olvidar.aquéllos que sería mejor olvidar.
 Transferir los resultados de la literatura a la atenciónTransferir los resultados de la literatura a la atención
de pacientes.de pacientes.
 Otorgar su justa dimensión a sus propiasOtorgar su justa dimensión a sus propias
observaciones clínicas.observaciones clínicas.
Epidemiología clínicaEpidemiología clínica
 Identificar lagunas en el conocimientoIdentificar lagunas en el conocimiento
 Plantear preguntas de investigaciónPlantear preguntas de investigación
 Identificar las estrategias metodológicas para realizarIdentificar las estrategias metodológicas para realizar
investigacióninvestigación
ConocimientoConocimiento
 Los seres humanos nos hemos enfrentadoLos seres humanos nos hemos enfrentado
siempre al reto teórico y práctico de aumentarsiempre al reto teórico y práctico de aumentar
nuestros conocimientos y de transformar lanuestros conocimientos y de transformar la
realidad circundante y así hemos idorealidad circundante y así hemos ido
acumulando saberes sobre el entorno en el queacumulando saberes sobre el entorno en el que
vivimos.vivimos.
CONOCIMIENTO
Interacción específica entre el sujeto cognoscente y el
objeto.
Información obtenida por el conjunto de procedimientos
y estrategias del método o métodos científicos.
El conocimiento científico
Explicar fenómenos o proponer hipótesis
Poner a prueba
Experimentación Observación
Modifica el fenómeno Registra
MÉTODO CIENTÍFICO
Ramas de la ciencia
Objeto de estudio y nivel de análisis
Epidemiología clínicaEpidemiología clínica
COMBINACIÓN DE
DISCIPLINAS
RELACIÓN CON EL
PACIENTE
MEDICINA ACTUAL
MEDICINA
CLÍNICA
Epidemiología clínica
DIAGNÓSTICO
PRONÓSTICO
TRATAMIENTO
OBSERVACIÓN
SISTEMATIZACIÓN
DE
SIGNOS Y SINTOMAS
EpidemiologíaEpidemiología
Base Causa-efecto
Inferencia Relación causal
Método Proposición y comprobación de hipótesis
Sustentada Probabilidad
Medición del efecto Azar
Aportaciones de la EpidemiologíaAportaciones de la Epidemiología
S AÑOAÑO AUTORAUTOR TEMATEMA
S 500 aCS 500 aC HIPÓCRATEHIPÓCRATE Aires, aguas y lugares.Aires, aguas y lugares.
S XVIIIS XVIII CASALCASAL Mal de la rosa o pelagraMal de la rosa o pelagra
S XVIIIS XVIII BAKERBAKER Cólico endémico saturnismoCólico endémico saturnismo
17471747 LINDLIND Escorbuto y dietaEscorbuto y dieta
17691769 SNOWSNOW Transmisión de cóleraTransmisión de cólera
18461846 SEMELWEISSEMELWEIS
Etiología de la fiebre puerperalEtiología de la fiebre puerperal
19141914 GOLDBERGERGOLDBERGER Pelagra y factores socioeconómicosPelagra y factores socioeconómicos
19261926 LANE CLAYPONLANE CLAYPON Ca de mama y factores asociadosCa de mama y factores asociados
19351935 GREENWOODGREENWOOD T.B. y CA.T.B. y CA.
Aportaciones de la EpidemiologíaAportaciones de la Epidemiología
AÑOAÑO AUTORAUTOR TEMATEMA
19471947 SARTWELLSARTWELL Hepatitis “B” y transfusión sangúineaHepatitis “B” y transfusión sangúinea
19481948 KENNAWAYKENNAWAY Ca de útero y factores socialesCa de útero y factores sociales
19491949 Estudio FraminghamEstudio Framingham
19501950 GAGNONGAGNON Etiología del Ca uterinoEtiología del Ca uterino
19501950 SHERIDANSHERIDAN Rubéola en el embarazoRubéola en el embarazo
19501950 WYNDER Y GRAHAMWYNDER Y GRAHAM
LEVENLEVEN
Ca broncogénico y tabaquismoCa broncogénico y tabaquismo
19501950 DIVERSOSDIVERSOS Leucemia, Ca de mama, vejiga,Leucemia, Ca de mama, vejiga,
cérvix, pulmonar y estómagocérvix, pulmonar y estómago
19511951 DOLL Y HILLDOLL Y HILL Mortalidad y hábito de fumarMortalidad y hábito de fumar
19541954 SALKSALK Vacuna contra la polioVacuna contra la polio
Aportaciones de la EpidemiologíaAportaciones de la Epidemiología
AÑOAÑO AUTORAUTOR TEMATEMA
19551955 DOLLDOLL Ca de pulmón y asbestoCa de pulmón y asbesto
1949-19591949-1959 DAWBERDAWBER Estudio de Framinham (enfermedadEstudio de Framinham (enfermedad
cardiovascular)cardiovascular)
19561956 LASTLAST Fluoración del agua y cariesFluoración del agua y caries
19621962 MC CARROLMC CARROL Accidentes automovilísticos mortalesAccidentes automovilísticos mortales
19661966 BIZZOZEROBIZZOZERO Leucemia y radiación en Hiroshima yLeucemia y radiación en Hiroshima y
NagasakiNagasaki
19681968 SPEIZER Y DOLLSPEIZER Y DOLL Mortalidad por asmaMortalidad por asma
19701970 MC MAHONMC MAHON Ca de mama y edad al primer partoCa de mama y edad al primer parto
19781978 KELSEYKELSEY Tabaquismo materno y malformacionesTabaquismo materno y malformaciones
congénitascongénitas
19791979 ROOKSROOKS Uso de anticonceptivos orales yUso de anticonceptivos orales y
adenoma hepatocelularadenoma hepatocelular
19801980 LINOSLINOS Radiación y leucemiaRadiación y leucemia
Definiciones de epidemiologíaDefiniciones de epidemiología
SUSSER:SUSSER:
Magnitud y distribución de eventos morborsos.Magnitud y distribución de eventos morborsos.
FROST:FROST:
Ciencia inductiva, describe la distribución de laCiencia inductiva, describe la distribución de la
enfermedad y la conforma en una filosofía consecuenteenfermedad y la conforma en una filosofía consecuente..
LILLIENFELD:LILLIENFELD:
Serie ordenada de razonamientos relacionados con lasSerie ordenada de razonamientos relacionados con las
inferencias biológicas derivadas de la observación sobre lainferencias biológicas derivadas de la observación sobre la
ocurrencia de la enfermedad en la población.ocurrencia de la enfermedad en la población.
Epidemiología clínicaEpidemiología clínica
 Feinstein, Sacket, Fletcher coinciden en queFeinstein, Sacket, Fletcher coinciden en que
el términoel término “epidemiología clínica”“epidemiología clínica” fue utilizadofue utilizado
inicialmente por Jhon R. Paul en 1938, eninicialmente por Jhon R. Paul en 1938, en
donde proponía la aplicación de unadonde proponía la aplicación de una ““NuevaNueva
filosofía para las viejas enfermedades”.filosofía para las viejas enfermedades”.
Epidemiología clínicaEpidemiología clínica
SACKETTSACKETT
 La epidemiología clínica es la disciplina en laLa epidemiología clínica es la disciplina en la
que participa el médico, dedicado al cuidadoque participa el médico, dedicado al cuidado
de los enfermos, provisto de informaciónde los enfermos, provisto de información
epidemiológica y estadística para estudiar losepidemiológica y estadística para estudiar los
procesos del diagnóstico, el tratamiento y elprocesos del diagnóstico, el tratamiento y el
pronósticopronóstico..
Epidemiología clínicaEpidemiología clínica
FLETCHERFLETCHER
 Epidemiología clínica es el método paraEpidemiología clínica es el método para
hacer observaciones e interpretarlas conhacer observaciones e interpretarlas con
rigor científico en medicina.rigor científico en medicina.
Epidemiología clínicaEpidemiología clínica
FEINSTEINFEINSTEIN
 La epidemiología clínica es una disciplinaLa epidemiología clínica es una disciplina
que cuenta con los elementos necesariosque cuenta con los elementos necesarios
para la realización de investigación clínicapara la realización de investigación clínica
con grupos de pacientes, con el fin decon grupos de pacientes, con el fin de
evaluar el proceso diagnóstico, el pronósticoevaluar el proceso diagnóstico, el pronóstico
y para la comparación del tratamiento.y para la comparación del tratamiento.
Epidemiología clínicaEpidemiología clínica
CANO VALLECANO VALLE
 La epidemiología clínica, a través de laLa epidemiología clínica, a través de la
correcta aplicación de la metodologíacorrecta aplicación de la metodología
epidemiológica, utiliza observaciones clínicasepidemiológica, utiliza observaciones clínicas
con las que puede establecer conclusionescon las que puede establecer conclusiones
válidas que respondan a las preguntasválidas que respondan a las preguntas
planteadas, salvando el obstáculo queplanteadas, salvando el obstáculo que
representa la subjetividad, habitualmenterepresenta la subjetividad, habitualmente
presente en muchas de las medicionespresente en muchas de las mediciones
realizadas en la práctica médica.realizadas en la práctica médica.
Epidemiología clínicaEpidemiología clínica
ASPECTOS CLÍNICOS A ESTUDIARASPECTOS CLÍNICOS A ESTUDIAR
ACERCA DE LA NORMALIDAD:ACERCA DE LA NORMALIDAD:
 ¿Esta persona está sana o enferma?¿Esta persona está sana o enferma?
 ¿Qué anormalidades se asocian?¿Qué anormalidades se asocian?
 ¿Cuándo se esta enfermo?¿Cuándo se esta enfermo?
ACERCA DEL DIAGNÓSTICO:ACERCA DEL DIAGNÓSTICO:
 ¿Qué tan adecuadas son las pruebas diagnósticas o las¿Qué tan adecuadas son las pruebas diagnósticas o las
estrategias utilizadas para detectar la enfermedad?estrategias utilizadas para detectar la enfermedad?
ACERCA DE LA FRECUENCIA:ACERCA DE LA FRECUENCIA:
 ¿Bajo qué características biológicas, sociales, geográficas,¿Bajo qué características biológicas, sociales, geográficas,
etc. ocurre la enfermedad?etc. ocurre la enfermedad?
ACERCA DEL RIESGO:ACERCA DEL RIESGO:
 ¿Qué factores se encuentran asociados con la¿Qué factores se encuentran asociados con la
probabilidad de enfermar?probabilidad de enfermar?
ACERCA DEL PRONÓSTICO:ACERCA DEL PRONÓSTICO:
 ¿Cuáles son las consecuencias de padecer una¿Cuáles son las consecuencias de padecer una
enfermedad?enfermedad?
ACERCA DEL TRATAMIENTO:ACERCA DEL TRATAMIENTO:
 ¿Qué tan útil es uno u otro tratamiento en la misma¿Qué tan útil es uno u otro tratamiento en la misma
enfermedad?enfermedad?
Epidemiología clínicaEpidemiología clínica
ASPECTOS CLÍNICOS A ESTUDIARASPECTOS CLÍNICOS A ESTUDIAR
Definir criterios
de normalidad
JJGG
Aplicaciones: ejemplosAplicaciones: ejemplos
Identificar factores
de riesgo
Ficha de identificación
Antecedentes
hereditarios y
familiares
Antecedentes personales
no patológicos
Antecedentes personales
patológicos
en
Aplicaciones: ejemplosAplicaciones: ejemplos
 Identificar factores protectores,Identificar factores protectores,
de riesgo y pronóstico.de riesgo y pronóstico.
Aplicaciones: ejemplosAplicaciones: ejemplos
 Identificar factores protectores,Identificar factores protectores,
de riesgo y pronóstico. (Estudiode riesgo y pronóstico. (Estudio
de la “Historia natural” y delde la “Historia natural” y del
curso clínico)curso clínico)
Aplicaciones: ejemplosAplicaciones: ejemplos
 Analizar la efectividad de unaAnalizar la efectividad de una
medida de intervención, ya seamedida de intervención, ya sea
preventiva, terapéutica opreventiva, terapéutica o
rehabilitatoria, y elegir la mejor.rehabilitatoria, y elegir la mejor.
En resumen:En resumen:
La epidemiología clínica permite fundamentar la prácticaLa epidemiología clínica permite fundamentar la práctica
de la medicina basada en evidenciasde la medicina basada en evidencias..
Ejemplo clásico de una investigaciónEjemplo clásico de una investigación
epidemiológicaepidemiológica
 La epidemia de cólera relacionada con la bombaLa epidemia de cólera relacionada con la bomba
de Broad Street ha sido el brote mas terrible quede Broad Street ha sido el brote mas terrible que
haya ocurrido en este reino ……haya ocurrido en este reino ……
Ejemplo clásico de una investigaciónEjemplo clásico de una investigación
epidemiológicaepidemiológica
 En un radio de 250 yardas a partir de la unión deEn un radio de 250 yardas a partir de la unión de
Broad Street con Cambridge hubo mas deBroad Street con Cambridge hubo mas de 500500
casos fatales de cólera en 10 díascasos fatales de cólera en 10 días
 La mortalidad hubiese sido mucho mayor si laLa mortalidad hubiese sido mucho mayor si la
población no hubiera huidopoblación no hubiera huido
 Snow solicitSnow solicitó una lista a la oficina del registroó una lista a la oficina del registro
general para analizar las muertes por cólera parageneral para analizar las muertes por cólera para
la semana que finalizó el 2 de Septiembre dela semana que finalizó el 2 de Septiembre de
18541854
 ¿Que conclusiones podrías establecer a partir de¿Que conclusiones podrías establecer a partir de
la información de este mapa?la información de este mapa?
 en relación del agente causal?en relación del agente causal?
 a la fuente de infección?a la fuente de infección?
 a la forma de diseminación?a la forma de diseminación?
Agente causalAgente causal
 El agente causal puede encontrarse en el agua oEl agente causal puede encontrarse en el agua o
en algún alimento comúnen algún alimento común
 ¿¿Porque?Porque?
 los casos se encuentran limitados con una mayorlos casos se encuentran limitados con una mayor
densidad en una zona de la ciudaddensidad en una zona de la ciudad
 si se tratase de transmisión aérea se encontraríasi se tratase de transmisión aérea se encontraría
mayor diseminaciónmayor diseminación
 en esa época virtualmente imposible atribuirlo a unen esa época virtualmente imposible atribuirlo a un
origen ambiental (tóxicos, radiación, etc.)origen ambiental (tóxicos, radiación, etc.)
Fuente de infecciónFuente de infección
Pozos, bombas de agua o lugares donde se vendePozos, bombas de agua o lugares donde se vende
alimentoalimento
Ingestión de agua o alimentos contaminados por un
hospedero susceptible.
Snow desde 1847 había publicado un panfleto sobre
la transmisión del cólera a través de agua
contaminada

Epidemiologia

  • 1.
    ““EPIDEMIOLOGIA CLINICA YEPIDEMIOLOGIACLINICA Y MEDICINA BASADA ENMEDICINA BASADA EN EVIDENCIAS”EVIDENCIAS” DRA. YOLANDA HERNANDEZ AGUIRREDRA. YOLANDA HERNANDEZ AGUIRRE
  • 2.
    ““Conocer algo, eshaber logradoConocer algo, es haber logrado las respuestas, al que, cuando,las respuestas, al que, cuando, como y porque, de ese algo”como y porque, de ese algo” SócratesSócrates
  • 3.
    Proviene de losvocablos griegos: • Epi : encima • Demos : pueblo • Logos: estudio Etimológicamente significa el estudio de lo que esta sobre las poblaciones. EPIDEMIOLOGIA
  • 4.
    EPIDEMIOLOGÍA Disciplina que seocupa del estudio de las enfermedades y de todos los hechos relacionados con la salud para llegar al conocimiento de los factores causales que determinan su distribución y frecuencia en los grupos de población.
  • 5.
    Es la ramade la salud publica que tiene comoEs la rama de la salud publica que tiene como propósito:propósito: Describir y explicar la dinámica de la saludDescribir y explicar la dinámica de la salud poblacionalpoblacional Identificar los elementos que componen la saludIdentificar los elementos que componen la salud publicapublica Comprender la fuerza que dominan la saludComprender la fuerza que dominan la salud Intervenir en el curso del desarrollo natural de laIntervenir en el curso del desarrollo natural de la enfermedadenfermedad
  • 6.
     Determinar lacarga de la enfermedad para planificarDeterminar la carga de la enfermedad para planificar los requerimientos de servicios y la prioridad para lalos requerimientos de servicios y la prioridad para la asignación de recursos.asignación de recursos.  Detección de tendencias en la incidencia o prevalenciaDetección de tendencias en la incidencia o prevalencia de enfermedades.de enfermedades.  Identificación de cambios y patrones de unaIdentificación de cambios y patrones de una enfermedad y sus consecuenciasenfermedad y sus consecuencias
  • 7.
     Identificación delos grupos de riesgo en la población.Identificación de los grupos de riesgo en la población.  Completar el cuadro clínico de una enfermedad eCompletar el cuadro clínico de una enfermedad e identificar condiciones predisponentes.identificar condiciones predisponentes.
  • 8.
    La epidemiologia investigala distribución,La epidemiologia investiga la distribución, frecuencia y determinantes de las condicionesfrecuencia y determinantes de las condiciones de salud de las poblaciones humanas, así como,de salud de las poblaciones humanas, así como, las modalidades y el impacto de las respuestaslas modalidades y el impacto de las respuestas sociales necesarias para atender estassociales necesarias para atender estas necesidades.necesidades.
  • 9.
    La epidemiologia estudia:Laepidemiologia estudia:  La distribución, frecuencia y determinantes de unaLa distribución, frecuencia y determinantes de una enfermedad.enfermedad.  Las consecuencias biológicas, psicológicas y sociales deLas consecuencias biológicas, psicológicas y sociales de la enfermedad.la enfermedad.  La distribución, frecuencias y determinantes de losLa distribución, frecuencias y determinantes de los riesgos para la salud.riesgos para la salud.  Las formas de control de las enfermedades, de susLas formas de control de las enfermedades, de sus consecuencias y riesgos.consecuencias y riesgos.
  • 10.
    ENDEMIA: Es la presenciahabitual o prevalencia de una enfermedad en un área determinada EPIDEMIA: Aparición en una región de casos de una enfermedad en un número claramente superior al esperado, de acuerdo con la experiencia anterior en la zona PANDEMIA
  • 11.
    EPIDEMIOLOGÍA DESCRIPTIVA Estudia loscasos en función de: •Persona •Tiempo •Lugar Métodos: •Encuesta epidemiológica •Vigilancia epidemiológica •Epidemiología hospitalaria •Epidemiología clínica
  • 12.
    EPIDEMIOLOGÍA DE LASENFERMEDADES INFECCIOSAS •Agente causal: hábitat, modo de transmisión •Susceptibilidad de los individuos a enfermar •Características de la enfermedad (en el tiempo y espacio) •Determinantes de su presencia en la comunidad
  • 13.
  • 14.
    CADENA EPIDEMIOLÓGICA 1. Fuente:Hombre Animal Suelo 2. Mecanismo de transmisión: Directo Indirecto 3. Población susceptible
  • 15.
    MECANISMOS DE TRANSMISIÓN •Vía de eliminación • Capacidad de supervivencia • Puerta de entrada en huésped susceptible • Dosis infectiva
  • 16.
    CONTAGIO DIRECTO • Contactofísico (ETS) • Gotitas respiratorias • Transmisión vertical: Infecciones congénitas • Objetos contaminados recientemente • Inoculación directa
  • 17.
    CONTAGIO INDIRECTO • Manos •Vía aérea • Agua o alimentos • Fómites • Vectores
  • 18.
    POBLACIÓN SUSCEPTIBLEPOBLACIÓN SUSCEPTIBLE Factores extrínsecos:Factores extrínsecos:  Estilos de vidaEstilos de vida  Nivel socioeconómicoNivel socioeconómico  Nivel sociosanitarioNivel sociosanitario  Factores intrínsecos:Factores intrínsecos:  Enfermedades previas/crónicasEnfermedades previas/crónicas  Infecciones asociadasInfecciones asociadas  Estado inmunitario: edadEstado inmunitario: edad  Factores genéticosFactores genéticos
  • 19.
    PROFILAXIS 1. Lucha contrala fuente de infección: Hombre enfermo: diagnóstico precoz, declaración, aislamiento, tratamiento, encuesta epidemiológica. Portadores: detección, tratamiento Animales: desratización, control de animales, detección-tratamiento-eliminación 2. Lucha contra los mecanismos de transmisión 3. Protección de la población susceptible: Vacunas o inmunización activa Inmunuglobulinas o inmunización pasiva
  • 20.
    PREVENCIÓN DE LASENFERMEDADES INFECCIOSASPREVENCIÓN DE LAS ENFERMEDADES INFECCIOSAS Fuente/ reservorio:Fuente/ reservorio: HUMANO (enfermo/portador):HUMANO (enfermo/portador):  Diagnóstico y Tratamiento precozDiagnóstico y Tratamiento precoz  Encuesta epidemiológicaEncuesta epidemiológica  Aislamiento-CuarentenaAislamiento-Cuarentena  Vigilancia epidemiológicaVigilancia epidemiológica  Búsqueda activa de portadoresBúsqueda activa de portadores
  • 22.
    Epidemiología ClínicaEpidemiología Clínica LaEpidemiología Clínica es la aplicación de los principios y métodos epidemiológicos a los problemas encontrados en la medicina clínica con el fin de brindar una mejor atención, realizar investigación y comprende críticamente la literatura médica. Moreno-Altamirano L
  • 23.
    Epidemiología clínicaEpidemiología clínica PermitePermite Darle su justo valor a la clínica y a la tecnología paraDarle su justo valor a la clínica y a la tecnología para diagnóstico.diagnóstico.  Optimizar el uso de los recursos clínicos.Optimizar el uso de los recursos clínicos.  Razonar lógicamente en la atención de los enfermos y aRazonar lógicamente en la atención de los enfermos y a no dejarse llevar ciegamente por impresiones,no dejarse llevar ciegamente por impresiones, estimaciones, sensaciones o emociones.estimaciones, sensaciones o emociones.
  • 24.
    Epidemiología clínicaEpidemiología clínica PermitePermite Seleccionar mejor las pruebas diagnósticas.Seleccionar mejor las pruebas diagnósticas.  Interpretarlas más correctamente.Interpretarlas más correctamente.  Elegir la mejor secuencia en la estrategia diagnóstica.Elegir la mejor secuencia en la estrategia diagnóstica.  Juzgar más objetivamente los resultados de sus intentosJuzgar más objetivamente los resultados de sus intentos terapéuticosterapéuticos
  • 25.
    Epidemiología clínicaEpidemiología clínica PermitePermite Emitir pronósticos con bases más sólidas.Emitir pronósticos con bases más sólidas.  Reflexionar más solidamente sobre las expresionesReflexionar más solidamente sobre las expresiones que tienen la enfermedad.que tienen la enfermedad.  Identificar patrones entre los distintos enfermos.Identificar patrones entre los distintos enfermos.
  • 26.
    Epidemiología clínicaEpidemiología clínica PermitePermite Comprender mejor cuanto se lee en lasComprender mejor cuanto se lee en las publicaciones médicas periódicas.publicaciones médicas periódicas.  Discernir los trabajos que vale la pena recordar queDiscernir los trabajos que vale la pena recordar que aquéllos que sería mejor olvidar.aquéllos que sería mejor olvidar.  Transferir los resultados de la literatura a la atenciónTransferir los resultados de la literatura a la atención de pacientes.de pacientes.  Otorgar su justa dimensión a sus propiasOtorgar su justa dimensión a sus propias observaciones clínicas.observaciones clínicas.
  • 27.
    Epidemiología clínicaEpidemiología clínica Identificar lagunas en el conocimientoIdentificar lagunas en el conocimiento  Plantear preguntas de investigaciónPlantear preguntas de investigación  Identificar las estrategias metodológicas para realizarIdentificar las estrategias metodológicas para realizar investigacióninvestigación
  • 28.
    ConocimientoConocimiento  Los sereshumanos nos hemos enfrentadoLos seres humanos nos hemos enfrentado siempre al reto teórico y práctico de aumentarsiempre al reto teórico y práctico de aumentar nuestros conocimientos y de transformar lanuestros conocimientos y de transformar la realidad circundante y así hemos idorealidad circundante y así hemos ido acumulando saberes sobre el entorno en el queacumulando saberes sobre el entorno en el que vivimos.vivimos.
  • 29.
    CONOCIMIENTO Interacción específica entreel sujeto cognoscente y el objeto. Información obtenida por el conjunto de procedimientos y estrategias del método o métodos científicos.
  • 30.
    El conocimiento científico Explicarfenómenos o proponer hipótesis Poner a prueba Experimentación Observación Modifica el fenómeno Registra MÉTODO CIENTÍFICO Ramas de la ciencia Objeto de estudio y nivel de análisis
  • 31.
    Epidemiología clínicaEpidemiología clínica COMBINACIÓNDE DISCIPLINAS RELACIÓN CON EL PACIENTE MEDICINA ACTUAL MEDICINA CLÍNICA Epidemiología clínica DIAGNÓSTICO PRONÓSTICO TRATAMIENTO OBSERVACIÓN SISTEMATIZACIÓN DE SIGNOS Y SINTOMAS
  • 32.
    EpidemiologíaEpidemiología Base Causa-efecto Inferencia Relacióncausal Método Proposición y comprobación de hipótesis Sustentada Probabilidad Medición del efecto Azar
  • 33.
    Aportaciones de laEpidemiologíaAportaciones de la Epidemiología S AÑOAÑO AUTORAUTOR TEMATEMA S 500 aCS 500 aC HIPÓCRATEHIPÓCRATE Aires, aguas y lugares.Aires, aguas y lugares. S XVIIIS XVIII CASALCASAL Mal de la rosa o pelagraMal de la rosa o pelagra S XVIIIS XVIII BAKERBAKER Cólico endémico saturnismoCólico endémico saturnismo 17471747 LINDLIND Escorbuto y dietaEscorbuto y dieta 17691769 SNOWSNOW Transmisión de cóleraTransmisión de cólera 18461846 SEMELWEISSEMELWEIS Etiología de la fiebre puerperalEtiología de la fiebre puerperal 19141914 GOLDBERGERGOLDBERGER Pelagra y factores socioeconómicosPelagra y factores socioeconómicos 19261926 LANE CLAYPONLANE CLAYPON Ca de mama y factores asociadosCa de mama y factores asociados 19351935 GREENWOODGREENWOOD T.B. y CA.T.B. y CA.
  • 34.
    Aportaciones de laEpidemiologíaAportaciones de la Epidemiología AÑOAÑO AUTORAUTOR TEMATEMA 19471947 SARTWELLSARTWELL Hepatitis “B” y transfusión sangúineaHepatitis “B” y transfusión sangúinea 19481948 KENNAWAYKENNAWAY Ca de útero y factores socialesCa de útero y factores sociales 19491949 Estudio FraminghamEstudio Framingham 19501950 GAGNONGAGNON Etiología del Ca uterinoEtiología del Ca uterino 19501950 SHERIDANSHERIDAN Rubéola en el embarazoRubéola en el embarazo 19501950 WYNDER Y GRAHAMWYNDER Y GRAHAM LEVENLEVEN Ca broncogénico y tabaquismoCa broncogénico y tabaquismo 19501950 DIVERSOSDIVERSOS Leucemia, Ca de mama, vejiga,Leucemia, Ca de mama, vejiga, cérvix, pulmonar y estómagocérvix, pulmonar y estómago 19511951 DOLL Y HILLDOLL Y HILL Mortalidad y hábito de fumarMortalidad y hábito de fumar 19541954 SALKSALK Vacuna contra la polioVacuna contra la polio
  • 35.
    Aportaciones de laEpidemiologíaAportaciones de la Epidemiología AÑOAÑO AUTORAUTOR TEMATEMA 19551955 DOLLDOLL Ca de pulmón y asbestoCa de pulmón y asbesto 1949-19591949-1959 DAWBERDAWBER Estudio de Framinham (enfermedadEstudio de Framinham (enfermedad cardiovascular)cardiovascular) 19561956 LASTLAST Fluoración del agua y cariesFluoración del agua y caries 19621962 MC CARROLMC CARROL Accidentes automovilísticos mortalesAccidentes automovilísticos mortales 19661966 BIZZOZEROBIZZOZERO Leucemia y radiación en Hiroshima yLeucemia y radiación en Hiroshima y NagasakiNagasaki 19681968 SPEIZER Y DOLLSPEIZER Y DOLL Mortalidad por asmaMortalidad por asma 19701970 MC MAHONMC MAHON Ca de mama y edad al primer partoCa de mama y edad al primer parto 19781978 KELSEYKELSEY Tabaquismo materno y malformacionesTabaquismo materno y malformaciones congénitascongénitas 19791979 ROOKSROOKS Uso de anticonceptivos orales yUso de anticonceptivos orales y adenoma hepatocelularadenoma hepatocelular 19801980 LINOSLINOS Radiación y leucemiaRadiación y leucemia
  • 36.
    Definiciones de epidemiologíaDefinicionesde epidemiología SUSSER:SUSSER: Magnitud y distribución de eventos morborsos.Magnitud y distribución de eventos morborsos. FROST:FROST: Ciencia inductiva, describe la distribución de laCiencia inductiva, describe la distribución de la enfermedad y la conforma en una filosofía consecuenteenfermedad y la conforma en una filosofía consecuente.. LILLIENFELD:LILLIENFELD: Serie ordenada de razonamientos relacionados con lasSerie ordenada de razonamientos relacionados con las inferencias biológicas derivadas de la observación sobre lainferencias biológicas derivadas de la observación sobre la ocurrencia de la enfermedad en la población.ocurrencia de la enfermedad en la población.
  • 37.
    Epidemiología clínicaEpidemiología clínica Feinstein, Sacket, Fletcher coinciden en queFeinstein, Sacket, Fletcher coinciden en que el términoel término “epidemiología clínica”“epidemiología clínica” fue utilizadofue utilizado inicialmente por Jhon R. Paul en 1938, eninicialmente por Jhon R. Paul en 1938, en donde proponía la aplicación de unadonde proponía la aplicación de una ““NuevaNueva filosofía para las viejas enfermedades”.filosofía para las viejas enfermedades”.
  • 38.
    Epidemiología clínicaEpidemiología clínica SACKETTSACKETT La epidemiología clínica es la disciplina en laLa epidemiología clínica es la disciplina en la que participa el médico, dedicado al cuidadoque participa el médico, dedicado al cuidado de los enfermos, provisto de informaciónde los enfermos, provisto de información epidemiológica y estadística para estudiar losepidemiológica y estadística para estudiar los procesos del diagnóstico, el tratamiento y elprocesos del diagnóstico, el tratamiento y el pronósticopronóstico..
  • 39.
    Epidemiología clínicaEpidemiología clínica FLETCHERFLETCHER Epidemiología clínica es el método paraEpidemiología clínica es el método para hacer observaciones e interpretarlas conhacer observaciones e interpretarlas con rigor científico en medicina.rigor científico en medicina.
  • 40.
    Epidemiología clínicaEpidemiología clínica FEINSTEINFEINSTEIN La epidemiología clínica es una disciplinaLa epidemiología clínica es una disciplina que cuenta con los elementos necesariosque cuenta con los elementos necesarios para la realización de investigación clínicapara la realización de investigación clínica con grupos de pacientes, con el fin decon grupos de pacientes, con el fin de evaluar el proceso diagnóstico, el pronósticoevaluar el proceso diagnóstico, el pronóstico y para la comparación del tratamiento.y para la comparación del tratamiento.
  • 41.
    Epidemiología clínicaEpidemiología clínica CANOVALLECANO VALLE  La epidemiología clínica, a través de laLa epidemiología clínica, a través de la correcta aplicación de la metodologíacorrecta aplicación de la metodología epidemiológica, utiliza observaciones clínicasepidemiológica, utiliza observaciones clínicas con las que puede establecer conclusionescon las que puede establecer conclusiones válidas que respondan a las preguntasválidas que respondan a las preguntas planteadas, salvando el obstáculo queplanteadas, salvando el obstáculo que representa la subjetividad, habitualmenterepresenta la subjetividad, habitualmente presente en muchas de las medicionespresente en muchas de las mediciones realizadas en la práctica médica.realizadas en la práctica médica.
  • 42.
    Epidemiología clínicaEpidemiología clínica ASPECTOSCLÍNICOS A ESTUDIARASPECTOS CLÍNICOS A ESTUDIAR ACERCA DE LA NORMALIDAD:ACERCA DE LA NORMALIDAD:  ¿Esta persona está sana o enferma?¿Esta persona está sana o enferma?  ¿Qué anormalidades se asocian?¿Qué anormalidades se asocian?  ¿Cuándo se esta enfermo?¿Cuándo se esta enfermo? ACERCA DEL DIAGNÓSTICO:ACERCA DEL DIAGNÓSTICO:  ¿Qué tan adecuadas son las pruebas diagnósticas o las¿Qué tan adecuadas son las pruebas diagnósticas o las estrategias utilizadas para detectar la enfermedad?estrategias utilizadas para detectar la enfermedad? ACERCA DE LA FRECUENCIA:ACERCA DE LA FRECUENCIA:  ¿Bajo qué características biológicas, sociales, geográficas,¿Bajo qué características biológicas, sociales, geográficas, etc. ocurre la enfermedad?etc. ocurre la enfermedad?
  • 43.
    ACERCA DEL RIESGO:ACERCADEL RIESGO:  ¿Qué factores se encuentran asociados con la¿Qué factores se encuentran asociados con la probabilidad de enfermar?probabilidad de enfermar? ACERCA DEL PRONÓSTICO:ACERCA DEL PRONÓSTICO:  ¿Cuáles son las consecuencias de padecer una¿Cuáles son las consecuencias de padecer una enfermedad?enfermedad? ACERCA DEL TRATAMIENTO:ACERCA DEL TRATAMIENTO:  ¿Qué tan útil es uno u otro tratamiento en la misma¿Qué tan útil es uno u otro tratamiento en la misma enfermedad?enfermedad? Epidemiología clínicaEpidemiología clínica ASPECTOS CLÍNICOS A ESTUDIARASPECTOS CLÍNICOS A ESTUDIAR
  • 45.
  • 46.
    Aplicaciones: ejemplosAplicaciones: ejemplos Identificarfactores de riesgo Ficha de identificación Antecedentes hereditarios y familiares Antecedentes personales no patológicos Antecedentes personales patológicos en
  • 47.
    Aplicaciones: ejemplosAplicaciones: ejemplos Identificar factores protectores,Identificar factores protectores, de riesgo y pronóstico.de riesgo y pronóstico.
  • 48.
    Aplicaciones: ejemplosAplicaciones: ejemplos Identificar factores protectores,Identificar factores protectores, de riesgo y pronóstico. (Estudiode riesgo y pronóstico. (Estudio de la “Historia natural” y delde la “Historia natural” y del curso clínico)curso clínico)
  • 49.
    Aplicaciones: ejemplosAplicaciones: ejemplos Analizar la efectividad de unaAnalizar la efectividad de una medida de intervención, ya seamedida de intervención, ya sea preventiva, terapéutica opreventiva, terapéutica o rehabilitatoria, y elegir la mejor.rehabilitatoria, y elegir la mejor.
  • 50.
    En resumen:En resumen: Laepidemiología clínica permite fundamentar la prácticaLa epidemiología clínica permite fundamentar la práctica de la medicina basada en evidenciasde la medicina basada en evidencias..
  • 52.
    Ejemplo clásico deuna investigaciónEjemplo clásico de una investigación epidemiológicaepidemiológica  La epidemia de cólera relacionada con la bombaLa epidemia de cólera relacionada con la bomba de Broad Street ha sido el brote mas terrible quede Broad Street ha sido el brote mas terrible que haya ocurrido en este reino ……haya ocurrido en este reino ……
  • 53.
    Ejemplo clásico deuna investigaciónEjemplo clásico de una investigación epidemiológicaepidemiológica  En un radio de 250 yardas a partir de la unión deEn un radio de 250 yardas a partir de la unión de Broad Street con Cambridge hubo mas deBroad Street con Cambridge hubo mas de 500500 casos fatales de cólera en 10 díascasos fatales de cólera en 10 días  La mortalidad hubiese sido mucho mayor si laLa mortalidad hubiese sido mucho mayor si la población no hubiera huidopoblación no hubiera huido
  • 54.
     Snow solicitSnowsolicitó una lista a la oficina del registroó una lista a la oficina del registro general para analizar las muertes por cólera parageneral para analizar las muertes por cólera para la semana que finalizó el 2 de Septiembre dela semana que finalizó el 2 de Septiembre de 18541854
  • 56.
     ¿Que conclusionespodrías establecer a partir de¿Que conclusiones podrías establecer a partir de la información de este mapa?la información de este mapa?  en relación del agente causal?en relación del agente causal?  a la fuente de infección?a la fuente de infección?  a la forma de diseminación?a la forma de diseminación?
  • 57.
    Agente causalAgente causal El agente causal puede encontrarse en el agua oEl agente causal puede encontrarse en el agua o en algún alimento comúnen algún alimento común  ¿¿Porque?Porque?  los casos se encuentran limitados con una mayorlos casos se encuentran limitados con una mayor densidad en una zona de la ciudaddensidad en una zona de la ciudad  si se tratase de transmisión aérea se encontraríasi se tratase de transmisión aérea se encontraría mayor diseminaciónmayor diseminación  en esa época virtualmente imposible atribuirlo a unen esa época virtualmente imposible atribuirlo a un origen ambiental (tóxicos, radiación, etc.)origen ambiental (tóxicos, radiación, etc.)
  • 58.
    Fuente de infecciónFuentede infección Pozos, bombas de agua o lugares donde se vendePozos, bombas de agua o lugares donde se vende alimentoalimento Ingestión de agua o alimentos contaminados por un hospedero susceptible. Snow desde 1847 había publicado un panfleto sobre la transmisión del cólera a través de agua contaminada