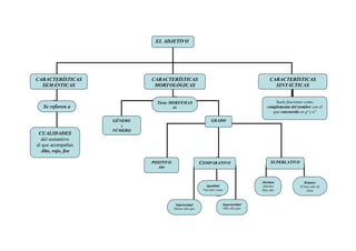
EL ADJETIVO
CARACTERÍSTICAS
SEMÁNTICAS
CARACTERÍSTICAS
MORFOLÓGICAS
CARACTERÍSTICAS
SINTÁCTICAS
Se refieren a
CUALIDADES
del sustantivo
al que acompañan
Alto, rojo, feo
Tiene MORFEMAS
de
GÉNERO
y
NÚMERO
GRADO
POSITIVO
Alto
SUPERLATIVOCOMPARATIVO
Suele funcionar como
complemento del nombre con el
que concuerda en gº y nº
Inferioridad
Menos alto que
Igualdad
Tan alto como
Superioridad
Más alto que
Absoluto
Altísimo
Muy alto
Relativo
El más alto de
clase
Aclaraciones y ejemplos
Morfemas de género y número. El adjetivo adopta estos morfemas, tomándolos del sustantivo al que acompaña, sus variaciones en este sentido
serían mero reflejo de las del sustantivo. El adjetivo por sí mismo no presenta estos morfemas. De hecho, no existen, como sucede en el caso del
sustantivo, adjetivos exclusivamente femeninos y adjetivos exclusivamente masculinos.
Morfema de grado. Expresa la cuantificación de una cualidad. Presenta tres grandes variaciones: grado positivo, comparativo y superlativo. Al
mismo tiempo, distinguimos comparativo de inferioridad, igualdad, superioridad; y superlativo absoluto y relativo. En general, el modo de
expresar el comparativo y el superlativo es el analítico que hemos expuesto, es decir, anteponiendo cuantificadores (más alto que, menos alto que,
tan alto como). Sin embargo, existe una serie de adjetivos que presentan (como resto de la declinación latina) una forma especial para expresar el
comparativo y el superlativo. Algunos de ellos son los siguientes.
POSITIVO COMPARATIVO SUPERLATIVO
Bueno Mejor Óptimo
Malo Peor Pésimo
Grande Mayor Máximo
Pequeño Menor Mínimo
El superlativo absoluto expresa, simplemente, que un individuo posee una cualidad en el más alto grado, por ejemplo: es altísimo o es muy alto.
El superlativo relativo expresa la posesión de esa cualidad en el más alto grado dentro de un grupo, estableciendo una comparación. Por ejemplo:
es el más alto de su clase.

Esquema 4-el-adjetivo

  • 1.
    EL ADJETIVO CARACTERÍSTICAS SEMÁNTICAS CARACTERÍSTICAS MORFOLÓGICAS CARACTERÍSTICAS SINTÁCTICAS Se refierena CUALIDADES del sustantivo al que acompañan Alto, rojo, feo Tiene MORFEMAS de GÉNERO y NÚMERO GRADO POSITIVO Alto SUPERLATIVOCOMPARATIVO Suele funcionar como complemento del nombre con el que concuerda en gº y nº Inferioridad Menos alto que Igualdad Tan alto como Superioridad Más alto que Absoluto Altísimo Muy alto Relativo El más alto de clase
  • 2.
    Aclaraciones y ejemplos Morfemasde género y número. El adjetivo adopta estos morfemas, tomándolos del sustantivo al que acompaña, sus variaciones en este sentido serían mero reflejo de las del sustantivo. El adjetivo por sí mismo no presenta estos morfemas. De hecho, no existen, como sucede en el caso del sustantivo, adjetivos exclusivamente femeninos y adjetivos exclusivamente masculinos. Morfema de grado. Expresa la cuantificación de una cualidad. Presenta tres grandes variaciones: grado positivo, comparativo y superlativo. Al mismo tiempo, distinguimos comparativo de inferioridad, igualdad, superioridad; y superlativo absoluto y relativo. En general, el modo de expresar el comparativo y el superlativo es el analítico que hemos expuesto, es decir, anteponiendo cuantificadores (más alto que, menos alto que, tan alto como). Sin embargo, existe una serie de adjetivos que presentan (como resto de la declinación latina) una forma especial para expresar el comparativo y el superlativo. Algunos de ellos son los siguientes. POSITIVO COMPARATIVO SUPERLATIVO Bueno Mejor Óptimo Malo Peor Pésimo Grande Mayor Máximo Pequeño Menor Mínimo El superlativo absoluto expresa, simplemente, que un individuo posee una cualidad en el más alto grado, por ejemplo: es altísimo o es muy alto. El superlativo relativo expresa la posesión de esa cualidad en el más alto grado dentro de un grupo, estableciendo una comparación. Por ejemplo: es el más alto de su clase.