Incrustar presentación
Descargar como PDF, PPTX



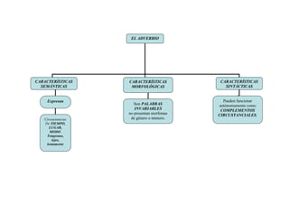
El documento describe las características semánticas, morfológicas y sintácticas de los adverbios. Semánticamente, expresan circunstancias de tiempo, lugar y modo. Morfológicamente, son palabras invariables que no presentan variaciones de género o número. Sintácticamente, pueden funcionar como complementos circunstanciales de los verbos o adjetivos.

